Glandular Cells of Forest Musk Deer Autonomously Synthesize Sex Steroid Hormones
Simple Summary
Abstract
1. Introduction
2. Materials and Methods
2.1. Ethics Statement
2.2. Sample Collection
2.3. Single-Cell Library Construction and Sequencing (10× Genomics)
2.4. Single-Cell RNA-Seq Data Analysis
2.5. Identification of Genes Related to Cholesterol and Sex Steroid Hormone Synthesis Pathways
2.6. Primary Forest Musk Deer Cell Culture and Immortalization
2.7. Forest Musk Deer Cell Treatment Under Different Culture Conditions
2.8. Gene Validation via RT-qPCR
2.9. LC-MS Metabolomics Analysis
2.10. Statistical Analysis
3. Results
3.1. Single-Cell Transcriptomics Revealed Metabolic Changes During Musk Secretion
3.1.1. Single-Cell Transcriptomic Profile of Musk Glands
3.1.2. Single-Cell Transcriptomics Revealed Cholesterol and Sex Steroid Hormone Synthesis Genes in Forest Musk Deer Musk Gland Cells
3.2. Effects of Different Cholesterol Concentrations on Forest Musk Deer Gland Cells
3.3. RT-qPCR Validation of Cholesterol and Sex Steroid Hormone Synthesis-Related Genes in Forest Musk Deer Gland Cells
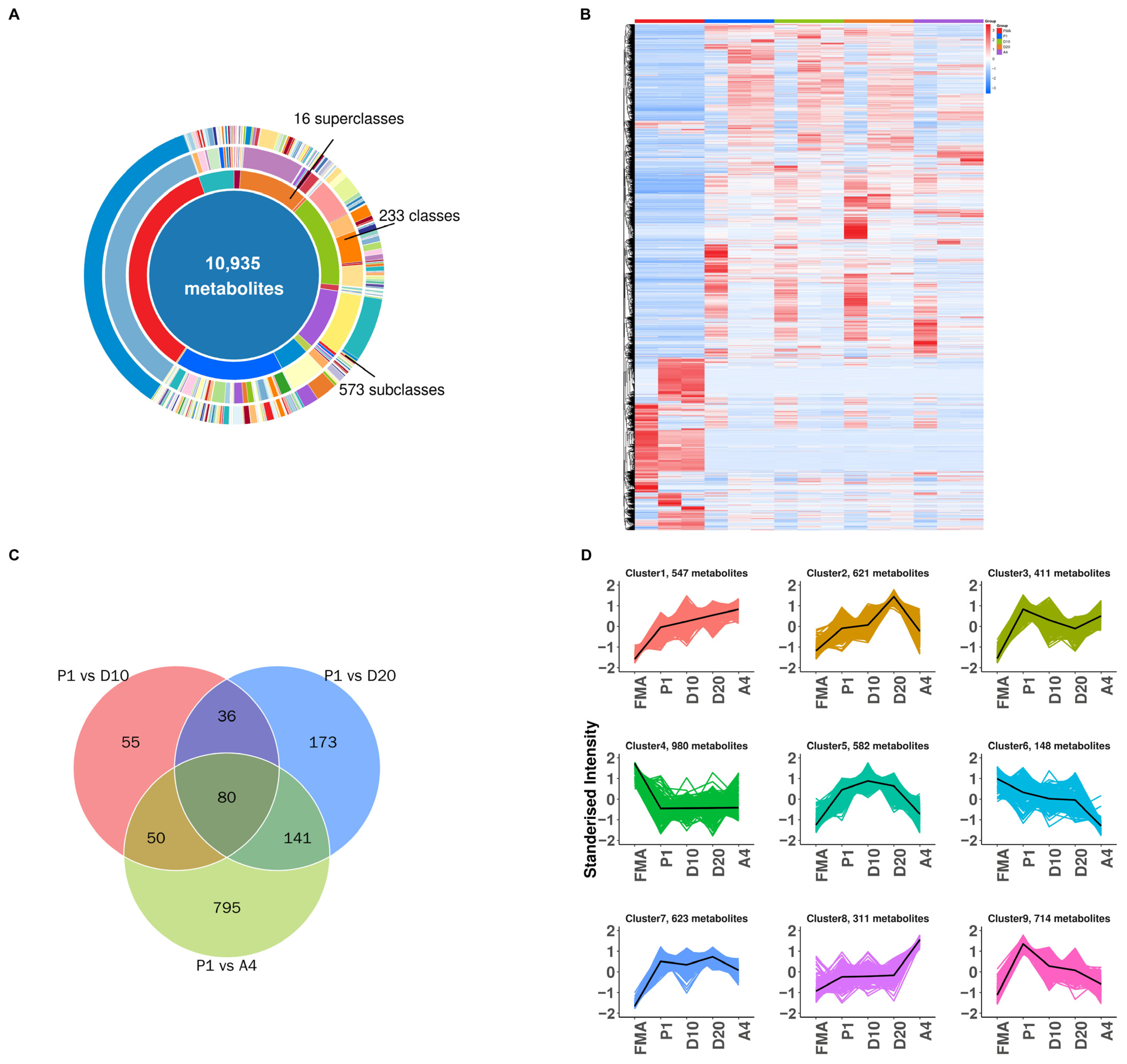
3.4. LC-MS Validation Confirmed Autonomous Synthesis of Sex Steroid Hormones in Forest Musk Deer Gland Cells
4. Discussion
5. Limitations of the Study
6. Conclusions
Supplementary Materials
Author Contributions
Funding
Institutional Review Board Statement
Informed Consent Statement
Data Availability Statement
Acknowledgments
Conflicts of Interest
Abbreviations
| scRNA-seq | Single-cell RNA sequencing |
| RT-qPCR | Real-time polymerase chain reaction |
| LC-MS | Liquid chromatography–mass spectrometry |
| DHEA | Dehydroepiandrosterone |
| KEGG | Kyoto Encyclopedia of Genes and Genomes |
| PBS | Phosphate-buffered saline |
| BSA | Bovine serum albumin |
| AO/PI | Acridine orange/propidium iodide |
| UMI | Unique molecular identifier |
| HVGs | Highly variable genes |
| UMAP | Uniform Manifold Approximation and Projection |
| ACTB | β-actin |
| SD | Standard deviation |
| hCG | Human chorionic gonadotropin |
References
- Bi, S.Z.; Jia, L.Z.; Guan, Q.; Zhu, D.X.; Zhu, C.S.; Hu, L.; Li, G.Q. Study on the ultrastructure of musk gland sac and musk secretion formation during the annual cycle of musk deer. Chin. Pharm. J. 1993, 11, 653–657+697. (In Chinese) [Google Scholar]
- Liu, C.M.; Hong, T.T.; Wang, S.H.; Dong, X.G.; Ren, Z.J. Research progress on the molecular mechanism of musk secretion in forest musk deer (Moschus berezovskii). Chin. J. Zool. 2022, 57, 152–158. (In Chinese) [Google Scholar] [CrossRef]
- Zhou, W.J.; Li, N.; Xie, X.W.; Song, M.; Han, X.F.; Li, Y.F.; Li, J.G. Advances in chemical constituents and pharmacological research of natural musk. Lishizhen Med. Mater. Med. Res. 2022, 33, 185–188. (In Chinese) [Google Scholar] [CrossRef]
- Lv, S.; Lei, Z.; Yan, G.; Shah, S.A.; Ahmed, S.; Sun, T. Chemical compositions and pharmacological activities of natural musk (Moschus) and artificial musk: A review. J. Ethnopharmacol. 2022, 284, 114799. [Google Scholar] [CrossRef] [PubMed]
- Handelsman, D.J. Androgen physiology, pharmacology, use and misuse. In Endotext; Feingold, K.R., Adler, R.A., Ahmed, S.F., Anawalt, B., Blackman, M.R., Chrousos, G., Corpas, E., de Herder, W.W., Dhatariya, K., Dungan, K., et al., Eds.; Updated 5 October 2020; MDText.com, Inc.: South Dartmouth, MA, USA, 2000. [Google Scholar]
- Matsuyama, S.; DeFalco, T. Steroid hormone signaling: Multifaceted support of testicular function. Front. Cell Dev. Biol. 2023, 11, 1339385. [Google Scholar] [CrossRef] [PubMed]
- Fan, M.; Zhang, M.; Shi, M.; Zhang, T.; Qi, L.; Yu, J.; Li, X.; Lin, S.; Huang, Z.; Yang, S.; et al. Sex hormones play roles in determining musk composition during the early stages of musk secretion by musk deer (Moschus berezovskii). Endocr. J. 2018, 65, 1111–1120. [Google Scholar] [CrossRef]
- Wang, Y.; Yang, P.; Chen, T.; Hu, J.; An, X.; Yao, C.; Xu, L.; Xu, Y.; Liu, S. Analysis and comparison of blood metabolome of forest musk deer in musk secretion and non-secretion periods. Sci. Rep. 2024, 14, 16980. [Google Scholar] [CrossRef]
- Zhang, Z.M.; Yang, J.; Wang, J.M.; Fu, W.L.; Wang, Z.Y.; Ye, S.H.; Fu, C.M. Changes in serum sex hormone levels of forest musk deer (Moschus berezovskii) during musk secretion and estrus periods. J. Chin. Med. Mater. 2015, 38, 240–244. (In Chinese) [Google Scholar] [CrossRef]
- Yang, J.; Peng, G.; Shu, F.; Dong, D.; Zheng, X.; Zhu, C.; Li, X.; Ma, J.; Pan, C.; Yang, F.; et al. Characteristics of steroidogenesis-related factors in the musk gland of Chinese forest musk deer (Moschus berezovskii). J. Steroid Biochem. Mol. Biol. 2021, 212, 105916. [Google Scholar] [CrossRef]
- Yu, B.; Guo, X.S. Study on steroidal components of musk by high-performance liquid chromatography. Chin. Trad. Herb. Drugs 1989, 20, 5. (In Chinese) [Google Scholar]
- Su, G.Y.; Wu, A.L.; Gan, X.N.; Yue, B.S.; Li, J. Analysis of muscone and steroidal components in musk of forest musk deer (Moschus berezovskii) by GC-MS. Sichuan J. Zool. 2009, 28, 5. (In Chinese) [Google Scholar]
- Zhang, T.; Jin, W.; Yang, S.; Li, Y.; Zhang, M.; Shi, M.; Guo, X.; Li, D.; Zhang, B.; Liu, S.; et al. Study of compositions of musks in different types secreted by forest musk deer (Moschus berezovskii). PLoS ONE 2021, 16, e0245677. [Google Scholar] [CrossRef] [PubMed]
- Sun, F.F.; Zhang, Z.L.; Liang, D.; Yu, H.Y.; Zheng, X.Y.; Huang, Y.S. Analysis of chemical component differences between muskrat musk and musk by GC-MS. Nat. Prod. Res. Dev. 2021, 33, 1643–1648+1712. (In Chinese) [Google Scholar] [CrossRef]
- Zhang, P.Z.; Huang, M.H.; Luo, Y.; Tan, T.; Yang, M. Study on chemical constituents of musk from forest musk deer (Moschus berezovskii). J. Chin. Med. Mater. 2019, 42, 3. (In Chinese) [Google Scholar] [CrossRef]
- Yang, M.N.; Li, R.; Li, L.; Zhao, J.N.; Tan, R.R. Research progress on chemical constituents and antitumor effects of musk. Pharmacol. Clin. Chin. Mater. Med. 2024, 40, 116–122. (In Chinese) [Google Scholar] [CrossRef]
- Zhang, N.R. Exploration on research of musk and its substitutes. Chin. Trad. Herb. Drugs 1987, 3, 38–41. (In Chinese) [Google Scholar]
- Dong, W.C.; Zhao, W.G.; Liu, C.H. Research progress on musk. Spec. Wild Econ. Anim. Plant Res. 2001, 2, 48–58. (In Chinese) [Google Scholar] [CrossRef]
- Yu, B.; Guo, X.S. Isolation and identification of androstane compounds from musk. Chin. J. Pharm. Anal. 1989, 9, 3. (In Chinese) [Google Scholar]
- Liu, Y. Comparative Analysis of Chemical Constituents Between Captive and Wild Musk. Master’s Thesis, Beijing University of Chinese Medicine, Beijing, China, 2018. (In Chinese) [Google Scholar] [CrossRef]
- Miller, W.L. Androgen biosynthesis from cholesterol to DHEA. Mol. Cell. Endocrinol. 2002, 198, 7–14. [Google Scholar] [CrossRef] [PubMed]
- Song, L.J. Effects of Dehydroepiandrosterone on Steroid Hormone Metabolism in Rats. Ph.D. Thesis, Nanjing Agricultural University, Nanjing, China, 2009. (In Chinese) [Google Scholar]
- Wang, T.; Yang, M.; Shi, X.; Tian, S.; Li, Y.; Xie, W.; Zou, Z.; Leng, D.; Zhang, M.; Zheng, C.; et al. Multiomics analysis provides insights into musk secretion in muskrat and musk deer. GigaScience 2025, 14, giaf006. [Google Scholar] [CrossRef]
- Wolock, S.L.; Lopez, R.; Klein, A.M. Scrublet: Computational identification of cell doublets in single-cell transcriptomic data. Cell Syst. 2019, 8, 281–291.e9. [Google Scholar] [CrossRef]
- Wolf, F.A.; Angerer, P.; Theis, F.J. SCANPY: Large-scale single-cell gene expression data analysis. Genome Biol. 2018, 19, 15. [Google Scholar] [CrossRef] [PubMed]
- Sun, E.D.; Ma, R.; Navarro Negredo, P.; Brunet, A.; Zou, J. TISSUE: Uncertainty-calibrated prediction of single-cell spatial transcriptomics improves downstream analyses. Nat. Methods 2024, 21, 444–454. [Google Scholar] [CrossRef]
- Korsunsky, I.; Millard, N.; Fan, J.; Slowikowski, K.; Zhang, F.; Wei, K.; Baglaenko, Y.; Brenner, M.; Loh, P.R.; Raychaudhuri, S. Fast, sensitive and accurate integration of single-cell data with Harmony. Nat. Methods 2019, 16, 1289–1296. [Google Scholar] [CrossRef]
- Zhang, X.; Peng, M.; Zhu, J.; Zhai, X.; Wei, C.; Jiao, H.; Wu, Z.; Huang, S.; Liu, M.; Li, W.; et al. Benchmarking metabolic RNA labeling techniques for high-throughput single-cell RNA sequencing. Nat. Commun. 2025, 16, 5952. [Google Scholar] [CrossRef] [PubMed]
- Healy, J.; McInnes, L. Uniform manifold approximation and projection. Nat. Rev. Methods Primers 2024, 4, 82. [Google Scholar] [CrossRef]
- Kanehisa, M.; Furumichi, M.; Sato, Y.; Ishiguro-Watanabe, M.; Tanabe, M. KEGG: Integrating viruses and cellular organisms. Nucleic Acids Res. 2021, 49, D545–D551. [Google Scholar] [CrossRef]
- He, S.; Wang, L.H.; Liu, Y.; Li, Y.Q.; Chen, H.T.; Xu, J.H.; Peng, W.; Lin, G.W.; Wei, P.P.; Li, B.; et al. Single-cell transcriptome profiling of an adult human cell atlas of 15 major organs. Genome Biol. 2020, 21, 294. [Google Scholar] [CrossRef]
- Park, J.; Shrestha, R.; Qiu, C.; Kondo, A.; Huang, S.; Werth, M.; Li, M.; Barasch, J.; Suszták, K. Single-cell transcriptomics of the mouse kidney reveals potential cellular targets of kidney disease. Science 2018, 360, 758–763. [Google Scholar] [CrossRef] [PubMed]
- Xu, D.; Wan, B.; Qiu, K.; Wang, Y.; Zhang, X.; Jiao, N.; Yan, E.; Wu, J.; Yu, R.; Gao, S.; et al. Single-cell RNA-sequencing provides insight into skeletal muscle evolution during the selection of muscle characteristics. Adv. Sci. 2023, 10, e2305080. [Google Scholar] [CrossRef] [PubMed]
- Bettigole, S.E.; Lis, R.; Adoro, S.; Lee, A.H.; Spencer, L.A.; Weller, P.F.; Glimcher, L.H. The transcription factor XBP1 is selectively required for eosinophil differentiation. Nat. Immunol. 2015, 16, 829–837. [Google Scholar] [CrossRef]
- Tang, M.; Charbit, A.R.; Johansson, M.W.; Jarjour, N.N.; Denlinger, L.C.; Raymond, W.W.; Peters, M.C.; Dunican, E.M.; Castro, M.; Sumino, K.; et al. Utility of eosinophil peroxidase as a biomarker of eosinophilic inflammation in asthma. J. Allergy Clin. Immunol. 2024, 154, 580–591.e6. [Google Scholar] [CrossRef] [PubMed]
- Lou, J.; Luo, G.; Zhao, L.; Zhang, H. CONSORT article: Single-cell sequencing analysis revealed CMKLR1+ macrophage as a subpopulation of macrophage with tumor-suppressive characteristics in oral squamous cell carcinoma. Medicine 2024, 103, e39399. [Google Scholar] [CrossRef]
- Jo, H.Y.; Seo, H.H.; Gil, D.; Park, Y.; Han, H.J.; Han, H.W.; Thimmulappa, R.K.; Kim, S.C.; Kim, J.H. Single-Cell RNA sequencing of human pluripotent stem cell-derived macrophages for quality control of the cell therapy product. Front. Genet. 2021, 12, 658862. [Google Scholar] [CrossRef]
- Akula, S.; Alvarado-Vazquez, A.; Haide Mendez Enriquez, E.; Bal, G.; Franke, K.; Wernersson, S.; Hallgren, J.; Pejler, G.; Babina, M.; Hellman, L. Characterization of freshly isolated human peripheral blood B cells, monocytes, CD4+ and CD8+ T cells, and skin mast cells by quantitative transcriptomics. Int. J. Mol. Sci. 2024, 25, 13050. [Google Scholar] [CrossRef]
- Chu, X.; Li, X.; Zhang, Y.; Dang, G.; Miao, Y.; Xu, W.; Wang, J.; Zhang, Z.; Cheng, S. Integrative single-cell analysis of human colorectal cancer reveals patient stratification with distinct immune evasion mechanisms. Nat. Cancer 2024, 5, 1409–1426. [Google Scholar] [CrossRef] [PubMed]
- Tosti, L.; Hang, Y.; Debnath, O.; Tiesmeyer, S.; Trefzer, T.; Steiger, K.; Ten, F.W.; Lukassen, S.; Ballke, S.; Kühl, A.A.; et al. Single-nucleus and in situ RNA–sequencing reveal cell topographies in the human pancreas. Gastroenterology 2021, 160, 1330–1344.e11. [Google Scholar] [CrossRef] [PubMed]
- Tasdemir-Yilmaz, O.E.; Druckenbrod, N.R.; Olukoya, O.O.; Dong, W.; Yung, A.R.; Bastille, I.; Pazyra-Murphy, M.F.; Sitko, A.A.; Hale, E.B.; Vigneau, S.; et al. Diversity of developing peripheral glia revealed by single-cell RNA sequencing. Dev. Cell 2021, 56, 2516–2535.e8. [Google Scholar] [CrossRef] [PubMed]
- Guerrero-Juarez, C.F.; Dedhia, P.H.; Jin, S.; Ruiz-Vega, R.; Ma, D.; Liu, Y.; Yamaga, K.; Shestova, O.; Gay, D.L.; Yang, Z.; et al. Single-cell analysis reveals fibroblast heterogeneity and myeloid-derived adipocyte progenitors in murine skin wounds. Nat. Commun. 2019, 10, 650. [Google Scholar] [CrossRef]
- Wang, S.; Drummond, M.L.; Guerrero-Juarez, C.F.; Tarapore, E.; MacLean, A.L.; Stabell, A.R.; Wu, S.C.; Gutierrez, G.; That, B.T.; Benavente, C.A.; et al. Single cell transcriptomics of human epidermis identifies basal stem cell transition states. Nat. Commun. 2020, 11, 4239. [Google Scholar] [CrossRef]
- Wood, A.; Houghton, S.L.; Biswas, A. A comparative study of immunohistochemical myoepithelial cell markers in cutaneous benign cystic apocrine lesions. Am. J. Dermatopathol. 2016, 38, 475–483. [Google Scholar] [CrossRef]
- Pal, B.; Chen, Y.; Vaillant, F.; Capaldo, B.D.; Joyce, R.; Song, X.; Bryant, V.L.; Penington, J.S.; Di Stefano, L.; Tubau Ribera, N.; et al. A single-cell RNA expression atlas of normal, preneoplastic and tumorigenic states in the human breast. EMBO J. 2021, 40, e107333. [Google Scholar] [CrossRef]
- Janesick, A.; Shelansky, R.; Gottscho, A.D.; Wagner, F.; Williams, S.R.; Rouault, M.; Beliakoff, G.; Morrison, C.A.; Oliveira, M.F.; Sicherman, J.T.; et al. High resolution mapping of the tumor microenvironment using integrated single-cell, spatial and in situ analysis. Nat. Commun. 2023, 14, 8353. [Google Scholar] [CrossRef]
- Bhat-Nakshatri, P.; Gao, H.; Sheng, L.; McGuire, P.C.; Xuei, X.; Wan, J.; Liu, Y.; Althouse, S.K.; Colter, A.; Sandusky, G.; et al. A single-cell atlas of the healthy breast tissues reveals clinically relevant clusters of breast epithelial cells. Cell Rep. Med. 2021, 2, 100219. [Google Scholar] [CrossRef]
- Xiong, L.L.; Xue, L.L.; Du, R.L.; Niu, R.Z.; Chen, L.; Chen, J.; Hu, Q.; Tan, Y.X.; Shang, H.F.; Liu, J.; et al. Single-cell RNA sequencing reveals B cell–related molecular biomarkers for Alzheimer’s disease. Exp. Mol. Med. 2021, 53, 1888–1901. [Google Scholar] [CrossRef]
- Hu, C.; Zhang, N.; Hong, Y.; Tie, R.; Fan, D.; Lin, A.; Chen, Y.; Xiang, L.X.; Shao, J.Z. Single-cell RNA sequencing unveils the hidden powers of zebrafish kidney for generating both hematopoiesis and adaptive antiviral immunity. eLife 2024, 13, RP92424. [Google Scholar] [CrossRef] [PubMed]
- Füllgrabe, A.; Joost, S.; Are, A.; Jacob, T.; Sivan, U.; Haegebarth, A.; Linnarsson, S.; Simons, B.D.; Clevers, H.; Toftgård, R.; et al. Dynamics of Lgr6+ Progenitor Cells in the Hair Follicle, Sebaceous Gland, and Interfollicular Epidermis. Stem Cell Rep. 2015, 5, 843–855. [Google Scholar] [CrossRef] [PubMed]
- Swanson, J.B.; Vagnozzi, A.N.; Veniaminova, N.A.; Wong, S.Y. Loss of Gata6 causes dilation of the hair follicle canal and sebaceous duct. Exp. Dermatol. 2019, 28, 345–349. [Google Scholar] [CrossRef]
- Liu, X.; Dai, K.; Zhang, X.; Huang, G.; Lynn, H.; Rabata, A.; Liang, J.; Noble, P.W.; Jiang, D. Multiple fibroblast subtypes contribute to matrix deposition in pulmonary fibrosis. Am. J. Respir. Cell Mol. Biol. 2023, 69, 45–56. [Google Scholar] [CrossRef] [PubMed]
- Zhong, Y.; Wei, B.; Wang, W.; Chen, J.; Wu, W.; Liang, L.; Huang, X.R.; Szeto, C.C.; Yu, X.; Nikolic-Paterson, D.J.; et al. Single-cell RNA-sequencing identifies bone marrow-derived progenitor cells as a main source of extracellular matrix-producing cells across multiple organ-based fibrotic diseases. Int. J. Biol. Sci. 2024, 20, 5027–5042. [Google Scholar] [CrossRef] [PubMed]
- Yuan, K.; Shamskhou, E.A.; Orcholski, M.E.; Nathan, A.; Reddy, S.; Honda, H.; Mani, V.; Zeng, Y.; Ozen, M.O.; Wang, L.; et al. Loss of endothelium-derived Wnt5a is associated with reduced pericyte recruitment and small vessel loss in pulmonary arterial hypertension. Circulation 2019, 139, 1710–1724. [Google Scholar] [CrossRef]
- Bondjers, C.; Kalén, M.; Hellström, M.; Scheidl, S.J.; Abramsson, A.; Renner, O.; Lindahl, P.; Cho, H.; Kehrl, J.; Betsholtz, C. Transcription profiling of platelet-derived growth factor-B-deficient mouse embryos identifies RGS5 as a novel marker for pericytes and vascular smooth muscle cells. Am. J. Pathol. 2003, 162, 721–729. [Google Scholar] [CrossRef]
- Liu, X.; Rowan, S.C.; Liang, J.; Yao, C.; Huang, G.; Deng, N.; Xie, T.; Wu, D.; Wang, Y.; Burman, A.; et al. Categorization of lung mesenchymal cells in development and fibrosis. iScience 2021, 24, 102551. [Google Scholar] [CrossRef]
- Lambert, J.; Oc, S.; Worssam, M.D.; Häußler, D.; Solomon, C.U.; Figg, N.L.; Baxter, R.; Imaz, M.; Taylor, J.C.K.; Foote, K.; et al. Network-based prioritization and validation of regulators of vascular smooth muscle cell proliferation in disease. Nat. Cardiovasc. Res. 2024, 3, 714–733. [Google Scholar] [CrossRef]
- Ren, Y.Y.; Zhou, X.Z.; Ma, J.F.; Jiang, X.M.; Dan, F.; Liao, D.D.; Yao, C.X.; Zheng, C.L.; Qi, W.H. Genome-Wide Identification, Function, and Expression Analysis of the ABC Transporter Gene Family in Forest Musk Deer (Moschus berezovskii) Under Musk Secretion Stage. Animals 2025, 15, 3630. [Google Scholar] [CrossRef]
- Eacker, S.M.; Agrawal, N.; Qian, K.; Dichek, H.L.; Gong, E.Y.; Lee, K.; Braun, R.E. Hormonal regulation of testicular steroid and cholesterol homeostasis. Mol. Endocrinol. 2008, 22, 623–635. [Google Scholar] [CrossRef]
- Luo, J.; Yang, H.; Song, B.L. Mechanisms and regulation of cholesterol homeostasis. Nat. Rev. Mol. Cell Biol. 2020, 21, 225–245. [Google Scholar] [CrossRef] [PubMed]
- Dietschy, J.M.; Turley, S.D.; Spady, D.K. Role of liver in the maintenance of cholesterol and low density lipoprotein homeostasis in different animal species, including humans. J. Lipid Res. 1993, 34, 1637–1659. [Google Scholar] [CrossRef] [PubMed]
- Chiang, J.Y.L.; Ferrell, J.M.; Wu, Y.; Boehme, S. Bile acid and cholesterol metabolism in atherosclerotic cardiovascular disease and therapy. Cardiol. Plus 2020, 5, 159–170. [Google Scholar] [CrossRef]
- Lukyanenko, Y.O.; Chen, J.J.; Hutson, J.C. Production of 25-hydroxycholesterol by testicular macrophages and its effects on Leydig cells. Biol. Reprod. 2001, 64, 790–796. [Google Scholar] [CrossRef] [PubMed]
- Selvaraj, V.; Stocco, D.M.; Clark, B.J. Current knowledge on the acute regulation of steroidogenesis. Biol. Reprod. 2018, 99, 13–26. [Google Scholar] [CrossRef]
- Xu, Z.; Li, F.; Jie, H.; Li, Y.; Zhang, J.; Hu, J.; Zhang, L. A Method for Culturing Forest Musk Deer (Moschus berezovskii) Musk Gland Cells. CN Patent 202210269868.6, 18 March 2022. (In Chinese) [Google Scholar]
- Jie, H.; Zheng, L.; Zhao, C.; Zhang, M.; Ren, Y. A Method for Constructing Immortalized Forest Musk Deer (Moschus berezovskii) Musk Gland Epithelial Cells. CN Patent 113025661A, 25 June 2021. (In Chinese) [Google Scholar]
- Chen, M.; Jie, H.; Xu, Z.; Ma, T.; Lei, M.; Zeng, D.; Zhao, G.; Feng, X.; Zheng, C.; Zhang, C.; et al. Isolation, primary culture, and morphological characterization of gland epithelium from forest musk deer (Moschus berezovskii). Vitr. Cell. Dev. Biol. Anim. 2018, 54, 545–548. [Google Scholar] [CrossRef] [PubMed]
- Freeman, D.A.; Ascoli, M. Studies on the source of cholesterol used for steroid biosynthesis in cultured Leydig tumor cells. J. Biol. Chem. 1982, 257, 14231–14238. [Google Scholar] [CrossRef]
- Ascoli, M. Effects of hypocholesterolemia and chronic hormonal stimulation on sterol and steroid metabolism in a Leydig cell tumor. J. Lipid Res. 1981, 22, 1247–1253. [Google Scholar] [CrossRef]
- Sullivan, G.M.; Feinn, R. Using effect size-or why the P value is not enough. J. Grad. Med. Educ. 2012, 4, 279–282. [Google Scholar] [CrossRef] [PubMed]
- Kadel, R.P.; Kip, K.E. A SAS Macro to Compute Effect Size (Cohen’s d) and its confidence interval from Raw Survey Data. In Proceedings of the Annual Southeast SAS Users Group Conference, Durham, NC, USA, 14–16 October 2012; p. 337. [Google Scholar]
- Cumming, G. The new statistics: Why and how. Psychol. Sci. 2014, 25, 7–29. [Google Scholar] [CrossRef]
- Rosnow, R.L.; Rosenthal, R.; Rubin, D.B. Contrasts and correlations in effect-size estimation. Psychol. Sci. 2000, 11, 446–453. [Google Scholar] [CrossRef]
- Chedrese, P.J. (Ed.) Reproductive Endocrinology: A Molecular Approach; Springer Science and Business Media: New York, NY, USA, 2009. [Google Scholar] [CrossRef]
- Chen, Y.J.; Lee, M.T.; Yao, H.C.; Hsiao, P.W.; Ke, F.C.; Hwang, J.J. Crucial role of estrogen receptor-alpha interaction with transcription coregulators in follicle-stimulating hormone and transforming growth factor beta1 up-regulation of steroidogenesis in rat ovarian granulosa cells. Endocrinology 2008, 149, 4658–4668. [Google Scholar] [CrossRef] [PubMed]
- Yang, Y.; Luo, J.; Yu, D.; Zhang, T.; Lin, Q.; Li, Q.; Wu, X.; Su, Z.; Zhang, Q.; Xiang, Q.; et al. Vitamin A promotes Leydig cell differentiation via alcohol dehydrogenase 1. Front. Endocrinol. 2018, 9, 644. [Google Scholar] [CrossRef]







Disclaimer/Publisher’s Note: The statements, opinions and data contained in all publications are solely those of the individual author(s) and contributor(s) and not of MDPI and/or the editor(s). MDPI and/or the editor(s) disclaim responsibility for any injury to people or property resulting from any ideas, methods, instructions or products referred to in the content. |
© 2026 by the authors. Licensee MDPI, Basel, Switzerland. This article is an open access article distributed under the terms and conditions of the Creative Commons Attribution (CC BY) license.
Share and Cite
An, X.; Han, X.; Huang, J.; Zhang, Z.; Lou, Z.; Hu, J.; Tan, R.; Yang, P.; Dou, X.; Bati, H.; et al. Glandular Cells of Forest Musk Deer Autonomously Synthesize Sex Steroid Hormones. Biology 2026, 15, 583. https://doi.org/10.3390/biology15070583
An X, Han X, Huang J, Zhang Z, Lou Z, Hu J, Tan R, Yang P, Dou X, Bati H, et al. Glandular Cells of Forest Musk Deer Autonomously Synthesize Sex Steroid Hormones. Biology. 2026; 15(7):583. https://doi.org/10.3390/biology15070583
Chicago/Turabian StyleAn, Xian, Xiangyu Han, Jinming Huang, Zexiu Zhang, Zhiyi Lou, Jingyao Hu, Rongzeng Tan, Pengcheng Yang, Xinyue Dou, Habib Bati, and et al. 2026. "Glandular Cells of Forest Musk Deer Autonomously Synthesize Sex Steroid Hormones" Biology 15, no. 7: 583. https://doi.org/10.3390/biology15070583
APA StyleAn, X., Han, X., Huang, J., Zhang, Z., Lou, Z., Hu, J., Tan, R., Yang, P., Dou, X., Bati, H., Zhao, Y., Zhang, Y., Dou, X., Zhang, H., Liu, S., & Yao, C. (2026). Glandular Cells of Forest Musk Deer Autonomously Synthesize Sex Steroid Hormones. Biology, 15(7), 583. https://doi.org/10.3390/biology15070583

