The Gut Microbiome of the Goitered Gazelle Enables Plasticity by Responding to Environmental Factors in the Qaidam Basin
Simple Summary
Abstract
1. Introduction
2. Materials and Methods
2.1. Fecal Sample Collection
2.2. Metagenomic Sequencing and Annotation
2.3. Collection and Processing of Environmental Data
2.4. Statistical Data Analysis
3. Results
3.1. Characteristics of the Metagenomic Data
3.2. Gut Microbiome Composition
3.3. Gut Microbial Analysis at α- and β-Diversity Levels
3.4. Gut Microbial Functional Analysis
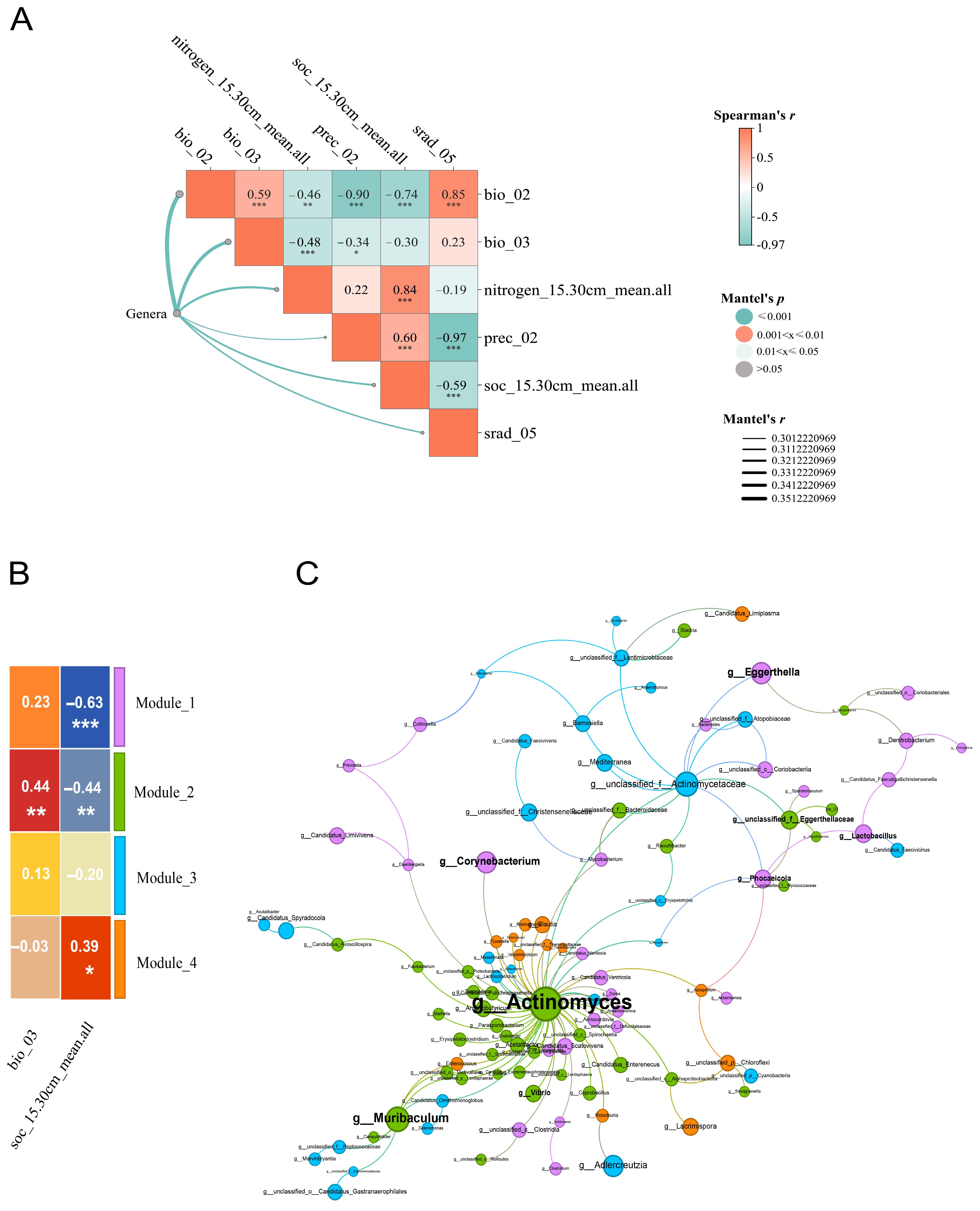
3.5. Environmental Drivers of Gut Microbial Composition Variations
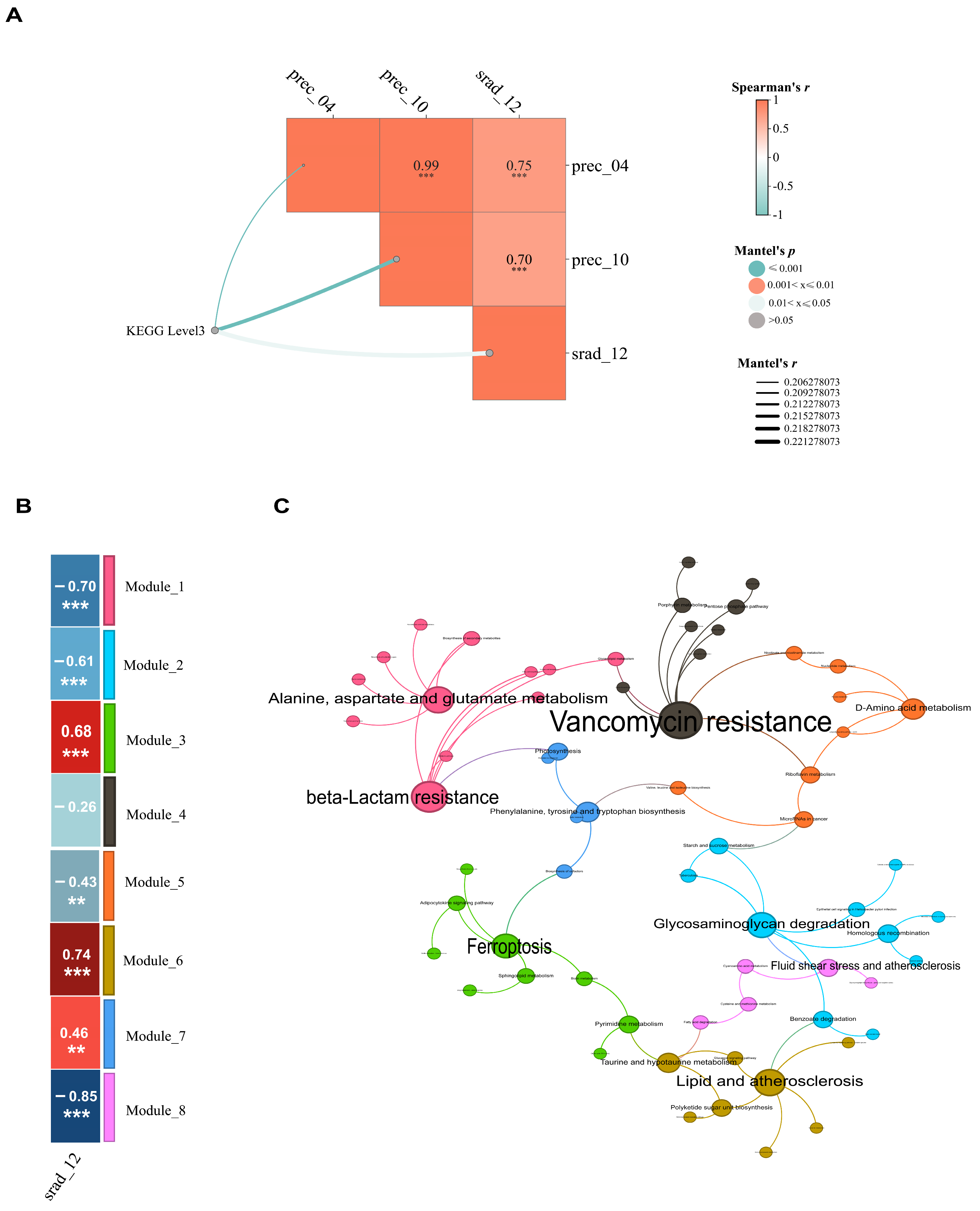
3.6. Environmental Drivers of Gut Microbial Function Variations
4. Discussion
4.1. The Core Gut Microbiome: Implications for Gazelle Nutrient Acquisition in the Qaidam Basin
4.2. Isothermality and Soil Organic Carbon as Key Drivers of Microbial Variation
4.3. Gut Microbial Composition and Winter Solar Radiation Co-Drive Functional Variation
5. Conclusions
Author Contributions
Funding
Institutional Review Board Statement
Informed Consent Statement
Data Availability Statement
Acknowledgments
Conflicts of Interest
References
- He, J.-S.; Dong, S.; Shang, Z.; Sundqvist, M.K.; Wu, G.; Yang, Y. Above-Belowground Interactions in Alpine Ecosystems on the Roof of the World. Plant Soil. 2021, 458, 1–6. [Google Scholar] [CrossRef]
- Mao, K.-S.; Wang, Y.; Liu, J.-Q. Evolutionary Origin of Species Diversity on the Qinghai–Tibet Plateau. J. Syst. Evol. 2021, 59, 1142–1158. [Google Scholar] [CrossRef]
- Zhang, M.; Liu, X. Climate Changes in the Qaidam Basin in NW China over the Past 40 Kyr. Palaeogeogr. Palaeoclimatol. Palaeoecol. 2020, 551, 109679. [Google Scholar] [CrossRef]
- Jin, X.; Liu, J.; Wang, S.; Xia, W. Vegetation Dynamics and Their Response to Groundwater and Climate Variables in Qaidam Basin, China. Int. J. Remote Sens. 2016, 37, 710–728. [Google Scholar] [CrossRef]
- Williamson, D.T.; Delima, E. Water Intake of Arabian Gazelles. J. Arid. Environ. 1991, 21, 371–378. [Google Scholar] [CrossRef]
- Sommer, F.; Bäckhed, F. The Gut Microbiota—Masters of Host Development and Physiology. Nat. Rev. Microbiol. 2013, 11, 227–238. [Google Scholar] [CrossRef]
- Kohl, K.D.; Weiss, R.B.; Cox, J.; Dale, C.; Denise Dearing, M. Gut Microbes of Mammalian Herbivores Facilitate Intake of Plant Toxins. Ecol. Lett. 2014, 17, 1238–1246. [Google Scholar] [CrossRef] [PubMed]
- Qin, W.; Song, P.; Zhang, S. Seasonal and Soil Microbiota Effects on the Adaptive Strategies of Wild Goitered Gazelles Based on the Gut Microbiota. Front. Microbiol. 2022, 13, 918090. [Google Scholar] [CrossRef] [PubMed]
- Chevalier, C.; Stojanović, O.; Colin, D.J.; Suarez-Zamorano, N.; Tarallo, V.; Veyrat-Durebex, C.; Rigo, D.; Fabbiano, S.; Stevanović, A.; Hagemann, S.; et al. Gut Microbiota Orchestrates Energy Homeostasis during Cold. Cell 2015, 163, 1360–1374. [Google Scholar] [CrossRef]
- Li, H.; Li, T.; Beasley, D.E.; Heděnec, P.; Xiao, Z.; Zhang, S.; Li, J.; Lin, Q.; Li, X. Diet Diversity Is Associated with Beta but Not Alpha Diversity of Pika Gut Microbiota. Front. Microbiol. 2016, 7, 1169. [Google Scholar] [CrossRef] [PubMed]
- Guo, N.; Wu, Q.; Shi, F.; Niu, J.; Zhang, T.; Degen, A.A.; Fang, Q.; Ding, L.; Shang, Z.; Zhang, Z.; et al. Seasonal Dynamics of Diet–Gut Microbiota Interaction in Adaptation of Yaks to Life at High Altitude. Npj Biofilms Microbiomes 2021, 7, 38. [Google Scholar] [CrossRef]
- Liang, Y.; Song, W.; Liang, Y.; Song, W. Ecological and Environmental Effects of Land Use and Cover Changes on the Qinghai-Tibetan Plateau: A Bibliometric Review. Land 2022, 11, 2163. [Google Scholar] [CrossRef]
- Buuveibaatar, B.; Mueller, T.; Strindberg, S.; Leimgruber, P.; Kaczensky, P.; Fuller, T.K. Human Activities Negatively Impact Distribution of Ungulates in the Mongolian Gobi. Biol. Conserv. 2016, 203, 168–175. [Google Scholar] [CrossRef]
- Chen, S.; Zhou, Y.; Chen, Y.; Gu, J. Fastp: An Ultra-Fast All-in-One FASTQ Preprocessor. Bioinformatics 2018, 34, i884–i890. [Google Scholar] [CrossRef]
- Li, H. Aligning Sequence Reads, Clone Sequences and Assembly Contigs with BWA-MEM. Available online: https://arxiv.org/abs/1303.3997v2 (accessed on 3 December 2025).
- Li, D.; Liu, C.-M.; Luo, R.; Sadakane, K.; Lam, T.-W. MEGAHIT: An Ultra-Fast Single-Node Solution for Large and Complex Metagenomics Assembly via Succinct de Bruijn Graph. Bioinformatics 2015, 31, 1674–1676. [Google Scholar] [CrossRef]
- Hyatt, D.; Chen, G.-L.; LoCascio, P.F.; Land, M.L.; Larimer, F.W.; Hauser, L.J. Prodigal: Prokaryotic Gene Recognition and Translation Initiation Site Identification. BMC Bioinf. 2010, 11, 119. [Google Scholar] [CrossRef] [PubMed]
- Li, W.; Godzik, A. Cd-Hit: A Fast Program for Clustering and Comparing Large Sets of Protein or Nucleotide Sequences. Bioinformatics 2006, 22, 1658–1659. [Google Scholar] [CrossRef] [PubMed]
- Li, R.; Li, Y.; Kristiansen, K.; Wang, J. SOAP: Short Oligonucleotide Alignment Program. Bioinformatics 2008, 24, 713–714. [Google Scholar] [CrossRef]
- Buchfink, B.; Xie, C.; Huson, D.H. Fast and Sensitive Protein Alignment Using DIAMOND. Nat. Methods 2015, 12, 59–60. [Google Scholar] [CrossRef]
- Kanehisa, M.; Goto, S. KEGG: Kyoto Encyclopedia of Genes and Genomes. Nucleic Acids Res. 2000, 28, 27–30. [Google Scholar] [CrossRef]
- Jiang, F.; Song, P.; Zhang, J.; Cai, Z.; Chi, X.; Gao, H.; Qin, W.; Li, S.; Zhang, T. Assessing the Impact of Climate Change on the Spatio-Temporal Distribution of Foot-and-Mouth Disease Risk for Elephants. Glob. Ecol. Conserv. 2020, 23, e01176. [Google Scholar] [CrossRef]
- Zhang, J.; Jiang, F.; Li, G.; Qin, W.; Wu, T.; Xu, F.; Hou, Y.; Song, P.; Cai, Z.; Zhang, T. The Four Antelope Species on the Qinghai-Tibet Plateau Face Habitat Loss and Redistribution to Higher Latitudes under Climate Change. Ecol. Indic. 2021, 123, 107337. [Google Scholar] [CrossRef]
- Fick, S.E.; Hijmans, R.J. WorldClim 2: New 1-Km Spatial Resolution Climate Surfaces for Global Land Areas. Int. J. Climatol. 2017, 37, 4302–4315. [Google Scholar] [CrossRef]
- Mu, H.; Li, X.; Wen, Y.; Huang, J.; Du, P.; Su, W.; Miao, S.; Geng, M. A Global Record of Annual Terrestrial Human Footprint Dataset from 2000 to 2018. Sci. Data 2022, 9, 176. [Google Scholar] [CrossRef]
- Tuanmu, M.-N.; Jetz, W. A Global, Remote Sensing-Based Characterization of Terrestrial Habitat Heterogeneity for Biodiversity and Ecosystem Modelling. Glob. Ecol. Biogeogr. 2015, 24, 1329–1339. [Google Scholar] [CrossRef]
- Batjes, N.H.; Ribeiro, E.; van Oostrum, A. Standardised Soil Profile Data to Support Global Mapping and Modelling (WoSIS Snapshot 2019). Earth Syst. Sci. Data 2020, 12, 299–320. [Google Scholar] [CrossRef]
- van Etten, J. R Package Gdistance: Distances and Routes on Geographical Grids. J. Stat. Softw. 2017, 76, 1–21. [Google Scholar] [CrossRef]
- Mallick, H.; Rahnavard, A.; McIver, L.J.; Ma, S.; Zhang, Y.; Nguyen, L.H.; Tickle, T.L.; Weingart, G.; Ren, B.; Schwager, E.H.; et al. Multivariable Association Discovery in Population-Scale Meta-Omics Studies. PLoS Comput. Biol. 2021, 17, e1009442. [Google Scholar] [CrossRef] [PubMed]
- Kirby, K.N.; Gerlanc, D. BootES: An R Package for Bootstrap Confidence Intervals on Effect Sizes. Behav. Res. Methods 2013, 45, 905–927. [Google Scholar] [CrossRef]
- Xu, J.; Lin, Y.; Yang, M.; Zhang, L. Statistics and Pitfalls of Trend Analysis in Cancer Research: A Review Focused on Statistical Packages. J. Cancer 2020, 11, 2957–2961. [Google Scholar] [CrossRef]
- Schloss, P.D.; Westcott, S.L.; Ryabin, T.; Hall, J.R.; Hartmann, M.; Hollister, E.B.; Lesniewski, R.A.; Oakley, B.B.; Parks, D.H.; Robinson, C.J.; et al. Introducing Mothur: Open-Source, Platform-Independent, Community-Supported Software for Describing and Comparing Microbial Communities. Appl. Environ. Microbiol. 2009, 75, 7537–7541. [Google Scholar] [CrossRef]
- Dixon, P. VEGAN, a Package of R Functions for Community Ecology. J. Veg. Sci. 2003, 14, 927–930. [Google Scholar] [CrossRef]
- Lu, X.; Gong, G.; Zhang, Q.; Yang, S.; Wu, H.; Zhao, M.; Wang, X.; Shen, Q.; Ji, L.; Liu, Y.; et al. Metagenomic Analysis Reveals High Diversity of Gut Viromes in Yaks (Bos Grunniens) from the Qinghai-Tibet Plateau. Commun. Biol. 2024, 7, 1097. [Google Scholar] [CrossRef]
- Segata, N.; Izard, J.; Waldron, L.; Gevers, D.; Miropolsky, L.; Garrett, W.S.; Huttenhower, C. Metagenomic Biomarker Discovery and Explanation. Genome Biol. 2011, 12, R60. [Google Scholar] [CrossRef] [PubMed]
- Smouse, P.E.; Long, J.C.; Sokal, R.R. Multiple Regression and Correlation Extensions of the Mantel Test of Matrix Correspondence. Syst. Zool. 1986, 35, 627–632. [Google Scholar] [CrossRef]
- Bartoń, K. MuMIn: Multi-Model Inference. R Package Version 1.7.2. 2012. Available online: http://CRAN.R-project.org/package=MuMIn (accessed on 1 January 2026).
- Goslee, S.C.; Urban, D.L. The Ecodist Package for Dissimilarity-Based Analysis of Ecological Data. J. Stat. Softw. 2007, 22, 1–19. [Google Scholar] [CrossRef]
- Liu, C.; Cui, Y.; Li, X.; Yao, M. Microeco: An R Package for Data Mining in Microbial Community Ecology. FEMS Microbiol. Ecol. 2021, 97, fiaa255. [Google Scholar] [CrossRef]
- Wen, T.; Xie, P.; Yang, S.; Niu, G.; Liu, X.; Ding, Z.; Xue, C.; Liu, Y.-X.; Shen, Q.; Yuan, J. ggClusterNet: An R Package for Microbiome Network Analysis and Modularity-Based Multiple Network Layouts. iMeta 2022, 1, e32. [Google Scholar] [CrossRef]
- Layeghifard, M.; Hwang, D.M.; Guttman, D.S. Constructing and Analyzing Microbiome Networks in R. In Microbiome Analysis: Methods and Protocols; Beiko, R.G., Hsiao, W., Parkinson, J., Eds.; Springer: New York, NY, USA, 2018; pp. 243–266. ISBN 978-1-4939-8728-3. [Google Scholar]
- Wu, G.D.; Chen, J.; Hoffmann, C.; Bittinger, K.; Chen, Y.-Y.; Keilbaugh, S.A.; Bewtra, M.; Knights, D.; Walters, W.A.; Knight, R.; et al. Linking Long-Term Dietary Patterns with Gut Microbial Enterotypes. Science 2011, 334, 105–108. [Google Scholar] [CrossRef] [PubMed]
- Liu, H.; Zhao, X.; Han, X.; Xu, S.; Zhao, L.; Hu, L.; Xu, T.; Zhao, N.; Zhang, X.; Chen, D.; et al. Comparative Study of Gut Microbiota in Tibetan Wild Asses (Equus kiang) and Domestic Donkeys (Equus asinus) on the Qinghai-Tibet Plateau. PeerJ 2020, 8, e9032. [Google Scholar] [CrossRef]
- Liu, W.; Wang, Q.; Song, J.; Xin, J.; Zhang, S.; Lei, Y.; Yang, Y.; Xie, P.; Suo, H. Comparison of Gut Microbiota of Yaks from Different Geographical Regions. Front. Microbiol. 2021, 12, 666940. [Google Scholar] [CrossRef]
- Cui, X.; Wang, Z.; Yan, T.; Chang, S.; Wang, H.; Hou, F. Rumen Bacterial Diversity of Tibetan Sheep (Ovis Aries) Associated with Different Forage Types on the Qinghai-Tibetan Plateau. Can. J. Microbiol. 2019, 65, 859–869. [Google Scholar] [CrossRef]
- La Reau, A.J.; Suen, G. The Ruminococci: Key Symbionts of the Gut Ecosystem. J. Microbiol. 2018, 56, 199–208. [Google Scholar] [CrossRef] [PubMed]
- Li, B.; Jia, G.; Wen, D.; Zhao, X.; Zhang, J.; Xu, Q.; Zhao, X.; Jiang, N.; Liu, Z.; Wang, Y. Rumen Microbiota of Indigenous and Introduced Ruminants and Their Adaptation to the Qinghai–Tibetan Plateau. Front. Microbiol. 2022, 13, 1027138. [Google Scholar] [CrossRef] [PubMed]
- Malmuthuge, N.; Liang, G.; Griebel, P.J.; Guan, L.L. Taxonomic and Functional Compositions of the Small Intestinal Microbiome in Neonatal Calves Provide a Framework for Understanding Early Life Gut Health. Appl. Environ. Microbiol. 2019, 85, e02534-18. [Google Scholar] [CrossRef] [PubMed]
- You, Y.; Yang, Q.; Wang, P. Investigation on the vegetations in Tsaidam Basin. J. Arid. Resour. 2019, 33, 183–188. [Google Scholar] [CrossRef]
- Noce, S.; Caporaso, L.; Santini, M. A New Global Dataset of Bioclimatic Indicators. Sci. Data 2020, 7, 398. [Google Scholar] [CrossRef]
- Kaky, E.; Nolan, V.; Khalil, M.I.; Mohammed, A.M.A.; Jaf, A.A.A.; Mohammed-Amin, S.M.; Mahmood, Y.A.; Gilbert, F. Conservation of the Goitered Gazelle (Gazella Subgutturosa) under Climate Changes in Iraq. Heliyon 2023, 9, e12501. [Google Scholar] [CrossRef]
- Ricklefs, R.E.; He, F. Region Effects Influence Local Tree Species Diversity. Proc. Natl. Acad. Sci. USA 2016, 113, 674–679. [Google Scholar] [CrossRef]
- Davis, C.D. The Gut Microbiome and Its Role in Obesity. Nutr. Today 2016, 51, 167. [Google Scholar] [CrossRef]
- Li, H.; Xia, W.; Liu, X.; Wang, X.; Liu, G.; Chen, H.; Zhu, L.; Li, D. Food Provisioning Results in Functional, but Not Compositional, Convergence of the Gut Microbiomes of Two Wild Rhinopithecus Species: Evidence of Functional Redundancy in the Gut Microbiome. Sci. Total Environ. 2023, 858, 159957. [Google Scholar] [CrossRef]
- Blum, W.E.H.; Zechmeister-Boltenstern, S.; Keiblinger, K.M. Does Soil Contribute to the Human Gut Microbiome? Microorganisms 2019, 7, 287. [Google Scholar] [CrossRef] [PubMed]
- Ma, H.; Cornadó, D.; Raaijmakers, J.M. The Soil-Plant-Human Gut Microbiome Axis into Perspective. Nat. Commun. 2025, 16, 7748. [Google Scholar] [CrossRef] [PubMed]
- Xiao, L.; Huang, W.; Carrillo, J.; Ding, J.; Siemann, E. Interactive Effects of Soils, Local Environmental Conditions and Herbivores on Secondary Chemicals in Tallow Tree. J. Plant Ecol. 2024, 17, rtae062. [Google Scholar] [CrossRef]
- Song, S.; Liu, S.; Liu, Y.; Shi, L.; Li, H.; Shi, W.; Ma, H. The Quality of the Organic Materials Determines Its Carbon Conversion Efficiency in Tropical Latosol. Front. Microbiol. 2025, 16, 1573984. [Google Scholar] [CrossRef]
- Sokol, N.W.; Slessarev, E.; Marschmann, G.L.; Nicolas, A.; Blazewicz, S.J.; Brodie, E.L.; Firestone, M.K.; Foley, M.M.; Hestrin, R.; Hungate, B.A.; et al. Life and Death in the Soil Microbiome: How Ecological Processes Influence Biogeochemistry. Nat. Rev. Microbiol. 2022, 20, 415–430. [Google Scholar] [CrossRef] [PubMed]
- Sohrabi, R.; Paasch, B.C.; Liber, J.A.; He, S.Y. Phyllosphere Microbiome. Annu. Rev. Plant Biol. 2023, 74, 539–568. [Google Scholar] [CrossRef]
- Zarraonaindia, I.; Owens, S.M.; Weisenhorn, P.; West, K.; Hampton-Marcell, J.; Lax, S.; Bokulich, N.A.; Mills, D.A.; Martin, G.; Taghavi, S.; et al. The Soil Microbiome Influences Grapevine-Associated Microbiota. Mbio 2015, 6, e02527-14. [Google Scholar] [CrossRef]
- Wang, Y.; Li, B.; Xu, B.; Qin, W. The Relationship between Soil and Gut Microbiota Influences the Adaptive Strategies of Goitered Gazelles in the Qaidam Basin. Animals 2024, 14, 3621. [Google Scholar] [CrossRef]
- Fierer, N.; Jackson, J.A.; Vilgalys, R.; Jackson, R.B. Assessment of Soil Microbial Community Structure by Use of Taxon-Specific Quantitative PCR Assays. Appl. Environ. Microbiol. 2005, 71, 4117–4120. [Google Scholar] [CrossRef]
- Zhao, Q.; Wang, Y.; Ma, J.; Qin, W. The Gut Microbial Adaptation of Wild Goitered Gazelles under Antibiotic Pressure in the Qaidam Basin. Microorganisms 2025, 13, 1842. [Google Scholar] [CrossRef] [PubMed]
- Liu, S.; Tao, Z.; Qiao, M.; Shi, L. The Functions of Major Gut Microbiota in Obesity and Type 2 Diabetes. Metabolites 2025, 15, 167. [Google Scholar] [CrossRef] [PubMed]
- Liang, C.; Li, B.; Song, P.; Gu, H.; Jiang, F.; Zhang, M.; Zhang, R.; Zhang, T. The Plasticity of Gut Microbiota Contributes to Inter-Region Dietary Differences Adaptation of Ungulates in the Qinghai-Tibet Plateau. Msystems 2025, 10, e00422-25. [Google Scholar] [CrossRef]
- Qin, W.; Song, P.; Lin, G.; Huang, Y.; Wang, L.; Zhou, X.; Li, S.; Zhang, T. Gut Microbiota Plasticity Influences the Adaptability of Wild and Domestic Animals in Co-Inhabited Areas. Front. Microbiol. 2020, 11, 125. [Google Scholar] [CrossRef]
- Lamu, Q.; Cheng, Z.; Liuhuan, Y.; Peitong, W.U.; Kai, T.A.N.; Qiaotian, S.; Haijing, S.H.I. Spatial-Temporal Dynamics of Vegetation Light Use Efficiency and Its Driving Factors on the Qinghai-Xizang Plateau. Arid. Zone Res. 2024, 41, 1731–1739. [Google Scholar] [CrossRef]
- Jangpangi, D.; Patni, B.; Chandola, V.; Chandra, S. Medicinal Plants in a Changing Climate: Understanding the Links between Environmental Stress and Secondary Metabolite Synthesis. Front. Plant Sci. 2025, 16, 1587337. [Google Scholar] [CrossRef]
- Wang, L.; Huang, G.; Hou, R.; Qi, D.; Wu, Q.; Nie, Y.; Zuo, Z.; Ma, R.; Zhou, W.; Ma, Y.; et al. Multi-Omics Reveals the Positive Leverage of Plant Secondary Metabolites on the Gut Microbiota in a Non-Model Mammal. Microbiome 2021, 9, 192. [Google Scholar] [CrossRef]
- Li, B.; Liang, C.; Xu, B.; Song, P.; Liu, D.; Zhang, J.; Gu, H.; Jiang, F.; Gao, H.; Cai, Z.; et al. Extreme Winter Environment Dominates Gut Microbiota and Metabolome of White-Lipped Deer. Microbiol. Res. 2025, 297, 128182. [Google Scholar] [CrossRef]







| Module No. | Model R2 Value | Model p Values | Predictor | coef (b) | p-Values |
|---|---|---|---|---|---|
| Mod1 | 0.191 | 0.0001 | bio_03 | 0.0123 | 0.0001 |
| soc_15.30cm_mean.all | 0.0122 | 0.0010 | |||
| nitrogen_15.30cm_mean.all | −0.002 | 0.139 | |||
| Mod2 | 0.190 | 0.0001 | bio_03 | 0.0120 | 0.0001 |
| soc_15.30cm_mean.all | 0.0107 | 0.0007 |
| Module No. | Model R2 Value | Model p Values | Predictor | coef (b) | p-Values |
|---|---|---|---|---|---|
| Mod1 | 0.286 | 0.0001 | srad_12 | 0.0034 | 0.0311 |
| gut microbial composition | 0.2355 | 0.0001 |
Disclaimer/Publisher’s Note: The statements, opinions and data contained in all publications are solely those of the individual author(s) and contributor(s) and not of MDPI and/or the editor(s). MDPI and/or the editor(s) disclaim responsibility for any injury to people or property resulting from any ideas, methods, instructions or products referred to in the content. |
© 2026 by the authors. Licensee MDPI, Basel, Switzerland. This article is an open access article distributed under the terms and conditions of the Creative Commons Attribution (CC BY) license.
Share and Cite
Zhao, Q.; Li, B.; Ma, J.; Wei, J.; Qin, W. The Gut Microbiome of the Goitered Gazelle Enables Plasticity by Responding to Environmental Factors in the Qaidam Basin. Biology 2026, 15, 118. https://doi.org/10.3390/biology15020118
Zhao Q, Li B, Ma J, Wei J, Qin W. The Gut Microbiome of the Goitered Gazelle Enables Plasticity by Responding to Environmental Factors in the Qaidam Basin. Biology. 2026; 15(2):118. https://doi.org/10.3390/biology15020118
Chicago/Turabian StyleZhao, Qing, Bin Li, Juan Ma, Jiaxin Wei, and Wen Qin. 2026. "The Gut Microbiome of the Goitered Gazelle Enables Plasticity by Responding to Environmental Factors in the Qaidam Basin" Biology 15, no. 2: 118. https://doi.org/10.3390/biology15020118
APA StyleZhao, Q., Li, B., Ma, J., Wei, J., & Qin, W. (2026). The Gut Microbiome of the Goitered Gazelle Enables Plasticity by Responding to Environmental Factors in the Qaidam Basin. Biology, 15(2), 118. https://doi.org/10.3390/biology15020118

