Divergent Assembly of Bacteria and Fungi During Saline–Alkali Wetland Degradation
Simple Summary
Abstract
1. Introduction
2. Materials and Methods
2.1. Site Information
2.2. Sample Collection
2.3. Analysis of Soil Physicochemical Properties
2.4. DNA Extraction and High-Throughput 16S rRNA Gene Paired-End Sequencing
2.5. Microbial Community Statistical and Bioinformatic Analyses
2.6. Co-Occurrence Network Construction and Stability Evaluation
2.7. Statistical Analysis
3. Results
3.1. Soil Physicochemical Properties and Soil Enzyme Activities
3.2. Alpha Diversity of Bacterial and Fungal Communities Across Soil Types
3.3. Soil Microbial Community Composition Along Degradation Gradients
3.4. Beta Diversity and Taxonomic Turnover of Microbial Communities
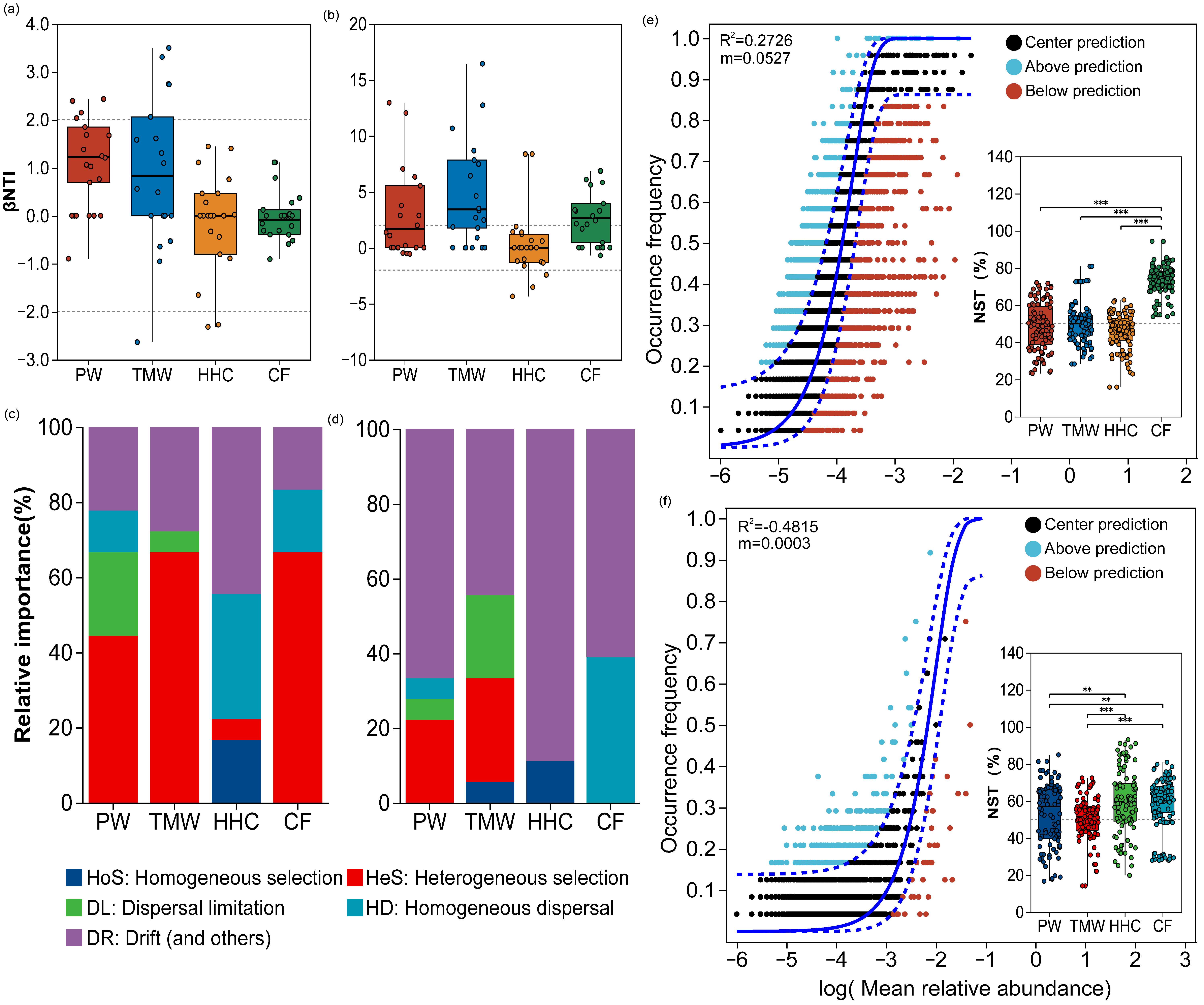
3.5. Community Assembly Processes and Ecological Mechanisms
3.6. Edaphic Controls on Microbial Composition, Niche Breadth, and Associations
3.7. Divergent Responses of Bacterial and Fungal Co-Occurrence Networks to Wetland Degradation
4. Discussion
5. Conclusions
Supplementary Materials
Author Contributions
Funding
Institutional Review Board Statement
Informed Consent Statement
Data Availability Statement
Conflicts of Interest
Abbreviations
| ACP | Acid phosphatase activity |
| AMF | Arbuscular mycorrhizal fungi |
| AN | Alkali-hydrolyzable nitrogen |
| ANOSIM | Analysis of similarities |
| AP | Available phosphorus |
| βNTI | Beta Nearest Taxon Index |
| CAT | Catalase activity |
| CF | Converted farmland |
| EC | Electrical conductivity |
| HHC | Halophytic herbaceous community |
| NMDS | Non-metric multidimensional scaling |
| NST | Normalized stochasticity ratio |
| OTU | Operational taxonomic unit |
| PCoA | Principal coordinates analysis |
| PLS-DA | Partial least squares discriminant analysis |
| PW | Pristine wetland |
| RDA | Redundancy analysis |
| SOC | Soil organic carbon |
| SRA | Sequence Read Archive |
| SUC | Sucrase activity |
| SWC | Soil water content |
| TMW | Transitional meadow wetland |
| TN | Total nitrogen |
| TP | Total phosphorus |
| URE | Urease activity |
References
- Du, Y.; Liu, X.; Zhang, L.; Zhou, W. Drip irrigation in agricultural saline-alkali land controls soil salinity and improves crop yield: Evidence from a global meta-analysis. Sci. Total Environ. 2023, 882, 163226. [Google Scholar] [CrossRef]
- Ning, D.; Wang, Y.; Fan, Y.; Wang, J.; Van Nostrand, J.D.; Wu, L.; Zhang, P.; Curtis, D.J.; Tian, R.; Lui, L.; et al. Environmental stress mediates groundwater microbial community assembly. Nat. Microbiol. 2024, 9, 45–56. [Google Scholar] [CrossRef] [PubMed]
- Xiao, Y.; Cheng, C.; Cheng, A.; Kang, W.; Shen, T.; Yang, Q.; Peng, C.; Yu, L.; Li, W. Dynamics of microbial communities and organic carbon pools in karst wetland soils. Catena 2025, 234, 107789. [Google Scholar] [CrossRef]
- Philippot, L.; Chenu, C.; Kappler, A.; Rillig, M.C.; Fierer, N. The interplay between microbial communities and soil properties. Nat. Rev. Microbiol. 2023, 21, 75–87. [Google Scholar] [CrossRef]
- Naylor, D.; McClure, R.; Jansson, J. Trends in microbial community composition and function by soil depth. Microorganisms 2022, 10, 567. [Google Scholar] [CrossRef]
- Zhao, C.; Zhang, H.; Song, C.; Zhu, J.; Shabala, S. Mechanisms of plant responses and adaptation to soil salinity. Innovation 2020, 1, 100017. [Google Scholar] [PubMed]
- Li, Y.; Ling, W.; Yang, J.; Xing, Y.; Zhang, Q.; Feng, L.; Hou, J.; Hou, C.; Lu, Q.; Wu, T.; et al. Study on the impact of microplastic characteristics on ecological function, microbial community migration and reconstruction mechanisms during saline-alkali soil remediation. J. Hazard. Mater. 2025, 495, 139044. [Google Scholar] [CrossRef] [PubMed]
- Katz, O.; Puppe, D.; Kaczorek, D.; Prakash, N.; Schaller, J. Silicon in the soil–plant continuum: Intricate feedback mechanisms within ecosystems. Plants 2021, 10, 345. [Google Scholar] [CrossRef]
- Sun, Y.; Tang, L.; Cui, Y.; Yang, D.; Gao, H.; Chen, J.; Zheng, Z.; Guo, C. Inoculation of plant growth-promoting rhizobacteria and rhizobia changes the protist community of alfalfa rhizosphere soil under saline-alkali environment. Appl. Soil Ecol. 2025, 180, 104987. [Google Scholar]
- Luan, L.; Liang, C.; Chen, L.; Wang, H.; Xu, Q.; Jiang, Y.; Sun, B. Coupling bacterial community assembly to microbial metabolism across soil profiles. mSystems 2020, 5, e00523-20. [Google Scholar] [CrossRef]
- Luo, S.; Yuan, J.; Song, Y.; Ren, J.; Qi, J.; Zhu, M.; Feng, Y.; Li, M.; Wang, B.; Li, X.; et al. Elevated salinity decreases microbial communities complexity and carbon, nitrogen and phosphorus metabolism in the Songnen Plain wetlands of China. Water Res. 2025, 276, 123285. [Google Scholar] [CrossRef]
- Wang, W.; Wang, Z.; Ling, H.; Zheng, X.; Chen, C.; Wang, J.; Cheng, Z. Effects of reclaimed water irrigation on soil properties and the composition and diversity of microbial communities in Northwest China. Sustainability 2025, 17, 4567. [Google Scholar] [CrossRef]
- Naz, M.; Dai, Z.; Hussain, S.; Tariq, M.; Danish, S.; Khan, I.; Qi, S.; Du, D. The soil pH and heavy metals revealed their impact on soil microbial community. J. Environ. Manag. 2022, 321, 115770. [Google Scholar] [CrossRef]
- Xu, X.; Chen, M.; Yang, G.; Jiang, B.; Zhang, J. Wetland ecosystem services research: A critical review. Glob. Ecol. Conserv. 2020, 22, e00945. [Google Scholar] [CrossRef]
- Zhang, L.; Bate, B.; Cui, J.; Feng, Y.; Yu, J.; Cui, Z.; Wang, H.; Li, Q. Biochar input to saline-alkali farmland can improve soil health and crop yield: A meta-analysis. Agriculture 2025, 15, 123. [Google Scholar] [CrossRef]
- Liu, S.; Che, L.; Wan, L.; Zhang, W.; Chen, J. Wetland types and soil properties shape microbial communities in permafrost-degraded swamps. Catena 2025, 237, 108123. [Google Scholar] [CrossRef]
- Xu, R.; Li, J.; Li, X.; Zhang, J.; Song, W. Effect of coal mining subsidence on soil enzyme activity in mining areas with high underground water levels. Water 2024, 16, 789. [Google Scholar] [CrossRef]
- Xie, X.; Wu, T.; Zhu, M.; Jiang, G.; Xu, Y.; Wang, X.; Pu, L. Comparison of random forest and multiple linear regression models for estimation of soil extracellular enzyme activities in agricultural reclaimed coastal saline land. Ecol. Indic. 2021, 120, 106925. [Google Scholar] [CrossRef]
- Lu, R. Soil and Agro-Chemical Analytical Methods; China Agricultural Science and Technology Press: Beijing, China, 1999. [Google Scholar]
- Rayment, G.; Higginson, F. The Australian Handbook of Soil and Water Chemical Methods; Inkata Press: Melbourne, Australia, 1992; Volume 63. [Google Scholar]
- Teixeira, A.; Silva, S.; Carvalho, T.; Silva, A.; Guimarães, A.; Moreira, F. Soil physicochemical properties and terrain information predict soil enzyme activity in phytophysiognomies of the Quadrilátero Ferrífero region in Brazil. Catena 2021, 199, 105083. [Google Scholar] [CrossRef]
- Sun, J.; Yang, L.; Wei, J.; Quan, J.; Yang, X. The responses of soil bacterial communities and enzyme activities to the edaphic properties of coal mining areas in Central China. PLoS ONE 2020, 15, e0235678. [Google Scholar]
- Almási, C.; Orosz, V.; Tóth, T.; Mansour, M.; Demeter, I.; Henzsel, I.; Bogdányi, Z.; Szegi, T.; Makádi, M. Effects of sewage sludge compost on carbon, nitrogen, phosphorus, and sulfur ratios and soil enzyme activities in a long-term experiment. Agronomy 2025, 15, 234. [Google Scholar] [CrossRef]
- Shen, F.; Wu, J.; Fan, H.; Liu, W.; Guo, X.; Duan, H.; Hu, L.; Lei, X.; Wei, X. Soil N/P and C/P ratio regulate the responses of soil microbial community composition and enzyme activities in a long-term nitrogen loaded Chinese fir forest. Plant Soil 2019, 436, 91–107. [Google Scholar] [CrossRef]
- Li, C.; Dong, Y.; Yi, Y.; Tian, J.; Xuan, C.; Wang, Y.; Wen, Y.; Cao, J. Effects of phosphogypsum on enzyme activity and microbial community in acid soil. Sci. Rep. 2023, 13, 11234. [Google Scholar] [CrossRef]
- Rocabruna, P.; Domene, X.; Preece, C.; Peñuelas, J. Relationship among soil biophysicochemical properties, agricultural practices and climate factors influencing soil phosphatase activity in agricultural land. Agriculture 2024, 14, 567. [Google Scholar] [CrossRef]
- Chen, Y.; Wei, T.; Sha, G.; Zhu, Q.; Liu, Z.; Ren, K.; Yang, C. Soil enzyme activities of typical plant communities after vegetation restoration on the Loess Plateau, China. Appl. Soil Ecol. 2022, 172, 104345. [Google Scholar] [CrossRef]
- Lutz, K.; Jiang, S.; Neugent, M.; Nisco, N.; Zhan, X.; Li, Q. A survey of statistical methods for microbiome data analysis. Front. Appl. Math. Stat. 2022, 8, 789. [Google Scholar] [CrossRef]
- Kodikara, S.; Ellul, S.; Cao, K. Statistical challenges in longitudinal microbiome data analysis. Brief. Bioinform. 2022, 23, bbac123. [Google Scholar] [CrossRef]
- Yoon, G.; Gaynanova, I.; Müller, C. Microbial networks in SPRING—Semi-parametric rank-based correlation and partial correlation estimation for quantitative microbiome data. Front. Genet. 2019, 10, 516. [Google Scholar] [CrossRef]
- Cassol, I.; Ibañez, M.; Bustamante, J. Key features and guidelines for the application of microbial alpha diversity metrics. Sci. Rep. 2025, 15, 1123. [Google Scholar] [CrossRef]
- Bars-Cortina, D. Alpha and beta-diversities performance comparison between different normalization methods and centered log-ratio transformation in a microbiome public dataset. bioRxiv 2022. [Google Scholar] [CrossRef]
- Malard, L.; Mod, H.; Guex, N.; Broennimann, O.; Yashiro, E.; Lara, E.; Mitchell, E.; Niculita-Hirzel, H.; Guisan, A. Comparative analysis of diversity and environmental niches of soil bacterial, archaeal, fungal and protist communities reveal niche divergences along environmental gradients in the Alps. Soil Biol. Biochem. 2021, 154, 108129. [Google Scholar] [CrossRef]
- Khomich, M.; Måge, I.; Rud, I.; Berget, I. Analysing microbiome intervention design studies: Comparison of alternative multivariate statistical methods. PLoS ONE 2021, 16, e0251983. [Google Scholar] [CrossRef]
- Willis, A.; Martin, B. Estimating diversity in networked ecological communities. Biostatistics 2020, 23, 207–222. [Google Scholar] [CrossRef]
- Liu, C.; Cui, Y.; Li, X.; Yao, M. microeco: An R package for data mining in microbial community ecology. FEMS Microbiol. Ecol. 2020, 96, fiaa056. [Google Scholar] [CrossRef]
- Matchado, M.; Lauber, M.; Reitmeier, S.; Kacprowski, T.; Baumbach, J.; Haller, D.; List, M. Network analysis methods for studying microbial communities: A mini review. Comput. Struct. Biotechnol. J. 2021, 19, 2687–2698. [Google Scholar] [CrossRef]
- Li, M.; Zhang, K.; Yan, Z.; Liu, L.; Kang, E.; Kang, X. Soil water content shapes microbial community along gradients of wetland degradation on the Tibetan Plateau. Front. Microbiol. 2022, 13, 834567. [Google Scholar] [CrossRef]
- Sui, X.; Zhang, R.; Frey, B.; Yang, L.; Liu, Y.; Ni, H.; Li, M. Soil physicochemical properties drive the variation in soil microbial communities along a forest successional series in a degraded wetland in northeastern China. Ecol. Evol. 2020, 11, 2194–2208. [Google Scholar] [CrossRef]
- Yan, Z.; Yang, S.; Chen, L.; Zou, Y.; Zhao, Y.; Yan, G.; Wang, H.; Wu, Y. Responses of soil fungal community composition and function to wetland degradation in the Songnen Plain, northeastern China. Front. Plant Sci. 2024, 15, 1120. [Google Scholar] [CrossRef]
- Ding, J.; Yu, S. Integrating soil physicochemical properties and microbial functional prediction to assess land-use impacts in a cold-region wetland ecosystem. Life 2025, 15, 1234. [Google Scholar] [CrossRef]
- Leitão, R.P.; Zuanon, J.; Mouillot, D.; Leal, C.G.; Hughes, R.M.; Kaufmann, P.R.; Gardner, T.A. Disentangling the pathways of land use impacts on the functional structure of fish assemblages in Amazon streams. Ecography 2018, 41, 219–232. [Google Scholar] [CrossRef]
- Yang, Y.; Mou, X.; Wen, B.; Liu, X. Soil carbon, nitrogen and phosphorus concentrations and stoichiometries across a chronosequence of restored inland soda saline-alkali wetlands, western Songnen Plain, Northeast China. Chin. Geogr. Sci. 2020, 30, 934–946. [Google Scholar] [CrossRef]
- Zhang, G.; Bai, J.; Tebbe, C.; Zhao, Q.; Jia, J.; Wang, W.; Wang, X.; Yu, L. Salinity controls soil microbial community structure and function in coastal estuarine wetlands. Environ. Microbiol. 2020, 22, 1234–1248. [Google Scholar]
- Song, Y.; Song, T.; An, Y.; Shan, L.; Su, X.; Yu, S. Soil ecoenzyme activities coupled with soil properties and plant biomass strongly influence the variation in soil organic carbon components in semi-arid degraded wetlands. Sci. Total Environ. 2024, 850, 171361. [Google Scholar] [CrossRef]
- Liu, Y.; Sun, X.; Liu, Q.; Han, C.; Rao, Y. A dual-target and dual-mechanism design strategy by combining inhibition and degradation together. J. Am. Chem. Soc. 2024, 147, 3110–3118. [Google Scholar]
- Liu, Y.; Wang, H.C.; Sun, Y.L.; Cheng, H.Y.; Lu, S.Y.; Wang, A.J. Application of the sulfur-siderite composite filler: A case study of augmented performance and synergistic mechanism for low C/N wastewater treatment in constructed wetland. Chem. Eng. J. 2023, 475, 146376. [Google Scholar] [CrossRef]
- Li, Y.; Zhang, M.; An, Y.; Wang, L.; Wang, X.; Tong, S.; Wu, H.; Jiang, M.; Guo, Y.; Jiang, L. Factors governing the dynamics of soil organic carbon and nitrogen in wetlands undergoing management changes in a semi-arid region. J. Environ. Manag. 2024, 367, 122005. [Google Scholar] [CrossRef]
- Xu, J.; Chen, L.; Zhou, T.; Zhang, C.; Zhang, J.; Zhao, B. Salinity-driven differentiation of bacterial and fungal communities in coastal wetlands: Contrasting assembly processes and spatial dynamics. Environ. Res. 2025, 215, 121895. [Google Scholar] [CrossRef]
- Di, K.; Chen, Y.; Feng, S.; Liu, Q.; Zou, S. Microbial community diversity and assembly processes in the aridification of wetlands on the Qinghai-Tibet Plateau. iScience 2025, 28, 112494. [Google Scholar] [CrossRef]
- Huang, L.; Bai, J.; Wang, J.; Zhang, G.; Wang, W.; Wang, X.; Zhang, L.; Wang, Y.; Liu, X.; Cui, B. Different stochastic processes regulate bacterial and fungal community assembly in estuarine wetland soils. Soil Biol. Biochem. 2022, 168, 108456. [Google Scholar]
- Liu, S.; Chen, Q.; Li, J.; Li, Y.; Zhong, S.; Hu, J.; Cai, H.; Sun, W.; Ni, J. Different spatiotemporal dynamics, ecological drivers and assembly processes of bacterial, archaeal and fungal communities in brackish-saline groundwater. Water Res. 2022, 214, 118193. [Google Scholar] [CrossRef]
- Mykrä, H.; Tolkkinen, M.; Heino, J. Environmental degradation results in contrasting changes in the assembly processes of stream bacterial and fungal communities. Oikos 2017, 126, 1291–1298. [Google Scholar] [CrossRef]
- Li, M.; Liu, J.; Cao, D.; Chen, X.; Shi, J.; Hu, W.; Xiao, C.; Fang, Y. Heavy metal pollution simplifies microbial networks and enhances modularity during tailings primary succession: Divergent assembly dynamics for bacterial and fungal communities. Front. Microbiol. 2025, 16, 1234567. [Google Scholar] [CrossRef]
- Jiao, S.; Chu, H.; Zhang, B.; Wei, X.; Chen, W.; Wei, G. Linking soil fungi to bacterial community assembly in arid ecosystems. iMeta 2022, 1, e45. [Google Scholar] [CrossRef]
- Yao, B.; Mou, X.; Li, Y.; Lian, J.; Niu, Y.; Liu, J.; Lu, J.; Li, Y.; Li, Y.; Wang, X. Distinct assembly patterns of soil bacterial and fungal communities along altitudinal gradients in the Loess Plateau’s highest mountain. Microb. Ecol. 2025, 88, 789–802. [Google Scholar] [CrossRef]
- Zhu, P.; Wang, Y.; Sheng, W.; Yu, M.; Wei, W.; Sun, W.; Gao, J.; Xu, Z.; Cao, M.; Wang, Y.; et al. Salinity effect on soil bacterial and archaeal diversity and assembly in Phragmites australis salt marshes in the Qaidam Basin, China. Microorganisms 2025, 13, 2345. [Google Scholar] [CrossRef]
- Deng, N.; Liu, C.; Tian, Y.; Song, Q.; Niu, Y. Assembly processes of rhizosphere and phyllosphere bacterial communities in constructed wetlands created via transformation of rice paddies. Front. Microbiol. 2024, 15, 112233. [Google Scholar] [CrossRef]
- Chen, H.; Huang, Y.; Fu, Q.; Qiu, Y.; Yao, Z. Significant response of microbial community to increased salinity across wetland ecosystems. Geoderma 2022, 408, 115567. [Google Scholar] [CrossRef]
- Wang, F.; Zhang, Z.; Zhang, Y.; Zhang, M.; Huang, Y.; Zhang, X.; Wu, Q.; Kong, W.; Jiang, D.; Mu, J. DNA and RNA sequencing reveal the role of rare bacterial taxa in constructed wetlands: Insights into community activities, ecological functions, and assembly processes. Ecotoxicol. Environ. Saf. 2024, 288, 117336. [Google Scholar] [CrossRef]
- Chen, T.; Shiau, Y. Effects of soil properties and seasonal variations on microbial communities in constructed wetlands. Microb. Ecol. 2025, 88, 456–468. [Google Scholar] [CrossRef]
- Cao, J.; Yang, X.; Guo, M.; Wu, Y.; Wang, C. Reclamation of abandoned cropland switches fungal community assembly from deterministic to stochastic processes. Sci. Total Environ. 2024, 856, 175494. [Google Scholar] [CrossRef]
- Zhang, J.; Mao, X.; Yu, H.; Jin, X.; Zhang, L.; Du, K.; Jin, Y.; Yang, Y.; Wang, X. Soil microbial community characteristics and influencing factors in alpine marsh wetlands with different degradation levels in Qilian Mountain National Park, Qinghai, China. Biology 2025, 14, 789. [Google Scholar] [CrossRef]
- Riddley, M.; Hepp, S.; Hardeep, F.; Nayak, A.; Liu, M.; Xing, X.; Zhang, H.; Liao, J. Differential roles of deterministic and stochastic processes in structuring soil bacterial ecotypes across terrestrial ecosystems. Nat. Commun. 2025, 16, 1234. [Google Scholar] [CrossRef]
- Sui, X.; Zhang, R.; Frey, B.; Yang, L.; Li, M.; Ni, H. Land use change effects on diversity of soil bacterial, Acidobacterial and fungal communities in wetlands of the Sanjiang Plain, northeastern China. Sci. Rep. 2019, 9, 12345. [Google Scholar] [CrossRef]
- Liu, M.; Lv, X.; Zhang, W.; Jiang, M.; Tian, L.; Qin, L.; Zou, Y. Biological interactions control bacterial but not fungal β diversity during vegetation degradation in saline-alkaline soil. Sci. Total Environ. 2024, 856, 170826. [Google Scholar] [CrossRef]
- Wang, X.; Xia, X.; Riaz, M.; Babar, S.; El-Desouki, Z.; Qasim, M.; Wang, J.; Jiang, C. Biochar amendment modulates microbial community assembly to mitigate saline-alkaline stress across soil depths. J. Environ. Manag. 2025, 385, 125574. [Google Scholar] [CrossRef]
- Finlay, R.D.; Mahmood, S.; Rosenstock, N.; Bolou-Bi, E.B.; Köhler, S.J.; Fahad, Z.; Lian, B. Reviews and syntheses: Biological weathering and its consequences at different spatial levels—From nanoscale to global scale. Biogeosciences 2020, 17, 1507–1533. [Google Scholar] [CrossRef]
- Ji, K.; Ouyang, W.; Lin, C.; He, M.; Liu, X. Eco-hydrological processes regulate lake riparian soil organic matter under dryness stress. Water Res. 2024, 260, 121938. [Google Scholar] [CrossRef]
- Zhang, G.; Wei, G.; Wei, F.; Chen, Z.; He, M.; Jiao, S.; Chen, S. Dispersal limitation plays stronger role in the community assembly of fungi relative to bacteria in rhizosphere across the arable area of medicinal plant. Front. Microbiol. 2021, 12, 713523. [Google Scholar] [CrossRef]
- Wu, G.; Gao, J.; Wang, Z.; Du, Y. Wetland-to-meadow transition alters soil microbial networks and stability in the Sanjiangyuan region. Microorganisms 2025, 13, 2346. [Google Scholar] [CrossRef]
- Bourhane, Z.; Cagnon, C.; Castañeda, C.; Rodríguez-Ochoa, R.; Álvaro-Fuentes, J.; Cravo-Laureau, C.; Duran, R. Vertical organization of microbial communities in Salineta hypersaline wetland, Spain. Front. Microbiol. 2023, 14, 112233. [Google Scholar] [CrossRef]
- Cui, Y.; Ning, Z.; Li, M.; Qin, X.; Yue, X.; Chen, X.; Zhu, C.; Sun, H.; Huang, Y. Microbial network-driven remediation of saline-alkali soils by salt-tolerant plants. Front. Microbiol. 2025, 16, 1565399. [Google Scholar] [CrossRef]
- Feng, S.W.; Lu, J.L.; Liang, J.L.; Wu, Z.H.; Yi, X.; Wen, P.; Li, F.L.; Liao, B.; Jia, P.; Shu, W.S.; et al. Functional guilds, community assembly, and co-occurrence patterns of fungi in metalliferous mine tailings ponds in mainland China. Microb. Ecol. 2024, 86, 843–858. [Google Scholar] [CrossRef]
- Lin, C.P.; Lin, Y.F.; Liu, Y.C.; Lu, M.Y.J.; Ke, H.M.; Tsai, I.J. Spatiotemporal dynamics reveal high turnover and contrasting assembly processes in fungal communities across contiguous habitats of tropical forests. Environ. Microbiome. 2025, 20, 23. [Google Scholar] [CrossRef]
- Sokol, N.W.; Slessarev, E.; Marschmann, G.L.; Nicolas, A.; Blazewicz, S.J.; Brodie, E.L.; Firestone, M.K.; Foley, M.M.; Hestrin, R.; Hungate, B.A.; et al. Life and death in the soil microbiome: How ecological processes influence biogeochemistry. Nat. Rev. Microbiol. 2022, 20, 415–430. [Google Scholar] [CrossRef] [PubMed]
- Wu, J.; Gao, F.; He, B.; Sheng, F.; Xu, H.; Liu, K.; Zhang, Q. Ecological gate water control and its influence on surface water dynamics and vegetation restoration: A case study from the middle reaches of the Tarim River. Forests 2024, 15, 2005. [Google Scholar] [CrossRef]
- Zhu, W.; Gu, S.; Jiang, R.; Zhang, X.; Hatano, R. Saline–alkali soil reclamation contributes to soil health improvement in China. Agriculture 2024, 14, 1210. [Google Scholar] [CrossRef]
- Kumar, R.; Singh, A.; Bhardwaj, A.K.; Kumar, A.; Yadav, R.K.; Sharma, P.C. Reclamation of salt-affected soils in India: Progress, emerging challenges, and future strategies. Land. Degrad. Dev. 2022, 33, 2169–2180. [Google Scholar] [CrossRef]
- Maciel-Rodríguez, M.; Moreno-Valencia, F.D.; Plascencia-Espinosa, M. The role of plant growth-promoting bacteria in soil restoration: A strategy to promote agricultural sustainability. Microorganisms 2025, 13, 1799. [Google Scholar] [CrossRef]
- Wang, Y.; Ye, J.; Ju, F.; Liu, L.; Boyd, J.; Deng, Y.; Parks, D.; Jiang, X.; Yin, X.; Woodcroft, B.; et al. Successional dynamics and alternative stable states in a saline activated sludge microbial community over 9 years. Microbiome 2021, 9, 45. [Google Scholar] [CrossRef]
- Bogati, K.; Walczak, M. The impact of drought stress on soil microbial community, enzyme activities and plants. Agronomy 2022, 12, 189. [Google Scholar] [CrossRef]
- Xue, S.; Qin, X.; Jiang, Y.; Guo, Y.; Chen, W.; Zhu, F. Advances in microbe-driven ecological restoration on bauxite residue disposal areas. Rev. Environ. Contam. Toxicol. 2024, 262, 3–25. [Google Scholar] [CrossRef]
- Mata, S.; Braga, J.; Flores, B.; Sansevero, J. Use of the alternative stable states concept in tropical terrestrial ecosystem research—A systematic literature review. Biotropica 2025, 57, 123–135. [Google Scholar] [CrossRef]
- Bai, Z.; Jia, A.; Li, H.; Wang, M.; Qu, S. Explore the soil factors driving soil microbial community and structure in Songnen alkaline salt degraded grassland. Front. Plant Sci. 2023, 14, 987654. [Google Scholar] [CrossRef]
- Yin, F.; Zhang, F. Reclamation of abandoned saline-alkali soil increased soil microbial diversity and degradation potential. Plant Soil 2022, 477, 521–538. [Google Scholar] [CrossRef]






| Soil Properties | PW | TMW | HHC | CF |
|---|---|---|---|---|
| SWC (%) | 42.22 ± 0.82 a | 18.40 ± 1.22 b | 15.46 ± 1.29 c | 13.80 ± 0.53 d |
| pH | 8.99 ± 0.08 b | 9.19 ± 0.10 b | 10.08 ± 0.25 a | 8.96 ± 0.26 b |
| SOC (g·kg−1) | 35.03 ± 2.79 a | 26.22 ± 2.72 b | 8.02 ± 1.07 d | 20.98 ± 3.37 c |
| TN (g·kg−1) | 6.30 ± 0.19 a | 3.98 ± 0.71 b | 0.75 ± 0.09 c | 3.68 ± 0.71 b |
| TP (g·kg−1) | 2.92 ± 0.05 a | 1.99 ± 0.21 c | 1.40 ± 0.05 d | 2.61 ± 0.04 b |
| AN (mg·kg−1) | 436.12 ± 21.52 a | 368.15 ± 22.32 b | 376.77 ± 6.26 b | 259.70 ± 18.67 c |
| AP (mg·kg−1) | 59.70 ± 2.67 a | 52.33 ± 3.14 b | 45.37 ± 3.47 c | 47.27 ± 4.51 c |
| CAT (mg·g−1) | 24.32 ± 5.01 a | 18.36 ± 0.61 a | 13.89 ± 0.27 b | 18.89 ± 1.53 a |
| URE (mg·g−1) | 142.58 ± 33.14 a | 89.38 ± 10.64 b | 74.39 ± 12.48 b | 88.97 ± 18.48 b |
| ACP (mg·g−1) | 173.77 ± 29.17 a | 164.77 ± 24.62 a | 77.63 ± 4.48 b | 157.78 ± 10.12 a |
| SUC (mg·g−1) | 527.83 ± 54.26 a | 343.67 ± 77.03 b | 99.83 ± 15.43 d | 174.67 ± 40.28 c |
| Types | Bacteria | Fungi | ||||
|---|---|---|---|---|---|---|
| Shannon | Chao 1 | Sobs | Shannon | Chao 1 | Sobs | |
| PW | 5.83 ± 0.23 b | 2330.12 ± 457.26 b | 1982.54 ± 378.14 b | 3.34 ± 0.72 ab | 131.44 ± 71.44 b | 130.33 ± 70.31 b |
| TMW | 6.03 ± 0.12 b | 2664.45 ± 261.61 b | 2253 ± 204.79 b | 3.88 ± 0.43 a | 237.6 ± 103.81 b | 233.67 ± 100.35 b |
| HHC | 4.93± 0.36 c | 1296.35 ± 463.75 c | 1104.57 ± 336.88 c | 2.61 ± 0.29 b | 137.66 ± 83.35 b | 132 ± 76.64 b |
| CF | 6.32 ± 0.08 a | 3323.11 ± 103.63 a | 2884.21 ± 115.05 a | 3.34 ± 0.57 ab | 436.63 ± 80.02 a | 397.17 ± 59.22 a |
Disclaimer/Publisher’s Note: The statements, opinions and data contained in all publications are solely those of the individual author(s) and contributor(s) and not of MDPI and/or the editor(s). MDPI and/or the editor(s) disclaim responsibility for any injury to people or property resulting from any ideas, methods, instructions or products referred to in the content. |
© 2025 by the authors. Licensee MDPI, Basel, Switzerland. This article is an open access article distributed under the terms and conditions of the Creative Commons Attribution (CC BY) license.
Share and Cite
Ding, J.; Wang, Y.; Yu, S. Divergent Assembly of Bacteria and Fungi During Saline–Alkali Wetland Degradation. Biology 2026, 15, 61. https://doi.org/10.3390/biology15010061
Ding J, Wang Y, Yu S. Divergent Assembly of Bacteria and Fungi During Saline–Alkali Wetland Degradation. Biology. 2026; 15(1):61. https://doi.org/10.3390/biology15010061
Chicago/Turabian StyleDing, Junnan, Yingjian Wang, and Shaopeng Yu. 2026. "Divergent Assembly of Bacteria and Fungi During Saline–Alkali Wetland Degradation" Biology 15, no. 1: 61. https://doi.org/10.3390/biology15010061
APA StyleDing, J., Wang, Y., & Yu, S. (2026). Divergent Assembly of Bacteria and Fungi During Saline–Alkali Wetland Degradation. Biology, 15(1), 61. https://doi.org/10.3390/biology15010061

