Mechanisms of Variation in Abdominal Adipose Color Among Male Kazakh Horses Through Non-Coding RNA Sequencing
Simple Summary
Abstract
1. Introduction
2. Materials and Methods
2.1. Sample Collection
2.2. Non-Coding RNA Sequencing
2.3. Quality Control and Assessment of Data
2.4. Differential Expression Analysis
2.5. GO and KEGG Enrichment Analysis
2.6. Construction of the ceRNA Network
2.7. RT-qPCR Validation
3. Results
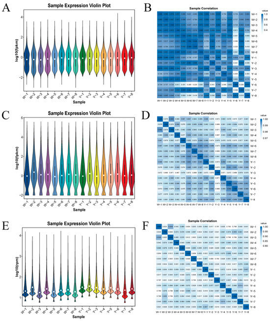
3.1. RNA-Seq Data of Abdominal Adipose Tissue in Kazakh Horses
3.2. Correlation Analysis of Adipose Tissue Samples from Male Kazakh Horses
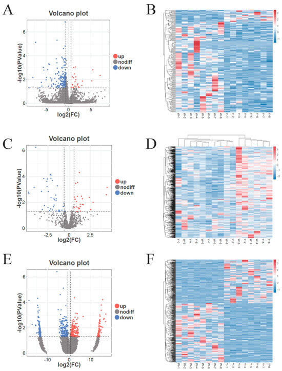
3.3. Differential Expression Analysis of Adipose Tissue in Male Kazakh Horses
3.4. GO Functional Annotation and KEGG Enrichment Analysis of DEGs in Adipose Tissue of Male Kazakh Horses
3.5. Construction and Analysis of the ceRNA Network
3.6. PPI Network Analysis
3.7. RT-qPCR Validation
4. Discussion
4.1. Association Between Target Genes of DELncRNAs and Fat Color Regulation
4.2. Potential Regulatory Mechanisms Regarding Target Genes of DEmiRNAs in Fat Color Regulation
4.3. Association Between Target Genes of DEcircRNAs and Pathways Related to Color Variation in Adipose Tissue
4.4. Potential Regulatory Mechanisms of the ceRNA Network
5. Conclusions
Supplementary Materials
Author Contributions
Funding
Institutional Review Board Statement
Informed Consent Statement
Data Availability Statement
Acknowledgments
Conflicts of Interest
Abbreviations
| WAT | White adipose tissue |
| BAT | Brown adipose tissue |
| CA | California |
| USA | United States of America |
| FPKM | Fragments per kilobase of transcript per million mapped fragments |
| DEncRNAs | Differentially expressed ncRNAs |
| ceRNA | Competing endogenous RNA |
| DELncRNAs | Differentially expressed long non-coding RNAs |
| DEmiRNAs | Differentially expressed microRNAs |
| DEcircRNAs | Differentially expressed circular RNAs |
| cDNA | Complementary DNA |
| BP | Biological process |
| CC | Cellular component |
| MF | Molecular function |
| UCP-1 | Uncoupling protein 1 |
| PLP | Pyridoxal phosphate |
| LPL | Lipoprotein lipase |
| TRL | Triglyceride-rich lipoproteins |
| ANGPTL4 | Angiopoietin-like 4 |
| BNP | Brain natriuretic peptide |
| CRTC2 | Coactivator 2 |
| COX-2 | Cyclooxygenase-2 |
| NGF | Nerve growth factor |
| PKA | Protein kinase A |
| PN | Pyridoxine |
| PM | Pyridoxamine |
| PFC | Prefrontal cortex |
References
- Ren, W.; Wang, J.; Zeng, Y.; Wang, T.; Meng, J.; Yao, X. Differential age-related transcriptomic analysis of ovarian granulosa cells in Kazakh horses. Front. Endocrinol. 2024, 15, 1346260. [Google Scholar] [CrossRef]
- Yu, X.; Fang, C.; Liu, L.; Zhao, X.; Liu, W.; Cao, H.; Lv, S. Transcriptome study underling difference of milk yield during peak lactation of Kazakh horse. J. Equine Vet. Sci. 2021, 102, 103424. [Google Scholar] [CrossRef]
- Ren, W.; Wang, J.; Zeng, Y.; Wang, T.; Sun, Z.; Meng, J.; Yao, X. Investigating age-related differences in muscles of Kazakh horse through transcriptome analysis. Gene 2024, 919, 148483. [Google Scholar] [CrossRef] [PubMed]
- Lu, Z.; Wen, M.; Yao, X.; Meng, J.; Wang, J.; Zeng, Y.; Li, L.; Ren, W. Differential analysis of testicular LncRNA in Kazakh horses of different ages. Int. J. Biol. Macromol. 2025, 321, 146228. [Google Scholar] [CrossRef] [PubMed]
- Xiong, L.; Pei, J.; Chu, M.; Wu, X.; Kalwar, Q.; Yan, P.; Guo, X. Fat deposition in the muscle of female and male yak and the correlation of yak meat quality with fat. Animals 2021, 11, 2142. [Google Scholar] [CrossRef] [PubMed]
- Yu, H.; Wang, J.; Zhang, K.; Cheng, G.; Mei, C.; Zan, L. Integrated multi-omics analysis reveals variation in intramuscular fat among muscle locations of Qinchuan cattle. BMC Genom. 2023, 24, 367. [Google Scholar] [CrossRef]
- Glavas, M.M.; Hui, Q.; Miao, I.; Yang, F.; Erener, S.; Prentice, K.J.; Wheeler, M.B.; Kieffer, T.J. Early overnutrition in male mice negates metabolic benefits of a diet high in monounsaturated and omega-3 fats. Sci. Rep. 2021, 11, 14032. [Google Scholar] [CrossRef]
- Nguyen, T.T.; Corvera, S. Adipose tissue as a linchpin of organismal ageing. Nat. Metab. 2024, 6, 793–807. [Google Scholar] [CrossRef]
- Reverte-Salisa, L.; Siddig, S.; Hildebrand, S.; Yao, X.; Zurkovic, J.; Jaeckstein, M.Y.; Heeren, J.; Lezoualc’h, F.; Krahmer, N.; Pfeifer, A. EPAC1 enhances brown fat growth and beige adipogenesis. Nat. Cell Biol. 2024, 26, 113–123. [Google Scholar] [CrossRef]
- Nedergaard, J.; Cannon, B. Brown adipose tissue as a heat-producing thermoeffector. Handb. Clin. Neurol. 2018, 156, 137–152. [Google Scholar]
- Shao, M.; Wang, Q.A.; Song, A.; Vishvanath, L.; Busbuso, N.C.; Scherer, P.E.; Gupta, R.K. Cellular origins of beige fat cells revisited. Diabetes 2019, 68, 1874–1885. [Google Scholar] [CrossRef]
- Wang, S.; Pan, C.; Sheng, H.; Yang, M.; Yang, C.; Feng, X.; Hu, C.; Ma, Y. Construction of a molecular regulatory network related to fat deposition by multi-tissue transcriptome sequencing of Jiaxian red cattle. Iscience 2023, 26, 108346. [Google Scholar] [CrossRef]
- Li, B.; Qiao, L.; An, L.; Wang, W.; Liu, J.; Ren, Y.; Pan, Y.; Jing, J.; Liu, W. Transcriptome analysis of adipose tissues from two fat-tailed sheep breeds reveals key genes involved in fat deposition. BMC Genom. 2018, 19, 338. [Google Scholar] [CrossRef]
- Mei, Z.; Song, Z.; Zhou, H.; Zheng, B.; Xiong, Y.; Sheng, Z.; Gong, Y. Comparative transcriptomic analysis reveals the important role of hepatic fatty acid metabolism in the acute heat stress response in chickens. BMC Genom. 2025, 26, 631. [Google Scholar] [CrossRef] [PubMed]
- Guo, L.; Xu, J.; Zhou, W.; Chen, S.; Shi, H.; Han, M.; Pang, W.; Yin, Y.; Li, F. Transcriptomic analysis of muscle and adipose tissues identifies myokines and adipokines contributing to lipid deposition in Taoyuan Black pigs. Anim. Nutr. 2025, 21, 256–266. [Google Scholar] [CrossRef] [PubMed]
- Chen, X.; Zhang, Y.; Wang, X.; Wu, Z.; Quyangangmao; Ji, Q.; He, T.; Zhu, K.; Zhang, F.S.; Hou, S.; et al. Transcriptome and lipid metabolome of the subcutaneous fat of Tibetan sheep: A comprehensive analysis of the reduction in fat deposition upon resveratrol and β-hydroxy-β-methyl butyric acid supplementation. Genomics 2025, 117, 111078. [Google Scholar] [CrossRef] [PubMed]
- Peng, W.C.; Cai, G.H.; Pan, R.R.; Niu, Y.Z.; Xiao, J.Y.; Zhang, C.X.; Zhang, X.; Wu, J.W. Identification of key genes and metabolites involved in intramuscular fat deposition in Laiwu pigs through combined transcriptomic and lipidomic analyses. BMC Genom. 2025, 26, 516. [Google Scholar] [CrossRef]
- Zhang, X.; Guo, Y.; Zhao, Z.; Wang, T.S.; Wang, Q.S.; Yang, R.; Ai, Z.; Zhang, Y. Discovery and functional study of lncRNAs associated with fat deposition in Kele pigs based on whole-transcriptome RNA sequencing. Anim. Biosci. 2025, 38, 2079–2093. [Google Scholar] [CrossRef]
- Li, M.; Sun, X.; Cai, H.; Sun, Y.; Plath, M.; Li, C.; Lan, X.; Lei, C.; Lin, F.; Bai, Y.; et al. Long non-coding RNA ADNCR suppresses adipogenic differentiation by targeting miR-204. Biochim. Et Biophys. Acta (BBA)-Gene Regul. Mech. 2016, 1859, 871–882. [Google Scholar] [CrossRef]
- Zhang, Z.; Lu, Z.; Yao, X.; Li, L.; Meng, J.; Wang, J.; Zeng, Y.; Ren, W. Influence of Pregnancy on Whole-Transcriptome Sequencing in the Mammary Gland of Kazakh Mares. Animals 2025, 15, 2056. [Google Scholar] [CrossRef]
- Zhu, Y. Exploration of Key Regulators of Back Fat Deposition in Dahe Pigs Based on Whole Transcriptome Sequencing; Yunnan Agricultural University: Kunming, China, 2024. [Google Scholar]
- Symonds, M.E.; Pope, M.; Budge, H. The ontogeny of brown adipose tissue. Annu. Rev. Nutr. 2015, 35, 295–320. [Google Scholar] [CrossRef]
- Wu, J.; Boström, P.; Sparks, L.M.; Ye, L.; Choi, J.H.; Giang, A.-H.; Khandekar, M.; Virtanen, K.A.; Nuutila, P.; Schaart, G.; et al. Beige adipocytes are a distinct type of thermogenic fat cell in mouse and human. Cell 2012, 150, 366–376. [Google Scholar] [CrossRef] [PubMed]
- Vernon, R.G. Adipose tissue: An expanding role in the regulation of energy metabolism. In Progress in Research on Energy and Protein Metabolism; Wageningen Academic: Wageningen, The Netherlands, 2003; pp. 449–464. [Google Scholar]
- Wang, W.; Seale, P. Control of brown and beige fat development. Nat. Rev. Mol. Cell Biol. 2016, 17, 691–702. [Google Scholar] [CrossRef] [PubMed]
- Ghaben, A.L.; Scherer, P.E. Adipogenesis and metabolic health. Nat. Rev. Mol. Cell Biol. 2019, 20, 242–258. [Google Scholar] [CrossRef] [PubMed]
- Dunne, P.; Monahan, F.; O’mAra, F.; Moloney, A. Colour of bovine subcutaneous adipose tissue: A review of contributory factors, associations with carcass and meat quality and its potential utility in authentication of dietary history. Meat Sci. 2009, 81, 28–45. [Google Scholar] [CrossRef]
- Belhaj, K.; Mansouri, F.; Tikent, A.; Taaifi, Y.; Boukharta, M.; Serghini, H.C.; Elamrani, A.; Minkiewicz, P. Effect of age and breed on carcass and meat quality characteristics of beni-guil and ouled-djellal sheep breeds. Sci. World J. 2021, 2021, 5536793. [Google Scholar] [CrossRef]
- Stover, P.J.; Field, M.S. Vitamin b-6. Adv. Nutr. 2015, 6, 132–133. [Google Scholar] [CrossRef]
- Ueland, P.M.; Ulvik, A.; Rios-Avila, L.; Midttun, Ø.; Gregory, J.F. Direct and functional biomarkers of vitamin B6 status. Annu. Rev. Nutr. 2015, 35, 33–70. [Google Scholar] [CrossRef]
- Ueland, P.M.; McCann, A.; Midttun, Ø.; Ulvik, A. Inflammation, vitamin B6 and related pathways. Mol. Asp. Med. 2017, 53, 10–27. [Google Scholar] [CrossRef]
- Yu, F.; Zhao, X.; Zhou, J.; Lu, W.; Li, J.; Chen, J.; Du, G. Biosynthesis of high-active hemoproteins by the efficient heme-supply Pichia pastoris chassis. Adv. Sci. 2023, 10, 2302826. [Google Scholar] [CrossRef]
- Rondelli, C.M.; Perfetto, M.; Danoff, A.; Bergonia, H.; Gillis, S.; O’NEill, L.; Jackson, L.; Nicolas, G.; Puy, H.; West, R.; et al. The ubiquitous mitochondrial protein unfoldase CLPX regulates erythroid heme synthesis by control of iron utilization and heme synthesis enzyme activation and turnover. J. Biol. Chem. 2021, 297, 100972. [Google Scholar] [CrossRef]
- Brown, B.L.; Kardon, J.R.; Sauer, R.T.; Baker, T.A. Structure of the mitochondrial aminolevulinic acid synthase, a key heme biosynthetic enzyme. Structure 2018, 26, 580–589. [Google Scholar] [CrossRef] [PubMed]
- Yien, Y.Y.; Perfetto, M. Regulation of heme synthesis by mitochondrial homeostasis proteins. Front. Cell Dev. Biol. 2022, 10, 895521. [Google Scholar] [CrossRef] [PubMed]
- Hanna, D.A.; Martinez-Guzman, O.; Reddi, A.R. Heme gazing: Illuminating eukaryotic heme trafficking, dynamics, and signaling with fluorescent heme sensors. Biochemistry 2017, 56, 1815–1823. [Google Scholar] [CrossRef] [PubMed]
- Liu, J.; Lu, W.; Yan, D.; Guo, J.; Zhou, L.; Shi, B.; Su, X. Mitochondrial respiratory complex I deficiency inhibits brown adipogenesis by limiting heme regulate on of histone demethylation. Mitochondrion 2023, 72, 22–32. [Google Scholar] [CrossRef]
- Zhong, G.; Seaman, C.J.; Paragas, E.M.; Xi, H.; Herpoldt, K.-L.; King, N.P.; Jones, J.P.; Isoherranen, N. Aldehyde oxidase contributes to all-trans-retinoic acid biosynthesis in human liver. Drug Metab. Dispos. 2021, 49, 202–211. [Google Scholar] [CrossRef]
- Mcgrane, M.M. Vitamin A regulation of gene expression: Molecular mechanism of a prototype gene. J. Nutr. Biochem. 2007, 18, 497–508. [Google Scholar] [CrossRef]
- Herz, C.T.; Kiefer, F.W. The Transcriptional Role of Vitamin A and the Retinoid Axis in Brown Fat Function. Front. Endocrinol. 2020, 11, 608. [Google Scholar] [CrossRef]
- Dijk, W.; Heine, M.; Vergnes, L.; Boon, M.R.; Schaart, G.; Hesselink, M.K.C.; Reue, K.; van Marken Lichtenbelt, W.D.; Olivecrona, G.; Rensen, P.C.N.; et al. ANGPTL4 mediates shuttling of lipid fuel to brown adipose tissue during sustained cold exposure. eLife 2015, 4, 8428. [Google Scholar] [CrossRef]
- Bartelt, A.; Bruns, O.T.; Reimer, R.; Hohenberg, H.; Ittrich, H.; Peldschus, K.; Kaul, M.G.; I Tromsdorf, U.; Weller, H.; Waurisch, C.; et al. Brown adipose tissue activity controls triglyceride clearance. Nat. Med. 2011, 17, 200–205. [Google Scholar] [CrossRef]
- Zuriaga, M.A.; Fuster, J.J.; Gokce, N.; Walsh, K. Humans and mice display opposing patterns of “browning” gene expression in visceral and subcutaneous white adipose tissue depots. Front. Cardiovasc. Med. 2017, 4, 27. [Google Scholar] [CrossRef]
- Cao, L.; Choi, E.Y.; Liu, X.; Martin, A.; Wang, C.; Xu, X.; During, M.J. White to brown fat phenotypic switch induced by genetic and environmental activation of a hypothalamic-adipocyte axis. Cell Metab. 2011, 14, 324–338. [Google Scholar] [CrossRef] [PubMed]
- Chou, C.-F.; Lin, Y.-Y.; Wang, H.-K.; Zhu, X.; Giovarelli, M.; Briata, P.; Gherzi, R.; Garvey, W.T.; Chen, C.-Y. KSRP ablation enhances brown fat gene program in white adipose tissue through reduced miR-150 expression. Diabetes 2014, 63, 2949–2961. [Google Scholar] [CrossRef] [PubMed]
- Tian, J.; Xue, B.; Li, J.; Cheng, X.; Hu, J.; Li, F.; Chen, Y.; Li, B. Exogenous substances regulate silkworm fat body protein synthesis through MAPK and PI3K/Akt signaling pathways. Chemosphere 2017, 171, 202–207. [Google Scholar] [CrossRef] [PubMed]
- Yue, J.; López, J.M. Understanding MAPK signaling pathways in apoptosis. Int. J. Mol. Sci. 2020, 21, 2346. [Google Scholar] [CrossRef]
- Fang, P.; Sun, Y.; Gu, X.; Shi, M.; Bo, P.; Zhang, Z.; Bu, L. Baicalin ameliorates hepatic insulin resistance and gluconeogenic activity through inhibition of p38 MAPK/PGC-1α pathway. Phytomedicine 2019, 64, 153074. [Google Scholar] [CrossRef]
- Kang, C.; Ji, L.L. Role of PGC-1α in muscle function and aging. J. Sport Health Sci. 2013, 2, 81–86. [Google Scholar] [CrossRef]
- Bordicchia, M.; Liu, D.; Amri, E.-Z.; Ailhaud, G.; Dessì-Fulgheri, P.; Zhang, C.; Takahashi, N.; Sarzani, R.; Collins, S. Cardiac natriuretic peptides act via p38 MAPK to induce the brown fat thermogenic program in mouse and human adipocytes. J. Clin. Investig. 2012, 122, 1022–1036. [Google Scholar] [CrossRef]
- Wang, Y.; Yu, W.; Li, S.; Guo, D.; He, J.; Wang, Y. Acetyl-CoA carboxylases and diseases. Front. Oncol. 2022, 12, 836058. [Google Scholar] [CrossRef]
- Lee, D.H.; Chang, S.-H.; Yang, D.K.; Song, N.-J.; Yun, U.J.; Park, K.W. Sesamol increases Ucp1 expression in white adipose tissues and stimulates energy expenditure in high-fat diet-fed obese mice. Nutrients 2020, 12, 1459. [Google Scholar] [CrossRef]
- Cai, H.; Dong, L.Q.; Liu, F. Recent advances in adipose mTOR signaling and function: Therapeutic prospects. Trends Pharmacol. Sci. 2016, 37, 303–317. [Google Scholar] [CrossRef]
- Meng, D.; Frank, A.R.; Jewell, J.L. mTOR signaling in stem and progenitor cells. Development 2018, 145, 152595. [Google Scholar] [CrossRef]
- Zhang, X.; Luo, Y.; Wang, C.; Ding, X.; Yang, X.; Wu, D.; Silva, F.; Yang, Z.; Zhou, Q.; Wang, L.; et al. Adipose mTORC1 suppresses prostaglandin signaling and beige adipogenesis via the CRTC2-COX-2 pathway. Cell Rep. 2018, 24, 3180–3193. [Google Scholar] [CrossRef] [PubMed]
- Liu, D.; Bordicchia, M.; Zhang, C.; Fang, H.; Wei, W.; Li, J.-L.; Guilherme, A.; Guntur, K.; Czech, M.P.; Collins, S. Activation of mTORC1 is essential for β-adrenergic stimulation of adipose browning. J. Clin. Investig. 2016, 126, 1704–1716. [Google Scholar] [CrossRef]
- Liu, Z.; Wu, H.; Huang, S. Role of NGF and its receptors in wound healing. Exp. Ther. Med. 2021, 21, 599. [Google Scholar] [CrossRef] [PubMed]
- Yan, T.; Zhang, Z.; Li, D. NGF receptors and PI3K/AKT pathway involved in glucose fluctuation-induced damage to neurons and α-lipoic acid treatment. BMC Neurosci. 2020, 21, 38. [Google Scholar] [CrossRef] [PubMed]
- Wiese, W.; Barczuk, J.; Racinska, O.; Siwecka, N.; Rozpedek-Kaminska, W.; Slupianek, A.; Sierpinski, R.; Majsterek, I. PI3K/Akt/mTOR signaling pathway in blood malignancies—New therapeutic possibilities. Cancers 2023, 15, 5297. [Google Scholar] [CrossRef]
- Wang, B.; Hu, Z.; Cui, L.; Zhao, M.; Su, Z.; Jiang, Y.; Liu, J.; Zhao, Y.; Hou, Y.; Yang, X.; et al. βAR-mTOR-lipin1 pathway mediates PKA-RIIβ deficiency-induced adipose browning. Theranostics 2024, 14, 5316. [Google Scholar] [CrossRef]
- Mukherjee, S.; Banerjee, O.; Singh, S. The role of B vitamins in protecting mitochondrial function. In Molecular Nutrition and Mitochondria; Academic Press: Cambridge, MA, USA, 2023; pp. 167–193. [Google Scholar]
- Li, Y.; Luo, Z.-Y.; Hu, Y.-Y.; Bi, Y.-W.; Yang, J.-M.; Zou, W.-J.; Song, Y.-L.; Li, S.; Shen, T.; Li, S.-J.; et al. The gut microbiota regulates autism-like behavior by mediating vitamin B6 homeostasis in EphB6-deficient mice. Microbiome 2020, 8, 120. [Google Scholar] [CrossRef]








Disclaimer/Publisher’s Note: The statements, opinions and data contained in all publications are solely those of the individual author(s) and contributor(s) and not of MDPI and/or the editor(s). MDPI and/or the editor(s) disclaim responsibility for any injury to people or property resulting from any ideas, methods, instructions or products referred to in the content. |
© 2025 by the authors. Licensee MDPI, Basel, Switzerland. This article is an open access article distributed under the terms and conditions of the Creative Commons Attribution (CC BY) license (https://creativecommons.org/licenses/by/4.0/).
Share and Cite
Zhou, Y.; Yao, X.; Meng, J.; Wang, J.; Zeng, Y.; Li, L.; Ren, W. Mechanisms of Variation in Abdominal Adipose Color Among Male Kazakh Horses Through Non-Coding RNA Sequencing. Biology 2025, 14, 1285. https://doi.org/10.3390/biology14091285
Zhou Y, Yao X, Meng J, Wang J, Zeng Y, Li L, Ren W. Mechanisms of Variation in Abdominal Adipose Color Among Male Kazakh Horses Through Non-Coding RNA Sequencing. Biology. 2025; 14(9):1285. https://doi.org/10.3390/biology14091285
Chicago/Turabian StyleZhou, Yuhe, Xinkui Yao, Jun Meng, Jianwen Wang, Yaqi Zeng, Linling Li, and Wanlu Ren. 2025. "Mechanisms of Variation in Abdominal Adipose Color Among Male Kazakh Horses Through Non-Coding RNA Sequencing" Biology 14, no. 9: 1285. https://doi.org/10.3390/biology14091285
APA StyleZhou, Y., Yao, X., Meng, J., Wang, J., Zeng, Y., Li, L., & Ren, W. (2025). Mechanisms of Variation in Abdominal Adipose Color Among Male Kazakh Horses Through Non-Coding RNA Sequencing. Biology, 14(9), 1285. https://doi.org/10.3390/biology14091285

