Response of cbbL Carbon-Sequestering Microorganisms to Simulated Warming in the River Source Wetland of the Wayan Mountains
Simple Summary
Abstract
1. Introduction
2. Materials and Methods
2.1. Overview of the Study Area
2.2. Soil Sample Collection
2.3. Determination of Soil Physical and Chemical Properties
2.4. DNA Extraction and Illumina MiSeq Sequencing
2.5. Statistical Analysis
3. Results
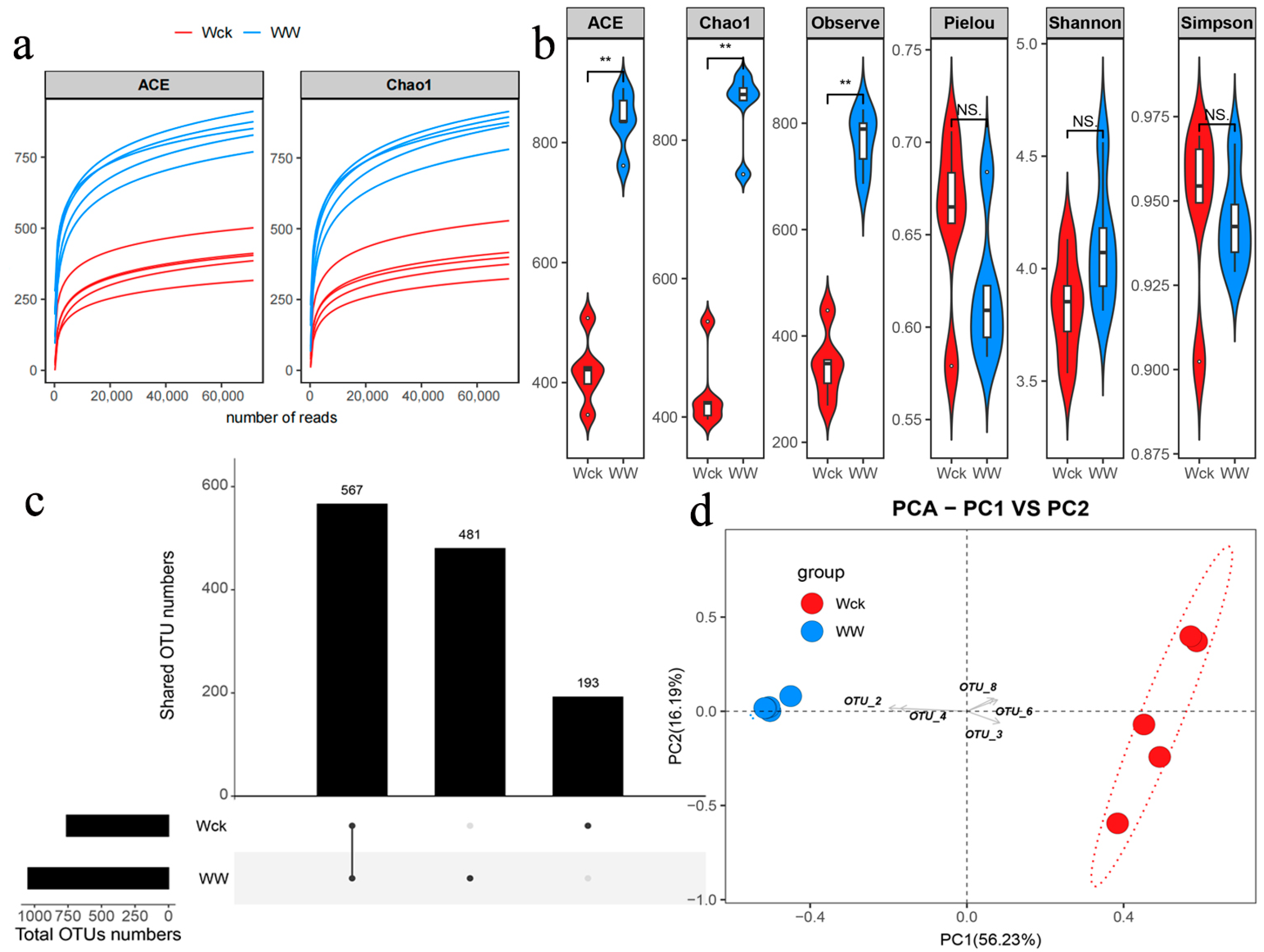
3.1. Community Diversity of cbbL Carbon-Sequestering Microorganisms in Response to Warming
3.2. Species Composition and Functional Taxa of Carbon-Sequestering Microorganisms of cbbL in Response to Warming
3.3. Changes in Environmental Factors and Their Interrelationships with cbbL Carbon-Sequestering Microbial Communities
4. Discussion
4.1. Effects of Simulated Warming on the Diversity of Carbon-Sequestering Microorganisms and Environmental Factors in cbbL
4.2. Simulated Warming Alters the Species Composition of cbbL-Containing Carbon-Fixing Microorganisms
5. Conclusions
Supplementary Materials
Author Contributions
Funding
Institutional Review Board Statement
Informed Consent Statement
Data Availability Statement
Conflicts of Interest
Abbreviations
| QTP | The Qinghai–Tibet Plateau |
| SOC | Soil organic carbon |
| SOM | Soil organic matter |
| TC | Total carbon |
| TN | Total nitrogen |
| NN | Nitrate nitrogen |
| AN | Ammonia nitrogen |
References
- Zhao, X.; Huang, J.; Lu, J.; Sun, Y. Study on the influence of soil microbial community on the long-term heavy metal pollution of different land use types and depth layers in mine. Ecotoxicol. Environ. Saf. 2019, 170, 218–226. [Google Scholar] [CrossRef]
- Crowther, T.W.; Todd-Brown, K.E.; Rowe, C.W.; Wieder, W.R.; Carey, J.C.; Machmuller, M.B.; Snoek, B.L.; Fang, S.; Zhou, G.; Allison, S.D.; et al. Quantifying global soil carbon losses in response to warming. Nature 2016, 540, 104–108. [Google Scholar] [CrossRef]
- Koven, C.D.; Hugelius, G.; Lawrence, D.M.; Wieder, W.R. Higher climatological temperature sensitivity of soil carbon in cold than warm climates. Nat. Clim. Change 2017, 7, 822. [Google Scholar] [CrossRef]
- Nahlik, A.M.; Fennessy, M.S. Carbon storage in US wetlands. Nat. Commun. 2016, 7, 13835. [Google Scholar] [CrossRef]
- Jansson, J.K.; Hofmockel, K.S. Soil microbiomes and climate change. Nat. Rev. Microbiol. 2020, 18, 35–46. [Google Scholar] [CrossRef]
- Guo, X.; Gao, Q.; Yuan, M.; Wang, G.; Zhou, X.; Feng, J.; Shi, Z.; Hale, L.; Wu, L.; Zhou, A.; et al. Gene-informed decomposition model predicts lower soil carbon loss due to persistent microbial adaptation to warming. Nat. Commun. 2020, 11, 4897. [Google Scholar] [CrossRef]
- Lehmann, J. A handful of carbon. Nature 2007, 447, 143–144. [Google Scholar] [CrossRef]
- Liang, C.; Schimel, J.P.; Jastrow, J.D. The importance of anabolism in microbial control over soil carbon storage. Nat. Microbiol. 2017, 2, 17105. [Google Scholar] [CrossRef]
- Grüterich, L.; Woodhouse, J.N.; Mueller, P.; Tiemann, A.; Ruscheweyh, H.-J.; Sunagawa, S.; Grossart, H.-P.; Streit, W.R. Assessing environmental gradients in relation to dark CO2 fixation in estuarine wetland microbiomes. Appl. Environ. Microbiol. 2025, 91, e02177-24. [Google Scholar] [CrossRef]
- Zhang, N.; Chen, K.; Wang, X.; Ji, W.; Yang, Z.; Wang, X.; Li, J. Response Mechanism of cbbM Carbon Sequestration Microbial Community Characteristics in Different Wetland Types in Qinghai Lake. Biology 2024, 13, 333. [Google Scholar] [CrossRef]
- Guo, J.; Xiong, W.; Qiu, J.; Wang, G. Linking soil organic carbon mineralization to soil physicochemical properties and bacterial alpha diversity at different depths following land use changes. Ecol. Process. 2023, 12, 39. [Google Scholar] [CrossRef]
- Arnaud, M.; Baird, A.J.; Morris, P.J.; Dang, T.H.; Nguyen, T.T. Sensitivity of mangrove soil organic matter decay to warming and sea level change. Glob. Change Biol. 2020, 26, 1899–1907. [Google Scholar] [CrossRef]
- Kirwan, M.L.; Blum, L.K. Enhanced decomposition offsets enhanced productivity and soil carbon accumulation in coastal wetlands responding to climate change. Biogeosciences 2011, 8, 987–993. [Google Scholar] [CrossRef]
- Melillo, J.M.; Steudler, P.A.; Aber, J.D.; Newkirk, K.; Lux, H.; Bowles, F.P.; Catricala, C.; Magill, A.; Ahrens, T.; Morrisseau, S. Soil warming and carbon-cycle feedbacks to the climate system. Science 2002, 298, 2173–2176. [Google Scholar] [CrossRef]
- Lynn, T.M.; Ge, T.; Yuan, H.; Wei, X.; Wu, X.; Xiao, K.; Kumaresan, D.; Yu, S.S.; Wu, J.; Whiteley, A.S. Soil Carbon-Fixation Rates and Associated Bacterial Diversity and Abundance in Three Natural Ecosystems. Microb. Ecol. 2017, 73, 645–657. [Google Scholar] [CrossRef]
- Liang, B.; Zhao, Y.; Yang, J. Recent Advances in Developing Artificial Autotrophic Microorganism for Reinforcing CO2 Fixation. Front. Microbiol. 2020, 11, 592631. [Google Scholar] [CrossRef]
- Qin, J.; Li, M.; Zhang, H.; Liu, H.; Zhao, J.; Yang, D. Nitrogen Deposition Reduces the Diversity and Abundance of cbbL Gene-Containing CO2-Fixing Microorganisms in the Soil of the Stipa baicalensis Steppe. Front. Microbiol. 2021, 12, 570908. [Google Scholar] [CrossRef]
- Han, D.; Hu, Z.; Wang, X.; Wang, T.; Chen, A.; Weng, Q.; Liang, M.; Zeng, X.; Cao, R.; Di, K.; et al. Shift in controlling factors of carbon stocks across biomes on the Qinghai-Tibetan Plateau. Environ. Res. Lett. 2022, 17, 074016. [Google Scholar] [CrossRef]
- Yuan, L.; Xu, J.; Feng, B. Evaluation and Prediction of Carbon Storage in the Qinghai-Tibet Plateau by Coupling the GMMOP and PLUS Models. Sustainability 2024, 16, 5776. [Google Scholar] [CrossRef]
- Huang, K.; Zhang, Y.; Zhu, J.; Liu, Y.; Zu, J.; Zhang, J. The Influences of Climate Change and Human Activities on Vegetation Dynamics in the Qinghai-Tibet Plateau. Remote Sens. 2016, 8, 876. [Google Scholar] [CrossRef]
- Wu, J.; Wang, H.; Li, G.; Wu, J.; Ma, W. Vertical and seasonal changes in soil carbon pools to vegetation degradation in a wet meadow on the Qinghai-Tibet Plateau. Sci. Rep. 2021, 11, 12268. [Google Scholar] [CrossRef]
- Mu, Z.; Dong, S.; Li, Y.; Li, S.; Shen, H.; Zhang, J.; Han, Y.; Xu, Y.; Zhao, Z. Soil Bacterial Community Responses to N Application and Warming in a Qinghai-Tibetan Plateau Alpine Steppe. Front. Ecol. Evol. 2021, 9, 709518. [Google Scholar] [CrossRef]
- Mu, C.; Li, L.; Zhang, F.; Li, Y.; Xiao, X.; Zhao, Q.; Zhang, T. Impacts of permafrost on above- and belowground biomass on the northern Qinghai-Tibetan Plateau. Arct. Antarct. Alp. Res. 2018, 50, e1447192. [Google Scholar] [CrossRef]
- Zhang, Z.; Ma, L.; Yang, X.; Zhang, Q.; She, Y.; Chang, T.; Su, H.; Sun, J.; Shao, X.; Zhou, H.; et al. Biodiversity and Ecosystem Function under Simulated Gradient Warming and Grazing. Plants 2022, 11, 1428. [Google Scholar] [CrossRef]
- Marković, M.; Matoša Kočar, M.; Barač, Ž.; Turalija, A.; Atılgan, A.; Jug, D.; Ravlić, M. Field Performance Evaluation of Low-Cost Soil Moisture Sensors in Irrigated Orchard. Agriculture 2024, 14, 1239. [Google Scholar] [CrossRef]
- Wang, W.; Zeng, W.; Chen, W.; Zeng, H.; Fang, J. Soil respiration and organic carbon dynamics with grassland conversions to woodlands in temperate china. PLoS ONE 2013, 8, e71986. [Google Scholar] [CrossRef]
- Du, J.; Che, D.; Li, X.; Guo, W.; Ren, N. Factors affecting p-nitrophenol removal by microscale zero-valent iron coupling with weak magnetic field (WMF). RSC Adv. 2017, 7, 18231–18237. [Google Scholar] [CrossRef]
- Zhang, N.; Chen, K.; Wang, S.; Qi, D.; Zhou, Z.; Xie, C.; Liu, X. Dynamic Response of the cbbL Carbon Sequestration Microbial Community to Wetland Type in Qinghai Lake. Biology 2023, 12, 1503. [Google Scholar] [CrossRef]
- Wang, M.; Zhao, J.; Chen, J.; Zhang, X.; Zhu, S. Soil Organic Carbon Content and Its Relationship with the Stand Age in Tea Plantations (Camellia sinensis L.) in Fujian Province, China. Land 2024, 13, 834. [Google Scholar] [CrossRef]
- Campbell, B.J.; Cary, S.C. Abundance of reverse tricarboxylic acid cycle genes in free-living microorganisms at deep-sea hydrothermal vents. Appl. Environ. Microbiol. 2004, 70, 6282–6289. [Google Scholar] [CrossRef]
- Li, N.; Wang, B.; Huang, Y.; Huang, Q.; Jiao, F.; An, S. Response of cbbL-harboring microorganisms to precipitation changes in a naturally-restored grassland. Sci. Total Environ. 2022, 838, 156191. [Google Scholar] [CrossRef]
- van Meeteren, M.; Tietema, A.; van Loon, E.; Verstraten, J. Microbial dynamics and litter decomposition under a changed climate in a Dutch heathland. Appl. Soil Ecol. 2008, 38, 119. [Google Scholar] [CrossRef]
- Salazar, A.; Rousk, K.; Jónsdóttir, I.S.; Bellenger, J.P.; Andrésson, Ó.S. Faster nitrogen cycling and more fungal and root biomass in cold ecosystems under experimental warming: A meta-analysis. Ecology 2020, 101, e02938. [Google Scholar] [CrossRef]
- Bastazini, V.A.G.; Galiana, N.; Hillebrand, H.; Estiarte, M.; Ogaya, R.; Peñuelas, J.; Sommer, U.; Montoya, J.M. The impact of climate warming on species diversity across scales: Lessons from experimental meta-ecosystems. Glob. Ecol. Biogeogr. 2021, 30, 1545–1554. [Google Scholar] [CrossRef]
- Newsham, K.K.; Misiak, M.; Goodall-Copestake, W.P.; Dahl, M.S.; Boddy, L.; Hopkins, D.W.; Davey, M.L. Experimental warming increases fungal alpha diversity in an oligotrophic maritime Antarctic soil. Front. Microbiol. 2022, 13, 1050372. [Google Scholar] [CrossRef]
- Han, F.; Yu, C.; Fu, G. Asymmetric warming among elevations may homogenize plant α-diversity and aboveground net primary production of alpine grasslands. Front. Ecol. Evol. 2023, 11, 1126651. [Google Scholar] [CrossRef]
- Chen, Y.; Qin, W.; Zhang, Q.; Wang, X.; Feng, J.; Han, M.; Hou, Y.; Zhao, H.; Zhang, Z.; He, J.S.; et al. Whole-soil warming leads to substantial soil carbon emission in an alpine grassland. Nat. Commun. 2024, 15, 4489. [Google Scholar] [CrossRef]
- Jansen-Willems, A.B.; Lanigan, G.J.; Clough, T.J.; Andresen, L.C.; Müller, C. Long-term elevation of temperature affects organic N turnover and associated N2O emissions in a permanent grassland soil. Soil 2016, 2, 601–614. [Google Scholar] [CrossRef]
- Dai, Z.; Yu, M.; Chen, H.; Zhao, H.; Huang, Y.; Su, W.; Xia, F.; Chang, S.X.; Brookes, P.C.; Dahlgren, R.A.; et al. Elevated temperature shifts soil N cycling from microbial immobilization to enhanced mineralization, nitrification and denitrification across global terrestrial ecosystems. Glob. Change Biol. 2020, 26, 5267–5276. [Google Scholar] [CrossRef] [PubMed]
- Liao, H.; Hao, X.; Qin, F.; Delgado-Baquerizo, M.; Liu, Y.; Zhou, J.; Cai, P.; Chen, W.; Huang, Q. Microbial autotrophy explains large-scale soil CO2 fixation. Glob. Change Biol. 2023, 29, 231–242. [Google Scholar] [CrossRef] [PubMed]
- Wang, C.; Liu, D.; Bai, E. Decreasing soil microbial diversity is associated with decreasing microbial biomass under nitrogen addition. Soil Biol. Biochem. 2018, 120, 126–133. [Google Scholar] [CrossRef]
- Herren, C.M.; McMahon, K.D. Keystone taxa predict compositional change in microbial communities. Environ. Microbiol. 2018, 20, 2207–2217. [Google Scholar] [CrossRef] [PubMed]
- Salcher, M.M.; Pernthaler, J.; Zeder, M.; Psenner, R.; Posch, T. Spatio-temporal niche separation of planktonic Betaproteobacteria in an oligo-mesotrophic lake. Environ. Microbiol. 2008, 10, 2074–2086. [Google Scholar] [CrossRef]
- Colina, M.; Meerhoff, M.; Cabrera-Lamanna, L.; Kosten, S. Experimental warming promotes CO2 uptake but hinders carbon incorporation toward higher trophic levels in cyanobacteria-dominated freshwater communities. Sci. Total Environ. 2024, 920, 171029. [Google Scholar] [CrossRef] [PubMed]
- Bonilla, S.; Gonzalez-Piana, M.; Soares, M.C.S.; Huszar, V.L.M.; Becker, V.; Somma, A.; Marinho, M.M.; Kokocinski, M.; Dokulil, M.; Antoniades, D.; et al. The success of the cyanobacterium Cylindrospermopsis raciborskii in freshwaters is enhanced by the combined effects of light intensity and temperature. J. Limnol. 2016, 75, 606–617. [Google Scholar] [CrossRef]
- Dong, X.; Liu, C.; Ma, D.; Wu, Y.; Man, H.; Wu, X.; Li, M.; Zang, S. Organic Carbon Mineralization and Bacterial Community of Active Layer Soils Response to Short-Term Warming in the Great Hing’an Mountains of Northeast China. Front. Microbiol. 2021, 12, 802213. [Google Scholar] [CrossRef]
- Zhang, W.; Liu, J.; Xiao, Y.; Zhang, Y.; Yu, Y.; Zheng, Z.; Liu, Y.; Li, Q. The Impact of Cyanobacteria Blooms on the Aquatic Environment and Human Health. Toxins 2022, 14, 658. [Google Scholar] [CrossRef]
- Wang, C.; Dong, D.; Wang, H.; Müller, K.; Qin, Y.; Wang, H.; Wu, W. Metagenomic analysis of microbial consortia enriched from compost: New insights into the role of Actinobacteria in lignocellulose decomposition. Biotechnol. Biofuels 2016, 9, 22. [Google Scholar] [CrossRef]
- Zhang, W.; Li, J.; Struik, P.C.; Jin, K.; Ji, B.; Jiang, S.; Zhang, Y.; Li, Y.; Yang, X.; Wang, Z. Recovery through proper grazing exclusion promotes the carbon cycle and increases carbon sequestration in semiarid steppe. Sci. Total Environ. 2023, 892, 164423. [Google Scholar] [CrossRef]
- Shang, Y.; Wu, X.; Wei, Q.; Dou, H.; Wang, X.; Chen, J.; Zhang, H.; Ma, S.; Zhang, H. Total Arsenic, pH, and Sulfate Are the Main Environmental Factors Affecting the Microbial Ecology of the Water and Sediments in Hulun Lake, China. Front. Microbiol. 2020, 11, 548607. [Google Scholar] [CrossRef]
- Dove, N.C.; Veach, A.M.; Muchero, W.; Wahl, T.; Stegen, J.C.; Schadt, C.W.; Cregger, M.A. Assembly of the Populus Microbiome Is Temporally Dynamic and Determined by Selective and Stochastic Factors. mSphere 2021, 6, e0131620. [Google Scholar] [CrossRef] [PubMed]
- Whittaker, D.J.; Atyam, A.; Burroughs, N.A.; Greenberg, J.M.; Hagey, T.J.; Novotny, M.V.; Soini, H.A.; Theis, K.R.; Van Laar, T.A.; Slade, J.W.G. Effects of short-term experimental manipulation of captive social environment on uropygial gland microbiome and preen oil volatile composition. Front. Ecol. Evol. 2023, 10, 1027399. [Google Scholar] [CrossRef]
- Bullington, L.S.; Lekberg, Y.; Larkin, B.G. Insufficient sampling constrains our characterization of plant microbiomes. Sci. Rep. 2021, 11, 3645. [Google Scholar] [CrossRef]
- Armitage, D.W.; Jones, S.E. How sample heterogeneity can obscure the signal of microbial interactions. ISME J. 2019, 13, 2639–2646. [Google Scholar] [CrossRef]








Disclaimer/Publisher’s Note: The statements, opinions and data contained in all publications are solely those of the individual author(s) and contributor(s) and not of MDPI and/or the editor(s). MDPI and/or the editor(s) disclaim responsibility for any injury to people or property resulting from any ideas, methods, instructions or products referred to in the content. |
© 2025 by the authors. Licensee MDPI, Basel, Switzerland. This article is an open access article distributed under the terms and conditions of the Creative Commons Attribution (CC BY) license (https://creativecommons.org/licenses/by/4.0/).
Share and Cite
Zhou, S.; Chen, K.; Zhang, N.; Wang, S.; Zhou, Z.; Sun, J. Response of cbbL Carbon-Sequestering Microorganisms to Simulated Warming in the River Source Wetland of the Wayan Mountains. Biology 2025, 14, 708. https://doi.org/10.3390/biology14060708
Zhou S, Chen K, Zhang N, Wang S, Zhou Z, Sun J. Response of cbbL Carbon-Sequestering Microorganisms to Simulated Warming in the River Source Wetland of the Wayan Mountains. Biology. 2025; 14(6):708. https://doi.org/10.3390/biology14060708
Chicago/Turabian StyleZhou, Shijia, Kelong Chen, Ni Zhang, Siyu Wang, Zhiyun Zhou, and Jianqing Sun. 2025. "Response of cbbL Carbon-Sequestering Microorganisms to Simulated Warming in the River Source Wetland of the Wayan Mountains" Biology 14, no. 6: 708. https://doi.org/10.3390/biology14060708
APA StyleZhou, S., Chen, K., Zhang, N., Wang, S., Zhou, Z., & Sun, J. (2025). Response of cbbL Carbon-Sequestering Microorganisms to Simulated Warming in the River Source Wetland of the Wayan Mountains. Biology, 14(6), 708. https://doi.org/10.3390/biology14060708

