Simple Summary
Biogeochemical cycling is essential for maintaining the balance of nutrients/elements in ecosystems. Carbon, nitrogen, phosphorus, sulfur, and silicon cycles facilitate nutrient/element transfer and storage ensuring that plants and soil organisms receive the components necessary for life. This review provides a comprehensive overview of interconnected biogeochemical cycles in terrestrial ecosystems with a focus on agricultural plant–soil systems. The review aims to explore underlying mechanisms and interactions and to derive implications for ecosystem dynamics and services. Moreover, the negative impacts of human activities on biogeochemical cycles are addressed, and mitigation strategies and sustainable management practices are presented. Key findings reveal that while each cycle operates through distinct processes, their coupling is essential for maintaining ecosystem balance and productivity. The disruptions caused by human activities like industrial agriculture or deforestation pose significant challenges to the stability of these cycles. At the same time, advancements in technology, particularly artificial intelligence, remote sensing, and soil health monitoring, offer transformative opportunities to study and manage these cycles with greater precision and efficiency. These innovations can help to identify hotspots of nutrient/element deficiencies or disruptions, predict ecosystem responses to environmental changes, and guide future research and policy development regarding sustainable management practices.
Abstract
Biogeochemical cycles are fundamental to the functioning of plant–soil systems, driving the availability and transfer of essential nutrients (like carbon (C), nitrogen (N), phosphorus (P), and sulfur (S)) as well as beneficial elements (like silicon (Si)). These interconnected cycles regulate ecosystem productivity, biodiversity, and resilience, forming the basis of critical ecosystem services. This review explores the mechanisms and dynamics of biogeochemical C, N, P, S, and Si cycles, emphasizing their roles in nutrient/element cycling, plant growth, and soil health, especially in agricultural plant–soil systems. The coupling between these cycles, facilitated mainly by microbial communities, highlights the complexity of nutrient/element interactions and corresponding implications for ecosystem functioning and stability. Human activities including industrial agriculture, deforestation, and pollution disrupt the underlying natural processes leading to nutrient/element imbalances, soil degradation, and susceptibility to climate impacts. Technological advancements such as artificial intelligence, remote sensing, and real-time soil monitoring offer innovative solutions for studying and managing biogeochemical cycles. These tools enable precise nutrient/element management, identification of ecosystem vulnerabilities, and the development of sustainable practices. Despite significant progress, research gaps remain, particularly in understanding the interlinkages between biogeochemical cycles and their responses to global change. This review underscores the need for integrated approaches that combine interdisciplinary research, technological innovation, and sustainable land-use strategies to mitigate human-induced disruptions and enhance ecosystem resilience. By addressing these challenges, biogeochemical processes and corresponding critical ecosystem services can be safeguarded, ensuring the sustainability of plant–soil systems in the face of environmental change.
1. Introduction
Biogeochemical cycles are fundamental processes that regulate the flow of essential nutrients (like carbon (C), nitrogen (N), phosphorus (P), and sulfur (S)) as well as beneficial elements (like silicon (Si)) through the biosphere, lithosphere, hydrosphere, and atmosphere. These cycles are crucial for sustaining life on Earth by ensuring the availability of nutrients/elements required for growth, reproduction, and ecosystem functioning [1]. In plant–soil systems, biogeochemical cycling plays a pivotal role by mediating nutrient/element exchange between plants and soil, influencing the composition and productivity of ecosystems. This interplay of biotic and abiotic components underscores the intricate relationships that define ecological stability and resilience [2]. The concept of biogeochemical cycles emerged as scientists sought to understand how nutrients/elements move through natural systems, tracing elemental pathways across different environmental compartments and uncovering their interactions with biological processes [3].
The historical context of research into biogeochemical cycling reveals a growing recognition of its complexity and ecological importance [4]. Early studies primarily focused on individual cycles, such as the C and N cycles, examining their contributions to soil fertility and atmospheric regulation [5]. Over time, advances in molecular biology, isotopic techniques, and remote sensing expanded our ability to investigate these cycles on multiple scales, from microbial processes in soil to global fluxes of C and N. The increasing availability of data has enabled the identification of interconnected feedback loops and the recognition of human-induced disruptions, such as deforestation and industrial agriculture, which have altered natural nutrient/element flows [6,7,8].
Biogeochemical cycling is indispensable for maintaining ecosystem health, as it supports key functions like primary productivity, nutrient/element recycling, and soil formation [4,9,10]. The nutrient/element exchange facilitated by these cycles sustains plant growth, which, in turn, influences the structure and function of terrestrial and aquatic ecosystems. This relationship is exemplified by the interdependence between plants, soil, and microbial communities [11]. Plants absorb nutrients/elements from the soil to fuel their metabolic activities, while microbial communities decompose organic matter, releasing nutrients/elements back into the soil in forms accessible to plants. This dynamic feedback system ensures the continuity of life-sustaining processes, highlighting the importance of conserving biogeochemical integrity in the face of environmental changes [12].
Understanding the significance of biogeochemical cycles extends beyond their ecological implications, as they are also central to addressing global challenges such as climate change, food security, and biodiversity loss [13]. For instance, the C cycle’s role in regulating atmospheric carbon dioxide (CO2) levels is critical for mitigating climate change [14]. Similarly, the N and P cycles influence agricultural productivity and water quality, underscoring the need for sustainable nutrient management practices. The Si cycle is closely linked to the C cycle on a global scale and the positive effects of Si on plant performance, crop production, and ecosystem functioning are well-documented in the literature [15,16,17]. Biogeochemical cycles also contribute to the resilience of ecosystems by supporting species diversity and enabling ecosystems to recover from disturbances [18,19]. Therefore, any imbalance in biogeochemical cycling, whether due to natural events or human activities, poses significant risks to ecosystem stability and human well-being [20,21].
This review provides a comprehensive overview of interconnected biogeochemical cycles in terrestrial ecosystems with a focus on agricultural plant–soil systems. The review aims to explore underlying mechanisms and interactions and to derive implications for ecosystem dynamics and services. By delving into the details of selected nutrient/element, i.e., C, N, P, S, and Si, cycles, this review elucidates their roles in maintaining ecosystem health and how they are connected. Additionally, this review seeks to address the negative impacts of human activities on biogeochemical cycles, offering insights into mitigation strategies and sustainable management practices. Through a synthesis of existing knowledge and identification of research gaps, this review finally aims to foster a deeper understanding of biogeochemical C, N, P, S, and Si cycling, guiding future research and policy development in ecosystem conservation and management.
2. A Short Overview of Carbon, Nitrogen, Phosphorus, Sulfur, and Silicon Cycles in Plant–Soil Systems
Biogeochemical cycles are essential for maintaining the balance of nutrients/elements in ecosystems, especially within plant–soil systems where these cycles drive the availability of critical elements [22,23]. C, N, P, S, and Si cycles comprise key processes that facilitate nutrient/element transfer and storage, ensuring that plants and soil organisms receive the necessary components for growth, energy production, and structural development [2,24]. Each of these cycles operates through unique mechanisms and pathways, interacting with other cycles in complex ways that underscore the intricate relationships between biotic and abiotic factors [25,26]. The following sections provide a short examination of each cycle discussing selected underlying mechanisms, its significance in plant nutrition, and specific challenges. For reasons of clarity and consistency, every section is divided into three subsections. In each first subsection, a short nutrient/element profile is given, which briefly summarizes information on the element’s natural plant availability, its significance in plant nutrition, molecular transformation processes, element limitations and management, and consequences of land-use for the biogeochemical cycle of this element. In the second and third subsections, selected aspects from the first subsection are then presented in more detail.
2.1. Carbon Cycle
2.1.1. Carbon Profile
(i) Natural plant availability: While the vast majority of inorganic C in terrestrial plants is sequestered from atmospheric CO2 by photosynthesis, C can also be absorbed (in the form of CO2, H2CO3 (carbonic acid), HCO3− (bicarbonate), or CO32− (carbonate), depending on soil solution pH) and fixed by roots to some extent [27,28]. (ii) Significance in plant nutrition: Essential. Component of all organic compounds, which represent the basis of all known life. (iii) Transformation processes: Photosynthesis, decomposition, and respiration (see Section 2.1.2). (iv) Limitations and management: Not limited. C sequestration in soil represents a promising pathway of climate change mitigation (see Section 2.1.2). (v) Consequences of land-use for biogeochemical C cycling: increased CO2 emissions and decreased C sequestration (see Section 2.1.3).
2.1.2. Carbon Respiration and Sequestration in Soils
The C cycle is fundamental to plant–soil systems, mediating the storage and transfer of C between the atmosphere, soil, and vegetation [29]. While soil respiration by plant roots, microorganisms (bacteria, fungi), and soil animals is a key source of global CO2 release, CO2 is also sequestered in soils [30]. On a global scale, the uptake of C from the atmosphere by land plant photosynthesis and the C release rates by soil respiration are about the same size [31]. However, heterotrophic soil respiration has been found to substantially increase, driven by global warming, which might have severe consequences for the global C budget on a short time scale (i.e., up to hundreds of years; on a long time scale, the C budget is assumed to be in equilibrium) [32]. C sequestration in soil occurs through two primary biological mechanisms: photosynthesis and decomposition. During photosynthesis, plants absorb CO2 from the atmosphere, converting it into organic compounds that are stored in plant tissues [33]. When plants and organic materials decompose, microorganisms break down these compounds, integrating C into soil organic matter (SOM) [34]. This SOM, along with humus, serves as a major reservoir for C, enhancing soil fertility and water retention [35]. Agricultural practices to enhance biological C sequestration in soils comprise, e.g., conservation agriculture, cover cropping, or the recycling of biomass (see Section 4.2 for more details). On a multimillion-year time scale, atmospheric CO2 concentrations are largely controlled by the removal of CO2 from the atmosphere through chemical soil weathering [36]. Enhancing this chemical weathering, e.g., by liming, might be another promising approach to increase the uptake of CO2 from the atmosphere on a global scale [37].
2.1.3. Impact of Land-Use on Carbon Cycling
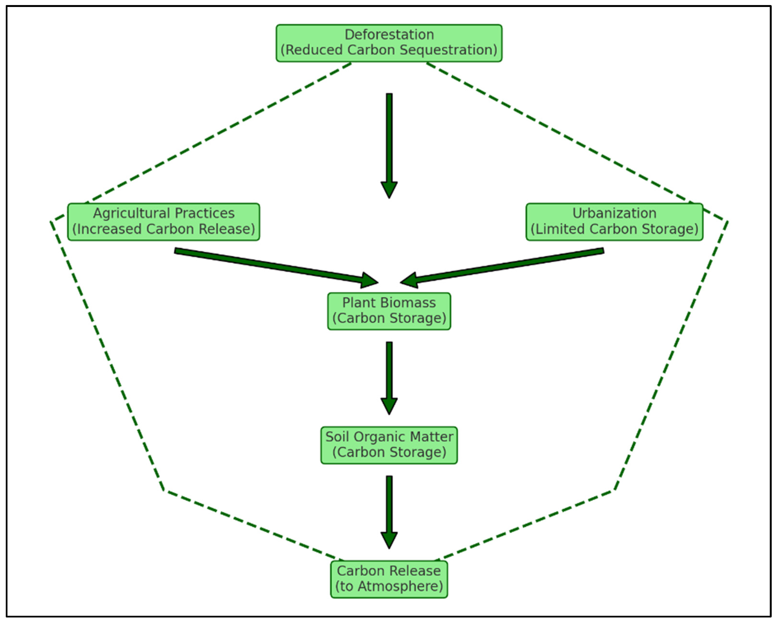
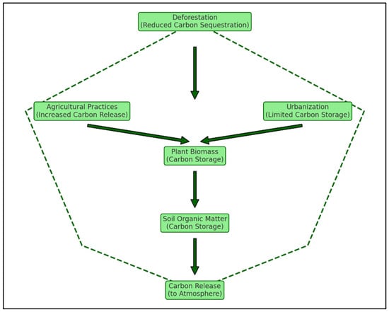
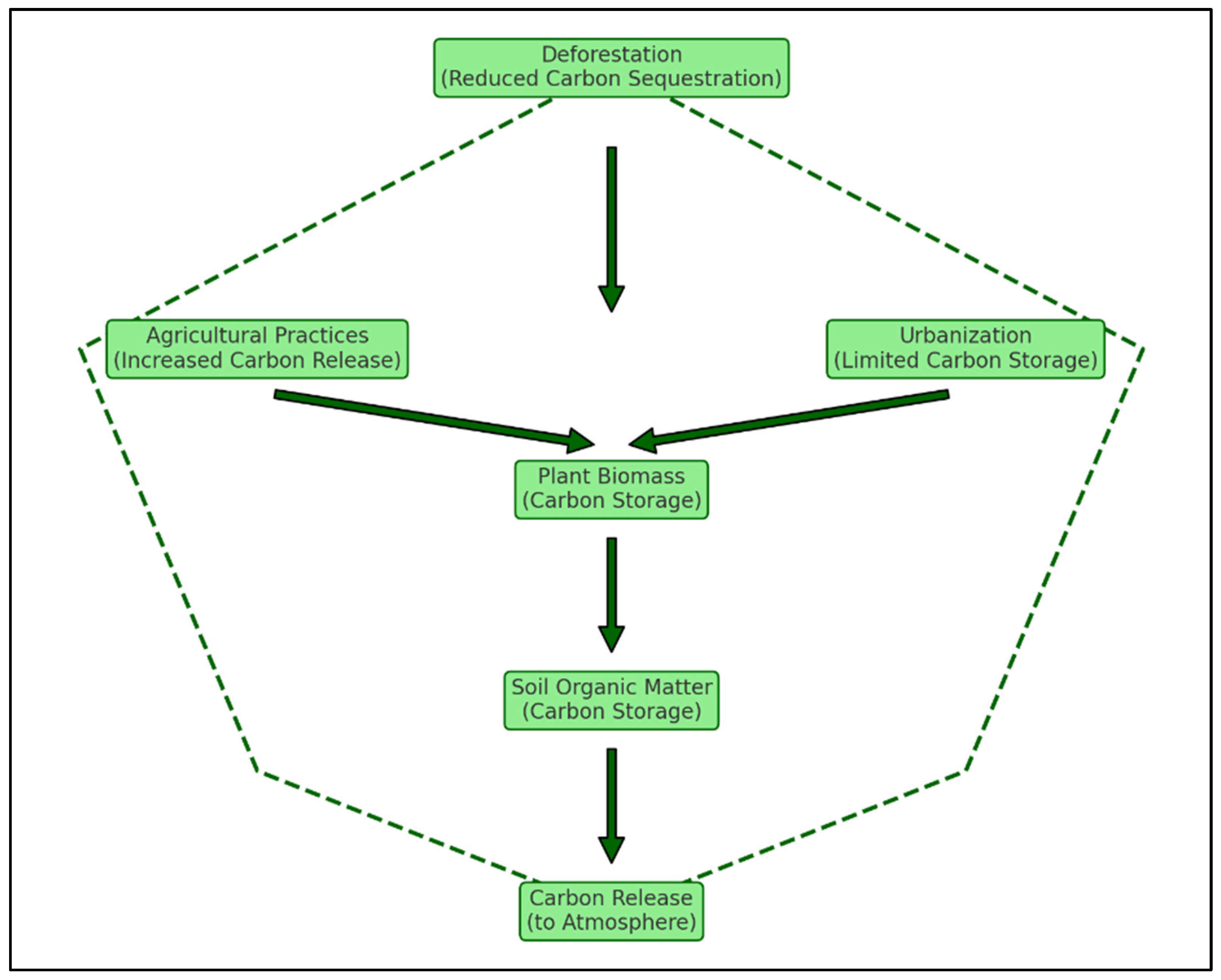
Land-use significantly disrupts C dynamics in the soil. Deforestation reduces C sequestration by removing plant biomass that stores C, while agricultural practices such as tilling accelerate the decomposition of organic matter, leading to increased C release [38]. Urbanization exacerbates these effects by reducing vegetative cover and compacting soils, further limiting their capacity to store C [39]. All these human activities highly impact the storage of C within plant biomass with consequences for C sequestration in soils and finally the release of C to the atmosphere (see Section 4.2 for a detailed overview). Key processes of C movement in plant–soil systems, i.e., C sequestration, storage, and release, and the impact of land-use are summarized in Figure 1.
Figure 1.
Impact of land-use on C dynamics in plant–soil systems.
2.2. Nitrogen Cycle
2.2.1. Nitrogen Profile
(i) Natural plant availability: While the vast majority of plant available N in soil originates from the conversion of atmospheric dinitrogen (N2) into ammonia (NH3) by bacteria (biological N fixation), some atmospheric N2 is abiologically fixed by lightning (see Section 2.2.2). (ii) Significance in plant nutrition: Essential. As it is a component of diverse metabolites and structural compounds like proteins, nucleic acids, chlorophylls, phytohormones, and secondary metabolites, N plays a vital role in plant physiology. (iii) Transformation processes: N fixation and nitrification/denitrification (see Section 2.2.2). (iv) Limitations and management: Not limited in natural ecosystems, where the N cycle is in equilibrium. However, in agricultural plant–soil systems, the harvest-related substantial annual N losses have to be compensated via N fertilization (see Section 2.2.3). (v) Consequences of land-use for biogeochemical N cycling: emission of the greenhouse gas nitrous oxide (N2O), deterioration of soil health, and eutrophication (see Section 2.2.3).
2.2.2. Nitrogen Fixation, Nitrification, and Denitrification
The N cycle plays a critical role in plant–soil systems by converting inert atmospheric N into biologically available forms [40]. N fixation is primarily achieved by symbiotic bacteria such as Rhizobium (associated with leguminous plants) and free-living bacteria such as Azotobacter. These microorganisms transform atmospheric N2 into NH3, which plants can absorb [41]. Abiotic processes, including lightning and industrial fixation, also contribute to N availability, albeit to a lesser extent [42]. Lightning provides the energy to produce NOx (nitrogen oxides) in a reaction of N2 and oxygen in the atmosphere [43]. When NOx cools down afterwards it further reacts with oxygen forming nitrogen dioxide (NO2), which in turn is converted to nitric acid (HNO3) during chemical reactions with ozone and water [44]. In soil, this acid finally makes NO3− (nitrate), a form readily absorbed by plants [45]. Following N fixation, nitrification and denitrification are key processes that regulate the transformation and movement of N in soil [46]. Nitrification involves the microbial oxidation of ammonia to nitrite (NO2−) and subsequently to plant available NO3−. Conversely, denitrification converts nitrate into gaseous N forms (N2 or N2O), releasing it back into the atmosphere [47].
2.2.3. Nitrogen Supply in Agricultural Plant–Soil Systems
On the one hand, intensive N fertilization has led to improved food supply, because significantly more crops can be grown on a limited area of land as N is the main yield-determining nutrient. On the other hand, the oversupply with reactive N (i.e., all N compounds except for N2) in many agricultural plant–soil systems has resulted in ecological threats like the emission of the greenhouse gas N2O, deterioration of soil health, or eutrophication (see Section 5.1.) [48,49]. Annual harvest-related N removal from agricultural plant–soil systems has to be replaced to maintain productivity, because there is no potentially available N in the rocks from which most soils developed. To ensure maximal crop yields and minimal N losses in any agricultural plant–soil system, the N fertilization rate should be tailored to the N demand of a specific crop [50]. In this context, synthetic fertilizers are most often the means of choice [51], especially in intensive agricultural systems, because they are readily available, easy to transport and to apply, and relatively cost-effective [52]. During industrial N fertilizer production, N2 is fixed in the Haber–Bosch process, which uses hydrogen (H2) from natural gas (CH4) to react with N2 under high temperature and pressure to form NH3. Apart from synthetic N fertilizers, there are numerous other N sources used in agricultural plant–soil systems, for example, manure or compost. Table 1 provides a comparative overview of N sources, highlighting their relative contributions to soil fertility and crop productivity.
Table 1.
Comparative overview of N sources and their contribution to soil fertility.
2.3. Phosphorus Cycle
2.3.1. Phosphorus Profile
(i) Natural plant availability: Only inorganic orthophosphates in soils (i.e., H2PO4− and HPO42−) are plant available. (ii) Significance in plant nutrition: Essential. P plays a major role in the structural framework of deoxyribonucleic acid (DNA) and ribonucleic acid (RNA), is used for the transport of cellular energy with adenosine triphosphate (ATP), and represents a main structural component of cell membranes in the form of phospholipids. (iii) Transformation processes: Weathering and mineralization (see Section 2.3.2). (iv) Limitations and management: Global P resources are limited, which is why a sustainable use of P fertilizers is urgently needed in future cropping systems (see Section 2.3.3). (v) Consequences of land-use for biogeochemical P cycling: deterioration of soil health and eutrophication (see Section 2.3.3).
2.3.2. Availability of Phosphorus in Soils
Unlike N and C cycles, the P cycle lacks a significant gaseous phase, relying primarily on the weathering of phosphate-bearing rocks to release P into the soil [61]. Once in the soil, P undergoes mineralization, where organic P is converted into inorganic forms accessible to plants. However, P availability is often limited by its strong affinity for soil particles, which immobilizes it in forms unavailable for uptake [62]. The negatively charged phosphate ions are, for example, adsorbed on positively charged soil constituents such as iron (Fe) and aluminum (Al) oxides, carboxyl groups (organic matter), or silanol groups (clay minerals). Moreover, phosphates are immobilized during mineral precipitation in combination with metals such as calcium (Ca), Fe, and Al [63,64]. Soil amendments such as biochar, rock phosphate, and phosphate-solubilizing microorganisms enhance P accessibility. These interventions are particularly important in agricultural systems where P deficiencies can limit crop yields [30]. Figure 2 illustrates the dynamics of P cycling in plant–soil systems in relation to abiotic and biotic factors.
Figure 2.
Overview of factors that influence (solid arrows) P dynamics in plant–soil systems. Biotic and abiotic factors are shown in green and red boxes, respectively. Dashed arrows show interactions between biotic and abiotic factors.
2.3.3. Global P Resources and Strategies to Reduce the Need for Synthetic P Fertilizers in Agricultural Plant–Soil Systems
Synthetic P fertilizers are mainly manufactured from mined rock phosphate, which is a geographically restricted and finite resource. Currently, China, Morocco, and the United States are the main phosphate producers worldwide, accounting for about 70% of the total global production [65]. The largest phosphate resources on Earth can be found in the Western Phosphate Fields (United States) and the Mediterranean Sedimentary Phosphate Province (e.g., Morocco, Spain, Algeria, Tunisia) with deposits that are estimated to last for more than 1000 years [66]. Despite these huge resources, factors like growing P demand, geopolitical constraints, increasing prices, and ecological awareness against the background of global change call for a sustainable management of global P resources [67]. In this context, agriculture plays a pivotal role regarding the demand for synthetic P fertilizers as most global phosphates are consumed during the production of these fertilizers. The overuse of synthetic P fertilizers results in a deterioration of soil health and P runoff from agricultural lands to water bodies, where it causes eutrophication (see Section 5.1.). To avoid P fertilizer overuse, farmers should assess the P status (i.e., P plant availability) of their soils as well as specific crop P demands before determining P fertilizer rates. In this context, precision agriculture [68,69] and the use of bio-inoculants (bacteria and fungi) [70] represent promising strategies to increase the P use efficiency of crops.
2.4. Sulfur Cycle
2.4.1. Sulfur Profile
(i) Natural plant availability: Sulfate (SO42−) as the most common inorganic form of S in soils is readily available to plants. Moreover, atmospheric hydrogen sulfide (H2S) and sulfur dioxide (SO2) can also be used by plants as a source of S, if root S uptake is limited [71]. (ii) Significance in plant nutrition: Essential. As S is a component of several specific biomolecules (e.g., amino acids and cofactors), S plays a crucial role in biochemical functioning of all living organisms. (iii) Transformation processes: Weathering, mineralization, and inorganic transformations (see Section 2.4.2). (iv) Limitations and management: As SO42− contents in soils greatly vary and intensified agriculture leads to substantial S losses, the need for S fertilization is strongly increasing (see Section 2.4.3). (v) Consequences of land-use for biogeochemical S cycling: acidification of terrestrial and aquatic ecosystems and air pollution (see Section 2.4.3).
2.4.2. Sulfur Transformation Processes
S can be abundantly found in rocks and soil minerals. Rock and mineral weathering, geothermal vents, and volcanic eruptions contribute to the release of S into the environment. Human activities like fossil fuel combustion and agriculture largely influence the biogeochemical S cycle [72]. The content of SO42− in soils greatly varies in relation to factors like climate, vegetation, soil processes (e.g., leaching, adsorption–desorption, precipitation, and oxidation-reduction reactions), and soil microbial activity. S cycling in plant–soil systems involves the transformation of S compounds through microbial and chemical processes [73]. In aerobic conditions, microorganisms oxidize S compounds to SO42−, the most plant-available form of S [74]. In anaerobic environments, sulfate-reducing bacteria convert sulfate into H2S, completing the S cycle [75].
2.4.3. Sulfur Management in Agricultural Plant–Soil Systems
S is vital for plant nutrition, as it forms the backbone of essential amino acids like cysteine and methionine. These amino acids are critical for protein synthesis and enzymatic functions. S inputs to agricultural plant–soil systems in the 19th and 20th centuries were mainly in the form of atmospheric wet (“acid rain”) and dry depositions, which were driven by industrial SO2 emissions and had negative environmental impacts, i.e., acidification of terrestrial and aquatic ecosystems and air pollution [76]. Due to stricter emission regulations in many countries worldwide, industrial S emissions are decreasing [72]. However, this emission decrease in turn has increased S deficiencies in soils, and thus the need for S fertilization in intensified cropping systems with environmental consequences that might be comparable to the ones described above [77]. This need for S fertilization is exacerbated by S losses from agricultural soils driven by, e.g., topsoil erosion and leaching [78,79]. To address S deficiencies in agricultural systems, S-rich fertilizers and soil amendments are commonly applied [80]. Table 2 summarizes various S-related soil amendments, their sources, and their impacts on plant health.
Table 2.
Overview of S containing soil amendments and corresponding sources, effects on plant–soil systems, and advantages as well as limitations of application.
2.5. Silicon Cycle
2.5.1. Silicon Profile
(i) Natural plant availability: Only dissolved silica (i.e., silicic acid, H4SiO4) in soils is plant available. (ii) Significance in plant nutrition: Beneficial. As silica accumulation in higher plants has been found to enhance their resistance against abiotic and biotic stress, Si is considered as quasi-essential for plants, especially for plant species from the grass family (Poaceae) [83]. (iii) Transformation processes: Weathering and biosilicification (see Section 2.5.2). (iv) Limitations and management: Substantial Si losses in agricultural plant–soil systems due to annual harvest-related Si exports, especially driven by cereal crop harvesting (see Section 2.5.3). (v) Consequences of land-use for biogeochemical Si cycling: anthropogenic desilication and changes in land–ocean Si fluxes (see Section 2.5.3).
2.5.2. Biosilicification and Its Role in Silicon Cycling
Si has been found to be a beneficial element for plants, enhancing their resistance to stress, and thus positively affecting plant performance and ecosystem functioning, especially under stress conditions [9,84,85]. The original source of bioavailable Si (i.e., dissolved silica in the form of H4SiO4) on a geological time scale is mineral weathering. In soils, H4SiO4 follows various pathways including abiotic and biotic ones. While abiotic pathways comprise (i) leaching influenced by rainfall and irrigation and (ii) immobilization through soil processes like adsorption, precipitation, and complexation, the biotic pathway is represented by the uptake of H4SiO4 by living organisms [86]. The process by which inorganic H4SiO4 is utilized by plants, protists, and animals to create biogenic silica (BSi), i.e., amorphous hydrated silica (SiO2∙nH2O), is known as biosilicification [87]. As BSi is much more soluble compared to silicate minerals, biosilicification and BSi dissolution regulate H4SiO4 concentrations in soils over biological time scales [88,89].
In fact, various organisms can accumulate BSi. However, while particular attention has been paid to phytogenic (plants) silica pools [90,91,92], less is known about protozoic (testate amoebae), protophytic (diatoms), zoogenic (sponges), fungal (fungi), and bacterial (bacteria) Si pools in soils (Table 3) [93]. While protozoic Si pools in forest soils are relatively small compared to phytogenic ones, biosilicification rates of testate amoebae can equal or even exceed the annual Si uptake rates of trees in terrestrial ecosystems [94,95]. As testate amoebae belong to the earliest colonizers of new areas [96], they might also play a crucial role in establishing biological Si cycling in initial ecosystems [95,97]. Protophytic and zoogenic Si pools in soils were quantified in few studies, but there are no quantitative data for corresponding biosilicification rates by diatoms and sponges in terrestrial ecosystems, respectively [98,99]. Regarding fungal and bacterial biosilicification, there is no quantitative data (Si pools, annual Si uptake rates) in the literature to the best of our knowledge.
Table 3.
Information on biosilicification (Si pools and annual Si uptake rates) by testate amoebae, diatoms, and sponges in soils of terrestrial ecosystems. Note different units for Si pool sizes.
2.5.3. The Threat of Anthropogenic Desilication and How to Prevent It
Human activities like deforestation and damming have profound impacts on Si cycling in terrestrial ecosystems with consequences for Si fluxes from land to oceans, and thus for the global biogeochemical Si cycle (see Section 5.1). Moreover, annual Si exports by crop harvesting have been recognized to lead to substantial Si losses in agricultural plant–soil systems known as anthropogenic desilication [107,108,109]. Certain agricultural practices may enhance Si availability (H4SiO4) in soils like the use of prescribed burning [110], the application of Si-rich fertilizers and/or amorphous silica [17,111], the application of biochar [112], the recycling of crop residues [113,114], and liming [115]. However, further research is needed to determine how much of the released H4SiO4 is (i) taken up by plants, (ii) immobilized through adsorption and complexation processes in the soil, or (iii) lost through leaching.
All these practices can prevent anthropogenic desilication and ensure a sufficient Si supply for plants leading to an improved crop stress resilience [85,111]. Additionally, practices like biochar application or crop residue recycling can promote C sequestration in agricultural soils by enhancing weathering (e.g., using silicate rock powders), stabilizing soil organic C (e.g., through crop residue recycling or biochar application), and increasing phytolith-occluded C storage (e.g., by enhancing cereal crop production and corresponding residue recycling) [116,117].
3. Interactions Between Biogeochemical Cycles
Biogeochemical cycles rarely operate in isolation. Instead, they are interconnected, with processes in one cycle influencing and being influenced by others. This interconnectedness enhances the complexity of nutrient/element dynamics within plant–soil systems, as each cycle interacts with others to maintain ecosystem stability and productivity [118]. The coupling between cycles such as C, N, and P, along with the pivotal role played by microbial communities, creates a dynamic feedback network. These interactions determine nutrient/element availability, ecosystem resilience, and plant productivity [119]. A deeper understanding of these interactions is critical for managing ecosystem sustainably, particularly in the context of anthropogenic disruptions like land-use change and climate variability [120].
3.1. Underlying Mechanisms
The coupling of biogeochemical cycles refers to the feedback mechanisms that connect processes within different cycles [121]. For instance, the C, N, and P cycles are intricately linked through plant growth, microbial activity, and soil processes [122]. Photosynthesis, a key process in the C cycle, requires N for chlorophyll synthesis and P for energy transfer via ATP molecules [123]. N fixation, a major process in the N cycle, is often influenced by the availability of organic C, which serves as an energy source for N-fixing bacteria [124]. Similarly, P availability impacts microbial activity and root exudates, further influencing C dynamics in the soil [125]. Since S is also an essential element for organisms (e.g., as a constituent of many proteins and cofactors), the S cycle is closely linked to the other biogeochemical cycles by biological productivity as well. The global Si and C cycles are closely linked by weathering processes and diatom growth in the oceans [126,127]. While soil weathering principally removes CO2 from the atmosphere, tectonic activities can expose ancient organic C that was sequestered from the atmosphere over millions of years and causes CO2 release when this organic C is oxidized [128]. Finally, volcanic eruptions worldwide emit gases rich in C and S, i.e., mainly CO2 and SO2, but also N species such as NOx into the atmosphere [129,130], while volcanic ash is rich in Si (volcanic glass) and also contains certain amounts of P [131,132]. Gaseous S and N species in the atmosphere (i) are transformed into aerosol acid particles (SO42− and NOx) that eventually fall to the ground in the form of dry depositions or (ii) react with water, oxygen, and other chemicals to form sulfuric (H2SO4) and nitric (HNO3) acids, which are then deposited via precipitation (wet depositions) [130,133].
However, at this point, it should be noted that the processes stated above naturally represent only some examples of biogeochemical cycle connections, because the elements C, N, P, S, and Si are quite abundant in the Earth’s system, and corresponding interactions between the Earth’s spheres (i.e., the litho-, hydro-, bio-, and atmosphere) are just too complex to be depicted in full detail. While all these natural processes are globally in equilibrium over a long time scale, human activities substantially disturb these cycles over a short time scale (i.e., decades to hundreds of years) with far reaching consequences for element cycling and availability in plant–soil systems, and thus for ecosystem resilience and plant productivity. Figure 3 provides an overview of natural key processes (e.g., photosynthesis, N fixation, and rock weathering) and human disturbances, which are driving nutrient/element exchange between the Earth’s spheres.
Figure 3.
Schematic overview of natural key processes that link biogeochemical C, N, P, S, and Si cycles on a global scale. Dashed arrows indicate directional interactions between biogeochemical cycles such as photosynthesis, N fixation, weathering, or C sequestration, which connect the different Earth’s spheres (i.e., the litho-, hydro-, bio-, and atmosphere). Biogeochemical cycles that are mainly involved in these interactions are indicated by colored element symbols. Principle element flux directions are indicated by arrow directions. Red solid arrows show disturbances resulting from human activities. These disturbances are represented by numbers in the red arrows: 1 = fossil fuel combustion, 2 = eutrophication, 3 = land-use (agriculture, deforestation), and 4 = global warming. Note that the Earth’s spheres naturally are inextricably linked with each other and that the separated visualization in this figure is for illustration purposes only.
The feedback mechanisms of biogeochemical cycles have profound implications for plant productivity and ecosystem functioning. When nutrient/element availability is balanced across these cycles, plants can optimize growth and yield. However, imbalances, such as N or P limitations, can disrupt C sequestration and reduce ecosystem productivity [134]. For example, excess N from fertilizers can lead to P depletion, altering microbial communities and reducing soil health (see also Section 4.3) [135].
3.2. Role of Microbial Communities
Microbial communities are central to the interactions between biogeochemical cycles, acting as catalysts for nutrient/element transformations and exchange. These communities engage in symbiotic relationships with plants, facilitating nutrient/element acquisition and cycling [136]. For example, N-fixing bacteria like Rhizobium form symbiotic associations with leguminous plants, converting atmospheric N into ammonia, which the plants can use [137]. Similarly, mycorrhizal fungi establish mutualistic relationships with plant roots, enhancing P uptake in exchange for C from the plant [138]. Modern molecular biological techniques are well-suited to understand the underlying processes of the cross-talk between plants and soil microorganisms, and thus to regulate these interactions for the benefit of plant nutrition [139,140,141,142].
The enzymatic processes carried out by microbes are critical for driving nutrient/element availability and cycling [143]. Microbial enzymes decompose organic matter, releasing N, P, and C compounds into the soil [144]. Specific microbial species also mediate processes such as nitrification, denitrification, and P solubilization, bridging the gaps between different biogeochemical cycles. Furthermore, certain bacteria (e.g., Proteus mirabilis) and fungi can enhance the dissolution of silica via acidic metabolites (bio-weathering) [87]. Diatoms might also play a role in enhancing bio-weathering [145], while there is no information on this aspect regarding testate amoebae.
These activities not only sustain plant growth but also regulate nutrient/element losses and emissions, such as N leaching or nitrous oxide release [146]. To highlight their contributions, Table 4 presents a summary of key microbial species involved in nutrient cycling, their functional roles, and the processes they drive. For instance, Azotobacter and Bradyrhizobium are pivotal in N fixation, while phosphate-solubilizing bacteria like Pseudomonas and Bacillus enhance P availability. By bridging cycles, microbes play a crucial role in maintaining nutrient balance and ensuring the resilience of plant–soil systems [147]. The intricate interactions between biogeochemical cycles, facilitated by microbial communities, underscore the complexity of nutrient dynamics in ecosystems. These interactions not only regulate the flow of essential nutrients but also enhance ecosystem productivity and resilience [148].
Table 4.
Key microbial species and their functional roles in nutrient cycling.
4. Implications for Ecosystem Services
Biogeochemical cycles are not just fundamental processes for nutrient/element dynamics but also pivotal drivers of ecosystem services, which encompass the benefits that ecosystems provide to humanity. These cycles directly influence soil fertility, C sequestration, climate mitigation, biodiversity, and ecosystem resilience [160]. By mediating the availability of essential nutrients and beneficial elements, they support primary productivity, regulate greenhouse gas fluxes, and maintain ecosystem stability under varying environmental conditions [161]. Understanding and managing the implications of these cycles is crucial for promoting sustainable agricultural practices, enhancing climate resilience, and preserving biodiversity.
4.1. Soil Fertility and Crop Production
Soil fertility, a cornerstone of agricultural productivity, is intrinsically tied to the efficiency of biogeochemical cycles. These cycles regulate the availability of macronutrients like N, P, and potassium (K), which are critical for crop growth and yield [162]. Sustainable practices such as crop rotation, cover cropping, and the use of organic fertilizers enhance nutrient cycling, ensuring a steady supply of these nutrients [163]. For example, N fixation by legumes in rotation systems replenishes soil N, reducing the need for synthetic fertilizers and improving soil health [164]. Continuous crop straw recycling has been found to replenish plant available Si in agricultural soils and to a reduce the need for N fertilization rates by about 69% in the long term [113]. Additionally, regular long-term incorporation of crop straw is a promising strategy to alleviate soil erosion [165] and to enhance C sequestration in agricultural soils [116,166]. As dissolved Si and P compete for equivalent adsorption sites in soil, Si supply can also help to release previously plant unavailable phosphates in agricultural soils resulting in a reduced need for P fertilization [111]. Due to the manifold reported positive effects of Si for agricultural soils, Si supply has been suggested as crucial for soil health, especially in plant–soil systems that are prone to drought and soil degradation [167].
The impact of biogeochemical processes on yield is profound. Proper nutrient/element cycling ensures optimal root development, photosynthesis, and energy transfer within plants, translating into higher crop productivity [168]. Conversely, disruptions in these cycles, often caused by intensive farming or soil degradation, can lead to nutrient/element imbalances, reduced yields, and long-term soil infertility [169]. Figure 4 presents pathways of nutrient/element transfer from soil to crops, highlighting the role of sustainable practices in enhancing these processes.
Figure 4.
Nutrient/element transfer pathway from soil to crops.
4.2. Carbon Sequestration and Climate Mitigation
Soil serves as a major C sink, playing a critical role in mitigating climate change by sequestering atmospheric CO2 [170]. Biogeochemical processes such as photosynthesis and the decomposition of organic matter drive soil C storage, with SOM acting as a stable reservoir of C [171]. Enhanced C sequestration not only reduces greenhouse gas concentrations but also improves soil structure, water retention, and fertility, creating a positive feedback loop for agricultural productivity [172].
Strategies for maximizing soil C storage include conservation tillage, agroforestry, and the application of biochar. These practices reduce soil disturbance, increase organic C inputs, and promote microbial activity, which stabilizes C in the soil [173]. Moreover, crop straw recycling has been found a promising strategy to replenish plant available Si (H4SiO4) and to enhance C sequestration in agricultural soils in the long term [113,114]. In this context, a certain amount of C is stored in phytoliths (i.e., silica bodies formed in terrestrial plants), which are transferred to soil with plant litter. As phytoliths are relatively stable and can remain in soils up to centuries or even millennia, C sequestration via soil phytoliths has been recently discussed as a promising long-term C sink [174,175]. Table 5 provides a comparative analysis of soil management practices, outlining their potential for C sequestration and their co-benefits for soil health and ecosystem services. By adopting such strategies, farmers and land managers can contribute to both climate mitigation and sustainable development goals.
Table 5.
Overview of soil management practices and corresponding C sequestration potentials.
4.3. Biodiversity and Ecosystem Resilience
Biodiversity and ecosystem resilience are deeply influenced by the efficiency of nutrient/element cycling within ecosystems [9,180]. Healthy biogeochemical cycles promote plant diversity by ensuring the availability of diverse nutrients/elements needed for different species. This diversity, in turn, supports complex food webs and enhances ecosystem functionality [181]. For example, P cycling facilitates the growth of nutrient-demanding species, while N cycling supports legumes and other N-fixing plants, contributing to species coexistence and diversity [182]. Si uptake by plants might play an important role in influencing plant community assembly and ecosystem structure, thus affecting plant biodiversity patterns and ecosystem functioning as well as resilience [183].
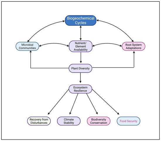
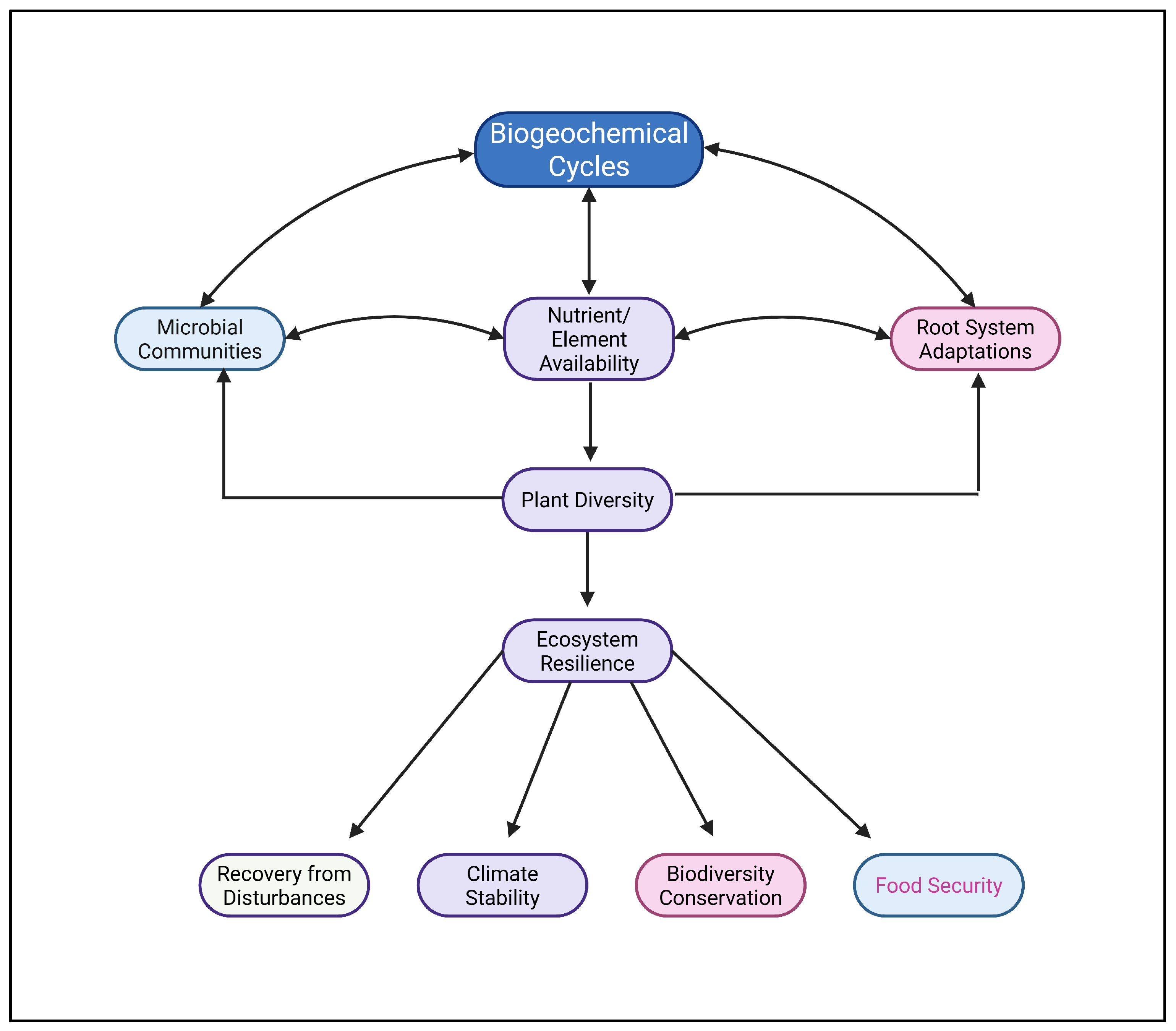
In nutrient-poor soils, resilience mechanisms such as microbial symbioses and adaptive root systems play a crucial role in maintaining ecosystem stability. In this context, changes in the root architecture, the formation of cluster roots, or symbiotic associations with mycorrhizae or N-fixing bacteria represent key processes [184]. These mechanisms allow plants to access limited nutrients, ensuring ecosystem productivity even under stressful conditions [185]. Regarding crop production, the phenotypic characterization of root adaptations allows plant breeders to develop improved cultivars, which can ensure yield stability and nutritional security under global change [186]. Moreover, the application of Si to soils has been found to be a promising strategy to enhance the resilience of soil microbial communities by, e.g., changing soil pH, improving nutrient and water availability, altering root exudation patterns and plant physiology, and stimulating the abundance, diversity, and functional potential of key microbial groups [187]. Si uptake by legumes (Fabaceae) might also promote the symbiotic interactions between N-fixing bacteria (rhizobia) inside the legume root nodules and their host plant [188]. Furthermore, enhancing the biological N fixation by introducing selected, adapted diazotrophic bacteria into agricultural soils might be a promising approach to significantly reduce the high demand for synthetic N fertilizers in future cropping systems [189]. Figure 5 provides an overview of how nutrient/element cycling enhances ecosystem resilience, showing pathways through which biogeochemical cycles support biodiversity and mitigate stress. This resilience is vital for ecosystem recovery from disturbances, such as droughts or human interventions, underscoring the need to conserve these natural processes [190]. The implications of biogeochemical cycles for ecosystem services are far-reaching, influencing food security, climate stability, and biodiversity conservation [191].
Figure 5.
Interactions between biogeochemical cycles, plant biodiversity, and ecosystem resilience in plant–soil systems.
5. Challenges and Future Perspectives
The intricate functioning of biogeochemical cycles is increasingly under threat from human activities, posing significant challenges to ecosystem stability and the delivery of critical ecosystem services [192]. Addressing these challenges requires a combination of mitigation strategies, technological innovations, and forward-thinking research.
5.1. Anthropogenic Impacts on Biogeochemical Cycles
Industrial agriculture and urban development have profoundly disrupted natural biogeochemical cycles, altering nutrient/element flows and ecosystem dynamics [193]. Intensified agriculture often characterized by an overuse of synthetic fertilizers and monocropping has led to imbalances in N, P, and Si cycles with far-reaching consequences [18,109]. In general, a continuous overuse of synthetic fertilizers can decline the contents of SOM, change soil pH, reduce soil fertility as well as microbial activity, and thus result in an overall decrease in agricultural soil quality/health [194,195]. More specifically, excessive N application, for instance, contributes to soil acidification, nitrate leaching, and the release of N2O, a potent greenhouse gas [196]. Similarly, P runoff from agricultural lands causes eutrophication in freshwater systems, leading to harmful algal blooms and biodiversity loss. Land-use change (e.g., deforestation) has been found to substantially affect Si pools in terrestrial ecosystems with consequences for Si fluxes from land to ocean [8,197,198]. Further human activities like damming also influence the global biogeochemical Si cycle and thus the growth of various organisms (e.g., diatoms) in aquatic ecosystems, as they need dissolved Si to form their siliceous shells [199,200]. Beyond agriculture, urbanization and industrial activities further exacerbate these issues by increasing C emissions and thus global warming, which in turn has strong effects on global biogeochemical cycles [200,201,202].
Pollution is another major driver of biogeochemical cycle disruption. Chemical pollutants, such as “heavy metals” (metal(loid)s) and pesticides, affect microbial communities and soil health, impairing the efficiency of nutrient cycling processes [203]. Eutrophication, caused by nutrient overloading, particularly N and P, depletes oxygen levels in aquatic systems, creating dead zones and disrupting aquatic ecosystems [204]. Table 6 provides an overview of major anthropogenic threats to biogeochemical cycles, alongside potential mitigation strategies, such as precision agriculture, sustainable land management, and pollution control measures.
Table 6.
Overview of major anthropogenic threats and mitigation strategies.
5.2. Technological Advancements
The advent of advanced technologies offers promising solutions for studying and managing biogeochemical cycles more effectively. Artificial intelligence (AI) and remote sensing technologies have revolutionized our ability to monitor and model nutrient dynamics across scales [210]. AI algorithms can process vast datasets from satellite imagery, ground sensors, and climate models, providing insights into patterns of nutrient flows, hotspots of disruption, and potential areas for intervention. Remote sensing, coupled with geospatial analysis, enables the mapping of nutrient deficiencies and soil health metrics at regional and global scales, facilitating targeted and efficient management strategies [211]. Moreover, remote sensing can detect biomass heterogeneities at landscape scales, offering a promising tool for quantifying lifelike Si or C aboveground plant stocks, which are directly related to soil properties and nutrient/element availability [212,213].
Advancements in soil health monitoring techniques further complement these technological strides. Tools such as automated soil sensors and molecular diagnostics allow for real-time analysis of soil properties, including nutrient content, microbial activity, and organic matter levels. These innovations not only enhance the precision of nutrient management but also help predict the impacts of land-use changes and climate variability on biogeochemical cycles [214,215].
5.3. Research Gaps and Future Directions
Despite significant progress in understanding biogeochemical cycles, critical knowledge gaps remain, particularly regarding their interlinkages and responses to global change. For instance, while individual biogeochemical cycles are well-studied, the feedback loops and synergies between these cycles require further investigation. Understanding how disruptions in one cycle affect others, particularly under scenarios of climate change and land-use transformation, is essential for developing holistic management approaches. To mitigate anthropogenic disturbances of biogeochemical cycles, natural resources should be the focus of future research. In this context, closing element cycles in agricultural plant–soil systems to the highest extent possible (e.g., by crop residue recycling), using the potentials of (adapted) soil microorganisms and improved plant cultivars, and applying soil conservation methods might be the means of choice.
Future research agendas must prioritize the integration of multiple disciplines to address underlying complexities. This includes coupling biogeochemical research with ecosystem modeling, socio-economic studies, and policy analysis to develop comprehensive frameworks for sustainable management. Additionally, long-term field experiments and multi-scale studies are needed to capture the variability of biogeochemical processes and their responses to both natural and anthropogenic drivers. There is also a pressing need to explore innovative solutions, such as microbial engineering and biogeochemical restoration, to enhance nutrient/element cycling and mitigate the impacts of human activities. Addressing the challenges facing biogeochemical cycles requires a multi-pronged approach that combines the mitigation of anthropogenic impacts, leveraging technological advancements, and closing critical research gaps.
6. Conclusions
The intricate and interdependent nature of biogeochemical cycles forms the backbone of nutrient/element dynamics in plant–soil systems, shaping ecosystem health, productivity, and resilience. This review highlights the critical roles played by the C, N, P, S, and Si cycles, emphasizing their unique mechanisms and interactions. These cycles govern the availability and movement of essential nutrients/beneficial elements, sustaining plant growth, microbial activity, and soil health. Key findings reveal that while each cycle operates through distinct processes, their coupling is essential for maintaining ecosystem balance and productivity. The influence of these cycles extends beyond nutrient/element dynamics, impacting climate regulation, biodiversity conservation, and agricultural sustainability.
The disruptions caused by human activities, including industrial agriculture, deforestation, and pollution, pose significant challenges to the stability of these cycles. Excessive nutrient inputs, eutrophication, and C imbalances have led to ecosystem degradation and reduced functionality, emphasizing the urgent need for mitigation strategies. At the same time, advancements in technology, particularly AI, remote sensing, and soil health monitoring, offer transformative opportunities to study and manage these cycles with greater precision and efficiency. These innovations can help to identify hotspots of nutrient/element deficiencies or disruptions, predict ecosystem responses to environmental changes, and guide sustainable management practices.
The implications of biogeochemical cycles for plant–soil systems underscore the necessity of integrated approaches in both research and practice. The interconnectedness of these cycles demands a holistic perspective that considers their feedback mechanisms, synergies, and cascading effects. Future studies must prioritize interdisciplinary research that bridges biology, geology, chemistry, and environmental science to develop comprehensive models of nutrient/element dynamics. These models should include land-use policies, conservation strategies, and agricultural practices to address current challenges and build resilience against future disruptions.
Plant–soil system sustainability hinges on our ability to understand and manage biogeochemical cycles effectively. By synthesizing knowledge across disciplines, leveraging technological advancements, and implementing integrated approaches, the functionality of these cycles and corresponding ecosystem services can be safeguarded. Such efforts are vital for mitigating the impacts of climate change, enhancing food security, and preserving biodiversity, ensuring a sustainable future for both natural ecosystems and human societies.
Author Contributions
Conceptualization, W.Z. and D.P.; writing—original draft preparation, writing—review and editing, visualization, W.Z., A.A. and D.P.; supervision, D.P. All authors have read and agreed to the published version of the manuscript.
Funding
The authors declare that no funds, grants, or other support were received during the preparation of this manuscript.
Data Availability Statement
No data were used for the research described in the article.
Conflicts of Interest
The authors have no relevant financial or non-financial interests to disclose.
References
- Luo, L.; Meng, H.; Gu, J. Microbial extracellular enzymes in biogeochemical cycling of ecosystems. J. Environ. Manag. 2017, 197, 539–549. [Google Scholar] [CrossRef] [PubMed]
- Janes-Bassett, V.; Davies, J.; Rowe, E.; Tipping, E. Simulating long-term carbon nitrogen and phosphorus biogeochemical cycling in agricultural environments. Sci. Total Environ. 2020, 714, 136599. [Google Scholar] [CrossRef] [PubMed]
- Auguères, A.-S.; Loreau, M. Can Organisms Regulate Global Biogeochemical Cycles? Ecosystems 2015, 18, 813–825. [Google Scholar] [CrossRef]
- Beare, M.; Coleman, D.; Crossley, D.; Hendrix, P.; Odum, E. A hierarchical approach to evaluating the significance of soil biodiversity to biogeochemical cycling. Plant Soil 1995, 170, 5–22. [Google Scholar] [CrossRef]
- Lu, X.; Vitousek, P.; Mao, Q.; Gilliam, F.; Luo, Y.; Turner, B.; Zhou, G.; Mo, J. Nitrogen deposition accelerates soil carbon sequestration in tropical forests. Proc. Natl. Acad. Sci. USA 2021, 118, e2020790118. [Google Scholar] [CrossRef]
- Xu, Z. Unravelling the Biogeochemical Cycles of Carbon and Nutrients in Forest Ecosystems: Innovative Approaches with Advanced Stable Isotope and NMR Techniques; Springer: Berlin/Heidelberg, Germany, 2009. [Google Scholar] [CrossRef]
- Di, H.; Condron, L.; Frossard, E. Isotope techniques to study phosphorus cycling in agricultural and forest soils: A review. Biol. Fertil. Soils 1997, 24, 1–12. [Google Scholar] [CrossRef]
- Struyf, E.; Smis, A.; Van Damme, S.; Garnier, J.; Govers, G.; Van Wesemael, B.; Conley, D.J.; Batelaan, O.; Frot, E.; Clymans, W.; et al. Historical land use change has lowered terrestrial silica mobilization. Nat. Commun. 2010, 1, 129. [Google Scholar] [CrossRef]
- Katz, O.; Puppe, D.; Kaczorek, D.; Prakash, N.B.; Schaller, J. Silicon in the Soil-Plant Continuum: Intricate Feedback Mechanisms within Ecosystems. Plants 2021, 10, 652. [Google Scholar] [CrossRef]
- Schaller, J.; Puppe, D.; Kaczorek, D.; Ellerbrock, R.; Sommer, M. Silicon Cycling in Soils Revisited. Plants 2021, 10, 295. [Google Scholar] [CrossRef]
- Paredes, S.; Lebeis, S. Giving back to the community: Microbial mechanisms of plant–soil interactions. Funct. Ecol. 2016, 30, 1043–1052. [Google Scholar] [CrossRef]
- Arcand, M.; Helgason, B.; Lemke, R. Microbial crop residue decomposition dynamics in organic and conventionally managed soils. Appl. Soil Ecol. 2016, 107, 347–359. [Google Scholar] [CrossRef]
- Shibata, H.; Branquinho, C.; McDowell, W.; Mitchell, M.; Monteith, D.; Tang, J.; Arvola, L.; Cruz, C.; Cusack, D.; Halada, L.; et al. Consequence of altered nitrogen cycles in the coupled human and ecological system under changing climate: The need for long-term and site-based research. AMBIO 2015, 44, 178–193. [Google Scholar] [CrossRef] [PubMed]
- Isson, T.; Planavsky, N.; Coogan, L.; Stewart, E.; Ague, J.; Bolton, E.; Zhang, S.; McKenzie, N.; Kump, L. Evolution of the Global Carbon Cycle and Climate Regulation on Earth. Glob. Biogeochem. Cycles 2020, 34, e2018GB006061. [Google Scholar] [CrossRef]
- Puppe, D.; Kaczorek, D.; Schaller, J. Biological impacts on silicon availability and cycling in agricultural plant-soil systems. In Silicon and Nano-Silicon in Environmental Stress Management and Crop Quality Improvement; Elsevier: Amsterdam, The Netherlands, 2022; pp. 309–324. [Google Scholar]
- Street-Perrott, F.A.; Barker, P.A. Biogenic silica: A neglected component of the coupled global continental biogeochemical cycles of carbon and silicon. Earth Surf. Process. Landf. 2008, 33, 1436–1457. [Google Scholar] [CrossRef]
- Haynes, R.J. Significance and Role of Si in Crop Production. Adv. Agron. 2017, 146, 83–166. [Google Scholar] [CrossRef]
- Guignard, M.; Leitch, A.; Acquisti, C.; Eizaguirre, C.; Elser, J.; Hessen, D.; Jeyasingh, P.; Neiman, M.; Richardson, A.; Soltis, P.; et al. Impacts of Nitrogen and Phosphorus: From Genomes to Natural Ecosystems and Agriculture. Front. Ecol. Evol. 2017, 5, 1–9. [Google Scholar] [CrossRef]
- Smith, P.; Cotrufo, M.; Rumpel, C.; Paustian, K.; Kuikman, P.; Elliott, J.; McDowell, R.; Griffiths, R.; Asakawa, S.; Bustamante, M.; et al. Biogeochemical cycles and biodiversity as key drivers of ecosystem services provided by soils. Soil 2015, 1, 665–685. [Google Scholar] [CrossRef]
- Olalekan, R.M.; Ilesanmi, A.; Alima, O.; Omini, D.; Raimi, A.-A.G. Exploring How Human Activities Disturb the Balance of Biogeochemical Cycles: Evidence from the Carbon, Nitrogen and Hydrologic Cycles. SSRN Electron. J. 2021, 2, 24–44. [Google Scholar] [CrossRef]
- Tong, S.; Bambrick, H.; Beggs, P.J.; Chen, L.; Hu, Y.; Ma, W.; Steffen, W.; Tan, J. Current and future threats to human health in the Anthropocene. Environ. Int. 2022, 158, 106892. [Google Scholar] [CrossRef]
- Fontaine, S.; Abbadie, L.; Aubert, M.; Barot, S.; Bloor, J.; Derrien, D.; Duchene, O.; Gross, N.; Henneron, L.; Roux, X.L.; et al. Plant–soil synchrony in nutrient cycles: Learning from ecosystems to design sustainable agrosystems. Glob. Chang. Biol. 2023, 30, e17034. [Google Scholar] [CrossRef]
- Schlesinger, W.H.; Cole, J.J.; Finzi, A.C.; Holland, E.A. Introduction to coupled biogeochemical cycles. Front. Ecol. Environ. 2011, 9, 5–8. [Google Scholar] [CrossRef]
- Conley, D.J. Terrestrial ecosystems and the global biogeochemical silica cycle. Glob. Biogeochem. Cycles 2002, 16, 68-1–68-8. [Google Scholar] [CrossRef]
- Dodds, W.; Whiles, M. Nitrogen, Sulfur, Phosphorus, and Other Nutrients; Elsevier: Amsterdam, The Netherlands, 2010. [Google Scholar] [CrossRef]
- Van Cappellen, P. Biomineralization and global biogeochemical cycles. Rev. Mineral. Geochem. 2003, 54, 357–381. [Google Scholar] [CrossRef]
- Stemmet, M.; De Bruyn, J.; Zeeman, P. The uptake of carbon dioxide by plant roots. Plant Soil 1962, 17, 357–364. [Google Scholar] [CrossRef]
- Shimono, H.; Kondo, M.; Evans, J.R. Internal transport of CO2 from the root-zone to plant shoot is pH dependent. Physiol. Plant. 2019, 165, 451–463. [Google Scholar] [CrossRef]
- Bardgett, R.; De Deyn, G.; Ostle, N. Plant–soil interactions and the carbon cycle. J. Ecol. 2009, 97, 838–839. [Google Scholar] [CrossRef]
- Kudeyarov, V. Soil respiration and carbon sequestration: A review. Eurasian Soil Sci. 2023, 56, 1191–1200. [Google Scholar] [CrossRef]
- Friedlingstein, P.; O’sullivan, M.; Jones, M.W.; Andrew, R.M.; Hauck, J.; Landschützer, P.; Le Quéré, C.; Li, H.; Luijkx, I.T.; Olsen, A. Global carbon budget 2024. Earth Syst. Sci. Data 2025, 17, 965–1039. [Google Scholar] [CrossRef]
- Nissan, A.; Alcolombri, U.; Peleg, N.; Galili, N.; Jimenez-Martinez, J.; Molnar, P.; Holzner, M. Global warming accelerates soil heterotrophic respiration. Nat. Commun. 2023, 14, 3452. [Google Scholar] [CrossRef]
- Lal, R.; Negassa, W.; Lorenz, K. Carbon sequestration in soil. Curr. Opin. Environ. Sustain. 2015, 15, 79–86. [Google Scholar] [CrossRef]
- Kögel-Knabner, I. The macromolecular organic composition of plant and microbial residues as inputs to soil organic matter. Soil Biol. Biochem. 2002, 34, 139–162. [Google Scholar] [CrossRef]
- Kästner, M.; Miltner, A.; Thiele-Bruhn, S.; Liang, C. Microbial Necromass in Soils—Linking Microbes to Soil Processes and Carbon Turnover. Front. Environ. Sci. 2021, 9, 756378. [Google Scholar] [CrossRef]
- Berner, R.A. Weathering, plants, and the long-term carbon cycle. Geochim. Cosmochim. Acta 1992, 56, 3225–3231. [Google Scholar] [CrossRef]
- Knapp, W.J.; Tipper, E.T. The efficacy of enhancing carbonate weathering for carbon dioxide sequestration. Front. Clim. 2022, 4, 928215. [Google Scholar] [CrossRef]
- Padbhushan, R.; Kumar, U.; Sharma, S.; Rana, D.; Kumar, R.; Kohli, A.; Kumari, P.; Parmar, B.; Kaviraj, M.; Sinha, A.; et al. Impact of Land-Use Changes on Soil Properties and Carbon Pools in India: A Meta-analysis. Front. Environ. Sci. 2022, 9, 794866. [Google Scholar] [CrossRef]
- Edmondson, J.; Davies, Z.; McHugh, N.; Gaston, K.; Leake, J. Organic carbon hidden in urban ecosystems. Sci. Rep. 2012, 2, srep00963. [Google Scholar] [CrossRef] [PubMed]
- Reid, A.; Webster, G.; Krouse, H. Nitrogen movement and transformation in soils. Plant Soil 1969, 31, 224–237. [Google Scholar] [CrossRef]
- Masson-Boivin, C.; Sachs, J. Symbiotic nitrogen fixation by rhizobia-the roots of a success story. Curr. Opin. Plant Biol. 2018, 44, 7–15. [Google Scholar] [CrossRef]
- Yansheng, C.; Fengliang, Z.; Zhongyi, Z.; Tongbin, Z.; Hua-Yun, X. Biotic and abiotic nitrogen immobilization in soil incorporated with crop residue. Soil Tillage Res. 2020, 202, 104664. [Google Scholar] [CrossRef]
- Hill, R.; Rinker, R.; Wilson, H.D. Atmospheric nitrogen fixation by lightning. J. Atmos. Sci. 1980, 37, 179–192. [Google Scholar] [CrossRef]
- Singh, H.B. Reactive nitrogen in the troposphere. Environ. Sci. Technol. 1987, 21, 320–327. [Google Scholar] [CrossRef] [PubMed]
- Beeckman, F.; Motte, H.; Beeckman, T. Nitrification in agricultural soils: Impact, actors and mitigation. Curr. Opin. Biotechnol. 2018, 50, 166–173. [Google Scholar] [CrossRef] [PubMed]
- Lehnert, N.; Dong, H.; Harland, J.; Hunt, A.; White, C. Reversing nitrogen fixation. Nat. Rev. Chem. 2018, 2, 278–289. [Google Scholar] [CrossRef]
- Verstraete, W.; Focht, D. Biochemical Ecology of Nitrification and Denitrification; Springer: Berlin/Heidelberg, Germany, 1977. [Google Scholar] [CrossRef]
- Withers, P.J.; Neal, C.; Jarvie, H.P.; Doody, D.G. Agriculture and eutrophication: Where do we go from here? Sustainability 2014, 6, 5853–5875. [Google Scholar] [CrossRef]
- Schulte-Uebbing, L.F.; Beusen, A.H.; Bouwman, A.F.; De Vries, W. From planetary to regional boundaries for agricultural nitrogen pollution. Nature 2022, 610, 507–512. [Google Scholar] [CrossRef]
- Meisinger, J.; Schepers, J.; Raun, W. Crop nitrogen requirement and fertilization. Nitrogen Agric. Syst. 2008, 49, 563–612. [Google Scholar]
- Smil, V. Nitrogen in crop production: An account of global flows. Glob. Biogeochem. Cycles 1999, 13, 647–662. [Google Scholar] [CrossRef]
- Robertson, G.P.; Vitousek, P.M. Nitrogen in agriculture: Balancing the cost of an essential resource. Annu. Rev. Environ. Resour. 2009, 34, 97–125. [Google Scholar] [CrossRef]
- Kolbe, H. Comparative analysis of soil fertility, productivity and sustainability of organic farming in Central Europe—Part 1: Effect of medium manifestations on conversion, fertilizer types and cropping systems. Agronomy 2022, 12, 2001. [Google Scholar] [CrossRef]
- Shafi, M.; Shah, A.; Bakht, J.; Shah, M.; Mohammad, W. Integrated effect of inorganic and organic nitrogen sources on soil fertility and productivity of maize. J. Plant Nutr. 2012, 35, 524–537. [Google Scholar] [CrossRef]
- Herencia, J.F.; Ruiz-Porras, J.C.; Melero, S.; Garcia-Galavis, P.A.; Morillo, E.; Maqueda, C. Comparison between organic and mineral fertilization for soil fertility levels, crop macronutrient concentrations, and yield. Agron. J. 2007, 99, 973–983. [Google Scholar] [CrossRef]
- Mugendi, D.N.; Waswa, B.S.; Mucheru-Muna, M.W.; Kimetu, J.M.; Palm, C. Comparative analysis of the current and potential role of legumes in integrated soil fertility management in East Africa. In Fighting Poverty in Sub-Saharan Africa: The Multiple Roles of Legumes in Integrated Soil Fertility Management; Springer: Dordrecht, The Netherlands, 2011; pp. 151–173. [Google Scholar]
- Mapfumo, P. Comparative analysis of the current and potential role of legumes in integrated soil fertility management in southern Africa. In Fighting Poverty in Sub-Saharan Africa: The Multiple Roles of Legumes in Integrated Soil Fertility Management; Springer: Dordrecht, The Netherlands, 2011; pp. 175–200. [Google Scholar]
- Hammad, H.M.; Khaliq, A.; Abbas, F.; Farhad, W.; Fahad, S.; Aslam, M.; Shah, G.M.; Nasim, W.; Mubeen, M.; Bakhat, H.F. Comparative effects of organic and inorganic fertilizers on soil organic carbon and wheat productivity under arid region. Commun. Soil Sci. Plant Anal. 2020, 51, 1406–1422. [Google Scholar] [CrossRef]
- Azam, F. Comparative effects of organic and inorganic nitrogen sources applied to a flooded soil on rice yield and availability of N. Plant Soil 1990, 125, 255–262. [Google Scholar] [CrossRef]
- Mtambanengwe, F.; Mapfumo, P.; Vanlauwe, B. Comparative short-term effects of different quality organic resources on maize productivity under two different environments in Zimbabwe. In Advances in Integrated Soil Fertility Management in Sub-Saharan Africa: Challenges and Opportunities; Springer: Dordrecht, The Netherlands, 2007; pp. 575–588. [Google Scholar] [CrossRef]
- Föllmi, K. The phosphorus cycle, phosphogenesis and marine phosphate-rich deposits. Earth-Sci. Rev. 1996, 40, 55–124. [Google Scholar] [CrossRef]
- Amadou, I.; Faucon, M.; Houben, D. Role of Soil Minerals on Organic Phosphorus Availability and Phosphorus Uptake by Plants. Geoderma 2022, 428, 116125. [Google Scholar] [CrossRef]
- Hinsinger, P. Bioavailability of soil inorganic P in the rhizosphere as affected by root-induced chemical changes: A review. Plant Soil 2001, 237, 173–195. [Google Scholar] [CrossRef]
- Shen, J.; Yuan, L.; Zhang, J.; Li, H.; Bai, Z.; Chen, X.; Zhang, W.; Zhang, F. Phosphorus dynamics: From soil to plant. Plant Physiol. 2011, 156, 997–1005. [Google Scholar] [CrossRef]
- U.S.G.S. Mineral Commodity Summaries; U.S. Geological Survey: Reston, VA, USA, 2023; 210p.
- Scholz, R.W.; Wellmer, F.-W.; Mew, M.; Steiner, G. The dynamics of increasing mineral resources and improving resource efficiency: Prospects for mid-and long-term security of phosphorus supply. Resour. Conserv. Recycl. 2025, 213, 107993. [Google Scholar] [CrossRef]
- Chowdhury, R.B.; Moore, G.A.; Weatherley, A.J.; Arora, M. Key sustainability challenges for the global phosphorus resource, their implications for global food security, and options for mitigation. J. Clean. Prod. 2017, 140, 945–963. [Google Scholar] [CrossRef]
- Hedley, C. The role of precision agriculture for improved nutrient management on farms. J. Sci. Food Agric. 2015, 95, 12–19. [Google Scholar] [CrossRef]
- Pätzold, S.; Leenen, M.; Frizen, P.; Heggemann, T.; Wagner, P.; Rodionov, A. Predicting plant available phosphorus using infrared spectroscopy with consideration for future mobile sensing applications in precision farming. Precis. Agric. 2020, 21, 737–761. [Google Scholar] [CrossRef]
- Owen, D.; Williams, A.P.; Griffith, G.W.; Withers, P.J. Use of commercial bio-inoculants to increase agricultural production through improved phosphrous acquisition. Appl. Soil Ecol. 2015, 86, 41–54. [Google Scholar] [CrossRef]
- Aghajanzadeh, T.; Hawkesford, M.J.; De Kok, L.J. Atmospheric H2S and SO2 as sulfur sources for Brassica juncea and Brassica rapa: Regulation of sulfur uptake and assimilation. Environ. Exp. Bot. 2016, 124, 1–10. [Google Scholar] [CrossRef]
- Zhong, Q.; Shen, H.; Yun, X.; Chen, Y.; Ren, Y.a.; Xu, H.; Shen, G.; Du, W.; Meng, J.; Li, W. Global sulfur dioxide emissions and the driving forces. Environ. Sci. Technol. 2020, 54, 6508–6517. [Google Scholar] [CrossRef] [PubMed]
- Kertesz, M.; Mirleau, P. The role of soil microbes in plant sulphur nutrition. J. Exp. Bot. 2004, 55, 1939–1945. [Google Scholar] [CrossRef]
- Xia, Y.; Lü, C.; Hou, N.; Xin, Y.; Liu, J.; Liu, H.; Xun, L. Sulfide production and oxidation by heterotrophic bacteria under aerobic conditions. ISME J. 2017, 11, 2754–2766. [Google Scholar] [CrossRef] [PubMed]
- Li, W.; Dong, X.; Lu, R.; Zhou, Y.; Zheng, P.-F.; Feng, D.; Wang, Y. Microbial ecology of sulfur cycling near the sulfate-methane transition of deep-sea cold seep sediments. Environ. Microbiol. 2021, 23, 6844–6858. [Google Scholar] [CrossRef]
- Galloway, J. Acid deposition: Perspectives in time and space. Water Air Soil Pollut. 1995, 85, 15–24. [Google Scholar] [CrossRef]
- Hinckley, E.-L.S.; Crawford, J.T.; Fakhraei, H.; Driscoll, C.T. A shift in sulfur-cycle manipulation from atmospheric emissions to agricultural additions. Nat. Geosci. 2020, 13, 597–604. [Google Scholar] [CrossRef]
- Sharma, R.K.; Cox, M.S.; Oglesby, C.; Dhillon, J.S. Revisiting the role of sulfur in crop production: A narrative review. J. Agric. Food Res. 2024, 15, 101013. [Google Scholar] [CrossRef]
- Kovar, J.L.; Grant, C.A. Nutrient cycling in soils: Sulfur. In Soil Management: Building a Stable Base for Agriculture; Wiley: Hoboken, NJ, USA, 2011; pp. 103–115. [Google Scholar]
- Gilbert, F. The place of sulfur in plant nutrition. Bot. Rev. 1951, 17, 671–691. [Google Scholar] [CrossRef]
- Elgarahy, A.M.; Eloffy, M.G.; Priya, A.K.; Yogeshwaran, V.; Yang, Z.; Elwakeel, K.Z.; Lopez-Maldonado, E.A. Biosolids management and utilizations: A review. J. Clean. Prod. 2024, 451, 141974. [Google Scholar] [CrossRef]
- Gahane, D.; Mandavgane, S.A. Biogenic potassium: Sources, method of recovery, and sustainability assessment. Rev. Chem. Eng. 2024, 40, 707–722. [Google Scholar] [CrossRef]
- Epstein, E. Silicon. Annu. Rev. Plant Biol. 1999, 50, 641–664. [Google Scholar] [CrossRef] [PubMed]
- Ma, J.F. Role of silicon in enhancing the resistance of plants to biotic and abiotic stresses. Soil Sci. Plant Nutr. 2004, 50, 11–18. [Google Scholar] [CrossRef]
- Epstein, E. Silicon: Its manifold roles in plants. Ann. Appl. Biol. 2009, 155, 155–160. [Google Scholar] [CrossRef]
- Sommer, M.; Kaczorek, D.; Kuzyakov, Y.; Breuer, J. Silicon pools and fluxes in soils and landscapes—A review. J. Plant Nutr. Soil Sci. 2006, 169, 310–329. [Google Scholar] [CrossRef]
- Ehrlich, H.; Demadis, K.D.; Pokrovsky, O.S.; Koutsoukos, P.G. Modern views on desilicification: Biosilica and abiotic silica dissolution in natural and artificial environments. Chem. Rev. 2010, 110, 4656–4689. [Google Scholar] [CrossRef]
- Dürr, H.H.; Meybeck, M.; Hartmann, J.; Laruelle, G.G.; Roubeix, V. Global spatial distribution of natural riverine silica inputs to the coastal zone. Biogeosciences 2011, 8, 597–620. [Google Scholar] [CrossRef]
- Struyf, E.; Conley, D.J. Emerging understanding of the ecosystem silica filter. Biogeochemistry 2012, 107, 9–18. [Google Scholar] [CrossRef]
- Bartoli, F. The biogeochemical cycle of silicon in two temperate forest ecosystems. In Ecological Bulletins; Oikos Editorial Office: Lund, Sweden, 1983; pp. 469–476. [Google Scholar]
- Gérard, F.; Mayer, K.U.; Hodson, M.J.; Ranger, J. Modelling the biogeochemical cycle of silicon in soils: Application to a temperate forest ecosystem. Geochim. Cosmochim. Acta 2008, 72, 741–758. [Google Scholar] [CrossRef]
- Yang, X.; Song, Z.; Yu, C.; Ding, F. Quantification of different silicon fractions in broadleaf and conifer forests of northern China and consequent implications for biogeochemical Si cycling. Geoderma 2020, 361, 114036. [Google Scholar] [CrossRef]
- Puppe, D. Review on protozoic silica and its role in silicon cycling. Geoderma 2020, 365, 114224. [Google Scholar] [CrossRef]
- Puppe, D.; Ehrmann, O.; Kaczorek, D.; Wanner, M.; Sommer, M. The protozoic Si pool in temperate forest ecosystems—Quantification, abiotic controls and interactions with earthworms. Geoderma 2015, 243–244, 196–204. [Google Scholar] [CrossRef]
- Puppe, D.; Wanner, M.; Sommer, M. Data on euglyphid testate amoeba densities, corresponding protozoic silicon pools, and selected soil parameters of initial and forested biogeosystems. Data Brief 2018, 21, 1697–1703. [Google Scholar] [CrossRef]
- Wanner, M.; Elmer, M.; Sommer, M.; Funk, R.; Puppe, D. Testate amoebae colonizing a newly exposed land surface are of airborne origin. Ecol. Indic. 2015, 48, 55–62. [Google Scholar] [CrossRef]
- Puppe, D.; Kaczorek, D.; Wanner, M.; Sommer, M. Dynamics and drivers of the protozoic Si pool along a 10-year chronosequence of initial ecosystem states. Ecol. Eng. 2014, 70, 477–482. [Google Scholar] [CrossRef]
- Puppe, D.; Höhn, A.; Kaczorek, D.; Wanner, M.; Sommer, M. As time goes by—Spatiotemporal changes of biogenic Si pools in initial soils of an artificial catchment in NE Germany. Appl. Soil Ecol. 2016, 105, 9–16. [Google Scholar] [CrossRef]
- Puppe, D.; Höhn, A.; Kaczorek, D.; Wanner, M.; Wehrhan, M.; Sommer, M. How big is the influence of biogenic silicon pools on short-term changes in water-soluble silicon in soils? Implications from a study of a 10-year-old soil–plant system. Biogeosciences 2017, 14, 5239–5252. [Google Scholar] [CrossRef]
- Aoki, Y.; Hoshino, M.; Matsubara, T. Silica and testate amoebae in a soil under pine–oak forest. Geoderma 2007, 142, 29–35. [Google Scholar] [CrossRef]
- Sommer, M.; Jochheim, H.; Höhn, A.; Breuer, J.; Zagorski, Z.; Busse, J.; Barkusky, D.; Meier, K.; Puppe, D.; Wanner, M.; et al. Si cycling in a forest biogeosystem—The importance of transient state biogenic Si pools. Biogeosciences 2013, 10, 4991–5007. [Google Scholar] [CrossRef]
- Creevy, A.L.; Fisher, J.; Puppe, D.; Wilkinson, D.M. Protist diversity on a nature reserve in NW England—With particular reference to their role in soil biogenic silicon pools. Pedobiologia 2016, 59, 51–59. [Google Scholar] [CrossRef]
- Wanner, M.; Birkhofer, K.; Fischer, T.; Shimizu, M.; Shimano, S.; Puppe, D. Soil Testate Amoebae and Diatoms as Bioindicators of an Old Heavy Metal Contaminated Floodplain in Japan. Microb. Ecol. 2020, 79, 123–133. [Google Scholar] [CrossRef]
- Qin, Y.; Puppe, D.; Payne, R.; Li, L.; Li, J.; Zhang, Z.; Xie, S. Land-use change effects on protozoic silicon pools in the Dajiuhu National Wetland Park, China. Geoderma 2020, 368, 114305. [Google Scholar] [CrossRef]
- Qin, Y.; Puppe, D.; Zhang, L.; Sun, R.; Li, P.; Xie, S. How Does Sphagnum Growing Affect Testate Amoeba Communities and Corresponding Protozoic Si Pools? Results from Field Analyses in SW China. Microb. Ecol. 2021, 82, 459–469. [Google Scholar] [CrossRef]
- Qin, Y.; Puppe, D.; Li, H.; Li, H.; Mazei, Y.; Tsyganov, A.N.; Man, B.; Huang, X.; Gu, Y.; Xie, S. Peatland degradation in Asia threatens the biodiversity of testate amoebae (Protozoa) with consequences for protozoic silicon cycling. Geoderma 2022, 420, 115870. [Google Scholar] [CrossRef]
- Guntzer, F.; Keller, C.; Poulton, P.R.; McGrath, S.P.; Meunier, J.-D. Long-term removal of wheat straw decreases soil amorphous silica at Broadbalk, Rothamsted. Plant Soil 2012, 352, 173–184. [Google Scholar] [CrossRef]
- Meunier, J.; Guntzer, F.; Kirman, S.; Keller, C. Terrestrial plant-Si and environmental changes. Mineral. Mag. 2008, 72, 263–267. [Google Scholar] [CrossRef]
- Vandevenne, F.; Struyf, E.; Clymans, W.; Meire, P. Agricultural silica harvest: Have humans created a new loop in the global silica cycle? Front. Ecol. Environ. 2012, 10, 243–248. [Google Scholar] [CrossRef]
- Schaller, J.; Puppe, D. Heat improves silicon availability in mineral soils. Geoderma 2021, 386, 114909. [Google Scholar] [CrossRef]
- Schaller, J.; Webber, H.; Ewert, F.; Stein, M.; Puppe, D. The transformation of agriculture towards a silicon improved sustainable and resilient crop production. npj Sustain. Agric. 2024, 2, 27. [Google Scholar] [CrossRef]
- Li, Z.; Delvaux, B. Phytolith-rich biochar: A potential Si fertilizer in desilicated soils. GCB Bioenergy 2019, 11, 1264–1282. [Google Scholar] [CrossRef]
- Puppe, D.; Kaczorek, D.; Schaller, J.; Barkusky, D.; Sommer, M. Crop straw recycling prevents anthropogenic desilication of agricultural soil–plant systems in the temperate zone–Results from a long-term field experiment in NE Germany. Geoderma 2021, 403, 115187. [Google Scholar] [CrossRef]
- Yang, X.; Song, Z.; Qin, Z.; Wu, L.; Yin, L.; Van Zwieten, L.; Song, A.; Ran, X.; Yu, C.; Wang, H. Phytolith-rich straw application and groundwater table management over 36 years affect the soil-plant silicon cycle of a paddy field. Plant Soil 2020, 454, 343–358. [Google Scholar] [CrossRef]
- Haynes, R.J. What effect does liming have on silicon availability in agricultural soils? Geoderma 2019, 337, 375–383. [Google Scholar] [CrossRef]
- Berhane, M.; Xu, M.; Liang, Z.; Shi, J.; Wei, G.; Tian, X. Effects of long-term straw return on soil organic carbon storage and sequestration rate in North China upland crops: A meta-analysis. Glob. Chang. Biol. 2020, 26, 2686–2701. [Google Scholar] [CrossRef] [PubMed]
- Song, Z.; Müller, K.; Wang, H. Biogeochemical silicon cycle and carbon sequestration in agricultural ecosystems. Earth-Sci. Rev. 2014, 139, 268–278. [Google Scholar] [CrossRef]
- Ostle, N.; Smith, P.; Fisher, R.; Woodward, I.; Fisher, J.; Smith, J.; Galbraith, D.; Levy, P.; Meir, P.; McNamara, N.; et al. Integrating plant–soil interactions into global carbon cycle models. J. Ecol. 2009, 97, 851–863. [Google Scholar] [CrossRef]
- Burgin, A.; Yang, W.; Hamilton, S.; Silver, W. Beyond carbon and nitrogen: How the microbial energy economy couples elemental cycles in diverse ecosystems. Front. Ecol. Environ. 2011, 9, 44–52. [Google Scholar] [CrossRef]
- Widdig, M.; Heintz-Buschart, A.; Schleuss, P.; Guhr, A.; Borer, E.; Seabloom, E.; Spohn, M. Effects of nitrogen and phosphorus addition on microbial community composition and element cycling in a grassland soil. Soil Biol. Biochem. 2020, 151, 108041. [Google Scholar] [CrossRef]
- Finzi, A.; Austin, A.; Cleland, E.; Frey, S.; Houlton, B.; Wallenstein, M. Responses and feedbacks of coupled biogeochemical cycles to climate change: Examples from terrestrial ecosystems. Front. Ecol. Environ. 2011, 9, 61–67. [Google Scholar] [CrossRef]
- Waring, B.; Weintraub, S.; Sinsabaugh, R. Ecoenzymatic stoichiometry of microbial nutrient acquisition in tropical soils. Biogeochemistry 2013, 117, 101–113. [Google Scholar] [CrossRef]
- Walker, A.; Walker, A.; Beckerman, A.; Gu, L.; Kattge, J.; Cernusak, L.; Domingues, T.; Scales, J.; Wohlfahrt, G.; Wullschleger, S.; et al. The relationship of leaf photosynthetic traits—Vcmax and Jmax—To leaf nitrogen, leaf phosphorus, and specific leaf area: A meta-analysis and modeling study. Ecol. Evol. 2014, 4, 3218–3235. [Google Scholar] [CrossRef]
- Tang, B.; Rocci, K.; Lehmann, A.; Rillig, M. Nitrogen increases soil organic carbon accrual and alters its functionality. Glob. Chang. Biol. 2023, 29, 1971–1983. [Google Scholar] [CrossRef]
- Mehnaz, K.; Corneo, P.; Keitel, C.; Dijkstra, F. Carbon and phosphorus addition effects on microbial carbon use efficiency, soil organic matter priming, gross nitrogen mineralization and nitrous oxide emission from soil. Soil Biol. Biochem. 2019, 134, 175–186. [Google Scholar] [CrossRef]
- Treguer, P.J.; De La Rocha, C.L. The world ocean silica cycle. Ann. Rev. Mar. Sci. 2013, 5, 477–501. [Google Scholar] [CrossRef] [PubMed]
- Derry, L.A.; Kurtz, A.C.; Ziegler, K.; Chadwick, O.A. Biological control of terrestrial silica cycling and export fluxes to watersheds. Nature 2005, 433, 728–731. [Google Scholar] [CrossRef]
- Zondervan, J.R.; Hilton, R.G.; Dellinger, M.; Clubb, F.J.; Roylands, T.; Ogrič, M. Rock organic carbon oxidation CO2 release offsets silicate weathering sink. Nature 2023, 623, 329–333. [Google Scholar] [CrossRef] [PubMed]
- Textor, C.; Graf, H.-F.; Timmreck, C.; Robock, A. Emissions from volcanoes. In Emissions of Atmospheric Trace Compounds; Springer: Berlin/Heidelberg, Germany, 2004; pp. 269–303. [Google Scholar]
- Mather, T.; Allen, A.; Davison, B.; Pyle, D.; Oppenheimer, C.; McGonigle, A. Nitric acid from volcanoes. Earth Planet. Sci. Lett. 2004, 218, 17–30. [Google Scholar] [CrossRef]
- Newman, E. Phosphorus inputs to terrestrial ecosystems. J. Ecol. 1995, 83, 713–726. [Google Scholar] [CrossRef]
- Nanzyo, M. Unique properties of volcanic ash soils. Glob. Environ. Res.-Engl. Ed. 2002, 6, 99–112. [Google Scholar]
- Zhu, Y.; Toon, O.B.; Jensen, E.J.; Bardeen, C.G.; Mills, M.J.; Tolbert, M.A.; Yu, P.; Woods, S. Persisting volcanic ash particles impact stratospheric SO2 lifetime and aerosol optical properties. Nat. Commun. 2020, 11, 4526. [Google Scholar] [CrossRef] [PubMed]
- Zhu, Q.; Riley, W.; Tang, J.; Bouskill, N. Plant responses to elevated CO2 under competing hypotheses of nitrogen and phosphorus limitations. Ecol. Appl. 2024, 34, e2967. [Google Scholar] [CrossRef] [PubMed]
- Sun, F.; Tariq, A.; Chen, H.; He, Q.; Guan, Y.; Pan, K.; Chen, S.; Li, J.; Zhao, C.; Wang, H.; et al. Effect of nitrogen and phosphorus application on agricultural soil food webs. Arch. Agron. Soil Sci. 2017, 63, 1176–1186. [Google Scholar] [CrossRef]
- Netherway, T. From Forests to Microbiomes: The Mediation of Plant-Soil Systems by Root-Symbiotic Fungi. Ph.D. Thesis, Swedish University of Agricultural Sciences, Uppsala, Sweden, 2023. [Google Scholar]
- Franche, C.; Lindström, K.; Elmerich, C. Nitrogen-fixing bacteria associated with leguminous and non-leguminous plants. Plant Soil 2009, 321, 35–59. [Google Scholar] [CrossRef]
- Genre, A.; Lanfranco, L.; Perotto, S.; Bonfante, P. Unique and common traits in mycorrhizal symbioses. Nat. Rev. Microbiol. 2020, 18, 649–660. [Google Scholar] [CrossRef] [PubMed]
- Ohkama-Ohtsu, N.; Wasaki, J. Recent progress in plant nutrition research: Cross-talk between nutrients, plant physiology and soil microorganisms. Plant Cell Physiol. 2010, 51, 1255–1264. [Google Scholar] [CrossRef]
- Liu, Y.; Shi, A.; Chen, Y.; Xu, Z.; Liu, Y.; Yao, Y.; Wang, Y.; Jia, B. Beneficial microorganisms: Regulating growth and defense for plant welfare. Plant Biotechnol. J. 2025, 23, 986–998. [Google Scholar] [CrossRef]
- Joshi, D.; Kaushik, A.; Kumar, R.; Arya, A.; Santoyo, G.; Singh, V.K.; Kashyap, N.; Solanki, M.K.; Kumari, M.; Bhardwaj, N. Improving Plant Performance Through Microbiome Manipulation: The Potential Role of Current Bioengineering Approaches. Bacteria 2025, 4, 12. [Google Scholar] [CrossRef]
- Santana, M.M.; Dias, T.; Gonzalez, J.M.; Cruz, C. Transformation of organic and inorganic sulfur–adding perspectives to new players in soil and rhizosphere. Soil Biol. Biochem. 2021, 160, 108306. [Google Scholar] [CrossRef]
- Sinsabaugh, R. Enzymic analysis of microbial pattern and process. Biol. Fertil. Soils 2004, 17, 69–74. [Google Scholar] [CrossRef]
- Ren, Q.; Song, H.-S.; Yuan, Z.; Ni, X.; Li, C. Changes in Soil Enzyme Activities and Microbial Biomass after Revegetation in the Three Gorges Reservoir, China. Forests 2018, 9, 249. [Google Scholar] [CrossRef]
- Brehm, U.; Gorbushina, A.; Mottershead, D. The role of microorganisms and biofilms in the breakdown and dissolution of quartz and glass. Palaeogeogr. Palaeoclimatol. Palaeoecol. 2005, 219, 117–129. [Google Scholar] [CrossRef]
- White, J.; Reddy, K. Nitrification and denitrification rates of Everglades wetland soils along a phosphorus-impacted gradient. J. Environ. Qual. 2003, 32, 2436–2443. [Google Scholar] [CrossRef] [PubMed]
- Mohanty, P.; Singh, P.; Chakraborty, D.; Mishra, S.; Pattnaik, R. Insight Into the Role of PGPR in Sustainable Agriculture and Environment. Front. Sustain. Food Syst. 2021, 5, 667150. [Google Scholar] [CrossRef]
- Rousk, J.; Bengtson, P. Microbial regulation of global biogeochemical cycles. Front. Microbiol. 2014, 5, 103. [Google Scholar] [CrossRef]
- Hobbie, S.E. Effects of plant species on nutrient cycling. Trends Ecol. Evol. 1992, 7, 336–339. [Google Scholar] [CrossRef]
- Favero, V.O.; De Carvalho, R.H.; Motta, V.M.; Leite, A.B.C.; Coelho, M.; Xavier, G.; Rumjanek, N.; Urquiaga, S. Bradyrhizobium as the Only Rhizobial Inhabitant of Mung Bean (Vigna radiata) Nodules in Tropical Soils: A Strategy Based on Microbiome for Improving Biological Nitrogen Fixation Using Bio-Products. Front. Plant Sci. 2021, 11, 602645. [Google Scholar] [CrossRef]
- Ghosh, P.; Rathinasabapathi, B. Phosphorus solubilization and plant growth enhancement by arsenic-resistant bacteria. Chemosphere 2015, 134, 1–6. [Google Scholar] [CrossRef]
- Jensen, C.N.G.; Pang, J.K.Y.; Gottardi, M.; Kračun, S.; Svendsen, B.; Nielsen, K.F.; Kovács, Á.; Moelbak, L.; Fimognari, L.; Husted, S.; et al. Bacillus subtilis promotes plant phosphorus (P) acquisition through P solubilization and stimulation of root and root hair growth. Physiol. Plant. 2024, 176, e14338. [Google Scholar] [CrossRef]
- Shrestha, N.; Hadano, S.; Kamachi, T.; Okura, I. Dinitrogen production from ammonia by Nitrosomonas europaea. Appl. Catal. A Gen. 2002, 237, 33–39. [Google Scholar] [CrossRef]
- Hopkins, D.W.; Dungait, J.A.J. Soil Microbiology and Nutrient Cycling. In Soil Microbiology and Sustainable Crop Production; Dixon, G.R., Tilston, E.L., Eds.; Springer: Dordrecht, The Netherlands, 2010; pp. 59–80. [Google Scholar]
- Zhang, M.; O’Connor, P.J.; Zhang, J.; Ye, X. Linking soil nutrient cycling and microbial community with vegetation cover in riparian zone. Geoderma 2021, 384, 114801. [Google Scholar] [CrossRef]
- Yadav, A.N.; Kour, D.; Kaur, T.; Devi, R.; Yadav, A.; Dikilitas, M.; Abdel-Azeem, A.M.; Ahluwalia, A.S.; Saxena, A.K. Biodiversity, and biotechnological contribution of beneficial soil microbiomes for nutrient cycling, plant growth improvement and nutrient uptake. Biocatal. Agric. Biotechnol. 2021, 33, 102009. [Google Scholar] [CrossRef]
- Haghverdi, K.; Kooch, Y. Effects of diversity of tree species on nutrient cycling and soil-related processes. CATENA 2019, 178, 335–344. [Google Scholar] [CrossRef]
- Singh, S.B.; Carroll-Portillo, A.; Lin, H.C. Desulfovibrio in the Gut: The Enemy within? Microorganisms 2023, 11, 1772. [Google Scholar] [CrossRef] [PubMed]
- Fortin, D.; Davis, B.; Beveridge, T.J. Role of Thiobacillus and sulfate-reducing bacteria in iron biocycling in oxic and acidic mine tailings. FEMS Microbiol. Ecol. 1996, 21, 11–24. [Google Scholar] [CrossRef]
- Schulze, E.; Beck, E.; Buchmann, N.; Clemens, S.; Müller-Hohenstein, K.; Scherer-Lorenzen, M. Global Biogeochemical Cycles; Springer: Berlin/Heidelberg, Germany, 2019; pp. 827–841. [Google Scholar] [CrossRef]
- Cleveland, C.; Townsend, A.; Taylor, P.; Álvarez-Clare, S.; Bustamante, M.; Chuyong, G.; Dobrowski, S.; Grierson, P.; Harms, K.; Houlton, B.; et al. Relationships among net primary productivity, nutrients and climate in tropical rain forest: A pan-tropical analysis. Ecol. Lett. 2011, 14, 939–947. [Google Scholar] [CrossRef]
- Basu, S.; Kumar, G.; Chhabra, S.; Prasad, R. Role of Soil Microbes in Biogeochemical Cycle for Enhancing Soil Fertility; Elsevier: Amsterdam, The Netherlands, 2021; pp. 149–157. [Google Scholar]
- Blanco, J.; Zavala, M.; Imbert, J.; Castillo, F. Sustainability of forest management practices: Evaluation through a simulation model of nutrient cycling. For. Ecol. Manag. 2005, 213, 209–228. [Google Scholar] [CrossRef]
- Kebede, E. Contribution, Utilization, and Improvement of Legumes-Driven Biological Nitrogen Fixation in Agricultural Systems. Front. Sustain. Food Syst. 2021, 5, 767998. [Google Scholar] [CrossRef]
- Peng, X.; Zhu, Q.H.; Xie, Z.B.; Darboux, F.; Holden, N.M. The impact of manure, straw and biochar amendments on aggregation and erosion in a hillslope Ultisol. Catena 2016, 138, 30–37. [Google Scholar] [CrossRef]
- Song, Z.; McGrouther, K.; Wang, H. Occurrence, turnover and carbon sequestration potential of phytoliths in terrestrial ecosystems. Earth-Sci. Rev. 2016, 158, 19–30. [Google Scholar] [CrossRef]
- Schaller, J.; Kleber, M.; Puppe, D.; Stein, M.; Sommer, M.; Rillig, M.C. The importance of reactive silica for maintaining soil health. Plant Soil 2025, 1–12. [Google Scholar] [CrossRef]
- Wu, A.; Hammer, G.; Doherty, A.; Von Caemmerer, S.; Farquhar, G. Quantifying impacts of enhancing photosynthesis on crop yield. Nat. Plants 2019, 5, 380–388. [Google Scholar] [CrossRef]
- Lal, R. Soil degradation as a reason for inadequate human nutrition. Food Secur. 2009, 1, 45–57. [Google Scholar] [CrossRef]
- Bossio, A.; Cook-Patton, S.; Ellis, P.; Fargione, J.; Sanderman, J.; Smith, P.; Wood, S.; Wood, S.; Zomer, R.; Unger, M.; et al. The role of soil carbon in natural climate solutions. Nat. Sustain. 2020, 3, 391–398. [Google Scholar] [CrossRef]
- Crowther, T.; Hoogen, J.; Wan, J.; Mayes, M.; Mayes, M.; Keiser, A.; Keiser, A.; Mo, L.; Averill, C.; Averill, C.; et al. The global soil community and its influence on biogeochemistry. Science 2019, 365, 772. [Google Scholar] [CrossRef]
- Jarecki, M.; Lal, R. Crop Management for Soil Carbon Sequestration. Crit. Rev. Plant Sci. 2003, 22, 471–502. [Google Scholar] [CrossRef]
- Adekiya, A.; Alori, E.; Ogunbode, T.; Sangoyomi, T.; Oriade, O. Enhancing Organic Carbon Content in Tropical Soils: Strategies for Sustainable Agriculture and Climate Change Mitigation. Open Agric. J. 2023, 17, e18743315282476. [Google Scholar] [CrossRef]
- Hodson, M.J. The Relative Importance of Cell Wall and Lumen Phytoliths in Carbon Sequestration in Soil: A Hypothesis. Front. Earth Sci. 2019, 7, 167. [Google Scholar] [CrossRef]
- de Tombeur, F.; Hodson, M.J.; Saunders, M.; Clode, P.L. How important is carbon sequestration in phytoliths within the soil? Plant Soil 2024, 505, 185–198. [Google Scholar] [CrossRef]
- Porwollik, V.; Rolinski, S.; Heinke, J.; Von Bloh, W.; Schaphoff, S.; Müller, C. The role of cover crops for cropland soil carbon, nitrogen leaching, and agricultural yields—A global simulation study with LPJmL (V. 5.0-tillage-cc). Biogeosciences 2021, 19, 957–977. [Google Scholar] [CrossRef]
- Kutos, S.; Stricker, E.; Cooper, A.; Ryals, R.; Creque, J.; Machmuller, M.; Kroegar, M.; Silver, W. Compost amendment to enhance carbon sequestration in rangelands. J. Soil Water Conserv. 2023, 78, 163–177. [Google Scholar] [CrossRef]
- Montagnini, F.; Nair, P. Carbon sequestration: An underexploited environmental benefit of agroforestry systems. Agrofor. Syst. 2004, 61–62, 281–295. [Google Scholar] [CrossRef]
- Zhu, X.; Mao, L.; Chen, B. Driving forces linking microbial community structure and functions to enhanced carbon stability in biochar-amended soil. Environ. Int. 2019, 133 Pt B, 105211. [Google Scholar] [CrossRef]
- Swift, M.; Andrén, O.; Brussaard, L.; Briones, M.; Coûteaux, M.; Ekschmitt, K.; Kjøller, A.; Loiseau, P.; Smith, P. Global change, soil biodiversity, and nitrogen cycling in terrestrial ecosystems: Three case studies. Glob. Chang. Biol. 1998, 4, 729–743. [Google Scholar] [CrossRef]
- Wan, N.F.; Zheng, X.-R.; Fu, L.; Kiær, L.; Zhang, Z.; Chaplin-Kramer, R.; Dainese, M.; Tan, J.; Qiu, S.; Hu, Y.-Q.; et al. Global synthesis of effects of plant species diversity on trophic groups and interactions. Nat. Plants 2020, 6, 503–510. [Google Scholar] [CrossRef] [PubMed]
- Siddique, I.; Vieira, I.; Schmidt, S.; Lamb, D.; De Carvalho, C.J.R.; Figueiredo, R.; Blomberg, S.; Davidson, E. Nitrogen and phosphorus additions negatively affect tree species diversity in tropical forest regrowth trajectories. Ecology 2010, 91, 2121–2131. [Google Scholar] [CrossRef]
- Moura, R.F.; Sternberg, M.; Vorst, C.; Katz, O. Plant silicon content as a proxy for understanding plant community properties and ecosystem structure. Ecosphere 2024, 15, e4907. [Google Scholar] [CrossRef]
- Kleinert, A.; Benedito, V.; Morcillo, R.; Dames, J.; Cornejo-Rivas, P.; Zuniga-Feest, A.; Delgado, M.; Muñoz, G. Morphological and symbiotic root modifications for mineral acquisition from nutrient-poor soils. In Root Biology; Springer: Cham, Switzerland, 2018; pp. 85–142. [Google Scholar]
- Griffiths, B.; Philippot, L. Insights into the resistance and resilience of the soil microbial community. FEMS Microbiol. Rev. 2013, 37, 112–129. [Google Scholar] [CrossRef]
- Rao, I.M.; Miles, J.W.; Beebe, S.E.; Horst, W.J. Root adaptations to soils with low fertility and aluminium toxicity. Ann. Bot. 2016, 118, 593–605. [Google Scholar] [CrossRef]
- Etesami, H. Enhancing soil microbiome resilience: The mitigating role of silicon against environmental stresses. Front. Agron. 2024, 6, 1465165. [Google Scholar] [CrossRef]
- Putra, R.; Powell, J.R.; Hartley, S.E.; Johnson, S.N. Is it time to include legumes in plant silicon research? Funct. Ecol. 2020, 34, 1142–1157. [Google Scholar] [CrossRef]
- Zayed, O.; Hewedy, O.A.; Abdelmoteleb, A.; Ali, M.; Youssef, M.S.; Roumia, A.F.; Seymour, D.; Yuan, Z.-C. Nitrogen journey in plants: From uptake to metabolism, stress response, and microbe interaction. Biomolecules 2023, 13, 1443. [Google Scholar] [CrossRef]
- Wilcox, K.; Koerner, S.; Hoover, D.; Borkenhagen, A.; Burkepile, D.; Collins, S.; Hoffman, A.; Kirkman, K.; Knapp, A.; Strydom, T.; et al. Rapid recovery of ecosystem function following extreme drought in a South African savanna-grassland. Ecology 2020, 101, e02983. [Google Scholar] [CrossRef]
- Telo da Gama, J. The Role of Soils in Sustainability, Climate Change, and Ecosystem Services: Challenges and Opportunities. Ecologies 2023, 4, 552–567. [Google Scholar] [CrossRef]
- Moiseenko, T. Evolution of biogeochemical cycles under anthropogenic loads: Limits impacts. Geochem. Int. 2017, 55, 841–860. [Google Scholar] [CrossRef]
- Lorenz, K.; Lal, R. Biogeochemical C and N cycles in urban soils. Environ. Int. 2009, 35, 1–8. [Google Scholar] [CrossRef]
- Iqbal, S.; Riaz, U.; Murtaza, G.; Jamil, M.; Ahmed, M.; Hussain, A.; Abbas, Z. Chemical fertilizers, formulation, and their influence on soil health. In Microbiota and Biofertilizers: A Sustainable Continuum for Plant Soil Health; Springer: Cham, Switzerland, 2021; pp. 1–15. [Google Scholar]
- Howe, J.A.; McDonald, M.D.; Burke, J.; Robertson, I.; Coker, H.; Gentry, T.J.; Lewis, K.L. Influence of fertilizer and manure inputs on soil health: A review. Soil Secur. 2024, 16, 100155. [Google Scholar] [CrossRef]
- Zhao, H.; Li, X.; Jiang, Y. Response of Nitrogen Losses to Excessive Nitrogen Fertilizer Application in Intensive Greenhouse Vegetable Production. Sustainability 2019, 11, 1513. [Google Scholar] [CrossRef]
- Clymans, W.; Struyf, E.; Govers, G.; Vandevenne, F.; Conley, D.J. Anthropogenic impact on amorphous silica pools in temperate soils. Biogeosciences 2011, 8, 2281–2293. [Google Scholar] [CrossRef]
- Conley, D.J.; Likens, G.E.; Buso, D.C.; Saccone, L.; Bailey, S.W.; Johnson, C.E. Deforestation causes increased dissolved silicate losses in the Hubbard Brook Experimental Forest. Glob. Chang. Biol. 2008, 14, 2548–2554. [Google Scholar] [CrossRef]
- Maavara, T.; Dürr, H.H.; Van Cappellen, P. Worldwide retention of nutrient silicon by river damming: From sparse data set to global estimate. Glob. Biogeochem. Cycles 2014, 28, 842–855. [Google Scholar] [CrossRef]
- Laruelle, G.G.; Roubeix, V.; Sferratore, A.; Brodherr, B.; Ciuffa, D.; Conley, D.; Dürr, H.; Garnier, J.; Lancelot, C.; Le Thi Phuong, Q. Anthropogenic perturbations of the silicon cycle at the global scale: Key role of the land-ocean transition. Glob. Biogeochem. Cycles 2009, 23, GB4031. [Google Scholar] [CrossRef]
- Sharpley, A.; McDowell, R.; Kleinman, P. Phosphorus loss from land to water: Integrating agricultural and environmental management. Plant Soil 2001, 237, 287–307. [Google Scholar] [CrossRef]
- Niklaus, P.A. Climate change effects on biogeochemical cycles, nutrients, and water supply. In Agroecosystems in a Changing Climate; CRC Press: Boca Raton, FL, USA, 2007; pp. 11–52. [Google Scholar]
- Aponte, H.; Meli, P.; Butler, B.; Paolini, J.; Matus, F.; Merino, C.; Cornejo, P.; Kuzyakov, Y. Meta-analysis of heavy metal effects on soil enzyme activities. Sci. Total Environ. 2020, 737, 139744. [Google Scholar] [CrossRef]
- Díaz, R.; Nestlerode, J.; Díaz, M. A Global Perspective on the Effects of Eutrophication and Hypoxia on Aquatic Biota and Water Quality; U.S. Environmental Protection Agency: Washington, DC, USA, 2019.
- Hong, S.; Cong, N.; Ding, J.; Piao, S.; Liu, L.; Peñuelas, J.; Chen, A.; Quine, T.; Zeng, H.; Houlton, B. Effects of Afforestation on Soil Carbon and Nitrogen Accumulation Depend on Initial Soil Nitrogen Status. Glob. Biogeochem. Cycles 2022, 37, e2022GB007490. [Google Scholar] [CrossRef]
- Zagural’skaya, L.; Zaybchenko, S. Impact of industrial pollution on soil microbial activity in boreal forests of the Kostomusksha region. Eurasian Soil Sci. 1994, 26, 67–74. [Google Scholar]
- Puppe, D.; Kaczorek, D.; Stein, M.; Schaller, J. Silicon in Plants: Alleviation of Metal (loid) Toxicity and Consequential Perspectives for Phytoremediation. Plants 2023, 12, 2407. [Google Scholar] [CrossRef]
- Chai, L.; Huang, M.; Fan, H.; Wang, J.; Jiang, D.; Zhang, M.; Huang, Y. Urbanization altered regional soil organic matter quantity and quality: Insight from excitation emission matrix (EEM) and parallel factor analysis (PARAFAC). Chemosphere 2019, 220, 249–258. [Google Scholar] [CrossRef]
- Adimassu, Z.; Tamene, L.; Degefie, D. The influence of grazing and cultivation on runoff, soil erosion, and soil nutrient export in the central highlands of Ethiopia. Ecol. Process. 2020, 9, 23. [Google Scholar] [CrossRef]
- Toming, K.; Liu, H.; Soomets, T.; Uuemaa, E.; Nõges, T.; Kutser, T. Estimation of the Biogeochemical and Physical Properties of Lakes Based on Remote Sensing and Artificial Intelligence Applications. Remote Sens. 2024, 16, 464. [Google Scholar] [CrossRef]
- Reddy, T.; Shiva, S.S.; Reddy, R.; Meghana, S.; Prasanna, K.; Sai, T.; Reddy, S. Design and Developing AI-Driven Agro-sage for Optimal Precision Agriculture. In Proceedings of the 2024 5th International Conference on Smart Electronics and Communication (ICOSEC), Trichy, India, 18–20 September 2024; pp. 1538–1542. [Google Scholar]
- Wehrhan, M.; Puppe, D.; Kaczorek, D.; Sommer, M. Spatial patterns of aboveground phytogenic Si stocks in a grass-dominated catchment—Results from UAS-based high-resolution remote sensing. Biogeosciences 2021, 18, 5163–5183. [Google Scholar] [CrossRef]
- Wehrhan, M.; Rauneker, P.; Sommer, M. UAV-Based Estimation of Carbon Exports from Heterogeneous Soil Landscapes--A Case Study from the CarboZALF Experimental Area. Sensors 2016, 16, 255. [Google Scholar] [CrossRef] [PubMed]
- Kashyap, B.; Kumar, R. Sensing Methodologies in Agriculture for Soil Moisture and Nutrient Monitoring. IEEE Access 2021, 9, 14095–14121. [Google Scholar] [CrossRef]
- Sivakumar, V.; Vimal, S.; Baskar, V.; Murugan, S.; Vadivel, M. IoT and GIS Integration for Real-Time Monitoring of Soil Health and Nutrient Status. In Proceedings of the 2023 International Conference on Self Sustainable Artificial Intelligence Systems (ICSSAS), Erode, India, 18–20 October 2023; pp. 1265–1270. [Google Scholar] [CrossRef]
Disclaimer/Publisher’s Note: The statements, opinions and data contained in all publications are solely those of the individual author(s) and contributor(s) and not of MDPI and/or the editor(s). MDPI and/or the editor(s) disclaim responsibility for any injury to people or property resulting from any ideas, methods, instructions or products referred to in the content. |
© 2025 by the authors. Licensee MDPI, Basel, Switzerland. This article is an open access article distributed under the terms and conditions of the Creative Commons Attribution (CC BY) license (https://creativecommons.org/licenses/by/4.0/).




