Next Article in Journal
Impacts of Urbanization and Habitat Characteristics on the Human Risk of West Nile Disease in the United States
Previous Article in Journal
Antarctic Soil and Viable Microbiota After Long-Term Storage at Constant −20 °C
 
 
Font Type:
Arial Georgia Verdana
Font Size:
Aa Aa Aa
Line Spacing:
Column Width:
Background:
Article

Weighted Gene Networks Derived from Multi-Omics Reveal Core Cancer Genes in Lung Cancer

1
School of Mathematical Sciences, Beihang University, Beijing 100191, China
2
LMIB and SKLCCSE, Beihang University, Beijing 100191, China
3
Shen Yuan Honors College, Beihang University, Beijing 100191, China
4
Institute of Artificial Intelligence, Beijing Advanced Innovation Center for Future Blockchain and Privacy Computing, Beihang University, Beijing 100191, China
5
Zhongguancun Laboratory, Beijing 100094, China
*
Authors to whom correspondence should be addressed.
Biology 2025, 14(3), 223; https://doi.org/10.3390/biology14030223
Submission received: 19 December 2024 / Revised: 17 February 2025 / Accepted: 19 February 2025 / Published: 20 February 2025

Simple Summary

Lung cancer remains a leading cause of cancer-related deaths worldwide, characterized by high heterogeneity and complex gene regulatory mechanisms. We developed a novel weighted gene regulatory network reconstruction method that integrates gene expression and DNA methylation data, leveraging principles of maximum entropy and Markov entropy. Applied to LUAD and LUSC datasets, our approach successfully identified a stable core set of pathogenic genes, including both highly expressed genes (e.g., CD74, HGF) and stably expressed genes (e.g., BRAF, KDM6A), which play critical roles in cancer progression. Furthermore, we uncovered methylation-driven oncogenes and tumor suppressors, revealing their dual roles in lung cancer development. By incorporating clinical variables such as disease stage, gender, and smoking status, we identified potential driver genes associated with specific patient subgroups, providing insights into personalized therapeutic strategies. This method not only enhances our understanding of lung cancer biology but also offers a robust framework for identifying novel therapeutic targets and advancing precision medicine.

Abstract

Lung cancer remains the leading cause of cancer-related deaths worldwide, driven by its complexity and the heterogeneity of its subtypes, which influence pathogenesis, tumor microenvironment, and genetic alterations. We developed a novel weighted gene regulatory network reconstruction method based on maximum entropy and Markov chain entropy principles, which integrates gene expression and DNA methylation data to generate biologically informed networks. Applied to LUAD and LUSC datasets, we define a network methylation index to determine whether gene methylation acts as oncogenic or tumor-suppressive. By revealing a stable core set of pathogenic genes, we identify not only genes with significant expression changes, such as CD74 and HGF, but also pathogenic genes with stable expression, such as BRAF and KDM6A. Additionally, we uncover potential driver genes, such as CORO2B and C20orf194, associated with disease stage, gender, and smoking status. This method offers a more comprehensive understanding of NSCLC mechanisms, paving the way for improved therapeutic strategies.

1. Introduction

Lung cancer, as the leading cause of cancer deaths worldwide, accounted for 12.4% of new cases among 36 types of cancers, with over 1.8 million deaths, representing 18.7% of the global cancer mortality rate [1,2]. In-depth studies of lung cancer’s biological mechanisms have revealed its complexity, highlighting how the heterogeneity of different subtypes contributes to significant variations in pathogenesis, tumor microenvironment, and gene mutations [2,3,4,5], while its rising incidence among women and non-smokers underscores the influence of factors beyond smoking, including other internal and external contributors [6]. Building on this complexity, AI methods have shown promise in predicting the effects of DNA mutations, PPI, and disease [7,8], advancing precision medicine and initiatives like the Human Genome Project II [9]. However, as these methods rely on mathematical models that often lack interpretability, developing innovative, interpretable models is essential for understanding and addressing cancer mechanisms.
Barabasi’s concept of network biology emphasizes the systematic classification of cellular molecules and interactions in understanding their roles in complex systems [10]. The complex network approach focuses on identifying key genes and applying this understanding to cancer biology, disease progression prediction, and therapeutic target identification, such as DNB [11,12]. The most frequently employed methodologies include entropy metrics, topological analysis, cluster analysis, and so forth [13,14,15]. Research on gene regulatory networks associated with Müller glial cells across species has identified methods for inducing neuronal regeneration after injury in adult mice, offering potential strategies for treating retinal neuron loss caused by degenerative diseases [16]. Studies on growing cells have demonstrated that biological networks are more stable than random networks, suggesting that evolutionary stability constraints influence network structure [17]. Additionally, the use of Markov chain entropy to assess single-cell differentiation potential has enabled the identification of normal and cancer stem cell phenotypes [18]. However, while these approaches have provided valuable insights, they often focus on single-omics data, limiting their ability to capture the multifaceted nature of biological systems. Currently, methods such as WGCNA are widely used for constructing weighted co-expression networks, but they primarily rely on expression data, and there is comparatively little research on weighted gene regulatory networks [19].
To better understand the mechanisms of cancer driver genes, recent multi-omics integration studies have highlighted the importance of combining diverse molecular layers, including genomics, transcriptomics, and epigenomics [20,21]. While early and intermediate integration strategies address this by pre-integrating datasets, most machine learning models struggle to handle the large matrices generated by early integration, and intermediate integration often relies on unsupervised matrix factorization, which makes it difficult to incorporate extensive prior biological knowledge [22,23]. Concretely, among epigenetic modifications, DNA methylation plays a critical role in regulating gene expression and has emerged as a key factor in cancer development and progression [24]. However, many current network construction approaches overlook the impact of epigenetic factors, relying predominantly on single-omics data, such as gene expression [25]. This limitation can lead to models that fail to capture the dynamic interplay between gene expression and epigenetic regulation, particularly in complex diseases like lung cancer, where methylation-driven changes in gene expression are critical for understanding disease progression and identifying therapeutic targets. Integrating DNA methylation into network modeling, along with other omics data, is crucial for developing more accurate representations of cancer mechanisms, offering deeper insights into cancer driver genes and opening new avenues for research and therapeutic strategies [26].
To explore the dynamic interplay between gene expression and epigenetic regulation, we propose a novel weighted gene regulatory network reconstruction method that integrates gene expression and DNA methylation data, leveraging known gene regulatory relationships from the BioGRID database. By combining maximum entropy and Markov chain entropy principles, our approach not only captures the functional relevance of pathogenic genes but also quantifies the impact of methylation on gene regulation. We applied this method to LUAD and LUSC datasets, constructing an original network G 0 and a methylation-specific network G 1 for each sample. By defining a network methylation index, we analyzed the impact of DNA methylation on known pathogenic genes throughout disease progression, focusing on genes with missing network methylation indices in most samples. Furthermore, we calculated the weighted PageRank scores for each sample and clustered genes using the K-means algorithm to identify a stable core set of pathogenic genes unaffected by methylation. By incorporating disease stages, gender, and smoking status, we identified potential pathogenic genes, offering novel insights into their roles in lung cancer pathogenesis.

2. Materials and Methods

This study proposes a novel methodology for reconstructing weighted gene regulatory networks by integrating gene expression and DNA methylation data, as shown in Figure 1. The approach is based on the principles of maximum entropy and Markov chain entropy (Section 2.2), which are used to model probabilistic transitions between genes while maximizing the network’s entropy under biological constraints (Section 2.3). The method constructs two distinct networks—an original network G 0 (unmethylated) and a methylation-specific network G 1 —enabling the quantification of DNA methylation’s impact through a network methylation index. Key steps include the calculation of Markov Flow Entropy (Section 2.4) to assess methylation-driven gene interactions, the application of a weighted PageRank algorithm (Section 2.5) to identify critical genes, and clustering analysis to uncover stable core pathogenic genes. This integrated framework provides a comprehensive understanding of lung cancer mechanisms and identifies potential therapeutic targets.

2.1. Dataset

The gene regulatory network comes from the BioGrid database [27]. We used the gene expression data and methylation beta value data of LUAD and LUSC in the TCGA project, and then screened samples with both data for analysis. Specific sample information is shown in the following table. We excluded samples with missing clinical information (e.g., smoking status or disease stage) from the analyses that required these variables. This ensures that the results are based on complete and reliable data, see Table 1.

2.2. Markov Chain Entropy

A Markov chain is a stochastic model that describes a system transitioning between states, where each transition depends only on the current state, not the history [28]. This property, known as the Markov property, makes it ideal for modeling dynamic processes. In gene regulatory networks, Markov chains can capture the probabilistic transitions of gene states, such as activation or repression, based on regulatory interactions, providing a framework for analyzing and simulating complex biological dynamics. A Markov chain satisfies the following conditions, when given the following probability vector:
v = ( v 0 , v 1 , , v t 1 ) , v i > 0 , i = 0 t 1 v i = 1
and matrix
P = p 00 p 0 , t 1 p t 1 , 0 p t 1 , t 1 , p i j 0 , j = 0 t 1 p i j = 1 .
This satisfies the following conditions:
v P = v
where t is the number of states in the Markov chain.
For a Markov chain M, its entropy calculation is expressed by Formula (4), as follows:
MCE ( M ) = lim n 1 n i 0 , , i n 1 = 0 t 1 ( p i 0 p i 0 i 1 p i n 2 i n 1 ) · ( ln p i 0 p i 0 i 1 p i n 2 i n 1 ) = lim n 1 n i 0 , , i n 1 = 0 t 1 ( p i 0 p i 0 i 1 p i n 2 i n 1 ) · ( ln p i 0 + ln p i 0 i 1 + + ln p i n 2 i n 1 ) = lim n 1 n i 0 = 0 t 1 p i 0 ln p i 0 + ( n 1 ) i , j = 0 t 1 p i p i j ln p i j = i , j = 0 t 1 p i p i j ln p i j .

2.3. Gene Regulatory Network Reconstruction

We reconstruct the gene regulatory network based on Markov chain entropy and the maximum entropy principle. The principle of maximum entropy, proposed by E.T. Jaynes in 1957, suggests that when only partial knowledge about a distribution is available, the most reasonable inference is the one with the highest entropy, representing the maximum uncertainty [29].
Let us consider a gene regulatory network G = { V , E } , where V represents the set of n nodes and E the set of m edges. The transition probability matrix is denoted as P = { p i j } . In the absence of an edge between two distinct nodes, i and j, p i j = 0 .
The network is assumed to have a steady state with an invariant distribution π = ( π 1 , , π n ) , determined by the gene expression profiles of the samples. Then, the Markov chain entropy of a Markov transfer on a gene regulatory network G of sample k is defined as follows:
MCE ( G k ) = ( i , j ) E ¯ π i p i j log ( π i p i j )
Let V ¯ denote the set of all nodes and E ¯ denote the set of all edges, including self-loops. In the network, π i p i j represents the probability of transitioning from node i to node j along the directed edge ( i , j ) in E, reflecting the flow of information or the actual interactions. The MCE quantifies the overall entropy of information flow induced by the Markov chain on the network, serving as a measure of network heterogeneity. A higher dynamism in interactions leads to a larger MCE, reflecting greater complexity in information flow.
The dataset is represented by the set X = { x ( 1 ) , x ( 2 ) , , x ( q ) } , where q is the sample size and x ( k ) is the column vector of gene expression for sample k of length n.
The adjacency matrix of the gene regulatory network, denoted as A, includes self-loops (diagonal elements set to 1) and has a size of n × n . Let X represent the data matrix. Before calculating the MCE for a sample, two assumptions are made as follows: (1) the normalized gene expression π = x / | | x | | L 1 serves as the invariant distribution of the Markov transition matrix P over the network A; (2) among all possible transition matrices P consistent with π and the topology A, the one with the highest entropy is selected.
In complex systems like gene regulatory networks, where precise information is often lacking, the maximum entropy principle enables the construction of an objective probabilistic model under known constraints, capturing the network’s overall structure and behavior from limited data without additional assumptions. Given that π is known, as is the node entropy, the aforementioned equation can be expressed as a standard convex optimization problem with edge entropy as follows:
MCE ( G k ) = max p i j 0 ( i , j ) E ¯ π i p i j log π i p i j                               subject to j N ¯ ( i ) p i j = 1 , i = 1 , , n i N ¯ ( j ) π i p i j = π j , j = 1 , , n
P = ( p i j ) n × n has the same entries as A, with the variables located only at position 1 in A. It is possible to change the variables to their Lagrange multipliers and solve the problem as follows [18]:
L ( p i j , λ , μ ) = ( i , j ) E ¯ π i p i j log ( p i j ) i λ i j N ¯ ( i ) p i j 1 j μ j i N ¯ ( j ) π i p i j π j .
Setting α i = exp ( λ i / π i ) , β j = exp μ j 1 , and p i j = α i β j a i j , the iterative process, initialized with a suitable starting point β ( 0 ) , continues until ( α ( n ) , β ( n ) ) converges to a fixed point ( α * , β * ) .
Therefore, the transition probability matrix P of sample k is
P ( k ) = α * ( k ) β * T ( k ) A
where P ( k ) is the transition probability matrix for sample k, and α * ( k ) and β * ( k ) are the Lagrange multipliers for sample k that converge to a fixed point through the iterative process.

2.4. Markov Flow Entropy and Network Methylation Index

Similar to the Markov chain entropy of the sample defined earlier, the Markov Flow Entropy(MFE) for gene i of sample k is defined as follows:
M F E ( i k ) = j = 1 n π i k p i j k log ( π i k p i j k )
where M F E ( i k ) is the Markov Flow Entropy for gene i in sample k. π i k denotes the normalized expression of gene i and p i j k represents the transfer probability from the neighboring nodes of gene i to gene j in sample k. A larger value of MFE indicates that the gene is more significantly influenced by other genes.
The MFE values for each gene within networks G 0 and G 1 of a specific sample are calculated separately, resulting in M F E 0 ( i ) and M F E 1 ( i ) for gene i (please refer to Section 3.2 for specific details on G 0 and G 1 ). The network methylation index, ρ ( i ) , for gene i in the weighted gene regulatory network is then determined as follows:
ρ ( i ) = M F E 1 ( i ) M F E 0 ( i ) M F E 0 ( i )
If ρ ( i ) is less than zero, the effect of the methylation of other genes on gene g is inhibitory; if ρ ( i ) is greater than zero, the effect of the methylation of other genes on gene g is facilitatory; and the greater the value of | ρ ( i ) | , the more gene i is affected by the methylation of other genes.

2.5. Weighted Pagerank Algorithm

Weighted PageRank is an algorithmic approach to the ranking and importance assessment of network nodes, typically employed in the context of directed weighted graphs [30]. The objective of this approach is to ascertain the significance of nodes (genes) in accordance with the configuration of links (edges) within the network, with weights that reflect the strength of the connections. Higher in-degrees and edge weights contribute more to the propagation of the PageRank value to the target node. The modified formula is as follows:
PR ( v ) = 1 α N + α u N ( v ) w u v PR ( u ) C in ( u )
where PR ( v ) is the PageRank value of node v; α is the damping factor, typically set to 0.85; N is the total number of nodes in the graph; N ( v ) is the set of neighbors of node v; w u v is the weight of the edge from node u to node v; and C in ( u ) is the in-degree of node u, which is the number of edges pointing to node u.

2.6. Core Genes and Bridge Genes

We carried out weighted PageRank clustering on G 0 and G 1 independently. This process allowed us to analyze the importance of genes within each network based on their connectivity and the strength of their interactions. After that, we focused on ternary gene sets and recorded the co-occurrence times of these sets. We then selected the top 100 gene triplets with the highest co-occurrence frequencies. Subsequently, we removed duplicate genes from the results obtained from G 0 and G 1 separately, generating two distinct gene lists corresponding to G 0 and G 1 . The final step involved finding the intersection of the genes in these two lists. The resulting gene set is what we defined as the core gene set.
This core gene set has a unique property as follows: it is not significantly influenced by gene methylation regulation. Moreover, the genes in this set have relatively high significance in both the G 0 (unmethylated) and G 1 (methylated) networks, suggesting that they play crucial and stable roles in the pathogenesis of the disease, regardless of the methylation state of the genes. These core genes and their first-order neighbors form the core network, at which point bridge nodes (connecting different core genes) surface. Thus, core genes and bridge genes are defined as follows:
  • Core genes: Genes with high weighted pagerank scores and consistently appearing in the same clusters in the G 0 and G 1 networks of most samples, showing stable expression patterns and playing an important role in disease onset and progression.
  • Bridge genes: Genes connecting different core genes, playing a key bridging role in the network and facilitating information transfer between different functional modules.

3. Results

3.1. Reconstructed Weighted Gene Regulatory Networks Show Improved Clustering Properties

We reconstruct the gene regulatory network based on the Markov chain entropy and maximum entropy principle. In light of the aforementioned findings, we put forth a methodology for constructing weighted gene regulatory networks. This methodology, which is grounded in maximum entropy theory and Markov chain entropy, necessitates only two inputs as follows: the topology of the gene regulatory network and the expression data of the samples.
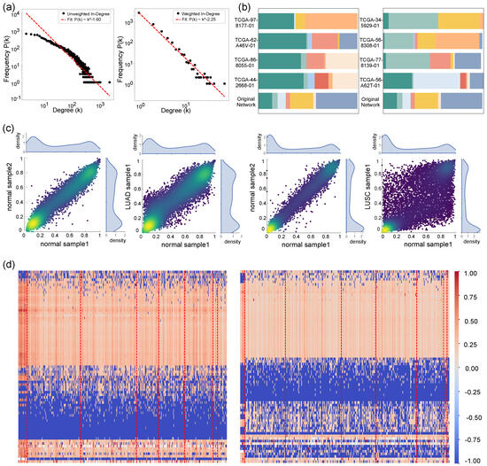
A comparison is made between the gene regulatory network and the reconstructed weighted gene regulatory network (for details on calculating the transition probability matrix, see Section 2.3). Prior to reconstruction, the in-degree and out-degree of nodes in the gene regulatory network are both integers and adhere to a power-law distribution. Furthermore, since the network was constructed to satisfy a Markov process, the transfer probabilities of transferring gene i to other genes sum to one, whereas the in-degree is a continuous value. Consequently, the interval division is conducted initially in the in-degree statistics, which reveal that the in-degree also adheres to the power-law distribution, as illustrated in Figure 2a.
The reconstructed weighted gene regulatory network exhibits good performance compared to the original network from BioGRID. Separately, before and after reconstruction, the gene regulatory networks were scored using the PageRank algorithm, and the nodes were classified into 10 clusters using Kmeans clustering. The choice of 10 clusters was guided by mathematical and biological considerations. We calculated the average entropy for different numbers of clusters (from 5 to 15) and found them to be positively correlated. However, beyond 10 clusters, the rate of increase in entropy slowed. Grouping genes into 10 clusters ensures that pathogenic genes are neither concentrated in a few clusters nor dispersed excessively, capturing a balance of gene interaction complexity and interpretability.
We viewed the distribution of COSMIC driver genes in the gene regulatory network before and after reconstruction. We found that pathogenic genes were always distributed within three clusters in the gene regulatory network after the reconstruction; meanwhile, the distribution of the gene regulatory network before the reconstruction was very fragmented, as shown in Figure 2b.
The enhanced aggregation of disease-causing genes in reconstituted gene regulatory networks usually reflects their functional relevance and modularity features in disease onset and progression. This phenomenon may indicate that disease-causing genes are collectively involved in specific biological processes or signaling pathways whose regulatory roles or interactions are significantly enhanced in disease states. In addition, such clustering may be associated with the presence of disease driver modules, highlighting the critical role of these modules in disease. This demonstrates the effectiveness of our network construction algorithm and provides new ideas for a wide range of research applications.

3.2. Discovering Gene Pathogenicity Patterns via Network Methylation Indices

High levels of DNA methylation, particularly in promoter regions, are widely associated with transcriptional repression. Methylation in these regions hinders the binding of RNA polymerase and transcription factors, leading to gene silencing—a mechanism relevant to processes such as development, cell differentiation, and tumorigenesis. In this study, genes with beta values greater than or equal to 0.6 were classified as fully methylated, less than or equal to 0.2 as unmethylated, and between 0.2 and 0.6 as partially methylated. The initial analysis of methylation data revealed that most samples displayed bimodal distribution patterns, peaking at 0.1 and 0.9, with a subset of genes exhibiting more variable distributions, as shown in Figure 2c.
In accordance with the Law of Centrality, the methylation of DNA exerts a direct influence on gene transcription. If we assume that genes with high methylation levels all repress the transcription and expression of genes, then, we can consider the methylation acting on genes to be a transient effect. In contrast, the subsequent decrease in the expression of genes affected by methylation is a continuous process. In light of the above, we put forth the following two premises:
  • At the moment of T 0 , the weighted gene regulatory network constructed based on the transition matrix arrived at by the expression values of all genes is P 0 , which is regarded as the weighted gene regulatory network G 0 , is unaffected by methylation;
  • Based on the previous assumption that the T 1 moment is affected by methylation, we subtract the genes with high methylation levels from the network, and we obtain the transition matrix following the methylation effect as P 1 and the weighted gene regulatory network of methylation effect G 1 .
In accordance with these two premises, we constructed two distinct weighted gene regulatory networks as follows: G 0 , which is unmethylated, and G 1 , which is methylated. Each network was constructed for a specific sample. Given that the network was constructed to satisfy a Markov process, the transfer probabilities of transferring gene i to other genes must sum to one. In this context, p i j represents the out-degree, or the probability of gene transfer from other genes to gene i. The in-degree, or the probability of gene transfer from gene i to other genes, is not yet determined. For gene i, the out-degree sum is 1, while the in-degree sum is uncertain. Consequently, the degree to which gene i is influenced by the regulation of other genes is quantified by the in-degree. The MFE and network methylation index ρ ( i ) for gene i is defined in Section 2.4. The network methylation index was calculated to compare the role of gene methylation in the network by contrasting the MFE values of genes in G 0 and G 1 .
The Tier 1 phase-specific causal genes associated with LUAD, as identified in the COSMIC database, were analyzed, and the results are presented in Figure 2c. The red dashed lines in the figure indicate progression through distinct disease stages, arranged from left to right as follows: “Normal”, “Stage IA”, “Stage IB”, “Stage IIA”, “Stage IIB”, “Stage IIIA”, “Stage IIIB”, and “Stage IV”. In LUAD, the majority of normal samples exhibited high methylation levels in genes such as ERBB2, ROS1, SDC4, PIK3CB, and MYCL, whereas disease samples predominantly demonstrated low methylation levels for these genes. Similarly, genes including DROSHA, SIRPA, HIF1A, and MAP2K1 showed a similar pattern, with high methylation levels in most normal samples and low methylation levels in disease samples, though the proportion of disease samples exhibiting low methylation remained relatively small.The methylation profile of FGFR2 revealed a distinct pattern, with a high proportion of normal samples exhibiting elevated methylation levels, while disease samples showed a comparatively low proportion of high methylation levels. Moreover, FGFR2 and KDR were notable for their absence of a high methylation index in normal samples, yet both demonstrated a significant proportion of highly methylated cases in disease samples. This distinct methylation shift underscores their potential role in disease progression.
Therefore, it can be demonstrated that those genes, which are pathogenic due to methylation, can be divided into two categories as follows:
  • Genes that cause cancer due to methylation: FGFR2 and KDR.
  • Genes that restrain cancer due to methylation: ERBB2, ROS1, SDC4, PIK3CB, MYCL, DROSHA, SIRPA, HIF1A, and MAP2K1.
Among these genes, the overexpression of FGFR1 is driven by both genetic and epigenetic mechanisms [31]. KDR promotes tumor angiogenesis, while the hypermethylation of the Keap1 promoter reduces KEAP1 expression, contributing to tumor progression [32]. Methylation changes in ERBB2 and PIK3CB affect gene expression and play roles in LUAD development. The EML4-ALK fusion gene is a key oncogenic driver in NSCLC [33,34]. Additionally, the genetic or epigenetic loss of NKX2-1 is important in LUAD development. In the A549 cell line, the upregulation of SLC34A2 inhibits cell viability and invasion, suggesting its potential as a therapeutic target [35]. These findings underscore the importance of both genetic and epigenetic alterations in NSCLC.
Similarly, as shown in the left figure of Figure 2d, genes that become pathogenic genes due to gene methylation in LUSC can also be divided into two categories as follows:
  • Genes that cause cancer due to methylation: KEAP1, EML4, SIRPA, FGFR2, HIP1, NOTCH1, NKX2-1, and SLC34A2.
  • Genes that restrain cancer due to methylation: LRIG3, KRAS, HIF1A, SOX2, BRAF, NFE2L2, EGFR, and DROSHA.
In these genes, the hypermethylation of the Keap1 promoter leads to decreased KEAP1 mRNA and protein expression, contributing to tumor progression [36]. The EML4-ALK fusion gene plays a key oncogenic role in NSCLC, while the genetic or epigenetic inactivation of NKX2-1 may impact the development and abnormal differentiation of NSCLC [37]. The methylation of genes such as RUNX3, GSTP1, SHOX2, DKK3, and MLH1 is associated with tumor progression and malignancy, with RUNX3 showing high promoter methylation in NSCLC tissues [38,39,40]. Additionally, the methylation status of SPARC differs between LUAD and LUSC, while the abnormal methylation of SOX1 promoters is observed in the serum of NSCLC patients [41]. EGFR expression is inversely correlated with methylation levels and poorly differentiated tumors, showing low methylation, whereas well-differentiated tumors exhibit higher methylation [42]. Moreover, the methylation of the MGMT promoter is linked to TNM staging, lymph node metastasis, and tumor differentiation in NSCLC. These epigenetic alterations highlight the significant role of DNA methylation in NSCLC tumorigenesis and progression.

3.3. Methylation Networks Show Potential Tumor Genes

After analyzing the role of methylation in pathogenic genes, we found genes with severe network methylation index absence in pathogenic genomes and constructed methylation core networks with these genes and their first-order neighbors. By analyzing the regulatory relationships and bridge nodes of each methylation core network, we found several potential genes that affect LUAD and LUSC through methylation, see Table 2.
In the methylation core networks of LUAD, the EML4 and DROSHA genes are identified as Tier 1 driver genes in COSMIC, while the RFWD3 and N4BP2 genes are both Tier 2 driver genes in COSMIC. Based on that, the first-order neighbors of these four genes are identified, and the network composed of these genes is defined as the LUAD core subnetwork. It can be demonstrated that the network comprising the three genes DROSHA, EML4, and RFWD3 and their first-order neighbors is connected. Concurrently, KRCC1 connects the three disease-causing genes DROSHA, EML4, and RFWD3. EVA1C, TRAJ56, IL18, AURKA, and G3BP1 were found to concurrently regulate the two disease-causing genes EML4 and RFWD3. Similarly, UBA5, CAD, CCDC102B, GLG1, PPP2R2D, and TSPAN13 were identified as regulators of the two pathogenic genes, DROSHA and RFWD3. ADH6 was found to be regulated by EML4, which in turn regulated DROSHA.
As illustrated in Figure 3a, several genes exhibited notable shifts in correlation patterns in the LUAD tumor samples, highlighting potential alterations in their functional roles. DROSHA transitioned from a negative to a positive correlation with AURKA, while intensifying its negative correlation with EVA1C. EML4 and N4BP2 displayed similar shifts, transitioning from negative to positive correlations with TRAJ56, with EML4 also showing a reduced negative correlation with KRCC1. KRCC1 exhibited varying correlations with TRAJ56 and EVA1C, spanning from negative to positive. IL18 and G3BP1 showed both negative and positive correlations with EVA1C and AURKA, respectively, while RFWD3 consistently demonstrated reduced expression and diminished correlation with TRAJ56. ADH6 displayed fluctuating correlations with EVA1C, TRAJ56, and RFWD3, indicating its complex regulatory role.
These findings align with the known roles of these genes in lung cancer. DROSHA acts as a context-dependent regulator, functioning as a tumor suppressor in some cases while contributing to tumor progression through miRNA expression changes in others [43]. EML4, frequently involved in oncogenic fusion events like EML4-ALK, is critical in NSCLC pathogenesis and responsive to targeted therapies [44]. N4BP2 is implicated in fibrotic processes and angiogenesis, potentially influencing tumor microenvironments [45]. KRCC1, often overexpressed in malignancies, is associated with poor prognosis and impacts tumor growth and apoptosis. Similarly, RFWD3 plays a pivotal role in the DNA damage response, stabilizing p53 and regulating cell cycle checkpoints [46]. These shifts in correlation patterns suggest altered gene interactions and regulatory dynamics in tumor samples, providing potential insights into disease mechanisms.
The five genes in the methylation core networks of LUSC—BIRC6, N4BP2, RFWD3, GOLPH3, and USP44—have been classified as Tier 2 cancer-causing genes. Based on these genes, their first-order neighbors were identified to construct the LUSC core subnetwork. Notably, two subnetworks can be observed as follows: one formed by DROSHA, EML4, and BIRC6, along with their first-order neighbors; and another composed of N4BP2 and USP44. These subnetworks exhibit connectivity within the larger LUSC network. Key regulatory interactions include AURKA, regulated by BIRC6 and acting as a regulator of RFWD3; OSM, which regulates both RFWD3 and GOLPH3; and GLI4, which simultaneously regulates N4BP2 and USP44. The analysis of Figure 3d reveals that the expression correlation between BIRC6 and GLI4 increases in tumor samples. Additionally, the negative correlation between GOLPH3 and GLI4, as well as AURKA, becomes significantly weaker in tumor samples. Furthermore, the positive correlation between GOLPH3 and USP44 in tumor samples also decreases substantially. Similarly, the negative correlation between OSM and USP44 in tumor samples is notably reduced.
Functionally, these genes play critical roles in lung cancer progression. The overexpression of BIRC6, a member of the inhibitor of apoptosis (IAP) family, contributes to chemoresistance and poor prognosis by inhibiting apoptosis, making it a promising therapeutic target [47]. GOLPH3, frequently amplified in NSCLC, functions as an oncogene, facilitating Golgi secretory trafficking and driving tumorigenesis and cellular transformation [48]. In contrast, USP44 acts as a tumor suppressor, with its deficiency linked to spontaneous lung tumor development in mouse models, underscoring its protective role against tumorigenesis [49]. These findings highlight the complex interplay between oncogenic drivers and tumor suppressors within the LUSC core subnetwork, offering insights into potential therapeutic interventions.

3.4. Identification of a Stable Core Pathogenic Gene Set in LUAD and LUSC

A weighted PageRank clustering analysis was conducted on all constructed networks to identify groups of genes that appeared in the same cluster at the same time; see Section 2.5 for the specific steps. We performed weighted PageRank clustering on G 0 and G 1 , respectively, then extracted the co-occurrence times of the ternary gene sets and took the gene triplets with the top 100 co-occurrence times. After deduplication, we obtained two gene lists for G 0 and G 1 , respectively. Finally, we took the intersection of the genes in the two lists to obtain a core pathogenic gene set. The gene set extracted through the above steps is not affected by gene methylation regulation, and it is relatively high in both G 0 and G 1 . We call this the stable core pathogenic gene set. We took the stable core pathogenic gene set as the key, merged their first-order neighbors to form a network, and focused on analyzing the core nodes and bridge nodes in the network. The table shows the core genes and bridge genes of LUAD and LUSC. For the definitions of core genes and bridge genes, refer to Section 2.6. All core and bridge genes of LUAD and LUSC are listed in Table 3 and Table 4.
As can be seen from Figure 4b, the methylation beta values of the stable core genes we found are mainly distributed below 0.2, and they are indeed not affected by methylation. However, the bridge genes in the LUAD network have no beta values in most samples, so the subsequent analysis focuses on the impact of the core genes and bridge genes of LUSC on the disease.
As shown in Figure 4a,b, the number of core and bridge genes in LUSC is much larger than that of LUAD. The next step focuses on analysing the network of LUSC. The core pathogenic sub-network of LUSC is shown in Figure 4b. The expression of certain genes shows significant changes during the progression from normal tissue to cancer, classified by stages. From Figure 5a–d, it is evident that the expression levels of genes BRAF, KDM6A, MAP2K1, and TPR show minimal variation from Normal to Stage IV. However, these genes play crucial roles in NSCLC. BRAF mutations drive oncogenesis through the MAPK pathway and are established therapeutic targets in NSCLC [50]. Silencing KDM6A suppresses tumorigenic phenotypes in NSCLC cell lines [51]. MAP2K1 variations influence signal transduction, cell proliferation, and metastasis, impacting lung cancer progression and treatment. TPR-related mutations, including TPR-ALK fusions, may initiate lung cancer and serve as potential biomarkers for immunotherapy.
By observing Figure 5e–i, we can deduce that CD74, HGF, MAP2K1, CORO2B, KCNA4, DPP6, and C20orf194 exhibit a marked decrease from normal tissue to Stage IA. Conversely, genes such as MAP2K1, SUB1, CDK6, METAP1, GLI4, PRMT5, DPH6, ACTG1, PPIL1, and NDUFS6 show a significant increase in expression during the same transition. In later stages, genes like STRN and ATP5J demonstrate reduced expression in Stage IV LUSC, while SUB1, DPH6, and ACTG1 are upregulated at Stage IV, suggesting their potential as biomarkers for disease progression. CD74, HGF, and SUB1 are frequently overexpressed in NSCLC, promoting tumor proliferation and survival. The knockdown of CD74 or SUB1 suppresses tumor growth, and HGF has shown potential as a therapeutic target due to its role in fibrosis reversal and lung repair. Interestingly, gene CD74 was overexpressed in NSCLC in most of the studies; however, with the results of our analysis of the TCGA-LUSC dataset, the expression of CD74 was significantly decreased in the tumor samples.

4. Discussion

In this study, we developed a downstream analysis method based on known gene regulatory networks from the BioGRID database, integrating RNA-seq and methylation data to assign weights to regulatory relationships and reconstruct networks. Unlike de novo network inference methods, our approach leverages existing biological knowledge, providing a more accurate representation of gene regulation in the context of lung cancer. Compared to the original gene regulatory network, our method demonstrates enhanced performance in clustering pathogenic genes. Furthermore, by comparing G 0 (non-methylated network) and G 1 (methylated network), we identify functional modules and analyze the methylation effects. For instance, we identified stable core pathogenic genes (e.g., BRAF, KDM6A) and methylation-driven oncogenes (e.g., FGFR2, KDR), which were not effectively captured in the original network, while our method focuses on the downstream analysis of known networks, future work will include benchmarking against existing inference methods to further validate its advantages. This approach offers a robust framework for uncovering key regulatory mechanisms in complex diseases.
The integration of gene expression and DNA methylation data in this study represents a significant advancement in understanding the complex mechanisms underlying lung cancer. By employing a novel weighted gene regulatory network reconstruction method based on maximum entropy principles and Markov chain entropy, we were able to build biologically informed networks that exhibit power-law distributions and enhance the clustering of pathogenic genes. This reflects the critical modularity and functional relevance of disease-associated genes in cancer progression.
We applied this reconstructed gene regulatory network method to LUAD and LUSC datasets, constructing an original network G 0 and a methylation-specific network G 1 for each sample. By defining a network methylation index, we analyzed the impact of DNA methylation on known pathogenic genes during disease progression, classifying these methylation-associated pathogenic genes into two categories as follows: methylation-driven oncogenes and methylation-driven tumor suppressor genes. This approach provides a more nuanced understanding of how DNA methylation contributes to cancer progression, revealing potential targets for epigenetic therapies. By distinguishing between the oncogenic and tumor-suppressive roles of methylation, this method offers valuable insights into the dual nature of epigenetic regulation in cancer and lays the foundation for more precise diagnostic and therapeutic strategies.
The analysis of the network methylation index for LUAD and LUSC highlights the intricate regulatory interplay between key driver genes and their first-order neighbors. The observed shifts in correlation patterns and the identification of regulatory nodes provide valuable insights into the altered gene interactions and functional dynamics in tumor samples. These findings emphasize the dual roles of certain genes, functioning as either oncogenic drivers or tumor suppressors, depending on the context. Furthermore, the identification of central regulators, such as AURKA, OSM, and GLI4, underscores their potential as therapeutic targets.
By focusing on the core and bridge genes in the network of the stable core pathogenic gene set, this work advances our understanding of the molecular pathways underlying lung cancer progression, paving the way for the development of more personalized and effective targeted therapies. Our method can not only uncover disease-causing genes with abnormal expression in tumor samples such as CD74, HGF, but it can also identify genes with stable expression yet crucial roles in LUSC, such as BRAF, KDM6A, MAP2K1, and TPR. In the analysis of both the methylation network and the network of stable core pathogenic genes, KRCC1 consistently emerged as a bridge gene. KRCC1, often overexpressed in various malignancies, is associated with poor prognosis and plays a role in promoting tumor growth and inhibiting apoptosis. These findings suggest that KRCC1 may serve as a novel biomarker for NSCLC. Meanwhile, the MAP2K1 and MAP2K2 genes regulate cell proliferation and survival through the MAPK signaling pathway, and their abnormal activation drives tumor growth, metastasis, and drug resistance in lung cancer, making them critical therapeutic targets.
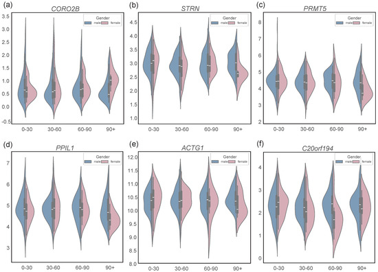
The application of this methodology to LUSC datasets further demonstrated the impact of gender and smoking status on gene expression patterns, as shown in Figure 6. With increasing cumulative smoking exposure, the expression of BRAF remains stable in male patients. However, in female patients, BRAF expression is comparable to males when smoking exposure is below 60 pack-years but declines significantly beyond this threshold, with the most pronounced differences observed at 90 pack-years. In contrast, CD74 expression in male patients is unaffected by smoking exposure but increases in females with over 60 pack-years, correlating with higher exposure levels. Notably, CORO2B expression shows a sharp upregulation in female patients with over 90 pack-years, while the expression of KDM6A is not influenced by smoking exposure, and it is consistently higher in female patients compared to males. Genes such as STRN, PRMT5, PPIL1, and ACTG1 maintain stable expression levels in male patients regardless of smoking exposure, but STRN exhibits a sharp downregulation in females with more than 90 pack-years of exposure. Similarly, C20orf194 expression remains unaffected in male patients but shows a significant reduction in females with 60–90 pack-years of exposure compared to their male counterparts. CORO2B is associated with smoking-induced malignant transformation, while C20orf194 shows differential expression in female patients under high smoking exposure, indicating its potential role in gender-specific tumorigenesis.
Despite these advancements, there are limitations to this study. The computational time required for network reconstruction on a per-sample basis can be substantial, making it challenging to handle large datasets efficiently. Furthermore, the current approach to multi-omics integration is limited to its ability to incorporate a broader range of omics data, such as proteomics and metabolomics, which could provide a more comprehensive understanding of cancer mechanisms. Additionally, the choice of clustering parameters lacks rigorous optimization, and the method is sensitive to initial conditions, potentially affecting the robustness of the results. The complexity of the reconstructed networks and the lack of experimental validation also pose challenges in interpreting the biological relevance of the findings. Finally, incomplete clinical data and the method’s focus on lung cancer raise questions about its generalizability to other cancer types or diseases.
To address these limitations, future studies should focus on optimizing computational efficiency to support larger datasets and exploring methods to integrate additional omics data, such as proteomics and metabolomics. Advanced clustering techniques and validation metrics should be employed to improve the robustness of the results. The experimental validation of the identified driver genes and methylation effects, along with the development of tools for better network visualization and interpretation, could enhance the method’s practicality and interpretability. Extending the approach to other cancer types and diseases would further assess its generalizability and potential for broader applications in precision medicine.

5. Conclusions

This study introduces an innovative approach to weighted gene regulatory network reconstruction, addressing the limitations of single-omics data and enhancing the clustering of pathogenic genes to uncover critical insights into lung cancer progression. Through the integration of gene expression and DNA methylation data, we identified a stable core pathogenic gene set and key bridge genes, offering valuable biomarkers and therapeutic targets for LUAD and LUSC. The incorporation of methylation-driven oncogenes and tumor suppressor genes into network analyses provides a more comprehensive understanding of the dual nature of epigenetic regulation in cancer.
Our findings also reveal the influence of gender and smoking status on the expression of key genes, underscoring the importance of personalized approaches in lung cancer diagnosis and treatment. By highlighting the central regulatory genes and their roles in tumor progression, this work lays the groundwork for the development of targeted therapies and novel diagnostic strategies. Future research should focus on experimental validation and the integration of multi-omics data to further enhance the understanding of lung cancer mechanisms and improve therapeutic outcomes.

Author Contributions

Conceptualization, Q.H., Z.M. and B.G.; data curation, Q.H. and Z.M.; formal analysis, Q.H. and Z.M.; funding acquisition, B.G. and Z.Z.; investigation, Q.H.; methodology, Q.H. and Z.M.; project administration, Z.M. and B.G.; resources, Z.M. and B.G.; software, Q.H. and Z.M.; supervision, Z.Y., B.G. and Z.Z.; validation, Q.H. and Z.M.; visualization, Q.H. and Z.M.; writing—original draft, Q.H.; writing—review and editing, Q.H. and Z.M. All authors have read and agreed to the published version of the manuscript.

Funding

This work was supported by the National Science and Technology Major Project (Grant: 2022ZD0117802), the Fundamental Research Funds for the Central Universities, and the Beijing Advanced Innovation Center for Future Blockchain and Privacy Computing.

Institutional Review Board Statement

Not applicable.

Informed Consent Statement

Not applicable.

Data Availability Statement

The BioGrid data can be found at https://downloads.thebiogrid.org/BioGRID/Release-Archive/BIOGRID-4.4.226/ (accessed on 10 November 2023). TCGA-LUAD and TCGA-LUSC can be found at The Cancer Genome Atlas (TCGA) Research Network: http://cancergenome.nih.gov (accessed on 23 November 2023).

Acknowledgments

The analyses in this study are based on data generated by The Cancer Genome Atlas (TCGA) Research Network: http://cancergenome.nih.gov (accessed on 23 November 2023). We sincerely thank the TCGA Research Network and its contributing institutions for their valuable data. The code can be found at https://github.com/Johnson8998/WGRN-MCE (accessed on 17 February 2025). The authors are grateful to editors and reviewers for their valuable remarks, comments and advice, that help to improve the quality of the manuscript.

Conflicts of Interest

The authors declare no conflicts of interest.

Abbreviations

The following abbreviations are used in this manuscript:
MCEMarkov Chain Entropy
MFEMarkov Flow Entropy

References

  1. Siegel, R.L.; Giaquinto, A.N.; Jemal, A. Cancer Statistics, 2024. CA Cancer J. Clin. 2024, 74, 12–49. [Google Scholar] [CrossRef] [PubMed]
  2. Bray, F.; Laversanne, M.; Sung, H.; Ferlay, J.; Siegel, R.L.; Soerjomataram, I.; Jemal, A. Global cancer statistics 2022: GLOBOCAN estimates of incidence and mortality worldwide for 36 cancers in 185 countries. CA Cancer J. Clin. 2024, 74, 229–263. [Google Scholar] [CrossRef]
  3. Zhang, Y.; Hu, Q.; Pei, Y.; Luo, H.; Wang, Z.; Xu, X.; Zhang, Q.; Dai, J.; Wang, Q.; Fan, Z.; et al. A patient-specific lung cancer assembloid model with heterogeneous tumor microenvironments. Nat. Commun. 2024, 15, 3382. [Google Scholar] [CrossRef]
  4. Swanton, C.; Bernard, E.; Abbosh, C.; André, F.; Auwerx, J.; Balmain, A.; Bar-Sagi, D.; Bernards, R.; Bullman, S.; DeGregori, J.; et al. Embracing cancer complexity: Hallmarks of systemic disease. Cell 2024, 187, 1589–1616. [Google Scholar] [CrossRef]
  5. Herbst, R.S.; Morgensztern, D.; Boshoff, C. The biology and management of non-small cell lung cancer. Nature 2018, 553, 446–454. [Google Scholar] [CrossRef] [PubMed]
  6. Wang, Z.; Wang, Y.; Huang, Y.; Xue, F.; Han, W.; Hu, Y.; Wang, L.; Song, W.; Jiang, J. Challenges and research opportunities for lung cancer screening in China. Cancer Commun. 2018, 38, 34. [Google Scholar] [CrossRef] [PubMed]
  7. LeCun, Y.; Bengio, Y.; Hinton, G. Deep learning. Nature 2015, 521, 436–444. [Google Scholar] [CrossRef] [PubMed]
  8. Greenblatt, J.F.; Alberts, B.M.; Krogan, N.J. Discovery and significance of protein–protein interactions in health and disease. Cell 2024, 187, 6501–6517. [Google Scholar] [CrossRef] [PubMed]
  9. Liu, W.; Li, Y.; Patrinos, G.P.; Xu, S.; Thong, M.K.; Chen, Z.; Crawley, F.P.; Li, L.; Ekmekci, P.E.; Drmanac, R.; et al. The 1% gift to humanity: The Human Genome Project II. Cell Res. 2024, 34, 747–750. [Google Scholar] [CrossRef] [PubMed]
  10. Barabasi, A.L.; Oltvai, Z.N. Network biology: Understanding the cell’s functional organization. Nat. Rev. Genet. 2004, 5, 101–113. [Google Scholar] [CrossRef] [PubMed]
  11. Badia-i Mompel, P.; Wessels, L.; Müller-Dott, S.; Trimbour, R.; Ramirez Flores, R.O.; Argelaguet, R.; Saez-Rodriguez, J. Gene regulatory network inference in the era of single-cell multi-omics. Nat. Rev. Genet. 2023, 24, 739–754. [Google Scholar] [CrossRef] [PubMed]
  12. Chen, L.; Liu, R.; Liu, Z.P.; Li, M.; Aihara, K. Detecting early-warning signals for sudden deterioration of complex diseases by dynamical network biomarkers. Sci. Rep. 2012, 2, 342. [Google Scholar] [CrossRef] [PubMed]
  13. Zhu, Z.; Surujon, D.; Ortiz-Marquez, J.C.; Huo, W.; Isberg, R.R.; Bento, J.; van Opijnen, T. Entropy of a bacterial stress response is a generalizable predictor for fitness and antibiotic sensitivity. Nat. Commun. 2020, 11, 4365. [Google Scholar] [CrossRef] [PubMed]
  14. van der Aalst, C.M.; Ten Haaf, K.; de Koning, H.J. Lung cancer screening: Latest developments and unanswered questions. Lancet Respir. Med. 2016, 4, 749–761. [Google Scholar] [CrossRef] [PubMed]
  15. Hijazi, M.; Smith, R.; Rajeeve, V.; Bessant, C.; Cutillas, P.R. Reconstructing kinase network topologies from phosphoproteomics data reveals cancer-associated rewiring. Nat. Biotechnol. 2020, 38, 493–502. [Google Scholar] [CrossRef] [PubMed]
  16. Hoang, T.; Wang, J.; Boyd, P.; Wang, F.; Santiago, C.; Jiang, L.; Yoo, S.; Lahne, M.; Todd, L.J.; Jia, M.; et al. Gene regulatory networks controlling vertebrate retinal regeneration. Science 2020, 370, eabb8598. [Google Scholar] [CrossRef] [PubMed]
  17. Gandal, M.J.; Haney, J.R.; Parikshak, N.N.; Leppa, V.; Ramaswami, G.; Hartl, C.; Schork, A.J.; Appadurai, V.; Buil, A.; Werge, T.M.; et al. Shared molecular neuropathology across major psychiatric disorders parallels polygenic overlap. Science 2018, 359, 693–697. [Google Scholar] [CrossRef]
  18. Shi, J.; Teschendorff, A.E.; Chen, W.; Chen, L.; Li, T. Quantifying Waddington’s epigenetic landscape: A comparison of single-cell potency measures. Briefings Bioinform. 2020, 21, 248–261. [Google Scholar] [CrossRef]
  19. Langfelder, P.; Horvath, S. WGCNA: An R package for weighted correlation network analysis. BMC Bioinform. 2008, 9, 559. [Google Scholar] [CrossRef]
  20. Reel, P.S.; Reel, S.; Pearson, E.; Trucco, E.; Jefferson, E. Using machine learning approaches for multi-omics data analysis: A review. Biotechnol. Adv. 2021, 49, 107739. [Google Scholar] [CrossRef] [PubMed]
  21. Stricker, S.H.; Köferle, A.; Beck, S. From profiles to function in epigenomics. Nat. Rev. Genet. 2017, 18, 51–66. [Google Scholar] [CrossRef] [PubMed]
  22. Picard, M.; Scott-Boyer, M.P.; Bodein, A.; Périn, O.; Droit, A. Integration strategies of multi-omics data for machine learning analysis. Comput. Struct. Biotechnol. J. 2021, 19, 3735–3746. [Google Scholar] [CrossRef] [PubMed]
  23. Ivanisevic, T.; Sewduth, R.N. Multi-omics integration for the design of novel therapies and the identification of novel biomarkers. Proteomes 2023, 11, 34. [Google Scholar] [CrossRef]
  24. Smith, Z.D.; Hetzel, S.; Meissner, A. DNA methylation in mammalian development and disease. Nat. Rev. Genet. 2024, 26, 7–30. [Google Scholar] [CrossRef]
  25. Muzio, G.; O’Bray, L.; Borgwardt, K. Biological network analysis with deep learning. Briefings Bioinform. 2021, 22, 1515–1530. [Google Scholar] [CrossRef]
  26. Yang, B.; Wang, J.Q.; Tan, Y.; Yuan, R.; Chen, Z.S.; Zou, C. RNA methylation and cancer treatment. Pharmacol. Res. 2021, 174, 105937. [Google Scholar] [CrossRef] [PubMed]
  27. Stark, C.; Breitkreutz, B.J.; Reguly, T.; Boucher, L.; Breitkreutz, A.; Tyers, M. BioGRID: A general repository for interaction datasets. Nucleic Acids Res. 2006, 34, D535–D539. [Google Scholar] [CrossRef]
  28. Grewal, J.K.; Krzywinski, M.; Altman, N. Markov models—Markov chains. Nat. Methods 2019, 16, 663–664. [Google Scholar] [CrossRef] [PubMed]
  29. Pressé, S.; Ghosh, K.; Lee, J.; Dill, K.A. Principles of maximum entropy and maximum caliber in statistical physics. Rev. Mod. Phys. 2013, 85, 1115–1141. [Google Scholar] [CrossRef]
  30. Joodaki, M.; Dowlatshahi, M.B.; Joodaki, N.Z. An ensemble feature selection algorithm based on PageRank centrality and fuzzy logic. Knowl.-Based Syst. 2021, 233, 107538. [Google Scholar] [CrossRef]
  31. Bogatyrova, O.; Mattsson, J.S.; Ross, E.M.; Sanderson, M.P.; Backman, M.; Botling, J.; Brunnström, H.; Kurppa, P.; La Fleur, L.; Strell, C.; et al. FGFR1 overexpression in non-small cell lung cancer is mediated by genetic and epigenetic mechanisms and is a determinant of FGFR1 inhibitor response. Eur. J. Cancer 2021, 151, 136–149. [Google Scholar] [CrossRef]
  32. Zhou, M.; Li, H.; Gao, B.; Zhao, Y. The prognostic impact of pathogenic stromal cell-associated genes in lung adenocarcinoma. Comput. Biol. Med. 2024, 178, 108692. [Google Scholar] [CrossRef]
  33. Quiñones-Lombraña, A.; Blair, R.H.; Blanco, J.G. Investigation of the role of DNA methylation in the expression of ERBB2 in human myocardium. Gene 2017, 628, 286–294. [Google Scholar] [CrossRef]
  34. Che, N.; Zhao, N.; Zhao, X.; Su, S.; Zhang, Y.; Bai, X.; Li, F.; Zhang, D.; Li, Y. The expression and prognostic significance of PIK3CB in lung adenocarcinoma. Ann. Diagn. Pathol. 2022, 60, 152001. [Google Scholar] [CrossRef] [PubMed]
  35. Wang, Y.; Yang, W.; Pu, Q.; Yang, Y.; Ye, S.; Ma, Q.; Ren, J.; Cao, Z.; Zhong, G.; Zhang, X.; et al. The effects and mechanisms of SLC34A2 in tumorigenesis and progression of human non-small cell lung cancer. J. Biomed. Sci. 2015, 22, 52. [Google Scholar] [CrossRef]
  36. Muscarella, L.A.; Parrella, P.; D’Alessandro, V.; la Torre, A.; Barbano, R.; Fontana, A.; Tancredi, A.; Guarnieri, V.; Balsamo, T.; Coco, M.; et al. Frequent epigenetics inactivation of KEAP1 gene in non-small cell lung cancer. Epigenetics 2011, 6, 710–719. [Google Scholar] [CrossRef] [PubMed]
  37. Boggaram, V. Thyroid transcription factor-1 (TTF-1/Nkx2. 1/TITF1) gene regulation in the lung. Clin. Sci. 2009, 116, 27–35. [Google Scholar] [CrossRef]
  38. Lee, Y.S.; Lee, J.W.; Jang, J.W.; Chi, X.Z.; Kim, J.H.; Li, Y.H.; Kim, M.K.; Kim, D.M.; Choi, B.S.; Kim, E.G.; et al. Runx3 inactivation is a crucial early event in the development of lung adenocarcinoma. Cancer Cell 2013, 24, 603–616. [Google Scholar] [CrossRef]
  39. Nørskov, M.S.; Dahl, M.; Tybjærg-Hansen, A. Genetic variation in GSTP1, lung function, risk of lung cancer, and mortality. J. Thorac. Oncol. 2017, 12, 1664–1672. [Google Scholar] [CrossRef] [PubMed]
  40. Seng, T.; Currey, N.; Cooper, W.A.; Lee, C.S.; Chan, C.; Horvath, L.; Sutherland, R.L.; Kennedy, C.; McCaughan, B.; Kohonen-Corish, M. DLEC1 and MLH1 promoter methylation are associated with poor prognosis in non-small cell lung carcinoma. Br. J. Cancer 2008, 99, 375–382. [Google Scholar] [CrossRef]
  41. Li, N.; Li, S. Epigenetic inactivation of SOX1 promotes cell migration in lung cancer. Tumor Biol. 2015, 36, 4603–4610. [Google Scholar] [CrossRef]
  42. Liu, H.; Zhang, B.; Sun, Z. Spectrum of EGFR aberrations and potential clinical implications: Insights from integrative pan-cancer analysis. Cancer Commun. 2020, 40, 43–59. [Google Scholar] [CrossRef] [PubMed]
  43. Lin, S.; Gregory, R.I. MicroRNA biogenesis pathways in cancer. Nat. Rev. Cancer 2015, 15, 321–333. [Google Scholar] [CrossRef] [PubMed]
  44. Sasaki, T.; Rodig, S.J.; Chirieac, L.R.; Jänne, P.A. The biology and treatment of EML4-ALK non-small cell lung cancer. Eur. J. Cancer 2010, 46, 1773–1780. [Google Scholar] [CrossRef] [PubMed]
  45. Yang, Z.; Jiang, S.; Shang, J.; Jiang, Y.; Dai, Y.; Xu, B.; Yu, Y.; Liang, Z.; Yang, Y. LncRNA: Shedding light on mechanisms and opportunities in fibrosis and aging. Ageing Res. Rev. 2019, 52, 17–31. [Google Scholar] [CrossRef]
  46. Dagar, G.; Kumar, R.; Yadav, K.K.; Singh, M.; Pandita, T.K. Ubiquitination and deubiquitination: Implications on cancer therapy. Biochim. Biophys. Acta (BBA)-Gene Regul. Mech. 2023, 1866, 194979. [Google Scholar] [CrossRef]
  47. Abolfathi, H.; Arabi, M.; Sheikhpour, M. A literature review of microRNA and gene signaling pathways involved in the apoptosis pathway of lung cancer. Respir. Res. 2023, 24, 55. [Google Scholar] [CrossRef]
  48. Buschman, M.D.; Rahajeng, J.; Field, S.J. GOLPH3 links the Golgi, DNA damage, and cancer. Cancer Res. 2015, 75, 624–627. [Google Scholar] [CrossRef] [PubMed]
  49. Dewson, G.; Eichhorn, P.J.; Komander, D. Deubiquitinases in cancer. Nat. Rev. Cancer 2023, 23, 842–862. [Google Scholar] [CrossRef]
  50. Nguyen-Ngoc, T.; Bouchaab, H.; Adjei, A.A.; Peters, S. BRAF alterations as therapeutic targets in non–small-cell lung cancer. J. Thorac. Oncol. 2015, 10, 1396–1403. [Google Scholar] [CrossRef]
  51. Chen, Z.; Qi, Y.; Shen, J.; Chen, Z. Histone demethylase KDM6A coordinating with KMT2B regulates self-renewal and chemoresistance of non-small cell lung cancer stem cells. Transl. Oncol. 2023, 37, 101778. [Google Scholar] [CrossRef]
Figure 1. Schematic diagram of the flow of the research methodology. This figure illustrates the maximum entropy network reconstruction and clustering to find the core gene module, and the flow of arrows shows the incremental analysis flow from raw data preprocessing to core pathogenic gene mining.
Figure 1. Schematic diagram of the flow of the research methodology. This figure illustrates the maximum entropy network reconstruction and clustering to find the core gene module, and the flow of arrows shows the incremental analysis flow from raw data preprocessing to core pathogenic gene mining.
Biology 14 00223 g001
Figure 2. (a): Degree distribution of gene regulatory networks after and before gene regulatory network reconfiguration. (b): Plot of clustering effects of gene regulatory network driver genes before and after reconfiguration. The original network is the clustering effect before reconfiguration, the other four are the clustering effects of driver genes after gene the regulatory network reconfiguration of the four randomly selected samples from LUAD and LUSC. Different colors represent different cluster categories. (c): Distribution of methylation beta values for normal−normal and normal−tumor LUAD and LUSC genes. The two figures on the left show the distribution of LUAD patients and normal samples, while the two figrues on the right show the distribution of LUSC patients and normal samples. (d): Heatmap of network methylation index distribution for all samples of LUAD and LUSC, with the area divided by the red dotted line representing the AJCC stage of the disease from left to right as follows: Normal, Stage IA, Stage IB, Stage IIA, Stage IIB, Stage IIIA, Stage IIIB, Stage IV. The colors represent the magnitude of the network methylation index.
Figure 2. (a): Degree distribution of gene regulatory networks after and before gene regulatory network reconfiguration. (b): Plot of clustering effects of gene regulatory network driver genes before and after reconfiguration. The original network is the clustering effect before reconfiguration, the other four are the clustering effects of driver genes after gene the regulatory network reconfiguration of the four randomly selected samples from LUAD and LUSC. Different colors represent different cluster categories. (c): Distribution of methylation beta values for normal−normal and normal−tumor LUAD and LUSC genes. The two figures on the left show the distribution of LUAD patients and normal samples, while the two figrues on the right show the distribution of LUSC patients and normal samples. (d): Heatmap of network methylation index distribution for all samples of LUAD and LUSC, with the area divided by the red dotted line representing the AJCC stage of the disease from left to right as follows: Normal, Stage IA, Stage IB, Stage IIA, Stage IIB, Stage IIIA, Stage IIIB, Stage IV. The colors represent the magnitude of the network methylation index.
Biology 14 00223 g002
Figure 3. (a,b): Methylation network of LUAD (a) and LUSC (b). Green nodes represent the severely methylated genes in most of the samples and blue nodes are bridge nodes. The other nodes are normal genes. The arrows are colored the same as their target genes. (c,d): Heatmap of correlation between normal and tumor samples for both LUAD (c) and LUSC (d) cancers. Separated by diagonal lines, the lower half is for normal samples and the upper half is for tumor samples.
Figure 3. (a,b): Methylation network of LUAD (a) and LUSC (b). Green nodes represent the severely methylated genes in most of the samples and blue nodes are bridge nodes. The other nodes are normal genes. The arrows are colored the same as their target genes. (c,d): Heatmap of correlation between normal and tumor samples for both LUAD (c) and LUSC (d) cancers. Separated by diagonal lines, the lower half is for normal samples and the upper half is for tumor samples.
Biology 14 00223 g003
Figure 4. (a,b): Subnetworks consisting of a stable core set of pathogenic genes for LUAD (a) and LUSC (b), where green nodes indicate core genes, blue nodes indicate bridge genes, and the size of the node represents the degree of the node. The other nodes are normal genes. The arrows are colored the same as their target genes. (c,d): Distribution of methylation beta values for core and bridge genes for LUAD (c) and LUSC (d). Different colors represent different genes.
Figure 4. (a,b): Subnetworks consisting of a stable core set of pathogenic genes for LUAD (a) and LUSC (b), where green nodes indicate core genes, blue nodes indicate bridge genes, and the size of the node represents the degree of the node. The other nodes are normal genes. The arrows are colored the same as their target genes. (c,d): Distribution of methylation beta values for core and bridge genes for LUAD (c) and LUSC (d). Different colors represent different genes.
Biology 14 00223 g004
Figure 5. (ap): Boxplots of the expression of some LUSC core and bridge genes by AJCC stage, the horizontal coordinates are the different stages in the following order: ‘Normal’, ‘Stage IA’, ‘Stage IB’, ‘Stage IIA’, ‘Stage IIB’, ‘Stage IIIA’, ‘Stage IIIB’, and ‘Stage IV ’, and the expression was FPKM. The meaning of the colors is shown in the legend at the bottom of the picture.
Figure 5. (ap): Boxplots of the expression of some LUSC core and bridge genes by AJCC stage, the horizontal coordinates are the different stages in the following order: ‘Normal’, ‘Stage IA’, ‘Stage IB’, ‘Stage IIA’, ‘Stage IIB’, ‘Stage IIIA’, ‘Stage IIIB’, and ‘Stage IV ’, and the expression was FPKM. The meaning of the colors is shown in the legend at the bottom of the picture.
Biology 14 00223 g005
Figure 6. (af) Violin plots of LUSC partial core and bridge genes by sex in response to smoking. Horizontal coordinates are pack-years of smoking, 0–30, 30–60, 60–90, 90+, respectively. The genes in the figure show different forms of expression in smoking amount and gender.
Figure 6. (af) Violin plots of LUSC partial core and bridge genes by sex in response to smoking. Horizontal coordinates are pack-years of smoking, 0–30, 30–60, 60–90, 90+, respectively. The genes in the figure show different forms of expression in smoking amount and gender.
Biology 14 00223 g006
Table 1. Statistical information for TCGA-LUAD and TCGA-LUSC, including gender, smoking status (pack years smoked), and stage (Ajcc stage). Some of the samples had missing clinical information.
Table 1. Statistical information for TCGA-LUAD and TCGA-LUSC, including gender, smoking status (pack years smoked), and stage (Ajcc stage). Some of the samples had missing clinical information.
GenderMaleFemale
LUAD191228
LUSC27496
Smoking0–3030–6060–9090+
LUAD1201192225
LUSC2591534932
StageNormalIAIBIIAIIBIIIAIIIBIV
LUAD18109115455358919
LUSC8719860724764
Table 2. Driver genes with more deletions in the network methylation index.
Table 2. Driver genes with more deletions in the network methylation index.
LUADLUSC
GeneNumber of AbsenceGeneNumber of Absence
N4BP2437USP44369
RFWD3435GOLPH3366
DROSHA228BIRC6364
EML4182N4BP2347
RFWD3319
Table 3. Core and bridge genes of LUAD and their functions.
Table 3. Core and bridge genes of LUAD and their functions.
Gene SymbolGene TypeFunction
ERBB4CoreCell signaling in tumorigenesis
BRAFCoreActivates MAPK pathway, oncogenesis
HGFCorePromotes repair, potential therapeutic
TPM3CoreCytoskeletal dynamics, metastasis
MDM2CoreNegatively regulates p53
MAP2K2CoreImpacts MAPK signaling, resistance
UBE2E3BridgeRegulates ubiquitin-proteasome pathway
ME1BridgeSupports metabolic reprogramming
ATP5JBridgeMitochondrial energy metabolism
GPR21BridgeCell migration signaling
HOXD4BridgeCellular differentiation
ZNF80BridgeTranscriptional regulation
DESBridgeCytoskeletal integrity, metastasis
Table 4. Core and bridge genes of LUSC and their functions.
Table 4. Core and bridge genes of LUSC and their functions.
Gene SymbolGene TypeFunction
BRAFCoreActivates MAPK pathway, oncogenesis
CD74CorePromotes proliferation, migration
HGFCorePromotes repair, potential therapeutic
KDM6ACoreEpigenetic regulation, poor prognosis
MAP2K1CoreDisrupts signaling, metastasis
PTPRTCoreNegatively regulates proliferation
STRNCoreFusion genes, tumorigenesis
SUB1CoreAmplified, promotes tumorigenesis
TPRCoreFusion genes, poor prognosis
CDK6BridgeRegulates cell cycle progression
METAP1BridgeProtein maturation
GLI4BridgeModulates Hedgehog signaling
TGM3BridgeCellular adhesion, metastasis
PRMT5BridgeTumor progression, resistance
RNR1BridgeRegulates ribosomal function
ATP5JBridgeMitochondrial energy metabolism
DPH6BridgeTranslation elongation
FOXA3BridgeEpithelial differentiation
CRLF1BridgeCytokine signaling
ACTG1BridgeCytoskeletal dynamics
KCNA6BridgeIon channel regulation
CORO2BBridgeCigarette smoke-induced transformation
RN7SL1BridgeModulates RNA stability
KCNA4BridgeRegulates potassium ion flux
DPP6BridgeProteolytic processes
PPIL1BridgeProtein folding
KRCC1BridgeDNA repair
C20orf194BridgeTranscriptional regulation
NDUFS6BridgeElectron transport
GRAPBridgeRegulates signaling pathways
Disclaimer/Publisher’s Note: The statements, opinions and data contained in all publications are solely those of the individual author(s) and contributor(s) and not of MDPI and/or the editor(s). MDPI and/or the editor(s) disclaim responsibility for any injury to people or property resulting from any ideas, methods, instructions or products referred to in the content.

Share and Cite

MDPI and ACS Style

He, Q.; Mi, Z.; Yin, Z.; Zheng, Z.; Guo, B. Weighted Gene Networks Derived from Multi-Omics Reveal Core Cancer Genes in Lung Cancer. Biology 2025, 14, 223. https://doi.org/10.3390/biology14030223

AMA Style

He Q, Mi Z, Yin Z, Zheng Z, Guo B. Weighted Gene Networks Derived from Multi-Omics Reveal Core Cancer Genes in Lung Cancer. Biology. 2025; 14(3):223. https://doi.org/10.3390/biology14030223

Chicago/Turabian Style

He, Qingcai, Zhilong Mi, Ziqiao Yin, Zhiming Zheng, and Binghui Guo. 2025. "Weighted Gene Networks Derived from Multi-Omics Reveal Core Cancer Genes in Lung Cancer" Biology 14, no. 3: 223. https://doi.org/10.3390/biology14030223

APA Style

He, Q., Mi, Z., Yin, Z., Zheng, Z., & Guo, B. (2025). Weighted Gene Networks Derived from Multi-Omics Reveal Core Cancer Genes in Lung Cancer. Biology, 14(3), 223. https://doi.org/10.3390/biology14030223

Note that from the first issue of 2016, this journal uses article numbers instead of page numbers. See further details here.

Article Metrics

Back to TopTop