Comprehensive Genome-Wide Analysis of Dmrt Transcription Factors Reveals Their Roles in Sexual Dimorphism in Scolopendra mutilans
Abstract
Simple Summary
Abstract
1. Introduction
2. Materials and Methods
2.1. Identification and Characterization of Dmrt Transcription Factor in S. mutilans
2.2. Molecular Phylogenetic Analysis
2.3. Chromosome Locations and Synteny Analysis
2.4. The PPI Networks of Dmrt Transcription Factors
2.5. The Expression Pattern of Dmrt Transcription Factors in Males and Females
3. Results
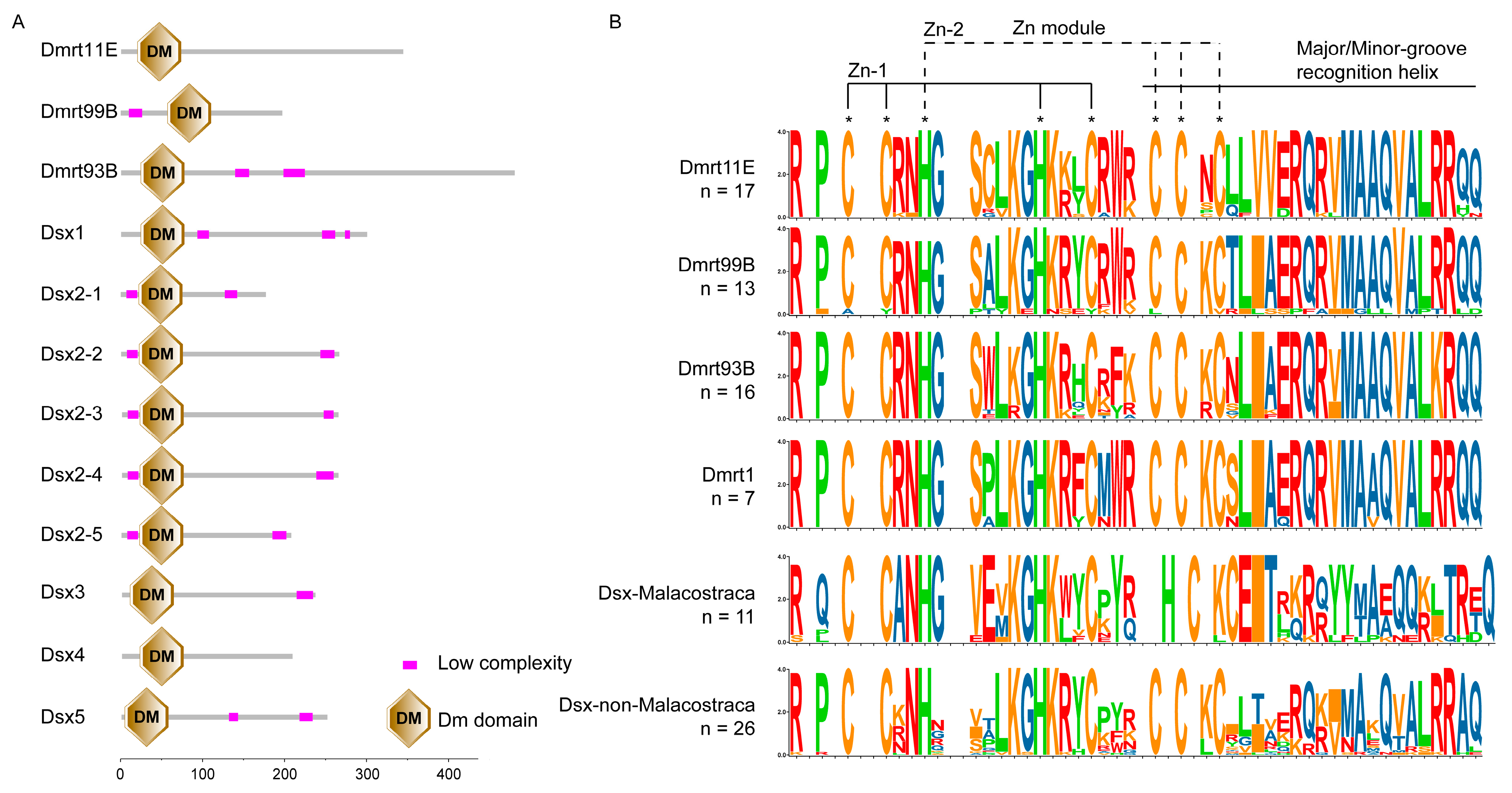
3.1. Structure and Physicochemical Traits of the Dmrt Transcription Factors
3.2. Chromosome Locations and Synteny
3.3. Phylogenetic Analysis
3.4. The PPI Networks of Dmrt Transcription Factors
3.5. Expression Profile of Dmrt Transcription Factors in Individuals of Both Sexes
4. Discussion
5. Conclusions
Supplementary Materials
Author Contributions
Funding
Institutional Review Board Statement
Informed Consent Statement
Data Availability Statement
Acknowledgments
Conflicts of Interest
References
- Bachtrog, D.; Mank, J.E.; Peichel, C.L.; Kirkpatrick, M.; Otto, S.P.; Ashman, T.-L.; Hahn, M.W.; Kitano, J.; Mayrose, I.; Ming, R.; et al. Sex determination: Why so many ways of doing it? PLoS Biol. 2014, 12, e1001899. [Google Scholar] [CrossRef]
- Liu, T.; Li, R.; Liu, L.; Wu, S.; Zhang, L.; Li, Y.; Wei, H.; Shu, Y.; Yang, Y.; Wang, S.; et al. The effect of temperature on gonadal sex differentiation of yesso scallop Patinopecten yessoensis. Front. Cell. Dev. Biol. 2022, 9, 803046. [Google Scholar] [CrossRef]
- Carter, A.W.; Paizt, R.T.; Kohno, S. Sex determination and differentiation in reptiles. In Hormones and Reproduction of Vertebrates, 2nd ed.; Norris, D.O., Lopez, K.H., Eds.; Academic Press: Cambridge, MA, USA, 2024; pp. 1–33. [Google Scholar]
- Zhang, Q.; Huang, J.; Fu, Y.; Chen, J.; Wang, W. Genome-wide identification and expression profiles of sex-related gene families in the Pacific abalone Haliotis discus hannai. Comp. Biochem. Physiol. Part D Genom. Proteom. 2024, 50, 101205. [Google Scholar] [CrossRef]
- Nagahama, Y.; Chakraborty, T.; Paul-Prasanth, B.; Ohta, K.; Nakamura, M. Sex determination, gonadal sex differentiation, and plasticity in vertebrate species. Physiol. Rev. 2021, 101, 1237–1308. [Google Scholar] [CrossRef]
- Peng, W.; Zheng, W.; Handler, A.M.; Zhang, H. The role of the transformer gene in sex determination and reproduction in the tephritid fruit fly, Bactrocera dorsalis (Hendel). Genetica 2015, 143, 717–727. [Google Scholar] [CrossRef]
- Bell, L.R.; Maine, E.M.; Schedl, P.; Cline, T.W. Sex-lethal, a Drosophila sex determination switch gene, exhibits sex-specific RNA splicing and sequence similarity to RNA binding proteins. Cell 1988, 55, 1037–1046. [Google Scholar] [CrossRef]
- MacDougall, C.; Harbison, D.; Bownes, M. The developmental consequences of alternative splicing in sex determination and differentiation in Drosophila. Dev. Biol. 1995, 172, 353–376. [Google Scholar] [CrossRef] [PubMed]
- Nagoshi, R.N.; McKeown, M.; Burtis, K.C.; Belote, J.M.; Baker, B.S. The control of alternative splicing at genes regulating sexual differentiation in D. melanogaster. Cell 1988, 53, 229–236. [Google Scholar] [CrossRef] [PubMed]
- Burtis, K.C.; Baker, B.S. Drosophila doublesex gene controls somatic sexual differentiation by producing alternatively spliced mRNAs encoding related sex-specific polypeptides. Cell 1989, 56, 997–1010. [Google Scholar] [CrossRef]
- Webster, K.A.; Schach, U.; Ordaz, A.; Steinfeld, J.S.; Draper, B.W.; Siegfried, K.R. Dmrt1 is necessary for male sexual development in zebrafish. Dev. Biol. 2017, 422, 33–46. [Google Scholar] [CrossRef] [PubMed]
- Xu, J.; Zhan, S.; Chen, S.; Zeng, B.; Li, Z.; James, A.A.; Tan, A.; Huang, Y. Sexually dimorphic traits in the silkworm, Bombyx mori, are regulated by doublesex. Insect Biochem. Mol. Biol. 2017, 80, 42–51. [Google Scholar] [CrossRef]
- Wei, W.Y.; Huang, J.H.; Zhou, F.L.; Yang, Q.B.; Li, Y.D.; Jiang, S.; Jiang, S.G.; Yang, L.S. Identification and expression analysis of Dsx and its positive transcriptional regulation of IAG in black tiger shrimp (Penaeus monodon). Int. J. Mol. Sci. 2022, 23, 12701. [Google Scholar] [CrossRef]
- Ottolenghi, C.; Fellous, M.; Barbieri, M.; McElreavey, K. Novel paralogy relations among human chromosomes support a link between the phylogeny of doublesex-related genes and the evolution of sex determination. Genomics 2002, 79, 333–343. [Google Scholar] [CrossRef] [PubMed]
- Kim, S.; Kettlewell, J.R.; Anderson, R.C.; Bardwell, V.J.; Zarkower, D. Sexually dimorphic expression of multiple doublesex-related genes in the embryonic mouse gonad. Gene Expr. Patterns 2003, 3, 77–82. [Google Scholar] [CrossRef] [PubMed]
- Dong, J.; Li, J.; Hu, J.; Sun, C.; Tian, Y.; Li, W.; Yan, N.; Sun, C.; Sheng, X.; Yang, S.; et al. Comparative genomics studies on the dmrt gene family in fish. Front. Genet. 2020, 11, 563947. [Google Scholar] [CrossRef]
- Veith, A.M.; Klattig, J.; Dettai, A.; Schmidt, C.; Englert, C.; Volff, J.N. Male-biased expression of X-chromosomal DM domain-less Dmrt8 genes in the mouse. Genomics 2006, 88, 185–195. [Google Scholar] [CrossRef]
- Ottolenghi, C.; Veitia, R.; Barbieri, M.; Fellous, M.; McElreavey, K. The human doublesex-related gene, DMRT2, is homologous to a gene involved in somitogenesis and encodes a potential bicistronic transcript. Genomics 2000, 64, 179–186. [Google Scholar] [CrossRef]
- Zhou, X.; Li, Q.; Lu, H.; Chen, H.; Guo, Y.; Cheng, H.; Zhou, R. Fish specific duplication of Dmrt2, characterization of zebrafish Dmrt2b. Biochimie 2008, 90, 878–887. [Google Scholar] [CrossRef] [PubMed]
- Raymond, C.S.; Parker, E.D.; Kettlewell, J.R.; Brown, L.G.; Page, D.C.; Kusz, K.; Jaruzelska, J.; Reinberg, Y.; Flejter, W.; Barwell, V.J.; et al. A region of human chromosome 9p required for testis development contains two genes related to known sexual regulators. Hum. Mol. Genet. 1999, 8, 989–996. [Google Scholar] [CrossRef]
- Johnsen, H.; Andersen, Ø. Sex dimorphic expression of five dmrt genes identified in the Atlantic cod genome. The fish-specific dmrt2b diverged from dmrt2a before the fish whole-genome duplication. Gene 2012, 505, 221–232. [Google Scholar] [CrossRef]
- Saúde, L.; Lourenço, R.; Gonçalves, A.; Palmeirim, I. Terra is a left-right asymmetry gene required for left-right synchronization of the segmentation clock. Nat. Cell Biol. 2005, 7, 918–920. [Google Scholar] [CrossRef]
- Yu, F.F.; Wang, M.F.; Zhou, L.; Gui, J.F.; Yu, X.Y. Molecular cloning and expression characterization of Dmrt2 in akoya pearl oysters, Pinctada martensii. J. Shellfish Res. 2011, 30, 247–254. [Google Scholar] [CrossRef]
- Kasahara, R.; Yuzawa, T.; Fujii, T.; Aoki, F.; Suzuki, M.G. dmrt11E ortholog is a crucial factor for oogenesis of the domesticated silkworm, Bombyx mori. Insect Biochem. Mol. Biol. 2021, 129, 103517. [Google Scholar] [CrossRef]
- Wang, Y.L.; Chen, Y.D.; Han, K.H.; Zou, Z.H.; Zhang, Z.P. A vasa gene from green mud crab Scylla paramamosain and its expression during gonadal development and gametogenesis. Mol. Biol. Rep. 2012, 39, 4327–4335. [Google Scholar] [CrossRef]
- Yu, Y.; Ma, W.; Zeng, Q.; Qian, Y.; Yang, J.; Yang, W. Molecular cloning and sexually dimorphic expression of two Dmrt genes in the giant freshwater prawn, Macrobrachium rosenbergii. Agric. Res. 2014, 3, 181–191. [Google Scholar] [CrossRef]
- Mawaribuchi, S.; Ito, Y.; Ito, M. Independent evolution for sex determination and differentiation in the DMRT family in animals. Biol. Open 2019, 8, bio041962. [Google Scholar] [CrossRef] [PubMed]
- Day, D.O. Genetic Analysis of the Function of the Drosophila doublesex-Related Factor dmrt93B. Ph.D. Thesis, MD Anderson UTHealth Houston Graduate School, Houston, TX, USA, 2010; p. 54. [Google Scholar]
- Panara, V.; Budd, G.E.; Janssen, R. Phylogenetic analysis and embryonic expression of panarthropod Dmrt genes. Front. Zool. 2019, 16, 23. [Google Scholar] [CrossRef]
- Bayer, E.A.; Stecky, R.C.; Neal, L.; Katsamba, P.S.; Ahlsen, G.; Balaji, V.; Hoppe, T.; Shapiro, L.; Oren-Suissa, M.; Hobert, O. Ubiquitin-dependent regulation of a conserved DMRT protein controls sexually dimorphic synaptic connectivity and behavior. eLife 2020, 9, e59614. [Google Scholar] [CrossRef]
- Picard, M.A.L.; Cosseau, C.; Mouahid, G.; Duval, D.; Grunau, C.; Toulza, E.; Allienne, J.F.; Boissier, J. The roles of Dmrt (Double sex/Male-abnormal-3 Related Transcription factor) genes in sex determination and differentiation mechanisms: Ubiquity and diversity across the animal kingdom. Comptes Rendus Biol. 2015, 338, 451–462. [Google Scholar] [CrossRef]
- Herpin, A.; Adolfi, M.C.; Nicol, B.; Hinzmann, M.; Schmidt, C.; Klughammer, J.; Engel, M.; Tanaka, M.; Guiguen, Y.; Schartl, M. Divergent expression regulation of gonad development genes in medaka shows incomplete conservation of the downstream regulatory network of vertebrate sex determination. Mol. Biol. Evol. 2013, 30, 2328–2346. [Google Scholar] [CrossRef] [PubMed]
- Yoshimoto, S.; Ito, M. A ZZ/ZW-type sex determination in Xenopus laevis. FEBS J. 2011, 278, 1020–1026. [Google Scholar] [CrossRef]
- Wang, L.; Liu, Z.-Q.; Ma, K.-Y.; Tao, J.-R.; Fang, X.; Qiu, G.-F. A testis-specific gene doublesex is involved in spermatogenesis and early sex differentiation of the Chinese mitten crab Eriocheir sinensis. Aquaculture 2023, 569, 739401. [Google Scholar] [CrossRef]
- Zhang, E.F.; Qiu, G.F. A novel Dmrt gene is specifically expressed in the testis of Chinese mitten crab, Eriocheir sinensis. Dev. Genes Evol. 2010, 220, 151–159. [Google Scholar] [CrossRef]
- Chandler, J.C.; Fitzgibbon, Q.P.; Smith, G.; Eilzur, A.; Ventura, T. Y-linked iDmrt1 paralogue (iDMY) in the Eastern spiny lobster, Sagmariasus verreauxi: The first invertebrate sex-linked Dmrt. Dev. Biol. 2017, 430, 337–345. [Google Scholar] [CrossRef]
- Han, T.; Lee, Y.B.; Kim, S.H.; Yoon, H.J.; Park, I.G.; Park, H. Genetic variation of COI gene of the Korean medicinal centipede Scolopendra mutilans Koch, 1878 (Scolopendromorpha: Scolopendridae). Entomol. Res. 2018, 48, 559–566. [Google Scholar] [CrossRef]
- Zhang, C.Z.; Wang, K.Q. An introduction to two medicinal centipedes. Chin. J. Zool. 1995, 30, 51–53. [Google Scholar]
- Liu, Z.C.; Zhang, R.; Zhao, F.; Chen, Z.M.; Liu, H.W.; Wang, Y.J.; Jiang, P.; Zhang, Y.; Wu, Y.; Ding, J.P.; et al. Venomic and transcriptomic analysis of centipede Scolopendra subspinipes dehaani. J. Proteome Res. 2012, 11, 6197–6212. [Google Scholar] [CrossRef] [PubMed]
- Luo, L.; Li, B.; Wang, S.; Wu, F.; Wang, X.; Liang, P.; Ombati, R.; Chen, J.; Lu, X.; Cui, J.; et al. Centipedes subdue giant prey by blocking KCNQ channels. Proc. Natl. Acad. Sci. USA 2018, 115, 1646–1651. [Google Scholar] [CrossRef]
- Zhao, F.; Lan, X.; Li, T.; Xiang, Y.; Zhao, F.; Zhang, Y.; Lee, W.H. Proteotranscriptomic Analysis and Discovery of the Profile and Diversity of Toxin-like Proteins in Centipede. Mol. Cell. Proteom. 2018, 17, 709–720. [Google Scholar] [CrossRef] [PubMed]
- Cooper, A.M.; Fox, G.A.; Nelsen, D.R.; Hayes, W.K. Variation in venom yield and protein concentration of the centipedes Scolopendra polymorpha and Scolopendra subspinipes. Toxicon 2014, 82, 30–51. [Google Scholar] [CrossRef]
- Chen, C.; Wu, Y.; Li, J.; Wang, X.; Zeng, Z.; Xu, J.; Liu, Y.; Feng, J.; Chen, H.; He, Y.; et al. TBtools-II: A “one for all, all for one” bioinformatics platform for biological big-data mining. Mol. Plant 2023, 16, 1733–1742. [Google Scholar] [CrossRef]
- Zhang, L.; Zhang, K.; Yang, F.; Dayananda, B.; Cao, Y.; Hu, Z.; Liu, Y. Chromosome-level genome of Scolopendra mutilans provides insights into its evolution. Integr. Zool. 2025, 20, 909–914. [Google Scholar] [CrossRef]
- Minh, B.Q.; Schmidt, H.A.; Chernomor, O.; Schrempf, D.; Woodhams, M.D.; von Haeseler, A.; Lanfear, R. IQ-TREE 2, New models and efficient methods for phylogenetic inference in the genomic era. Mol. Biol. Evol. 2020, 37, 1530–1534. [Google Scholar] [CrossRef]
- Zhou, T.; Xu, K.; Zhao, F.; Liu, W.; Li, L.; Hua, Z.; Zhou, X. itol.toolkit accelerates working with iTOL (Interactive Tree of Life) by an automated generation of annotation files. Bioinformatics 2023, 39, btad339. [Google Scholar] [CrossRef] [PubMed]
- Wang, Y.; Tang, H.; Debarry, J.D.; Tan, X.; Li, J.; Wan, X.; Lee, T.H.; Jin, H.; Marler, B.; Guo, H.; et al. MCScanX: A toolkit for detection and evolutionary analysis of gene synteny and collinearity. Nucleic Acids Res. 2012, 40, e49. [Google Scholar] [CrossRef]
- Hong, C.S.; Park, B.Y.; Saint-Jeannet, J.P. The function of Dmrt genes in vertebrate development: It is not just about sex. Dev. Biol. 2007, 310, 1–9. [Google Scholar] [CrossRef] [PubMed]
- Yamaguchi, A.; Lee, K.H.; Fujimoto, H.; Kadomura, K.; Yasumoto, S.; Matsuyama, M. Expression of the DMRT gene and its roles in early gonadal development of the Japanese pufferfish Takifugu rubripes. Comp. Biochem. Physiol. Part D Genom. Proteom. 2006, 1, 59–68. [Google Scholar] [CrossRef]
- Winkler, C.; Hornung, U.; Kondo, M.; Neuner, C.; Duschl, J.; Shima, A.; Schartl, M. Developmentally regulated and non-sex-specific expression of autosomal Dmrt genes in embryos of the Medaka fish (Oryzias latipes). Mech. Dev. 2004, 121, 997–1005. [Google Scholar] [CrossRef]
- Desmaris, E.; Keruzore, M.; Saulnier, A.; Ratié, L.; Assimacopoulos, S.; De Clercq, S.; Nan, X.; Roychoudhury, K.; Qin, S.; Kricha, S.; et al. DMRT5, DMRT3 and EMX2 cooperatively repress Gsx2 at the pallium-subpallium boundary to maintain cortical identity in dorsal telencephalic progenitors. J. Neurosci. 2018, 38, 9105–9121. [Google Scholar] [CrossRef]
- Yan, H.; Shen, X.; Cui, X.; Wu, Y.; Wang, L.; Zhang, L.; Liu, Q.; Jiang, Y. Identification of genes involved in gonadal sex differentiation and the dimorphic expression pattern in Takifugu rubripes gonad at the early stage of sex differentiation. Fish Physiol. Biochem. 2018, 44, 1275–1290. [Google Scholar] [CrossRef] [PubMed]
- Zhang, Y.; Fang, S.; Lin, F.; Li, S.; Zheng, H.; Zhang, Y.; Ikhwanuddin, M.; Ma, H. Identification and Characterization of gene SpDMRT99B and its Sex-biased expression profile in the mud crab, Scylla paramamosain. J. Ocean Univ. China 2021, 20, 1495–1504. [Google Scholar] [CrossRef]
- Kato, Y.; Kobayashi, K.; Oda, S.; Colbourn, J.K.; Tatarazako, N.; Watanabe, H.; Iguchi, T. Molecular cloning and sexually dimorphic expression of DM-domain genes in Daphnia magna. Genomics 2008, 91, 94–101. [Google Scholar] [CrossRef]
- Kasahara, R.; Aoki, F.; Suzuki, M.G. Deficiency in dmrt99B ortholog causes behavioral abnormalities in the silkworm, Bombyx mori. Appl. Entomol. Zool. 2018, 53, 381–393. [Google Scholar] [CrossRef]
- Zhu, L.; Wilken, J.; Phillips, N.B.; Narendra, U.; Chan, G.; Stratton, S.M.; Kent, S.B.; Weiss, M.A. Sexual dimorphism in diverse metazoans is regulated by a novel class of intertwined zinc fingers. Genes Dev. 2000, 14, 1750–1764. [Google Scholar] [CrossRef]
- Wang, Y.; Jin, S.; Fu, H.; Qiao, H.; Sun, S.; Zhang, W.; Jiang, S.; Gong, Y.; Xiong, Y.; Wu, Y. Identification and characterization of the DMRT11E gene in the oriental river prawn Macrobrachium nipponense. Int. J. Mol. Sci. 2019, 20, 1734. [Google Scholar] [CrossRef]
- Shukla, J.N.; Nagaraju, J. Two female-specific DSX proteins are encoded by the sex-specific transcripts of Dsx, and are required for female sexual differentiation in two wild silkmoth species, Antheraea assama and Antheraea mylitta (Lepidoptera, Saturnidae) Insect Biochem. Mol. Biol. 2010, 40, 672–682. [Google Scholar]
- Shukla, J.N.; Nagaraju, J. Doublesex: A conserved downstream gene controlled by diverse upstream regulators. J. Genet. 2010, 89, 341–356. [Google Scholar] [CrossRef]
- Ohbayashi, F.; Suzuki, M.G.; Mita, K.; Okano, K.; Shimada, T. A homologue of the Drosophila doublesex gene is transcribed into sex-specific mRNA isoforms in the silkworm, Bombyx mori. Comp. Biochem. Physiol. Part B Biochem. Mol. Biol. 2001, 128, 145–158. [Google Scholar] [CrossRef]
- Cho, S.; Huang, Z.Y.; Zhang, J. Sex-specific splicing of the honeybee doublesex gene reveals 300 million years of evolution at the bottom of the insect sex-determination pathway. Genetics 2007, 177, 1733–1741. [Google Scholar] [CrossRef] [PubMed]
- Boggs, R.T.; Gregor, P.; Idriss, S.; Belote, J.M.; McKeown, M. Regulation of sexual differentiation in D. melanogaster via alternative splicing of RNA from the transformer gene. Cell 1987, 50, 739–747. [Google Scholar] [CrossRef] [PubMed]
- Inoue, K.; Hoshijima, K.; Sakamoto, H.; Shimura, Y. Binding of the Drosophila sex-lethal gene product to the alternative splice site of transformer primary transcript. Nature 1990, 344, 461–463. [Google Scholar] [CrossRef] [PubMed]
- Shen, H.; Hu, Y.; Zhou, X. Sex-lethal gene of the Chinese mitten crab Eriocheir sinensis: cDNA cloning, induction by eyestalk ablation, and expression of two splice variants in males and females. Dev. Genes. Evol. 2014, 224, 97–105. [Google Scholar] [CrossRef]
- Chen, S.; Fu, H.; Qiao, H.; Sun, S.; Zhang, W.; Jin, S.; Gong, Y.; Jiang, S.; Xiong, Y.; Wu, Y. RNA interference studies on the sex-linked genes transformer-2 and sex-lethal in the oriental river prawn Macrobrachium nipponense. Isr. J. Aquac. 2017, 69, 1374–1384. [Google Scholar]
- Wang, M.; Xie, X.; Xu, D.; Wang, Z.; Yu, G.; Jin, Z.; Zhu, D. Molecular characterization of the Sex-lethal gene in mud crab Scylla paramamosain and its potential role in sexual development. Comp. Biochem. Physiol. Part B Biochem. Mol. Biol. 2020, 250, 110486. [Google Scholar] [CrossRef] [PubMed]
- Ji, X.; Wang, L.; Li, X.; Li, S.; Liu, S.; Pan, Y. Hormonal control of fruitless expression and male sexual orientation in Drosophila. Innov. Life 2024, 2, 100060. [Google Scholar] [CrossRef]
- Ishak, N.S.M.; Nong, Q.D.; Matsuura, T.; Kato, Y.; Watanabe, H. Co-option of the bZIP transcription factor Vrille as the activator of Doublesex1 in environmental sex determination of the crustacean Daphnia magna. PLoS Genet. 2017, 13, e1006953. [Google Scholar]
- Zheng, J.; Cai, L.; Jia, Y.; Chi, M.; Cheng, S.; Liu, S.; Li, F.; Gu, Z. Identification and functional analysis of the doublesex gene in the redclaw crayfish, Cherax quadricarinatus. Gene Expr. Patterns 2020, 37, 119129. [Google Scholar] [CrossRef]
- Lin, J.; Shi, X.; Fang, S.; Zhang, Y.; You, C.; Ma, H.; Lin, F. Comparative transcriptome analysis combining SMRT and NGS sequencing provides novel insights into sex differentiation and development in mud crab (Scylla paramamosain). Aquaculture 2019, 513, 734447. [Google Scholar] [CrossRef]
- Wang, J.; Liao, S.; Lin, H.; Wei, H.; Mao, X.; Wang, Q.; Chen, H. Fem-1 Gene of Chinese White Pine Beetle (Dendroctonus armandi): Function and Response to Environmental Treatments. Int. J. Mol. Sci. 2024, 25, 10349. [Google Scholar] [CrossRef]
- Gempe, T.; Hasselmann, M.; Schiøtt, M.; Hause, G.; Otte, M.; Beye, M. Sex determination in honeybees: Two separate mechanisms induce and maintain the female pathway. PLoS Biol. 2009, 7, e1000222. [Google Scholar]
- McAfee, A.; Pettis, J.S.; Tarpy, D.R.; Foster, L.J. Feminizer and doublesex knock-outs cause honey bees to switch sexes. PLoS Biol. 2019, 17, e3000256. [Google Scholar]






| ID | Number of Amino Acids | Molecular Weight (Da) | Theoretical pI | Instability Index | Aliphatic Index | GRAVY | Subcellular Location |
|---|---|---|---|---|---|---|---|
| Dsx1 | 300 | 32,302.57 | 8.91 | 66.05 | 76.43 | −0.293 | Nuclear |
| Dsx2-1 | 177 | 19,774.36 | 9.68 | 69.67 | 59.55 | −0.907 | Nuclear |
| Dsx2-2 | 266 | 29,851.83 | 8.36 | 53.97 | 77.03 | −0.445 | Nuclear |
| Dsx2-3 | 264 | 29,788.82 | 8.39 | 52.77 | 77.23 | −0.455 | Nuclear |
| Dsx2-4 | 264 | 29,751.75 | 7.55 | 54.6 | 78.33 | −0.445 | Nuclear |
| Dsx2-5 | 207 | 22,860.77 | 8.6 | 63.18 | 69.76 | −0.569 | Nuclear |
| Dsx3 | 236 | 26,579.16 | 8.9 | 56.37 | 75.68 | −0.511 | Membrane bound Extracellular |
| Dsx4 | 208 | 23,368.56 | 9.21 | 48.73 | 64.28 | −0.562 | Nuclear |
| Dsx5 | 251 | 28,179.16 | 9.15 | 60.78 | 83.19 | −0.36 | Membrane bound Extracellular |
| Dmrt11E | 344 | 38,643.05 | 9.69 | 60.01 | 64.07 | −0.68 | Nuclear |
| Dmrt93B | 480 | 52,594.29 | 8.11 | 61.38 | 65.1 | −0.58 | Nuclear |
| Dmrt99B | 197 | 20,602.17 | 9.02 | 44.41 | 68.12 | −0.39 | Nuclear |
Disclaimer/Publisher’s Note: The statements, opinions and data contained in all publications are solely those of the individual author(s) and contributor(s) and not of MDPI and/or the editor(s). MDPI and/or the editor(s) disclaim responsibility for any injury to people or property resulting from any ideas, methods, instructions or products referred to in the content. |
© 2025 by the authors. Licensee MDPI, Basel, Switzerland. This article is an open access article distributed under the terms and conditions of the Creative Commons Attribution (CC BY) license (https://creativecommons.org/licenses/by/4.0/).
Share and Cite
Li, Z.; Guo, J.; Nabi, G.; Wang, Z.; Dayananda, B.; Zhang, L. Comprehensive Genome-Wide Analysis of Dmrt Transcription Factors Reveals Their Roles in Sexual Dimorphism in Scolopendra mutilans. Biology 2025, 14, 1451. https://doi.org/10.3390/biology14101451
Li Z, Guo J, Nabi G, Wang Z, Dayananda B, Zhang L. Comprehensive Genome-Wide Analysis of Dmrt Transcription Factors Reveals Their Roles in Sexual Dimorphism in Scolopendra mutilans. Biology. 2025; 14(10):1451. https://doi.org/10.3390/biology14101451
Chicago/Turabian StyleLi, Zhiqiang, Jingjing Guo, Ghulam Nabi, Zheng Wang, Buddhi Dayananda, and Lin Zhang. 2025. "Comprehensive Genome-Wide Analysis of Dmrt Transcription Factors Reveals Their Roles in Sexual Dimorphism in Scolopendra mutilans" Biology 14, no. 10: 1451. https://doi.org/10.3390/biology14101451
APA StyleLi, Z., Guo, J., Nabi, G., Wang, Z., Dayananda, B., & Zhang, L. (2025). Comprehensive Genome-Wide Analysis of Dmrt Transcription Factors Reveals Their Roles in Sexual Dimorphism in Scolopendra mutilans. Biology, 14(10), 1451. https://doi.org/10.3390/biology14101451

