Novel 3D Scanning and Multi-Angle Analysis Uncover the Ontogenetic Developmental Dynamics of the Skull in Vespertilio sinensis
Simple Summary
Abstract
1. Introduction
2. Materials and Methods
2.1. Specimen Acquisition
2.2. Three-Dimensional Skull Morphology Data
2.3. Statistical Analysis
2.4. Comparison of the Skull Space Morphology of V. sinensis at Different Developmental Periods
2.5. Comparison of Stretch Factors of V. sinensis Masticatory Muscles at Different Developmental Periods
3. Results
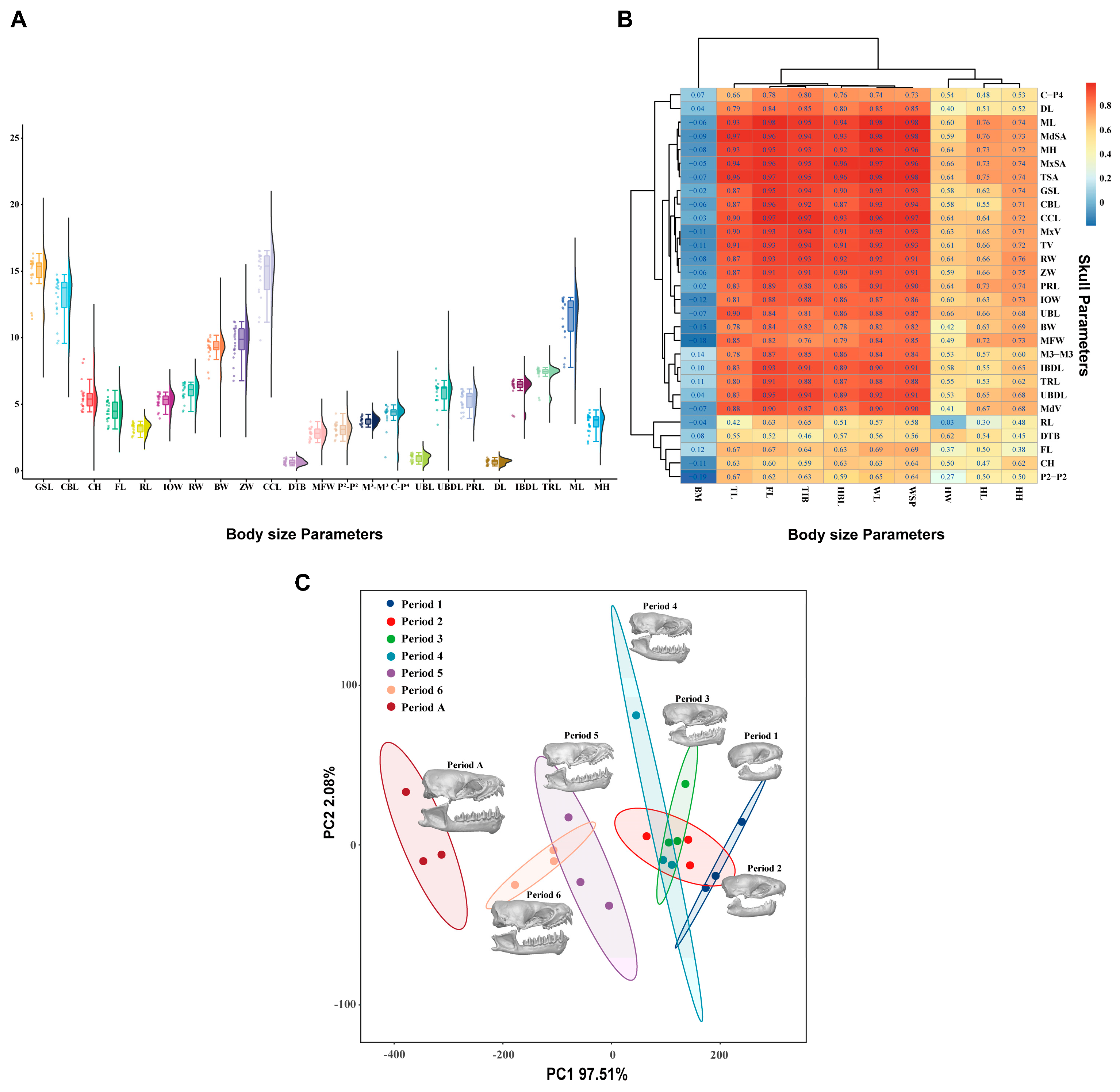
3.1. Traditional Morphometrics
3.2. Geometric Morphometrics
3.3. Developmental Dynamics of the Stretch Factors of V. sinensis
4. Discussion
4.1. Synergistic Development Between Skull Morphology and Body Size in V. sinensis
4.2. Ontogeny and Flight-Adaptive Geometric Changes in the V. sinensis Skull
4.3. Developmental Variations in Stretch Factors of V. sinensis
5. Conclusions
Supplementary Materials
Author Contributions
Funding
Institutional Review Board Statement
Informed Consent Statement
Data Availability Statement
Acknowledgments
Conflicts of Interest
References
- Wainwright, P.C. Ecomorphology: Experimental functional anatomy for ecological problems. Am. Zool. 1991, 31, 680–693. [Google Scholar] [CrossRef]
- Arnold, S.J. Constraints on phenotypic evolution. Am. Nat. 1992, 140, S85–S107. [Google Scholar] [CrossRef] [PubMed]
- Schluter, D. Adaptive radiation along genetic lines of least resistance. Evolution 1996, 50, 1766–1774. [Google Scholar] [CrossRef] [PubMed]
- Santana, S.; Dumont, E. Connecting behaviour and performance: The evolution of biting behaviour and bite performance in bats. J. Evol. Biol. 2009, 22, 2131–2145. [Google Scholar] [CrossRef] [PubMed]
- Calsbeek, R.; Irschick, D.J. The quick and the dead: Correlational selection on morphology, performance, and habitat use in island lizards. Evolution 2007, 61, 2493–2503. [Google Scholar] [CrossRef]
- Arbour, J.H.; Curtis, A.A.; Santana, S.E. Signatures of echolocation and dietary ecology in the adaptive evolution of skull shape in bats. Nat. Commun. 2019, 10, 2036. [Google Scholar] [CrossRef]
- Fostowicz-Frelik, Ł.; Tseng, Z.J. The mammalian skull: Development, structure and function. Philos. Trans. R. Soc. Lond. B Biol. Sci. 2023, 378, 20220077. [Google Scholar] [CrossRef]
- Santana, S.; Lofgren, S. Does nasal echolocation influence the modularity of the mammal skull? J. Evol. Biol. 2013, 26, 2520–2526. [Google Scholar] [CrossRef] [PubMed]
- Ikeda, Y.; Jiang, T.; Oh, H.; Csorba, G.; Motokawa, M. Geographic variations of skull morphology in the Rhinolophus ferrumequinum species complex (Mammalia: Chiroptera). Zool. Anz. 2020, 288, 125–138. [Google Scholar] [CrossRef]
- Giannini, N.P.; Wible, J.R.; Simmons, N.B. On the cranial osteology of chiroptera. I. Pteropus (Megachiroptera: Pteropodidae). Bull. Am. Mus. Nat. Hist. 2006, 2006, 1–134. [Google Scholar] [CrossRef]
- Davis, W.B. The large fruit bats (genus Artibeus) of Middle America, with a review of the Artibeus jamaicensis complex. J. Mammal. 1970, 51, 105–122. [Google Scholar] [CrossRef]
- Martins, F.; Ditchfield, A.; Meyer, D.; Morgante, J.S. Mitochondrial DNA phylogeography reveals marked population structure in the common vampire bat, Desmodus rotundus (Phyllostomidae). J. Zool. Syst. Evol. Res. 2007, 45, 372–378. [Google Scholar] [CrossRef]
- Orihuela, J. Skull variation of the vampire bat Desmodus rotundus (Chiroptera: Phyllostomidae): Taxonomic implications for the Cuban fossil vampire bat Desmodus puntajudensis. Chiropt. Neotrop. 2011, 17, 963–976. [Google Scholar]
- Kotrschal, K.; Motta, P. Correlative, experimental, and comparative evolutionary approaches in ecomorphology. Neth. J. Zool. 1991, 42, 400–415. [Google Scholar] [CrossRef]
- Korff, W.L.; Wainwright, P.C. Motor pattern control for increasing crushing force in the striped burrfish (Chilomycterus schoepfi). Zoology 2004, 107, 335–346. [Google Scholar] [CrossRef]
- Lappin, A.K.; Husak, J.F. Weapon performance, not size, determines mating success and potential reproductive output in the collared lizard (Crotaphytus collaris). Am. Nat. 2005, 166, 426–436. [Google Scholar] [CrossRef]
- Wake, D.; Roth, G. Evolution and adaptation. (Book reviews: Complex organismal functions. Integration and evolution in vertebrates). Science 1990, 247, 1350–1351. [Google Scholar]
- Marroig, G.; Cheverud, J.M. Did natural selection or genetic drift produce the cranial diversification of neotropical monkeys? Am. Nat. 2004, 163, 417–428. [Google Scholar] [CrossRef] [PubMed]
- Marroig, G.; Cheverud, J.M. A comparison of phenotypic variation and covariation patterns and the role of phylogeny, ecology, and ontogeny during cranial evolution of New World monkeys. Evolution 2001, 55, 2576–2600. [Google Scholar] [CrossRef] [PubMed]
- Dumont, E.; Herrel, A.; Medellín, R.; Vargas-Contreras, J.; Santana, S. Built to bite: Cranial design and function in the wrinkle-faced bat. J. Zool. 2009, 279, 329–337. [Google Scholar] [CrossRef]
- Santana, S.E.; Dumont, E.R.; Davis, J.L. Mechanics of bite force production and its relationship to diet in bats. Funct. Ecol. 2010, 24, 776–784. [Google Scholar] [CrossRef]
- Barlow, K.E.; Jones, G.; Barratt, E.M. Can skull morphology be used to predict ecological relationships between bat species? A test using two cryptic species of pipistrelle. Proc. R. Soc. Lond. Ser. B Biol. Sci. 1997, 264, 1695–1700. [Google Scholar] [CrossRef] [PubMed]
- Nogueira, M.R.; Peracchi, A.L.; Monteiro, L.R. Morphological correlates of bite force and diet in the skull and mandible of phyllostomid bats. Funct. Ecol. 2009, 23, 715–723. [Google Scholar] [CrossRef]
- Pedersen, S.C. Morphometric analysis of the chiropteran skull with regard to mode of echolocation. J. Mammal. 1998, 79, 91–103. [Google Scholar] [CrossRef]
- Malhotra, A.; Thorpe, R.S. Size and shape variation in a Lesser Antillean anole, Anolis oculatus (Sauria: Iguanidae) in relation to habitat. Biol. J. Linn. Soc. 1997, 60, 53–72. [Google Scholar]
- Fawcett. The Primordial Cranium of Miniopterus schreibersi at the 17 millimetre Total Length Stage. J. Anat. 1919, 53, 315–350.337. [Google Scholar]
- Boyd, J. Die Entwicklung und Morphologie des Chondrokraniums von Myotis Kaup. J. Anat. 1955, 89, 132. [Google Scholar]
- Camacho, J.; Heyde, A.; Bhullar, B.A.S.; Haelewaters, D.; Simmons, N.B.; Abzhanov, A. Peramorphosis, an evolutionary developmental mechanism in neotropical bat skull diversity. Dev. Dyn. 2019, 248, 1129–1143. [Google Scholar] [CrossRef]
- Shi, B.; Wang, Y.; Gong, L.; Chang, Y.; Liu, T.; Zhao, X.; Lin, A.; Feng, J.; Jiang, T. Correlation of skull morphology and bite force in a bird-eating bat (Ia io; Vespertilionidae). Front. Zool. 2020, 17, 8. [Google Scholar] [CrossRef]
- Reyes-Amaya, N.; Jerez, A. Postnatal cranial ontogeny of the common vampire bat Desmodus rotundus (Chiroptera: Phyllostomidae). Chiropt. Neotrop. 2013, 19, 1198–1211. [Google Scholar]
- Monrroy, G.A.; Reyes-Amaya, N.; Jerez, A. Postnatal cranial ontogeny of the greater bulldog bat Noctilio leporinus (Chiroptera: Noctilionidae). Acta Zoológica 2020, 101, 412–430. [Google Scholar] [CrossRef]
- Santana, S.E.; Miller, K.E. Extreme postnatal scaling in bat feeding performance: A view of ecomorphology from ontogenetic and macroevolutionary perspectives. Integr. Comp. Biol. 2016, 56, 459–468. [Google Scholar] [CrossRef]
- Simmons, N.B. Order Chiroptera. In Mammal Species of the World: A Taxonomic and Geographic Reference; Johns Hopkins University Press: Baltimore, MD, USA, 2005; Volume 1, pp. 312–529. [Google Scholar]
- Fukui, D.; Okazaki, K.; Miyazaki, M.; Maeda, K. The effect of roost environment on roost selection by non-reproductive and dispersing Asian parti-coloured bats Vespertilio sinensis. Mammal Study 2010, 35, 99–109. [Google Scholar] [CrossRef]
- Yin, Z.; Sun, K.; Li, A.; Sun, D.; Li, Z.; Xiao, G.; Feng, J. Changes in the gut microbiota during Asian particolored bat (Vespertilio sinensis) development. PeerJ 2020, 8, e9003. [Google Scholar] [CrossRef]
- Luo, B.; Lu, G.; Chen, K.; Guo, D.; Huang, X.; Liu, Y.; Feng, J. Social calls honestly signal female competitive ability in Asian particoloured bats. Anim. Behav. 2017, 127, 101–108. [Google Scholar] [CrossRef]
- Jin, L.; Wang, J.; Zhang, Z.; Sun, K.; Kanwal, J.S.; Feng, J. Postnatal development of morphological and vocal features in Asian particolored bat, Vespertilio sinensis. Mamm. Biol. 2012, 77, 339–344. [Google Scholar] [CrossRef]
- Jannat, N.; Islam, R.; Sultana, N. Preparing and Presenting a Pigeon Skeleton for Gross Anatomical Study Using Boiling Maceration Method: A Quick and Effective Method. Am. J. Life Sci. Innov. 2023, 2, 26–32. [Google Scholar] [CrossRef]
- Gofur, M.; Khan, M. Development of a quick, economic and efficient method for preparation of skeleton of small animals and birds. Int. J. BioRes. 2010, 2, 13–17. [Google Scholar]
- Zhu, L.; Ma, G.; Mu, Y.; Shi, R. Reconstruction 3D-models of old Beijing city stuctured light scanning. In Proceedings of the 22nd CIPA Symposium, Kyoto, Japan, 11–15 October 2009. [Google Scholar]
- Bates, P.J.J.; Harrison, D.L. Bats of the Indian Subcontinent; Harrison Zoological Museum: Kent, UK, 1997. [Google Scholar]
- Bates, P.; Thong, D.; Bumrungsri, S. Voucher Specimen Preparation: Bats; Harrison Institute: Kent, UK, 2005. [Google Scholar]
- Yang, Q.; Xia, L.; Feng, Z. A guide to the measurement of mammal skull V: Insectivora and Chiroptera. Chin. J. Zool. 2007, 42, 56. [Google Scholar]
- Wiley, D.F.; Amenta, N.; Alcantara, D.A.; Ghosh, D.; Kil, Y.J.; Delson, E.; Harcourt-Smith, W.; Rohlf, F.J.; St John, K.; Hamann, B. Evolutionary morphing. In Proceedings of the VIS 05. IEEE Visualization, Minneapolis, MN, USA, 23–28 October 2005; IEEE: New York, NY, USA, 2005. [Google Scholar]
- Adams, D.C.; Otárola-Castillo, E. Geomorph: An R package for the collection and analysis of geometric morphometric shape data. Methods Ecol. Evol. 2013, 4, 393–399. [Google Scholar] [CrossRef]
- R Core Team. R: A Language and Environment for Statistical Computing; R Foundation for Statistical Computing: Vienna, Austria, 2013. [Google Scholar]
- Gower, J.C. Generalized procrustes analysis. Psychometrika 1975, 40, 33–51. [Google Scholar] [CrossRef]
- Rohlf, F.J.; Slice, D. Extensions of the Procrustes method for the optimal superimposition of landmarks. Syst. Zool. 1990, 39, 40–59. [Google Scholar] [CrossRef]
- Webster, M.; Sheets, H.D. A practical introduction to landmark-based geometric morphometrics. Paleontol. Soc. Pap. 2010, 16, 163–188. [Google Scholar] [CrossRef]
- Herring, S.W.; Herring, S.E. The superficial masseter and gape in mammals. Am. Nat. 1974, 108, 561–576. [Google Scholar] [CrossRef]
- Ospina-Garcés, S.M.; De Luna, E.; Herrera M., L.G.; Flores-Martínez, J.J. Cranial shape and diet variation in Myotis species (Chiroptera: Vespertilionidae): Testing the relationship between form and function. Acta Chiropterolo. 2016, 18, 163–180. [Google Scholar] [CrossRef]
- Shrestha, N. Factor analysis as a tool for survey analysis. Am. J. Appl. Math. Stat. 2021, 9, 4–11. [Google Scholar] [CrossRef]
- Wiens, J.J. The role of morphological data in phylogeny reconstruction. Syst. Biol. 2004, 53, 653–661. [Google Scholar] [CrossRef]
- Bonner, J.T. The Evolution of Complexity by Means of Natural Selection; Princeton University Press: Princeton, NJ, USA, 1988. [Google Scholar]
- Jayne, B.C.; Voris, H.K.; Ng, P.K. How big is too big? Using crustacean-eating snakes (Homalopsidae) to test how anatomy and behaviour affect prey size and feeding performance. Biol. J. Linn. Soc. 2018, 123, 636–650. [Google Scholar] [CrossRef]
- Williams, S.H.; Peiffer, E.; Ford, S. Gape and bite force in the rodents Onychomys leucogaster and Peromyscus maniculatus: Does jaw-muscle anatomy predict performance? J. Morphol. 2009, 270, 1338–1347. [Google Scholar] [CrossRef]
- Anderson, B.W.; Kortz, M.W.; Al Kharazi, K. Anatomy, Head and Neck, Skull; StatPearls Publishing: Treasure Island, FL, USA, 2018. [Google Scholar]
- Davidopoulou, S.; Chatzigianni, A. Craniofacial morphology and dental maturity in children with reduced somatic growth of different aetiology and the effect of growth hormone treatment. Prog. Orthod. 2017, 18, 10. [Google Scholar] [CrossRef]
- Martinez-Leiva, L.; Landeira, J.M.; Fatira, E.; Díaz-Pérez, J.; Hernández-León, S.; Roo, J.; Tuset, V.M. Energetic implications of morphological changes between fish larval and juvenile stages using geometric morphometrics of body shape. Animals 2023, 13, 370. [Google Scholar] [CrossRef] [PubMed]
- Palci, A.; Lee, M.S.; Hutchinson, M.N. Patterns of postnatal ontogeny of the skull and lower jaw of snakes as revealed by micro-CT scan data and three-dimensional geometric morphometrics. J. Anat. 2016, 229, 723–754. [Google Scholar] [PubMed]
- Iwaniuk, A.N.; Nelson, J.E. Developmental differences are correlated with relative brain size in birds: A comparative analysis. Can. J. Zool. 2003, 81, 1913–1928. [Google Scholar] [CrossRef]
- Lindenfors, P.; Gittleman, J.L.; Jones, K.E. Sexual size dimorphism in mammals. In Sex, Size and Gender Roles: Evolutionary Studies of Sexual Size Dimorphism; Oxford University Press: Oxford, UK, 2007; pp. 16–26. [Google Scholar]
- Cheng, H.; Lee, L. Postnatal growth, age estimation, and sexual maturity in the Formosan leaf-nosed bat (Hipposideros terasensis). J. Mammal. 2002, 83, 785–793. [Google Scholar] [CrossRef]
- Kunz, T.H.; Anthony, E.L. Age estimation and post-natal growth in the bat Myotis lucifugus. J. Mammal. 1982, 63, 23–32. [Google Scholar] [CrossRef]
- Adameyko, I.; Fried, K. The nervous system orchestrates and integrates craniofacial development: A review. Front. Physiol. 2016, 7, 49. [Google Scholar] [CrossRef]
- Santana, S.E.; Grosse, I.R.; Dumont, E.R. Dietary hardness, loading behavior, and the evolution of skull form in bats. Evolution 2012, 66, 2587–2598. [Google Scholar] [CrossRef]
- Dickinson, M. Animal locomotion: A new spin on bat flight. Curr. Biol. 2008, 18, R468–R470. [Google Scholar] [CrossRef][Green Version]
- Lee, A.H.; Simons, E.L. Wing bone laminarity is not an adaptation for torsional resistance in bats. PeerJ 2015, 3, e823. [Google Scholar] [CrossRef]
- Cubo, J.; Casinos, A. The variation of the cross-sectional shape in the long bones of birds and mammals. Ann. Sci. Nat.-Zool. Biol. Anim. 1998, 19, 51–62. [Google Scholar] [CrossRef]
- Kłys, G.; Koenig, E. Anatomical and Morphological Structure of the Skull of a Juvenile Specimen of Myotis myotis (Chiroptera: Vespertilionidae). Animals 2024, 14, 1225. [Google Scholar] [CrossRef]
- Thomas, S.P.; Suthers, R.A. The physiology and energetics of bat flight. J. Exp. Biol. 1972, 57, 317–335. [Google Scholar] [CrossRef]
- Dumont, E.R. Feeding mechanisms in bats: Variation within the constraints of flight. Integr. Comp. Biol. 2007, 47, 137–146. [Google Scholar] [CrossRef] [PubMed][Green Version]
- Segura, V.; Flores, D. Aproximación cualitativa y aspectos funcionales en la ontogenia craneana de Puma concolor (Felidae). Mastozoología Neotrop. 2009, 16, 169–182. [Google Scholar]
- Abdala, F.; Flores, D.A.; Giannini, N.P. Postweaning ontogeny of the skull of Didelphis albiventris. J. Mammal. 2001, 82, 190–200. [Google Scholar] [CrossRef]
- Freeman, P.W. Macroevolution in Microchiroptera: Recoupling morphology and ecology with phylogeny. Evol. Ecol. Res. 2000, 2, 317–335. [Google Scholar]
- Freeman, P.W. Correspondence of food habits and morphology in insectivorous bats. J. Mammal. 1981, 62, 166–173. [Google Scholar] [CrossRef]
- Hermanson, J.W.; Wilkins, K.T. Growth and development of two species of bats in a shared maternity roost. Cells Tissues Organs 2007, 187, 24–34. [Google Scholar] [CrossRef] [PubMed]
- Tomassini, A.; Colangelo, P.; Agnelli, P.; Jones, G.; Russo, D. Cranial size has increased over 133 years in a common bat, Pipistrellus kuhlii: A response to changing climate or urbanization? J. Biogeogr. 2014, 41, 944–953. [Google Scholar] [CrossRef]









| Periods | Characters |
|---|---|
| Period 1: Day 1–Day 7 | Young bats are born naked and pink, with tightly closed eyes and folded ears. |
| Period 2: Day 8–Day 14 | The body darkens to a black hue, the eyes open, the ears stand erect, and tiny teeth start to emerge. |
| Period 3: Day 15–Day 21 | Body fur grows, skin color deepens, teeth become sharp, begin to fly clumsily, gradually weaned. |
| Period 4: Day 22–Day 28 | As the body fur grows and the fur color darkens, the teeth become sharp, and the bats are now able to fly freely. |
| Period 5: Day 29–Day 35 | The hair color gradually darkens, and the bats are now fully capable of flying freely. |
| Period 6: Day 36–Day 42 | |
| Period A: Adult | The hair is blackish brown at the base, with grayish white tips on the back, giving it a grayish brown appearance. |
| Df | SumOfSqs | R2 | F | Pr (>F) | |
|---|---|---|---|---|---|
| Model | 6 | 648,315.5697 | 0.9554 | 50.0196 | 0.001 |
| Residual | 14 | 30,242.8951 | 0.0446 | ||
| Total | 20 | 678,558.4648 | 1 |
Disclaimer/Publisher’s Note: The statements, opinions and data contained in all publications are solely those of the individual author(s) and contributor(s) and not of MDPI and/or the editor(s). MDPI and/or the editor(s) disclaim responsibility for any injury to people or property resulting from any ideas, methods, instructions or products referred to in the content. |
© 2025 by the authors. Licensee MDPI, Basel, Switzerland. This article is an open access article distributed under the terms and conditions of the Creative Commons Attribution (CC BY) license (https://creativecommons.org/licenses/by/4.0/).
Share and Cite
Li, X.; Bao, M.; Chang, Y.; Wang, H.; Feng, J. Novel 3D Scanning and Multi-Angle Analysis Uncover the Ontogenetic Developmental Dynamics of the Skull in Vespertilio sinensis. Biology 2025, 14, 1389. https://doi.org/10.3390/biology14101389
Li X, Bao M, Chang Y, Wang H, Feng J. Novel 3D Scanning and Multi-Angle Analysis Uncover the Ontogenetic Developmental Dynamics of the Skull in Vespertilio sinensis. Biology. 2025; 14(10):1389. https://doi.org/10.3390/biology14101389
Chicago/Turabian StyleLi, Xintong, Mingyue Bao, Yang Chang, Hui Wang, and Jiang Feng. 2025. "Novel 3D Scanning and Multi-Angle Analysis Uncover the Ontogenetic Developmental Dynamics of the Skull in Vespertilio sinensis" Biology 14, no. 10: 1389. https://doi.org/10.3390/biology14101389
APA StyleLi, X., Bao, M., Chang, Y., Wang, H., & Feng, J. (2025). Novel 3D Scanning and Multi-Angle Analysis Uncover the Ontogenetic Developmental Dynamics of the Skull in Vespertilio sinensis. Biology, 14(10), 1389. https://doi.org/10.3390/biology14101389

