α-Catenin and Piezo1 Mediate Cell Mechanical Communication via Cell Adhesions
Abstract
Simple Summary
Abstract
1. Introduction
2. Materials and Methods
2.1. Cell Culture and Reagents
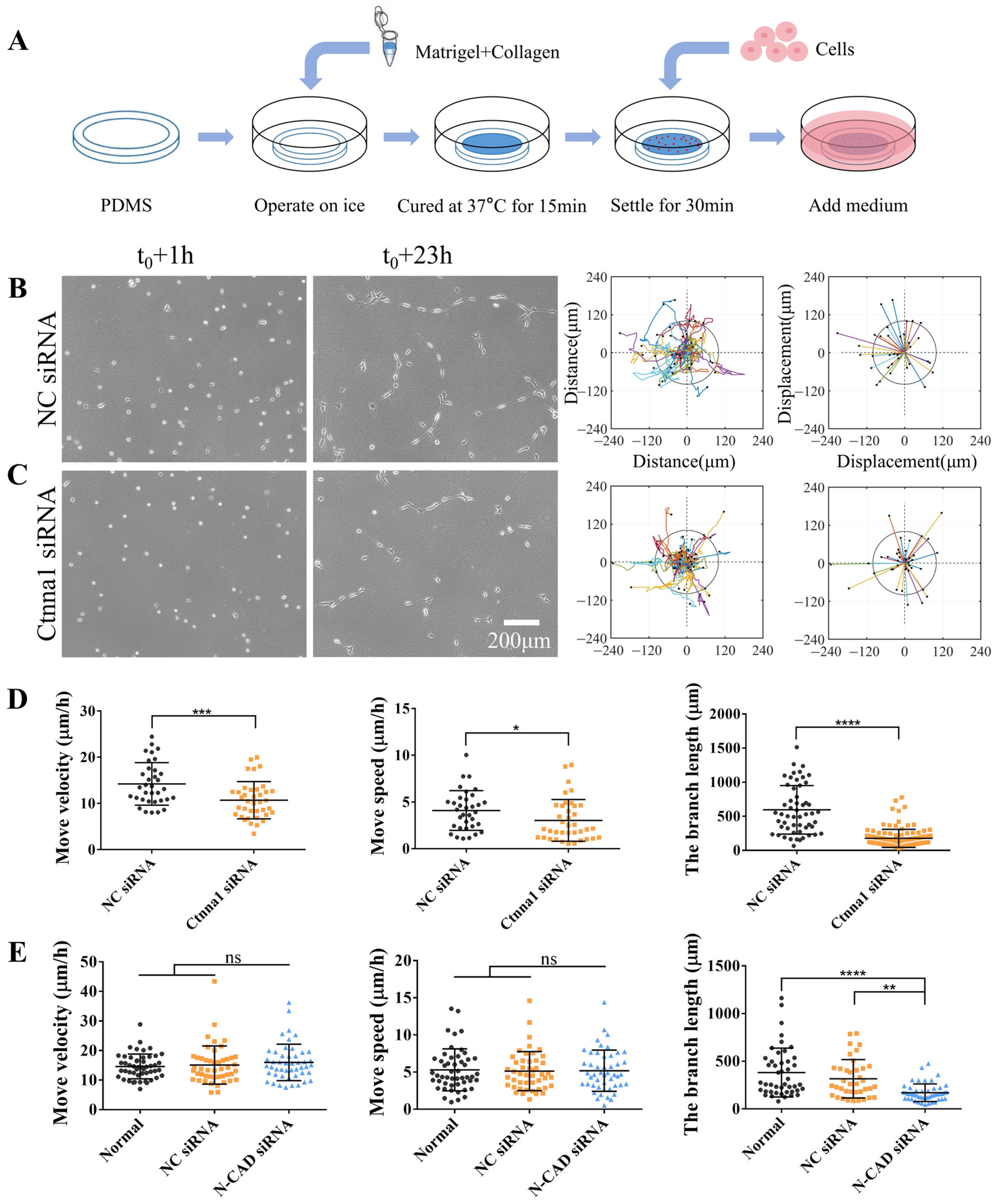
2.2. Preparation of the Hydrogel in a Polydimethylsiloxane (PDMS) Mold
2.3. Plasmid and siRNA Transfections
2.4. Measurements of siRNA Transfection Efficiency Using qPCR
2.5. Time-Lapse Microscopy and Fluorescence Imaging
2.6. Trajectory Analysis of Cell Movement, and Cell Branch Measurement
2.7. Quantifying the Numbers and Fluorescence Intensity of Cellular Focal Adhesions
3. Results
3.1. α-Catenin Regulates Cell-Directed Migration and Reticular Structure Assembly in Distant Mechanical Communication
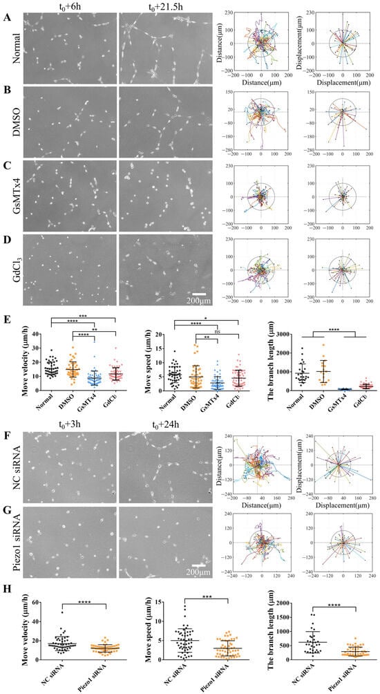
3.2. Piezo1 Regulates Directed Cell Migration and Branching Assembly
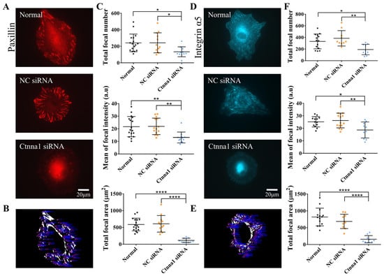
3.3. α-Catenin Influences the Focal Localization of Paxillin and Integrin α5
3.4. Partial Localization of Piezo1 at Focal Adhesions
4. Discussion
5. Conclusions
Supplementary Materials
Author Contributions
Funding
Institutional Review Board Statement
Informed Consent Statement
Data Availability Statement
Acknowledgments
Conflicts of Interest
References
- Wang, H.; Abhilash, A.S.; Chen, C.S.; Wells, R.G.; Shenoy, V.B. Long-range force transmission in fibrous matrices enabled by tension-driven alignment of fibers. Biophys. J. 2014, 107, 2592–2603. [Google Scholar] [CrossRef]
- Alisafaei, F.; Chen, X.; Leahy, T.; Janmey, P.A.; Shenoy, V.B. Long-range mechanical signaling in biological systems. Soft Matter 2021, 17, 241–253. [Google Scholar] [CrossRef]
- Yang, C.; Wang, X.; Xie, R.; Zhang, Y.; Xia, T.; Lu, Y.; Ye, F.; Zhang, P.; Cao, T.M.; Xu, Y.; et al. Dynamically Reconstructed Collagen Fibers for Transmitting Mechanical Signals to Assist Macrophages Tracing Breast Cancer Cells. Adv. Funct. Mater. 2023, 33, 2211807. [Google Scholar] [CrossRef]
- Postma, M.; van Haastert, P.J. Mathematics of Experimentally Generated Chemoattractant Gradients. Methods Mol. Biol. 2016, 1407, 381–396. [Google Scholar] [PubMed]
- Hardin, C.C.; Chattoraj, J.; Manomohan, G.; Colombo, J.; Nguyen, T.; Tambe, D.; Fredberg, J.J.; Birukov, K.; Butler, J.P.; Del Gado, E.; et al. Long-range stress transmission guides endothelial gap formation. Biochem. Biophys. Res. Commun. 2018, 495, 749–754. [Google Scholar] [CrossRef]
- Guo, C.L.; Ouyang, M.; Yu, J.Y.; Maslov, J.; Price, A.; Shen, C.Y. Long-range mechanical force enables self-assembly of epithelial tubular patterns. Proc. Natl. Acad. Sci. USA 2012, 109, 5576–5582. [Google Scholar] [CrossRef]
- Sunyer, R.; Conte, V.; Escribano, J.; Elosegui-Artola, A.; Labernadie, A.; Valon, L.; Navajas, D.; García-Aznar, J.M.; Muñoz, J.J.; Roca-Cusachs, P.; et al. Collective cell durotaxis emerges from long-range intercellular force transmission. Science 2016, 353, 1157–1161. [Google Scholar] [CrossRef] [PubMed]
- Shellard, A.; Szabó, A.; Trepat, X.; Mayor, R. Supracellular contraction at the rear of neural crest cell groups drives collective chemotaxis. Science 2018, 362, 339–343. [Google Scholar] [CrossRef] [PubMed]
- Kolasangiani, R.; Bidone, T.C.; Schwartz, M.A. Integrin Conformational Dynamics and Mechanotransduction. Cells 2022, 11, 3584. [Google Scholar] [CrossRef]
- Chang, A.C.; Mekhdjian, A.H.; Morimatsu, M.; Denisin, A.K.; Pruitt, B.L.; Dunn, A.R. Single Molecule Force Measurements in Living Cells Reveal a Minimally Tensioned Integrin State. ACS Nano 2016, 10, 10745–10752. [Google Scholar] [CrossRef]
- Shyy, J.Y.; Chien, S. Role of integrins in endothelial mechanosensing of shear stress. Circ. Res. 2002, 91, 769–775. [Google Scholar] [CrossRef]
- Byron, A.; Morgan, M.R.; Humphries, M.J. Adhesion signaling complexes. Curr. Biol. 2010, 20, R1063–R1067. [Google Scholar] [CrossRef] [PubMed]
- Joshi, V.; Strege, P.R.; Farrugia, G.; Beyder, A. Mechanotransduction in gastrointestinal smooth muscle cells: Role of mechanosensitive ion channels. Am. J. Physiol. Gastrointest. Liver Physiol. 2021, 320, G897–G906. [Google Scholar] [CrossRef] [PubMed]
- Coste, B.; Xiao, B.; Santos, J.S.; Syeda, R.; Grandl, J.; Spencer, K.S.; Kim, S.E.; Schmidt, M.; Mathur, J.; Dubin, A.E.; et al. Piezo proteins are pore-forming subunits of mechanically activated channels. Nature 2012, 483, 176–181. [Google Scholar] [CrossRef]
- Coste, B.; Mathur, J.; Schmidt, M.; Earley, T.J.; Ranade, S.; Petrus, M.J.; Dubin, A.E.; Patapoutian, A. Piezo1 and Piezo2 are essential components of distinct mechanically activated cation channels. Science 2010, 330, 55–60. [Google Scholar] [CrossRef] [PubMed]
- Chalasani, K.; Brewster, R.M. N-cadherin-mediated cell adhesion restricts cell proliferation in the dorsal neural tube. Mol. Biol. Cell 2011, 22, 1505–1515. [Google Scholar] [CrossRef]
- Wang, J.; Jiang, J.; Yang, X.; Zhou, G.; Wang, L.; Xiao, B. Tethering Piezo channels to the actin cytoskeleton for mechanogating via the cadherin-β-catenin mechanotransduction complex. Cell Rep. 2022, 38, 110342. [Google Scholar] [CrossRef]
- Gahmberg, C.G.; Grönholm, M. How integrin phosphorylations regulate cell adhesion and signaling. Trends Biochem. Sci. 2022, 47, 265–278. [Google Scholar] [CrossRef]
- Friedl, P.; Entschladen, F.; Conrad, C.; Niggemann, B.; Zänker, K.S. CD4+ T lymphocytes migrating in three-dimensional collagen lattices lack focal adhesions and utilize beta1 integrin-independent strategies for polarization, interaction with collagen fibers and locomotion. Eur. J. Immunol. 1998, 28, 2331–2343. [Google Scholar] [CrossRef]
- Friedl, P.; Hegerfeldt, Y.; Tusch, M. Collective cell migration in morphogenesis and cancer. Int. J. Dev. Biol. 2004, 48, 441–449. [Google Scholar] [CrossRef]
- Barry, A.K.; Tabdili, H.; Muhamed, I.; Wu, J.; Shashikanth, N.; Gomez, G.A.; Yap, A.S.; Gottardi, C.J.; de Rooij, J.; Wang, N.; et al. α-Catenin cytomechanics--role in cadherin-dependent adhesion and mechanotransduction. J. Cell Sci. 2014, 127 Pt 8, 1779–1791. [Google Scholar] [CrossRef] [PubMed]
- Ouyang, M.; Qian, Z.; Bu, B.; Jin, Y.; Wang, J.; Zhu, Y.; Liu, L.; Pan, Y.; Deng, L. Sensing Traction Force on the Matrix Induces Cell–Cell Distant Mechanical Communications for Self-Assembly. ACS Biomater. Sci. Eng. 2020, 6, 5833–5848. [Google Scholar] [CrossRef] [PubMed]
- Ouyang, M.; Zhu, Y.; Wang, J.; Zhang, Q.; Hu, Y.; Bu, B.; Guo, J.; Deng, L. Mechanical communication-associated cell directional migration and branching connections mediated by calcium channels, integrin β1, and N-cadherin. Front. Cell Dev. Biol. 2022, 10, 942058. [Google Scholar] [CrossRef] [PubMed]
- Yao, M.; Tijore, A.; Cheng, D.; Li, J.V.; Hariharan, A.; Martinac, B.; Tran Van Nhieu, G.; Cox, C.D.; Sheetz, M. Force- and cell state-dependent recruitment of Piezo1 drives focal adhesion dynamics and calcium entry. Sci. Adv. 2022, 8, eabo1461. [Google Scholar] [CrossRef] [PubMed]
- Mukherjee, A.; Melamed, S.; Damouny-Khoury, H.; Amer, M.; Feld, L.; Nadjar-Boger, E.; Sheetz, M.P.; Wolfenson, H. α-Catenin links integrin adhesions to F-actin to regulate ECM mechanosensing and rigidity dependence. J. Cell Biol. 2022, 221, e202102121. [Google Scholar] [CrossRef] [PubMed]
- Kobielak, A.; Fuchs, E. Alpha-catenin: At the junction of intercellular adhesion and actin dynamics. Nat. Rev. Mol. Cell Biol. 2004, 5, 614–625. [Google Scholar] [CrossRef] [PubMed]
- Vasioukhin, V.; Bauer, C.; Degenstein, L.; Wise, B.; Fuchs, E. Hyperproliferation and defects in epithelial polarity upon conditional ablation of alpha-catenin in skin. Cell 2001, 104, 605–617. [Google Scholar] [CrossRef]
- Vasioukhin, V.; Bauer, C.; Yin, M.; Fuchs, E. Directed actin polymerization is the driving force for epithelial cell–cell adhesion. Cell 2000, 100, 209–219. [Google Scholar] [CrossRef]
- Wang, Y.; Lu, Y.; Luo, M.; Shi, X.; Pan, Y.; Zeng, H.; Deng, L. Evaluation of pharmacological relaxation effect of the natural product naringin on in vitro cultured airway smooth muscle cells and in vivo ovalbumin-induced asthma BALB/c mice. Biomed. Rep. 2016, 5, 715–722. [Google Scholar] [CrossRef]
- Ouyang, M.; Lu, S.; Kim, T.; Chen, C.E.; Seong, J.; Leckband, D.E.; Wang, F.; Reynolds, A.B.; Schwartz, M.A.; Wang, Y. N-cadherin regulates spatially polarized signals through distinct p120ctn and β-catenin-dependent signaling pathways. Nat. Commun. 2013, 4, 1589. [Google Scholar] [CrossRef]
- Hu, Y.L.; Lu, S.; Szeto, K.W.; Sun, J.; Wang, Y.; Lasheras, J.C.; Chien, S. FAK and paxillin dynamics at focal adhesions in the protrusions of migrating cells. Sci. Rep. 2014, 4, 6024. [Google Scholar] [CrossRef]
- Li, X.; Ma, J.; Shi, W.; Su, Y.; Fu, X.; Yang, Y.; Lu, J.; Yue, Z. Calcium Oxalate Induces Renal Injury through Calcium-Sensing Receptor. Oxid. Med. Cell Longev. 2016, 2016, 5203801. [Google Scholar] [CrossRef] [PubMed]
- Luo, L.; Li, E.; Zhao, S.; Wang, J.; Zhu, Z.; Liu, Y.; Luo, J.; Zhao, Z. Gasoline exhaust damages spermatogenesis through downregulating α6-integrin and β1-integrin in the rat model. Andrologia 2018, 50, e13045. [Google Scholar] [CrossRef] [PubMed]
- Xu, X.; Liu, S.; Liu, H.; Ru, K.; Jia, Y.; Wu, Z.; Liang, S.; Khan, Z.; Chen, Z.; Qian, A.; et al. Piezo Channels: Awesome Mechanosensitive Structures in Cellular Mechanotransduction and Their Role in Bone. Int. J. Mol. Sci. 2021, 22, 6429. [Google Scholar] [CrossRef] [PubMed]
- Zhao, Q.; Wu, K.; Geng, J.; Chi, S.; Wang, Y.; Zhi, P.; Zhang, M.; Xiao, B. Ion Permeation and Mechanotransduction Mechanisms of Mechanosensitive Piezo Channels. Neuron 2016, 89, 1248–1263. [Google Scholar] [CrossRef] [PubMed]
- Gnanasambandam, R.; Ghatak, C.; Yasmann, A.; Nishizawa, K.; Sachs, F.; Ladokhin, A.S.; Sukharev, S.I.; Suchyna, T.M. GsMTx4: Mechanism of Inhibiting Mechanosensitive Ion Channels. Biophys. J. 2017, 112, 31–45. [Google Scholar] [CrossRef] [PubMed]
- Niu, L.; Cheng, B.; Huang, G.; Nan, K.; Han, S.; Ren, H.; Liu, N.; Li, Y.; Genin, G.M.; Xu, F. A positive mechanobiological feedback loop controls bistable switching of cardiac fibroblast phenotype. Cell Discov. 2022, 8, 84. [Google Scholar] [CrossRef] [PubMed]
- Turner, C.E. Paxillin. Int. J. Biochem. Cell Biol. 1998, 30, 955–959. [Google Scholar] [CrossRef] [PubMed]
- Campbell, I.D.; Humphries, M.J. Integrin structure, activation, and interactions. Cold Spring Harb. Perspect. Biol. 2011, 3, a004994. [Google Scholar] [CrossRef]
- Fang, X.Z.; Zhou, T.; Xu, J.Q.; Wang, Y.X.; Sun, M.M.; He, Y.J.; Pan, S.W.; Xiong, W.; Peng, Z.K.; Gao, X.H.; et al. Structure, kinetic properties and biological function of mechanosensitive Piezo channels. Cell Biosci. 2021, 11, 13. [Google Scholar] [CrossRef]
- Turner, C.E. Paxillin interactions. J. Cell Sci. 2000, 113 Pt 23, 4139–4140. [Google Scholar] [CrossRef] [PubMed]
- Koivisto, L.; Bi, J.; Häkkinen, L.; Larjava, H. Integrin αvβ6: Structure, function and role in health and disease. Int. J. Biochem. Cell Biol. 2018, 99, 186–196. [Google Scholar] [CrossRef] [PubMed]
- Takeichi, M. Multiple functions of α-Catenin beyond cell adhesion regulation. Curr. Opin. Cell Biol. 2018, 54, 24–29. [Google Scholar] [CrossRef] [PubMed]





Disclaimer/Publisher’s Note: The statements, opinions and data contained in all publications are solely those of the individual author(s) and contributor(s) and not of MDPI and/or the editor(s). MDPI and/or the editor(s) disclaim responsibility for any injury to people or property resulting from any ideas, methods, instructions or products referred to in the content. |
© 2024 by the authors. Licensee MDPI, Basel, Switzerland. This article is an open access article distributed under the terms and conditions of the Creative Commons Attribution (CC BY) license (https://creativecommons.org/licenses/by/4.0/).
Share and Cite
Ouyang, M.; Zhang, Q.; Zhu, Y.; Luo, M.; Bu, B.; Deng, L. α-Catenin and Piezo1 Mediate Cell Mechanical Communication via Cell Adhesions. Biology 2024, 13, 357. https://doi.org/10.3390/biology13050357
Ouyang M, Zhang Q, Zhu Y, Luo M, Bu B, Deng L. α-Catenin and Piezo1 Mediate Cell Mechanical Communication via Cell Adhesions. Biology. 2024; 13(5):357. https://doi.org/10.3390/biology13050357
Chicago/Turabian StyleOuyang, Mingxing, Qingyu Zhang, Yiming Zhu, Mingzhi Luo, Bing Bu, and Linhong Deng. 2024. "α-Catenin and Piezo1 Mediate Cell Mechanical Communication via Cell Adhesions" Biology 13, no. 5: 357. https://doi.org/10.3390/biology13050357
APA StyleOuyang, M., Zhang, Q., Zhu, Y., Luo, M., Bu, B., & Deng, L. (2024). α-Catenin and Piezo1 Mediate Cell Mechanical Communication via Cell Adhesions. Biology, 13(5), 357. https://doi.org/10.3390/biology13050357

