Mycobacterium tuberculosis PE_PGRS38 Enhances Intracellular Survival of Mycobacteria by Inhibiting TLR4/NF-κB-Dependent Inflammation and Apoptosis of the Host
Abstract
Simple Summary
Abstract
1. Introduction
2. Materials and Methods
2.1. Bacterial Strains and Plasmids
2.2. Cell Line and Mice
2.3. Construction of Recombinant M. smegmatis Strains
2.4. Detection of Recombinant PE_PGRS 38 in M. smegmatis
2.5. Localization of Recombinant PE_PGRS38 Protein in M. smegmatis
2.6. Biofilm Assay
2.7. Growth and Survival of Recombinant M. smegmatis under Different In Vitro Stresses
2.8. In Vitro and In Vivo Survival Measurement of Recombinant M. smegmatis
2.9. Real-Time qPCR (RT-qPCR) Assay for mRNA of Cytokines
2.10. Western Blot
2.11. Apoptosis Assay of Infected RAW264.7 Macrophage Cells
2.12. Histopathology Analyses
2.13. Immunofluorescence Assay
2.14. Statistical Analysis
3. Results
3.1. Generation of Ms-PE_PGRS38 Recombinant Strain
3.2. Response of Engineered M. smegmatis Strains to In Vitro Stresses
3.3. Persistence of Ms-PE_PGRS38 In Vitro and In Vivo
3.4. PE_PGRS38 Disturbed Regulation of Proinflammatory Cytokines in RAW264.7 Macrophages
3.5. PE_PGRS38 Downregulated TLR4/NF-κB Pathway in RAW264.7 Macrophages
3.6. PE_PGRS38 Inhibited NLRP3 Inflammasome in RAW264.7 Macrophages
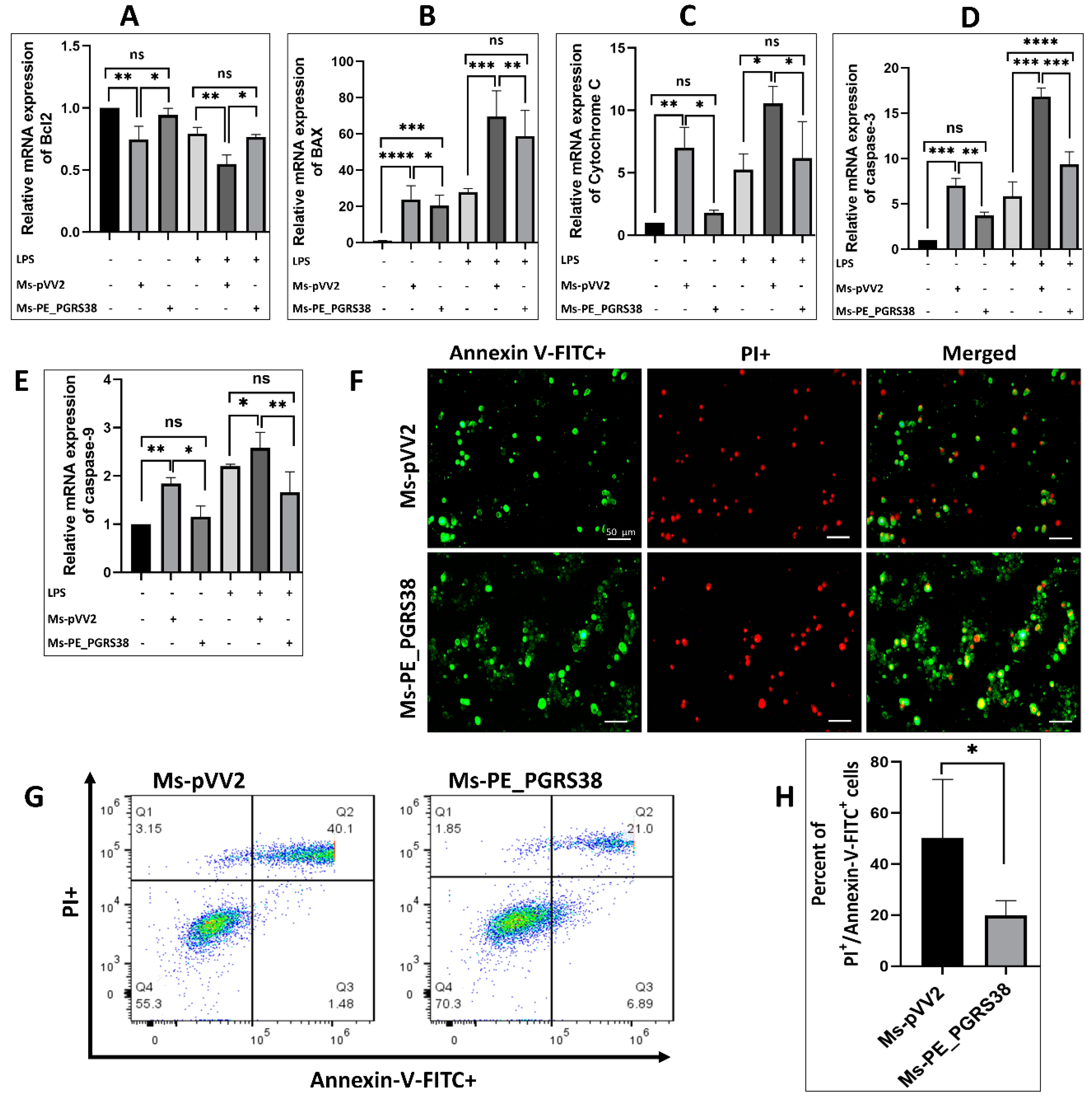
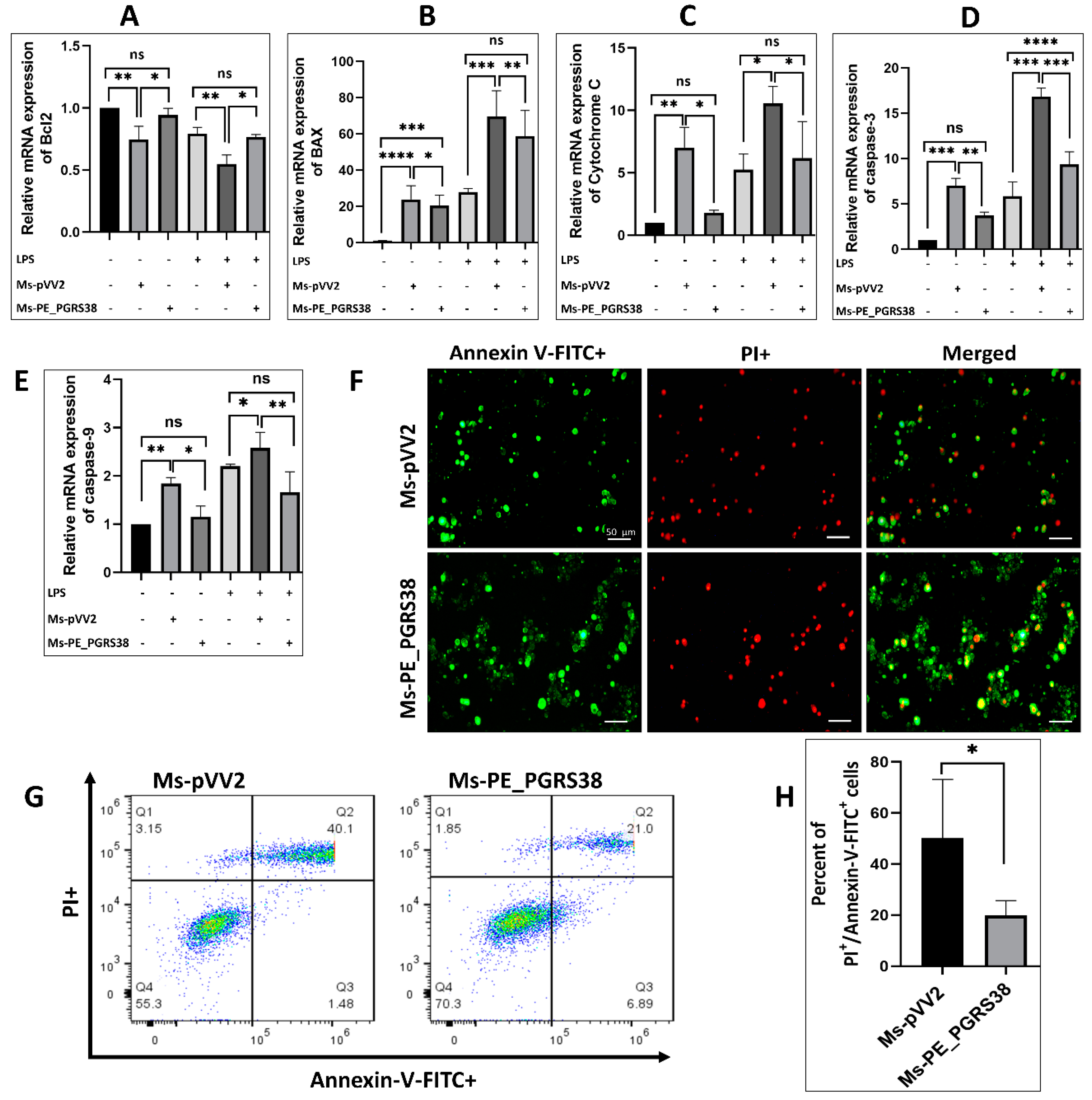
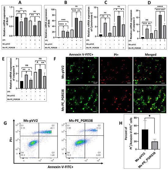
3.7. PE_PGRS38 Inhibited Apoptosis of RAW264.7 Macrophages
3.8. Effect of PE_PGRS38 on Lungs’ Hisopathology
3.9. PE_PGRS38 Downregulated the TLR4/NF-κB Signaling In Vivo
4. Discussion
5. Conclusions
Supplementary Materials
Author Contributions
Funding
Institutional Review Board Statement
Informed Consent Statement
Data Availability Statement
Conflicts of Interest
References
- Barberis, I.; Bragazzi, N.L.; Galluzzo, L.; Martini, M. The history of tuberculosis: From the first historical records to the isolation of Koch’s bacillus. J. Prev. Med. Hyg. 2017, 58, E9. [Google Scholar]
- WHO. Global Tuberculosis Report; WHO: Geneva, Switzerland, 2022. [Google Scholar]
- Tundup, S.; Akhter, Y.; Thiagarajan, D.; Hasnain, S.E. Clusters of PE and PPE genes of Mycobacterium tuberculosis are organized in operons: Evidence that PE Rv2431c is co-transcribed with PPE Rv2430c and their gene products interact with each other. FEBS Lett. 2006, 580, 1285–1293. [Google Scholar] [CrossRef]
- Cole, S.; Brosch, R.; Parkhill, J.; Garnier, T.; Churcher, C.; Harris, D.; Gordon, S.; Eiglmeier, K.; Gas, S.; Barry Iii, C. Deciphering the biology of Mycobacterium tuberculosis from the complete genome sequence. Nature 1998, 396, 190. [Google Scholar] [CrossRef]
- Brennan, M.J.; Delogu, G. The PE multigene family: A ‘molecular mantra’for mycobacteria. Trends Microbiol. 2002, 10, 246–249. [Google Scholar] [CrossRef]
- Tian, C.; Jian-Ping, X. Roles of PE_PGRS family in Mycobacterium tuberculosis pathogenesis and novel measures against tuberculosis. Microb. Pathog. 2010, 49, 311–314. [Google Scholar] [CrossRef]
- Sreejit, G.; Ahmed, A.; Parveen, N.; Jha, V.; Valluri, V.L.; Ghosh, S.; Mukhopadhyay, S. The ESAT-6 protein of Mycobacterium tuberculosis interacts with beta-2-microglobulin (β2M) affecting antigen presentation function of macrophage. PLoS Pathog. 2014, 10, e1004446. [Google Scholar] [CrossRef]
- Gannagé, M.; Münz, C. Autophagy in MHC class II presentation of endogenous antigens. In Autophagy in Infection and Immunity; Springer: Berlin, Germany, 2009; pp. 123–140. [Google Scholar]
- Ren, W.; Li, H.; Guo, C.; Shang, Y.; Wang, W.; Zhang, X.; Li, S.; Pang, Y. Serum Cytokine Biomarkers for Use in Diagnosing Pulmonary Tuberculosis versus Chronic Pulmonary Aspergillosis. Infect. Drug Resist. 2023, 16, 2217–2226. [Google Scholar] [CrossRef]
- Flannagan, R.S.; Cosío, G.; Grinstein, S. Antimicrobial mechanisms of phagocytes and bacterial evasion strategies. Nat. Rev. Microbiol. 2009, 7, 355–366. [Google Scholar] [CrossRef]
- Kanji, A.; Hasan, Z.; Ali, A.; McNerney, R.; Mallard, K.; Coll, F.; Hill-Cawthorne, G.; Nair, M.; Clark, T.G.; Zaver, A. Characterization of genomic variations in SNPs of PE_PGRS genes reveals deletions and insertions in extensively drug resistant (XDR) M. tuberculosis strains from Pakistan. Int. J. Mycobacteriology 2015, 4, 73–79. [Google Scholar] [CrossRef]
- Abou-Zeid, C.; Garbe, T.; Lathigra, R.; Wiker, H.; Harboe, M.; Rook, G.; Young, D. Genetic and immunological analysis of Mycobacterium tuberculosis fibronectin-binding proteins. Infect. Immun. 1991, 59, 2712–2718. [Google Scholar] [CrossRef]
- Espitia, C.; Laclette, J.P.; Mondragón-Palomino, M.; Amador, A.; Campuzano, J.; Martens, A.; Singh, M.; Cicero, R.; Zhang, Y.; Moreno, C. The PE-PGRS glycine-rich proteins of Mycobacterium tuberculosis: A new family of fibronectin-binding proteins? Microbiology 1999, 145, 3487–3495. [Google Scholar] [CrossRef] [PubMed]
- Meena, L.S.; Meena, J. Cloning and characterization of a novel PE_PGRS60 protein (Rv3652) of Mycobacterium tuberculosis H37Rv exhibit fibronectin-binding property. Biotechnol. Appl. Biochem. 2016, 63, 525–531. [Google Scholar] [CrossRef]
- Meena, L.S. Biochemical characterization of PE_PGRS61 family protein of Mycobacterium tuberculosis H37Rv reveals the binding ability to fibronectin. Iran. J. Basic Med. Sci. 2016, 19, 1105. [Google Scholar]
- Bansal, K.; Elluru, S.R.; Narayana, Y.; Chaturvedi, R.; Patil, S.A.; Kaveri, S.V.; Bayry, J.; Balaji, K.N. PE_PGRS antigens of Mycobacterium tuberculosis induce maturation and activation of human dendritic cells. J. Immunol. 2010, 184, 3495–3504. [Google Scholar] [CrossRef] [PubMed]
- Grover, S.; Sharma, T.; Singh, Y.; Kohli, S.; Singh, A.; Semmler, T.; Wieler, L.H.; Tedin, K.; Ehtesham, N.Z.; Hasnain, S.E. The PGRS domain of Mycobacterium tuberculosis PE_PGRS protein Rv0297 is involved in endoplasmic reticulum stress-mediated apoptosis through toll-like receptor 4. MBio 2018, 9, e01017-18. [Google Scholar] [CrossRef] [PubMed]
- Singh, P.P.; Parra, M.; Cadieux, N.; Brennan, M.J. A comparative study of host response to three Mycobacterium tuberculosis PE_PGRS proteins. Microbiology 2008, 154, 3469–3479. [Google Scholar] [CrossRef] [PubMed][Green Version]
- Yang, W.; Deng, W.; Zeng, J.; Ren, S.; Ali, M.K.; Gu, Y.; Li, Y.; Xie, J. Mycobacterium tuberculosis PE_PGRS18 enhances the intracellular survival of M. smegmatis via altering host macrophage cytokine profiling and attenuating the cell apoptosis. Apoptosis 2017, 22, 502–509. [Google Scholar] [CrossRef] [PubMed]
- Chen, T.; Zhao, Q.; Li, W.; Xie, J. Mycobacterium tuberculosis PE_PGRS17 promotes the death of host cell and cytokines secretion via Erk kinase accompanying with enhanced survival of recombinant Mycobacterium smegmatis. J. Interferon Cytokine Res. 2013, 33, 452–458. [Google Scholar] [CrossRef]
- Chatrath, S.; Gupta, V.K.; Dixit, A.; Garg, L.C. PE_PGRS30 of Mycobacterium tuberculosis mediates suppression of proinflammatory immune response in macrophages through its PGRS and PE domains. Microbes Infect. 2016, 18, 536–542. [Google Scholar] [CrossRef]
- Yu, X.; Feng, J.; Huang, L.; Gao, H.; Liu, J.; Bai, S.; Wu, B.; Xie, J. Molecular basis underlying host immunity subversion by Mycobacterium tuberculosis PE/PPE family molecules. DNA Cell Biol. 2019, 38, 1178–1187. [Google Scholar] [CrossRef]
- Deng, W.; Long, Q.; Zeng, J.; Li, P.; Yang, W.; Chen, X.; Xie, J. Mycobacterium tuberculosis PE_PGRS41 enhances the intracellular survival of M. smegmatis within macrophages via blocking innate immunity and inhibition of host defense. Sci. Rep. 2017, 7, 46716. [Google Scholar] [CrossRef]
- Chaitra, M.; Shaila, M.; Nayak, R. Evaluation of T-cell responses to peptides with MHC class I-binding motifs derived from PE_PGRS 33 protein of Mycobacterium tuberculosis. J. Med. Microbiol. 2007, 56, 466–474. [Google Scholar] [CrossRef]
- Chaitra, M.; Shaila, M.; Nayak, R. Detection of interferon gamma-secreting CD8+ T lymphocytes in humans specific for three PE/PPE proteins of Mycobacterium tuberculosis. Microbes Infect. 2008, 10, 858–867. [Google Scholar] [CrossRef]
- Ramakrishnan, L.; Federspiel, N.A.; Falkow, S. Granuloma-specific expression of Mycobacterium virulence proteins from the glycine-rich PE-PGRS family. Science 2000, 288, 1436–1439. [Google Scholar] [CrossRef]
- Kim, J.S.; Kim, H.K.; Cho, E.; Mun, S.J.; Jang, S.; Jang, J.; Yang, C.S. PE_PGRS38 Interaction With HAUSP Downregulates Antimycobacterial Host Defense via TRAF6. Front. Immunol. 2022, 13, 862628. [Google Scholar] [CrossRef]
- Council, N.R. Guide for the Care and Use of Laboratory Animals. 2010. Available online: https://books.google.co.jp/books?hl=en&lr=&id=ZeagiU_69_QC&oi=fnd&pg=PA1&dq=Guide+for+the+care+and+use+of+laboratory+animals&ots=olqItMqPXA&sig=yiKX2xmnQg338cb88LpsReR8NE8&redir_esc=y#v=onepage&q=Guide%20for%20the%20care%20and%20use%20of%20laboratory%20animals&f=false (accessed on 5 March 2021).
- Taj, A.; Jia, L.; Sha, S.; Wang, C.; Ullah, H.; Haris, M.; Ma, X.; Ma, Y. Functional analysis and enzyme characterization of mannose-1-phosphate guanylyl transferase (ManB) from Mycobacterium tuberculosis. Res. Microbiol. 2022, 173, 103884. [Google Scholar] [CrossRef] [PubMed]
- Kang, J.; Xu, L.; Yang, S.; Yu, W.; Liu, S.; Xin, Y.; Ma, Y. Effect of phosphoglucosamine mutase on biofilm formation and antimicrobial susceptibilities in M. smegmatis glmM gene knockdown strain. PLoS ONE 2013, 8, e61589. [Google Scholar] [CrossRef]
- Bettencourt, P.; Carmo, N.; Pires, D.; Timóteo, P.; Anes, E. Mycobacterial Infection of Macrophages: The Effect of the Multiplicity of Infection. Antimicrobial Research: Novel Bioknowledge and Educational Programs. Méndez-Vilas, A., Ed.; 2017; pp. 651–664. Available online: https://www.researchgate.net/profile/Paulo-Bettencourt-2/publication/318960339_Mycobacterial_infection_of_macrophages_the_effect_of_the_multiplicity_of_infection/links/598835d70f7e9b6c8538ddc3/Mycobacterial-infection-of-macrophages-the-effect-of-the-multiplicity-of-infection.pdf (accessed on 11 November 2020).
- Bettencourt, P.; Pires, D.; Carmo, N.; Anes, E. Application of Confocal Microscopy for Quantification of Intracellular Mycobacteria in Macrophages. Microscopy: Science, Technology, Applications and Education 2010. p. 614. Available online: https://www.researchgate.net/profile/Elsa-Anes/publication/258654237_Application_of_Confocal_Microscopy_for_Quantification_of_Intracellular_Mycobacteria_in_Macrophages/links/00463528c9166b3ff7000000/Application-of-Confocal-Microscopy-for-Quantification-of-Intracellular-Mycobacteria-in-Macrophages.pdf (accessed on 30 January 2021).
- Shi, X.; Li, C.; Cheng, L.; Ullah, H.; Sha, S.; Kang, J.; Ma, X.; Ma, Y. Mycobacterium tuberculosis Rv1324 protein contributes to mycobacterial persistence and causes pathological lung injury in mice by inducing ferroptosis. Microbiol. Spectr. 2023, 11, e02526-22. [Google Scholar] [CrossRef] [PubMed]
- Zhang, J.; Liu, Y.; Hu, J.; Leng, G.; Liu, X.; Cui, Z.; Wang, W.; Ma, Y.; Sha, S. Cellulase Promotes Mycobacterial Biofilm Dispersal in Response to a Decrease in the Bacterial Metabolite Gamma-Aminobutyric Acid. Int. J. Mol. Sci. 2024, 25, 1051. [Google Scholar] [CrossRef]
- Khawary, M.; Rakshit, R.; Bahl, A.; Juneja, P.; Kant, S.; Pandey, S.; Tripathi, D.M. tb-Rv2462c of Mycobacterium tuberculosis Shows Chaperone-like Activity and Plays a Role in Stress Adaptation and Immunomodulation. Biology 2023, 12, 69. [Google Scholar]
- Mwandumba, H.C.; Russell, D.G.; Nyirenda, M.H.; Anderson, J.; White, S.A.; Molyneux, M.E.; Squire, S.B. Mycobacterium tuberculosis resides in nonacidified vacuoles in endocytically competent alveolar macrophages from patients with tuberculosis and HIV infection. J. Immunol. 2004, 172, 4592–4598. [Google Scholar] [CrossRef]
- Iantomasi, R.; Sali, M.; Cascioferro, A.; Palucci, I.; Zumbo, A.; Soldini, S.; Rocca, S.; Greco, E.; Maulucci, G.; De Spirito, M. PE_PGRS30 is required for the full virulence of Mycobacterium tuberculosis. Cell. Microbiol. 2012, 14, 356–367. [Google Scholar] [CrossRef]
- Yu, X.; Huang, Y.; Li, Y.; Li, T.; Yan, S.; Ai, X.; Lv, X.; Fan, L.; Xie, J. Mycobacterium tuberculosis PE_PGRS1 promotes mycobacteria intracellular survival via reducing the concentration of intracellular free Ca2+ and suppressing endoplasmic reticulum stress. Mol. Immunol. 2023, 154, 24–32. [Google Scholar] [CrossRef] [PubMed]
- Sharma, T.; Grover, S.; Arora, N.; Ehtesham, N.Z.; Hasnain, S.E. PGRS domain of Rv0297 of Mycobacterium tuberculosis is involved in modulation of macrophage functions to favor bacterial persistence. Front. Cell. Infect. Microbiol. 2020, 10, 451. [Google Scholar] [CrossRef]
- Feng, J.-Y.; Su, W.-J.; Chuang, F.-Y.; Pan, S.-W.; Yeh, Y.-C.; Lin, Y.-Y.; Chen, N.-J. TREM-1 enhances Mycobacterium tuberculosis-induced inflammatory responses in macrophages. Microbes Infect. 2021, 23, 104765. [Google Scholar] [CrossRef] [PubMed]
- Li, Y.; Fu, Y.; Sun, J.; Shen, J.; Liu, F.; Ning, B.; Lu, Z.; Wei, L.; Jiang, X. Tanshinone IIA alleviates NLRP3 inflammasome-mediated pyroptosis in Mycobacterium tuberculosis-(H37Ra-) infected macrophages by inhibiting endoplasmic reticulum stress. J. Ethnopharmacol. 2022, 282, 114595. [Google Scholar] [CrossRef] [PubMed]
- Dorhoi, A.; Nouailles, G.; Jörg, S.; Hagens, K.; Heinemann, E.; Pradl, L.; Oberbeck-Müller, D.; Duque-Correa, M.A.; Reece, S.T.; Ruland, J. Activation of the NLRP3 inflammasome by Mycobacterium tuberculosis is uncoupled from susceptibility to active tuberculosis. Eur. J. Immunol. 2012, 42, 374–384. [Google Scholar] [CrossRef] [PubMed]
- Beckwith, K.S.; Beckwith, M.S.; Ullmann, S.; Sætra, R.S.; Kim, H.; Marstad, A.; Åsberg, S.E.; Strand, T.A.; Haug, M.; Niederweis, M. Plasma membrane damage causes NLRP3 activation and pyroptosis during Mycobacterium tuberculosis infection. Nat. Commun. 2020, 11, 2270. [Google Scholar] [CrossRef]
- Rastogi, S.; Ellinwood, S.; Augenstreich, J.; Mayer-Barber, K.D.; Briken, V. Mycobacterium tuberculosis inhibits the NLRP3 inflammasome activation via its phosphokinase PknF. PLoS Pathog. 2021, 17, e1009712. [Google Scholar] [CrossRef]
- Long, Q.; Xiang, X.; Yin, Q.; Li, S.; Yang, W.; Sun, H.; Liu, Q.; Xie, J.; Deng, W. PE_PGRS62 promotes the survival of Mycobacterium smegmatis within macrophages via disrupting ER stress-mediated apoptosis. J. Cell. Physiol. 2019, 234, 19774–19784. [Google Scholar] [CrossRef]
- Matsumura, K.; Takaki, S.; Kirikae, T. Mycobacterial protein PE_PGRS30 induces macrophage apoptosis through prohibitin 2 mitochondrial function interference. Front. Microbiol. 2023, 14, 1080369. [Google Scholar] [CrossRef]
- Xie, Y.; Zhou, Y.; Liu, S.; Zhang, X.L. PE_PGRS: Vital proteins in promoting mycobacterial survival and modulating host immunity and metabolism. Cell. Microbiol. 2021, 23, e13290. [Google Scholar] [CrossRef]
- Vermes, I.; Haanen, C.; Steffens-Nakken, H.; Reutelingsperger, C. A novel assay for apoptosis. Flow cytometric detection of phosphatidylserine expression on early apoptotic cells using fluorescein labelled Annexin V. J. Immunol. Methods 1995, 184, 39–51. [Google Scholar] [CrossRef]
- Fishbein, S.; Van Wyk, N.; Warren, R.; Sampson, S. Phylogeny to function: PE/PPE protein evolution and impact on M ycobacterium tuberculosis pathogenicity. Mol. Microbiol. 2015, 96, 901–916. [Google Scholar] [CrossRef]
- Huang, Y.; Zhou, X.; Bai, Y.; Yang, L.; Yin, X.; Wang, Z.; Zhao, D. Phagolysosome maturation of macrophages was reduced by PE_PGRS 62 protein expressing in Mycobacterium smegmatis and induced in IFN-γ priming. Vet. Microbiol. 2012, 160, 117–125. [Google Scholar] [CrossRef]
- Upadhyay, S.; Mittal, E.; Philips, J. Tuberculosis and the art of macrophage manipulation. Pathog. Dis. 2018, 76, fty037. [Google Scholar] [CrossRef]
- Minerva, M.; De Maio, F.; Camassa, S.; Battah, B.; Ivana, P.; Manganelli, R.; Sanguinetti, M.; Sali, M.; Delogu, G. Evaluation of PE_PGRS33 as a potential surface target for humoral responses against Mycobacterium tuberculosis. Pathog. Dis. 2017, 75, ftx100. [Google Scholar] [CrossRef]
- Li, J.; Chai, Q.-Y.; Zhang, Y.; Li, B.-X.; Wang, J.; Qiu, X.-B.; Liu, C.H. Mycobacterium tuberculosis Mce3E suppresses host innate immune responses by targeting ERK1/2 signaling. J. Immunol. 2015, 194, 3756–3767. [Google Scholar] [CrossRef]
- Muttucumaru, D.N.; Smith, D.A.; McMinn, E.J.; Reese, V.; Coler, R.N.; Parish, T. Mycobacterium tuberculosis Rv0198c, a putative matrix metalloprotease is involved in pathogenicity. Tuberculosis 2011, 91, 111–116. [Google Scholar] [CrossRef]
- Basu, S.; Pathak, S.K.; Banerjee, A.; Pathak, S.; Bhattacharyya, A.; Yang, Z.; Talarico, S.; Kundu, M.; Basu, J. Execution of macrophage apoptosis by PE_PGRS33 of Mycobacterium tuberculosis is mediated by Toll-like receptor 2-dependent release of tumor necrosis factor-α. J. Biol. Chem. 2007, 282, 1039–1050. [Google Scholar] [CrossRef]
- Sharma, T.; Alam, A.; Ehtram, A.; Rani, A.; Grover, S.; Ehtesham, N.Z.; Hasnain, S.E. The mycobacterium tuberculosis PE_PGRS protein family acts as an immunological decoy to subvert host immune response. Int. J. Mol. Sci. 2022, 23, 525. [Google Scholar] [CrossRef]
- O’Leary, S.; O’Sullivan, M.P.; Keane, J. IL-10 blocks phagosome maturation in Mycobacterium tuberculosis–infected human macrophages. Am. J. Respir. Cell Mol. Biol. 2011, 45, 172–180. [Google Scholar] [CrossRef]
- Redford, P.; Murray, P.; O’garra, A. The role of IL-10 in immune regulation during M. tuberculosis infection. Mucosal Immunol. 2011, 4, 261–270. [Google Scholar] [CrossRef]
- Ayyavoo, V.; Mahboubi, A.; Mahalingam, S.; Ramalingam, R.; Kudchodkar, S.; Williams, W.V.; Green, D.R.; Weiner, D.B. HIV-1 Vpr suppresses immune activation and apoptosis through regulation of nuclear factor κB. Nat. Med. 1997, 3, 1117–1123. [Google Scholar] [CrossRef]
- Copin, R.; Coscollá, M.; Seiffert, S.N.; Bothamley, G.; Sutherland, J.; Mbayo, G.; Gagneux, S.; Ernst, J.D. Sequence diversity in the pe_pgrs genes of Mycobacterium tuberculosis is independent of human T cell recognition. MBio 2014, 5, 10–1128. [Google Scholar] [CrossRef]
- Bansal, K.; Sinha, A.Y.; Ghorpade, D.S.; Togarsimalemath, S.K.; Patil, S.A.; Kaveri, S.V.; Balaji, K.N.; Bayry, J. Src homology 3-interacting domain of Rv1917c of Mycobacterium tuberculosis induces selective maturation of human dendritic cells by regulating PI3K-MAPK-NF-κB signaling and drives Th2 immune responses. J. Biol. Chem. 2010, 285, 36511–36522. [Google Scholar] [CrossRef]
- Liu, S.; Xie, Y.; Luo, W.; Dou, Y.; Xiong, H.; Xiao, Z.; Zhang, X.-L. PE_PGRS31-S100A9 interaction promotes mycobacterial survival in macrophages through the regulation of NF-κB-TNF-α signaling and arachidonic acid metabolism. Front. Microbiol. 2020, 11, 845. [Google Scholar] [CrossRef]
- He, Y.; Hara, H.; Núñez, G. Mechanism and regulation of NLRP3 inflammasome activation. Trends Biochem. Sci. 2016, 41, 1012–1021. [Google Scholar] [CrossRef]
- Ma, J.; Zhao, S.; Gao, X.; Wang, R.; Liu, J.; Zhou, X.; Zhou, Y. The roles of inflammasomes in host defense against Mycobacterium tuberculosis. Pathogens 2021, 10, 120. [Google Scholar] [CrossRef] [PubMed]
- Srinivasan, L.; Ahlbrand, S.; Briken, V. Interaction of Mycobacterium tuberculosis with host cell death pathways. Cold Spring Harb. Perspect. Med. 2014, 4, a022459. [Google Scholar] [CrossRef]
- Abdalla, A.E.; Ejaz, H.; Mahjoob, M.O.; Alameen, A.A.M.; Abosalif, K.O.A.; Elamir, M.Y.M.; Mousa, M.A. Intelligent mechanisms of macrophage apoptosis subversion by mycobacterium. Pathogens 2020, 9, 218. [Google Scholar] [CrossRef]
- Balaji, K.N.; Goyal, G.; Narayana, Y.; Srinivas, M.; Chaturvedi, R.; Mohammad, S. Apoptosis triggered by Rv1818c, a PE family gene from Mycobacterium tuberculosis is regulated by mitochondrial intermediates in T cells. Microbes Infect. 2007, 9, 271–281. [Google Scholar] [CrossRef]








Disclaimer/Publisher’s Note: The statements, opinions and data contained in all publications are solely those of the individual author(s) and contributor(s) and not of MDPI and/or the editor(s). MDPI and/or the editor(s) disclaim responsibility for any injury to people or property resulting from any ideas, methods, instructions or products referred to in the content. |
© 2024 by the authors. Licensee MDPI, Basel, Switzerland. This article is an open access article distributed under the terms and conditions of the Creative Commons Attribution (CC BY) license (https://creativecommons.org/licenses/by/4.0/).
Share and Cite
Ullah, H.; Shi, X.; Taj, A.; Cheng, L.; Yan, Q.; Sha, S.; Ahmad; Kang, J.; Haris, M.; Ma, X.; et al. Mycobacterium tuberculosis PE_PGRS38 Enhances Intracellular Survival of Mycobacteria by Inhibiting TLR4/NF-κB-Dependent Inflammation and Apoptosis of the Host. Biology 2024, 13, 313. https://doi.org/10.3390/biology13050313
Ullah H, Shi X, Taj A, Cheng L, Yan Q, Sha S, Ahmad, Kang J, Haris M, Ma X, et al. Mycobacterium tuberculosis PE_PGRS38 Enhances Intracellular Survival of Mycobacteria by Inhibiting TLR4/NF-κB-Dependent Inflammation and Apoptosis of the Host. Biology. 2024; 13(5):313. https://doi.org/10.3390/biology13050313
Chicago/Turabian StyleUllah, Hayan, Xiaoxia Shi, Ayaz Taj, Lin Cheng, Qiulong Yan, Shanshan Sha, Ahmad, Jian Kang, Muhammad Haris, Xiaochi Ma, and et al. 2024. "Mycobacterium tuberculosis PE_PGRS38 Enhances Intracellular Survival of Mycobacteria by Inhibiting TLR4/NF-κB-Dependent Inflammation and Apoptosis of the Host" Biology 13, no. 5: 313. https://doi.org/10.3390/biology13050313
APA StyleUllah, H., Shi, X., Taj, A., Cheng, L., Yan, Q., Sha, S., Ahmad, Kang, J., Haris, M., Ma, X., & Ma, Y. (2024). Mycobacterium tuberculosis PE_PGRS38 Enhances Intracellular Survival of Mycobacteria by Inhibiting TLR4/NF-κB-Dependent Inflammation and Apoptosis of the Host. Biology, 13(5), 313. https://doi.org/10.3390/biology13050313

