KIF2A Upregulates PI3K/AKT Signaling through Polo-like Kinase 1 (PLK1) to Affect the Proliferation and Apoptosis Levels of Eriocheir sinensis Spermatogenic Cells
Abstract
Simple Summary
Abstract
1. Introduction
2. Materials and Methods
2.1. Experimental Animals
2.2. Cloning of Es-Kif2a and Es-Plk1 in E. sinensis
2.3. Quantitative Real-Time PCR (qPCR)
2.4. Antibody
2.5. Western Blotting
2.6. Immunofluorescence
2.7. RNA Interference of Es-Kif2a
2.8. Es-Plk1 Inhibition
2.9. TUNEL Assay
2.10. EdU Assay
2.11. Statistical Analysis
3. Results
3.1. Localization of Es-KIF2A Protein at Different Stages of Spermatogenesis in E. sinensis
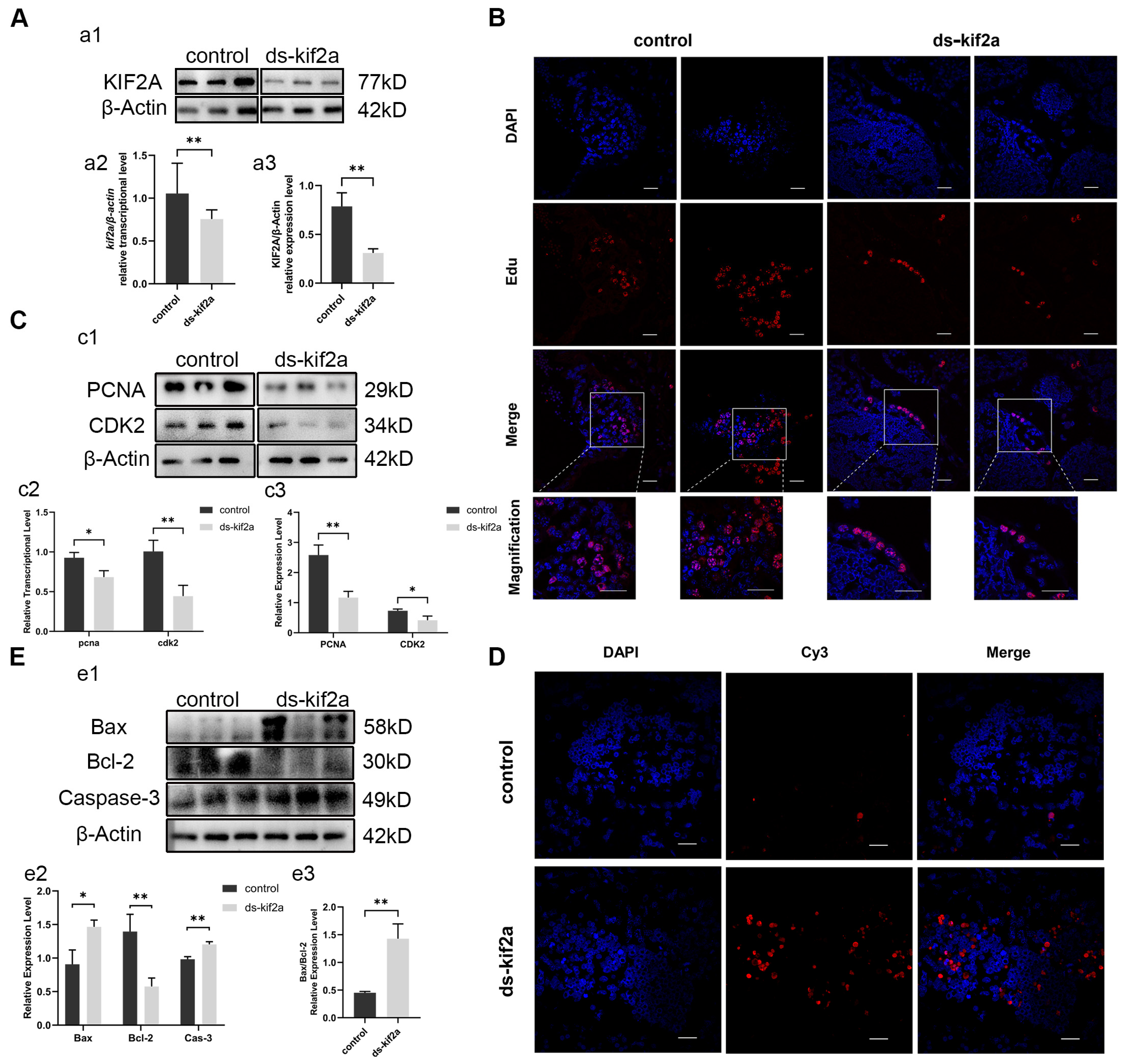
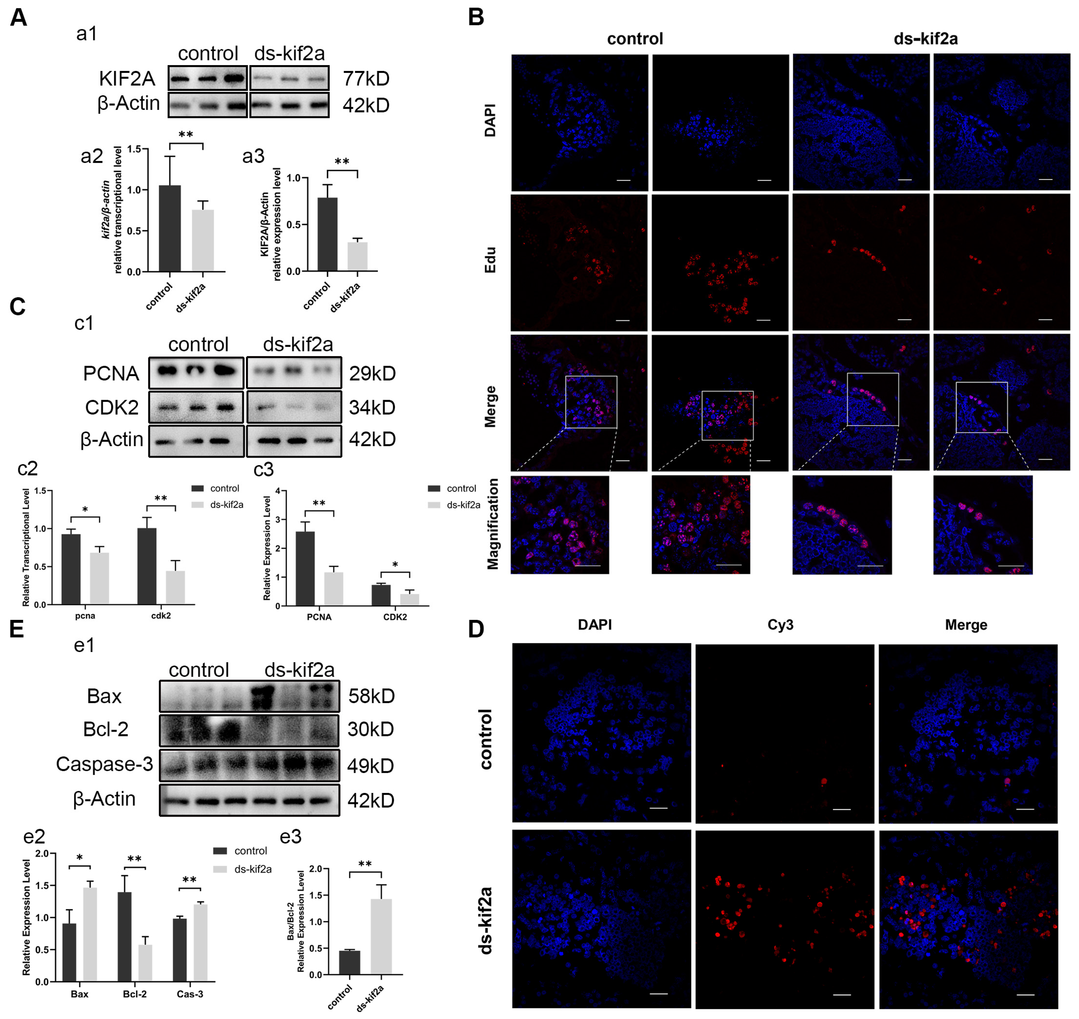
3.2. Es-Kif2a Knockdown Reduced Cell Proliferation Levels and Enhanced Apoptosis Levels In Vivo
3.3. The Effects of Es-Kif2a Knockdown on PI3K/AKT Signaling
3.4. Co-Localization of Es-KIF2A and Es-PLK1 at Different Stages of Spermatogenesis in E. sinensis
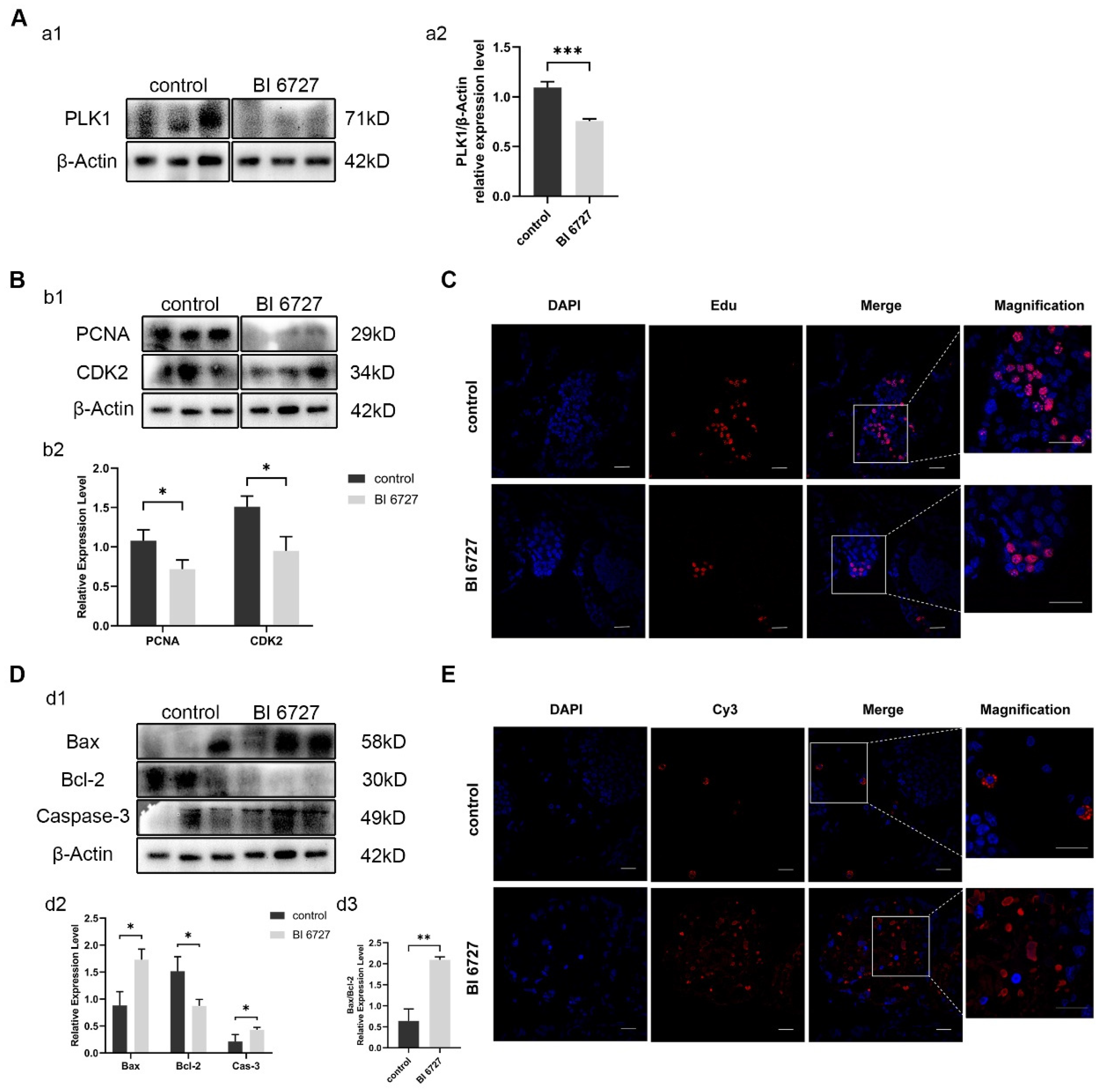
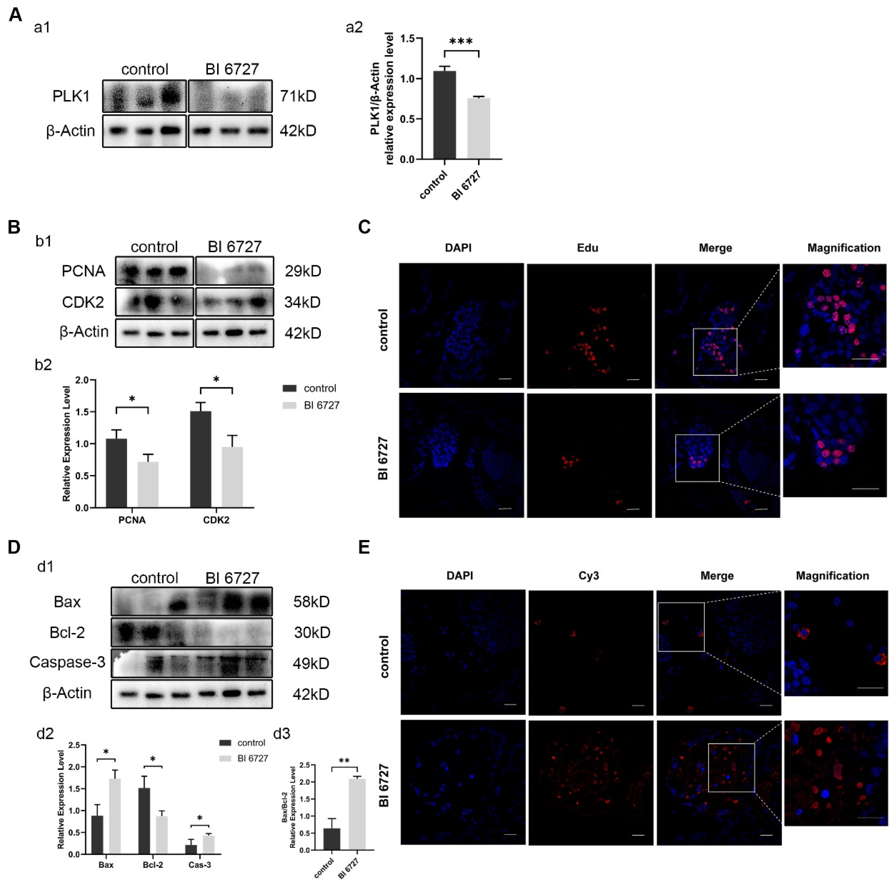
3.5. Es-Plk1 Inhibition Reduced Cell Proliferation Level and Enhanced Apoptosis Level In Vivo
3.6. The Effects of Es-Plk1 Inhibition on PI3K/AKT Signaling
3.7. Es-PLK1 Is a Downstream Factor of Es-KIF2A
4. Discussion and Perspectives
4.1. Es-KIF2A and Es-PLK1 Are Both Involved in Maintaining the Proliferation of Spermatogenic Cells and Inhibiting the Apoptosis of Spermatogenic Cells
4.2. Effects of Es-KIF2A and Es-PLK1 on the Proliferation and Apoptosis of Spermatogenic Cells Are Realized by Regulating the PI3K/AKT Signaling Pathway
4.3. Es-PLK1 Is a Downstream Factor of Es-KIF2A
4.4. Effects of Es-Kif2a Knockdown or Es-Plk1 Inhibition on Testicular Somatic Cells of E. sinensis
5. Conclusions
Supplementary Materials
Author Contributions
Funding
Institutional Review Board Statement
Informed Consent Statement
Data Availability Statement
Conflicts of Interest
References
- Du, N.S. Congeneric species of Chinese mitten crab and their English names. Aquat. Sci. Technol. Inf. 1998, 25, 108–113. (In Chinese) [Google Scholar] [CrossRef]
- Du, N.S.; Xue, L.Z.; Lai, W. Histological study on the male reproductive system of Eriocheir sinensis. Acta Zool. Sin. 1988, 34, 329–333+389–390. (In Chinese) [Google Scholar]
- Du, N.S.; Xue, L.Z.; Lai, W. Study on Sperm of Eriocheir sinensis II. Spermatogenesis. Oceanol. Limnol. Sin. 1988, 19, 71–75+103–104. (In Chinese) [Google Scholar]
- Ma, D.D.; Wang, D.H.; Yang, W.X. Kinesins in spermatogenesis. Biol. Reprod. 2017, 96, 267–276. [Google Scholar] [CrossRef]
- Moores, C.A.; Milligan, R.A. Lucky 13-microtubule depolymerisation by kinesin-13 motors. J. Cell Sci. 2006, 119 Pt 19, 3905–3913. [Google Scholar] [CrossRef]
- Ems-McClung, S.C.; Walczak, C.E. Kinesin-13s in mitosis: Key players in the spatial and temporal organization of spindle microtubules. Semin. Cell Dev. Biol. 2010, 21, 276–282. [Google Scholar] [CrossRef]
- Wang, K.; Lin, C.; Wang, C.; Shao, Q.; Gao, W.; Song, B.; Wang, L.; Song, X.; Qu, X.; Wei, F. Silencing Kif2a induces apoptosis in squamous cell carcinoma of the oral tongue through inhibition of the PI3K/Akt signaling pathway. Mol. Med. Rep. 2014, 9, 273–278. [Google Scholar] [CrossRef]
- Zhang, X.; Wang, Y.; Liu, X.; Zhao, A.; Yang, Z.; Kong, F.; Sun, L.; Yu, Y.; Jiang, L. KIF2A promotes the progression via AKT signaling pathway and is upregulated by transcription factor ETV4 in human gastric cancer. Biomed. Pharmacother. 2020, 125, 109840. [Google Scholar] [CrossRef]
- Xu, L.; Zhang, X.; Wang, Z.; Zhao, X.; Zhao, L.; Hu, Y. Kinesin family member 2A promotes cancer cell viability, mobility, stemness, and chemoresistance to cisplatin by activating the PI3K/AKT/VEGF signaling pathway in non-small cell lung cancer. Am. J. Transl. Res. 2021, 13, 2060–2076. [Google Scholar] [PubMed]
- Yin, H.; Cui, X. Knockdown of circhipk3 facilitates temozolomide sensitivity in glioma by regulating cellular behaviors through mir-524-5p/KIF2A-mediated PI3K/AKT pathway. Cancer Biother. Radiopharm. 2021, 36, 556–567. [Google Scholar] [CrossRef] [PubMed]
- Liang, X.; Xia, R. Kinesin family member 2A acts as a potential prognostic marker and treatment target via interaction with PI3K/AKT and RhoA/ROCK pathways in acute myeloid leukemia. Oncol. Rep. 2022, 47, 18. [Google Scholar] [CrossRef]
- Ersahin, T.; Tuncbag, N.; Cetin-Atalay, R. The PI3K/AKT/mTOR interactive pathway. Mol. BioSystems 2015, 11, 1946–1954. [Google Scholar] [CrossRef]
- Cardone, M.H.; Roy, N.; Stennicke, H.R.; Salvesen, S.R.; Franke, T.F.; Stanbridge, E.; Frisch, S.; Reed, J.C. Regulation of cell death protease caspase-9 by phosphorylation. Science 1998, 282, 1318–1321. [Google Scholar] [CrossRef]
- Brunet, A.; Bonni, A.; Zigmond, M.J.; Lin, M.Z.; Juo, P.; Hu, L.S.; Anderson, M.J.; Arden, K.C.; Blenis, J.; Greenberg, M.E. Akt promotes cell survival by phosphorylating and inhibiting a Forkhead transcription factor. Cell 1999, 96, 857–868. [Google Scholar] [CrossRef]
- Zimmermann, S.; Moelling, K. Phosphorylation and regulation of Raf by Akt (protein kinase B). Science 1999, 286, 1741–1744. [Google Scholar] [CrossRef]
- Cross, D.A.; Alessi, D.R.; Cohen, P.; Andjelkovich, M.; Hemmings, B.A. Inhibition of glycogen synthase kinase-3 by insulin mediated by protein kinase B. Nature 1995, 378, 785–789. [Google Scholar] [CrossRef]
- Hajduch, E.; Litherland, G.J.; Hundal, H.S. Protein kinase B (PKB/Akt)-a key regulator of glucose transport? FEBS Lett. 2001, 492, 199–203. [Google Scholar] [CrossRef]
- Diehl, J.A.; Cheng, M.; Roussel, M.F.; Sherr, C.J. Glycogen synthase kinase-3beta regulates cyclin D1 proteolysis and subcellular localization. Genes Dev. 1998, 12, 3499–3511. [Google Scholar] [CrossRef]
- Gesbert, F.; Sellers, W.R.; Signoretti, S.; Loda, M.; Griffin, J.D. BCR/ABL regulates expression of the cyclin-dependent kinase inhibitor p27Kip1 through the phosphatidylinositol 3-Kinase/AKT pathway. J. Biol. Chem. 2000, 275, 39223–39230. [Google Scholar] [CrossRef]
- Zhou, B.P.; Liao, Y.; Xia, W.; Spohn, B.; Lee, M.H.; Hung, M.C. Cytoplasmic localization of p21Cip1/WAF1 by Akt-induced phosphorylation in HER-2/neu-overexpressing cells. Nat. Cell Biol. 2001, 3, 245–252. [Google Scholar] [CrossRef]
- Chen, K.Q.; Wei, B.H.; Hao, S.L.; Yang, W.X. The PI3K/AKT signaling pathway: How does it regulate development of Sertoli cells and spermatogenic cells? Histol. Histopathol. 2022, 37, 621–636. [Google Scholar] [CrossRef]
- Huang, P.; Du, J.; Cao, L.; Gao, J.; Li, Q.; Sun, Y.; Shao, N.; Zhang, Y.; Xu, G. Effects of prometryn on oxidative stress, immune response and apoptosis in the hepatopancreas of Eriocheir sinensis (Crustacea: Decapoda). Ecotoxicol. Environ. Saf. 2023, 262, 115159. [Google Scholar] [CrossRef]
- Lee, J.S.; Oh, Y.; Park, H.E.; Lee, J.S.; Kim, H.S. Synergistic toxic mechanisms of microplastics and triclosan via multixenobiotic resistance (MXR) inhibition–mediated autophagy in the freshwater water flea Daphnia magna. Sci. Total Environ. 2023, 896, 165214. [Google Scholar] [CrossRef]
- Yang, H.; Mo, A.; Yi, L.; Wang, J.; He, X.; Yuan, Y. Selenium attenuated food borne cadmium-induced intestinal inflammation in red swamp crayfish (Procambarus clarkii) via regulating PI3K/Akt/NF-κB pathway. Chemosphere 2024, 349, 140814. [Google Scholar] [CrossRef]
- Eckerdt, F.; Strebhardt, K. Polo-like kinase 1: Target and regulator of anaphase-promoting complex/cyclosome–dependent proteolysis. Cancer Res. 2006, 66, 6895–6898. [Google Scholar] [CrossRef]
- Combes, G.; Alharbi, I.; Braga, L.G.; Elowe, S. Playing polo during mitosis: PLK1 takes the lead. Oncogene 2017, 36, 4819–4827. [Google Scholar] [CrossRef]
- Kalous, J.; Aleshkina, D. Multiple Roles of PLK1 in Mitosis and Meiosis. Cells 2023, 12, 187. [Google Scholar] [CrossRef]
- Yuen, W.S.; Zhang, Q.H.; Bourdais, A.; Adhikari, D.; Halet, G.; Carroll, J. Polo-like kinase 1 promotes Cdc42-induced actin polymerization for asymmetric division in oocytes. Open Biol. 2023, 13, 220326. [Google Scholar] [CrossRef]
- Cao, Y.Y.; Qiao, Y.; Wang, Z.H.; Chen, Q.; Qi, Y.P.; Lu, Z.M.; Wang, Z.; Lu, W.H. The polo-like kinase1-mammalian target of the rapamycin axis regulates autophagy to prevent intestinal barrier dysfunction during sepsis. Am. J. Pathol. 2023, 193, 296–312. [Google Scholar] [CrossRef]
- Kim, M.S.; Kim, G.M.; Cho, Y.J.; Kim, H.J.; Kim, Y.J.; Jin, W. Trkc promotes survival and growth of leukemia cells through Akt-mTOR-dependent up-regulation of PLK-1 and Twist-1. Mol. Cells 2013, 36, 177–184. [Google Scholar] [CrossRef]
- Leonard, M.K.; Hil, N.T.; Bubuly, P.A.; Kadakia, M.P. The PTEN-Akt pathway impacts the integrity and composition of mitotic centrosomes. Cell Cycle 2013, 12, 1406–1415. [Google Scholar] [CrossRef]
- Gao, W.; Zhang, Y.; Luo, H.; Niu, M.; Zheng, X.; Hu, W.; Cui, J.; Xue, X.; Bo, Y.; Dai, F.; et al. Targeting SKA3 suppresses the proliferation and chemoresistance of laryngeal squamous cell carcinoma via impairing PLK1–AKT axis-mediated glycolysis. Cell Death Dis. 2020, 11, 919. [Google Scholar] [CrossRef]
- Li, Z.; Zhang, X. Kinases involved in both autophagy and mitosis. Int. J. Mol. Sci. 2017, 18, 1884. [Google Scholar] [CrossRef]
- Xu, R.; Xu, Y.; Huo, W.; Lv, Z.; Yuan, J.; Ning, S.; Wang, Q.; Hou, M.; Gao, G.; Ji, J.; et al. Mitosis-specific MRN complex promotes a mitotic signaling cascade to regulate spindle dynamics and chromosome segregation. Proc. Natl. Acad. Sci. USA 2018, 115, E10079–E10088. [Google Scholar] [CrossRef]
- Bufe, A.; Acebrón, S.P. Mitotic WNT: Aligning chromosomes through KIF2A. Mol. Cell. Oncol. 2021, 8, 2011564. [Google Scholar] [CrossRef]
- Bufe, A.; del Arco, A.G.; Hennecke, M.; de Jaime-Soguero, A.; Ostermaier, M.; Lin, Y.C.; Ciprianidis, A.; Hattemer, J.; Engel, U.; Beli, P.; et al. Wnt signaling recruits KIF2A to the spindle to ensure chromosome congression and alignment during mitosis. Proc. Natl. Acad. Sci. USA 2021, 118, e2108145118. [Google Scholar] [CrossRef]
- Sheng, X.; Gao, S.; Sheng, Y.; Xie, X.; Wang, J.; He, Y. Vangl2 participates in the primary ciliary assembly under low fluid shear stress in hUVECs. Cell Tissue Res. 2022, 387, 95–109. [Google Scholar] [CrossRef]
- Geraghty, Z.; Barnard, C.; Uluocak, P.; Gruneberg, U. The association of Plk1 with the astrin-kinastrin complex promotes formation and maintenance of a metaphase plate. J. Cell Sci. 2021, 134, jcs251025. [Google Scholar] [CrossRef]
- Chung, H.J.; Park, J.E.; Lee, N.S.; Kim, H.; Jang, C.Y. Phosphorylation of Astrin Regulates Its Kinetochore Function. J. Biol. Chem. 2016, 291, 17579–17592. [Google Scholar] [CrossRef]
- Yuan, J.; Li, M.; Wei, L.; Yin, S.; Xiong, B.; Li, S.; Lin, S.L.; Schatten, H.; Sun, Q.Y. Astrin regulates meiotic spindle organization, spindle pole tethering and cell cycle progression in mouse oocytes. Cell Cycle 2009, 8, 3384–3395. [Google Scholar] [CrossRef]
- Zhang, X.; Wu, W.; Li, X.; He, F.; Zhang, L. SPAG5 promotes the proliferation, migration, invasion, and epithelial-mesenchymal transformation of colorectal cancer cells by activating the PI3K/AKT signaling pathway. Chin. J. Physiol. 2023, 66, 365–371. [Google Scholar] [CrossRef]
- An, J.; Yang, L.; Pan, Y.; He, Y.; Xie, H.; Tao, Y.; Li, W.; Yan, Y.; Chen, S.; Liu, Y.; et al. Spag5 activates PI3K/AKT pathway and promotes the tumor progression and chemo-resistance in gastric cancer. DNA Cell Biol. 2022, 41, 893–902. [Google Scholar] [CrossRef]
- Zeng, X.; Xu, W.; Tong, J.; Liu, J.; Zhang, Z.; Liu, M.; Wu, C.; Yu, Q.; Ye, C.; Wu, C.; et al. SPAG5 as a novel biomarker and potential therapeutic target via regulating AKT pathway in multiple myeloma. Leuk. Lymphoma 2022, 63, 2565–2572. [Google Scholar] [CrossRef]
- Liu, J.; Zhang, Y.; Zeng, H.; Wang, L.; Zhang, Q.; Wu, P.; Liu, X.; Xie, H.; Xiang, W.; Liu, B.; et al. Fe-doped chrysotile nanotubes containing siRNAs to silence SPAG5 to treat bladder cancer. J. Nanobiotechnol. 2021, 19, 189. [Google Scholar] [CrossRef]
- Yang, Y.F.; Zhang, M.F.; Tian, Q.H.; Fu, J.; Yang, X.; Zhang, C.Z.; Yang, H. SPAG5 interacts with CEP55 and exerts oncogenic activities via PI3K/AKT pathway in hepatocellular carcinoma. Mol. Cancer 2018, 17, 117. [Google Scholar] [CrossRef]
- Peng, A.; Wang, L.; Fisher, L.A. Greatwall and Polo-like kinase 1 coordinate to promote checkpoint recovery. J. Biol. Chem. 2011, 286, 28996–29004. [Google Scholar] [CrossRef]
- Sanz-Castillo, B.; Hurtado, B.; Vara-Ciruelos, D.; Bakkali, A.E.I.; Hermida, D.; Salvador-Barbero, B.; Martínez-Alonso, D.; González-Martínez, J.; Santiveri, C.; Campos-Olivas, R.; et al. The MASTL/PP2A cell cycle kinase-phosphatase module restrains PI3K-Akt activity in an mTORC1-dependent manner. EMBO J. 2023, 42, e110833. [Google Scholar] [CrossRef]
- Kumm, E.J.; Pagel, O.; Gambaryan, S.; Walter, U.; Zahedi, R.P.; Smolenski, A.; Jurk, K. The Cell Cycle Checkpoint System MAST(L)-ENSA/ARPP19-PP2A is Targeted by cAMP/PKA and cGMP/PKG in Anucleate Human Platelets. Cells 2020, 9, 472. [Google Scholar] [CrossRef]









| Primer Name | Primer Sequences (5′-3′) | Purpose |
|---|---|---|
| Kif2a-CDS-F1 | GACTACGTGTCCGGTCTCAACG | Fragment cloning |
| Kif2a-CDS-R1 | GCCACCATAGCATAAATTCCCT | Fragment cloning |
| Kif2a-CDS-F2 | AACCTGTTTTGCCTACGGTCAG | Fragment cloning |
| Kif2a-CDS-R2 | ACATTGTTGGTGCCATTCTCG | Fragment cloning |
| Kif2a-CDS-F3 | GACGAGAATGGCACCAACAATG | Fragment cloning |
| Kif2a CDS-R3 | TCTATGTCAAGGCTGGGATGCT | Fragment cloning |
| Plk1-CDS-F1 | TGCACCATGACTAGCCACGC | Fragment cloning |
| Plk1-CDS-R1 | CAACCAATGGACCAGACATCAA | Fragment cloning |
| Plk1-CDS-F2 | ATTGGCGACTTTGGTCTGGC | Fragment cloning |
| Plk1-CDS-R2 | TCGTTGACGTTGTCCCGCTC | Fragment cloning |
| Plk1-CDS-F3 | CCTGATGAGCGGGACAACGT | Fragment cloning |
| Plk1-CDS-R3 | GGGAATGTCAGCATGGGGTG | Fragment cloning |
| Kif2a-q-F | CGGCATGAACTGCTGTGAAC | qPCR |
| Kif2a-q-R | TGTTGGTGCCATTCTCGTCA | qPCR |
| Pcna-q-F | ATGGACAACTCCCACGTGTC | qPCR |
| Pcna-q-R | GGCTGCACACTTCAGGATCT | qPCR |
| Cdk2-q-F | CTCCCAGACTACAAGAGCACTTTCCC | qPCR |
| Cdk2-q-R | ACAGGTTTCTCCCGGTGGCATT | qPCR |
| Pi3k-q-F | GCAAAAGCTACAAAGGCACGG | qPCR |
| Pi3k-q-R | GCATGGACTCCCCTATCTGGTC | qPCR |
| Akt-q-F | TGCCGACGGTCACATAAAGAT | qPCR |
| Akt-q-R | TAGCCCCACCAGTCAACACC | qPCR |
| actin-q-F | CGAGGCTACACCTTCACGAC | qPCR |
| actin-q-R | ACGCGGCAGTGGTCATTT | qPCR |
| KIF2A-Ab-F | AATGGGTCGCGGATCCCAAGGCGACAAGGCGTAT | Prokaryotic expression |
| KIF2A-Ab-R | GACGGAGCTCGAATTCCCACCATTCCAGATTTTCCAAC | Prokaryotic expression |
| Bax-Ab-F | AATGGGTCGCGGATCC CGTGCCGTTCAGGATAGCCAA | Prokaryotic expression |
| Bax-Ab-R | GACGGAGCTCGAATTCAAGACGTAACCGGGGAGGT | Prokaryotic expression |
| Bcl-2-Ab-F | CAGCAAATGGGTCGCGGATCCGATAAGGTGGTTCGCTCCGTC | Prokaryotic expression |
| Bcl-2-Ab-R | TTGTCGACGGAGCTCGAATTCCACGTCACCAGCTCCCCG | Prokaryotic expression |
| Caspase 3-Ab-F | AATGGGTCGCGGATCCATGAAGCGGCAGGAAGAGG | Prokaryotic expression |
| Caspase 3-Ab-R | GACGGAGCTCGAATTCGTCGAACTGGTGAGCGAAG | Prokaryotic expression |
| ds-Kif2a-F | TGGCGGCCGCTCTAGAGCAACCTGTTTTGCCTACGGTCA | DsRNA |
| ds-Kif2a-R | TATAGGGCGAATTGGGTACCCGCCTTGTCGCCTTGCTTTTCT | DsRNA |
Disclaimer/Publisher’s Note: The statements, opinions and data contained in all publications are solely those of the individual author(s) and contributor(s) and not of MDPI and/or the editor(s). MDPI and/or the editor(s) disclaim responsibility for any injury to people or property resulting from any ideas, methods, instructions or products referred to in the content. |
© 2024 by the authors. Licensee MDPI, Basel, Switzerland. This article is an open access article distributed under the terms and conditions of the Creative Commons Attribution (CC BY) license (https://creativecommons.org/licenses/by/4.0/).
Share and Cite
Zhao, Y.-S.; Liu, D.-X.; Tan, F.-Q.; Yang, W.-X. KIF2A Upregulates PI3K/AKT Signaling through Polo-like Kinase 1 (PLK1) to Affect the Proliferation and Apoptosis Levels of Eriocheir sinensis Spermatogenic Cells. Biology 2024, 13, 149. https://doi.org/10.3390/biology13030149
Zhao Y-S, Liu D-X, Tan F-Q, Yang W-X. KIF2A Upregulates PI3K/AKT Signaling through Polo-like Kinase 1 (PLK1) to Affect the Proliferation and Apoptosis Levels of Eriocheir sinensis Spermatogenic Cells. Biology. 2024; 13(3):149. https://doi.org/10.3390/biology13030149
Chicago/Turabian StyleZhao, Yan-Shuang, Ding-Xi Liu, Fu-Qing Tan, and Wan-Xi Yang. 2024. "KIF2A Upregulates PI3K/AKT Signaling through Polo-like Kinase 1 (PLK1) to Affect the Proliferation and Apoptosis Levels of Eriocheir sinensis Spermatogenic Cells" Biology 13, no. 3: 149. https://doi.org/10.3390/biology13030149
APA StyleZhao, Y.-S., Liu, D.-X., Tan, F.-Q., & Yang, W.-X. (2024). KIF2A Upregulates PI3K/AKT Signaling through Polo-like Kinase 1 (PLK1) to Affect the Proliferation and Apoptosis Levels of Eriocheir sinensis Spermatogenic Cells. Biology, 13(3), 149. https://doi.org/10.3390/biology13030149

