Right Ventricular Hypertrophy in Spontaneously Hypertensive Rats (SHR/NHsd) Is Associated with Inter-Individual Variations of the Pulmonary Endothelin System
Abstract
Simple Summary
Abstract
1. Introduction
2. Materials and Methods
2.1. Animal Model
2.2. Blood Pressure
2.3. RNA Isolation and Real-Time RT-PCR
2.4. Western Blot
2.5. ELISA
2.6. Histology
2.7. Echocardiography
2.8. Statistics
3. Results
3.1. Right Ventricular Hypertrophy in SHR/NHsd: Prevalence and Age-Dependency
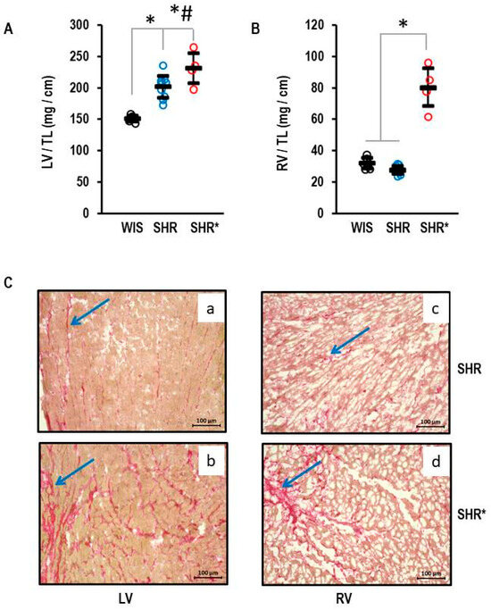
3.2. Right Ventricular Hypertrophy in SHR/NHsd: Phenotypic Characterization
3.3. Transcriptional Alterations in the Lung from SHR with Right Ventricular Hypertrophy
3.4. Effect of Low Endothelin B Receptor Expression on Pulmonary Concentration of Endothelin-1
4. Discussion
5. Conclusions
Supplementary Materials
Author Contributions
Funding
Institutional Review Board Statement
Data Availability Statement
Acknowledgments
Conflicts of Interest
References
- Wangler, R.D.; Peter, K.G.; Marcus, M.L.; Tomanek, R.J. Effects of duration and severity of arterial hypertension and cardiac hypertrophy on coronary vasodilator reserve. Circ. Res. 1982, 51, 10–18. [Google Scholar] [CrossRef] [PubMed]
- Richer, C.; Domergue, V.; Gervais, M.; Fornes, P.; Trabold, F.; Giudicelli, J.-F. Coronary dilation reserve in experimental hypertension and chronic heart failure: Effects of blockade of the renin-angiotensin system. Clin. Exptl. Pharmacol. Physiol. 2001, 28, 997–1001. [Google Scholar] [CrossRef] [PubMed]
- Aharinejad, S.; Schraufnagel, D.E.; Böck, P.; MacKay, C.A.; Larson, E.K.; Miksovsky, A.; Marks, S.C., Jr. Spontaneously hypertensive rats develop pulmonary hypertension and hypertrophy of pulmonary venous sphincters. Am. J. Pathol. 1996, 148, 281–290. [Google Scholar] [PubMed]
- Janssens, S.P.; Thompson, B.T.; Spence, C.R.; Hales, C.A. Functional and structural changes with hypoxia in pulmonary circulation of spontaneously hypertensive rats. J. Appl. Physiol. 1994, 77, 1101–1107. [Google Scholar] [CrossRef]
- McMurtry, I.F.; Petrun, M.D.; Tucker, A.M.; Reeves, J.T. Pulmonary vascular reactivity in spontaneously hypertensive rats. Blood Vessel. 1979, 16, 61–70. [Google Scholar] [CrossRef]
- Pham, A.K.; Wu, C.-W.; Qiu, X.; Xu, J.; Smiley-Jewell, S.; Uyeminami, D.; Upadhyay, P.; Zhao, D.; Pinkerton, K.E. Differential lung inflammation and injury with tobacco smoke exposure in Wistar Kyoto and Spontaneously Hypertensive rats. Inhal. Toxicol. 2020, 32, 328–341. [Google Scholar] [CrossRef]
- Schreckenberg, R.; Horn, A.-M.; da Costa Rebelo, R.M.; Simsekyilmaz, S.; Niemann, B.; Li, L.; Rohrbach, S.; Schlüter, K.-D. Effects of 6-months’ exercise on cardiac function, structure and metabolism in female hypertensive rats—The decisive role of lysyl oxidase and collagen III. Front. Physiol. 2017, 8, 556. [Google Scholar] [CrossRef]
- Braun, K.; Atmanspacher, F.; Schreckenberg, R.; Grgic, I.; Schlüter, K.-D. Effect of free running wheel exercise on renal expression of parathyroid hormone receptor type 1 in spontaneously hypertensive rats. Physiol. Rep. 2018, 6, e13842. [Google Scholar] [CrossRef] [PubMed]
- Wolf, A.; Kutsche, H.S.; Atmanspacher, F.; Karadedeli, M.S.; Schreckenberg, R.; Schlüter, K.-D. Untypical metabolic adaptations in spontaneously hypertensive rats to free running wheel activity includes uncoupling protein-3 (UCP-3) and proprotein convertase subtilisin/kexin type 9 (PCSK9) expression. Front. Physiol. 2021, 12, 598723. [Google Scholar] [CrossRef]
- Schreckenberg, R.; Wolf, A.; Troidl, C.; Simsekyilmaz, S.; Schlüter, K.-D. Pro-Inflammatory vascular stress in spontaneously hypertensive rats associated with high physical activity cannot be attenuated by aldosterone blockade. Front. Cardiovasc. Med. 2021, 8, 699283. [Google Scholar] [CrossRef]
- Poels, E.M.; da Costa Martins, P.A.; van Empel, V.P.M. Adaptive capacity of the right ventricle: Why does it fail? Am. J. Physiol. Heart Circ. Physiol. 2015, 308, H803–H813. [Google Scholar] [CrossRef] [PubMed]
- Karadedeli, M.S.; Schreckenberg, R.; Kutsche, H.S.; Schlüter, K.-D. Effects of voluntary exercise on the expression of browning markers in visceral and subcutaneous fat tissue of normotensive and spontaneously hypertensive rats. Pflugers Arch.–Eur. J. Physiol. 2022, 474, 205–215. [Google Scholar] [CrossRef] [PubMed]
- Gattone, V.H., 2nd. Body weight of the spontaneously hypertensive rat during the suckling and weanling periods. Jpn. Heart J. 1986, 27, 881–884. [Google Scholar] [CrossRef][Green Version]
- Kawecki, C.; Lenting, P.J.; Denis, C.V. Von Willebrand factor and inflammation. J. Thromb. Haemost. 2017, 15, 1285–1294. [Google Scholar] [CrossRef]
- Mazzuca, M.Q.; Khalil, R.A. Vascular endothelin receptor type B: Structure, function and dysregulation in vascular disease. Biochem. Pharmacol. 2012, 84, 147–162. [Google Scholar] [CrossRef]
- Opitz, C.F.; Ewert, R.; Kirch, W.; Pittrow, D. Inhibition of endothelin receptors in the treatment of pulmonary arterial hypertension: Does selectivity matter? Eur. Heart J. 2008, 29, 1936–1948. [Google Scholar] [CrossRef] [PubMed]
- Chelladurai, P.; Dabral, S.; Basineni, S.R.; Chen, C.-N.; Schoranzer, M.; Bender, N.; Feld, C.; Nötzold, R.R.; Dobreva, G.; Wilhelm, J.; et al. Isoform-specific characterization of class I histone deacetylase and their therapeutic modulation in pulmonary hypertension. Sci. Rep. 2010, 10, 12864. [Google Scholar] [CrossRef]
- Son, J.S.; Kim, K.C.; Kim, B.K.; Cho, M.-S.; Hong, Y.M. Effect of small hairpin RNA targeting endothelin-converting-enzyme-1 in monocrotaline-induced pulmonary hypertensive rats. J. Korean Med. Sci. 2012, 27, 1507–1516. [Google Scholar] [CrossRef]
- Clozel, M.; Maresta, A.; Humbert, M. Endothelin receptor antagonists. Handb. Exp. Pharmacol. 2013, 18, 199–227. [Google Scholar]
- Talati, M.; West, J.; Blackwell, T.R.; Loyd, J.E.; Meyrick, B. BMPR2 mutation alters the lung macrophage endothelin-1 cascade in a mouse model and patients with heritable pulmonary artery hypertension. Am. J. Physiol. Lung Cell Mol. Physiol. 2010, 299, L363–L373. [Google Scholar] [CrossRef]
- Yorikane, R.; Miyauchi, T.; Sakai, S.; Sakurai, T.; Yamaguchi, I.; Sugishita, Y.; Goto, K. Altered expression of ETB-receptor mRNA in the lung of rats with pulmonary hypertension. J. Cardiovasc. Pharmacol. 1993, 22 (Suppl. S8), S336–S338. [Google Scholar] [CrossRef] [PubMed]
- Ivy, D.D.; Le Cras, D.D.; Horan, M.P.; Abman, S.H. Increased lung preproET-1 and decreased ETB-receptor gene expression in fetal pulmonary hypertension. Am. J. Physiol. Lung Cell Mol. Physiol. 1998, 274, L535–L541. [Google Scholar] [CrossRef]
- Ivy, D.D.; McMurtry, I.F.; Yanagisawa, M.; Gariepy, C.E.; Le Cras, T.D.; Gebb, S.A.; Morris, K.G.; Wiseman, R.C.; Abman, S.H. Endothelin B receptor deficiency potentiates ET-1 and hypoxic pulmonary vasoconstriction. Am. J. Physiol. Lung Cell Mol. Pharmacol. 2001, 280, L1040–L1048. [Google Scholar] [CrossRef] [PubMed]
- Black, S.M.; Johengen, S.J.; Soifer, S.J. Coordinated regulation of genes of the nitric oxide and endothelin pathways during the development of pulmonary hypertension in fetal lambs. Pediatr. Res. 1998, 44, 821–830. [Google Scholar] [CrossRef][Green Version]
- Black, S.M.; Bekker, J.M.; Johengen, M.J.; Parry, A.J.; Soifer, S.J.; Fineman, J.R. Altered regulation of the ET-1 cascade in lambs with increased pulmonary blood flow and pulmonary hypertension. Pediatr. Res. 2000, 47, 97–106. [Google Scholar] [CrossRef]
- Brändle, M.; Al Makdessi, A.J.; Weber, R.K.; Dietz, K.; Jacob, R. Prolongation of life span in hypertensive rats by dietary interventions. Effects of garlic and linseed oil. Basic Res. Cardiol. 1997, 92, 223–232. [Google Scholar] [CrossRef]
- Gomart, S.; Damoiseaux, C.; Jespers, P.; Makanga, M.; Labranche, N.; Pochet, S.; Michaux, C.; Berkenboom, G.; Naeije, R.; McEntee, K.; et al. Pulmonary vasoreactivity in spontaneously hypertensive rats—Effects of endothelin-1 and leptin. Resp. Res. 2014, 15, 12. [Google Scholar] [CrossRef]
- Dyukova, E.; Schreckenberg, R.; Arens, C.; Sitdikova, G.; Schlüter, K.-D. The of calcium-sensing receptors in endothelin-1-dependent effects on adult rat ventricular cardiomyocytes: Possible Contribution to adaptive myocardial hypertrophy. J. Cell Physiol. 2017, 232, 2508–2518. [Google Scholar] [CrossRef]
- Zhu, L.A.; Fang, N.Y.; Gao, P.J.; Jin, X.; Wang, H.Y.; Liu, Z. Differential ERK1/2 signaling and hypertrophic response to endothelin-1 in cardiomyocytes from SHR and WISTAR-Kyoto rats: A potential target for combination therapy of hypertension. Current Vasc. Pharmacol. 2015, 13, 467–474. [Google Scholar] [CrossRef][Green Version]
- Keranov, S.; Jafari, L.; Haen, S.; Vietheer, J.; Kriechbaum, S.; Dörr, O.; Liebetrau, C.; Troidl, C.; Rutsatz, W.; Rieth, A.; et al. CILP1 as a biomarker for right ventricular dysfunction in patients with ischemic cardiomyopathy. Pulm. Circ. 2022, 12, e12062. [Google Scholar] [CrossRef]
- Cuspidi, C.; Negri, F.; Giudici, V.; Valerio, C.; Meani, S.; Sala, C.; Esposito, A.; Masaidi, M.; Zanchetti, A.; Mancia, G. Prevalence and clinical correlates of right ventricular hypertrophy in essential hypertension. J. Hypertens. 2009, 27, 854–860. [Google Scholar] [CrossRef] [PubMed]
- Cuspidi, C.; Sala, C.; Muiesan, M.L.; de Luca, N.; Schillaci, G. Working Group on Heart, Hypertension of the Italian Society of Hypertension. Right ventricular hypertrophy in systemic hypertension: An updated review of clinical studies. J. Hypertens. 2013, 31, 858–865. [Google Scholar] [CrossRef] [PubMed]







| BW/TL (g/cm) | LW/TL (g/cm) | LAW/TL (mg/cm) | |
|---|---|---|---|
| WIS (n = 6) | 81.18 ± 3.50 | 2.16 ± 0.13 | 10.51 ± 1.59 |
| SHR (n = 10) | 60.37 ± 3.82 * | 2.03 ± 0.13 # | 16.40 ± 4.82 $ |
| SHR* (n = 4) | 65.65 ± 5.43 | 2.31 ± 0.23 | 10.31 ± 3.69 |
Disclaimer/Publisher’s Note: The statements, opinions and data contained in all publications are solely those of the individual author(s) and contributor(s) and not of MDPI and/or the editor(s). MDPI and/or the editor(s) disclaim responsibility for any injury to people or property resulting from any ideas, methods, instructions or products referred to in the content. |
© 2024 by the authors. Licensee MDPI, Basel, Switzerland. This article is an open access article distributed under the terms and conditions of the Creative Commons Attribution (CC BY) license (https://creativecommons.org/licenses/by/4.0/).
Share and Cite
Langer, A.; Schreckenberg, R.; Schlüter, K.-D. Right Ventricular Hypertrophy in Spontaneously Hypertensive Rats (SHR/NHsd) Is Associated with Inter-Individual Variations of the Pulmonary Endothelin System. Biology 2024, 13, 752. https://doi.org/10.3390/biology13100752
Langer A, Schreckenberg R, Schlüter K-D. Right Ventricular Hypertrophy in Spontaneously Hypertensive Rats (SHR/NHsd) Is Associated with Inter-Individual Variations of the Pulmonary Endothelin System. Biology. 2024; 13(10):752. https://doi.org/10.3390/biology13100752
Chicago/Turabian StyleLanger, Alicia, Rolf Schreckenberg, and Klaus-Dieter Schlüter. 2024. "Right Ventricular Hypertrophy in Spontaneously Hypertensive Rats (SHR/NHsd) Is Associated with Inter-Individual Variations of the Pulmonary Endothelin System" Biology 13, no. 10: 752. https://doi.org/10.3390/biology13100752
APA StyleLanger, A., Schreckenberg, R., & Schlüter, K.-D. (2024). Right Ventricular Hypertrophy in Spontaneously Hypertensive Rats (SHR/NHsd) Is Associated with Inter-Individual Variations of the Pulmonary Endothelin System. Biology, 13(10), 752. https://doi.org/10.3390/biology13100752

