Human Mesenchymal Stem Cells Modified with the NS5A Gene of Hepatitis C Virus Induce a Cellular Immune Response Exceeding the Response to DNA Immunization with This Gene
Abstract
Simple Summary
Abstract
1. Introduction
2. Materials and Methods
2.1. Human Mesenchymal Stem Cells (MSCs)
2.2. Population Doubling Assay
2.3. The Plasmid and Transfection of Eukaryotic Cells
2.4. Sandwich ELISA for the Detection of Cytokines in the Cell Culture Medium
2.5. The Recombinant HCV NS5A Proteins and Synthetic Peptides
2.6. Immunization of Animals
2.7. Humoral Immune Response
2.8. T-Cell Proliferation and ELISpot Assays
2.9. Flow Cytometry
2.10. Statistical Analysis
3. Results
3.1. The Proliferation Activity of Dental Pulp-Derived MSCs Exceeds That of MSCs from Other Sources
3.2. Dental Pulp-Derived MSCs Characterization
3.3. Efficiency of the Gene Transfer to MSCs from Different Human Sources
3.4. The Levels of Cytokine Production Differ in Various Lines of MSCs and Change after Transfection
3.5. The Immune Responses to Modified MSCs and to the Plasmid
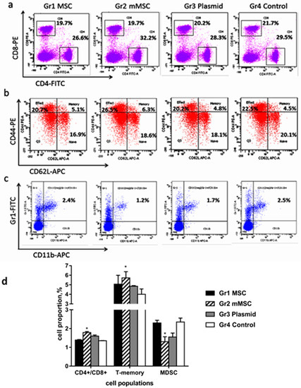
3.6. Increase in the Proportion of CD4+ Memory Cells in the Spleens of Mice Immunized with mMSCs
4. Discussion
5. Conclusions
Supplementary Materials
Author Contributions
Funding
Institutional Review Board Statement
Informed Consent Statement
Data Availability Statement
Conflicts of Interest
References
- Spearman, C.W.; Dusheiko, G.M.; Hellard, M.; Sonderup, M. Hepatitis C. Lancet 2019, 394, 1451–1466. [Google Scholar] [CrossRef]
- Dustin, L.B. Innate and Adaptive Immune Responses in Chronic HCV Infection. Curr. Drug Targets 2017, 18, 826–843. [Google Scholar] [CrossRef] [PubMed]
- An, T.; Dean, M.; Flower, R.; Tatzenko, T.; Chan, H.T.; Kiely, P.; Faddy, H.M. Understanding occult hepatitis C infection. Transfusion 2020, 60, 2144–2152. [Google Scholar] [CrossRef] [PubMed]
- Huang, C.F.; Yu, M.L. Unmet needs of chronic hepatitis C in the era of direct-acting antiviral therapy. Clin. Mol. Hepatol. 2020, 26, 251–260. [Google Scholar] [CrossRef]
- Wang, Y.; Rao, H.; Chi, X.; Li, B.; Liu, H.; Wu, L.; Zhang, H.; Liu, S.; Zhou, G.; Li, N.; et al. Detection of residual HCV-RNA in patients who have achieved sustained virological response is associated with persistent histological abnormality. eBioMedicine 2019, 46, 227–235. [Google Scholar] [CrossRef]
- Osuch, S.; Metzner, K.J.; Caraballo Cortes, K. Reversal of T Cell Exhaustion in Chronic HCV Infection. Viruses 2020, 12, 799. [Google Scholar] [CrossRef] [PubMed]
- Telatin, V.; Nicoli, F.; Frasson, C.; Menegotto, N.; Barbaro, F.; Castelli, E.; Erne, E.; Palu, G.; Caputo, A. In Chronic Hepatitis C Infection, Myeloid-Derived Suppressor Cell Accumulation and T Cell Dysfunctions Revert Partially and Late After Successful Direct-Acting Antiviral Treatment. Front. Cell. Infect. Microbiol. 2019, 9, 190. [Google Scholar] [CrossRef] [PubMed]
- Andrianov, A.K.; Fuerst, T.R. Immunopotentiating and Delivery Systems for HCV Vaccines. Viruses 2021, 13, 981. [Google Scholar] [CrossRef] [PubMed]
- Todryk, S.M.; Bassendine, M.F.; Bridge, S.H. Revisiting the Elusive Hepatitis C Vaccine. Vaccines 2021, 9, 114. [Google Scholar] [CrossRef]
- Chigbu, D.I.; Loonawat, R.; Sehgal, M.; Patel, D.; Jain, P. Hepatitis C Virus Infection: Host(-)Virus Interaction and Mechanisms of Viral Persistence. Cells 2019, 8, 376. [Google Scholar] [CrossRef]
- Neumann-Haefelin, C.; Thimme, R. Success and failure of virus-specific T cell responses in hepatitis C virus infection. Dig. Dis. 2011, 29, 416–422. [Google Scholar] [CrossRef] [PubMed]
- Kandangwa, M.; Liu, Q. HCV NS5A hyperphosphorylation is involved in viral translation modulation. Biochem. Biophys. Res. Commun. 2019, 520, 192–197. [Google Scholar] [CrossRef] [PubMed]
- Shanmugam, S.; Nichols, A.K.; Saravanabalaji, D.; Welsch, C.; Yi, M. HCV NS5A dimer interface residues regulate HCV replication by controlling its self-interaction, hyperphosphorylation, subcellular localization and interaction with cyclophilin A. PLoS Pathog. 2018, 14, e1007177. [Google Scholar] [CrossRef] [PubMed]
- Munoz de Rueda, P.; Fuentes Rodriguez, J.M.; Quiles Perez, R.; Gila Medina, A.; Martin Alvarez, A.B.; Casado Ruiz, J.; Ruiz Extremera, A.; Salmeron, J. Hepatitis C virus NS5A region mutation in chronic hepatitis C genotype 1 patients who are non-responders to two or more treatments and its relationship with response to a new treatment. World J. Gastroenterol. 2017, 23, 4538–4547. [Google Scholar] [CrossRef]
- Hamdy, J.; Emadeldin, N.; Hamed, M.M.; Frakolaki, E.; Katsamakas, S.; Vassilaki, N.; Zoidis, G.; Hirsch, A.K.H.; Abdel-Halim, M.; Abadi, A.H. Design and Synthesis of Novel Bis-Imidazolyl Phenyl Butadiyne Derivatives as HCV NS5A Inhibitors. Pharmaceuticals 2022, 15, 632. [Google Scholar] [CrossRef]
- Bailey, J.R.; Barnes, E.; Cox, A.L. Approaches, Progress, and Challenges to Hepatitis C Vaccine Development. Gastroenterology 2019, 156, 418–430. [Google Scholar] [CrossRef]
- Yuan, X.; Logan, T.M.; Ma, T. Metabolism in Human Mesenchymal Stromal Cells: A Missing Link between hMSC Biomanufacturing and Therapy? Front. Immunol. 2019, 10, 977. [Google Scholar] [CrossRef]
- Dameshghi, S.; Zavaran-Hosseini, A.; Soudi, S.; Shirazi, F.J.; Nojehdehi, S.; Hashemi, S.M. Mesenchymal stem cells alter macrophage immune responses to Leishmania major infection in both susceptible and resistance mice. Immunol. Lett. 2016, 170, 15–26. [Google Scholar] [CrossRef]
- Goodarzi, P.; Larijani, B.; Alavi-Moghadam, S.; Tayanloo-Beik, A.; Mohamadi-Jahani, F.; Ranjbaran, N.; Payab, M.; Falahzadeh, K.; Mousavi, M.; Arjmand, B. Mesenchymal Stem Cells-Derived Exosomes for Wound Regeneration. Adv. Exp. Med. Biol. 2018, 1119, 119–131. [Google Scholar] [CrossRef]
- Munir, H.; McGettrick, H.M. Mesenchymal Stem Cell Therapy for Autoimmune Disease: Risks and Rewards. Stem Cells Dev. 2015, 24, 2091–2100. [Google Scholar] [CrossRef]
- Xu, Y.; Zhu, J.; Feng, B.; Lin, F.; Zhou, J.; Liu, J.; Shi, X.; Lu, X.; Pan, Q.; Yu, J.; et al. Immunosuppressive effect of mesenchymal stem cells on lung and gut CD8(+) T cells in lipopolysaccharide-induced acute lung injury in mice. Cell Prolif. 2021, 54, e13028. [Google Scholar] [CrossRef] [PubMed]
- Xu, R.; Ni, B.; Wang, L.; Shan, J.; Pan, L.; He, Y.; Lv, G.; Lin, H.; Chen, W.; Zhang, Q. CCR2-overexpressing mesenchymal stem cells targeting damaged liver enhance recovery of acute liver failure. Stem Cell Res. Ther. 2022, 13, 55. [Google Scholar] [CrossRef] [PubMed]
- Wu, H.; Peng, Z.; Xu, Y.; Sheng, Z.; Liu, Y.; Liao, Y.; Wang, Y.; Wen, Y.; Yi, J.; Xie, C.; et al. Engineered adipose-derived stem cells with IGF-1-modified mRNA ameliorates osteoarthritis development. Stem Cell Res. Ther. 2022, 13, 19. [Google Scholar] [CrossRef] [PubMed]
- Masalova, O.V.; Lesnova, E.I.; Klimova, R.R.; Momotyuk, E.D.; Kozlov, V.V.; Ivanova, A.M.; Payushina, O.V.; Butorina, N.N.; Zakirova, N.F.; Narovlyansky, A.N.; et al. Genetically Modified Mouse Mesenchymal Stem Cells Expressing Non-Structural Proteins of Hepatitis C Virus Induce Effective Immune Response. Vaccines 2020, 8, 62. [Google Scholar] [CrossRef] [PubMed]
- Malysheva, K.; Kwasniak, K.; Gnilitskyi, I.; Barylyak, A.; Zinchenko, V.; Fahmi, A.; Korchynskyi, O.; Bobitski, Y. Functionalization of Polycaprolactone Electrospun Osteoplastic Scaffolds with Fluorapatite and Hydroxyapatite Nanoparticles: Biocompatibility Comparison of Human Versus Mouse Mesenchymal Stem Cells. Materials 2021, 14, 1333. [Google Scholar] [CrossRef]
- Reichert, D.; Friedrichs, J.; Ritter, S.; Kaubler, T.; Werner, C.; Bornhauser, M.; Corbeil, D. Phenotypic, Morphological and Adhesive Differences of Human Hematopoietic Progenitor Cells Cultured on Murine versus Human Mesenchymal Stromal Cells. Sci. Rep. 2015, 5, 15680. [Google Scholar] [CrossRef]
- Averyanov, A.; Koroleva, I.; Konoplyannikov, M.; Revkova, V.; Lesnyak, V.; Kalsin, V.; Danilevskaya, O.; Nikitin, A.; Sotnikova, A.; Kotova, S.; et al. First-in-human high-cumulative-dose stem cell therapy in idiopathic pulmonary fibrosis with rapid lung function decline. Stem Cells Transl. Med. 2020, 9, 6–16. [Google Scholar] [CrossRef]
- Gorkun, A.A.; Revokatova, D.P.; Zurina, I.M.; Nikishin, D.A.; Bikmulina, P.Y.; Timashev, P.S.; Shpichka, A.I.; Kosheleva, N.V.; Kolokoltsova, T.D.; Saburina, I.N. The Duo of Osteogenic and Angiogenic Differentiation in ADSC-Derived Spheroids. Front. Cell Dev. Biol. 2021, 9, 572727. [Google Scholar] [CrossRef]
- Namestnikova, D.D.; Gubskiy, I.L.; Revkova, V.A.; Sukhinich, K.K.; Melnikov, P.A.; Gabashvili, A.N.; Cherkashova, E.A.; Vishnevskiy, D.A.; Kurilo, V.V.; Burunova, V.V.; et al. Intra-Arterial Stem Cell Transplantation in Experimental Stroke in Rats: Real-Time MR Visualization of Transplanted Cells Starting with Their First Pass through the Brain with Regard to the Therapeutic Action. Front. Neurosci. 2021, 15, 641970. [Google Scholar] [CrossRef] [PubMed]
- Samoilova, E.M.; Revkova, V.A.; Brovkina, O.I.; Kalsin, V.A.; Melnikov, P.A.; Konoplyannikov, M.A.; Galimov, K.R.; Nikitin, A.G.; Troitskiy, A.V.; Baklaushev, V.P. Chemical Reprogramming of Somatic Cells in Neural Direction: Myth or Reality? Bull. Exp. Biol. Med. 2019, 167, 546–555. [Google Scholar] [CrossRef]
- Dominici, M.; Le Blanc, K.; Mueller, I.; Slaper-Cortenbach, I.; Marini, F.; Krause, D.; Deans, R.; Keating, A.; Prockop, D.; Horwitz, E. Minimal criteria for defining multipotent mesenchymal stromal cells. The International Society for Cellular Therapy position statement. Cytotherapy 2006, 8, 315–317. [Google Scholar] [CrossRef]
- Krylova, T.A.; Koltsova, A.M.; Zenin, V.V.; Musorina, A.S.; Yakovleva, T.K.; Poljanskaya, G.G. Comparative characteristics of new lines of mesenchymal stem cells derived from human embryonic stem cells, bone marrow, and foreskin. Cell Tissue Biol. 2012, 6, 95–107. [Google Scholar] [CrossRef]
- Chen, L.; Merkhan, M.M.; Forsyth, N.R.; Wu, P. Chorionic and amniotic membrane-derived stem cells have distinct, and gestational diabetes mellitus independent, proliferative, differentiation, and immunomodulatory capacities. Stem Cell Res. 2019, 40, 101537. [Google Scholar] [CrossRef] [PubMed]
- Masalova, O.V.; Lesnova, E.I.; Grabovetskii, V.V.; Smirnova, O.A.; Ulanova, T.I.; Burkov, A.N.; Ivanov, A.V.; Zaberezhnyi, A.D.; Ataullakhanov, R.I.; Kushch, A.A. DNA immunization with a plasmid carrying the gene of hepatitis C virus protein 5A (NS5A) induces an effective cellular immune response. Mol. Biol. 2010, 44, 245–253. [Google Scholar] [CrossRef]
- Masalova, O.V.; Lesnova, E.I.; Solyev, P.N.; Zakirova, N.F.; Prassolov, V.S.; Kochetkov, S.N.; Ivanov, A.V.; Kushch, A.A. Modulation of Cell Death Pathways by Hepatitis C Virus Proteins in Huh7.5 Hepatoma Cells. Int. J. Mol. Sci. 2017, 18, 2346. [Google Scholar] [CrossRef]
- Masalova, O.V.; Lesnova, E.I.; Pichugin, A.V.; Melnikova, T.M.; Grabovetsky, V.V.; Petrakova, N.V.; Smirnova, O.A.; Ivanov, A.V.; Zaberezhny, A.D.; Ataullakhanov, R.I.; et al. The successful immune response against hepatitis C nonstructural protein 5A (NS5A) requires heterologous DNA/protein immunization. Vaccine 2010, 28, 1987–1996. [Google Scholar] [CrossRef] [PubMed]
- Tomchuck, S.L.; Norton, E.B.; Garry, R.F.; Bunnell, B.A.; Morris, C.A.; Freytag, L.C.; Clements, J.D. Mesenchymal stem cells as a novel vaccine platform. Front. Cell. Infect. Microbiol. 2012, 2, 140. [Google Scholar] [CrossRef]
- Masoudi, M.R.; Rafati, A. Immunogenicity against hepatitis C virus with mesenchymal stem cells of inbreed BALB/c mice sub cloned with HCVcp protein gene. Transpl. Immunol. 2022, 74, 101651. [Google Scholar] [CrossRef]
- Bolhassani, A.; Shahbazi, S.; Agi, E.; Haghighipour, N.; Hadi, A.; Asgari, F. Modified DCs and MSCs with HPV E7 antigen and small Hsps: Which one is the most potent strategy for eradication of tumors? Mol. Immunol. 2019, 108, 102–110. [Google Scholar] [CrossRef]
- Klimova, R.R.; Demidova, N.A.; Masalova, O.V.; Kushch, A.A. Preventive Vaccination with Mesenchymal Stem Cells Protects Mice from Lethal Infection Caused by Herpes Simplex Virus 1. Mol. Biol. 2021, 55, 413–423. [Google Scholar] [CrossRef]
- Galipeau, J.; Sensebe, L. Mesenchymal Stromal Cells: Clinical Challenges and Therapeutic Opportunities. Cell Stem Cell 2018, 22, 824–833. [Google Scholar] [CrossRef] [PubMed]
- Liu, J.; Jiao, H.; Yin, X. Engineered human mesenchymal stem cells as new vaccine platform for COVID-19. bioRxiv 2020. [Google Scholar] [CrossRef]
- Madeira, C.; Mendes, R.D.; Ribeiro, S.C.; Boura, J.S.; Aires-Barros, M.R.; da Silva, C.L.; Cabral, J.M. Nonviral gene delivery to mesenchymal stem cells using cationic liposomes for gene and cell therapy. J. Biomed. Biotechnol. 2010, 2010, 735349. [Google Scholar] [CrossRef] [PubMed]
- Hamann, A.; Nguyen, A.; Pannier, A.K. Nucleic acid delivery to mesenchymal stem cells: A review of nonviral methods and applications. J. Biol. Eng. 2019, 13, 7. [Google Scholar] [CrossRef]
- Hamann, A.; Pannier, A.K. Innovative nonviral gene delivery strategies for engineering human mesenchymal stem cell phenotypes toward clinical applications. Curr. Opin. Biotechnol. 2022, 78, 102819. [Google Scholar] [CrossRef]
- Kozisek, T.; Hamann, A.; Samuelson, L.; Fudolig, M.; Pannier, A.K. Comparison of promoter, DNA vector, and cationic carrier for efficient transfection of hMSCs from multiple donors and tissue sources. Mol. Ther. Nucleic Acids 2021, 26, 81–93. [Google Scholar] [CrossRef]
- Butt, M.H.; Zaman, M.; Ahmad, A.; Khan, R.; Mallhi, T.H.; Hasan, M.M.; Khan, Y.H.; Hafeez, S.; Massoud, E.E.S.; Rahman, M.H.; et al. Appraisal for the Potential of Viral and Nonviral Vectors in Gene Therapy: A Review. Genes 2022, 13, 1370. [Google Scholar] [CrossRef]
- Masalova, O.V.; Lesnova, E.I.; Ivanov, A.V.; Pichugin, A.V.; Permiakova, K.; Smirnova, O.A.; Tynitskaia, V.L.; Ulanova, T.I.; Burkov, A.N.; Kochetkov, S.N.; et al. Comparative analysis of the immune response to DNA constructions encoding hepatitis C virus nonstructural proteins. Vopr. Virusol. 2013, 58, 21–28. [Google Scholar]
- Jin, X.H.; Zheng, L.L.; Song, M.R.; Xu, W.S.; Kou, Y.N.; Zhou, Y.; Zhang, L.W.; Zhu, Y.N.; Wan, B.; Wei, Z.Y.; et al. A nano silicon adjuvant enhances inactivated transmissible gastroenteritis vaccine through activation the Toll-like receptors and promotes humoral and cellular immune responses. Nanomedicine 2018, 14, 1201–1212. [Google Scholar] [CrossRef]
- Sari, F.; Taskapan, H. Good response to HBsAg vaccine in dialysis patients is associated with high CD4+/CD8+ ratio. Int. Urol. Nephrol. 2012, 44, 1501–1506. [Google Scholar] [CrossRef]
- Shahsavandi, S.; Ebrahimi, M.M.; Fotouhi, F.; Tebianian, M. A Combination of Recombinant HA1-and Nucleoprotein-Based Chitosan Nanoparticles Induces Early and Potent Immune Responses Against the H9N2 Influenza Virus. Viral Immunol. 2022, 35, 365–374. [Google Scholar] [CrossRef] [PubMed]
- Yang, L.; Liu, Z.; Li, J.; He, K.; Kong, L.; Guo, R.; Liu, W.; Gao, Y.; Zhong, J. Association of the expression of Th cytokines with peripheral CD4 and CD8 lymphocyte subsets after vaccination with FMD vaccine in Holstein young sires. Res. Vet. Sci. 2018, 119, 79–84. [Google Scholar] [CrossRef] [PubMed]
- Feuth, T.; van Baarle, D.; van Erpecum, K.J.; Siersema, P.D.; Hoepelman, A.I.; Arends, J.E. CD4/CD8 ratio is a promising candidate for non-invasive measurement of liver fibrosis in chronic HCV-monoinfected patients. Eur. J. Clin. Microbiol. Infect. Dis. Off. Publ. Eur. Soc. Clin. Microbiol. 2014, 33, 1113–1117. [Google Scholar] [CrossRef] [PubMed]
- Garg, R.; Kaur, K.; Kaur, A.; Kaur, R.; Bansal, P.; Kaur, S.; Khutan, H.; Aggarwal, S. Association of CD4/CD8 Ratio with Viral Load, Genotype and Cirrhosis in Chronic Hepatitis C. J. Assoc. Physicians India 2020, 68, 35–38. [Google Scholar] [PubMed]
- Huang, Y.; Zheng, M.J.; Xu, Y.H. Analysis of the relationship between peripheral blood T lymphocyte subsets and HCV RNA levels in patients with chronic hepatitis C. Genet. Mol. Res. GMR 2015, 14, 10057–10063. [Google Scholar] [CrossRef]
- Ahlers, J.D.; Belyakov, I.M. Memories that last forever: Strategies for optimizing vaccine T-cell memory. Blood 2010, 115, 1678–1689. [Google Scholar] [CrossRef]
- Kaech, S.M.; Wherry, E.J.; Ahmed, R. Effector and memory T-cell differentiation: Implications for vaccine development. Nat. Rev. Immunol. 2002, 2, 251–262. [Google Scholar] [CrossRef]
- Zhao, L.; Chen, S.; Yang, P.; Cao, H.; Li, L. The role of mesenchymal stem cells in hematopoietic stem cell transplantation: Prevention and treatment of graft-versus-host disease. Stem Cell Res. Ther. 2019, 10, 182. [Google Scholar] [CrossRef]
- Rivera-Cruz, C.M.; Shearer, J.J.; Figueiredo Neto, M.; Figueiredo, M.L. The Immunomodulatory Effects of Mesenchymal Stem Cell Polarization within the Tumor Microenvironment Niche. Stem Cells Int. 2017, 2017, 4015039. [Google Scholar] [CrossRef]
- Volarevic, V.; Gazdic, M.; Simovic Markovic, B.; Jovicic, N.; Djonov, V.; Arsenijevic, N. Mesenchymal stem cell-derived factors: Immuno-modulatory effects and therapeutic potential. BioFactors 2017, 43, 633–644. [Google Scholar] [CrossRef]
- Cagliani, J.; Grande, D.; Molmenti, E.P.; Miller, E.J.; Rilo, H.L.R. Immunomodulation by Mesenchymal Stromal Cells and Their Clinical Applications. J. Stem Cell Regen. Biol. 2017, 3, 126–139. [Google Scholar] [CrossRef]
- Goh, C.C.; Roggerson, K.M.; Lee, H.C.; Golden-Mason, L.; Rosen, H.R.; Hahn, Y.S. Hepatitis C Virus-Induced Myeloid-Derived Suppressor Cells Suppress NK Cell IFN-gamma Production by Altering Cellular Metabolism via Arginase-1. J. Immunol. 2016, 196, 2283–2292. [Google Scholar] [CrossRef] [PubMed]
- Ren, J.P.; Zhao, J.; Dai, J.; Griffin, J.W.; Wang, L.; Wu, X.Y.; Morrison, Z.D.; Li, G.Y.; El Gazzar, M.; Ning, S.B.; et al. Hepatitis C virus-induced myeloid-derived suppressor cells regulate T-cell differentiation and function via the signal transducer and activator of transcription 3 pathway. Immunology 2016, 148, 377–386. [Google Scholar] [CrossRef] [PubMed]






| Donor ID * | Gender | Age | MSCs Sources | Growth Medium ** | Passage | Transfection Efficiency, % *** | ||
|---|---|---|---|---|---|---|---|---|
| 24 h | 48 h | 72 h | ||||||
| D#1 [32] | - | 5–6-w embryo | BM | FBS | 14 | 2 | 5 | 2 |
| D#2 | M | 21 | BM | FBS | 4 | 0 | 0 | 0 |
| D#3 | F | 19 | BM | FBS | 3 | 0 | 0 | 0 |
| D#4 | M | 20 | BM | FBS | 3 | 0 | 0 | 0 |
| D#5 | M | 26 | BM | FBS | 4 | 0 | 0 | 0 |
| D#6 | M | 19 | BM | HPL | 2 | 4 | 1 | 0 |
| D#7 | M | 18 | BM | HPL | 3 | 10 | 4 | 0 |
| D#8 | F | 32 | UC | HPL | 3 | 3 | 2 | 1 |
| D#9 | F | 34 | UC | FBS | 4 | 0 | 0 | 0 |
| D#10 | F | 30 | UC | FBS | 4 | 0 | 0 | 0 |
| D#11 | F | 32 | UC | HPL | 2 | 4 | 12 | 0 |
| D#12 | F | 31 | UC | FBS | 2 | 0 | 0 | 0 |
| D#13 | F | 42 | AD | FBS | 3 | 1 | 5 | 1 |
| D#14 | F | 65 | AD | FBS | 3 | 1 | 3 | 0 |
| D#15 | M | 9 | DP | FBS | 3 | 20 | 35 | 12 |
| D#16 | M | 7 | DP | FBS | 3–5 | 20 | 51 | 15 |
| Cytokines | |||||||
|---|---|---|---|---|---|---|---|
| IFN-α | IFN-γ | TNF-α | IL-2 | IL-6 | IL-4 | IL-10 | |
| Median | 5.5 * | 1.3 | 2.1 | 15.3 | 371.8 | 3.2 | 6.9 |
| Minimum– maximum | 1.8– 9.2 | 0– 7.8 | 0.5– 50.5 | 12.5– 29.2 | 286.3– 497.4 | 2.1– 5.0 | 0– 20.7 |
| Interquartile range (Q1–Q3) | 1.8– 7.4 | 1.3– 5.2 | 1.3– 4.0 | 15.3– 18.8 | 351.1– 416.3 | 2.9– 3.8 | 6.1– 9.5 |
Disclaimer/Publisher’s Note: The statements, opinions and data contained in all publications are solely those of the individual author(s) and contributor(s) and not of MDPI and/or the editor(s). MDPI and/or the editor(s) disclaim responsibility for any injury to people or property resulting from any ideas, methods, instructions or products referred to in the content. |
© 2023 by the authors. Licensee MDPI, Basel, Switzerland. This article is an open access article distributed under the terms and conditions of the Creative Commons Attribution (CC BY) license (https://creativecommons.org/licenses/by/4.0/).
Share and Cite
Masalova, O.V.; Lesnova, E.I.; Kalsin, V.A.; Klimova, R.R.; Fedorova, N.E.; Kozlov, V.V.; Demidova, N.A.; Yurlov, K.I.; Konoplyannikov, M.A.; Nikolaeva, T.N.; et al. Human Mesenchymal Stem Cells Modified with the NS5A Gene of Hepatitis C Virus Induce a Cellular Immune Response Exceeding the Response to DNA Immunization with This Gene. Biology 2023, 12, 792. https://doi.org/10.3390/biology12060792
Masalova OV, Lesnova EI, Kalsin VA, Klimova RR, Fedorova NE, Kozlov VV, Demidova NA, Yurlov KI, Konoplyannikov MA, Nikolaeva TN, et al. Human Mesenchymal Stem Cells Modified with the NS5A Gene of Hepatitis C Virus Induce a Cellular Immune Response Exceeding the Response to DNA Immunization with This Gene. Biology. 2023; 12(6):792. https://doi.org/10.3390/biology12060792
Chicago/Turabian StyleMasalova, Olga V., Ekaterina I. Lesnova, Vladimir A. Kalsin, Regina R. Klimova, Natalya E. Fedorova, Vyacheslav V. Kozlov, Natalya A. Demidova, Kirill I. Yurlov, Mikhail A. Konoplyannikov, Tatyana N. Nikolaeva, and et al. 2023. "Human Mesenchymal Stem Cells Modified with the NS5A Gene of Hepatitis C Virus Induce a Cellular Immune Response Exceeding the Response to DNA Immunization with This Gene" Biology 12, no. 6: 792. https://doi.org/10.3390/biology12060792
APA StyleMasalova, O. V., Lesnova, E. I., Kalsin, V. A., Klimova, R. R., Fedorova, N. E., Kozlov, V. V., Demidova, N. A., Yurlov, K. I., Konoplyannikov, M. A., Nikolaeva, T. N., Pronin, A. V., Baklaushev, V. P., & Kushch, A. A. (2023). Human Mesenchymal Stem Cells Modified with the NS5A Gene of Hepatitis C Virus Induce a Cellular Immune Response Exceeding the Response to DNA Immunization with This Gene. Biology, 12(6), 792. https://doi.org/10.3390/biology12060792

