Characterization of Adenylyl Cyclase Isoform 6 Residues Interacting with Forskolin
Abstract
Simple Summary
Abstract
1. Introduction
2. Materials and Methods
2.1. Materials
2.2. Molecular Biology and Cell Culture
2.3. Adenylyl Cyclase Activity Assay
2.4. Western Blot Analysis
2.5. Molecular Modeling and Ligand Docking
2.6. Amino Acid Sequence Analysis and Selected Mutants
2.7. cAMP Real-Time Measurement Assay
2.8. Statistical Analysis
3. Results
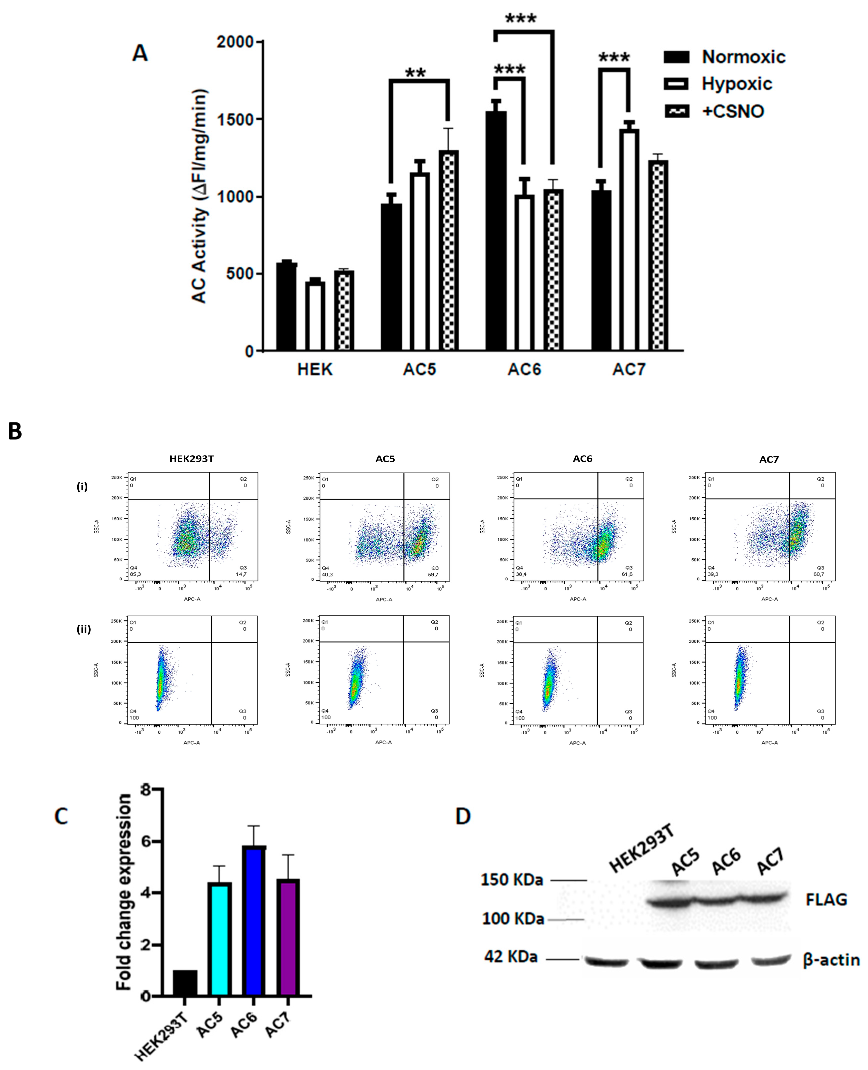
3.1. Basal and Hypoxic Catalytic Activity in AC Isoforms
3.2. Molecular Modeling and Ligand Docking of AC6
3.3. Site-Directed Mutagenesis and AC6 Activity
3.4. cAMP Dynamics and FSK Interacting Mutants
4. Discussion
Supplementary Materials
Author Contributions
Funding
Institutional Review Board Statement
Informed Consent Statement
Data Availability Statement
Acknowledgments
Conflicts of Interest
Abbreviations
| AC | Adenylyl cyclase |
| cAMP | cyclic AMP |
| HEK293T | Human Embryonic Kidney Cells 293T |
| T | Threonine (THR) |
| N | Asparagine (ASN) |
| S | Serine (SER) |
References
- Rall, T.W.; Sutherland, E.W. Formation of a cyclic adenine ribonucleotide by tissue particles. J. Biol. Chem. 1958, 232, 1065–1076. [Google Scholar] [CrossRef] [PubMed]
- Sassone-Corsi, P. The Cyclic AMP Pathway. Cold Spring Harb. Perspect. Biol. 2012, 4, a011148. [Google Scholar] [CrossRef] [PubMed]
- Sunahara, R.K.; Dessauer, C.; Gilman, A. Complexity and diversity of mammalian adenylyl cyclases. Annu. Rev. Pharmacol. Toxicol. 1996, 36, 461–480. [Google Scholar] [CrossRef] [PubMed]
- Sunahara, R.K.; Taussig, R. Isoforms of mammalian adenylyl cyclase: Multiplicities of signaling. Mol. Interv. 2002, 2, 168–184. [Google Scholar] [CrossRef] [PubMed]
- Hurley, J.H. Structure, Mechanism, and Regulation of Mammalian Adenylyl Cyclase. J. Biol. Chem. 1999, 274, 7599–7602. [Google Scholar] [CrossRef]
- Gu, C.; Sorkin, A.; Cooper, D.M. Persistent interactions between the two transmembrane clusters dictate the targeting and functional assembly of adenylyl cyclase. Curr. Biol. 2001, 11, 185–190. [Google Scholar] [CrossRef]
- Pierre, S.; Eschenhagen, T.; Geisslinger, G.; Scholich, K. Capturing adenylyl cyclases as potential drug targets. Nat. Rev. Drug Discov. 2009, 8, 321–335. [Google Scholar] [CrossRef]
- Linder, J.U. Class III adenylyl cyclases: Molecular mechanisms of catalysis and regulation. Cell. Mol. Life Sci. 2006, 63, 1736–1751. [Google Scholar] [CrossRef]
- Tesmer, J.J.; Sunahara, R.K.; Gilman, A.G.; Sprang, S.R. Crystal structure of the catalytic domains of adenylyl cyclase in a complex with Gsalpha.GTPgammaS. Science 1997, 278, 1907–1916. [Google Scholar] [CrossRef]
- Mou, T.C.; Gille, A.; Suryanarayana, S.; Richter, M.; Seifert, R.; Sprang, S.R. Broad specificity of mammalian adenylyl cyclase for interaction with 2′,3′-substituted purine- and pyrimidine nucleotide inhibitors. Mol. Pharmacol. 2006, 70, 878–886. [Google Scholar] [CrossRef]
- Tesmer, J.J.G.; Sunahara, R.K.; Johnson, R.A.; Gosselin, G.; Gilman, A.G.; Sprang, S.R. Two-Metal-Ion Catalysis in Adenylyl Cyclase. Science 1999, 285, 756–760. [Google Scholar] [CrossRef]
- Xia, Z.; Storm, D.R. Calmodulin-regulated adenylyl cyclases and neuromodulation. Curr. Opin. Neurobiol. 1997, 7, 391–396. [Google Scholar] [CrossRef]
- Chen, P.-S.; Chiu, W.-T.; Hsu, P.-L.; Lin, S.-C.; Peng, I.-C.; Wang, C.-Y.; Tsai, S.-J. Pathophysiological implications of hypoxia in human diseases. J. Biomed. Sci. 2020, 27, 63. [Google Scholar] [CrossRef]
- Santhosh, K.; Elkhateeb, O.; Nolette, N.; Outbih, O.; Halayko, A.; Dakshinamurti, S. Milrinone attenuates thromboxane receptor-mediated hyperresponsiveness in hypoxic pulmonary arterial myocytes. Br. J. Pharmacol. 2011, 163, 1223–1236. [Google Scholar] [CrossRef]
- Shaul, P.W.; Kinane, B.; A Farrar, M.; Buja, L.M.; Magness, R.R. Prostacyclin production and mediation of adenylate cyclase activity in the pulmonary artery. Alterations after prolonged hypoxia in the rat. J. Clin. Investig. 1991, 88, 447–455. [Google Scholar] [CrossRef]
- Shaul, P.W.; Muntz, K.H.; DeBeltz, D.; Buja, L.M. Effects of prolonged hypoxia on adenylate cyclase activity and beta-adrenergic receptors in pulmonary and systemic arteries of the rat. Circ. Res. 1990, 66, 1526–1534. [Google Scholar] [CrossRef]
- Sikarwar, A.S.; Hinton, M.; Santhosh, K.T.; Dhanaraj, P.; Talabis, M.; Chelikani, P.; Dakshinamurti, S. Hypoxia inhibits adenylyl cyclase catalytic activity in a porcine model of persistent pulmonary hypertension of the newborn. Am. J. Physiol. Cell. Mol. Physiol. 2018, 315, L933–L944. [Google Scholar] [CrossRef]
- Simko, V.; Iuliano, F.; Sevcikova, A.; Labudova, M.; Barathova, M.; Radvak, P.; Pastorekova, S.; Pastorek, J.; Csaderova, L. Hypoxia induces cancer-associated cAMP/PKA signalling through HIF-mediated transcriptional control of adenylyl cyclases VI and VII. Sci. Rep. 2017, 7, 10121. [Google Scholar] [CrossRef]
- Nelson, C.P.; Rainbow, R.D.; Brignell, J.L.; Perry, M.D.; Willets, J.M.; Davies, N.W.; Standen, N.B.; Challiss, R.J. Principal role of adenylyl cyclase 6 in K+ channel regulation and vasodilator signalling in vascular smooth muscle cells. Cardiovasc. Res. 2011, 91, 694–702. [Google Scholar] [CrossRef]
- Ishikawa, Y. Isoform-targeted regulation of cardiac adenylyl cyclase. J. Cardiovasc. Pharmacol. 2003, 41 (Suppl. S1), S1–S4. [Google Scholar]
- Goldstein, J.; Silberstein, C.; Ibarra, C. Adenylyl cyclase types I and VI but not II and V are selectively inhibited by nitric oxide. Braz. J. Med Biol. Res. 2002, 35, 145–151. [Google Scholar] [CrossRef]
- Jaggupilli, A.; Pritchard, A.; Sorensen, J.L.; Dakshinamurti, S.; Chelikani, P. Study of adenylyl cyclase-GalphaS interactions and identification of novel AC ligands. Mol. Cell. Biochem. 2018, 446, 63–72. [Google Scholar] [CrossRef]
- Ishikawa, Y.; Sorota, S.; Kiuchi, K.; Shannon, R.P.; Komamura, K.; Katsushika, S.; E Vatner, D.; Vatner, S.F.; Homcy, C.J. Downregulation of adenylylcyclase types V and VI mRNA levels in pacing-induced heart failure in dogs. J. Clin. Investig. 1994, 93, 2224–2229. [Google Scholar] [CrossRef]
- Okumura, S.; Takagi, G.; Kawabe, J.-I.; Yang, G.; Lee, M.-C.; Hong, C.; Liu, J.; Vatner, D.E.; Sadoshima, J.; Vatner, S.F.; et al. Disruption of type 5 adenylyl cyclase gene preserves cardiac function against pressure overload. Proc. Natl. Acad. Sci. USA 2003, 100, 9986–9990. [Google Scholar] [CrossRef]
- Gao, M.H.; Lai, N.C.; Giamouridis, D.; Kim, Y.C.; Tan, Z.; Guo, T.; Dillmann, W.H.; Suarez, J.; Hammond, H.K. Cardiac-Directed Expression of Adenylyl Cyclase Catalytic Domain Reverses Cardiac Dysfunction Caused by Sustained Beta-Adrenergic Receptor Stimulation. JACC Basic Transl. Sci. 2016, 1, 617–629. [Google Scholar] [CrossRef]
- Seamon, K.B.; Padgett, W.; Daly, J.W. Forskolin: Unique diterpene activator of adenylate cyclase in membranes and in intact cells. Proc. Natl. Acad. Sci. USA 1981, 78, 3363–3367. [Google Scholar] [CrossRef]
- Laurenza, A.; Sutkowski, E.; Seamon, K. Forskolin: A specific stimulator of adenylyl cyclase or a diterpene with multiple sites of action? Trends Pharm. Sci. 1989, 10, 442–447. [Google Scholar] [CrossRef]
- Tang, W.-J.; Stanzel, M.; Gilman, A.G. Truncation and Alanine-Scanning Mutants of Type I Adenylyl Cyclase. Biochemistry 1995, 34, 14563–14572. [Google Scholar] [CrossRef]
- Zhang, G.; Liu, Y.; Ruoho, A.E.; Hurley, J.H. Structure of the adenylyl cyclase catalytic core. Nature 1997, 386, 247–253. [Google Scholar] [CrossRef]
- Qi, C.; Sorrentino, S.; Medalia, O.; Korkhov, V.M. The structure of a membrane adenylyl cyclase bound to an activated stimulatory G protein. Science 2019, 364, 389–394. [Google Scholar] [CrossRef]
- Mou, T.-C.; Gille, A.; Fancy, D.A.; Seifert, R.; Sprang, S.R. Structural Basis for the Inhibition of Mammalian Membrane Adenylyl Cyclase by 2′(3′)-O-(N-Methylanthraniloyl)-guanosine 5′-Triphosphate. J. Biol. Chem. 2005, 280, 7253–7261. [Google Scholar] [CrossRef] [PubMed]
- Chakraborty, R.; Pydi, S.P.; Gleim, S.; Bhullar, R.P.; Hwa, J.; Dakshinamurti, S.; Chelikani, P. New Insights into Structural Determinants for Prostanoid Thromboxane A2 Receptor- and Prostacyclin Receptor-G Protein Coupling. Mol. Cell. Biol. 2013, 33, 184–193. [Google Scholar] [CrossRef] [PubMed]
- Chakraborty, R.; Pydi, S.P.; Gleim, S.; Dakshinamurti, S.; Hwa, J.; Chelikani, P. Site-Directed Mutations and the Polymorphic Variant Ala160Thr in the Human Thromboxane Receptor Uncover a Structural Role for Transmembrane Helix 4. PLoS ONE 2012, 7, e29996. [Google Scholar] [CrossRef]
- Chakraborty, R.; Xu, B.; Bhullar, R.P.; Chelikani, P. Expression of G Protein-Coupled Receptors in Mammalian Cells. Methods Enzymol. 2015, 556, 267–281. [Google Scholar] [CrossRef] [PubMed]
- Grossi, L.; Montevecchi, P.C. S-nitrosocysteine and cystine from reaction of cysteine with nitrous acid. A kinetic investigation. J. Org. Chem. 2002, 67, 8625–8630. [Google Scholar] [CrossRef] [PubMed]
- Spangler, C.M.; Spangler, C.; Gottle, M.; Shen, Y.; Tang, W.J.; Seifert, R.; Schaferling, M. A fluorimetric assay for real-time monitoring of adenylyl cyclase activity based on terbium norfloxacin. Anal. Biochem. 2008, 381, 86–93. [Google Scholar] [CrossRef]
- Liu, K.; Jaggupilli, A.; Premnath, D.; Chelikani, P. Plasticity of the ligand binding pocket in the bitter taste receptor T2R7. Biochim. Et Biophys. Acta (BBA) Biomembr. 2018, 1860, 991–999. [Google Scholar] [CrossRef]
- Jaggupilli, A.; Singh, N.; Jesus, V.C.D.; Duan, K.; Chelikani, P. Characterization of the Binding Sites for Bacterial Acyl Homoserine Lactones (AHLs) on Human Bitter Taste Receptors (T2Rs). ACS Infect. Dis. 2018, 4, 1146–1156. [Google Scholar] [CrossRef]
- Tewson, P.H.; Martinka, S.; Shaner, N.C.; Hughes, T.E.; Quinn, A.M. New DAG and cAMP Sensors Optimized for Live-Cell Assays in Automated Laboratories. SLAS Discov. Adv. Sci. Drug Discov. 2016, 21, 298–305. [Google Scholar] [CrossRef]
- Hoare, S.R.J.; Tewson, P.H.; Sachdev, S.; Connor, M.; Hughes, T.E.; Quinn, A.M. Quantifying the Kinetics of Signaling and Arrestin Recruitment by Nervous System G-Protein Coupled Receptors. Front. Cell. Neurosci. 2022, 15, 814547. [Google Scholar] [CrossRef]
- Johnstone, T.B.; Smith, K.H.; Koziol-White, C.J.; Li, F.; Kazarian, A.G.; Corpuz, M.L.; Shumyatcher, M.; Ehlert, F.J.; Himes, B.E.; Panettieri, R.A.; et al. PDE8 Is Expressed in Human Airway Smooth Muscle and Selectively Regulates cAMP Signaling by beta2-Adrenergic Receptors and Adenylyl Cyclase 6. Am. J. Respir. Cell Mol. Biol. 2018, 58, 530–541. [Google Scholar] [CrossRef]
- Bers, D.M. Cardiac excitation-contraction coupling. Nature 2002, 415, 198–205. [Google Scholar] [CrossRef]
- Hinton, M.; Mellow, L.; Halayko, A.J.; Gutsol, A.; Dakshinamurti, S. Hypoxia induces hypersensitivity and hyperreactivity to thromboxane receptor agonist in neonatal pulmonary arterial myocytes. Am. J. Physiol. Cell. Mol. Physiol. 2006, 290, L375–L384. [Google Scholar] [CrossRef]
- Bhagirath, A.Y.; Bhatia, V.; Medapati, M.R.; Singh, N.; Hinton, M.; Chelikani, P.; Dakshinamurti, S. Critical cysteines in the functional interaction of adenylyl cyclase isoform 6 with Galphas. FASEB Bioadv. 2022, 4, 180–196. [Google Scholar] [CrossRef] [PubMed]
- Devarie-Baez, N.O.; Zhang, D.; Li, S.; Whorton, A.R.; Xian, M. Direct methods for detection of protein S-nitrosylation. Methods 2013, 62, 171–176. [Google Scholar] [CrossRef]
- Krupinski, J.; Coussen, F.; Bakalyar, H.A.; Tang, W.-J.; Feinstein, P.G.; Orth, K.; Slaughter, C.; Reed, R.R.; Gilman, A.G. Adenylyl Cyclase Amino Acid Sequence: Possible Channel- or Transporter-Like Structure. Science 1989, 244, 1558–1564. [Google Scholar] [CrossRef]
- Tang, W.-J.; Hurley, J.H. Catalytic Mechanism and Regulation of Mammalian Adenylyl Cyclases. Mol. Pharmacol. 1998, 54, 231–240. [Google Scholar] [CrossRef]
- Seamon, K.; Daly, J.W. Activation of adenylate cyclase by the diterpene forskolin does not require the guanine nucleotide regulatory protein. J. Biol. Chem. 1981, 256, 9799–9801. [Google Scholar] [CrossRef]
- Zimmermann, G.; Zhou, D.; Taussig, R. Activating Mutation of Adenylyl Cyclase Reverses its Inhibition by G Proteins. Mol. Pharmacol. 1999, 56, 895–901. [Google Scholar] [CrossRef]
- Dessauer, C.W.; Scully, T.T.; Gilman, A.G. Interactions of Forskolin and ATP with the Cytosolic Domains of Mammalian Adenylyl Cyclase. J. Biol. Chem. 1997, 272, 22272–22277. [Google Scholar] [CrossRef]
- Sunahara, R.K.; Beuve, A.; Tesmer, J.; Sprang, S.R.; Garbers, D.L.; Gilman, A.G. Exchange of Substrate and Inhibitor Specificities between Adenylyl and Guanylyl Cyclases. J. Biol. Chem. 1998, 273, 16332–16338. [Google Scholar] [CrossRef] [PubMed]
- Yan, S.-Z.; Huang, Z.-H.; Andrews, R.K.; Tang, W.-J. Conversion of Forskolin-Insensitive to Forskolin-Sensitive (Mouse-Type IX) Adenylyl Cyclase. Mol. Pharmacol. 1998, 53, 182–187. [Google Scholar] [CrossRef] [PubMed]
- García, A.E.; Onuchic, J.N. Folding a protein in a computer: An atomic description of the folding/unfolding of protein A. Proc. Natl. Acad. Sci. USA 2003, 100, 13898–13903. [Google Scholar] [CrossRef]
- Kumar, A.; Biswas, P. Effect of site-directed point mutations on protein misfolding: A simulation study. Proteins Struct. Funct. Bioinform. 2019, 87, 760–773. [Google Scholar] [CrossRef]
- Sheik Amamuddy, O.; Verkhivker, G.M.; Bishop, O.T. Impact of Early Pandemic Stage Mutations on Molecular Dynamics of SARS-CoV-2 M(pro). J. Chem. Inf. Model. 2020, 60, 5080–5102. [Google Scholar] [CrossRef]
- Milligan, G. Constitutive Activity and Inverse Agonists of G Protein-Coupled Receptors: A Current Perspective: TABLE 1. Mol. Pharmacol. 2003, 64, 1271–1276. [Google Scholar] [CrossRef]
- Bogard, A.S.; Adris, P.; Ostrom, R.S. Adenylyl Cyclase 2 Selectively Couples to E Prostanoid Type 2 Receptors, Whereas Adenylyl Cyclase 3 Is Not Receptor-Regulated in Airway Smooth Muscle. Experiment 2012, 342, 586–595. [Google Scholar] [CrossRef]








Disclaimer/Publisher’s Note: The statements, opinions and data contained in all publications are solely those of the individual author(s) and contributor(s) and not of MDPI and/or the editor(s). MDPI and/or the editor(s) disclaim responsibility for any injury to people or property resulting from any ideas, methods, instructions or products referred to in the content. |
© 2023 by the authors. Licensee MDPI, Basel, Switzerland. This article is an open access article distributed under the terms and conditions of the Creative Commons Attribution (CC BY) license (https://creativecommons.org/licenses/by/4.0/).
Share and Cite
Bhatia, V.; Maghsoudi, S.; Hinton, M.; Bhagirath, A.Y.; Singh, N.; Jaggupilli, A.; Chelikani, P.; Dakshinamurti, S. Characterization of Adenylyl Cyclase Isoform 6 Residues Interacting with Forskolin. Biology 2023, 12, 572. https://doi.org/10.3390/biology12040572
Bhatia V, Maghsoudi S, Hinton M, Bhagirath AY, Singh N, Jaggupilli A, Chelikani P, Dakshinamurti S. Characterization of Adenylyl Cyclase Isoform 6 Residues Interacting with Forskolin. Biology. 2023; 12(4):572. https://doi.org/10.3390/biology12040572
Chicago/Turabian StyleBhatia, Vikram, Saeid Maghsoudi, Martha Hinton, Anjali Y. Bhagirath, Nisha Singh, Appalaraju Jaggupilli, Prashen Chelikani, and Shyamala Dakshinamurti. 2023. "Characterization of Adenylyl Cyclase Isoform 6 Residues Interacting with Forskolin" Biology 12, no. 4: 572. https://doi.org/10.3390/biology12040572
APA StyleBhatia, V., Maghsoudi, S., Hinton, M., Bhagirath, A. Y., Singh, N., Jaggupilli, A., Chelikani, P., & Dakshinamurti, S. (2023). Characterization of Adenylyl Cyclase Isoform 6 Residues Interacting with Forskolin. Biology, 12(4), 572. https://doi.org/10.3390/biology12040572

