CRP Involved in Nile Tilapia (Oreochromis niloticus) against Bacterial Infection
Abstract
:Simple Summary
Abstract
1. Introduction
2. Materials and Methods
2.1. Ethical Statement
2.2. Fish Rearing
2.3. RNA Extraction and cDNA Synthesis
2.4. Pathogenic Bacteria and Challenge
2.5. Cloning and Sequence Analysis of On-CRP
2.6. Quantitative Real-Time PCR (qRT-PCR)
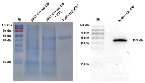
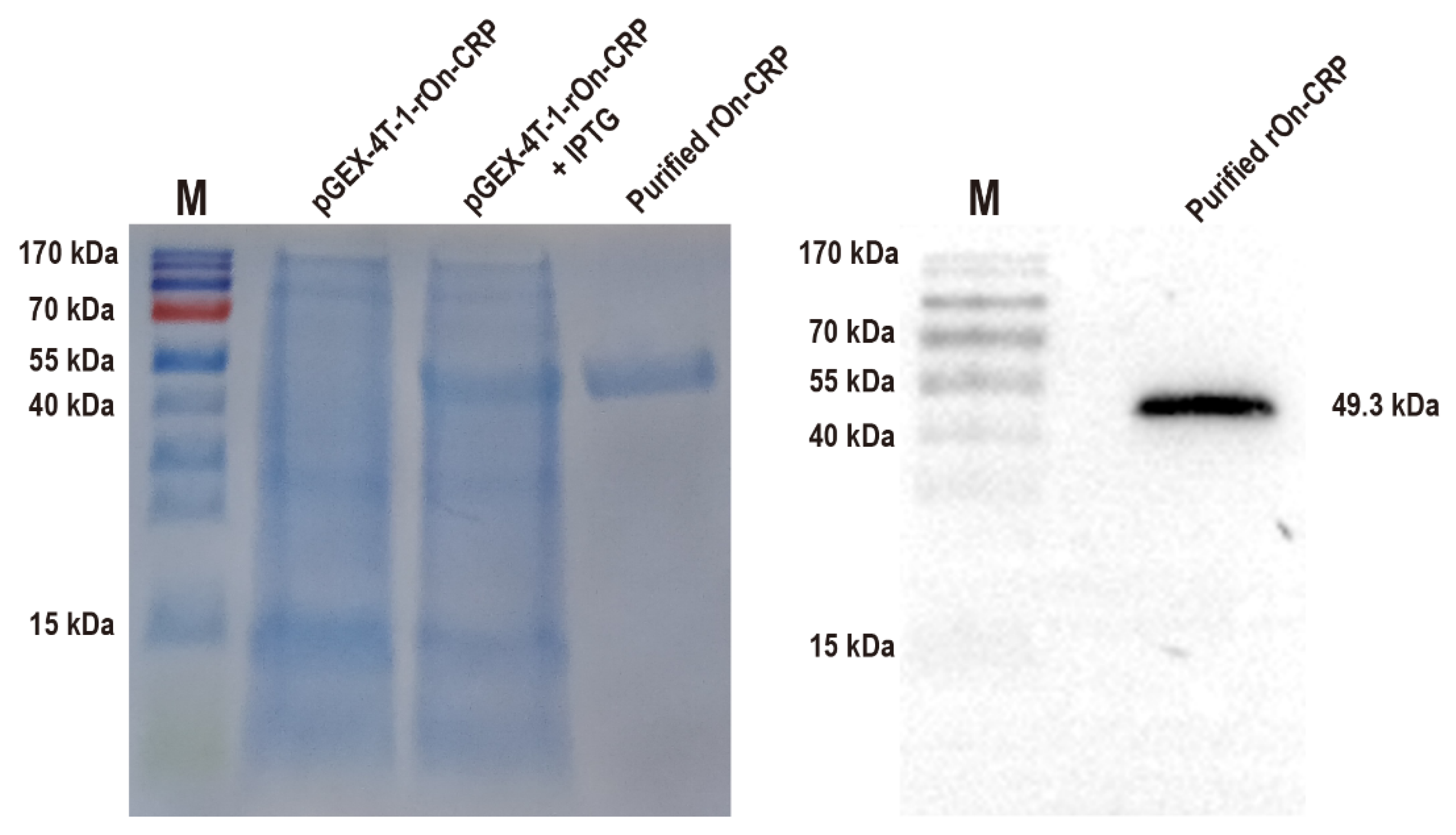
2.7. Preparation of Recombinant On-CRP Protein (rGST-On-CRP)
2.8. Western Blot
2.9. Nile tilapia Head Kidney Leukocytes (HKLs) and Monocytes/Macrophages (MO/MΦ) Preparation
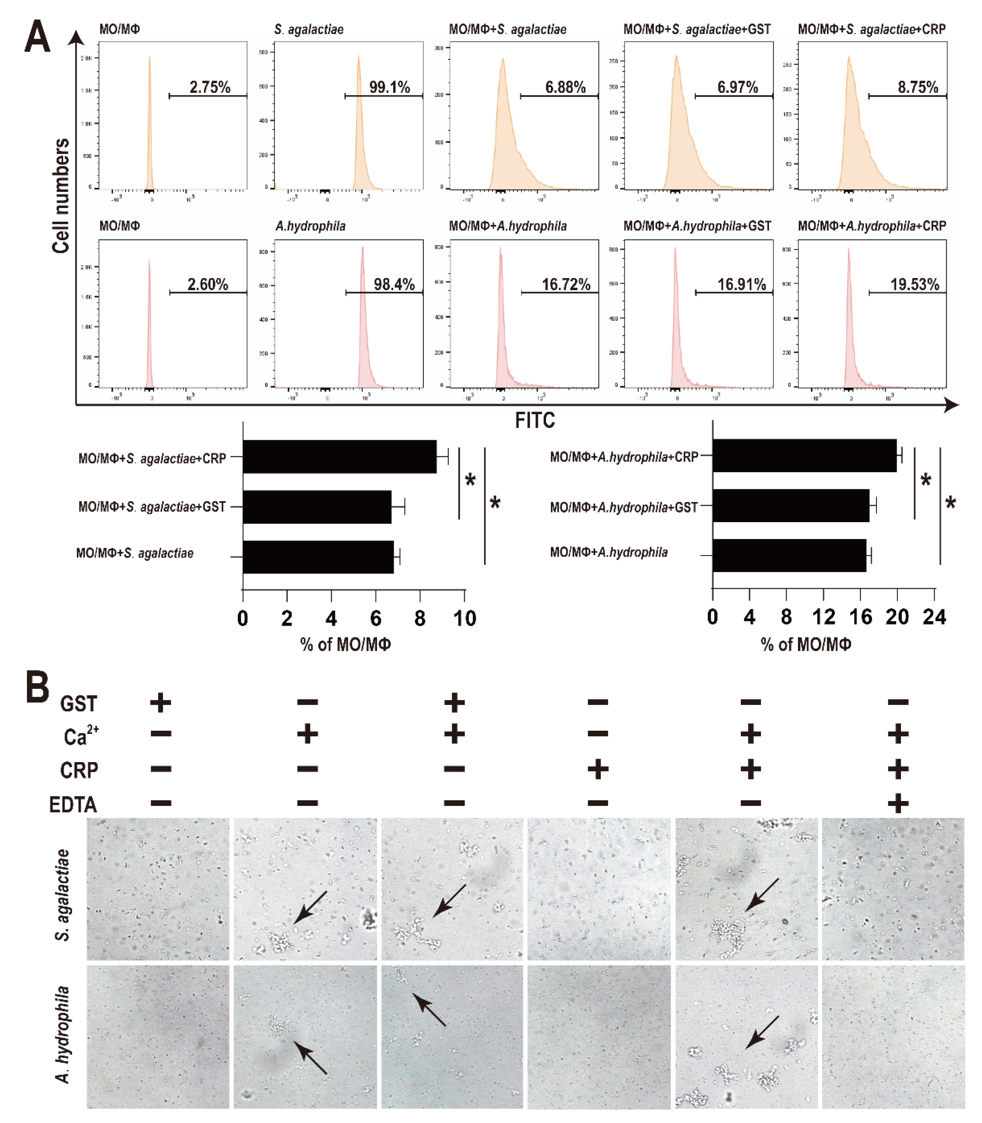
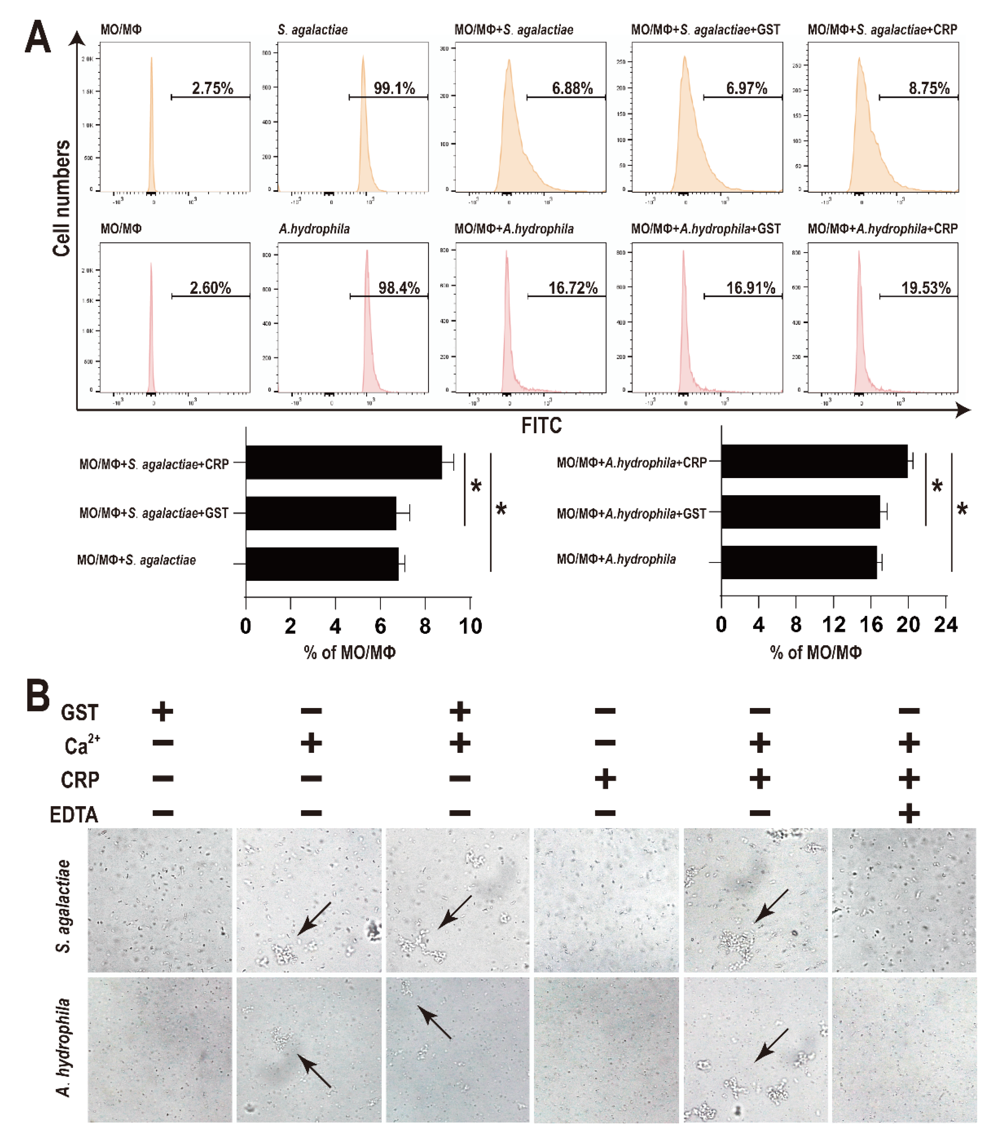
2.10. Phagocytosis Assay
2.11. Bacterial Agglutination Capacity Assay
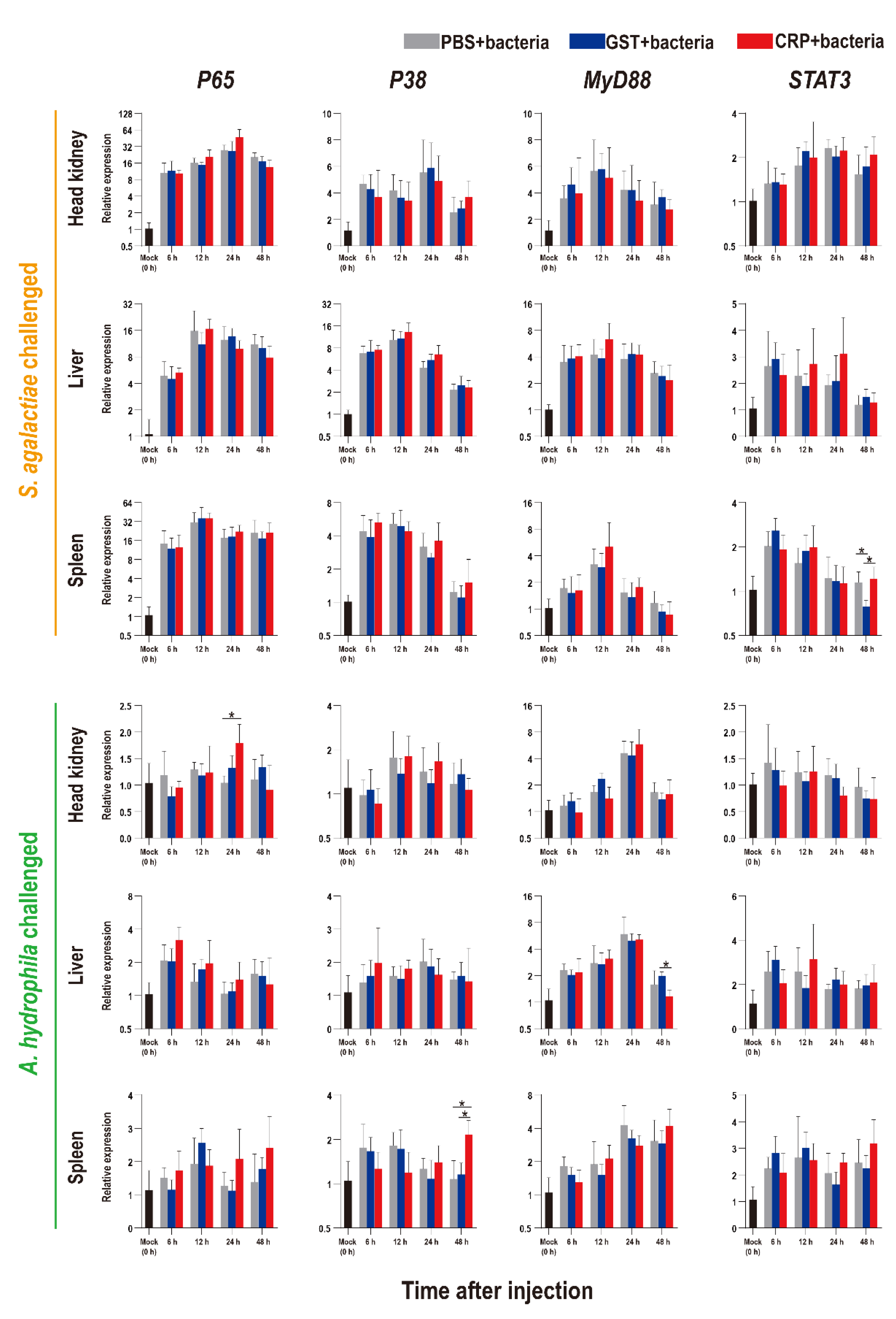
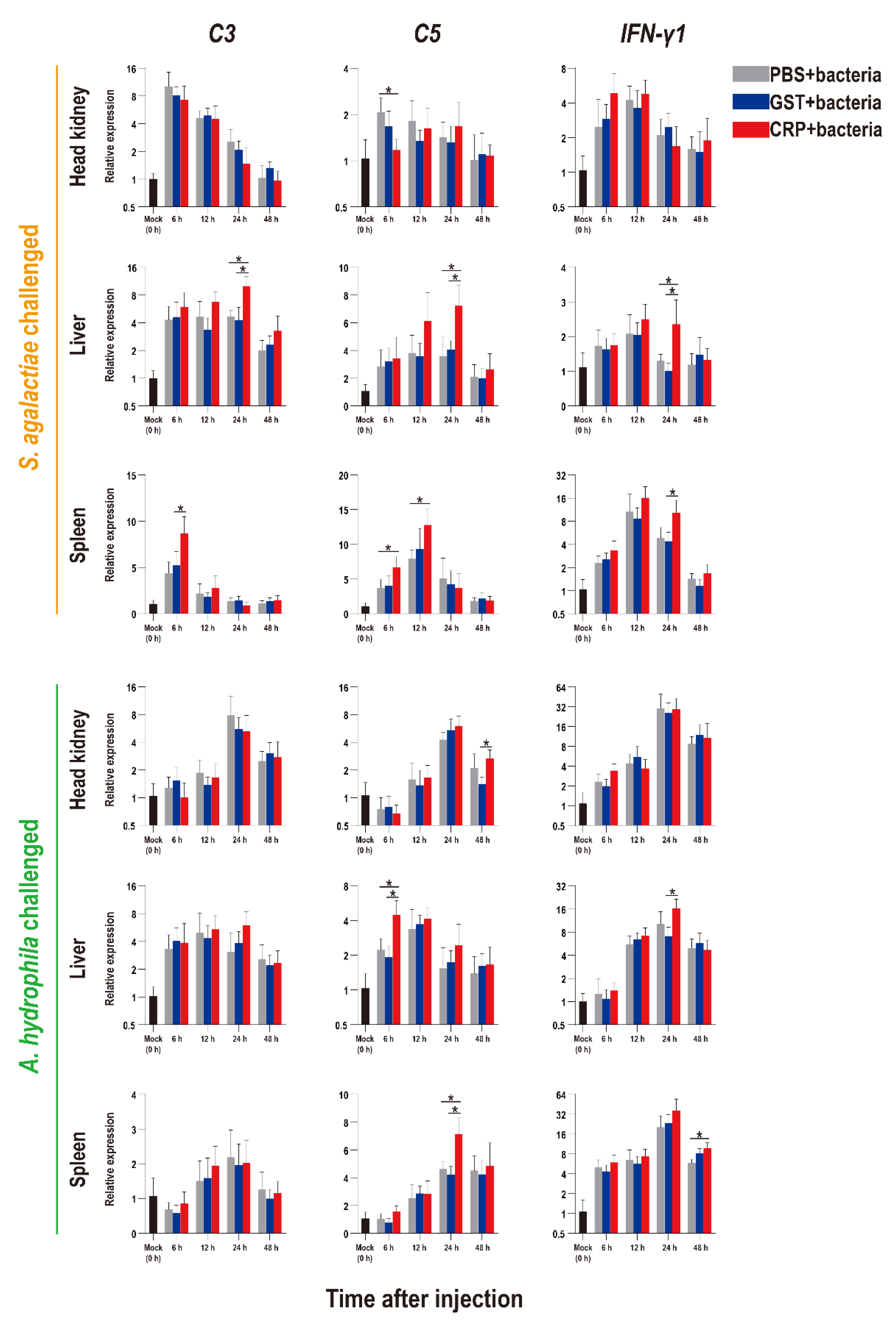
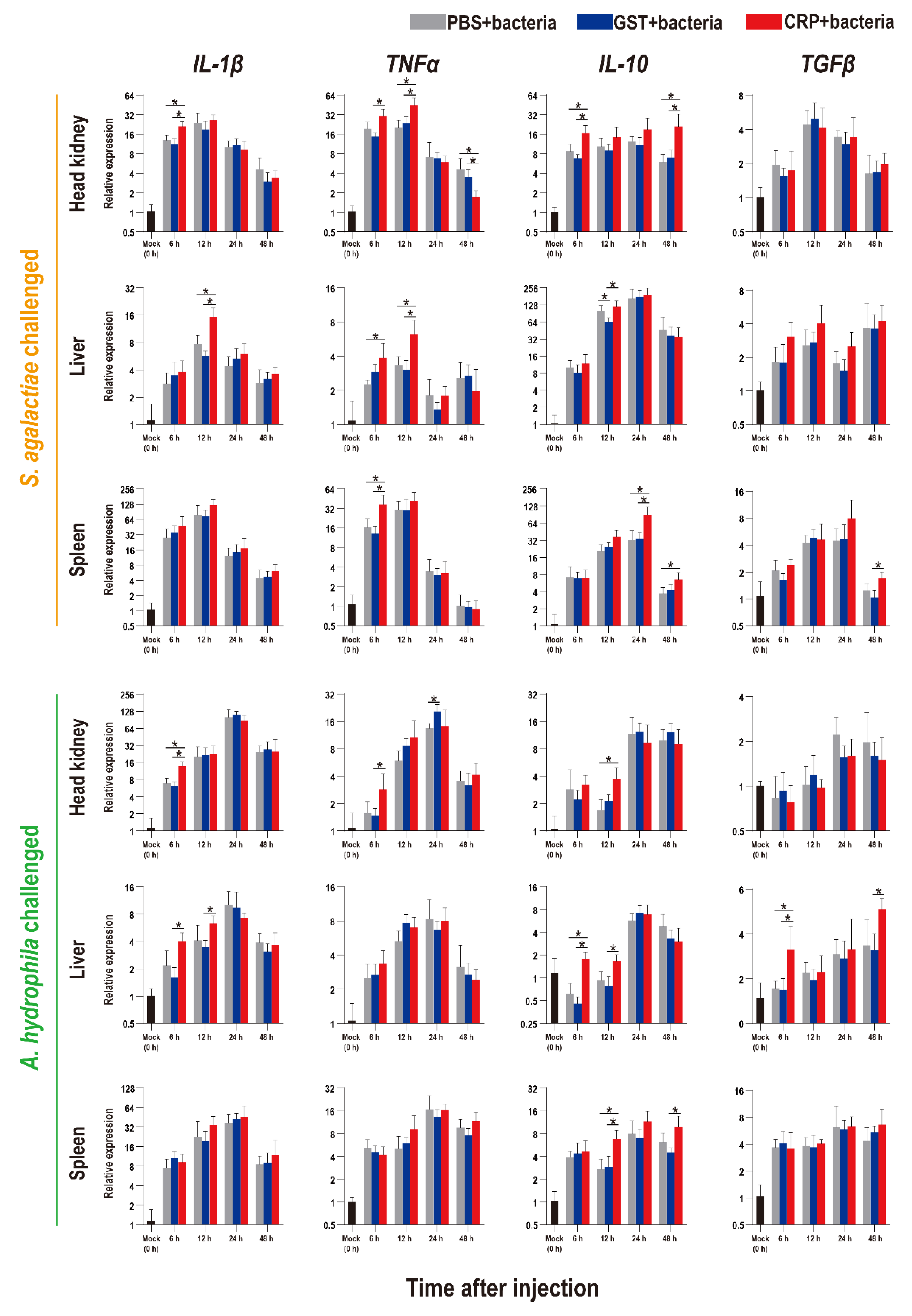
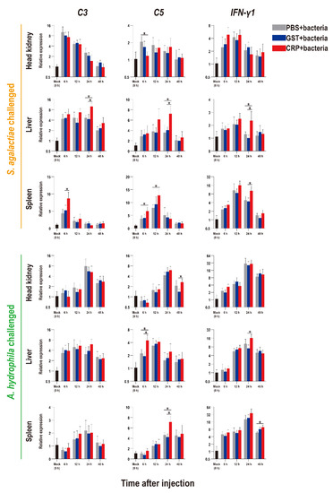
2.12. On-CRP Function and Molecular Mechanism Assay In Vivo
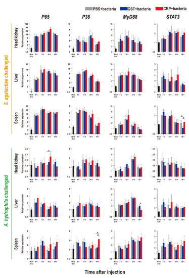
2.13. On-CRP Function on Nile tilapia HKLs Response to Stimulation Assay
2.14. Drawings and Statistical Analysis
3. Results
3.1. Characteristics of On-CRP
3.2. Expression Characteristics of On-CRP among Different Tissues
3.3. Expression Characteristics of On-CRP after Bacteria Challenge
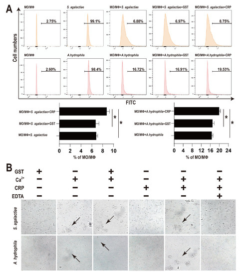
3.4. Effects of rOn-CRP against Bacteria In Vitro
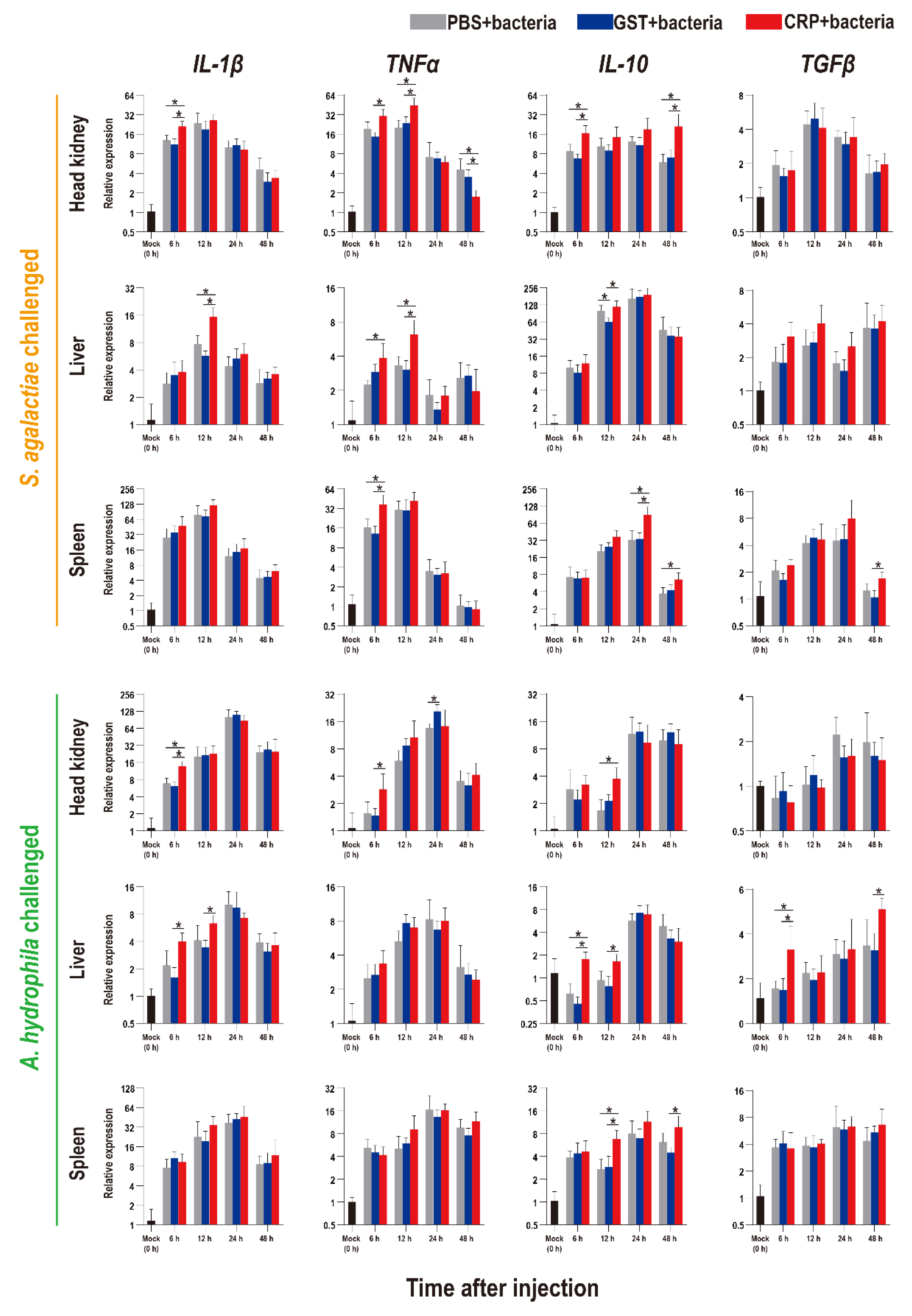
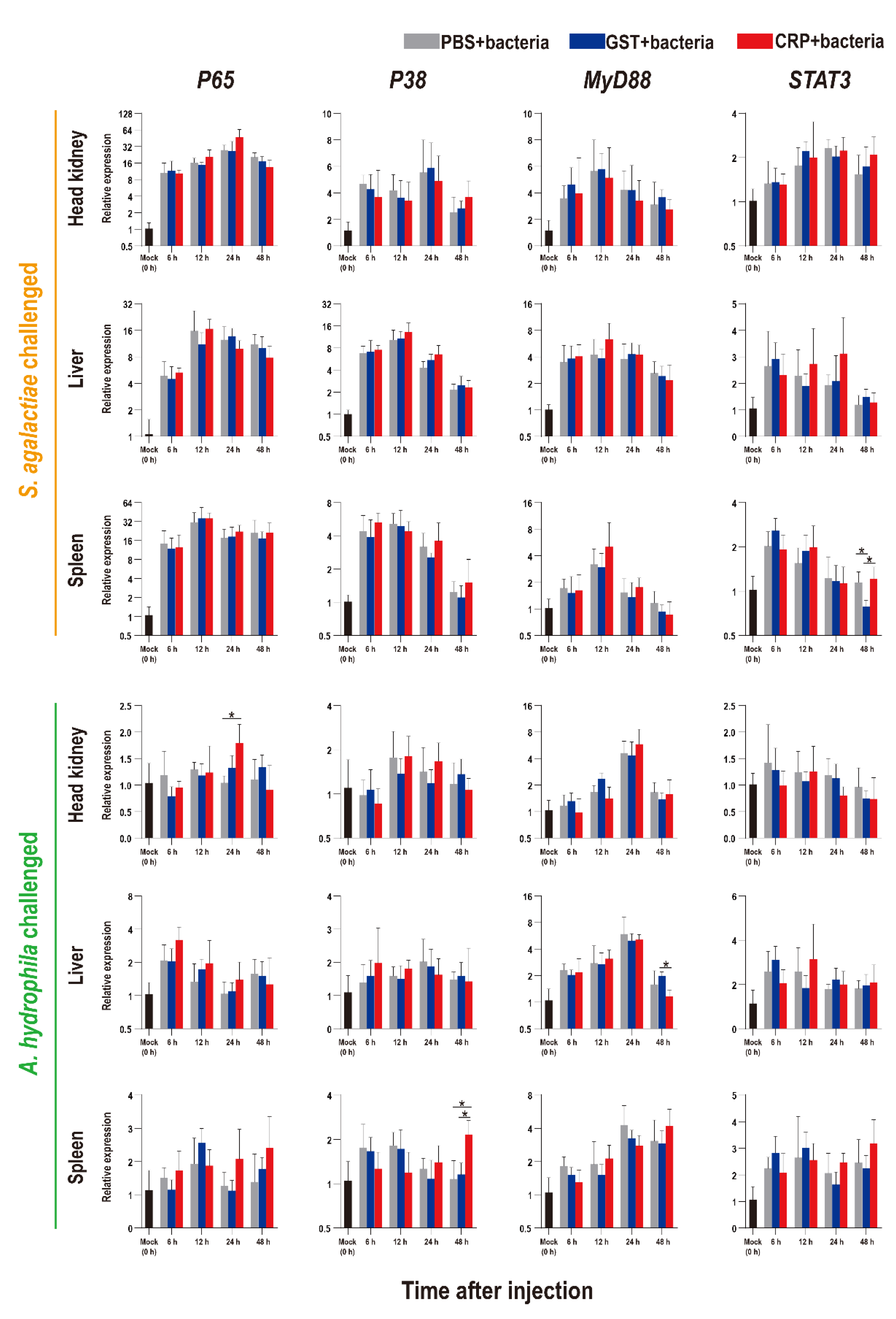
3.5. Effects of rOn-CRP against Bacterial Infection In Vivo
3.6. Effects of rOn-CRP on Nile tilapia HKLs Response to Stimulation
4. Discussion
5. Conclusions
Supplementary Materials
Author Contributions
Funding
Institutional Review Board Statement
Informed Consent Statement
Data Availability Statement
Acknowledgments
Conflicts of Interest
References
- Tillett, W.S.; Francis, T., Jr. Serological reactions in pneumonia with a non-protein somatic fraction of pneumococcus. J. Exp. Med. 1930, 52, 561. [Google Scholar] [CrossRef] [PubMed] [Green Version]
- McCarty, M. The occurrence during acute infections of a protein not normally present in the blood: IV. Crystallization of the C-reactive protein. J. Exp. Med. 1947, 85, 491. [Google Scholar] [CrossRef] [PubMed]
- Abernethy, T.J.; Avery, O.T. The occurrence during acute infections of a protein not normally present in the blood: I. Distribution of the reactive protein in patients’ sera and the effect of calcium on the flocculation reaction with C polysaccharide of pneumococcus. J. Exp. Med. 1941, 73, 173–182. [Google Scholar] [CrossRef] [PubMed]
- MacLeod, C.M.; Avery, O.T. The occurrence during acute infections of a protein not normally present in the blood: II. Isolation and properties of the reactive protein. J. Exp. Med. 1941, 73, 183–190. [Google Scholar] [CrossRef] [PubMed] [Green Version]
- Sproston, N.R.; Ashworth, J.J. Role of C-reactive protein at sites of inflammation and infection. Front. Immunol. 2018, 9, 754. [Google Scholar] [CrossRef] [PubMed]
- Du Clos, T.W.; Mold, C. C-reactive protein. Immunol. Res. 2004, 30, 261–277. [Google Scholar] [CrossRef]
- Volanakis, J.E.; Wirtz, K.W. Interaction of C-reactive protein with artificial phosphatidylcholine bilayers. Nature 1979, 281, 155–157. [Google Scholar]
- Pepys, M.; Dash, A.; Fletcher, T.C.; Richardson, N.; Munn, E.; Feinstein, A. Analogues in other mammals and in fish of human plasma proteins, C-reactive protein and amyloid P component. Nature 1978, 273, 168–170. [Google Scholar] [CrossRef]
- Mantovani, A.; Garlanda, C.; Doni, A.; Bottazzi, B. Pentraxins in innate immunity: From C-reactive protein to the long pentraxin PTX3. J. Clin. Immunol. 2008, 28, 1–13. [Google Scholar] [CrossRef] [PubMed]
- Du Clos, T.W. Function of C-reactive protein. Ann. Med. 2000, 32, 274–278. [Google Scholar] [CrossRef] [PubMed]
- Black, S.; Kushner, I.; Samols, D. C-Reactive Protein. J. Biol. Chem. 2004, 279, 48487–48490. [Google Scholar] [CrossRef] [PubMed] [Green Version]
- Ridker, P.M. C-reactive protein: Eighty years from discovery to emergence as a major risk marker for cardiovascular disease. Clin. Chem. 2009, 55, 209–215. [Google Scholar] [CrossRef]
- Pathak, A.; Agrawal, A. Evolution of C-Reactive Protein. Front. Immunol. 2019, 10, 943. [Google Scholar] [CrossRef] [PubMed] [Green Version]
- Lee, P.T.; Bird, S.; Zou, J.; Martin, S.A.M. Phylogeny and expression analysis of C-reactive protein (CRP) and serum amyloid-P (SAP) like genes reveal two distinct groups in fish. Fish Shellfish Immunol. 2017, 65, 42–51. [Google Scholar] [CrossRef] [PubMed] [Green Version]
- Nunomura, W. C-reactive protein (CRP) in animals: Its chemical properties and biological functions. Zool. Sci. 1992, 9, 499–513. [Google Scholar]
- Baltz, M.L.; De Beer, F.C.; Feinstein, A.; Munn, E.A.; Milstein, C.P.; Fletcher, T.C.; March, J.F.; Taylor, J.; Bruton, C.; Clamp, J.R.; et al. Phylogenetic aspects of C-reactive protein and related proteins. Ann. N. Y. Acad. Sci. 1982, 389, 49–75. [Google Scholar] [CrossRef] [PubMed]
- Shi, Y.H.; Chen, K.; Ma, W.J.; Chen, J. Ayu C-reactive protein/serum amyloid P agglutinates bacteria and inhibits complement-mediated opsonophagocytosis by monocytes/macrophages. Fish Shellfish Immunol. 2018, 76, 58–67. [Google Scholar] [CrossRef] [PubMed]
- Bello-Perez, M.; Falco, A.; Medina-Gali, R.; Pereiro, P.; Encinar, J.A.; Novoa, B.; Perez, L.; Coll, J. Neutralization of viral infectivity by zebrafish c-reactive protein isoforms. Mol. Immunol. 2017, 91, 145–155. [Google Scholar] [CrossRef]
- White, A.; Fletcher, T.C.; Pepys, M.; Baldo, B. The effect of inflammatory agents on C-reactive protein and serum amyloid P-component levels in plaice (Pleuronectes platessa L.) serum. Comp. Biochem. Physiol. C Toxicol. Pharmacol. 1981, 69, 325–329. [Google Scholar] [CrossRef]
- Yuan, Y.; Yuan, Y.; Dai, Y.; Gong, Y. Economic Profitability of Tilapia Farming in China. Aquac. Int. 2017, 25, 1253–1264. [Google Scholar] [CrossRef]
- Amal, M.; Zamri-Saad, M. Streptococcosis in tilapia (Oreochromis niloticus): A review. Pertanika J. Trop. Agric. Sci. 2011, 34, 195–206. [Google Scholar]
- Yardimci, B.; Aydin, Y. Pathological findings of experimental Aeromonas hydrophila infection in Nile tilapia (Oreochromis niloticus). Ankara Univ. Vet. Fak. Derg. 2011, 58, 47–54. [Google Scholar] [CrossRef] [Green Version]
- Wang, B.; Jian, J.; Lu, Y.; Cai, S.; Huang, Y.; Tang, J.; Wu, Z. Complete genome sequence of Streptococcus agalactiae ZQ0910, a pathogen causing meningoencephalitis in the GIFT strain of Nile tilapia (Oreochromis niloticus). J. Bacteriol. 2012, 194, 5132–5133. [Google Scholar] [CrossRef]
- Li, Q.; Zhang, Z.; Fan, W.; Huang, Y.; Niu, J.; Luo, G.; Liu, X.; Huang, Y.; Jian, J. LECT2 Protects Nile Tilapia (Oreochromis niloticus) Against Streptococcus agalatiae Infection. Front. Immunol. 2021, 12, 667781. [Google Scholar] [CrossRef] [PubMed]
- Vandesompele, J.; De Preter, K.; Pattyn, F.; Poppe, B.; Van Roy, N.; De Paepe, A.; Speleman, F. Accurate normalization of real-time quantitative RT-PCR data by geometric averaging of multiple internal control genes. Genome Biol. 2002, 3, research0034.1. [Google Scholar] [CrossRef] [PubMed] [Green Version]
- Hellemans, J.; Mortier, G.; De Paepe, A.; Speleman, F.; Vandesompele, J. qBase relative quantification framework and software for management and automated analysis of real-time quantitative PCR data. Genome Biol. 2007, 8, R19. [Google Scholar] [CrossRef] [PubMed] [Green Version]
- Mu, L.; Wu, H.; Han, K.; Wu, L.; Bian, X.; Li, B.; Guo, Z.; Yin, X.; Ye, J. Molecular and functional characterization of a mannose-binding lectin/ficolin-associated protein (MAp44) from Nile tilapia (Oreochromis niloticus) involved in the immune response to bacterial infection. Dev. Comp. Immunol. 2019, 101, 103438. [Google Scholar] [CrossRef]
- Niu, J.; Huang, Y.; Niu, J.; Wang, Z.; Tang, J.; Wang, B.; Lu, Y.; Cai, J.; Jian, J. Characterization of Galectin-2 from Nile tilapia (Oreochromis niloticus) involved in the immune response to bacterial infection. Fish Shellfish Immunol. 2019, 87, 737–743. [Google Scholar] [CrossRef]
- Cai, S.Y.; Nie, L.; Chen, J. C-reactive protein/serum amyloid P promotes pro-inflammatory function and induces M1-type polarization of monocytes/macrophages in mudskipper, Boleophthalmus pectinirostris. Fish Shellfish Immunol. 2019, 94, 318–326. [Google Scholar] [CrossRef]
- Li, Q.; Liu, R.; Ma, R.; Huang, Y.; Zhang, Z.; Zhang, L.; Zheng, Z.; Li, X.; Chen, K.; Chen, C.; et al. Brain transcriptome response to Streptococcus agalactiae infection and the heterogeneous regulation of neuropeptides on immune response in tilapia, Oreochromis niloticus. Aquaculture 2022, 555, 738222. [Google Scholar] [CrossRef]
- Falco, A.; Cartwright, J.R.; Wiegertjes, G.F.; Hoole, D. Molecular characterization and expression analysis of two new C-reactive protein genes from common carp (Cyprinus carpio). Dev. Comp. Immunol. 2012, 37, 127–138. [Google Scholar] [CrossRef] [PubMed]
- Ansar, W.; Ghosh, S. CRP: Historical Perspective, Structure, Evolution, Synthesis, Clinical and Biological Functions. In Biology of C Reactive Protein in Health and Disease; Springer: New Delhi, India, 2016; pp. 33–43. [Google Scholar] [CrossRef]
- Hurlimann, J.; Thorbecke, G.; Hochwald, G. The liver as the site of C-reactive protein formation. J. Exp. Med. 1966, 123, 365–378. [Google Scholar] [CrossRef] [PubMed] [Green Version]
- Elvitigala, D.A.; Wan, Q.; Kim, H.C.; Lee, J. Identification of a C-reactive protein like homologue from black rockfish (Sebastes schlegelii) evidencing its potent anti-microbial properties at molecular level. Dev. Comp. Immunol. 2015, 53, 169–178. [Google Scholar] [CrossRef] [PubMed]
- Li, M.F.; Chen, C.; Li, J.; Sun, L. The C-reactive protein of tongue sole Cynoglossus semilaevis is an acute phase protein that interacts with bacterial pathogens and stimulates the antibacterial activity of peripheral blood leukocytes. Fish Shellfish Immunol. 2013, 34, 623–631. [Google Scholar] [CrossRef]
- Lieschke, G.J.; Trede, N.S. Fish immunology. Curr. Biol. 2009, 19, R678–R682. [Google Scholar] [CrossRef] [Green Version]
- Jenny, N.S.; Cushman, M. C-reactive protein: Initiator or product of inflammation? Circ. Res. 2014, 114, 596–597. [Google Scholar] [CrossRef] [PubMed] [Green Version]
- Marnell, L.; Mold, C.; Du Clos, T.W. C-reactive protein: Ligands, receptors and role in inflammation. Clin. Immunol. 2005, 117, 104–111. [Google Scholar] [CrossRef]
- Wynants, M.; Vengethasamy, L.; Ronisz, A.; Meyns, B.; Delcroix, M.; Quarck, R. NF-κB pathway is involved in CRP-induced effects on pulmonary arterial endothelial cells in chronic thromboembolic pulmonary hypertension. Am. J. Physiol. Lung Cell Mol. Physiol. 2013, 305, L934–L942. [Google Scholar] [CrossRef] [Green Version]
- Zhang, Y.; Cao, H. Monomeric C-reactive protein affects cell injury and apoptosis through activation of p38 mitogen-activated protein kinase in human coronary artery endothelial cells. Bosn. J. Basic. Med. Sci. 2020, 20, 487–494. [Google Scholar] [CrossRef]
- Miki, S.; Suzuki, J.I.; Kunimura, K.; Morihara, N. Mechanisms underlying the attenuation of chronic inflammatory diseases by aged garlic extract: Involvement of the activation of AMP-activated protein kinase. Exp. Ther. Med. 2020, 19, 1462–1467. [Google Scholar] [CrossRef] [Green Version]
- Nishikawa, T.; Hagihara, K.; Serada, S.; Isobe, T.; Matsumura, A.; Song, J.; Tanaka, T.; Kawase, I.; Naka, T.; Yoshizaki, K. Transcriptional complex formation of c-Fos, STAT3, and hepatocyte NF-1 alpha is essential for cytokine-driven C-reactive protein gene expression. J. Immunol. 2008, 180, 3492–3501. [Google Scholar] [CrossRef] [PubMed] [Green Version]
- Newling, M.; Sritharan, L.; Van Der Ham, A.J.; Hoepel, W.; Fiechter, R.H.; De Boer, L.; Zaat, S.A.J.; Bisoendial, R.J.; Baeten, D.L.P.; Everts, B.; et al. C-reactive protein promotes inflammation through fcgammar-induced glycolytic reprogramming of human macrophages. J. Immunol. 2019, 203, 225–235. [Google Scholar] [CrossRef] [PubMed]
- Mold, C.; Rodriguez, W.; Rodic-Polic, B.; Du Clos, T.W. C-reactive protein mediates protection from lipopolysaccharide through interactions with Fc gamma R. J. Immunol. 2002, 169, 7019–7025. [Google Scholar] [CrossRef] [PubMed] [Green Version]
- Akula, S.; Mohammadamin, S.; Hellman, L. Fc receptors for immunoglobulins and their appearance during vertebrate evolution. PLoS ONE 2014, 9, e96903. [Google Scholar] [CrossRef] [Green Version]
- Conte, M.A.; Gammerdinger, W.J.; Bartie, K.L.; Penman, D.J.; Kocher, T.D. A high quality assembly of the Nile Tilapia (Oreochromis niloticus) genome reveals the structure of two sex determination regions. BMC Genom. 2017, 18, 341. [Google Scholar] [CrossRef]








Publisher’s Note: MDPI stays neutral with regard to jurisdictional claims in published maps and institutional affiliations. |
© 2022 by the authors. Licensee MDPI, Basel, Switzerland. This article is an open access article distributed under the terms and conditions of the Creative Commons Attribution (CC BY) license (https://creativecommons.org/licenses/by/4.0/).
Share and Cite
Li, Q.; Jiang, B.; Zhang, Z.; Huang, Y.; Xu, Z.; Chen, X.; Cai, J.; Huang, Y.; Jian, J. CRP Involved in Nile Tilapia (Oreochromis niloticus) against Bacterial Infection. Biology 2022, 11, 1149. https://doi.org/10.3390/biology11081149
Li Q, Jiang B, Zhang Z, Huang Y, Xu Z, Chen X, Cai J, Huang Y, Jian J. CRP Involved in Nile Tilapia (Oreochromis niloticus) against Bacterial Infection. Biology. 2022; 11(8):1149. https://doi.org/10.3390/biology11081149
Chicago/Turabian StyleLi, Qi, Baijian Jiang, Zhiqiang Zhang, Yongxiong Huang, Zhou Xu, Xinjin Chen, Jia Cai, Yu Huang, and Jichang Jian. 2022. "CRP Involved in Nile Tilapia (Oreochromis niloticus) against Bacterial Infection" Biology 11, no. 8: 1149. https://doi.org/10.3390/biology11081149
APA StyleLi, Q., Jiang, B., Zhang, Z., Huang, Y., Xu, Z., Chen, X., Cai, J., Huang, Y., & Jian, J. (2022). CRP Involved in Nile Tilapia (Oreochromis niloticus) against Bacterial Infection. Biology, 11(8), 1149. https://doi.org/10.3390/biology11081149

