Tandem Mass Tag-Based Quantitative Proteomics Analysis of Gonads Reveals New Insight into Sexual Reversal Mechanism in Chinese Soft-Shelled Turtles
Abstract
:Simple Summary
Abstract
1. Introduction
2. Materials and Methods
2.1. Chinese Soft-Shelled Turtle Husbandry
2.2. Acquisition of Pseudo-Female and Pseudo-Male Individuals
2.3. Total Protein Extraction
2.4. Protein Digestion and TMT Labeling
2.5. Liquid Chromatography–Tandem Mass Spectrometry (LC-MS/MS) Analysis
2.6. The Identification and Quantitation of Protein
2.7. Validation of the Proteome with RT-qPCR
2.8. Bioinformatic Analyses
2.9. Statistical Analysis
3. Results
3.1. Acquisition of Pseudo-Female and Pseudo-Male Chinese Soft-Shelled Turtles
3.2. Statistics of Quantitative Proteomics Data
3.3. Functional Annotation Analysis of All Samples
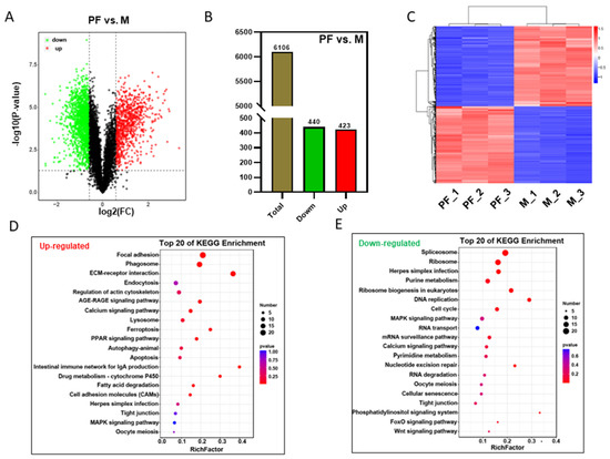
3.4. Differentially Abundant Protein Analysis between Males and Pseudo-Females
3.5. DAP Analysis between Females and Pseudo-Males
3.6. Analysis of Common KEGG Enrichment Pathways between Two Sexual Reversal Ways
3.7. Cluster Analysis of DAPs among the Four Types of Chinese Soft-Shelled Turtles
4. Discussion
Supplementary Materials
Author Contributions
Funding
Institutional Review Board Statement
Informed Consent Statement
Data Availability Statement
Conflicts of Interest
References
- Ortega-Recalde, O.; Goikoetxea, A.; Hore, T.A.; Todd, E.V.; Gemmell, N.J. The Genetics and Epigenetics of Sex Change in Fish. Annu. Rev. Anim. Biosci. 2020, 8, 47–69. [Google Scholar] [CrossRef] [PubMed] [Green Version]
- Chen, S.; Zhang, G.; Shao, C.; Huang, Q.; Liu, G.; Zhang, P.; Song, W.; An, N.; Chalopin, D.; Volff, J.N.; et al. Whole-genome sequence of a flatfish provides insights into ZW sex chromosome evolution and adaptation to a benthic lifestyle. Nat. Genet. 2014, 46, 253–260. [Google Scholar] [CrossRef] [PubMed]
- Shao, C.; Li, Q.; Chen, S.; Zhang, P.; Lian, J.; Hu, Q.; Sun, B.; Jin, L.; Liu, S.; Wang, Z.; et al. Epigenetic modification and inheritance in sexual reversal of fish. Genome Res. 2014, 24, 604–615. [Google Scholar] [CrossRef] [Green Version]
- Chi, W.; Gao, Y.; Hu, Q.; Guo, W.; Li, D. Genome-wide analysis of brain and gonad transcripts reveals changes of key sex reversal-related genes expression and signaling pathways in three stages of Monopterus albus. PLoS ONE 2017, 12, e0173974. [Google Scholar] [CrossRef] [PubMed]
- Wang, Y.; Luo, X.; Qu, C.; Xu, T.; Zou, G.; Liang, H. The Important Role of Sex-Related Sox Family Genes in the Sex Reversal of the Chinese Soft-Shelled Turtle (Pelodiscus sinensis). Biology 2022, 11, 83. [Google Scholar] [CrossRef]
- Liang, H.; Meng, Y.; Cao, L.; Li, X.; Zou, G. Effect of exogenous hormones on R-spondin 1 (RSPO1) gene expression and embryo development in Pelodiscus sinensis. Reprod. Fertil. Dev. 2019, 31, 1425–1433. [Google Scholar] [CrossRef] [Green Version]
- Nagahama, H.; Chakraborty, T.; Paul-Prasanth, B.; Ohta, K.; Nakamura, M. Sex Determination, Gonadal Sex Differentiation and Plasticity. Physiol. Rev. 2014, 101, 1237–1308. [Google Scholar] [CrossRef] [PubMed]
- Miyawaki, S.; Kuroki, S.; Maeda, R.; Okashita, N.; Koopman, P.; Tachibana, M. The mouse Sry locus harbors a cryptic exon that is essential for male sex determination. Science 2020, 370, 121–124. [Google Scholar] [CrossRef]
- Yan, Y.L.; Titus, T.; Desvignes, T.; BreMiller, R.; Batzel, P.; Sydes, J.; Farnsworth, D.; Dillon, D.; Wegner, J.; Phillips, J.B.; et al. A fish with no sex: Gonadal and adrenal functions partition between zebrafish NR5A1 co-orthologs. Genetics 2021, 217, iyaa030. [Google Scholar] [CrossRef]
- Kossack, M.E.; High, S.K.; Hopton, R.E.; Yan, Y.L.; Postlethwait, J.H.; Draper, B.W. Female Sex Development and Reproductive Duct Formation Depend on Wnt4a in Zebrafish. Genetics 2019, 211, 219–233. [Google Scholar] [CrossRef] [Green Version]
- Yue, G.H.; Depiereux, S.; De Meulder, B.; Bareke, E.; Berger, F.; Le Gac, F.; Depiereux, E.; Kestemont, P. Adaptation of a Bioinformatics Microarray Analysis Workflow for a Toxicogenomic Study in Rainbow Trout. PLoS ONE 2015, 10, e0128598. [Google Scholar]
- Li, M.; Sun, L.; Wang, D. Roles of estrogens in fish sexual plasticity and sex differentiation. Gen. Comp. Endocrinol. 2019, 277, 9–16. [Google Scholar] [CrossRef] [PubMed]
- Huang, M.; Wang, Q.; Chen, J.; Chen, H.; Xiao, L.; Zhao, M.; Zhang, H.; Li, S.; Liu, Y.; Zhang, Y.; et al. The co-administration of estradiol/17α-methyltestosterone leads to male fate in the protogynous orange-spotted grouper, Epinephelus coioides. Biol. Reprod. 2019, 100, 745–756. [Google Scholar] [CrossRef] [PubMed]
- Zhang, W.; Zhang, Y.; Zhang, L.; Zhao, H.; Li, X.; Huang, H.; Lin, H. The mRNA expression of P450 aromatase, gonadotropin β-subunits and FTZ-F1 in the orange-spotted grouper (Epinephelus Coioides) during 17alpha-methyltestosterone-induced precocious sex change. Mol. Reprod. Dev. 2007, 74, 665–673. [Google Scholar] [CrossRef]
- Zhou, T.; Sha, H.; Chen, M.; Chen, G.; Zou, G.; Liang, H. MicroRNAs May Play an Important Role in Sexual Reversal Process of Chinese Soft-Shelled Turtle, Pelodiscus sinensis. Genes 2021, 12, 1696. [Google Scholar] [CrossRef]
- Ge, C.; Ye, J.; Weber, C.; Sun, W.; Zhang, H.; Zhou, Y.; Cai, C.; Qian, G.; Capel, B. The histone demethylase KDM6B regulates temperature-dependent sex determination in a turtle species. Science 2018, 360, 645–648. [Google Scholar] [CrossRef] [Green Version]
- Kawagoshi, T.; Uno, Y.; Matsubara, K.; Matsuda, Y.; Nishida, C. The ZW micro-sex chromosomes of the Chinese soft-shelled turtle (Pelodiscus sinensis, Trionychidae, Testudines) have the same origin as chicken chromosome 15. Cytogenet. Genome Res. 2009, 125, 125–131. [Google Scholar] [CrossRef]
- Thepot, D. Sex Chromosomes and Master Sex-Determining Genes in Turtles and Other Reptiles. Genes 2021, 12, 1822. [Google Scholar] [CrossRef]
- Zhang, Y.; Xiao, L.; Sun, W.; Li, P.; Zhou, Y.; Qian, G.; Ge, C. Knockdown of R-spondin1 leads to partial sex reversal in genetic female Chinese soft-shelled turtle Pelodiscus sinensis. Gen. Comp. Endocrinol. 2021, 309, 113788. [Google Scholar] [CrossRef]
- Cooke, P.S.; Walker, W.H. Nonclassical androgen and estrogen signaling is essential for normal spermatogenesis. Semin. Cell Dev. Biol. 2022, 121, 71–81. [Google Scholar] [CrossRef]
- Liang, H.; Wang, L.; Sha, H.; Zou, G. Development and Validation of Sex-Specific Markers in Pelodiscus Sinensis Using Restriction Site-Associated DNA Sequencing. Genes 2019, 10, 302. [Google Scholar] [CrossRef] [PubMed] [Green Version]
- Liang, H.W.; Meng, Y.; Cao, L.H.; Li, X.; Zou, G.W. Expression and characterization of the cyp19a gene and its responses to estradiol/letrozole exposure in Chinese soft-shelled turtle (Pelodiscus sinensis). J. Mol. Reprod. Dev. 2019, 86, 480–490. [Google Scholar] [CrossRef] [PubMed]
- Li, X.; Feng, C.; Sha, H.; Zhou, T.; Zou, G.; Liang, H. Tandem Mass Tagging-Based Quantitative Proteomics Analysis Reveals Damage to the Liver and Brain of Hypophthalmichthys molitrix Exposed to Acute Hypoxia and Reoxygenation. Antioxidants 2022, 11, 589. [Google Scholar] [CrossRef] [PubMed]
- Tang, X.; Liu, M.; Chen, G.; Yuan, L.; Hou, J.; Zhu, S.; Zhang, B.; Li, G.; Pang, X.; Wang, C. TMT-based comparative proteomic analysis of the male-sterile mutant ms01 sheds light on sporopollenin production and pollen development in wucai (Brassica campestris L.). J. Proteom. 2022, 254, 104475. [Google Scholar] [CrossRef] [PubMed]
- Kim, J.; Kim, C.Y.; Song, J.; Oh, H.; Kim, C.H.; Park, J.H. Trimethyltin chloride inhibits neuronal cell differentiation in zebrafish embryo neurodevelopment. Neurotoxicol. Teratol. 2016, 54, 29–35. [Google Scholar] [CrossRef]
- Ribeiro, J.C.; Alves, M.G.; Amado, F.; Ferreira, R.; Oliveira, P. Insights and clinical potential of proteomics in understanding spermatogenesis. Expert Rev. Proteom. 2021, 18, 13–25. [Google Scholar] [CrossRef]
- Feng, Q.M.; Liu, M.; Cheng, Y.X.; Wu, X.G. Comparative proteomics elucidates the dynamics of ovarian development in the Chinese mitten crab Eriocheir sinensis. Comp. Biochem. Physiol. Part D Genom. Proteom. 2021, 40, 100878. [Google Scholar] [CrossRef]
- Zhou, T.; Chen, G.; Chen, M.; Wang, Y.; Zou, G.; Liang, H. Direct Full-Length RNA Sequencing Reveals an Important Role of Epigenetics During Sexual Reversal in Chinese Soft-Shelled Turtle. Front. Cell Dev. Biol. 2022, 10, 876045. [Google Scholar] [CrossRef]
- Kachuk, C.; Stephen, K.; Doucette, A. Comparison of sodium dodecyl sulfate depletion techniques for proteome analysis by mass spectrometry. J. Chromatogr. A 2015, 1418, 158–166. [Google Scholar] [CrossRef]
- McBride, Z.; Chen, D.; Reick, C.; Xie, J.; Szymanski, D.B. Global Analysis of Membrane-associated Protein Oligomerization Using Protein Correlation Profiling. Mol. Cell Proteom. 2017, 16, 1972–1989. [Google Scholar] [CrossRef] [Green Version]
- Jones, P.; Binns, D.; Chang, H.Y.; Fraser, M.; Li, W.; McAnulla, C.; McWilliam, H.; Maslen, J.; Mitchell, A.; Nuka, G.; et al. InterProScan 5: Genome-scale protein function classification. Bioinformatics 2014, 30, 1236–1240. [Google Scholar] [CrossRef] [PubMed] [Green Version]
- Huang, D.W.; Sherman, B.T.; Lempicki, R.A. Bioinformatics enrichment tools: Paths toward the comprehensive functional analysis of large gene lists. Nucleic Acids Res. 2009, 37, 1–13. [Google Scholar] [CrossRef] [PubMed] [Green Version]
- Jeng, S.R.; Wu, G.C.; Yueh, W.S.; Kuo, S.F.; Dufour, S.; Chang, C.F. Gonadal development and expression of sex-specific genes during sex differentiation in the Japanese eel. Gen. Comp. Endocrinol. 2018, 257, 74–85. [Google Scholar] [CrossRef] [PubMed]
- Wang, L.; Wu, Z.; Zou, C.; Liang, S.; Zou, Y.; Liu, Y.; You, F. Sex-Dependent RNA Editing and N6-adenosine RNA Methylation Profiling in the Gonads of a Fish, the Olive Flounder (Paralichthys olivaceus). Front. Cell Dev. Biol. 2020, 8, 751. [Google Scholar] [CrossRef]
- Jing, J.; Wu, J.; Liu, W.; Xiong, S.; Ma, W.; Zhang, J.; Wang, W.; Gui, J.F.; Mei, J. Sex-biased miRNAs in gonad and their potential roles for testis development in yellow catfish. PLoS ONE 2014, 9, e107946. [Google Scholar] [CrossRef]
- Liang, H.; Tong, M.; Cao, L.; Xiang, L.; Zou, G. Amino Acid and Fatty Acid Composition of Three Strains of Chinese Soft-Shelled Turtle (Pelodiscus sinensis). Pak. J. Zool. 2018, 50, 1061–1069. [Google Scholar] [CrossRef]
- Zhou, Y.; Sun, W.; Cai, H.; Bao, H.; Zhang, Y.; Qian, G.; Ge, C. The Role of Anti-Mullerian Hormone in Testis Differentiation Reveals the Significance of the TGF-beta Pathway in Reptilian Sex Determination. Genetics 2019, 213, 1317–1327. [Google Scholar] [CrossRef]
- Wang, Q.; Huang, M.; Peng, C.; Wang, X.; Xiao, L.; Wang, D.; Chen, J.; Zhao, H.; Zhang, H.; Li, S.; et al. MT-Feeding-Induced Impermanent Sex Reversal in the Orange-Spotted Grouper during Sex Differentiation. Int. J. Mol. Sci. 2018, 19, 2828. [Google Scholar] [CrossRef] [Green Version]
- Abdel-Aziz, E.H.; Bawazeer, F.A.; El-Sayed Ali, T.; Al-Otaibi, M. Sexual patterns and protogynous sex reversal in the rusty parrotfish, Scarus ferrugineus (Scaridae): Histological and physiological studies. Fish Physiol. Biochem. 2012, 38, 1211–1224. [Google Scholar] [CrossRef]
- Abdelmoneim, A.; Abdu, A.; Chen, S.; Sepulveda, M.S. Molecular signaling pathways elicited by 17α-ethinylestradiol in Japanese medaka male larvae undergoing gonadal differentiation. Aquat. Toxicol. 2019, 208, 187–195. [Google Scholar] [CrossRef]
- Li, Y.; Chen, Z.; Liu, H.; Li, Q.; Lin, X.; Ji, S.; Li, R.; Li, S.; Fan, W.; Zhao, H.; et al. ASER: Animal Sex Reversal Database. Genom. Proteom. Bioinform. 2021, 21, 244–248. [Google Scholar] [CrossRef]
- Shi, Y.; Liu, W.; He, M. Proteome and Transcriptome Analysis of Ovary, Intersex Gonads, and Testis Reveals Potential Key Sex Reversal/Differentiation Genes and Mechanism in Scallop Chlamys nobilis. Mar. Biotechnol. 2018, 20, 220–245. [Google Scholar] [CrossRef] [PubMed]
- Shoemaker, C.M.; Queen, J.; Crews, D. Response of candidate sex-determining genes to changes in temperature reveals their involvement in the molecular network underlying temperature-dependent sex determination. Mol. Endocrinol. 2007, 21, 2750–2763. [Google Scholar] [CrossRef] [PubMed] [Green Version]
- Liu, X.; Zhu, Y.; Zhao, Y.; Wang, Y.; Li, W.; Hong, X.; Yu, L.; Chen, C.; Xu, H.; Zhu, X. Vasa expression is associated with sex differentiation in the Asian yellow pond turtle, Mauremys mutica. J. Exp. Zool. B Mol. Dev. Evol. 2021, 336, 431–442. [Google Scholar] [CrossRef] [PubMed]
- Chen, S.; Yang, Y.; Gao, B.; Jia, C.; Zhu, F.; Meng, Q.; Zhang, Z.; Zhang, Z.; Xu, S. Comparative Proteomics of the Acanthopagrus schlegelii Gonad in Different Sex Reversal. Genes 2022, 13, 253. [Google Scholar] [CrossRef]
- Sheng, Y.; Zhao, W.; Song, Y.; Li, Z.; Luo, M.; Lei, Q.; Cheng, H.; Zhou, R. Proteomic analysis of three gonad types of swamp eel reveals genes differentially expressed during sex reversal. Sci. Rep. 2015, 5, 10176. [Google Scholar] [CrossRef] [Green Version]
- Roco, A.S.; Ruiz-Garcia, A.; Bullejos, M. Testis Development and Differentiation in Amphibians. Genes 2021, 12, 578. [Google Scholar] [CrossRef]
- Stevant, I.; Nef, S. Genetic Control of Gonadal Sex Determination and Development. Trends Genet. 2019, 35, 346–358. [Google Scholar] [CrossRef]
- Munger, S.C.; Natarajan, A.; Looger, L.L.; Ohler, U.; Capel, B. Fine time course expression analysis identifies cascades of activation and repression and maps a putative regulator of mammalian sex determination. PLoS Genet. 2013, 9, e1003630. [Google Scholar] [CrossRef] [Green Version]
- Hu, Y.; Ouyang, Z.; Sui, X.; Qi, M.; Li, M.; He, Y.; Cao, Y.; Cao, Q.; Lu, Q.; Zhou, S.; et al. Oocyte competence is maintained by m(6)A methyltransferase KIAA1429-mediated RNA metabolism during mouse follicular development. Cell Death Differ. 2020, 27, 2468–2483. [Google Scholar] [CrossRef]
- Jin, S.; Hu, Y.; Fu, H.; Sun, S.; Jiang, S.; Xiong, Y.; Qiao, H.; Zhang, W.; Gong, Y.; Wu, Y. Analysis of testis metabolome and transcriptome from the oriental river prawn (Macrobrachium nipponense) in response to different temperatures and illumination times. Comp. Biochem. Physiol. Part D Genom. Proteom. 2020, 34, 100662. [Google Scholar] [CrossRef]
- Holleley, C.E.; Sarre, S.D.; O’Meally, D.; Georges, A. Sex Reversal in Reptiles: Reproductive Oddity or Powerful Driver of Evolutionary Change? Sex Dev. 2016, 10, 279–287. [Google Scholar] [CrossRef] [PubMed]
- Chen, M.; Zhang, Y.; Zhang, M.; Qu, C.; Zou, G.; Liang, H. Characterization and expression pattern of Wnt5b gene in Pelodiscus sinensis. Aquac. Res. 2022, 53, 2937–2946. [Google Scholar] [CrossRef]
- Cao, W.; Haig-Ladewig, L.; Gerton, G.L.; Moss, S.B. Adenylate kinases 1 and 2 are part of the accessory structures in the mouse sperm flagellum. Biol. Reprod. 2006, 75, 492–500. [Google Scholar] [CrossRef] [PubMed] [Green Version]
Publisher’s Note: MDPI stays neutral with regard to jurisdictional claims in published maps and institutional affiliations. |
© 2022 by the authors. Licensee MDPI, Basel, Switzerland. This article is an open access article distributed under the terms and conditions of the Creative Commons Attribution (CC BY) license (https://creativecommons.org/licenses/by/4.0/).
Share and Cite
Zhou, T.; Chen, G.; Chen, M.; Wang, Y.; Zou, G.; Liang, H. Tandem Mass Tag-Based Quantitative Proteomics Analysis of Gonads Reveals New Insight into Sexual Reversal Mechanism in Chinese Soft-Shelled Turtles. Biology 2022, 11, 1081. https://doi.org/10.3390/biology11071081
Zhou T, Chen G, Chen M, Wang Y, Zou G, Liang H. Tandem Mass Tag-Based Quantitative Proteomics Analysis of Gonads Reveals New Insight into Sexual Reversal Mechanism in Chinese Soft-Shelled Turtles. Biology. 2022; 11(7):1081. https://doi.org/10.3390/biology11071081
Chicago/Turabian StyleZhou, Tong, Guobin Chen, Meng Chen, Yubin Wang, Guiwei Zou, and Hongwei Liang. 2022. "Tandem Mass Tag-Based Quantitative Proteomics Analysis of Gonads Reveals New Insight into Sexual Reversal Mechanism in Chinese Soft-Shelled Turtles" Biology 11, no. 7: 1081. https://doi.org/10.3390/biology11071081
APA StyleZhou, T., Chen, G., Chen, M., Wang, Y., Zou, G., & Liang, H. (2022). Tandem Mass Tag-Based Quantitative Proteomics Analysis of Gonads Reveals New Insight into Sexual Reversal Mechanism in Chinese Soft-Shelled Turtles. Biology, 11(7), 1081. https://doi.org/10.3390/biology11071081