Use of RNA-Seq and a Transgenic Mouse Model to Identify Genes Which May Contribute to Mutant p53-Driven Prostate Cancer Initiation
Abstract
:Simple Summary
Abstract
1. Introduction
2. Materials and Methods
2.1. Mice
2.2. Breeding and Genotyping
2.3. Irradiation Studies
2.4. Histology and Immunohistochemistry
2.5. RNA Isolation and Sequencing Analysis
3. Results
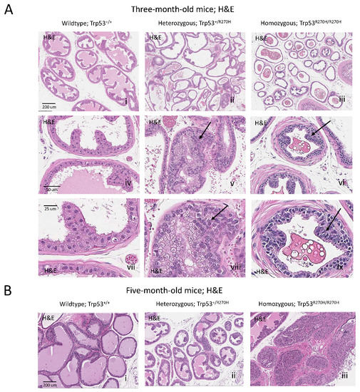
3.1. B6.129S4-Trp53tm3.1Tyj/J Mice Develop PIN as Early as 3 Months of Age
3.2. Exposure to 5 Gy Whole Body Irradiation Stabilizes p53 Expression in the Majority of Mouse Prostate Cells
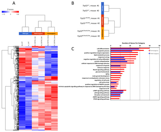
3.3. The Trp53 R270H Mutant Is Able to Alter Gene Expression in Mouse Prostate Cells, and in Many Cases Gene Expression Levels Correlate with Trp53 R270H Gene Dosage
3.4. The Trp53 R270H Mutant Impacts Expression Levels of Known LOF and GOF Genes, as Well as Known CaP-Related Genes
3.5. The Trp53 R270H Mutation Causes Decreased Levels of Irradiation-Mediated Apoptosis but Does Not Appear to Impact Cell Proliferation
4. Discussion
5. Conclusions
Supplementary Materials
Author Contributions
Funding
Institutional Review Board Statement
Informed Consent Statement
Data Availability Statement
Acknowledgments
Conflicts of Interest
References
- Frank, S.; Nelson, P.; Vasioukhin, V. Recent advances in prostate cancer research: Large-scale genomic analyses reveal novel driver mutations and DNA repair defects. F1000Research 2018, 7, Rev-1173. [Google Scholar] [CrossRef] [PubMed]
- Barbieri, C.E.; Bangma, C.H.; Bjartell, A.; Catto, J.W.; Culig, Z.; Gronberg, H.; Luo, J.; Visakorpi, T.; Rubin, M.A. The mutational landscape of prostate cancer. Eur. Urol. 2013, 64, 567–576. [Google Scholar] [CrossRef] [PubMed] [Green Version]
- Ittmann, M.; Huang, J.; Radaelli, E.; Martin, P.; Signoretti, S.; Sullivan, R.; Simons, B.W.; Ward, J.M.; Robinson, B.D.; Chu, G.C.; et al. Animal models of human prostate cancer: The consensus report of the New York meeting of the Mouse Models of Human Cancers Consortium Prostate Pathology Committee. Cancer Res. 2013, 73, 2718–2736. [Google Scholar] [CrossRef] [PubMed] [Green Version]
- Phin, S.; Moore, M.W.; Cotter, P.D. Genomic rearrangements of PTEN in prostate Cancer. Front. Oncol. 2013, 3, 240. [Google Scholar] [CrossRef] [Green Version]
- Gurel, B.; Iwata, T.; Koh, C.M.; Jenkins, R.B.; Lan, F.; Van Dang, C.; Hicks, J.L.; Morgan, J.; Cornish, T.C.; Sutcliffe, S.; et al. Nuclear MYC protein overexpression is an early alteration in human prostate carcinogenesis. Mod. Pathol. 2008, 21, 1156–1167. [Google Scholar] [CrossRef]
- Jamaspishvili, T.; Berman, D.M.; Ross, A.E.; Scher, H.I.; De Marzo, A.M.; Squire, J.A.; Lotan, T.L. Clinical implications of PTEN loss in prostate cancer. Nat. Rev. Urol. 2018, 15, 222–234. [Google Scholar] [CrossRef]
- Wang, S.; Garcia, A.J.; Wu, M.; Lawson, D.A.; Witte, O.N.; Wu, H. Pten deletion leads to the expansion of a prostatic stem/progenitor cell subpopulation and tumor initiation. Proc. Natl. Acad. Sci. USA 2006, 103, 1480–1485. [Google Scholar] [CrossRef] [Green Version]
- Koh, C.M.; Bieberich, C.J.; Dang, C.V.; Nelson, W.G.; Yegnasubramanian, S.; De Marzo, A.M. MYC and prostate cancer. Genes Cancer 2010, 1, 617–628. [Google Scholar] [CrossRef] [Green Version]
- Vinall, R.L.; Chen, J.Q.; Hubbard, N.E.; Sulaimon, S.S.; Shen, M.M.; Devere White, R.W.; Borowsky, A.D. Initiation of prostate cancer in mice by Tp53R270H: Evidence for an alternative molecular progression. Dis. Model. Mech. 2012, 5, 914–920. [Google Scholar] [CrossRef] [Green Version]
- Downing, S.R.; Russell, P.J.; Jackson, P. Alterations of p53 are common in early stage prostate cancer. Can. J. Urol. 2003, 10, 1924–1933. [Google Scholar]
- Shi, X.B.; Di Mauro, S.M.; Highshaw, R.; Deitch, A.D.; Evans, C.P.; Gumerlock, P.H.; devere White, R.W. Application of a yeast assay to detect functional p53 mutations in archival prostate cancer tissue. Cancer Biother. Radiopharm. 2002, 17, 657–664. [Google Scholar] [CrossRef] [PubMed]
- Hughes, J.H.; Cohen, M.B.; Robinson, R.A. p53 immunoreactivity in primary and metastatic prostatic adenocarcinoma. Mod. Pathol. 1995, 8, 462–466. [Google Scholar] [PubMed]
- Heidenberg, H.B.; Sesterhenn, I.A.; Gaddipati, J.P.; Weghorst, C.M.; Buzard, G.S.; Moul, J.W.; Srivastava, S. Alteration of the tumor suppressor gene p53 in a high fraction of hormone refractory prostate cancer. J. Urol. 1995, 154, 414–421. [Google Scholar] [CrossRef]
- Prendergast, N.J.; Atkins, M.R.; Schatte, E.C.; Paulson, D.F.; Walther, P.J. p53 immunohistochemical and genetic alterations are associated at high incidence with post-irradiated locally persistent prostate carcinoma. J. Urol. 1996, 155, 1685–1692. [Google Scholar] [CrossRef]
- Moul, J.W.; Bettencourt, M.C.; Sesterhenn, I.A.; Mostofi, F.K.; Mcleod, D.G.; Srivastava, S.; Bauer, J.J. Protein expression of p53, bcl-2, and KI-67 (MIB-1) as prognostic biomarkers in patients with surgically treated, clinically localized prostate cancer. Surgery 1996, 120, 159–166; discussion 166–157. [Google Scholar] [CrossRef]
- Bauer, J.J.; Sesterhenn, I.A.; Mostofi, F.K.; Mcleod, D.G.; Srivastava, S.; Moul, J.W. Elevated levels of apoptosis regulator proteins p53 and bcl-2 are independent prognostic biomarkers in surgically treated clinically localized prostate cancer. J. Urol. 1996, 156, 1511–1516. [Google Scholar] [CrossRef]
- Byrne, R.L.; Horne, C.H.; Robinson, M.C.; Autzen, P.; Apakama, I.; Bishop, R.I.; Neal, D.E.; Hamdy, F.C. The expression of waf-1, p53 and bcl-2 in prostatic adenocarcinoma. Br. J. Urol. 1997, 79, 190–195. [Google Scholar] [CrossRef] [PubMed]
- Meyers, F.J.; Gumerlock, P.H.; Chi, S.G.; Borchers, H.; Deitch, A.D.; devere White, R.W. Very frequent p53 mutations in metastatic prostate carcinoma and in matched primary tumors. Cancer 1998, 83, 2534–2539. [Google Scholar] [CrossRef]
- Chi, S.G.; devere White, R.W.; Meyers, F.J.; Siders, D.B.; Lee, F.; Gumerlock, P.H. p53 in prostate cancer: Frequent expressed transition mutations. J. Natl. Cancer Inst. 1994, 86, 926–933. [Google Scholar] [CrossRef]
- Schlechte, H.; Lenk, S.V.; Loning, T.; Schnorr, D.; Rudolph, B.D.; Ditscherlein, G.; Loening, S.A. p53 tumour suppressor gene mutations in benign prostatic hyperplasia and prostate cancer. Eur. Urol. 1998, 34, 433–440. [Google Scholar] [CrossRef]
- Barbieri, C.E.; Baca, S.C.; Lawrence, M.S.; Demichelis, F.; Blattner, M.; Theurillat, J.P.; White, T.A.; Stojanov, P.; Van Allen, E.; Stransky, N.; et al. Exome sequencing identifies recurrent SPOP, FOXA1 and MED12 mutations in prostate cancer. Nat. Genet. 2012, 44, 685–689. [Google Scholar] [CrossRef] [PubMed] [Green Version]
- Aschauer, L.; Muller, P.A. Novel targets and interaction partners of mutant p53 Gain-Of-Function. Biochem. Soc. Trans. 2016, 44, 460–466. [Google Scholar] [CrossRef] [PubMed]
- Riley, T.; Sontag, E.; Chen, P.; Levine, A. Transcriptional control of human p53-regulated genes. Nat. Rev. Mol. Cell Biol. 2008, 9, 402–412. [Google Scholar] [CrossRef] [PubMed]
- Soussi, T.; Wiman, K.G. TP53: An oncogene in disguise. Cell Death Differ. 2015, 22, 1239–1249. [Google Scholar] [CrossRef]
- Oren, M.; Rotter, V. Mutant p53 gain-of-function in cancer. Cold Spring Harb. Perspect. Biol. 2010, 2, a001107. [Google Scholar] [CrossRef]
- Bossi, G.; Lapi, E.; Strano, S.; Rinaldo, C.; Blandino, G.; Sacchi, A. Mutant p53 gain of function: Reduction of tumor malignancy of human cancer cell lines through abrogation of mutant p53 expression. Oncogene 2006, 25, 304–309. [Google Scholar] [CrossRef] [Green Version]
- Bossi, G.; Marampon, F.; Maor-Aloni, R.; Zani, B.; Rotter, V.; Oren, M.; Strano, S.; Blandino, G.; Sacchi, A. Conditional RNA interference in vivo to study mutant p53 oncogenic gain of function on tumor malignancy. Cell Cycle 2008, 7, 1870–1879. [Google Scholar] [CrossRef] [Green Version]
- Adorno, M.; Cordenonsi, M.; Montagner, M.; Dupont, S.; Wong, C.; Hann, B.; Solari, A.; Bobisse, S.; Rondina, M.B.; Guzzardo, V.; et al. A Mutant-p53/Smad complex opposes p63 to empower tgfbeta-induced metastasis. Cell 2009, 137, 87–98. [Google Scholar] [CrossRef]
- Liu, S.; Vinall, R.L.; Tepper, C.; Shi, X.B.; Xue, L.R.; Ma, A.H.; Wang, L.Y.; Fitzgerald, L.D.; Wu, Z.; Gandour-Edwards, R.; et al. Inappropriate activation of androgen receptor by relaxin via beta-catenin pathway. Oncogene 2008, 27, 499–505. [Google Scholar] [CrossRef] [Green Version]
- Vinall, R.L.; Mahaffey, C.M.; Davis, R.R.; Luo, Z.; Gandour-Edwards, R.; Ghosh, P.M.; Tepper, C.G.; de Vere White, R.W. Dual blockade of PKA and NF-kappab inhibits H2 relaxin-mediated castrate-resistant growth of prostate cancer sublines and induces apoptosis. Horm. Cancer 2011, 2, 224–238. [Google Scholar] [CrossRef] [Green Version]
- Olive, K.P.; Tuveson, D.A.; Ruhe, Z.C.; Yin, B.; Willis, N.A.; Bronson, R.T.; Crowley, D.; Jacks, T. Mutant p53 gain of function in two mouse models of Li-Fraumeni syndrome. Cell 2004, 119, 847–860. [Google Scholar] [CrossRef] [PubMed] [Green Version]
- De Vries, A.; Flores, E.R.; Miranda, B.; Hsieh, H.M.; van Oostrom, C.T.; Sage, J.; Jacks, T. Targeted point mutations of p53 lead to dominant-negative inhibition of wild-type p53 function. Proc. Natl. Acad. Sci. USA 2002, 99, 2948–2953. [Google Scholar] [CrossRef] [PubMed] [Green Version]
- Park, J.H.; Walls, J.E.; Galvez, J.J.; Kim, M.; Abate-Shen, C.; Shen, M.M.; Cardiff, R.D. Prostatic intraepithelial neoplasia in genetically engineered mice. Am. J. Pathol. 2002, 161, 727–735. [Google Scholar] [CrossRef] [Green Version]
- Pertea, M.; Kim, D.; Pertea, G.M.; Leek, J.T.; Salzberg, S.L. Transcript-level expression analysis of RNA-seq experiments with HISAT, stringtie and Ballgown. Nat. Protoc. 2016, 11, 1650–1667. [Google Scholar] [CrossRef]
- Trapnell, C.; Roberts, A.; Goff, L.; Pertea, G.; Kim, D.; Kelley, D.R.; Pimentel, H.; Salzberg, S.L.; Rinn, J.L.; Pachter, L. Differential gene and transcript expression analysis of RNA-seq experiments with tophat and Cufflinks. Nat. Protoc. 2012, 7, 562–578. [Google Scholar] [CrossRef] [Green Version]
- Kastan, M.B. DNA damage responses: Mechanisms and roles in human disease: 2007 G.H.A. Clowes Memorial Award Lecture. Mol. Cancer Res. 2008, 6, 517–524. [Google Scholar] [CrossRef] [Green Version]
- Lavin, M.F.; Gueven, N. The complexity of p53 stabilization and activation. Cell Death Differ. 2006, 13, 941–950. [Google Scholar] [CrossRef]
- Sullivan, K.D.; Galbraith, M.D.; Andrysik, Z.; Espinosa, J.M. Mechanisms of transcriptional regulation by p53. Cell Death Differ. 2018, 25, 133–143. [Google Scholar] [CrossRef] [Green Version]
- Feng, Z.; Hu, W.; Teresky, A.K.; Hernando, E.; Cordon-Cardo, C.; Levine, A.J. Declining p53 function in the aging process: A possible mechanism for the increased tumor incidence in older populations. Proc. Natl. Acad. Sci. USA 2007, 104, 16633–16638. [Google Scholar] [CrossRef] [Green Version]
- Schoenborn, J.R.; Nelson, P.; Fang, M. Genomic profiling defines subtypes of prostate cancer with the potential for therapeutic stratification. Clin. Cancer Res. 2013, 19, 4058–4066. [Google Scholar] [CrossRef] [Green Version]
- Robinson, D.; Van Allen, E.M.; Wu, Y.M.; Schultz, N.; Lonigro, R.J.; Mosquera, J.M.; Montgomery, B.; Taplin, M.E.; Pritchard, C.C.; Attard, G.; et al. Integrative Clinical Genomics of Advanced Prostate Cancer. Cell 2015, 162, 454. [Google Scholar] [CrossRef] [PubMed] [Green Version]
- Lee, C.L.; Blum, J.M.; Kirsch, D.G. Role of p53 in regulating tissue response to radiation by mechanisms independent of apoptosis. Transl. Cancer Res. 2013, 2, 412–421. [Google Scholar] [PubMed]
- Elgavish, A.; Wood, P.A.; Pinkert, C.A.; Eltoum, I.E.; Cartee, T.; Wilbanks, J.; Mentor-Marcel, R.; Tian, L.; Scroggins, S.E. Transgenic mouse with human mutant p53 expression in the prostate epithelium. Prostate 2004, 61, 26–34. [Google Scholar] [CrossRef]
- Kim, J.; Roh, M.; Doubinskaia, I.; Algarroba, G.N.; Eltoum, I.E.A.; Abdulkadir, S.A. A mouse model of heterogeneous, c-MYC-initiated prostate cancer with loss of Pten and p53. Oncogene 2012, 31, 322–332. [Google Scholar] [CrossRef] [PubMed] [Green Version]
- Chen, Z.; Trotman, L.C.; Shaffer, D.; Lin, H.-K.; Dotan, Z.A.; Niki, M.; Koutcher, J.A.; Scher, H.I.; Ludwig, T.; Gerald, W.; et al. Crucial role of p53-dependent cellular senescence in suppression of Pten-deficient tumorigenesis. Nature 2005, 436, 725–730. [Google Scholar] [CrossRef] [PubMed] [Green Version]
- Ding, Z.; Wu, C.-J.; Jaskelioff, M.; Ivanova, E.; Kost-Alimova, M.; Protopopov, A.; Chu, G.C.; Wang, G.; Lu, X.; Labrot, E.S.; et al. Telomerase reactivation following telomere dysfunction yields murine prostate tumors with bone metastases. Cell 2012, 148, 896–907. [Google Scholar] [CrossRef] [PubMed] [Green Version]
- Zhou, Z.; Flesken-Nikitin, A.; Corney, D.C.; Wang, W.; Goodrich, D.W.; Roy-Burman, P.; Nikitin, A.Y. Synergy of p53 and Rb deficiency in a conditional mouse model for metastatic prostate cancer. Cancer Res. 2006, 66, 7889–7898. [Google Scholar] [CrossRef] [PubMed] [Green Version]
- Downing, S.R.; Jackson, P.; Russell, P.J. Mutations within the tumour suppressor gene p53 are not confined to a late event in prostate cancer progression. A review of the evidence. Urol. Oncol. 2001, 6, 103–110. [Google Scholar] [CrossRef]
- Torrealba, N.; Rodriguez-Berriguete, G.; Vera, R.; Fraile, B.; Olmedilla, G.; Martinez-Onsurbe, P.; Sanchez-Chapado, M.; Paniagua, R.; Royuela, M. Homeostasis: Apoptosis and cell cycle in normal and pathological prostate. Aging Male 2018, 23, 354–361. [Google Scholar] [CrossRef]
- Diallo, J.S.; Aldejmah, A.; Mouhim, A.F.; Peant, B.; Fahmy, M.A.; Koumakpayi, I.H.; Sircar, K.; Begin, L.R.; Mes-Masson, A.M.; Saad, F. NOXA and PUMA expression add to clinical markers in predicting biochemical recurrence of prostate cancer patients in a survival tree model. Clin. Cancer Res. 2007, 13, 7044–7052. [Google Scholar] [CrossRef] [Green Version]
- Mcdonnell, T.J.; Chari, N.S.; Cho-Vega, J.H.; Troncoso, P.; Wang, X.; Bueso-Ramos, C.E.; Coombes, K.; Brisbay, S.; Lopez, R.; Prendergast, G.; et al. Biomarker expression patterns that correlate with high grade features in treatment naive, organ-confined prostate cancer. BMC Med. Genom. 2008, 1, 1. [Google Scholar] [CrossRef] [PubMed] [Green Version]
- Kehinde, E.O.; Maghrebi, M.A.; Anim, J.T. The importance of determining the aggressiveness of prostate cancer using serum and tissue molecular markers. Can. J. Urol. 2008, 15, 3967–3974. [Google Scholar] [PubMed]
- Wang, G.; Reed, E.; Li, Q.Q. Apoptosis in prostate cancer: Progressive and therapeutic implications (Review). Int J. Mol. Med. 2004, 14, 23–34. [Google Scholar] [CrossRef] [PubMed]
- Reynolds, A.R.; Kyprianou, N. Growth factor signalling in prostatic growth: Significance in tumour development and therapeutic targeting. Br. J. Pharmacol. 2006, 147 (Suppl 2), S144–S152. [Google Scholar] [CrossRef] [PubMed] [Green Version]
- Plati, J.; Bucur, O.; Khosravi-Far, R. Dysregulation of apoptotic signaling in cancer: Molecular mechanisms and therapeutic opportunities. J. Cell Biochem. 2008, 104, 1124–1149. [Google Scholar] [CrossRef] [PubMed] [Green Version]
- Grover, P.L.; Martin, F.L. The initiation of breast and prostate cancer. Carcinogenesis 2002, 23, 1095–1102. [Google Scholar] [CrossRef] [Green Version]
- De Marzo, A.M.; Platz, E.A.; Sutcliffe, S.; Xu, J.; Gronberg, H.; Drake, C.G.; Nakai, Y.; Isaacs, W.B.; Nelson, W.G. Inflammation in prostate carcinogenesis. Nat. Rev. Cancer 2007, 7, 256–269. [Google Scholar] [CrossRef] [Green Version]
- Hanahan, D.; Weinberg, R.A. Hallmarks of cancer: The next generation. Cell 2011, 144, 646–674. [Google Scholar] [CrossRef] [Green Version]
- Abbas, T.; Dutta, A. P21 in cancer: Intricate networks and multiple activities. Nat. Rev. Cancer 2009, 9, 400–414. [Google Scholar] [CrossRef]
- Willenbring, H.; Sharma, A.D.; Vogel, A.; Lee, A.Y.; Rothfuss, A.; Wang, Z.; Finegold, M.; Grompe, M. Loss of p21 permits carcinogenesis from chronically damaged liver and kidney epithelial cells despite unchecked apoptosis. Cancer Cell 2008, 14, 59–67. [Google Scholar] [CrossRef] [Green Version]
- Baretton, G.B.; Klenk, U.; Diebold, J.; Schmeller, N.; Lohrs, U. Proliferation- and apoptosis-associated factors in advanced prostatic carcinomas before and after androgen deprivation therapy: Prognostic significance of p21/WAF1/CIP1 expression. Br. J. Cancer 1999, 80, 546–555. [Google Scholar] [CrossRef] [PubMed]
- Sogawa, N.; Takiguchi, N.; Koda, K.; Oda, K.; Satomi, D.; Kato, K.; Ishikura, H.; Miyazaki, M. Value of expression of p21waf1/CIP1 as a prognostic factor in advanced middle and lower rectal cancer patients treated with preoperative radio-chemotherapy. Int. J. Oncol. 2002, 21, 787–793. [Google Scholar] [CrossRef] [PubMed]
- Roninson, I.B. Oncogenic functions of tumour suppressor p21(Waf1/Cip1/Sdi1): Association with cell senescence and tumour-promoting activities of stromal fibroblasts. Cancer Lett. 2002, 179, 1–14. [Google Scholar] [CrossRef]
- Fang, Q.; Kanugula, S.; Pegg, A.E. Function of domains of human O6-alkylguanine-DNA alkyltransferase. Biochemistry 2005, 44, 15396–15405. [Google Scholar] [CrossRef]
- Kaina, B.; Christmann, M.; Naumann, S.; Roos, W.P.M. MGMT: Key node in the battle against genotoxicity, carcinogenicity and apoptosis induced by alkylating agents. DNA Repair 2007, 6, 1079–1099. [Google Scholar] [CrossRef]
- Morton, D.J.; Patel, D.; Joshi, J.; Hunt, A.; Knowell, A.E.; Chaudhary, J. ID4 regulates transcriptional activity of wild type and mutant p53 via K373 acetylation. Oncotarget 2017, 8, 2536–2549. [Google Scholar] [CrossRef] [Green Version]
- Komaragiri, S.K.; Bostanthirige, D.H.; Morton, D.J.; Patel, D.; Joshi, J.; Upadhyay, S.; Chaudhary, J. ID4 promotes AR expression and blocks tumorigenicity of PC3 prostate cancer cells. Biochem. Biophys. Res. Commun. 2016, 478, 60–66. [Google Scholar] [CrossRef] [Green Version]
- Hanel, W.; Marchenko, N.; Xu, S.; Yu, S.X.; Weng, W.; Moll, U. Two hot spot mutant p53 mouse models display differential gain of function in tumorigenesis. Cell Death Differ. 2013, 20, 898–909. [Google Scholar] [CrossRef] [Green Version]
- Heinlein, C.; Krepulat, F.; Lohler, J.; Speidel, D.; Deppert, W.; Tolstonog, G.V. Mutant p53(R270H) gain of function phenotype in a mouse model for oncogene-induced mammary carcinogenesis. Int. J. Cancer 2008, 122, 1701–1709. [Google Scholar] [CrossRef]
- Wijnhoven, S.W.; Zwart, E.; Speksnijder, E.N.; Beems, R.B.; Olive, K.P.; Tuveson, D.A.; Jonkers, J.; Schaap, M.M.; van den Berg, J.; Jacks, T.; et al. Mice expressing a mammary gland-specific R270H mutation in the p53 tumor suppressor gene mimic human breast cancer development. Cancer Res. 2005, 65, 8166–8173. [Google Scholar] [CrossRef] [Green Version]
- Turrell, F.K.; Kerr, E.M.; Gao, M.; Thorpe, H.; Doherty, G.J.; Cridge, J.; Shorthouse, D.; Speed, A.; Samarajiwa, S.; Hall, B.A.; et al. Lung tumors with distinct p53 mutations respond similarly to p53 targeted therapy but exhibit genotype-specific statin sensitivity. Genes Dev. 2017, 31, 1339–1353. [Google Scholar] [CrossRef] [PubMed] [Green Version]





| Gene | p Value (ANOVA) | Trp53+/+ (Mouse #1) | Trp53+/+ (Mouse #2) | Trp53+/R270H (Mouse #1) | Trp53+/R270H (Mouse #2) | Trp53R270H/R270H (Mouse #1) | Trp53R270H/R270H (Mouse #2) |
|---|---|---|---|---|---|---|---|
| Acta1 | 0.03226382 | 459.72382 | 723.69403 | 1295.8693 | 1305.2902 | 1532.4598 | 1335.5698 |
| Bax | 0.00234206 | 92.46413 | 90.38328 | 67.5547 | 58.88641 | 26.7726 | 21.443594 |
| Bbc3 | 0.00355776 | 22.755802 | 18.623598 | 13.3205 | 11.639098 | 6.8682103 | 6.6584005 |
| Cav1 | 0.00357872 | 82.86131 | 84.6536 | 83.98589 | 89.3961 | 113.60498 | 110.93498 |
| Ccng1 | 0.00381259 | 216.86192 | 178.55894 | 80.588196 | 99.719315 | 50.149597 | 54.22179 |
| Cdkn1a | 2.50 × 10−5 | 108.96001 | 100.64 | 40.4964 | 41.430794 | 6.70245 | 6.1654506 |
| Ddit4 | 0.04823983 | 57.755894 | 79.54468 | 45.9636 | 41.706512 | 35.910603 | 27.632603 |
| Gdf15 | 0.01252794 | 30.834797 | 61.762997 | 22.0756 | 10.823901 | 2.20235 | 2.4798 |
| Hsp90ab1 | 0.03196126 | 669.3211 | 686.84717 | 753.2858 | 651.8237 | 433.094 | 504.98203 |
| Mdm2 | 0.00440876 | 53.018593 | 45.430508 | 26.794598 | 29.479399 | 18.8087 | 21.066896 |
| Nos3 | 0.04553094 | 1.25112 | 1.57297 | 2.18129 | 2.02219 | 2.01661 | 2.03199 |
| Ppm1j | 0.03864105 | 1.14598 | 2.0899 | 4.44729 | 4.88169 | 4.1659994 | 3.9569898 |
| Prkab1 | 0.03862554 | 65.31939 | 59.280407 | 60.98009 | 58.167007 | 46.9706 | 50.6644 |
| Ptk2b | 0.04042444 | 15.3253975 | 15.081601 | 14.640602 | 12.964701 | 11.9638 | 11.0372 |
| Tap1 | 0.04544611 | 22.922 | 17.592104 | 14.591501 | 12.070802 | 11.3092985 | 10.970899 |
| Tnfrsf10b | 0.00248734 | 6.25948 | 5.06814 | 1.88841 | 2.3068597 | 1.18625 | 1.04909 |
| Gene | p Value (ANOVA) | Trp53+/+ (Mouse #1) | Trp53+/+ (Mouse #2) | Trp53+/R270H (Mouse #1) | Trp53+/R270H (Mouse #2) | Trp53R270H/ R270H (Mouse #1) | Trp53R270H/ R270H (Mouse #2) |
|---|---|---|---|---|---|---|---|
| Differentially expressed p53 gain-of-function genes | |||||||
| Mgmt | 0.00768433 | 17.0458 | 13.7068 | 7.800239 | 6.28203 | 2.90736 | 1.86971 |
| Id4 | 0.02814294 | 17.548595 | 14.7531 | 17.234304 | 16.794598 | 22.8728 | 23.457294 |
| Differentially expressed prostate cancer patient-related genes | |||||||
| Cdkn1a | 2.50 × 10−5 | 108.96001 | 100.64 | 40.4964 | 41.430794 | 6.70245 | 6.1654506 |
| Kras | 0.02647585 | 9.465839 | 10.611401 | 8.453041 | 8.89257 | 12.714198 | 11.6827 |
| Raf1 | 0.00400151 | 30.975206 | 30.752499 | 32.999496 | 33.546703 | 31.184992 | 31.010395 |
| Cav1 | 0.00357872 | 82.86131 | 84.6536 | 83.98589 | 89.3961 | 113.60498 | 110.93498 |
Publisher’s Note: MDPI stays neutral with regard to jurisdictional claims in published maps and institutional affiliations. |
© 2022 by the authors. Licensee MDPI, Basel, Switzerland. This article is an open access article distributed under the terms and conditions of the Creative Commons Attribution (CC BY) license (https://creativecommons.org/licenses/by/4.0/).
Share and Cite
Vinall, R.; Chen, Q.; Talbott, G.; Ramsamooj, R.; Dang, A.; Tepper, C.G.; Borowsky, A. Use of RNA-Seq and a Transgenic Mouse Model to Identify Genes Which May Contribute to Mutant p53-Driven Prostate Cancer Initiation. Biology 2022, 11, 218. https://doi.org/10.3390/biology11020218
Vinall R, Chen Q, Talbott G, Ramsamooj R, Dang A, Tepper CG, Borowsky A. Use of RNA-Seq and a Transgenic Mouse Model to Identify Genes Which May Contribute to Mutant p53-Driven Prostate Cancer Initiation. Biology. 2022; 11(2):218. https://doi.org/10.3390/biology11020218
Chicago/Turabian StyleVinall, Ruth, Qian Chen, George Talbott, Rajendra Ramsamooj, An Dang, Clifford G. Tepper, and Alexander Borowsky. 2022. "Use of RNA-Seq and a Transgenic Mouse Model to Identify Genes Which May Contribute to Mutant p53-Driven Prostate Cancer Initiation" Biology 11, no. 2: 218. https://doi.org/10.3390/biology11020218
APA StyleVinall, R., Chen, Q., Talbott, G., Ramsamooj, R., Dang, A., Tepper, C. G., & Borowsky, A. (2022). Use of RNA-Seq and a Transgenic Mouse Model to Identify Genes Which May Contribute to Mutant p53-Driven Prostate Cancer Initiation. Biology, 11(2), 218. https://doi.org/10.3390/biology11020218

