FRESCO: An Open Database for Fiber and Polymer Strengthening of Infilled RC Frame Systems
Highlights
- The FRESCO database provides a systematic 13-section structure that organizes experimental data on infilled RC frame systems with complete documentation of geometric, material, reinforcement, and loading parameters necessary for numerical modeling and validation.
- The automated 3D modeling framework converts database entries into detailed finite element models compatible with professional CAD software, with integrated capabilities for simulating composite strengthening interventions (FRP wrapping for columns/beams, TRM/FRP applications for infills).
- Validation through three comprehensive examples demonstrates close agreement between numerical models and experimental results, accurately capturing initial stiffness, peak loading, and post-peak behavior across different loading conditions (out-of-plane, in-plane, and spatial configurations).
- The open-source Python code with automated geometry generation significantly reduces time and effort for model preparation, enabling researchers to efficiently evaluate retrofitting strategies and develop sustainable strengthening solutions for existing RC frame structures with masonry infills worldwide.
Abstract
1. Introduction
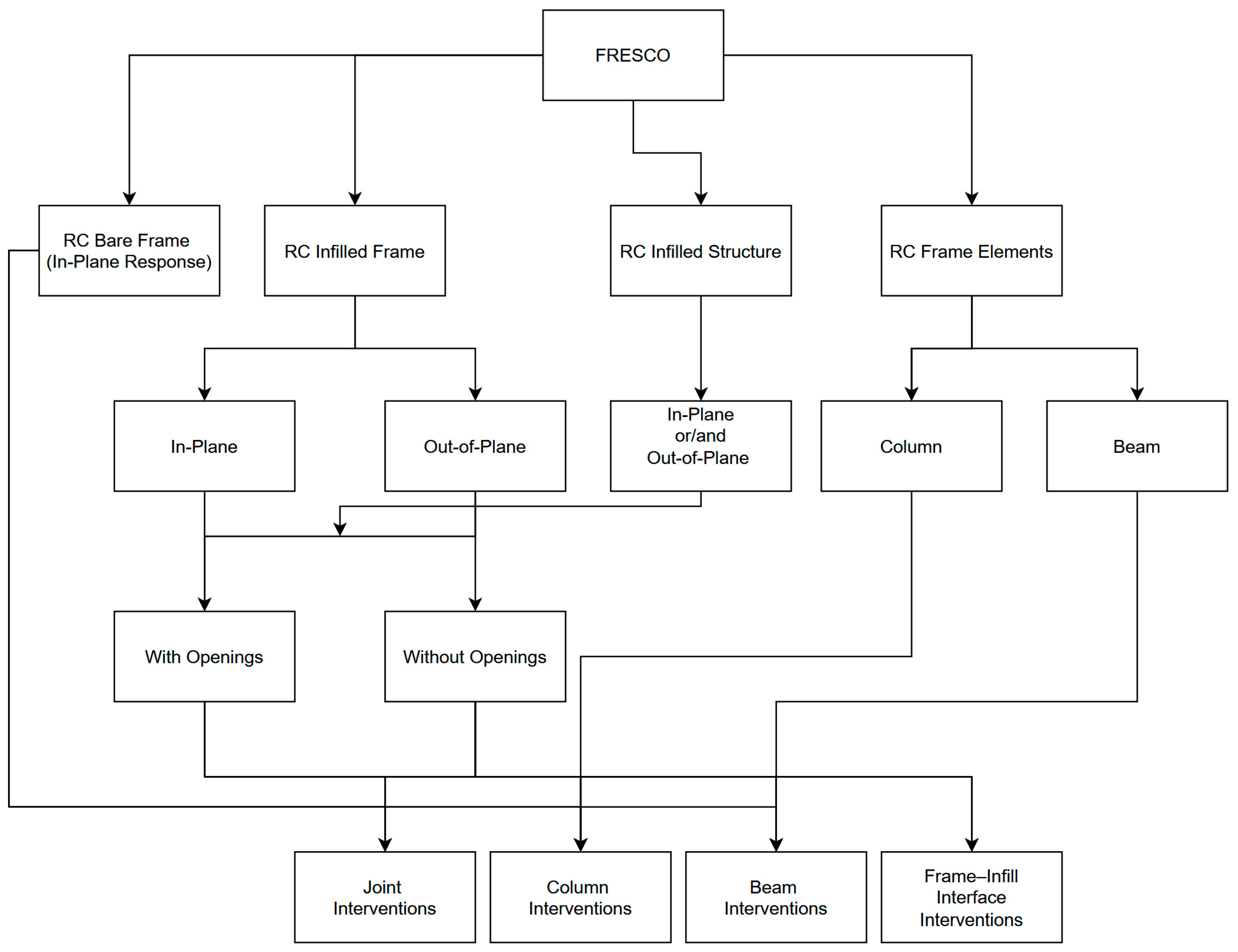
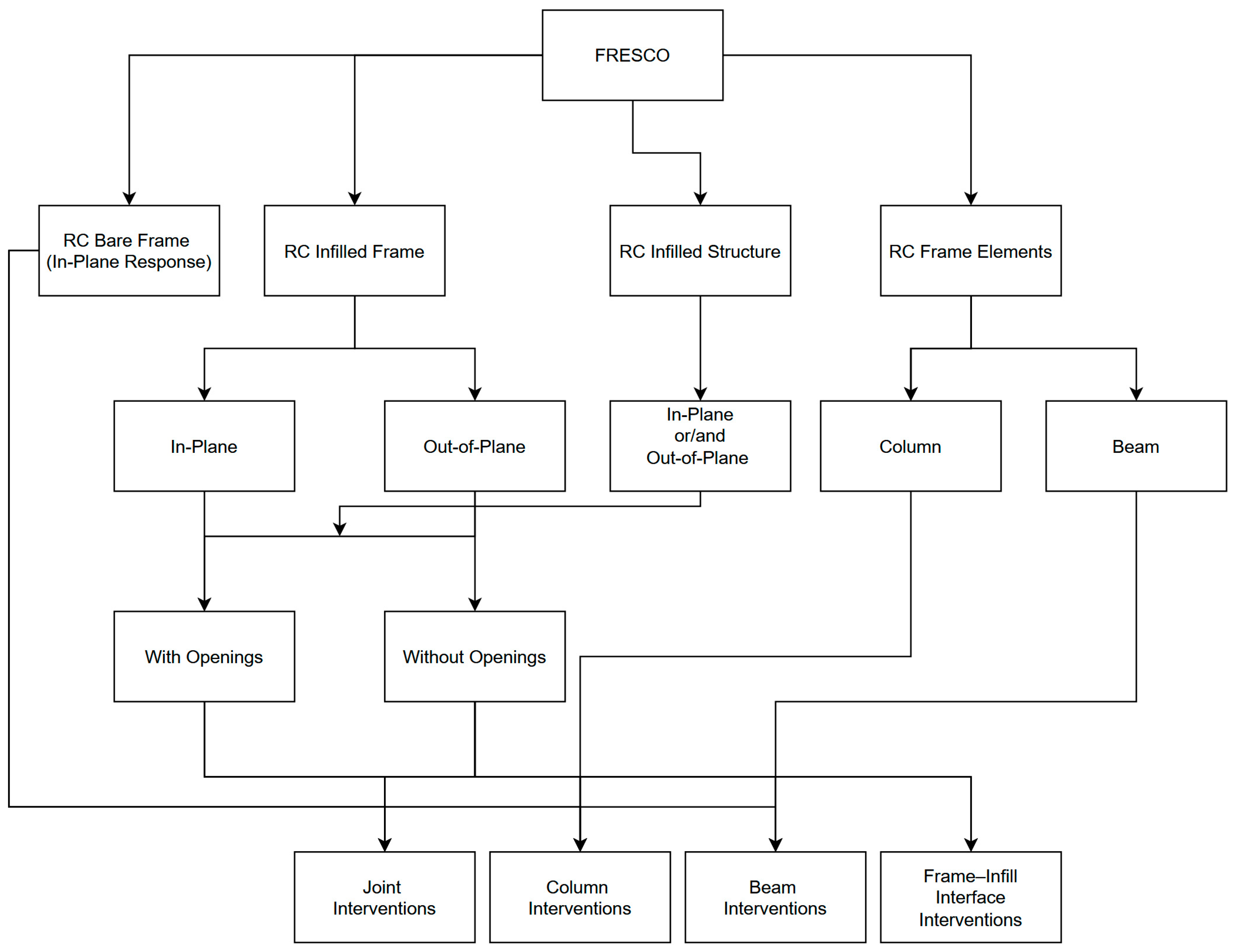
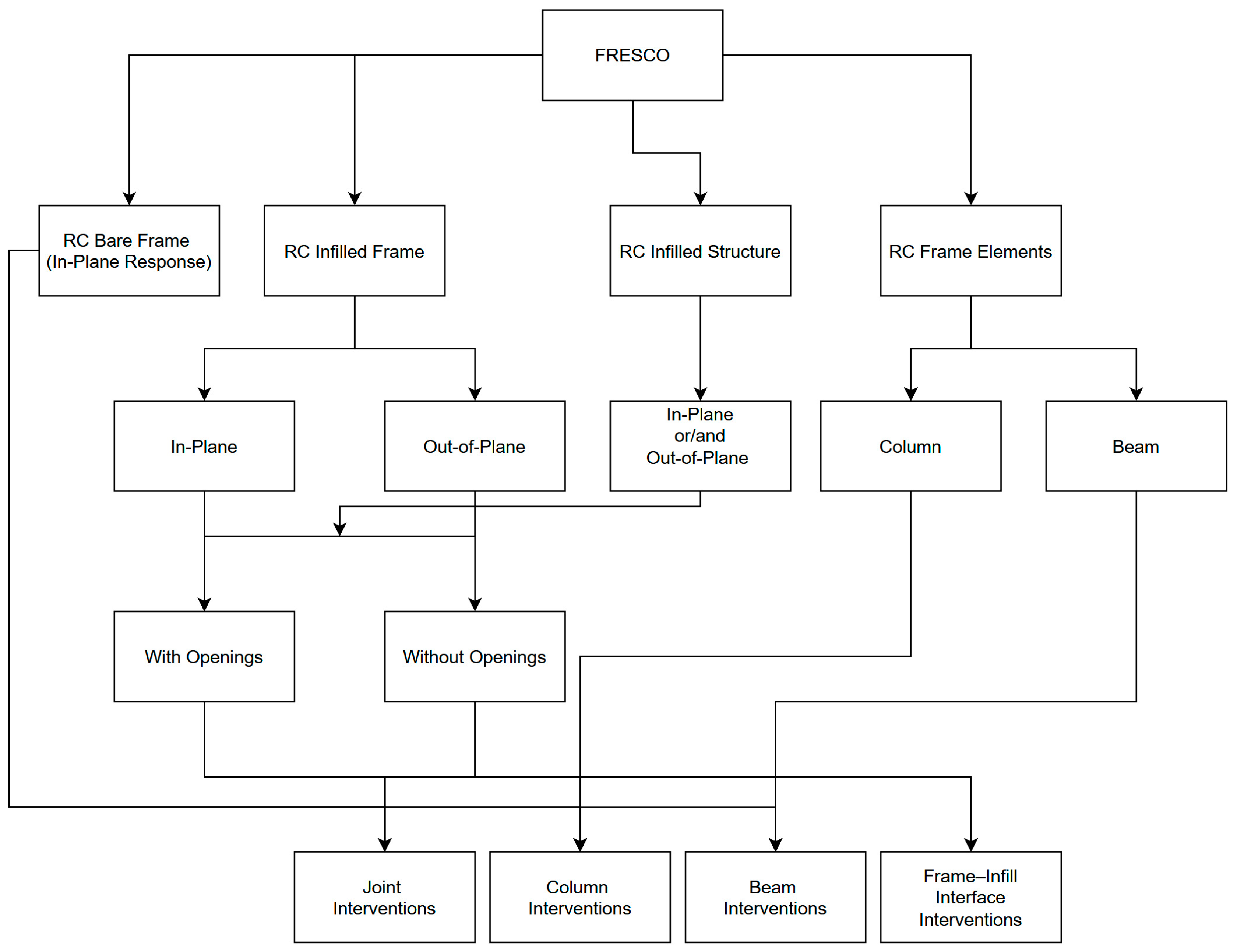
2. FRESCO Database Architecture
- “specimen_scale”—The scale of the specimen defined in the manuscript (1, 0.5, 0.1, … etc);
- “source”—Site for reference source (webpage or doi);
- “title”—Title of the reference source;
- “authors”—List of authors for the reference source (comma-separated string);
- “year”—Publication year of the reference source.
- “frm_h”—Height of the frame calculated from the top surface of the base beam to the top surface of the top beam (floor-to-floor height);
- “frm_l”—Length of the frame calculated from the external surfaces of the columns;
- “col_h”—Column dimension parallel to frame plane;
- “col_d”—Column dimension perpendicular to frame plane;
- “bm_h”—Beam height (vertical dimension);
- “bm_t”—Beam thickness (horizontal dimension);
- “bbm_h”—Base beam height;
- “bbm_t”—Base beam thickness;
- “slb_d”—Slab depth (dimension perpendicular to frame plane);
- “slb_h”—Slab height (dimension parallel to frame plane);
- “col_ext”—Column extension above beam top surface;
- “bm_ext”—Beam extension outside the external surfaces of the columns;
- “bbm_ext”—Base beam extension outside the external surfaces of the columns.
- “inf_type”—Infill configuration (one_wythe, two_wythe, or none);
- “inf_opn_type”—Opening type (window, door, mix, or none);
- “inf_win_h”—Window horizontal dimension (length);
- “inf_win_v”—Window vertical dimension (height);
- “inf_win_ph”—Window horizontal position from reference point;
- “inf_win_pv”—Window vertical position from reference point;
- “inf_door_h”—Door horizontal dimension;
- “inf_door_v”—Door vertical dimension;
- “inf_door_ph”—Door horizontal position from reference point;
- “inf_door_pv”—Door vertical position from reference point;
- “inf_dp”—Infill depth from the main reference point;
- “inf_bnd_pat”—Infill bond pattern (running or stack);
- “inf_inff_intfc”—Infill–frame interface condition (mortar_bond, seismic_joint, dowels, or gap);
- Interface dimensions for all four sides (bottom, left, top, right);
- Unit specifications including length, height, thickness, and joint thicknesses.
- FrescoUnits—A sophisticated unit conversion system that handles all relevant physical quantities required for this campaign such as length, force, pressure, time, strain, density, work, and temperature;
- FrescoReinforcementParser—A specialized parser designed to handle reinforcement notation strings with embedded dimensions, converting between various units while preserving the semantic structure of reinforcement specifications;
- FrescoDatabase—The main database management class that orchestrates data handling, unit conversion, validation, and persistence operations.
3. Database Content and Scope
4. Automated 3D Modeling Framework
- Initialization of the Database and FreeCAD Document;
- Extraction of the relevant data for the defined database entry;
- Creation of the solid 3D RC bare frame geometry;
- Creation of the Transverse Reinforcement (Stirrups) for all members;
- Creation of the Longitudinal Reinforcement for all members;
- Creation of the Infill Assembly Brick pattern (optionally with openings).
5. Database Use Examples
5.1. Example 1: Out-of-Plane Loading of Specimen
5.2. Example 2: In-Plane Loading Specimen
5.3. Example 3: Spatial Specimen Generation
6. Conclusions
Supplementary Materials
Author Contributions
Funding
Data Availability Statement
Conflicts of Interest
Appendix A
| Entry | Unit Type | Explanation |
|---|---|---|
| Section 1: Reference Group | ||
| specimen_id | None | The name of the specimen defined in the manuscript |
| specimen_scale | None | The scale of the specimen defined in the manuscript (1, 0.5, 0.1, etc.) |
| source | None | Site for reference source (webpage or doi) |
| title | None | Title of the reference source |
| authors | None | List of authors for the reference source (comma-separated string) |
| year | None | Publication year of the reference source |
| Section 2: Frame Geometry Group | ||
| frm_h | Length | Height of the frame calculated from the top surface of the base_beam to the top surface of the top_beam. (also known as floor to floor height) |
| frm_l | Length | Length of the frame calculated from the external surfaces of the columns |
| col_h | Length | Column dimension parallel to frame plane |
| col_d | Length | Column dimension perpendicular to frame plane |
| bm_h | Length | Beam height |
| bm_t | Length | Beam thickness |
| bbm_h | Length | Base_Beam height |
| bbm_t | Length | Base_Beam thickness |
| slb_d | Length | Slab depth (dimension perpendicular to frame plane) |
| slb_h | Length | Slab height (dimension parallel to frame plane) |
| col_ext | Length | Column extension above beam top surface |
| bm_ext | Length | Beam extension outside the external surfaces of the columns |
| bbm_ext | Length | Base beam extension outside the external surfaces of the columns |
| Section 3: Infill Geometry Group | ||
| inf_type | None | 1. one_wythe 2. two_wythe 3. none |
| inf_opn_type | None | 1. window 2. door 3. mix 4. none |
| inf_win_h | Length | Window horizontal dimension (length) |
| inf_win_v | Length | Window vertical dimension (height) |
| inf_win_ph | Length | Window horizontal position from main reference point |
| inf_win_pv | Length | Window vertical position from main reference point |
| inf_door_h | Length | Door horizontal dimension (length) |
| inf_door_v | Length | Door vertical dimension (height) |
| inf_door_ph | Length | Door horizontal position from main reference point |
| inf_door_pv | Length | Door vertical position from main reference point |
| inf_dp | Length | Infill depth from the main reference point |
| inf_bnd_pat | None | Infill bond pattern 1. running 2. stack |
| inf_inff_intfc | None | Infill infill–frame interface condition info 1. mortar_bond 2. seismic_joint 3. dowels 4. gap |
| inf_interface_bottom | Length | Infill interface fill/gap dimension at bottom |
| inf_interface_left | Length | Infill interface fill/gap dimension at left |
| inf_interface_top | Length | Infill interface fill/gap dimension at top |
| inf_interface_right | Length | Infill interface fill/gap dimension at right |
| inf_ul | Length | Infill unit length (horizontal) |
| inf_uh | Length | Infill unit height (vertical) |
| inf_ut | Length | Infill unit thickness (depth) |
| inf_uhead_t | Length | Infill head joint thickness (vertical) |
| inf_ubed_t | Length | Infill bed joint thickness (horizontal) |
| Section 4: Reinforcement Details Group | ||
| col_cover | Length | Cover till the external surface of the transverse reinforcement |
| col_long_reinf_corner | Length | Column longitudinal reinforcement at corners (e.g., ‘4#20’)— dimensions auto-convert |
| col_long_reinf_top | Length | Column longitudinal reinforcement at top (e.g., ‘2#16’)— dimensions auto-convert |
| col_long_reinf_mid | Length | Column longitudinal reinforcement at mid-height (e.g., ‘2#16’)—dimensions auto-convert |
| col_long_reinf_bot | Length | Column longitudinal reinforcement at bottom (e.g., ‘2#16’)— dimensions auto-convert |
| col_trans_crit_top_distance | Length | Column transverse reinforcement critical top region distance |
| col_trans_crit_top_reinf | Length | Column transverse reinforcement at critical top region (e.g., ‘2#8@150’)—dimensions auto-convert |
| col_trans_crit_bot_distance | Length | Column transverse reinforcement critical bottom region distance |
| col_trans_crit_bot_reinf | Length | Column transverse reinforcement at critical bottom region (e.g., ‘2#8@150’)—dimensions auto-convert |
| col_trans_mid_reinf | Length | Column transverse reinforcement at mid-height (e.g., ‘1#8@250’)—dimensions auto-convert |
| bm_cover | Length | Cover till the external surface of the transverse reinforcement |
| bm_long_reinf_corner | Length | Beam longitudinal reinforcement at corners (e.g., ‘2#20’)— dimensions auto-convert |
| bm_long_reinf_top | Length | Beam longitudinal reinforcement at top (e.g., ‘3#16’)— dimensions auto-convert |
| bm_long_reinf_mid | Length | Beam longitudinal reinforcement at mid-span (e.g., ‘2#16’)— dimensions auto-convert |
| bm_long_reinf_bot | Length | Beam longitudinal reinforcement at bottom (e.g., ‘3#20’)—dimensions auto-convert |
| bm_trans_crit_left_distance | Length | Beam transverse reinforcement critical left region distance |
| bm_trans_crit_left_reinf | Length | Beam transverse reinforcement at critical right region (e.g., ‘2#8@100’)—dimensions auto-convert |
| bm_trans_crit_right_distance | Length | Beam transverse reinforcement critical right region distance |
| bm_trans_crit_right_reinf | Length | Beam transverse reinforcement at critical right region (e.g., ‘2#8@100’)—dimensions auto-convert |
| bm_trans_mid_reinf | Length | Beam transverse reinforcement at mid-span (e.g., ‘1#8@200’)—dimensions auto-convert |
| bbm_cover | Length | Cover till the external surface of the transverse reinforcement |
| bbm_long_reinf_corner | Length | Base_Beam longitudinal reinforcement at corners (e.g., ‘2#20’)—dimensions auto-convert |
| bbm_long_reinf_top | Length | Base_Beam longitudinal reinforcement at top (e.g., ‘3#16’)— dimensions auto-convert |
| bbm_long_reinf_mid | Length | Base_Beam longitudinal reinforcement at mid-span (e.g., ‘2#16’)—dimensions auto-convert |
| bbm_long_reinf_bot | Length | Base_Beam longitudinal reinforcement at bottom (e.g., ‘3#20’)—dimensions auto-convert |
| bbm_trans_crit_left_distance | Length | Base_Beam transverse reinforcement critical left region distance |
| bbm_trans_crit_left_reinf | Length | Base_Beam transverse reinforcement at critical left region (e.g., ‘2#8@100’)—dimensions auto-convert |
| bbm_trans_crit_right_distance | Length | Base_Beam transverse reinforcement critical right region distance |
| bbm_trans_crit_right_reinf | Length | Base_Beam transverse reinforcement at critical right region (e.g., ‘2#8@100’)—dimensions auto-convert |
| bbm_trans_mid_reinf | Length | Base_Beam transverse reinforcement at mid-span (e.g., ‘1#8@200’)—dimensions auto-convert |
| slb_cover | Length | Slab cover |
| slb_top_l_reinf | Length | Slab Top reinforcement parallel to frame plane (e.g., ‘#12@200’)—dimensions auto-convert |
| slb_top_d_reinf | Length | Slab Top reinforcement perpendicular to frame plane (e.g., ‘#12@250’)—dimensions auto-convert |
| slb_bot_l_reinf | Length | Slab Bottom reinforcement parallel to frame plane (e.g., ‘#12@200’)—dimensions auto-convert |
| slb_bot_d_reinf | Length | Slab Bottom reinforcement perpendicular to frame plane (e.g., ‘#12@250’)—dimensions auto-convert |
| Section 5: Concrete Properties Group | ||
| conc_density | Density | Concrete density |
| fc | Pressure | Concrete compressive strength |
| Ec | Pressure | Concrete modulus of elasticity |
| conc_prop_day | Time | Concrete properties test age |
| Section 6: Steel Properties Group | ||
| stl_density | Density | Steel density |
| fy | Pressure | Steel yield strength |
| fu | Pressure | Steel ultimate strength |
| Ey | Pressure | Steel modulus of elasticity |
| Section 7: Infill Mechanical Properties | ||
| inf_unit_density | Density | Infill unit density |
| inf_mortar_density | Density | Infill mortar density |
| inf_unit_compressive_strength_length | Pressure | Infill unit compressive strength parallel to length |
| inf_unit_compressive_strength_height | Pressure | Infill unit compressive strength parallel to height |
| inf_unit_compressive_strength_width | Pressure | Infill unit compressive strength parallel to width |
| inf_mortar_type | None | Infill mortar type classification |
| inf_mortar_compressive_strength | Pressure | Infill mortar compressive strength |
| inf_assembly_compressive_strength_height | Pressure | Infill assembly compressive strength in height direction |
| inf_assembly_compressive_strength_diagonal | Pressure | Infill assembly diagonal compressive strength |
| Section 8: Loading Group—In-Plane | ||
| inp_loading_protocol | None | In-plane loading protocol. Options. 1. monotonic 2. cyclic 3. none (not_applicable) |
| inp_cyclic_number_of_cycles | None | In-plane number of cycles per amplitude level |
| inp_cyclic_repetition | None | In-plane cyclic repetition pattern. Options: 1. constant 2. increasing |
| inp_cyclic_protocol | None | In-plane cyclic protocol standard: FEMA461, ACI374, etc. OR none (not_applicable) |
| inp_column_vertical_load | Concentrated_Force | In-plane column vertical load |
| inp_beam_vertical_load | Distributed_Force | In-plane beam distributed vertical load |
| Section 9: Loading Group—Out-of-Plane | ||
| oop_loading_protocol | None | Out-of-plane loading protocol. Options: 1. monotonic 2. cyclic 3. none (not_applicable) |
| oop_cyclic_number_of_cycles | None | Out-of-plane number of cycles per amplitude level |
| oop_cyclic_repetition | None | Out-of-plane cyclic repetition pattern. Options: 1. constant 2. increasing |
| oop_cyclic_protocol | None | Out-of-plane cyclic protocol standard: FEMA461, ACI374, etc. OR none (not_applicable) |
| oop_column_vertical_load | Concentrated_Force | Out-of-plane column vertical load |
| oop_beam_vertical_load | Distributed_Force | Out-of-plane beam distributed vertical load |
| Section 10: Response Group—Global | ||
| glb_initial_stiffness | Distributed_Force | Global initial stiffness |
| glb_peak_lateral_load | Concentrated_Force | Global peak lateral load |
| glb_drift_at_peak_lateral_load | Strain | Global drift ratio at peak lateral load |
| glb_peak_lateral_drift | Strain | Global peak lateral drift ratio |
| glb_load_at_peak_lateral_drift | Concentrated_Force | Global load at peak lateral drift |
| glb_energy_dissipation | Work | Global energy dissipation |
| glb_failure_mode | None | Global failure mode description |
| Section 11: Response Group—Local | ||
| lcl_crack_pattern | None | Local crack pattern description |
| lcl_failure_mechanism | None | Local failure mechanism description |
| lcl_damage_progression | None | Local damage progression description |
| lcl_strain_distribution | None | Local strain distribution description |
| Section 12: Retrofit Techniques | ||
| retrofit_techniques | None | A maximum of four (4) sentences describing retrofitting techniques applied to the specimen. |
| Section 13: General Comments | ||
| comments | None | General comments for user |
| Key | Value | Explanation | Key | Value | Explanation |
|---|---|---|---|---|---|
| FRAME GEOMETRY GROUP | INFILL GEOMETRY GROUP | ||||
| Basic frame dimensions | Basic infill properties | ||||
| “frm_h” | [1500, “mm”] | Floor-to-floor height | “inf_type” | “one_wythe” | Wythe number of infill |
| “frm_l” | [2100, “mm”] | Frame length (column to column) | “inf_opn_type” | “none” | No openings present |
| Column rectangle cross section | Infill properties | ||||
| “col_h” | [200, “mm”] | Column parallel dimension | “inf_bnd_pat” | “running” | Infill bond pattern |
| “col_d” | [140, “mm”] | Column perpendicular dimension | “inf_inff_intfc” | “mortar_bond” | Infill bond type to frame |
| Beam rectangle cross section | Infill unit and joint info | ||||
| “bm_h” | [250, “mm”] | Beam height dimension | “inf_ul” | [215, “mm”] | Infill unit length |
| “bm_t” | [140, “mm”] | Beam thickness | “inf_uh” | [102.5, “mm”] | Infill unit height |
| Base_Beam rectangle cross section | “inf_ut” | [65, “mm”] | Infill unit thickness | ||
| “bbm_h” | [250, “mm”] | Base beam height | “inf_uhead_t” | [10, “mm”] | Vertical mortar joint thickness |
| “bbm_t” | [540, “mm”] | Base beam thickness | “inf_ubed_t” | [10, “mm”] | Horizontal mortar joint thickness |
| Slab section | REINFORCEMENT DETAILS GROUP | ||||
| “slb_d” | [320, “mm”] | Slab depth dimension | “col_long_reinf_corner” | [“4#10”, “mm”] | Column corner longitudinal bars |
| “slb_h” | [90, “mm”] | Slab height dimension | “bm_long_reinf_corner” | [“4#10”, “mm”] | Beam corner longitudinal bars |
| Extensions | “slb_top_l_reinf” | [“#10@150”, “mm”] | Slab top bars parallel to frame | ||
| “bbm_ext” | [200, “mm”] | Base beam extension beyond columns | “slb_top_d_reinf” | [“#10@150”, “mm”] | Slab top bars perpendicular to frame |
| Key | Value | Explanation | Key | Value | Explanation |
|---|---|---|---|---|---|
| FRAME GEOMETRY GROUP | INFILL GEOMETRY GROUP | ||||
| Basic frame dimensions | Basic infill properties | ||||
| “frm_h” | [1905, “mm”] | Floor-to-floor height | “inf_type” | “two_wythe” | Wythe number of infill |
| “frm_l” | [2735, “mm”] | Frame length (column to column) | “inf_opn_type” | “none” | No openings present |
| Column rectangle cross section | Infill properties | ||||
| “col_h” | [16, “cm”] | Column parallel dimension | “inf_bnd_pat” | “running” | Infill bond pattern |
| “col_d” | [16, “cm”] | Column perpendicular dimension | “inf_inff_intfc” | “mortar_bond” | Infill bond type to frame |
| Beam rectangle cross section | Infill unit and joint info | ||||
| “bm_h” | [27, “cm”] | Beam height dimension | “inf_ul” | [175, “mm”] | Infill unit length |
| “bm_t” | [16, “cm”] | Beam thickness | “inf_uh” | [115, “mm”] | Infill unit height |
| Base_Beam rectangle cross section | “inf_ut” | [80, “mm”] | Infill unit thickness | ||
| “bbm_h” | [27, “cm”] | Base beam height | “inf_uhead_t” | [10, “mm”] | Vertical mortar joint thickness |
| “bbm_t” | [16, “cm”] | Base beam thickness | “inf_ubed_t” | [10, “mm”] | Horizontal mortar joint thickness |
| Extensions | REINFORCEMENT DETAILS GROUP | ||||
| “bbm_ext” | [20, “cm”] | Base beam extension beyond columns | “col_long_reinf_corner” | [“4#8”, “mm”] | Column corner longitudinal bars |
| “bm_long_reinf_corner” | [“4#10”, “mm”] | Beam corner longitudinal bars | |||
| Key | Value | Explanation | Key | Value | Explanation |
|---|---|---|---|---|---|
| FRAME GEOMETRY GROUP | INFILL GEOMETRY GROUP | ||||
| Basic frame dimensions | Basic infill properties | ||||
| “frm_h” | [1200, “mm”] | Floor-to-floor height | “inf_type” | “one_wythe” | Wythe number of infill |
| “frm_l” | [1500, “mm”] | Frame length (column to column) | “inf_opn_type” | “none” | No openings present |
| Column rectangle cross section | Infill properties | ||||
| “col_h” | [130, “mm”] | Column parallel dimension | “inf_bnd_pat” | “running” | Infill bond pattern |
| “col_d” | [130, “mm”] | Column perpendicular dimension | “inf_inff_intfc” | “mortar_bond” | Infill bond type to frame |
| Beam rectangle cross section | Infill unit and joint info | ||||
| “bm_h” | [200, “mm”] | Beam height dimension | “inf_ul” | [190, “mm”], | Infill unit length |
| “bm_t” | [200, “mm”] | Beam thickness | “inf_uh” | [90, “mm”] | Infill unit height |
| Base_Beam rectangle cross section | “inf_ut” | [60, “mm”] | Infill unit thickness | ||
| “bbm_h” | [250, “mm”] | Base beam height | “inf_uhead_t” | [10, “mm”] | Vertical mortar joint thickness |
| “bbm_t” | [200, “mm”] | Base beam thickness | “inf_ubed_t” | [10, “mm”] | Horizontal mortar joint thickness |
| Slab section | REINFORCEMENT DETAILS GROUP | ||||
| “slb_d” | [1200, “mm”] | Slab depth dimension | “col_long_reinf_corner” | [“4#8”, “mm”] | Column corner longitudinal bars |
| “slb_h” | [200, “mm”] | Slab height dimension | “bm_long_reinf_corner” | [“4#10”, “mm”] | Beam corner longitudinal bars |
| Extensions | “slb_top_l_reinf” | [“#10@100”, “mm”] | Slab top bars parallel to frame | ||
| “col_ext” | [500, “mm”] | Column vertical extension | “slb_top_d_reinf” | [“#10@100”, “mm”] | Slab top bars perpendicular to frame |
| “bm_ext” | [600, “mm”] | Beam extension | “slb_bot_l_reinf” | [“#10@100”, “mm”] | Slab bot bars parallel to frame |
| “bbm_ext” | [450, “mm”] | Base beam extension beyond columns | “slb_bot_d_reinf” | [“#10@100”, “mm”] | Slab bot bars perpendicular to frame |
References
- Crowley, H.; Despotaki, V.; Silva, V.; Dabbeek, J.; Romão, X.; Pereira, N.; Castro, J.M.; Daniell, J.; Veliu, E.; Bilgin, H.; et al. Model of Seismic Design Lateral Force Levels for the Existing Reinforced Concrete European Building Stock. Bull. Earthq. Eng. 2021, 19, 2839–2865. [Google Scholar] [CrossRef]
- Ricci, P.; De Luca, F.; Verderame, G.M. 6th April 2009 L’Aquila Earthquake, Italy: Reinforced Concrete Building Performance. Bull. Earthq. Eng 2011, 9, 285–305. [Google Scholar] [CrossRef]
- Vuran, E.; Serhatoğlu, C.; Timurağaoğlu, M.Ö.; Smyrou, E.; Bal, İ.E.; Livaoğlu, R. Damage Observations of RC Buildings from 2023 Kahramanmaraş Earthquake Sequence and Discussion on the Seismic Code Regulations. Bull. Earthq. Eng 2025, 23, 1153–1182. [Google Scholar] [CrossRef]
- Pires, F.; Bairrão, R.; Campos-Costal, A.; Coelhoi, E.; Rodrigues, J. Behavior of Masonry Infilled R/C Frames under Horizontal Loading. Experimental Results. In Proceedings of the 11th International Brick/Block Masonry Conference, Beijing, China, 14–16 October 1997; China Association for Engineering Construction Standardization: Beijing, China, 1997. [Google Scholar]
- Gudonis, E.; Timinskas, E.; Gribniak, V.; Kaklauskas, G.; Arnautov, A.K.; Tamulėnas, V. FRP Reinforcement for Concrete Structures: State-of-the-Art Review of Application and Design. Eng. Struct. Technol. 2014, 5, 147–158. [Google Scholar] [CrossRef]
- Kouris, L.A.S.; Triantafillou, T.C. State-of-the-Art on Strengthening of Masonry Structures with Textile Reinforced Mortar (TRM). Constr. Build. Mater. 2018, 188, 1221–1233. [Google Scholar] [CrossRef]
- Rousakis, T.; Ilki, A.; Kwiecien, A.; Viskovic, A.; Gams, M.; Triller, P.; Ghiassi, B.; Benedetti, A.; Rakicevic, Z.; Colla, C.; et al. Deformable Polyurethane Joints and Fibre Grids for Resilient Seismic Performance of Reinforced Concrete Frames with Orthoblock Brick Infills. Polymers 2020, 12, 2869. [Google Scholar] [CrossRef] [PubMed]
- Hojdys, Ł.; Krajewski, P.; Kwiecień, A.; Rousakis, T.; Vanian, V.; Tekieli, M.; Viskovic, A.; Ilki, A.; Gams, M.; Rakicevic, Z.; et al. Quick Repair of Damaged Infill Walls with Externally Bonded FRPU Composites: Shake Table Tests. J. Compos. Constr. 2023, 27, 04022084. [Google Scholar] [CrossRef]
- Triller, P.; Kwiecień, K.; Kwiecień, A.; Bohinc, U.; Zając, B.; Tekieli, M.; Szumera, M.; Rousakis, T.; Vanian, V.; Akyildiz, A.T.; et al. Efficiency of FRPU Strengthening of a Damaged Masonry Infill Wall under In-Plane Cyclic Shear Loading and Elevated Temperatures. Eng. Struct. 2024, 317, 118652. [Google Scholar] [CrossRef]
- Huang, H.; Burton, H.V. A Database of Test Results from Steel and Reinforced Concrete Infilled Frame Experiments. Earthq. Spectra 2020, 36, 1525–1548. [Google Scholar] [CrossRef]
- De Luca, F.; Morciano, E.; Perrone, D.; Aiello, M.A. MID1.0: Masonry Infilled RC Frame Experimental Database. In Proceedings of Italian Concrete Days 2016; Di Prisco, M., Menegotto, M., Eds.; Springer International Publishing: Cham, Switzerland, 2018; Volume 10, pp. 147–160. ISBN 978-3-319-78935-4. [Google Scholar]
- European Seismological Commission. EMS-98: European Macroseismic Scale 1998; European Seismological Commission: Luxembourg, Luxembourg, 1998. [Google Scholar]
- Blasi, G.; De Luca, F.; Perrone, D.; Greco, A.; Antonietta Aiello, M. MID 1.1: Database for Characterization of the Lateral Behavior of Infilled Frames. J. Struct. Eng. 2021, 147, 04721007. [Google Scholar] [CrossRef]
- De Risi, M.T.; Del Gaudio, C.; Ricci, P.; Verderame, G.M. In-Plane Behaviour and Damage Assessment of Masonry Infills with Hollow Clay Bricks in RC Frames. Eng. Struct. 2018, 168, 257–275. [Google Scholar] [CrossRef]
- Vanian, V.; Akyildiz, A.T.; Rousakis, T.; Kwiecien, A. Dynamic Modeling and Analysis of RC Frames Filled with URM Panels Protected with Flexible Connectors. In Proceedings of the 18th World Conference on Earthquake Engineering (WCEE2024), Milan, Italy, 30 June–5 July 2024. [Google Scholar]
- Rousakis, T.; Vanian, V.; Fanaradelli, T.; Anagnostou, E. 3D FEA of Infilled RC Framed Structures Protected by Seismic Joints and FRP Jackets. Appl. Sci. 2021, 11, 6403. [Google Scholar] [CrossRef]
- Anagnostou, E.; Rousakis, T. Performance of Steel Bar Lap Splices at the Base of Seismic Resistant Reinforced Concrete Columns Retrofitted with FRPs—3D Finite Element Analysis. Fibers 2022, 10, 107. [Google Scholar] [CrossRef]
- Rousakis, T.; Anagnostou, E.; Fanaradelli, T. Advanced Composite Retrofit of RC Columns and Frames with Prior Damages—Pseudodynamic Finite Element Analyses and Design Approaches. Fibers 2021, 9, 56. [Google Scholar] [CrossRef]
- Python Software Foundation. Python Language Reference, version 3.13; Python Software Foundation: Wilmington, DE, USA, 2025. [Google Scholar]
- FreeCAD Team. FreeCAD: An Open-Source Parametric 3D CAD Modeler, version 1.0; FreeCAD Team: Brussels, Belgium, 2025. [Google Scholar]
- ANSYS Inc. ANSYS Explicit Dynamics, Release 2022 R2; ANSYS Inc.: Canonsburg, PA, USA, 2022. [Google Scholar]
- Yorulmaz, M.; Sozen, M.A. Behavior of Single-Story Reinforced Concrete Frames With Filler Walls; University of Illinois Engineering Experiment Station, College of Engineering, University of Illinois at Urbana-Champaign: Champaign, IL, USA, 1968. [Google Scholar]
- Fiorato, A.E.; Sozen, M.A.; Gamble, W.L. An Investigation of the Interaction of Reinforced Concrete Frames with Masonry Filler Walls; University of Illinois Engineering Experiment Station, College of Engineering, University of Illinois at Urbana-Champaign: Champaign, IL, USA, 1970. [Google Scholar]
- Leuchars, J.M.; Scrivener, J.C. Masonry Infill Panels Subjected to Cyclic In-Plane Loading. Bull. N. Z. Soc. Earthq. Eng. 1976, 9, 122–131. [Google Scholar] [CrossRef]
- Zarnić, R.; Tomaževič, M. The Behaviour of Masonry Infilled Reinforced Concrete Frames Subjected to Cyclic Lateral Loading. In Proceedings of the Eighth World Conference on Earthquake Engineering, Institute for Testing and Research in Materials and Structures, San Francisco, CA, USA, 21–28 July 1984; Volume VI, pp. 863–870. [Google Scholar]
- Angel, R.; Abrams, D.P.; Shapiro, D.; Uzarski, J.; Webster, M. Behavior of Reinforced Concrete Frames with Masonry Infills; University of Illinois Engineering Experiment Station, College of Engineering, University of Illinois at Urbana-Champaign: Champaign, IL, USA, 1994. [Google Scholar]
- Haider, S. In-Plane Cyclic Response of Reinforced Concrete Frames with Unreinforced Masonry Infills. Ph.D. Thesis, Rice University, Houston, TX, USA, 1995. [Google Scholar]
- Combescure, D.; Pires, F.; Cerqueira, P.; Pegon, P. Tests on Masonry Infilled R/C Frames and Its Numerical Interpretation. In Proceedings of the Eleventh World Conference on Earthquake Engineering, Acapulco, Mexico, 23–28 June 1996; Elsevier Science Ltd.: Amsterdam, The Netherlands, 1996. [Google Scholar]
- Mehrabi, A.B.; Benson Shing, P.; Schuller, M.P.; Noland, J.L. Experimental Evaluation of Masonry-Infilled RC Frames. J. Struct. Eng. 1996, 122, 228–237. [Google Scholar] [CrossRef]
- Crisafulli, F.J. Seismic Behaviour of Reinforced Concrete Structures with Masonry Infills. Ph.D. Thesis, Department of Civil Engineering, University of Canterbury, Christchurch, New Zealand, 1997; 404p. [Google Scholar] [CrossRef]
- Calvi, G.M.; Bolognini, D. Seismic Response of Reinforced Concrete Frames Infilled with Weakly Reinforced Masonry Panels. J. Earthq. Eng. 2001, 5, 153–185. [Google Scholar] [CrossRef]
- Al-Chaar, G.; Issa, M.; Sweeney, S. Behavior of Masonry-Infilled Nonductile Reinforced Concrete Frames. J. Struct. Eng. 2002, 128, 1055–1063. [Google Scholar] [CrossRef]
- Colangelo, F. Pseudo-Dynamic Seismic Response of Reinforced Concrete Frames Infilled with Non-Structural Brick Masonry. Earthq. Eng. Struct. Dyn. 2005, 34, 1219–1241. [Google Scholar] [CrossRef]
- Kakaletsis, D.J.; Karayannis, C.G. Influence of Masonry Strength and Openings on Infilled R/C Frames Under Cycling Loading. J. Earthq. Eng. 2008, 12, 197–221. [Google Scholar] [CrossRef]
- Baran, M.; Sevil, T. Analytical and Experimental Studies on Infilled RC Frames. Int. J. Phys. Sci. 2010, 5, 1981–1998. [Google Scholar]
- Yuksel, E.; Teymur, P. Earthquake Performance Improvement of Low Rise RC Buildings Using High Strength Clay Brick Walls. Bull. Earthq. Eng. 2011, 9, 1157–1181. [Google Scholar] [CrossRef]
- Sigmund, V.; Penava, D. Experimental Study of Masonry Infilled R/C Frames with Opening. In Proceedings of the 15th World Conference on Earthquake Engineering, 15WCEE, Lisbon, Portugal, 24–28 September 2012. [Google Scholar]
- Stylianidis, K.C. Experimental Investigation of Masonry Infilled R/C Frames. Open Constr. Build. Technol. J. 2012, 6, 194–212. [Google Scholar] [CrossRef]
- Tawfik Essa, A.S.A.; Kotp Badr, M.R.; El-Zanaty, A.H. Effect of Infill Wall on the Ductility and Behavior of High Strength Reinforced Concrete Frames. HBRC J. 2014, 10, 258–264. [Google Scholar] [CrossRef]
- Zovkic, J.; Sigmund, V.; Guljas, I. Cyclic Testing of a Single Bay Reinforced Concrete Frames with Various Types of Masonry Infill. Earthq. Eng. Struct. Dyn. 2013, 42, 1131–1149. [Google Scholar] [CrossRef]
- Cavaleri, L.; Di Trapani, F. Cyclic Response of Masonry Infilled RC Frames: Experimental Results and Simplified Modeling. Soil. Dyn. Earthq. Eng. 2014, 65, 224–242. [Google Scholar] [CrossRef]
- Mansouri, A.; Marefat, M.S.; Khanmohammadi, M. Experimental Evaluation of Seismic Performance of Low-shear Strength Masonry Infills with Openings in Reinforced Concrete Frames with Deficient Seismic Details. Struct. Des. Tall Build. 2014, 23, 1190–1210. [Google Scholar] [CrossRef]
- Morandi, P.; Hak, S.; Magenes, G. In-Plane Experimental Response of Strong Masonry Infills. In Proceedings of the 9th International Masonry Conference, Guimarães, Portugal, 7–9 July 2014. [Google Scholar] [CrossRef]
- Basha, S.H.; Kaushik, H.B. Behavior and Failure Mechanisms of Masonry-Infilled RC Frames (in Low-Rise Buildings) Subject to Lateral Loading. Eng. Struct. 2016, 111, 233–245. [Google Scholar] [CrossRef]
- Bergami, A.V.; Nuti, C. Experimental Tests and Global Modeling of Masonry Infilled Frames. Earthq. Struct. 2015, 9, 281–303. [Google Scholar] [CrossRef]
- Chiou, T.; Hwang, S. Tests on Cyclic Behavior of Reinforced Concrete Frames with Brick Infill. Earthq. Eng. Struct. Dyn. 2015, 44, 1939–1958. [Google Scholar] [CrossRef]
- Schwarz, S.; Hanaor, A.; Yankelevsky, D.Z. Experimental Response of Reinforced Concrete Frames With AAC Masonry Infill Walls to in-Plane Cyclic Loading. Structures 2015, 3, 306–319. [Google Scholar] [CrossRef]
- Gazić, G.; Sigmund, V. Cyclic Testing of Single-Span Weak Frames with Masonry Infill. Građevinar 2016, 68, 617–633. [Google Scholar] [CrossRef]
- Misir, I.S.; Ozcelik, O.; Girgin, S.C.; Yucel, U. The Behavior of Infill Walls in RC Frames Under Combined Bidirectional Loading. J. Earthq. Eng. 2016, 20, 559–586. [Google Scholar] [CrossRef]
- Verderame, G.M.; Ricci, P.; Del Gaudio, C.; De Risi, M.T. Experimental Tests on Masonry Infilled Gravity- and Seismic-Load Designed RC Frames. In Brick and Block Masonry; CRC Press: Padova, Italy, 2016. [Google Scholar]
- Zhai, C.; Kong, J.; Wang, X.; Chen, Z. Experimental and Finite Element Analytical Investigation of Seismic Behavior of Full-Scale Masonry Infilled RC Frames. J. Earthq. Eng. 2016, 20, 1171–1198. [Google Scholar] [CrossRef]
- Dautaj, A.D.; Kadiri, Q.; Kabashi, N. Experimental Study on the Contribution of Masonry Infill in the Behavior of RC Frame under Seismic Loading. Eng. Struct. 2018, 165, 27–37. [Google Scholar] [CrossRef]
- Akhoundi, F.; Vasconcelos, G.; Lourenço, P. In-Plane Strengthening of Masonry Infills Using TRM Technique. In Proceedings of the 16th European Conference on Earthquake Engineering (16ECEE), Thessaloniki, Greece, 18–21 June 2018. [Google Scholar]
- Akyildiz, A.T.; Kwiecień, A.; Zając, B.; Triller, P.; Bohinc, U.; Rousakis, T.; Viskovic, A. Preliminary In-Plane Shear Test of Infills Protected by PUFJ Interfaces. In Brick and Block Masonry—From Historical to Sustainable Masonry; Kubica, J., Kwiecień, A., Bednarz, Ł., Eds.; CRC Press: Boca Raton, FL, USA, 2020; pp. 968–975. ISBN 978-1-003-09850-8. [Google Scholar]
- ISO 10303-21:2016; Industrial Automation Systems and Integration—Product Data Representation and Exchange—Part 21: Implementation Methods: Clear Text Encoding of the Exchange Structure. International Organization for Standardization: Geneva, Switzerland, 2016.
- Koutas, L.N.; Bournas, D.A. Out-of-Plane Strengthening of Masonry-Infilled RC Frames with Textile-Reinforced Mortar Jackets. J. Compos. Constr. 2019, 23, 04018079. [Google Scholar] [CrossRef]
- Rousakis, T.; Lappa, M.; Zapris, A.; Xynopoulos, I.; Voutetaki, M.; Vanian, V.; Kellis, S.; Sapidis, G.; Naoumi, M.; Papadonoulos, N.; et al. Seismic Response of Reinforced Concrete Structure with Infill Walls for Vertical Forest Applications—Seismic Table Tests. In Proceedings of the 6th Panhellenic Conference on Earthquake Engineering and Technical Seismology (6th PCEETS), Athens, Greece, 30 October–1 November 2025. [Google Scholar]
- Vanian, V.; Fanaradelli, T.; Rousakis, T. A Comprehensive Review of Vertical Forest Buildings: Integrating Structural, Energy, Forestry, and Occupant Comfort Aspects in Renovation Modeling. Fibers 2025, 13, 101. [Google Scholar] [CrossRef]
- Vanian, V.; Rousakis, T.; Fanaradelli, T.; Voutetaki, M.; Macha, M.; Zapris, A.; Theodoridou, I.; Stefanidou, M.; Vatitsi, K.; Mallinis, G.; et al. Performance-Based Damage Quantification and Hazard Intensity Measures for Vertical Forest Systems on RC Buildings. Buildings 2025, 15, 769. [Google Scholar] [CrossRef]













| Authors | Year | No Specimens | Reference |
|---|---|---|---|
| Yorulmaz and Sozen | 1968 | 7 | [22] |
| Fiorato et al. | 1970 | 7 | [23] |
| Leuchars and Scrivener | 1976 | 2 | [24] |
| Zarnic and Tomazevic | 1988 | 2 | [25] |
| Angel et al. | 1994 | 7 | [26] |
| Haider | 1995 | 8 | [27] |
| Combescure et al. | 1996 | 2 | [28] |
| Mehrabi et al. | 1996 | 11 | [29] |
| Crisafulli | 1997 | 2 | [30] |
| Calvi and Bolognini | 2001 | 2 | [31] |
| Al-Chaar et al. | 2002 | 5 | [32] |
| Colangelo | 2005 | 11 | [33] |
| Kakaletsis and Karayannis | 2008 | 7 | [34] |
| Baran and Sevil | 2010 | 3 | [35] |
| Yuksel and Teymur | 2011 | 3 | [36] |
| Sigmund and Penava | 2012 | 10 | [37] |
| Stylianidis | 2012 | 4 | [38] |
| Tawfik Essa et al. | 2013 | 4 | [39] |
| Zovkic et al. | 2013 | 4 | [40] |
| Cavaleri et al. | 2014 | 12 | [41] |
| Mansouri et al. | 2014 | 6 | [42] |
| Morandi et al. | 2014 | 5 | [43] |
| Basha and Kaushik | 2015 | 11 | [44] |
| Bergami and Nuti | 2015 | 3 | [45] |
| Chiou and Hwang | 2015 | 4 | [46] |
| Schwarz et al. | 2015 | 5 | [47] |
| Gazic and Sigmund | 2016 | 14 | [48] |
| Misir et al. | 2016 | 6 | [49] |
| Verderame et al. | 2016 | 4 | [50] |
| Zhai et al. | 2016 | 4 | [51] |
| Dautaj et al. | 2018 | 8 | [52] |
| Akhoundi et al. | 2018 | 2 | [53] |
| Akyildiz et al. | 2020 | 3 | [54] |
| Triller et al. | 2024 | 2 | [9] |
Disclaimer/Publisher’s Note: The statements, opinions and data contained in all publications are solely those of the individual author(s) and contributor(s) and not of MDPI and/or the editor(s). MDPI and/or the editor(s) disclaim responsibility for any injury to people or property resulting from any ideas, methods, instructions or products referred to in the content. |
© 2025 by the authors. Licensee MDPI, Basel, Switzerland. This article is an open access article distributed under the terms and conditions of the Creative Commons Attribution (CC BY) license (https://creativecommons.org/licenses/by/4.0/).
Share and Cite
Vanian, V.; Rousakis, T. FRESCO: An Open Database for Fiber and Polymer Strengthening of Infilled RC Frame Systems. Fibers 2025, 13, 152. https://doi.org/10.3390/fib13110152
Vanian V, Rousakis T. FRESCO: An Open Database for Fiber and Polymer Strengthening of Infilled RC Frame Systems. Fibers. 2025; 13(11):152. https://doi.org/10.3390/fib13110152
Chicago/Turabian StyleVanian, Vachan, and Theodoros Rousakis. 2025. "FRESCO: An Open Database for Fiber and Polymer Strengthening of Infilled RC Frame Systems" Fibers 13, no. 11: 152. https://doi.org/10.3390/fib13110152
APA StyleVanian, V., & Rousakis, T. (2025). FRESCO: An Open Database for Fiber and Polymer Strengthening of Infilled RC Frame Systems. Fibers, 13(11), 152. https://doi.org/10.3390/fib13110152

