Nanostructure Modified Electrodes for Electrochemical Detection of Contaminants of Emerging Concern
Abstract
1. Introduction
2. Contaminants of Emerging Concern Occurrence
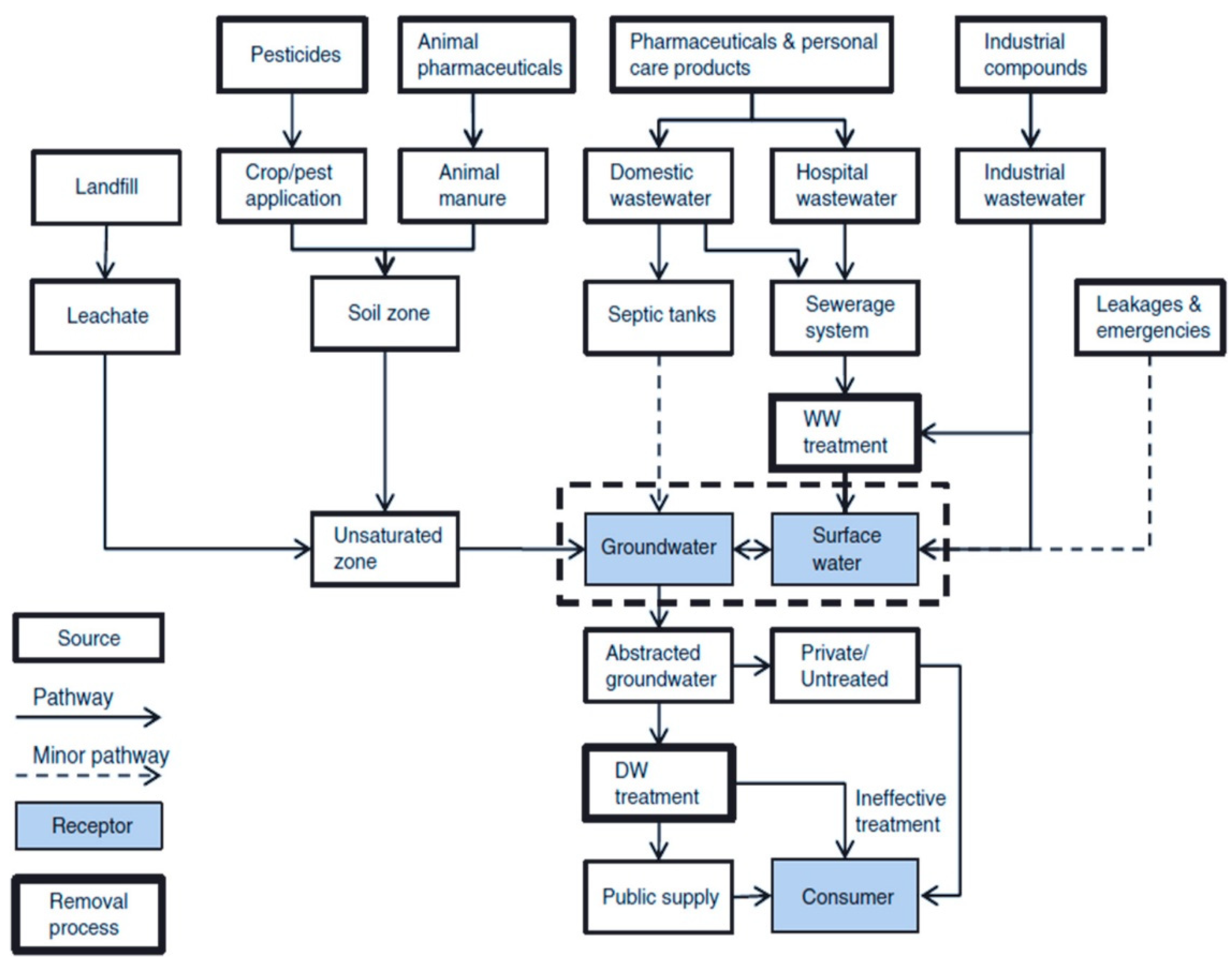
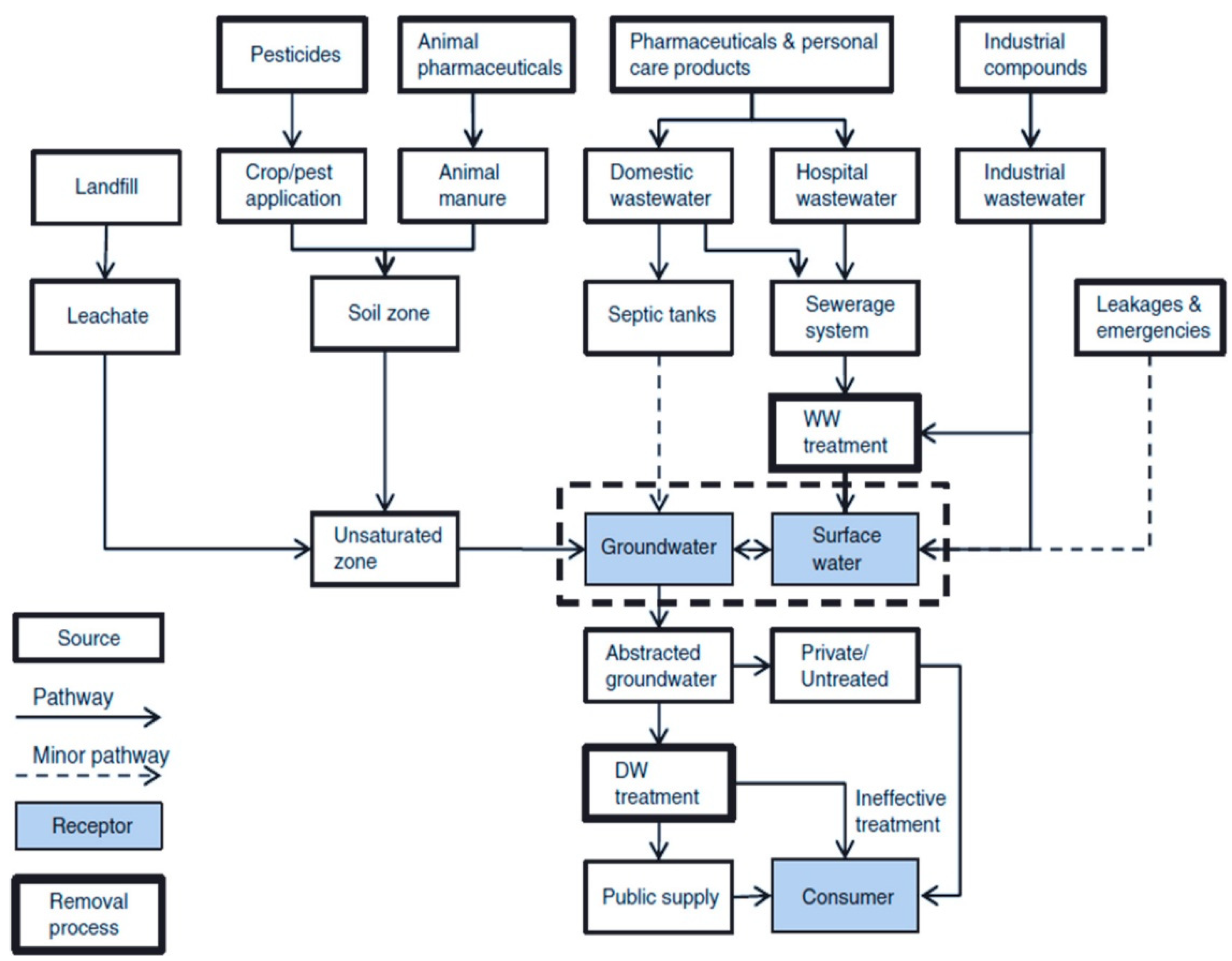
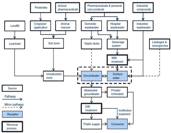
2.1. Water (Ground Water, Surface Water, Drinking Water, and Wastewater)
2.2. Aquatic Organisms
2.3. Soil
2.4. Atmosphere
3. Classification of Contaminants of Emerging Concern
3.1. Pharmaceuticals and Personal Care Products (PPCP)
3.2. Endocrine-Disrupting Compounds
3.3. Pesticides and Agrochemicals
3.4. Other Classes of CECs
4. Electrode Materials Used for Electrochemical Sensing
4.1. Glassy Carbon Electrode (GCE)
4.2. Screen-Printed Electrode (SPE)
4.3. Gold Electrodes
4.4. Diamond-like Carbon Electrodes
5. Electrochemical Sensing Techniques
6. Examples of Nanomaterials and Nanostructures Used in Electrochemical Sensors for CECs
6.1. Nanoparticles of Metals and Metal Oxides
6.2. Carbon Nanomaterials
6.2.1. Graphene
6.2.2. Carbon Nanotubes
6.3. Nanoporous Gold
6.4. Metal–Organic Frameworks (MOFs)
7. Applications of Nanostructure-Modified Electrodes tor CEC Detection
7.1. Application to Detection of Bisphenol and Related Compounds
7.2. Application to Detection of Estrogen-like CECs in the Environment
7.3. Application to Detection of Pharmaceutical CECs
7.4. Application to Detection of CECs of Agricultural Use
7.5. Applications to Other CECs
| CEC | Method of Detection | Surface Modification/Electrode | LOD (nM) | Linear Range (μM) | Ref. |
|---|---|---|---|---|---|
| Bisphenol A (BPA) and related | |||||
| BPA | DPV | MCM-41 mesoporous silica + graphite + paraffin oil paste electrode | 38 | 0.22–8.8 | [99] |
| BPA | DPV | MWCNT-COOH/Au NP on GCE | 4.3 | 0.01–0.70 | [100] |
| BPA | DPV | Boron-doped diamond on GCE | 5 | 0.1–50 | [101] |
| BPA | DPV | Carbon nanodiamond on GCE | 0.5 | 0–30 | [101] |
| BPA | LSV | AuNPs/SGNF on GCE | 0.0035 | 0.08–250 | [102] |
| BPA | DPV | Mo2Ti2AlC3/MWCNT on GCE | 2.7 | 0.01–8.50 | [103] |
| BPA | DPV | MWCNTs/CuFe2O4 NP on GCE | 3.2 | 0.01–120 | [104] |
| BPA | SWV | SH-β-CD/NPGL on Au electrode | 10 | 0.3–100 (ln C) | [105] |
| Bisphenol S | DPV | Graphene and C60 on GCE | 500 | 1–100 | [106] |
| BPA | EIS | Graphene + recombinant protein–BPA binding peptide on GCE | 5 × 10−6 | 10−7–10−2 | [107] |
| BPA | DPV | Chitosan + CNT + TiO2 NP paste electrode | 9.58 | 0.01–6.0 | [108] |
| BPA | EIS | Chitosan + CNT + TiO2 NP paste electrode | 7.012 | 0.01–6.0 | [108] |
| BPA | DPV | HS-ssDNA-wrapped SWCNT on Au | 11.0 | 0.5–3.8 | [109] |
| BPA | DPV | SWCNT dispersed on Au | 45.8 | 1–3.8 | [109] |
| BPA | DPV | MWCNT (d = 20–40 nm) on | 84 | 4.9–82.5 | [110] |
| BPA | DPV | MWCNT (d = 110–170 nm) on | 610 | 2.5–29.1 | [110] |
| Bisphenol F and Bisphenol AF | DPV | MWCNT—COOH on GCE | 0.12 × 106 and 0.17 × 106 | 600–1600 | [111] |
| BPA | DPV | AuPd NP/PDDA/MWCNT on GCE | 60 | 0.18–18.0 | [112] |
| Estrogens | |||||
| Hex | DPV | HEX-AET-Au NPs on GCE | 0.25 ng/mL | 0.5–200 | [116] |
| DE | DPV | HEX-AET-Au NPs on GCE | 0.25 ng/mL | 0.50–2000 | [116] |
| DNE | DPV | HEX-AET-Au NPs on GCE | 0.15 ng/mL | 0.40–500 | [116] |
| BPA | DPV | HEX-AET-Au NPs on GCE | 0.20 ng/mL | 0.098–0.38 | [116] |
| Estriol | DPV | Carbon nanoballs decorated with Ag NPs on GCE | 160 | 0.2–3.0 | [117] |
| Diethylstilbesterol | DPV | Fe3O4-doped nanoporous carbon on GCE | 4.6 | 0.01–12 | [118] |
| 17-β-estradiol | DPV | Fe3O4-doped nanoporous carbon on GCE | 4.9 | 0.01–20 | [118] |
| 17-β-estradiol | DPV | Graphene nanoribbon + Au NP on fumed silica on GCE | 7.4 | 0.1–5.0 | [119] |
| 17-β-estradiol | DPV | MWCNT-COOH on GCE | 70 | 1.0–20 | [120] |
| 17-β-estradiol | EIS | Zn NP/nanodendritic Au on Boron-doped diamond thin film electrode | 5.0 × 10−6 | 10−8 to 10−3 (log C) | [121] |
| methylparaben | SWV | ZnO nanospheres + carbon black/Nafion on GCE | 8.99 | 20–80 | [122] |
| methylparaben | SWV | ZnO nanocuboids + carbon black/Nafion on GCE | 7.76 | 30–80 | [122] |
| methylparaben | SWV | ZnO nanowire + carbon black | 7.25 | 20–120 | [122] |
| 17-β-estradiol | DPV | MIP/Pt NP on GCE | 16 | 0.03–50 | [125] |
| 17-β-estradiol | DPV | MIP/Au NP on GCE | 4.7 × 10−6 | 3.7 × 10−9–3.7 × 10−4 | [126] |
| Ethynlestradiol | SWV | Fe3O4 NPs@MIP on graphene quantum dot, graphene on SPCE | 2.6 | 0.01–2.5 | [127] |
| 17-β-estradiol | LSV | MWCNT-βCD on GCE | 2.5 | 0.01–15 | [134] |
| Pharmaceuticals | |||||
| tinidazole | CA | Co3O4 nano ‘carrom coin’/Ag NP on GCE RDE | 35 | 0–388 | [130] |
| metronidazole | CV | MIP siloxane polymer on graphene quantum dots on graphene nanoplatelets/GCE | 0.52 | 0.005–0.75, 0.75–10.0 | [131] |
| sulfamethoxazole | DPV | ZnO nanorod + graphene on GCE | 400 | 0–220 | [132] |
| trimethoprim | DPV | ZnO nanorod + graphene on GCE | 300 | 0–180 | [133] |
| sulfamethoxazole | DPV | Fe3O4 NP + MWCNT on GCE | 21 | 0–0.5 | [132] |
| trimethoprim | DPV | Fe3O4 NP + MWCNT on GCE | 11 | 0–0.5 | [133] |
| acetominophen | LSV | MWCNT-βCD on GCE | 3.3 | 0.005–20 | [134] |
| Naproxen | CA | Au NP/MWCNT-COOH/Graphene oxide on GCE | 14 | 0.1–113.6 | [135] |
| ciprofloxacin | CV | TiO2 sol/CMK-3 mesoporous silica/Au NP/Nafion on graphite electrode | 108 | 1–10, 10–52 (two ranges) | [136] |
| paracetamol | CV | TiO2 sol/CMK-3 mesoporous silica/Au NP/Nafion on graphite electrode | 210 | 1–10, 10–52 (two ranges) | [136] |
| paracetamol | SV | Carbon nanofibers on SPCE | 0.54 | 0.1–2.0, 2.0–50 (two ranges) | [137] |
| citalopram | CV | MOF/Au NP/MWCNT on GCE | 11 | 0.05–1.0, 1.0–10 and 15.0–115 (3 ranges) | [138] |
| chlorpromazine | DPV | SnWO4 nanorods on GCE on RDE | 3 | 0.01 to 457 | [139] |
| venlafaxine | DPV | Co3O4 nanoparticles/PVP on SPCE | 500 | 1–500 | [140] |
| Agrochemicals | |||||
| carbofuran | DPV | rGO/Au NP/MIP on GCE | 20 | 0.05–20 | [142] |
| chlorpyrifos | DPV | CuO nanoflower on ITO | 1.6 | 0.01–0.16 | [143] |
| methyl parathion | DPV | CuO nanoflower on ITO | 6.7 | 0.01–0.16 | [143] |
| fenthion | DPV | CuO nanoflower on ITO | 2.5 | 0.01–0.16 | [143] |
| malathion | DPV | Pd@Au core-shell nanowires in chitosan/GCE | 0.037 × 10−6 | 10−6–10−4 | [144] |
| acetaprimid | EIS | Au NP on Au | 1 | 0.005–0.6 | [145] |
| aminotriazole | CV | TiO2 NP + CTAB in CPE | 2.53 | [146] | |
| fenthion | DPV | Pralidoxime/graphene QD on GCE | 0.0068 | 10−5–0.5 (log C) | [147] |
| Dichlone | SWV | Ca2+-doped ZnO NP in carbon paste electrode | 59.8 | 0–0.3 | [148] |
| carbendazim | DPV | NPGL on GCE | 240 | 3–120 | [149] |
| methyl parathion | DPV | NPGL on GCE | 20 | 0.5–150 | [149] |
| Other CECs | |||||
| Red 95 | DPV | Graphene/GCE | 30 ppb | [150] | |
| SDS | DPV | ZnO NPs/MIP on SPCE | 652 | 1–10 | [152] |
| hydrazine | CA | ZrO2 NP on Au electrode | 1050 | 20–90 | [153] |
| catechol | CA | ZrO2 NP on Au electrode | 7680 | 10–90 | [153] |
| triclosan | DPV | WO3 nanorods + rGO in carbon paste electrode | 10 | 0.01–1.6 | [154] |
| 3-bromobiphenyl (3-BB) | CV | 3-BB Antibody on Au nanoclusters on ITO electrode | 0.0005 | 1 pM–2 nM, current vs. log[3-BB] | [155] |
| tetrabromobisphenol A | DPV | MIP (pyrrole) on Ni NP on graphene on CE | 0.13 | 0.0005–10.0, current vs. log[TBBPA] | [156] |
| 2-hydroxynapthalene | DPV | Porous reduced graphene oxide/SPCE | 10.1 | 0.05–0.800 | [157] |
| 3-hydroxyphenanthrene | DPV | Porous reduced graphene oxide/SPCE | 15.3 | 0.050–1.15 | [157] |
| 1-hydroxypyrene | DPV | Porous reduced graphene oxide/SPCE | 20.4 | 0.1–1.0 | [157] |
8. Conclusions
Author Contributions
Funding
Institutional Review Board Statement
Informed Consent Statement
Data Availability Statement
Conflicts of Interest
References
- Yadav, D.; Rangabhashiyam, S.; Verma, P.; Singh, P.; Devi, P.; Kumar, P.; Hussain, C.M.; Gaurav, G.K.; Kumar, K.S. Environmental and Health Impacts of Contaminants of Emerging Concerns: Recent Treatment Challenges and Approaches. Chemosphere 2021, 272, 129492. [Google Scholar] [CrossRef]
- Starling, M.C.V.M.; Amorim, C.C.; Leão, M.M.D. Occurrence, Control and Fate of Contaminants of Emerging Concern in Environmental Compartments in Brazil. J. Hazard. Mater. 2019, 372, 17–36. [Google Scholar] [CrossRef]
- Valbonesi, P.; Profita, M.; Vasumini, I.; Fabbri, E. Contaminants of Emerging Concern in Drinking Water: Quality Assessment by Combining Chemical and Biological Analysis. Sci. Total Environ. 2021, 758, 143624. [Google Scholar] [CrossRef]
- Gaston, L.; Lapworth, D.J.; Stuart, M.; Arnscheidt, J. Prioritization Approaches for Substances of Emerging Concern in Groundwater: A Critical Review. Environ. Sci. Technol. 2019, 53, 6107–6122. [Google Scholar] [CrossRef]
- Maddela, N.R.; Ramakrishnan, B.; Kakarla, D.; Venkateswarlu, K.; Megharaj, M. Major Contaminants of Emerging Concern in Soils: A Perspective on Potential Health Risks. RSC Adv. 2022, 12, 12396–12415. [Google Scholar] [CrossRef]
- Samrot, A.V.; Justin, C.; Padmanban, S.; Burman, U. A study on the effect of chemically synthesized magnetite nanoparticles on earthworm: Eudrilus eugeniae. Appl. Nanosci. 2017, 7, 17–23. [Google Scholar] [CrossRef]
- Rajput, V.; Chaplygin, V.; Gorovtsov, A.; Fedorenko, A.; Azarov, A.; Chernikova, N.; Barakhov, A.; Minkina, T.; Maksimov, A.; Mandzhieva, S.; et al. Assessing the Toxicity and Accumulation of Bulk- and Nano-CuO in Hordeum sativum L. Environ. Geochem. Health 2021, 43, 2443–2454. [Google Scholar] [CrossRef]
- Vázquez-Tapia, I.; Salazar-Martínez, T.; Acosta-Castro, M.; Meléndez-Castolo, K.A.; Mahlknecht, J.; Cervantes-Avilés, P.; Capparelli, M.V.; Mora, A. Occurrence of Emerging Organic Contaminants and Endocrine Disruptors in Different Water Compartments in Mexico—A Review. Chemosphere 2022, 308, 136285. [Google Scholar] [CrossRef]
- Hassan, M.H.; Khan, R.; Andreescu, S. Advances in Electrochemical Detection Methods for Measuring Contaminants of Emerging Concerns. Electrochem. Sci. Adv. 2021, 2, e2100184. [Google Scholar] [CrossRef]
- Kempahanumakkagari, S.; Deep, A.; Kim, K.-H.; Kumar Kailasa, S.; Yoon, H.-O. Nanomaterial-Based Electrochemical Sensors for Arsenic—A Review. Biosens. Bioelectron. 2017, 95, 106–116. [Google Scholar] [CrossRef]
- Muscalu, A.M.; Gorecki, T. Comprehensive two-dimensional gas chromatography in environmental analysis. Trends Anal. Chem. 2018, 106, 225–245. [Google Scholar] [CrossRef]
- Prebihalo, S.; Brockman, A.; Cochran, J.; Dorman, F.L. Determination of emerging contaminants in wastewater utilizing comprehensive two-dimensional gas-chromatography coupled with time-of-flight mass spectrometry. J. Chromatogr. A 2015, 1419, 109–115. [Google Scholar] [CrossRef]
- Dimpe, K.M.; Nomngongo, P.N. Current sample preparation methodologies for analysis of emerging pollutants in different environmental matrices. Trends Anal. Chem. 2016, 82, 199–207. [Google Scholar] [CrossRef]
- van Leeuwen, S.P.J.; de Boer, J. Advances in the gas chromatographic determination of persistent organic pollutants in the aquatic environment. J. Chromatogr. A 2008, 1186, 161–182. [Google Scholar] [CrossRef]
- Santos, F.J.; Galceran, M.T. The application of gas chromatography to environmental analysis. Trends Anal. Chem. 2002, 21, 672–685. [Google Scholar] [CrossRef]
- He, Q.; Wang, B.; Liang, J.; Liu, J.; Liang, B.; Li, G.; Long, Y.; Zhang, G.; Liu, H. Research on the construction of portable electrochemical sensors for environmental compounds quality monitoring. Mater. Today Adv. 2023, 17, 100340. [Google Scholar] [CrossRef]
- Buledi, J.A.; Shah, Z.-H.; Mallah, A.; Solangi, A.R. Current Perspective and Developments in Electrochemical Sensors Modified with Nanomaterials for Environmental and Pharmaceutical Analysis. Curr. Anal. Chem. 2022, 18, 102–115. [Google Scholar] [CrossRef]
- Govindhan, M.; Adhikari, B.-R.; Chen, A. Nanomaterials-Based Electrochemical Detection of Chemical Contaminants. RSC Adv. 2014, 4, 63741–63760. [Google Scholar] [CrossRef]
- Sivaranjanee, R.; Kumar, P.S.; Saravanan, R.; Govarthanan, M. Electrochemical Sensing System for the Analysis of Emerging Contaminants in Aquatic Environment: A Review. Chemosphere 2022, 294, 133779. [Google Scholar] [CrossRef]
- Kanoun, O.; Lazarević-Pašti, T.; Pašti, I.; Nasraoui, S.; Talbi, M.; Brahem, A.; Adiraju, A.; Sheremet, E.; Rodriguez, R.D.; Ali, M.B.; et al. A Review of Nanocomposite-Modified Electrochemical Sensors for Water Quality Monitoring. Sensors 2021, 21, 4131. [Google Scholar] [CrossRef]
- Saha, K.; Agasti, S.S.; Kim, C.; Li, X.; Rotello, V.M. Gold Nanoparticles in Chemical and Biological Sensing. Chem. Rev. 2012, 112, 2739–2779. [Google Scholar] [CrossRef]
- Khanmohammadi, A.; Ghazizadeh, A.J.; Hashemi, P.; Afkhami, A.; Arduini, F.; Bagheri, H. An Overview to Electrochemical Biosensors and Sensors for the Detection of Environmental Contaminants. J. Iran. Chem. Soc. 2020, 17, 2429–2447. [Google Scholar] [CrossRef]
- Tajik, S.; Beitollahi, H.; Mohammadi, S.Z.; Azimzadeh, M.; Zhang, K.; Van Le, Q.; Yamauchi, Y.; Jang, H.W.; Shokouhimehr, M. Recent Developments in Electrochemical Sensors for Detecting Hydrazine with Different Modified Electrodes. RSC Adv. 2020, 10, 30481–30498. [Google Scholar] [CrossRef]
- Rana, A.; Baig, N.; Saleh, T.A. Electrochemically Pretreated Carbon Electrodes and Their Electroanalytical Applications—A Review. J. Electroanal. Chem. 2019, 833, 313–332. [Google Scholar] [CrossRef]
- Sharma, S.; Singh, N.; Tomar, V.; Chandra, R. A Review on Electrochemical Detection of Serotonin Based on Surface Modified Electrodes. Biosens. Bioelectron. 2018, 107, 76–93. [Google Scholar] [CrossRef]
- Pournara, A.D.; Tarlas, G.D.; Papaefstathiou, G.S.; Manos, M.J. Chemically Modified Electrodes with MOFs for the Determination of Inorganic and Organic Analytes via Voltammetric Techniques: A Critical Review. Inorg. Chem. Front. 2019, 6, 3440–3455. [Google Scholar] [CrossRef]
- Baibarac, M.; Toulbe, N. Nanostructures Based Detection of Pharmaceuticals and Other Contaminants of Emerging Concern. In Advanced Nanostructures for Environmental Health; Baia, L., Pap, Z., Hernadi, K., Baia, M., Eds.; Elsevier: Amsterdam, The Netherlands, 2020; pp. 75–114. [Google Scholar] [CrossRef]
- Salimi, M.; Esrafili, A.; Gholami, M.; Jonidi Jafari, A.; Kalantary, R.R.; Farzadkia, M.; Kermani, M.; Sobhi, H.R. Contaminants of Emerging Concern: A Review of New Approach in AOP Technologies. Environ. Monit. Assess. 2017, 189, 414. [Google Scholar] [CrossRef]
- Shah, A.I.; Dar, M.U.D.; Bhat, R.A.; Singh, J.P.; Singh, K.; Bhat, S.A. Prospectives and Challenges of Wastewater Treatment Technologies to Combat Contaminants of Emerging Concerns. Ecol. Eng. 2020, 152, 105882. [Google Scholar] [CrossRef]
- Diamond, J.M.; Latimer, H.A.; Munkittrick, K.R.; Thornton, K.W.; Bartell, S.M.; Kidd, K.A. Prioritizing Contaminants of Emerging Concern for Ecological Screening Assessments. Environ. Toxicol. Chem. 2011, 30, 2385–2394. [Google Scholar] [CrossRef]
- Rüdel, H.; Körner, W.; Letzel, T.; Neumann, M.; Nödler, K.; Reemtsma, T. Persistent, Mobile and Toxic Substances in the Environment: A Spotlight on Current Research and Regulatory Activities. Environ. Sci. Eur. 2020, 32, 5. [Google Scholar] [CrossRef]
- Pacheco, C.R.; Hilares, R.T.; Andrade, G.C.; Mogrovejo-Valdivia, A.; Tanaka, D.A.P. Emerging Contaminants, SARS-CoV-2 and Wastewater Treatment Plants, New Challenges to Confront: A Short Review. Bioresour. Technol. Rep. 2021, 15, 100731. [Google Scholar] [CrossRef]
- Zhou, S.; Di Paolo, C.; Wu, X.; Shao, Y.; Seiler, T.-B.; Hollert, H. Optimization of Screening-Level Risk Assessment and Priority Selection of Emerging Pollutants—The Case of Pharmaceuticals in European Surface Waters. Environ. Int. 2019, 128, 1–10. [Google Scholar] [CrossRef]
- Li, W.C. Occurrence, Sources, and Fate of Pharmaceuticals in Aquatic Environment and Soil. Environ. Pollut. 2014, 187, 193–201. [Google Scholar] [CrossRef]
- Shi, Q.; Xiong, Y.; Kaur, P.; Sy, N.D.; Gan, J. Contaminants of Emerging Concerns in Recycled Water: Fate and Risks in Agroecosystems. Sci. Total Environ. 2022, 814, 152527. [Google Scholar] [CrossRef] [PubMed]
- Tang, Y.; Zhong, Y.; Li, H.; Huang, Y.; Guo, X.; Yang, F.; Wu, Y. Contaminants of Emerging Concern in Aquatic Environment: Occurrence, Monitoring, Fate, and Risk Assessment. Water Environ. Res. 2020, 92, 1811–1817. [Google Scholar] [CrossRef]
- Deere, J.R.; Moore, S.; Ferrey, M.; Jankowski, M.D.; Primus, A.; Convertino, M.; Servadio, J.L.; Phelps, N.B.D.; Hamilton, M.C.; Chenaux-Ibrahim, Y.; et al. Occurrence of Contaminants of Emerging Concern in Aquatic Ecosystems Utilized by Minnesota Tribal Communities. Sci. Total Environ. 2020, 724, 138057. [Google Scholar] [CrossRef]
- Meador, J.P.; Yeh, A.; Young, G.; Gallagher, E.P. Contaminants of Emerging Concern in a Large Temperate Estuary. Environ. Pollut. 2016, 213, 254–267. [Google Scholar] [CrossRef]
- Mohapatra, D.P.; Cledón, M.; Brar, S.K.; Surampalli, R.Y. Application of Wastewater and Biosolids in Soil: Occurrence and Fate of Emerging Contaminants. Water Air Soil Pollut. 2016, 227, 77. [Google Scholar] [CrossRef]
- Ahmed, M.B.; Johir, M.A.H.; McLaughlan, R.; Nguyen, L.N.; Xu, B.; Nghiem, L.D. Per- and Polyfluoroalkyl Substances in Soil and Sediments: Occurrence, Fate, Remediation and Future Outlook. Sci. Total Environ. 2020, 748, 141251. [Google Scholar] [CrossRef]
- Shigei, M.; Ahrens, L.; Hazaymeh, A.; Dalahmeh, S.S. Per- and Polyfluoroalkyl Substances in Water and Soil in Wastewater-Irrigated Farmland in Jordan. Sci. Total Environ. 2020, 716, 137057. [Google Scholar] [CrossRef]
- Balducci, C.; Perilli, M.; Romagnoli, P.; Cecinato, A. New Developments on Emerging Organic Pollutants in the Atmosphere. Environ. Sci. Pollut. Res. 2012, 19, 1875–1884. [Google Scholar] [CrossRef]
- Salgueiro-González, N.; de Alda, M.J.L.; Muniategui-Lorenzo, S.; Prada-Rodríguez, D.; Barceló, D. Analysis and Occurrence of Endocrine-Disrupting Chemicals in Airborne Particles. TrAC Trends Anal. Chem. 2015, 66, 45–52. [Google Scholar] [CrossRef]
- Zeng, Y.; Chen, S.; Fan, Y.; Li, Q.; Guan, Y.; Mai, B. Effects of Carbonaceous Materials and Particle Size on Oral and Inhalation Bioaccessibility of PAHs and OPEs in Airborne Particles. Environ. Sci. Pollut. Res. 2021, 28, 62133–62141. [Google Scholar] [CrossRef] [PubMed]
- Wang, Y.; Huang, J.; Zhu, F.; Zhou, S. Airborne Microplastics: A Review on the Occurrence, Migration and Risks to Humans. Bull. Environ. Contam. Toxicol. 2021, 107, 657–664. [Google Scholar] [CrossRef]
- Ageel, H.K.; Harrad, S.; Abdallah, M.A.-E. Occurrence, Human Exposure, and Risk of Microplastics in the Indoor Environment. Environ. Sci. Process. Impacts 2022, 24, 17–31. [Google Scholar] [CrossRef]
- Bayabil, H.K.; Teshome, F.T.; Li, Y.C. Emerging Contaminants in Soil and Water. Front. Environ. Sci. 2022, 10, 873499. [Google Scholar] [CrossRef]
- Patel, M.; Kumar, R.; Kishor, K.; Mlsna, T.; Pittman, C.U.; Mohan, D. Pharmaceuticals of Emerging Concern in Aquatic Systems: Chemistry, Occurrence, Effects, and Removal Methods. Chem. Rev. 2019, 119, 3510–3673. [Google Scholar] [CrossRef]
- Barbosa, M.O.; Moreira, N.F.F.; Ribeiro, A.R.; Pereira, M.F.R.; Silva, A.M.T. Occurrence and Removal of Organic Micropollutants: An Overview of the Watch List of EU Decision 2015/495. Water Res. 2016, 94, 257–279. [Google Scholar] [CrossRef]
- Michael, I.; Rizzo, L.; McArdell, C.S.; Manai, C.M.; Merlin, C.; Schwartz, T.; Dagot, C.; Fatta-Kassino, D. Urban wastewater treatment plants as hotspots for the release of antibiotics in the environment: A review. Water Res. 2013, 47, 957–995. [Google Scholar] [CrossRef]
- Gao, X.; Kang, S.; Xiong, R.; Chen, M. Environment-Friendly Removal Methods for Endocrine Disrupting Chemicals. Sustainability 2020, 12, 7615. [Google Scholar] [CrossRef]
- Diamanti-Kandarakis, E.; Bourguignon, J.-P.; Giudice, L.C.; Hauser, R.; Prins, G.S.; Soto, A.M.; Zoeller, R.T.; Gore, A.C. Endocrine-Disrupting Chemicals: An Endocrine Society Scientific Statement. Endocr. Rev. 2009, 30, 293–342. [Google Scholar] [CrossRef]
- Furst, A.L.; Hoepker, A.C.; Francis, M.B. Quantifying Hormone Disruptors with an Engineered Bacterial Biosensor. ACS Cent. Sci. 2017, 3, 110–116. [Google Scholar] [CrossRef]
- Chang, H.-S.; Choo, K.-H.; Lee, B.; Choi, S.-J. The Methods of Identification, Analysis, and Removal of Endocrine Disrupting Compounds (EDCs) in Water. J. Hazard. Mater. 2009, 172, 1–12. [Google Scholar] [CrossRef] [PubMed]
- Dallinga, J.W. Decreased Human Semen Quality and Organochlorine Compounds in Blood. Hum. Reprod. 2002, 17, 1973–1979. [Google Scholar] [CrossRef] [PubMed]
- Grindler, N.M.; Allsworth, J.E.; Macones, G.A.; Kannan, K.; Roehl, K.A.; Cooper, A.R. Persistent Organic Pollutants and Early Menopause in U.S. Women. PLoS ONE 2015, 10, e0116057. [Google Scholar] [CrossRef] [PubMed]
- Smital, T.; Luckenbach, T.; Sauerborn, R.; Hamdoun, A.M.; Vega, R.L.; Epel, D. Emerging Contaminants—Pesticides, PPCPs, Microbial Degradation Products and Natural Substances as Inhibitors of Multixenobiotic Defense in Aquatic Organisms. Mutat. Res. Fundam. Mol. Mech. Mutagen. 2004, 552, 101–117. [Google Scholar] [CrossRef] [PubMed]
- Pantelaki, I.; Voutsa, D. Organophosphate Flame Retardants (OPFRs): A Review on Analytical Methods and Occurrence in Wastewater and Aquatic Environment. Sci. Total Environ. 2019, 649, 247–263. [Google Scholar] [CrossRef] [PubMed]
- Yang, J.; Zhao, Y.; Li, M.; Du, M.; Li, X.; Li, Y. A Review of a Class of Emerging Contaminants: The Classification, Distribution, Intensity of Consumption, Synthesis Routes, Environmental Effects and Expectation of Pollution Abatement to Organophosphate Flame Retardants (OPFRs). Int. J. Mol. Sci. 2019, 20, 2874. [Google Scholar] [CrossRef]
- Li, J.; Chen, Z.; Huang, R.; Miao, Z.; Cai, L.; Du, Q. Toxicity Assessment and Histopathological Analysis of Nano-ZnO against Marine Fish (Mugilogobius chulae) Embryos. J. Environ. Sci. 2018, 73, 78–88. [Google Scholar] [CrossRef]
- Sharma, S. Glassy Carbon: A Promising Material for Micro- and Nanomanufacturing. Materials 2018, 11, 1857. [Google Scholar] [CrossRef]
- Yi, Y.; Weinberg, G.; Prenzel, M.; Greiner, M.; Heumann, S.; Becker, S.; Schlögl, R. Electrochemical Corrosion of a Glassy Carbon Electrode. Catal. Today 2017, 295, 32–40. [Google Scholar] [CrossRef]
- Abdel-Aziz, A.M.; Hassan, H.H.; Badr, I.H.A. Activated Glassy Carbon Electrode as an Electrochemical Sensing Platform for the Determination of 4-Nitrophenol and Dopamine in Real Samples. ACS Omega 2022, 7, 34127–34135. [Google Scholar] [CrossRef] [PubMed]
- Wang, J.; Kirgöz, Ü.A.; Mo, J.-W.; Lu, J.; Kawde, A.N.; Muck, A. Glassy Carbon Paste Electrodes. Electrochem. Commun. 2001, 3, 203–208. [Google Scholar] [CrossRef]
- Singh, S.; Wang, J.; Cinti, S. Review—An Overview on Recent Progress in Screen-Printed Electroanalytical (Bio)Sensors. ECS Sens. Plus 2022, 1, 023401. [Google Scholar] [CrossRef]
- Yamanaka, K.; Vestergaard, M.; Tamiya, E. Printable Electrochemical Biosensors: A Focus on Screen-Printed Electrodes and Their Application. Sensors 2016, 16, 1761. [Google Scholar] [CrossRef]
- Whittingham, M.J.; Hurst, N.J.; Crapnell, R.D.; Ferrari, A.G.-M.; Blanco, E.; Davies, T.J.; Banks, C.E. Electrochemical Improvements Can Be Realized via Shortening the Length of Screen-Printed Electrochemical Platforms. Anal. Chem. 2021, 93, 16481–16488. [Google Scholar] [CrossRef]
- Hayat, A.; Marty, J. Disposable Screen Printed Electrochemical Sensors: Tools for Environmental Monitoring. Sensors 2014, 14, 10432–10453. [Google Scholar] [CrossRef]
- Metters, J.P.; Kadara, O.M.; Banks, C.E. New directions in screen-printed electroanalytical sensors: An overview of recent developments. Analyst 2011, 136, 1067–1076. [Google Scholar] [CrossRef]
- Rodriguez, P.; Koper, M.T.M. Electrocatalysis on Gold. Phys. Chem. Chem. Phys. 2014, 16, 13583–13594. [Google Scholar] [CrossRef]
- Bollella, P. Porous Gold: A New Frontier for Enzyme-Based Electrodes. Nanomaterials 2020, 10, 722. [Google Scholar] [CrossRef]
- Xu, X.; Makaraviciute, A.; Pettersson, J.; Zhang, S.-L.; Nyholm, L.; Zhang, Z. Revisiting the Factors Influencing Gold Electrodes Prepared Using Cyclic Voltammetry. Sens. Actuators B Chem. 2019, 283, 146–153. [Google Scholar] [CrossRef]
- Angnes, L.; Richter, E.M.; Augelli, M.A.; Kume, G.H. Gold Electrodes from Recordable CDs. Anal. Chem. 2000, 72, 5503–5506. [Google Scholar] [CrossRef] [PubMed]
- Zeng, A.; Neto, V.F.; Gracio, J.J.; Fan, Q.H. Diamond-like Carbon (DLC) Films as Electrochemical Electrodes. Diam. Relat. Mater. 2014, 43, 12–22. [Google Scholar] [CrossRef]
- Triroj, N.; Saensak, R.; Porntheeraphat, S.; Paosawatyanyong, B.; Amornkitbamrung, V. Diamond-Like Carbon Thin Film Electrodes for Microfluidic Bioelectrochemical Sensing Platforms. Anal. Chem. 2020, 92, 3650–3657. [Google Scholar] [CrossRef]
- Novoselova, I.A.; Fedorishena, E.N.; Panov, E.V. Electrodes from Diamond and Diamond-like Materials for Electrochemical Applications. J. Superhard Mater. 2007, 29, 24–39. [Google Scholar] [CrossRef]
- Karimi-Maleh, H.; Karimi, F.; Alizadeh, M.; Sanati, A.L. Electrochemical Sensors, a Bright Future in the Fabrication of Portable Kits in Analytical Systems. Chem. Rec. 2020, 20, 682–692. [Google Scholar] [CrossRef]
- Bard, A.J.; Faulkner, L.R.; White, H.S. Electrochemical Methods: Fundamentals and Applications, 3rd ed.; Wiley: New York, NY, USA, 2022. [Google Scholar]
- Compton, R.G.; Banks, C.E. Understanding Voltammetry, 2nd ed.; Imperial College Press: London, UK, 2010. [Google Scholar]
- Osteryoung, J.G.; Schreiner, M.M. Recent Advances in Pulse Voltammetry. CRC Crit. Rev. Anal. Chem. 1988, 19, S1–S27. [Google Scholar] [CrossRef]
- Bakker, E.; Telting-Diaz, M. Electrochemical Sensors. Anal. Chem. 2002, 74, 2781–2800. [Google Scholar] [CrossRef]
- Hart, J.P.; Wring, S.A. Screen-printed voltammetric and amperometric electrochemical sensors for decentralized testing. Electroanalysis 1994, 6, 617–624. [Google Scholar] [CrossRef]
- Baig, N.; Sajid, M.; Saleh, T.A. Recent trends in nanomaterial-modified electrodes for electroanalytical applications. Trends Anal. Chem. 2019, 111, 47–61. [Google Scholar] [CrossRef]
- Willner, M.R.; Vikesland, P.J. Nanomaterial Enabled Sensors for Environmental Contaminants. J. Nanobiotechnol. 2018, 16, 95. [Google Scholar] [CrossRef]
- Lu, Y.; Liang, X.; Niyungeko, C.; Zhou, J.; Xu, J.; Tian, G. A Review of the Identification and Detection of Heavy Metal Ions in the Environment by Voltammetry. Talanta 2018, 178, 324–338. [Google Scholar] [CrossRef]
- Białas, K.; Moschou, D.; Marken, F.; Estrela, P. Electrochemical Sensors Based on Metal Nanoparticles with Biocatalytic Activity. Microchim. Acta 2022, 189, 172. [Google Scholar] [CrossRef] [PubMed]
- Magesa, F.; Wu, Y.; Tian, Y.; Vianney, J.-M.; Buza, J.; He, Q.; Tan, Y. Graphene and Graphene like 2D Graphitic Carbon Nitride: Electrochemical Detection of Food Colorants and Toxic Substances in Environment. Trends Environ. Anal. Chem. 2019, 23, e00064. [Google Scholar] [CrossRef]
- Li, W.; Geng, X.; Guo, Y.; Rong, J.; Gong, Y.; Wu, L.; Zhang, X.; Li, P.; Xu, J.; Cheng, G.; et al. Reduced Graphene Oxide Electrically Contacted Graphene Sensor for Highly Sensitive Nitric Oxide Detection. ACS Nano 2011, 5, 6955–6961. [Google Scholar] [CrossRef] [PubMed]
- Wang, J. Carbon-Nanotube Based Electrochemical Biosensors: A Review. Electroanalysis 2005, 17, 7–14. [Google Scholar] [CrossRef]
- Kim, S.H. Nanoporous Gold: Preparation and Applications to Catalysis and Sensors. Curr. Appl. Phys. 2018, 18, 810–818. [Google Scholar] [CrossRef]
- Pandey, B.; Bhattarai, J.K.; Pornsuriyasak, P.; Fujikawa, K.; Catania, R.; Demchenko, A.V.; Stine, K.J. Square-Wave Voltammetry Assays for Glycoproteins on Nanoporous Gold. J. Electroanal. Chem. 2014, 717–718, 47–60. [Google Scholar] [CrossRef]
- Şeker, E.; Shih, W.-C.; Stine, K.J. Nanoporous Metals by Alloy Corrosion: Bioanalytical and Biomedical Applications. MRS Bull. 2018, 43, 49–56. [Google Scholar] [CrossRef] [PubMed]
- Yaghi, O.; Kalmutzki, M.J.; Diercks, C.S. Introduction to Reticular Chemistry Metal-Organic Frameworks and Covalent Organic Frameworks; Wiley-VCH: Weinheim, Germany, 2019. [Google Scholar]
- Li, J.; Xia, J.; Zhang, F.; Wang, Z.; Liu, Q. An Electrochemical Sensor Based on Copper-Based Metal-Organic Frameworks-Graphene Composites for Determination of Dihydroxybenzene Isomers in Water. Talanta 2018, 181, 80–86. [Google Scholar] [CrossRef]
- Nagel, S.C.; Bromfield, J.J. Bisphenol A: A Model Endocrine Disrupting Chemical with a New Potential Mechanism of Action. Endocrinology 2013, 154, 1962–1964. [Google Scholar] [CrossRef]
- Almeida, S.; Raposo, A.; Almeida-González, M.; Carrascosa, C. Bisphenol A: Food Exposure and Impact on Human Health. Compr. Rev. Food Sci. Food Saf. 2018, 6, 1447–1639. [Google Scholar] [CrossRef]
- Crain, D.A.; Eriksen, M.; Iguchi, T.; Jobling, S.; Laufer, H.; LeBlanc, G.A. An ecological assessment of bisphenol-A: Evidence from comparative biology. Reprod. Toxicol. 2007, 24, 225–239. [Google Scholar] [CrossRef]
- Jeon, G.W. Bisphenol A leaching from polycarbonate baby bottles into baby food causes potential health issues. Clin. Exp. Pediatr. 2022, 65, 450–452. [Google Scholar] [CrossRef]
- Wang, F.; Yang, J.; Wu, K. Mesoporous Silica-Based Electrochemical Sensor for Sensitive Determination of Environmental Hormone Bisphenol A. Anal. Chim. Acta 2009, 638, 23–28. [Google Scholar] [CrossRef] [PubMed]
- Messaoud, N.B.; Ghica, M.E.; Dridi, C.; Ali, M.A.; Brett, C.M.A. Electrochemical sensor based on a multi-walled carbon nanotube and gold nanoparticle for the sensitive detection of bisphenol A. Sens. Actuators B 2017, 253, 513–522. [Google Scholar] [CrossRef]
- Jiang, L.; Santiago, I.; Ford, J. A Comparative Study of Fouling-Free Nanodiamond and Nanocarbon Electrochemical Sensors for Sensitive Bisphenol A Detection. Carbon 2021, 174, 390–395. [Google Scholar] [CrossRef]
- Niu, X.; Yang, W.; Wang, G.; Ren, J.; Guo, H.; Gao, J. A Novel Electrochemical Sensor of Bisphenol A Based on Stacked Graphene Nanofibers/Gold Nanoparticles Composite Modified Glassy Carbon Electrode. Electrochim. Acta 2013, 98, 167–175. [Google Scholar] [CrossRef]
- Sanko, V.; Şenocak, A.; Tümay, S.O.; Orooji, Y.; Demirbas, E.; Khataee, A. An Electrochemical Sensor for Detection of Trace-Level Endocrine Disruptor Bisphenol A Using Mo2Ti2AlC3 MAX Phase/MWCNT Composite Modified Electrode. Environ. Res. 2022, 212, 113071. [Google Scholar] [CrossRef] [PubMed]
- Baghayeri, M.; Amiri, A.; Fayazi, M.; Nodehi, M.; Esmaeelnia, A. Electrochemical detection of bisphenol a on a MWCNTs/CuFe2O4 nanocomposite modified glassy carbon electrode. Mater. Chem. Phys. 2021, 261, 124247. [Google Scholar] [CrossRef]
- Zhang, R.; Zhang, Y.; Deng, X.; Sun, S.; Li, Y. A Novel Dual-Signal Electrochemical Sensor for Bisphenol A Determination by Coupling Nanoporous Gold Leaf and Self-Assembled Cyclodextrin. Electrochim. Acta 2018, 271, 417–424. [Google Scholar] [CrossRef]
- Zhu, W.; Yue, X.; Duan, J.; Zhang, Y.; Zhang, W.; Yu, S.; Wang, Y.; Zhang, D.; Wang, J. Electrochemically Co-Reduced 3D GO-C 60 Nanoassembly as an Efficient Nanocatalyst for Electrochemical Detection of Bisphenol S. Electrochim. Acta 2016, 188, 85–90. [Google Scholar] [CrossRef]
- Kim, K.S.; Jang, J.-R.; Choe, W.-S.; Yoo, P.J. Electrochemical detection of bisphenol A with high sensitivity and selectivity using recombinant protein-immobilized graphene electrodes. Biosens. Bioelectron. 2015, 71, 214–221. [Google Scholar] [CrossRef] [PubMed]
- Ezoji, H.; Rahimnejad, M.; Najafpour-Darzi, G. Advanced sensing platform for electrochemical monitoring of the environmental toxin bisphenol A. Ecotoxicol. Environ. Saf. 2020, 190, 110088. [Google Scholar] [CrossRef]
- Moraes, F.C.; Silva, T.A.; Cesarino, I.; Machado, S.A.S. Effect of the surface organization with carbon nanotubes on the electrochemical detection of bisphenol A. Sens. Actuators B 2013, 177, 14–18. [Google Scholar] [CrossRef]
- Goulart, L.A.; de Moraes, F.C.; Mascaro, L.H. Influence of the different carbon nanotubes on the development of electrochemical sensors for bisphenol A. Mater. Sci. Eng. C 2016, 58, 768–773. [Google Scholar] [CrossRef]
- Yang, J.; Wang, X.; Zhang, D.; Wang, L.; Li, Q.; Zhang, L. Simultaneous determination of endocrine disrupting compounds bisphenol F and bisphenol AF using carboxyl functionalized multi-walled carbon nanotubes modified electrode. Talanta 2014, 130, 207–212. [Google Scholar] [CrossRef]
- Mo, F.; Xie, J.; Wu, T.; Liu, M.; Zhang, Y.; Yao, S. A sensitive electrochemical sensor for bisphenol A on the basis of the AuPd incorporated carboxylic multi-walled carbon nanotube. Food Chem. 2019, 292, 253–259. [Google Scholar] [CrossRef] [PubMed]
- Amenyogbe, E.; Chen, G.; Wang, Z.; Lu, X.; Lin, M.; Lin, A.Y. A Review on Sex Steroid Hormone Estrogen Receptors in Mammals and Fish. Int. J. Endocrinol. 2020, 2020, 5386193. [Google Scholar] [CrossRef]
- Chang, J.; Zhou, J.; Gao, M.; Zhang, H.; Wang, T. Research Advances in the Analysis of Estrogenic Endocrine Disrupting Compounds in Milk and Dairy Products. Foods 2022, 11, 3057. [Google Scholar] [CrossRef]
- D’Ascenzo, G.; Di Corcia, A.; Gentili, A.; Mancini, R.; Mastropasqua, R.; Nazzari, M.; Samperi, R. Fate of natural estrogen conjugates in municipal sewage transport and treatment facilities. Sci. Total Environ. 2003, 302, 199–209. [Google Scholar] [CrossRef]
- Pan, G.; Zhao, G.; Wei, M.; Wang, Y.; Zhao, B. Design of Nanogold Electrochemical Immunosensor for Detection of Four Phenolic Estrogens. Chem. Phys. Lett. 2019, 732, 136657. [Google Scholar] [CrossRef]
- Raymundo-Pereira, P.A.; Campos, A.M.; Vicentini, F.C.; Janegitz, B.C.; Mendonça, C.D.; Furini, L.N.; Boas, N.V.; Calegaro, M.L.; Constantino, C.J.L.; Machado, S.A.S.; et al. Sensitive Detection of Estriol Hormone in Creek Water Using a Sensor Platform Based on Carbon Black and Silver Nanoparticles. Talanta 2017, 174, 652–659. [Google Scholar] [CrossRef] [PubMed]
- Chen, X.; Shi, Z.; Hu, Y.; Xiao, X.; Li, G. A Novel Electrochemical Sensor Based on Fe3O4-Doped Nanoporous Carbon for Simultaneous Determination of Diethylstilbestrol and 17β-Estradiol in Toner. Talanta 2018, 188, 81–90. [Google Scholar] [CrossRef]
- Ozcan, A.; Topcuogullari, D. Voltammetric determination of 17-b-estradiol by cysteamine self-assembled gold nanoparticle modified fumer silica decorated graphene nanoribbon nanocomposite. Sens. Actuators B Chem. 2017, 250, 85–90. [Google Scholar] [CrossRef]
- Maskini, M.; Ghica, M.E.; Baker, P.G.L.; Iwuoha, E.I.; Brett, C.M.A. Electrochemical sensor based on multiwalled carbon nanotube/gold nanoparticle modified glassy carbon electrode for detection of estradiol in environmental samples. Electroanalysis 2019, 31, 1925–1933. [Google Scholar] [CrossRef]
- Ke, H.; Liu, M.; Zhuang, L.; Li, Z.; Fan, L.; Zhao, G. A femtomolar level 17b-estradiol electrochemical aptasensor constructed on hierarchical dendritic gold modifed boron-doped diamond electrode. Electrochim. Acta 2014, 137, 146–153. [Google Scholar] [CrossRef]
- Javaid, S.; Lee, J.; Sofianos, M.V.; Douglas-Moore, Z.; Arrigan, D.W.M.; Silvester, D.S. Zinc Oxide Nanoparticles as Antifouling Materials for the Electrochemical Detection of Methylparaben. ChemElectroChem 2021, 8, 187–194. [Google Scholar] [CrossRef]
- Musa, A.M.; Kiely, J.; Luxton, R.; Honeychurch, K.C. Recent progress in screen-printed electrochemical sensors and biosensors for the detection of estrogens. Trends Anal. Chem. 2021, 139, 116254. [Google Scholar] [CrossRef]
- Lu, X.; Sun, J.; Sun, X. Recent advances in biosensors for the detection of estrogens in the environment and food. Trends Anal. Chem. 2020, 127, 115882. [Google Scholar] [CrossRef]
- Yuan, L.; Zhang, J.; Zhou, P.; Chen, J.; Wang, R.; Wen, T.; Li, Y.; Zhou, X.; Jiang, H. Electrochemical sensor based on molecularly imprinted membranes at platinum nanoparticles-modified electrode for determination of 17b-estradiol. Biosens. Bioelectron. 2011, 29, 29–33. [Google Scholar] [CrossRef] [PubMed]
- Zhang, X.; Peng, Y.; Bai, J.; Ning, B.; Sun, S.; Hong, X.; Liu, Y.; Liu, Y.; Gao, Z. A novel electrochemical sensor based on electropolymerized molecularly imprinted polymer and gold nanomaterials amplification for estradiol detection. Sens. Actuators B Chem. 2014, 200, 69–75. [Google Scholar] [CrossRef]
- Santos, A.M.; Wong, A.; Prado, T.M.; Fava, E.L.; Fatibello-Filho, O.; Sotomayor, M.D.P.T.; Moraes, F.C. Voltammetric determination of ethinylestradiol using screen-printed electrode filled with functionalized graphene, graphene quantum dots and magnetic nanoparticles coated with molecularly imprinted polymers. Talanta 2021, 224, 121804. [Google Scholar] [CrossRef]
- Zoratti, C.; Moretti, R.; Rebuzzi, L.; Albergati, I.V.; Di Somma, A.; Decorti, G.; Di Bella, S.; Croce, L.S.; Giuffre, M. Antibiotics and Liver Cirrhosis: What the Physicians Need to Know. Antibiotics 2022, 11, 31. [Google Scholar] [CrossRef]
- Yang, Q.; Gao, Y.; Kea, J.; Show, P.L.; Ge, Y.; Liu, Y.; Guo, R.; Chen, J. Antibiotics: An overview on the environmental occurrence, toxicity, degradation, and removal methods. Bioengineered 2021, 12, 7376–7416. [Google Scholar] [CrossRef] [PubMed]
- Alagumalai, K.; Shanmugam, R.; Chen, S.-M.; Babulal, S.M.; Periyalagan, A. Novel electrochemical method for detection of cytotoxic Tinidazole in aqueous media. Process Saf. Environ. Prot. 2021, 148, 992–1005. [Google Scholar] [CrossRef]
- Ensafi, A.A.; Nasr-Esfahani, P.; Rezaei, B. Metronidazole determination with an extremely sensitive and selective electrochemical sensor based on graphene nanoplatelets and molecularly imprinted polymers on graphene quantum dots. Sens. Actuators B Chem. 2018, 270, 192–199. [Google Scholar] [CrossRef]
- Yue, X.; Li, Z.; Zhao, S. A new electrochemical sensor for simultaneous detection of sulfamethoxazole and trimethoprim antibiotics based on graphene and ZnO nanorods modified glassy carbon electrode. Microchem. J. 2020, 159, 105440. [Google Scholar] [CrossRef]
- Bhengo, T.; Moyo, M.; Shumba, M.; Okonkwo, O.J. Simultaneous oxidative determination of antibacterial drugs in aqueous solutions using an electrode modified with MWCNTs decorated with Fe3O4 nanoparticles. New J. Chem. 2018, 42, 5014–5023. [Google Scholar] [CrossRef]
- Alam, A.U.; Qin, Y.; Catalano, M.; Wang, L.; Kim, M.J.; Howlader, M.M.R.; Hu, N.-X.; Deen, M.J. Tailoring MWCNTs and β-Cyclodextrin for Sensitive Detection of Acetaminophen and Estrogen. ACS Appl. Mater. Interfaces 2018, 10, 21411–21427. [Google Scholar] [CrossRef]
- Alagumalai, K.; Babulal, S.M.; Chen, S.-M.; Shanmugam, R.; Yesuraj, J. Electrochemical evaluation of naproxen through Au@f-CNT/GO nanocomposite in environmental water and biological samples. J. Ind. Eng. Chem. 2021, 104, 32–42. [Google Scholar] [CrossRef]
- Pollap, A.; Baran, K.; Kuszewska, N.; Kochana, J. Electrochemical sensing of ciprofloxacin and paracetamol in environmental water using titanium sol based sensor. J. Electroanal. Chem. 2020, 878, 114574. [Google Scholar] [CrossRef]
- Sasal, A.; Tyszczuk-Rotko, K.; Chojecki, M.; Korona, T.; Nosal-Wiercińska, A. Direct Determination of Paracetamol in Environmental Samples Using Screen-printed Carbon/Carbon Nanofibers Sensor—Experimental and Theoretical Studies. Electroanalysis 2020, 32, 1618–1628. [Google Scholar] [CrossRef]
- Madej, M.; Matoga, D.; Skaźnik, K.; Porada, R.; Baś, B.; Kochana, J. A voltammetric sensor based on mixed proton-electron conducting composite including metal-organic framework JUK-2 for determination of citalopram. Microchim. Acta 2021, 188, 184. [Google Scholar] [CrossRef]
- Kokulnathan, T.; Kumar, J.V.; Chen, S.-M.; Karthik, R.; Elangovan, A.; Muthuraj, V. One-step sonochemical synthesis of 1D β-stannous tungstate nanorods: An efficient and excellent electrocatalyst for the selective electrochemical detection of antipsychotic drug chlorpromazine. Ultrason. Sonochem. 2018, 44, 231–239. [Google Scholar] [CrossRef] [PubMed]
- Maddah, B. Developing a Modified Electrode Based on La3+/Co3O4Nanocubes and Its Usage to Electrochemical Detection of Venlafaxine. Int. J. Environ. Anal. Chem. 2020, 100, 121–133. [Google Scholar] [CrossRef]
- Wang, W.; Wang, X.; Cheng, N.; Luo, Y.; Lin, Y.; Xu, W.; Du, D. Recent advances in nanomaterials-based electrochemical (bio)sensors for pesticides detection. Trends Anal. Chem. 2020, 132, 116041. [Google Scholar] [CrossRef]
- Tan, X.; Hu, Q.; Wu, J.; Li, X.; Li, P.; Yu, H.; Li, X.; Lei, F. Electrochemical Sensor Based on Molecularly Imprinted Polymer Reduced Graphene Oxide and Gold Nanoparticles Modified Electrode for Detection of Carbofuran. Sens. Actuators B Chem. 2015, 220, 216–221. [Google Scholar] [CrossRef]
- Tunesi, M.M.; Kalwar, N.; Abbas, M.W.; Karakus, S.; Soomro, R.A.; Kilislioglu, A.; Abro, M.I.; Hallam, K.R. Functionalised CuO Nanostructures for the Detection of Organophosphorus Pesticides: A Non-Enzymatic Inhibition Approach Coupled with Nano-Scale Electrode Engineering to Improve Electrode Sensitivity. Sens. Actuators B Chem. 2018, 260, 480–489. [Google Scholar] [CrossRef]
- Lu, X.; Tao, L.; Li, Y.; Huang, H.; Gao, F. A Highly Sensitive Electrochemical Platform Based on the Bimetallic Pd@Au Nanowires Network for Organophosphorus Pesticides Detection. Sens. Actuators B Chem. 2019, 284, 103–109. [Google Scholar] [CrossRef]
- Fan, L.; Zhao, G.; Shi, H.; Liu, M.; Li, Z. A Highly Selective Electrochemical Impedance Spectroscopy-Based Aptasensor for Sensitive Detection of Acetamiprid. Biosens. Bioelectron. 2013, 43, 12–18. [Google Scholar] [CrossRef] [PubMed]
- Malode, S.J.; Shetti, N.P.; Reddy, K.R. Highly Sensitive Electrochemical Assay for Selective Detection of Aminotriazole Based on TiO2/Poly(CTAB) Modified Sensor. Environ. Technol. Innov. 2021, 21, 101222. [Google Scholar] [CrossRef]
- Dong, J.; Hou, J.; Jiang, J.; Ai, S. Innovative Approach for the Electrochemical Detection of Non-Electroactive Organophosphorus Pesticides Using Oxime as Electroactive Probe. Anal. Chim. Acta 2015, 885, 92–97. [Google Scholar] [CrossRef] [PubMed]
- Ilager, D.; Malode, S.J.; Kulkarni, R.M.; Shetti, N.P. Electrochemical Sensor Based on Ca-Doped ZnO Nanostructured Carbon Matrix for Algicide Dichlone. J. Hazard. Mater. Adv. 2022, 7, 100132. [Google Scholar] [CrossRef]
- Gao, Y.; Bian, C.; Ma, H.; Liu, H. Electroactive nanoporous gold driven electrochemical sensor for the simultaneous detection of carbendazim and methyl parathion. Electrochim. Acta 2019, 310, 78–85. [Google Scholar] [CrossRef]
- Revathi, M.; Kavitha, B.; Vedhi, C.; Senthil Kumar, N. Electrochemical Detection and Quantification of Reactive Red 195 Dyes on Graphene Modified Glassy Carbon Electrode. J. Environ. Sci. Health Part C 2019, 37, 42–54. [Google Scholar] [CrossRef]
- Clark, R.B.; Dick, J.E. Towards Deployable Electrochemical Sensors for Per- and Polyfluoroalkyl Substances (PFAS). Chem. Commun. 2021, 57, 8121–8130. [Google Scholar] [CrossRef]
- Faradilla, P.; Setiyanto, H.; Manurung, R.V.; Saraswaty, V. Electrochemical sensor based on screen printed carbon electrode–zinc oxide nano particles/molecularly imprinted-polymer (SPCE–ZnONPs/MIP) for detection of sodium dodecyl sulfate (SDS). RSC Adv. 2022, 12, 743. [Google Scholar] [CrossRef]
- Bansal, P.; Bhanjana, G.; Prabhakar, N.; Dhau, J.S.; Chaudhary, G.R. Electrochemical sensor based on ZrO2 NPs/Au electrode sensing layer for monitoring hydrazine and catechol in real water samples. J. Mol. Liq. 2017, 248, 651–665. [Google Scholar] [CrossRef]
- Malode, S.J.; Prabhu, K.; Pollet, B.G.; Kalanur, S.S.; Shetti, N.P. Preparation and performance of WO3/rGO modified carbon sensor for enhanced electrochemical detection of triclosan. Electrochim. Acta 2022, 429, 141010. [Google Scholar] [CrossRef]
- Lin, M.; Liu, Y.; Chen, X.; Fei, S.; Ni, C.; Fang, Q.; Liu, C.; Cai, Q. Poly(dopamine) coated gold nanocluster functionalized electrochemical immunosensor for brominated flame retardants using multienzyme-labeling carbon hollow nanochains as signal amplifiers. Biosens. Bioelectron. 2013, 45, 82–88. [Google Scholar] [CrossRef] [PubMed]
- Chen, H.; Zhang, Z.; Cai, R.; Rao, W.; Long, F. Molecularly imprinted electrochemical sensor based on nickel nanoparticles-graphene nanocomposites modified electrode for determination of tetrabromobisphenol A. Electrochim. Acta 2014, 117, 385–392. [Google Scholar] [CrossRef]
- Pang, Y.-H.; Huang, Y.-Y.; Li, W.-Y.; Yang, N.-C.; Shen, X.-F. Electrochemical Detection of Three Monohydroxylated Polycyclic Aromatic Hydrocarbons Using Electroreduced Graphene Oxide Modifed Screen-printed Electrode. Electroanalysis 2020, 32, 1459–1467. [Google Scholar] [CrossRef]
- Amin, I.; van den Brekel, H.; Nemani, K.; Batyrev, E.; de Vooys, A.; van der Weijde, H.; Anasori, B.; Shiju, N.R. Ti3C2Tx MXene Polymer Composites for Anticorrosion: An Overview and Perspective. ACS Appl. Mater. Interfaces 2022, 14, 43749–43758. [Google Scholar] [CrossRef]








| CECs/Sources | Effects | Ref. |
|---|---|---|
| 17-β-estradiol/Pharmaceuticals. | Affects aquatic animal health negatively and is a major threat to aquatic ecosystems | [3] |
| Per- and polyfluoroalkyl/Coatings and water-resistant materials. | Severe endocrine disruption effects, potential carcinogen | [4] |
| Magnetite nanoparticle/Engineered NP | Exposed earthworms developed skin discoloration and intestinal disintegration at high doses | [6] |
| CuO-NPs/Engineered Np | Leads to stunted growth in plants | [7] |
| Acetaminophen(N-acetyl-p-aminophenol)/Pharmaceuticals | Linked to a higher death rate; kidney, digestive, and cardiac disease | [3] |
| Bisphenol-A/EDCs | Decrease in fertility as well as problems with reproduction and growth | [8] |
Disclaimer/Publisher’s Note: The statements, opinions and data contained in all publications are solely those of the individual author(s) and contributor(s) and not of MDPI and/or the editor(s). MDPI and/or the editor(s) disclaim responsibility for any injury to people or property resulting from any ideas, methods, instructions or products referred to in the content. |
© 2023 by the authors. Licensee MDPI, Basel, Switzerland. This article is an open access article distributed under the terms and conditions of the Creative Commons Attribution (CC BY) license (https://creativecommons.org/licenses/by/4.0/).
Share and Cite
Adeniji, T.M.; Stine, K.J. Nanostructure Modified Electrodes for Electrochemical Detection of Contaminants of Emerging Concern. Coatings 2023, 13, 381. https://doi.org/10.3390/coatings13020381
Adeniji TM, Stine KJ. Nanostructure Modified Electrodes for Electrochemical Detection of Contaminants of Emerging Concern. Coatings. 2023; 13(2):381. https://doi.org/10.3390/coatings13020381
Chicago/Turabian StyleAdeniji, Taiwo Musa, and Keith J. Stine. 2023. "Nanostructure Modified Electrodes for Electrochemical Detection of Contaminants of Emerging Concern" Coatings 13, no. 2: 381. https://doi.org/10.3390/coatings13020381
APA StyleAdeniji, T. M., & Stine, K. J. (2023). Nanostructure Modified Electrodes for Electrochemical Detection of Contaminants of Emerging Concern. Coatings, 13(2), 381. https://doi.org/10.3390/coatings13020381

