Resistance Response and Regulatory Mechanisms of Ciprofloxacin-Induced Resistant Salmonella Typhimurium Based on Comprehensive Transcriptomic and Metabolomic Analysis
Abstract
1. Introduction
2. Results
2.1. Phenotypic Changes of Ciprofloxacin-Induced Resistant S. Typhimurium
2.2. Transcriptome Profiling of Ciprofloxacin-Induced Resistant S. Typhimurium H1
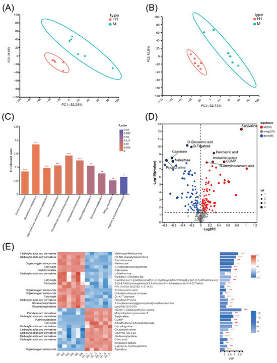
2.3. Metabolomic Profiling of Ciprofloxacin-Induced Resistant S. Typhimurium H1
2.4. Integrated Analysis of Transcriptome and Metabolome
2.5. The Effects of Exogenous Metabolites on the Susceptibility of CIP-Resistance Bacterial
3. Discussion
4. Materials and Methods
4.1. Bacterial Strains
4.2. Determination of the Minimum Inhibitory Concentration (MIC)
4.3. In Vitro Induction Experiment
4.4. Determination of Bacterial Growth Curve
4.5. Determination of Bacterial Motility
4.6. Determination of Biofilm Formation of Bacteria
4.7. Determination of Cell Membrane Permeability
4.8. Transmission Electron Microscopy
4.9. Transcriptomic Analysis
4.9.1. RNA Isolation, RNA-Seq Library Preparation, and Sequencing
4.9.2. RNA-Seq Data Analysis
4.10. Fluorescence Quantitative RT-PCR (qRT-PCR) Verification
4.11. Metabolomic Analysis
4.12. Combination Susceptibility Test of Exogenous Metabolites and Antibacterial Drugs
4.13. Statistical Analysis
Author Contributions
Funding
Institutional Review Board Statement
Informed Consent Statement
Data Availability Statement
Conflicts of Interest
Appendix A
| Gene | Primer | Primer Sequence (5′-3′) |
|---|---|---|
| gapA | gapA-F | CGCATCTCAGAACATCATC |
| gapA-R | AGGTCAACAACGGATACG | |
| ompF | ompF-F | GTTGAATCCTATACCGATATGG |
| ompF-R | GAGTTAATGCTGTGGTTGTC | |
| acrB | acrB-F | CAATATCCGACGATTGCGC |
| acrB-R | TATCGATACCGTTCATATTCTGT | |
| marA | marA-F | TTCTCTATCTGGCGGAACGC |
| marA-R | GTGTGGCGGCACATCAAAAT | |
| cheA | cheA-F | GGCTACTCTGACGGATGTCG |
| cheA-R | TCGGCCTCGATGACAAAACA | |
| citC | citC-F | GAAACGGTATGCGGAATCGC |
| citC-R | TCAGATAGCGATGGCCGTTC | |
| sseB | sseB-F | ACGTGCCAGAAATACCCAGG |
| sseB-R | CTCAGGCACCTCCTCTTTGG | |
| mrdA | mrdA-F | GGTGTCTACCCACCTGCTTC |
| mrdA-R | AGCCAGGGTCGAAAAGACTG |
References
- Jajere, S.M. A review of Salmonella enterica with particular focus on the pathogenicity and virulence factors, host specificity and antimicrobial resistance including multidrug resistance. Vet. World 2019, 12, 504–521. [Google Scholar] [CrossRef]
- Wei, Z.; Xu, X.; Yan, M.; Chang, H.; Li, Y.; Kan, B.; Zeng, M. Salmonella Typhimurium and Salmonella Enteritidis Infections in Sporadic Diarrhea in Children: Source Tracing and Resistance to Third-Generation Cephalosporins and Ciprofloxacin. Foodborne Pathog. Dis. 2019, 16, 244–255. [Google Scholar] [CrossRef] [PubMed]
- Nazir, J.; Manzoor, T.; Saleem, A.; Gani, U.; Bhat, S.S.; Khan, S.; Haq, Z.; Jha, P.; Ahmad, S.M. Combatting Salmonella: A focus on antimicrobial resistance and the need for effective vaccination. BMC Infect. Dis. 2025, 25, 84. [Google Scholar] [CrossRef]
- Ruvalcaba-Gómez, J.M.; Villagrán, Z.; Valdez-Alarcón, J.J.; Martínez-Núñez, M.; Gomez-Godínez, L.J.; Ruesga-Gutiérrez, E.; Anaya-Esparza, L.M.; Arteaga-Garibay, R.I.; Villarruel-López, A. Non-Antibiotics Strategies to Control Salmonella Infection in Poultry. Animals 2022, 12, 102. [Google Scholar] [CrossRef] [PubMed]
- Dong, N.; Li, Y.; Zhao, J.; Ma, H.; Wang, J.; Liang, B.; Du, X.; Wu, F.; Xia, S.; Yang, X.; et al. The phenotypic and molecular characteristics of antimicrobial resistance of Salmonella enterica subsp. enterica serovar Typhimurium in Henan Province, China. BMC Infect. Dis. 2020, 20, 511. [Google Scholar] [CrossRef] [PubMed]
- Tacconelli, E.; Carrara, E.; Savoldi, A.; Harbarth, S.; Mendelson, M.; Monnet, D.L.; Pulcini, C.; Kahlmeter, G.; Kluytmans, J.; Carmeli, Y.; et al. Discovery, research, and development of new antibiotics: The WHO priority list of antibiotic-resistant bacteria and tuberculosis. Lancet Infect Dis. 2018, 18, 318–327. [Google Scholar] [CrossRef]
- Ruiz, J. Transferable Mechanisms of Quinolone Resistance from 1998 Onward. Clin. Microbiol. Rev. 2019, 32, e00007-19. [Google Scholar] [CrossRef]
- An, R.; Alshalchi, S.; Breimhurst, P.; Munoz-Aguayo, J.; Flores-Figueroa, C.; Vidovic, S.; Zhou, Z. Strong influence of livestock environments on the emergence and dissemination of distinct multidrug-resistant phenotypes among the population of non-typhoidal Salmonella. PLoS ONE 2017, 12, e0179005. [Google Scholar] [CrossRef]
- Shaheen, A.; Tariq, A.; Iqbal, M.; Mirza, O.; Haque, A.; Walz, T.; Rahman, M. Mutational Diversity in the Quinolone Resistance-Determining Regions of Type-II Topoisomerases of Salmonella Serovars. Antibiotics 2021, 10, 1455. [Google Scholar] [CrossRef]
- Chernov, V.M.; Chernova, O.A.; Mouzykantov, A.A.; Lopukhov, L.L.; Aminov, R.I. Omics of antimicrobials and antimicrobial resistance. Expert Opin. Drug Discov. 2019, 14, 455–468. [Google Scholar] [CrossRef]
- Yang, H.; Zhou, Y.; Luo, Q.; Zhu, C.; Fang, B. L-leucine increases the sensitivity of drug-resistant Salmonella to sarafloxacin by stimulating central carbon metabolism and increasing intracellular reactive oxygen species level. Front. Microbiol. 2023, 14, 1186841. [Google Scholar] [CrossRef]
- Zhou, Y.; Yong, Y.; Zhu, C.; Yang, H.; Fang, B. Exogenous D-ribose promotes gentamicin treatment of several drug-resistant Salmonella. Front. Microbiol. 2022, 13, 1053330. [Google Scholar] [CrossRef]
- CLSI,2018; Clinical and Laboratory Standards Institute (CLSI) Performance Standards for Antimicrobial Susceptibility Testing. Clinical and Laboratory Standards Institute: Wayne, PA, USA, 2018.
- Yao, W.; Xu, G.; Bai, B.; Wang, H.; Deng, M.; Zheng, J.; Li, D.; Deng, X.; Liu, X.; Lin, Z.; et al. In vitro-induced erythromycin resistance facilitates cross-resistance to the novel fluoroketolide, solithromycin, in Staphylococcus aureus. FEMS Microbiol. Lett. 2018, 365, 12. [Google Scholar] [CrossRef]
- Stincone, A.; Prigione, A.; Cramer, T.; Wamelink, M.M.C.; Campbell, K.; Cheung, E.; Olin-Sandoval, V.; Grüning, N.-M.; Krüger, A.; Tauqeer Alam, M.; et al. The return of metabolism: Biochemistry and physiology of the pentose phosphate pathway. Biol. Rev. 2015, 90, 927–963. [Google Scholar] [CrossRef] [PubMed]
- Rice, L.B. Mechanisms of Resistance and Clinical Relevance of Resistance to β-Lactams, Glycopeptides, and Fluoroquinolones. Mayo Clin. Proc. 2012, 87, 198–208. [Google Scholar] [CrossRef]
- Spöring, I.; Felgner, S.; Preuße, M.; Eckweiler, D.; Rohde, M.; Häussler, S.; Weiss, S.; Erhardt, M.; Gunn, J.S.; Kaufmann, S.H.E. Regulation of Flagellum Biosynthesis in Response to Cell Envelope Stress in Salmonella enterica Serovar Typhimurium. mBio 2018, 9, e00736-17. [Google Scholar] [CrossRef]
- Xu, X.; Li, H.; Qi, X.; Chen, Y.; Qin, Y.; Zheng, J.; Jiang, X. cheA, cheB, cheR, cheV, and cheY Are Involved in Regulating the Adhesion of Vibrio harveyi. Front. Cell. Infect. Microbiol. 2021, 10, 591751. [Google Scholar] [CrossRef] [PubMed]
- Minamino, T.; Kinoshita, M.; Slauch, J.M. Structure, Assembly, and Function of Flagella Responsible for Bacterial Locomotion. EcoSal Plus 2023, 11, eesp00112023. [Google Scholar] [CrossRef] [PubMed]
- Bruchmann, S.; Dötsch, A.; Nouri, B.; Chaberny, I.F.; Häussler, S. Quantitative Contributions of Target Alteration and Decreased Drug Accumulation to Pseudomonas aeruginosa Fluoroquinolone Resistance. Antimicrob. Agents Chemother. 2013, 57, 1361–1368. [Google Scholar] [CrossRef] [PubMed]
- Lau, C.K.Y.; Krewulak, K.D.; Vogel, H.J.; Bitter, W. Bacterial ferrous iron transport: The Feo system. FEMS Microbiol. Rev. 2016, 40, 273–298. [Google Scholar] [CrossRef]
- Allison, S. Glutamine mitigates antimicrobial resistance. Nat. Rev. Nephrol. 2022, 18, 137. [Google Scholar] [CrossRef]
- Fang, D.; Xu, T.; Li, F.; Sun, Y.; Sun, J.; Yin, Y.; Zhang, H.; Wang, Z.; Liu, Y. Methionine-driven methylation modification overcomes plasmid-mediated high-level tigecycline resistance. Nat. Commun. 2025, 16, 1–18. [Google Scholar] [CrossRef]
- Ling, Z.-N.; Jiang, Y.-F.; Ru, J.-N.; Lu, J.-H.; Ding, B.; Wu, J. Amino acid metabolism in health and disease. Signal Transduct. Target. Ther. 2023, 8, 1–32. [Google Scholar] [CrossRef]
- Patra, K.C.; Hay, N. The pentose phosphate pathway and cancer. Trends Biochem. Sci. 2014, 39, 347–354. [Google Scholar] [CrossRef]
- Liao, J.; Tan, J.; Li, X.; Huang, D.; Wang, L.; Zhu, L.; Chen, Z.; Gan, L.; Liu, W.; Jin, X. Combined transcriptome and metabolome analysis revealed the antimicrobial mechanism of Griseorhodin C against Methicillin-resistant Staphylococcus aureus. Sci. Rep. 2024, 14, 30242. [Google Scholar] [CrossRef] [PubMed]
- Moffatt, B.A.; Ashihara, H. Purine and Pyrimidine Nucleotide Synthesis and Metabolism. In The Arabidopsis Book; The American Society of Plant Biologists: Rockville, MD, USA, 2002; Volume 1, p. e0018. [Google Scholar]
- Stokes, J.M.; Lopatkin, A.J.; Lobritz, M.A.; Collins, J.J. Bacterial Metabolism and Antibiotic Efficacy. Cell Metab. 2019, 30, 251–259. [Google Scholar] [CrossRef]
- Wohlkonig, A.; Chan, P.F.; Fosberry, A.P.; Homes, P.; Huang, J.; Kranz, M.; Leydon, V.R.; Miles, T.J.; Pearson, N.D.; Perera, R.L.; et al. Structural basis of quinolone inhibition of type IIA topoisomerases and target-mediated resistance. Nat. Struct. Mol. Biol. 2010, 17, 1152–1153. [Google Scholar] [CrossRef]
- Hopkins, K.L.; Davies, R.H.; Threlfall, E.J. Mechanisms of quinolone resistance in Escherichia coli and Salmonella: Recent developments. Int. J. Antimicrob. Agents 2005, 25, 358–373. [Google Scholar] [CrossRef] [PubMed]
- Horii, T.; Muramatsu, H.; Iinuma, Y. Mechanisms of resistance to fluoroquinolones and carbapenems in Pseudomonas putida. J. Antimicrob. Chemother. 2005, 56, 643–647. [Google Scholar] [CrossRef]
- Muramatsu, H.; Horii, T.; Takeshita, A.; Hashimoto, H.; Maekawa, M. Characterization of Fluoroquinolone and Carbapenem Susceptibilities in Clinical Isolates of Levofloxacin-Resistant Pseudomonas aeruginosa. Chemotherapy 2005, 51, 70–75. [Google Scholar] [CrossRef] [PubMed]
- Honda, H.; Sato, T.; Shinagawa, M.; Fukushima, Y.; Nakajima, C.; Suzuki, Y.; Kuronuma, K.; Takahashi, S.; Takahashi, H.; Yokota, S.-I. In Vitro Derivation of Fluoroquinolone-Resistant Mutants from Multiple Lineages of Haemophilus influenzae and Identification of Mutations Associated with Fluoroquinolone Resistance. Antimicrob. Agents Chemother. 2020, 64, e01500-19. [Google Scholar] [CrossRef]
- Sun, E.; Liu, S.; Hancock, R.E.W. Surfing Motility: A Conserved yet Diverse Adaptation among Motile Bacteria. J. Bacteriol. 2018, 200, e00394-18. [Google Scholar] [CrossRef]
- Westerman, T.L.; McClelland, M.; Elfenbein, J.R.; Tukel, C.; Hiller, N.L. YeiE Regulates Motility and Gut Colonization in Salmonella enterica Serotype Typhimurium. mBio 2021, 12, e0368020. [Google Scholar] [CrossRef] [PubMed]
- Uruén, C.; Chopo-Escuin, G.; Tommassen, J.; Mainar-Jaime, R.C.; Arenas, J. Biofilms as Promoters of Bacterial Antibiotic Resistance and Tolerance. Antibiotics 2020, 10, 3. [Google Scholar] [CrossRef]
- Nie, D.; Hu, Y.; Chen, Z.; Li, M.; Hou, Z.; Luo, X.; Mao, X.; Xue, X. Outer membrane protein A (OmpA) as a potential therapeutic target for Acinetobacter baumannii infection. J. Biomed. Sci. 2020, 27, 26. [Google Scholar] [CrossRef] [PubMed]
- Darby, E.M.; Trampari, E.; Siasat, P.; Gaya, M.S.; Alav, I.; Webber, M.A.; Blair, J.M.A. Molecular mechanisms of antibiotic resistance revisited. Nat. Rev. Microbiol. 2023, 21, 280–295. [Google Scholar] [CrossRef]
- Weston, N.; Sharma, P.; Ricci, V.; Piddock, L.J. Regulation of the AcrAB-TolC efflux pump in Enterobacteriaceae. Res. Microbiol. 2018, 169, 425–431. [Google Scholar] [CrossRef]
- Hirakawa, H.; Nishino, K.; Hirata, T.; Yamaguchi, A. Comprehensive Studies of Drug Resistance Mediated by Overexpression of Response Regulators of Two-Component Signal Transduction Systems in Escherichia coli. J. Bacteriol. 2003, 185, 1851–1856. [Google Scholar] [CrossRef]
- Hoff, J.S.; Kristich, C.J. Thymidylate Limitation Potentiates Cephalosporin Activity toward Enterococci via an Exopolysaccharide-Based Mechanism. ACS Chem. Biol. 2016, 11, 1561–1568. [Google Scholar] [CrossRef]
- Ren, X.; Zou, L.; Holmgren, A. Targeting Bacterial Antioxidant Systems for Antibiotics Development. Curr. Med. Chem. 2020, 27, 1922–1939. [Google Scholar] [CrossRef] [PubMed]
- Barrientos-Moreno, L.; Molina-Henares, M.A.; Ramos-González, M.I.; Espinosa-Urgel, M. Arginine as an environmental and metabolic cue for cyclic diguanylate signalling and biofilm formation in Pseudomonas putida. Sci. Rep. 2020, 10, 13623. [Google Scholar] [CrossRef]
- Mattiello, S.P.; Barth, V.C.; Scaria, J.; Ferreira, C.A.S.; Oliveira, S.D. Fluoroquinolone and beta-lactam antimicrobials induce different transcriptome profiles in Salmonella enterica persister cells. Sci. Rep. 2023, 13, 18696. [Google Scholar] [CrossRef]
- Xiao, G.; Li, J.; Sun, Z. The Combination of Antibiotic and Non-Antibiotic Compounds Improves Antibiotic Efficacy against Multidrug-Resistant Bacteria. Int. J. Mol. Sci. 2023, 24, 15493. [Google Scholar] [CrossRef]
- Du, J.; Wu, Z.; Zhu, C.; Yang, H.; Zhao, F.; Fang, B. Exogenous cystine increases susceptibility of drug-resistant Salmonella to gentamicin by promoting oxidation of glutathione metabolism and imbalance of intracellular redox levels. Front. Microbiol. 2025, 16, 1527480. [Google Scholar] [CrossRef]
- Zhu, C.; Zhou, Y.; Kang, J.; Yang, H.; Lin, J.; Fang, B. Alkaline arginine promotes the gentamicin-mediated killing of drug-resistant Salmonella by increasing NADH concentration and proton motive force. Front. Microbiol. 2023, 14, 1237825. [Google Scholar] [CrossRef] [PubMed]
- Zhao, X.; Chen, H.; Jin, Z.; Li, L.; Zhang, J.; Kong, X. GC-MS-based metabolomics analysis reveals L-aspartate enhances the antibiotic sensitivity of neomycin sulfate-resistant Aeromonas hydrophila. J. Fish Dis. 2018, 41, 1831–1841. [Google Scholar] [CrossRef] [PubMed]
- Chen, Y.-T.; Ma, Y.-M.; Peng, X.-X.; Li, H. Glutamine potentiates gentamicin to kill lab-evolved gentamicin-resistant and clinically isolated multidrug-resistant Escherichia coli. Front. Microbiol. 2022, 13, 1071278. [Google Scholar] [CrossRef] [PubMed]
- Fan, L.; Pan, Z.; Zhong, Y.; Guo, J.; Liao, X.; Pang, R.; Xu, Q.; Ye, G.; Su, Y.; Kumar, A. L-glutamine sensitizes Gram-positive-resistant bacteria to gentamicin killing. Microbiol. Spectr. 2023, 11, e0161923. [Google Scholar] [CrossRef]





| Antimicrobials | Susceptible Strain M | Resistant Strain H1 | Multiples of Change of MIC |
|---|---|---|---|
| Ciprofloxacin | ≤0.004 | 2 (R) | ≥512 |
| Enrofloxacin | ≤0.004 | 1 (I) | ≥256 |
| Ofloxacin | 0.03 | 4 (R) | 128 |
| Ceftriaxone | 0.016 | >32 (R) | >2048 |
| Cefepime | ≤0.03 | ≤0.03 | - |
| Ceftazidime | 0.25 | 0.5 | 2 |
| Cefquinome | ≤0.06 | 0.25 | ≥4 |
| Cefoxitin | ≤0.25 | 2 | ≥8 |
| Ceftiofur | ≤0.12 | 1 | ≥8 |
| Aztreonam | ≤0.03 | 0.06 | ≥2 |
| Ampicillin | ≤0.5 | >2048 (R) | ≥4096 |
| Amoxicillin/Clavulanate | ≤0.5/0.25 | 16/8 | ≥32/32 |
| Meropenem | 0.016 | 0.016 | - |
| Apramycin | 4 | 2 | 0.5 |
| Gentamycin | ≤0.12 | 2 | ≥16 |
| Azithromycin | 2 | 2 | - |
| Tetracycline | 1 | 128 (R) | 128 |
| Doxycycline | 1 | 16 | 16 |
| Florfenicol | 2 | 4 | 2 |
| Colistin | 0.12 | 0.25 | 2 |
| Fosfomycin | 8 | ≤4 | ≤0.5 |
| Gene | Description | SNP |
|---|---|---|
| gyrB | DNA topoisomerase (ATP-hydrolyzing) subunit | A1398C (Glu469Asp) |
| feoB | Fe2+ transporter permease subunit FeoB | A770C (Asp257Ala); T773C (Val258Ala) |
| atpA | F0F1 ATP synthase subunit alpha | G596T (Gly199Val) |
| Glutamine | Reduced Glutathione | Glutamic Acid | Aspartic Acid | Proline | Methionine | |
|---|---|---|---|---|---|---|
| Single metabolite (mmol/L) | 40 | 20 | 10 | 10 | >80 | >80 |
| Single ciprofloxacin (μg/mL) | 2 | |||||
| Combined metabolite (mmol/L) | 20 | 5 | 0.625 | 0.625 | 1.25 | 1.25 |
| Combined ciprofloxacin (μg/mL) | 32 | 16 | 2 | 2 | 2 | 2 |
| FIC | 16.5 | 8.25 | 1.0625 | 1.0625 | 1 < FIC < 1.015625 | 1 < FIC < 1.015625 |
| Single ampicillin (μg/mL) | >2048 | |||||
| Combined metabolites (mmol/L) | 40 | 20 | 10 | 10 | - | - |
| Combined ampicillin (μg/mL) | 2 | 2 | 2 | 2 | - | - |
| FIC | 1 < FIC < 1.001 | 1 < FIC < 1.001 | 1 < FIC < 1.001 | 1 < FIC < 1.001 | - | - |
| Single tetracycline (μg/mL) | 128 | |||||
| Combined metabolites (mmol/L) | 20 | 20 | 10 | 1.25 | 1.25 | 1.25 |
| Combined tetracycline (μg/mL) | 64 | 128 | 128 | 128 | 128 | 128 |
| FIC | 1 | 2 | 2 | 1.125 | 1 < FIC < 1.015625 | 1 < FIC < 1.015625 |
| Single ceftriaxone (μg/mL) | >32 | |||||
| Combined metabolites (mmol/L) | 40 | 20 | 10 | 10 | - | - |
| Combined ceftriaxone (μg/mL) | 0.03125 | 0.03125 | 0.03125 | 0.03125 | - | - |
| FIC | 1 < FIC < 1.001 | 1 < FIC < 1.001 | 1 < FIC < 1.001 | 1 < FIC < 1.001 | - | - |
Disclaimer/Publisher’s Note: The statements, opinions and data contained in all publications are solely those of the individual author(s) and contributor(s) and not of MDPI and/or the editor(s). MDPI and/or the editor(s) disclaim responsibility for any injury to people or property resulting from any ideas, methods, instructions or products referred to in the content. |
© 2025 by the authors. Licensee MDPI, Basel, Switzerland. This article is an open access article distributed under the terms and conditions of the Creative Commons Attribution (CC BY) license (https://creativecommons.org/licenses/by/4.0/).
Share and Cite
Yang, X.; Chu, J.; Huang, L.; Farhan, M.H.R.; Feng, M.; Bai, J.; Wang, B.; Cheng, G. Resistance Response and Regulatory Mechanisms of Ciprofloxacin-Induced Resistant Salmonella Typhimurium Based on Comprehensive Transcriptomic and Metabolomic Analysis. Antibiotics 2025, 14, 767. https://doi.org/10.3390/antibiotics14080767
Yang X, Chu J, Huang L, Farhan MHR, Feng M, Bai J, Wang B, Cheng G. Resistance Response and Regulatory Mechanisms of Ciprofloxacin-Induced Resistant Salmonella Typhimurium Based on Comprehensive Transcriptomic and Metabolomic Analysis. Antibiotics. 2025; 14(8):767. https://doi.org/10.3390/antibiotics14080767
Chicago/Turabian StyleYang, Xiaohan, Jinhua Chu, Lulu Huang, Muhammad Haris Raza Farhan, Mengyao Feng, Jiapeng Bai, Bangjuan Wang, and Guyue Cheng. 2025. "Resistance Response and Regulatory Mechanisms of Ciprofloxacin-Induced Resistant Salmonella Typhimurium Based on Comprehensive Transcriptomic and Metabolomic Analysis" Antibiotics 14, no. 8: 767. https://doi.org/10.3390/antibiotics14080767
APA StyleYang, X., Chu, J., Huang, L., Farhan, M. H. R., Feng, M., Bai, J., Wang, B., & Cheng, G. (2025). Resistance Response and Regulatory Mechanisms of Ciprofloxacin-Induced Resistant Salmonella Typhimurium Based on Comprehensive Transcriptomic and Metabolomic Analysis. Antibiotics, 14(8), 767. https://doi.org/10.3390/antibiotics14080767
