Improvement in Diagnosis and Management of Nosocomial Pneumonias in a Cardiovascular Surgery Intensive Care Unit: A Multidisciplinary Approach
Abstract
1. Introduction
2. Methods
2.1. Pre-Work
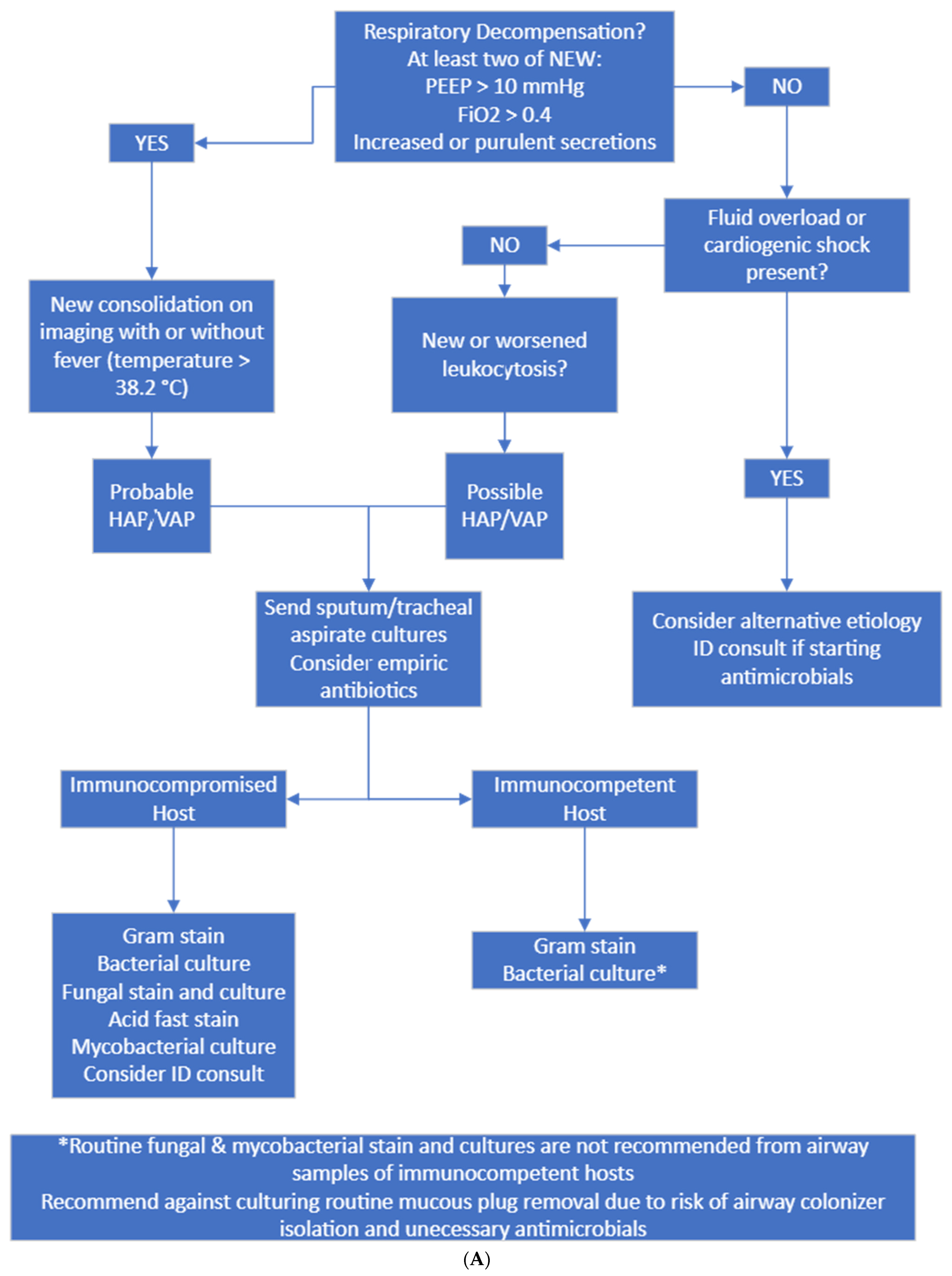
- Patients who were not immunocompromised hosts (ICHs) were undergoing culture evaluation targeting ICH pathogens. Instead of just Gram staining and bacterial cultures of respiratory samples, orders included fungal and mycobacterial smears and cultures, which represents a significant burden on the microbiology lab. Each fungal culture is held for 24 days, and each mycobacterial culture is held for 42 days. We discovered that the order set used for processing bronchial alveolar lavage (BAL) samples automatically included fungal and mycobacterial smears and cultures. This led to frequent isolation of airway colonizers (e.g., Candida spp.) that would not typically need antimicrobial treatment, and no patient was found to have positive mycobacterial results [14]. Virologic respiratory panels were intermittently sent, and no patient received targeted antiviral therapy.
- Patients were given broad-spectrum antibiotics (coverage for methicillin-resistant Staphylococcus aureus and Pseudomonas aeruginosa, including vancomycin, cefepime, meropenem, and piperacillin–tazobactam) for an average of 7 days in culture-negative and 9.3 days in culture-positive patients, even without data necessitating broad therapy.
- Patients were given full courses of antibiotic treatment (e.g., vancomycin, cefepime, meropenem, and piperacillin–tazobactam) despite not meeting clinical criteria for pneumonia.

2.2. Protocol Creation and Validation
2.3. Protocol Implementation and Data Collection
2.4. Statistical Analysis
3. Results
3.1. Phase 1: Chart Review for Protocol Validation
3.2. Phase 3: Prospective Implementation and Daily Audit
3.3. Comparative Outcomes
3.4. Automated Dashboard Assessment
4. Discussion
5. Conclusions
Author Contributions
Funding
Institutional Review Board Statement
Informed Consent Statement
Data Availability Statement
Conflicts of Interest
References
- Duszynska, W.; Idziak, M.; Smardz, K.; Burkot, A.; Grotowska, M.; Rojek, S. Frequency, Etiology, Mortality, Cost, and Prevention of Respiratory Tract Infections—Prospective, One Center Study. J. Clin. Med. 2022, 11, 3764. [Google Scholar] [CrossRef] [PubMed]
- Kalil, A.C.; Metersky, M.L.; Klompas, M.; Muscedere, J.; Sweeney, D.A.; Palmer, L.B.; Napolitano, L.M.; O’Grady, N.P.; Bartlett, J.G.; Carratalà, J.; et al. Management of Adults With Hospital-acquired and Ventilator-associated Pneumonia: 2016 Clinical Practice Guidelines by the Infectious Diseases Society of America and the American Thoracic Society. Clin. Infect. Dis. 2016, 63, e61–e111. [Google Scholar] [CrossRef] [PubMed]
- Campogiani, L.; Tejada, S.; Ferreira-Coimbra, J.; Restrepo, M.I.; Rello, J. Evidence supporting recommendations from international guidelines on treatment, diagnosis, and prevention of HAP and VAP in adults. Eur. J. Clin. Microbiol. Infect. Dis. 2020, 39, 483–491. [Google Scholar] [CrossRef] [PubMed]
- Chastre, J.; Fagon, J.Y. Ventilator-associated Pneumonia. Am. J. Respir. Crit. Care Med. 2002, 165, 867–903. [Google Scholar] [CrossRef] [PubMed]
- Soper, N.S.; Albin, O.R. Healthcare providers consistently overestimate the diagnostic probability of ventilator-associated pneumonia. Infect. Control Hosp. Epidemiol. 2023, 44, 1927–1931. [Google Scholar] [CrossRef] [PubMed]
- Evans, L.; Rhodes, A.; Alhazzani, W.; Antonelli, M.; Coopersmith, C.M.; French, C.; Machado, F.R.; Mcintyre, L.; Ostermann, M.; Prescott, H.C.; et al. Surviving Sepsis Campaign: International Guidelines for Management of Sepsis and Septic Shock 2021. Crit. Care Med. 2021, 49, e1063–e1143. [Google Scholar] [CrossRef] [PubMed]
- Sanders, J.; Makariou, N.; Tocock, A.; Magboo, R.; Thomas, A.; Aitken, L.M. Preoperative risk assessment tools for morbidity after cardiac surgery: A systematic review. Eur. J. Cardiovasc. Nurs. 2022, 21, 655–664. [Google Scholar] [CrossRef] [PubMed]
- Squiccimarro, E.; Stasi, A.; Lorusso, R.; Paparella, D. Narrative review of the systemic inflammatory reaction to cardiac surgery and cardiopulmonary bypass. Artif. Organs 2022, 46, 568–577. [Google Scholar] [CrossRef] [PubMed]
- Warltier, D.C.; Laffey, J.G.; Boylan, J.F.; Cheng, D.C.H. The Systemic Inflammatory Response to Cardiac Surgery. Anesthesiology 2002, 97, 215–252. [Google Scholar] [CrossRef] [PubMed]
- De La Varga-Martínez, O.; Gómez-Sánchez, E.; Muñoz, M.F.; Lorenzo, M.; Gómez-Pesquera, E.; Poves-Álvarez, R.; Tamayo, E.; Heredia-Rodríguez, M. Impact of nosocomial infections on patient mortality following cardiac surgery. J. Clin. Anesth. 2021, 69, 110104. [Google Scholar] [CrossRef] [PubMed]
- Pierce, G.N.; Resch, C.; Mourin, M.; Dibrov, P.; Dibrov, E.; Ravandi, A. Bacteria and the growing threat of multidrug resistance for invasive cardiac interventions. Rev. Cardiovasc. Med. 2022, 23, 15. [Google Scholar] [CrossRef] [PubMed]
- Ren, J.; Duan, S.; Wu, Y.; Wen, M.; Zhang, J.; Liu, Y.; Zhu, G. Multidrug-resistant bacterial infection in adult patients following cardiac surgery: Clinical characteristics and risk factors. BMC Cardiovasc. Disord. 2023, 23, 472. [Google Scholar] [CrossRef] [PubMed]
- Crabtree, T.; Aitchison, D.; Meyers, B.F.; Tymkew, H.; Smith, J.R.; Guthrie, T.J.; Munfakh, N.; Moon, M.R.; Pasque, M.K.; Lawton, J.; et al. Clostridium Difficile in Cardiac Surgery: Risk Factors and Impact on Postoperative Outcome. Ann. Thorac. Surg. 2007, 83, 1396–1402. [Google Scholar] [CrossRef] [PubMed]
- Shah, A.S.; O’Horo, J.C.; Tang, S.; Bryson, A.L.; Wengenack, N.L.; Sampathkumar, P. Fungal Diagnostic Stewardship in Bronchoscopy Specimens for Immunocompetent Patients in the Intensive Care Unit. Mayo Clin. Proc. 2019, 94, 1781–1785. [Google Scholar] [CrossRef] [PubMed]
- Klompas, M.; Li, L.; Menchaca, J.T.; Gruber, S.; for the CDC Prevention Epicenters Program. Ultra short course antibiotics for patients with suspected ventilator-associated pneumonia but minimal and stable ventilator settings. Clin. Infect. Dis. 2016, 64, 870–876. [Google Scholar] [CrossRef] [PubMed]
- Ilges, D.; Tande, A.J.; Stevens, R.W. A Broad Spectrum of Possibilities: Spectrum Scores as a Unifying Metric of Antibiotic Utilization. Clin. Infect. Dis. 2023, 77, 167–173. [Google Scholar] [CrossRef] [PubMed]
- US Centers for Disease Control and Prevention. Ventilator-Associated Event (VAE). The National Healthcare Safety Network (NSHN) Manual: NHSN 2024 Toolkit for Ventilator Associated Event (VAE); Division of Healthcare Quality Promotion, National Center for Emerging and Zoonotic Infectious Diseases: Atlanta, GA, USA.
- Pickens, C.I.; Wunderink, R.G. Principles and Practice of Antibiotic Stewardship in the ICU. Chest 2019, 156, 163–171. [Google Scholar] [CrossRef] [PubMed]
- He, S.; Wu, F.; Wu, X.; Xin, M.; Ding, S.; Wang, J.; Ouyang, H.; Zhang, J. Ventilator-associated events after cardiac surgery: Evidence from 1709 patients. J. Thorac. Dis. 2018, 10, 776–783. [Google Scholar] [CrossRef] [PubMed]


| Clinical Presentation Factors | Objective Factors |
|---|---|
| Increased or purulent secretions | New PEEP > 10 in intubated patient |
| New lung consolidation on chest imaging | Respiratory rate > 25 bpm in non-intubated patient |
| Presence of fluid overload or cardiogenic shock | New FiO2 > 0.4 |
| Stability on day 3 and day 5 | Fever (temperature ≥ 38.2 °C) |
| New leukocytosis (WBC > 12) | |
| History of MDROs cultured in prior 90 days | |
| Duration of antibiotic therapy | |
| Cultures ordered and their results |
| Pre-Protocol (n = 35) | Post-Protocol (n = 39) | |
|---|---|---|
| Age, median (IQR) | 63.0 (49.0, 72.0) | 66.0 (57.0, 73.0) |
| Sex, n (%) | ||
| Female | 13 (37%) | 13 (33%) |
| Male | 22 (63%) | 26 (67%) |
| Type of hospitalization, n (%), N = 69 | ||
| Elective | 21 (60%) | 13 (38%) |
| Emergency | 7 (20%) | 7 (21%) |
| Trauma | 0 (0%) | 1 (3%) |
| Urgent | 7 (20%) | 0 (0%) |
| SOFA score (at 24 h), median (IQR) | 12.0 (9.0, 14.0) | 12.0 (5.0, 14.0) |
| APACHE3 score (at 24 h), median (IQR) | 124.0 (80.0, 144.0) | 105.0 (66.0, 125.0) |
| Accurate diagnosis | ||
| Probable HAP/VAP | 18 (51%) | 30 (77%) |
| Possible HAP/VAP | 3 (9%) | 2 (5%) |
| Unlikely HAP/VAP | 14 (40%) | 7 (18%) |
| Pre-Protocol (n = 35) | Post-Protocol (n = 39) | |
|---|---|---|
| PEEP, median (IQR), N = 56, mmHg | 8.0 (8.0, 10.0) | 10.0 (8.0, 13.0) |
| Tachypnea, n (%), | 24 (69%) | 24 (62%) |
| Hypoxia, n (%) | 30 (86%) | 25 (64%) |
| FiO2, median (IQR), N = 66 | 47.5 (40.0, 60.0) | 45.0 (40.0, 60.0) |
| Temperature (°C), median (IQR), degrees C | 36.8 (36.6, 37.4) | 37.5 (37.2, 38.2) |
| New lung consolidation, n (%) N = 72 | 17 (50%) | 27 (71%) |
| WBC, median (IQR), cells ×109/L | 15.0 (12.2, 22.2) | 15.6 (11.4, 19.1) |
| New or worsened leukocytosis, n (%), N = 73 | 20 (59%) | 25 (64%) |
| Fluid overloaded or Cardiogenic shock, n (%) | 13 (37%) | 13 (33%) |
| Culture sent, n (%) | 28 (80%) | 33 (85%) |
| Positive culture, n (%), N = 61 | 9 (32%) | 18 (55%) |
| Symptoms, n (%) | 29 (83%) | 35 (90%) |
| History of multidrug-resistant organisms, n (%) | 0 (0%) | 7 (18%) |
| Unadjusted | |||||
|---|---|---|---|---|---|
| Pre-Protocol (n = 35) | Post-Protocol (n = 39) | Estimate * | 95% CI | p-Value | |
| Primary | |||||
| Nosocomial pneumonia, n (%) | 27 (77%) | 34 (87%) | 1.42 | (0.77, 2.62) | 0.263 |
| Appropriate diagnostic testing, n (%) | 8 (23%) | 21 (54%) | 1.98 | (1.20, 3.29) | 0.008 |
| Appropriate treatment, n (%) | 21 (60%) | 19 (49%) | 0.80 | (0.50, 1.26) | 0.235 |
| Reason for treatment protocol nonadherence n (%), N = 34 | - | - | - | ||
| Inappropriate duration of therapy, n (%) | 14 (100%) | 19 (95%) | |||
| Inappropriate antibiotic and duration of therapy | 0 (0%) | 1 (5%) | |||
| Secondary appropriate treatment, n (%) | 22 (63%) | 26 (67%) | 1.09 | (0.67, 1.75) | 0.732 |
| Cumulative spectrum score, median (IQR) a a | 56.0 (40.0, 64.0) | 49.0 (35.0, 70.0) | 0.97 | (0.76, 1.25) | 0.842 |
| Secondary | |||||
| Duration of antibiotics, days, median (IQR) a a | 7.0 (6.0, 9.0) | 6.0 (5.0, 10.0) | 0.90 | (0.71, 1.13) | 0.356 |
| Hospital length of stay, days, median (IQR) a a | 36.5 (16.4, 53.2) | 26.2 (16.7, 43.3) | 0.72 | (0.50, 1.04) | 0.084 |
| ICU length of stay, days, median (IQR) a a | 11.3 (6.5, 37.9) | 22.6 (9.9, 30.4) | 1.25 | (0.83, 1.89) | 0.283 |
| ICU mechanical ventilation days, median (IQR) a a | 6.5 (0.4, 19.2) | 9.1 (2.4, 20.3) | 1.70 | (0.77, 3.76) | 0.197 |
Disclaimer/Publisher’s Note: The statements, opinions and data contained in all publications are solely those of the individual author(s) and contributor(s) and not of MDPI and/or the editor(s). MDPI and/or the editor(s) disclaim responsibility for any injury to people or property resulting from any ideas, methods, instructions or products referred to in the content. |
© 2024 by the authors. Licensee MDPI, Basel, Switzerland. This article is an open access article distributed under the terms and conditions of the Creative Commons Attribution (CC BY) license (https://creativecommons.org/licenses/by/4.0/).
Share and Cite
Kooda, K.J.; Zambrano, A.A.; Kosaski, D.L.; Higbe, L.; Beam, W.B.B.; Bohman, J.K.K.; Wittwer, E.D.; Brady, S.D.; LeMahieu, A.M.; Fida, M.; et al. Improvement in Diagnosis and Management of Nosocomial Pneumonias in a Cardiovascular Surgery Intensive Care Unit: A Multidisciplinary Approach. Antibiotics 2024, 13, 590. https://doi.org/10.3390/antibiotics13070590
Kooda KJ, Zambrano AA, Kosaski DL, Higbe L, Beam WBB, Bohman JKK, Wittwer ED, Brady SD, LeMahieu AM, Fida M, et al. Improvement in Diagnosis and Management of Nosocomial Pneumonias in a Cardiovascular Surgery Intensive Care Unit: A Multidisciplinary Approach. Antibiotics. 2024; 13(7):590. https://doi.org/10.3390/antibiotics13070590
Chicago/Turabian StyleKooda, Kirstin J., Alejandra A. Zambrano, Dylan L. Kosaski, Leah Higbe, William Brian B. Beam, J. Kyle K. Bohman, Erica D. Wittwer, Steven D. Brady, Allison M. LeMahieu, Madiha Fida, and et al. 2024. "Improvement in Diagnosis and Management of Nosocomial Pneumonias in a Cardiovascular Surgery Intensive Care Unit: A Multidisciplinary Approach" Antibiotics 13, no. 7: 590. https://doi.org/10.3390/antibiotics13070590
APA StyleKooda, K. J., Zambrano, A. A., Kosaski, D. L., Higbe, L., Beam, W. B. B., Bohman, J. K. K., Wittwer, E. D., Brady, S. D., LeMahieu, A. M., Fida, M., & Shah, A. (2024). Improvement in Diagnosis and Management of Nosocomial Pneumonias in a Cardiovascular Surgery Intensive Care Unit: A Multidisciplinary Approach. Antibiotics, 13(7), 590. https://doi.org/10.3390/antibiotics13070590

