Occurrence and Characterization of NDM-1-Producing Shewanella spp. and Acinetobacter portensis Co-Harboring tet(X3) in a Chinese Dairy Farm
Abstract
1. Introduction
2. Results and Discussion
2.1. Collection of Antimicrobial-Resistant Strains and Resistance Phenotypes
2.2. Transfer Ability of MDR Plasmids
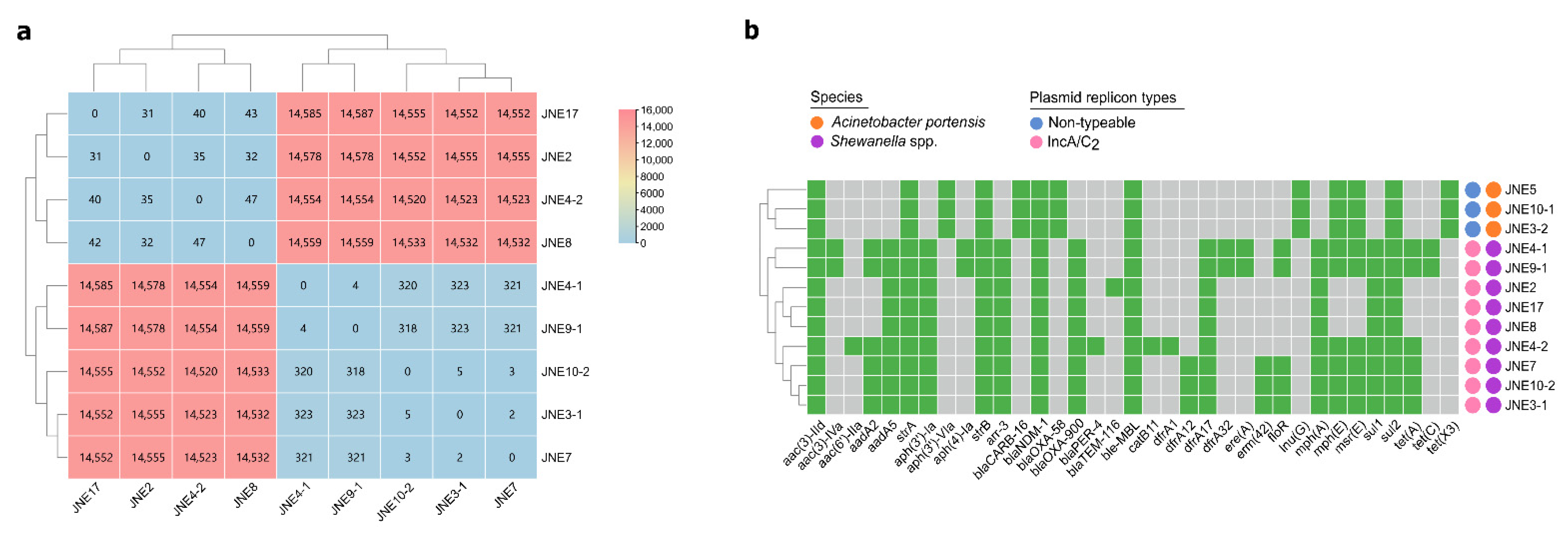
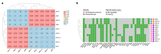
2.3. Characteristics of Nine Shewanella spp. Isolates
2.4. Characteristics of Three Acinetobacter Portensis Isolates
2.5. Genetic Contexts of blaNDM-1 and tet(X3)
3. Materials and Methods
3.1. Bacterial Isolation and Identification
3.2. Antimicrobial Susceptibility Testing
3.3. Conjugation and Electroporation Experiments
3.4. Whole-Genome Sequencing and Bioinformatics Analysis
3.5. Identification of Circular Intermediates
4. Conclusions
Author Contributions
Funding
Institutional Review Board Statement
Informed Consent Statement
Data Availability Statement
Conflicts of Interest
References
- Papp-Wallace, K.M.; Endimiani, A.; Taracila, M.A.; Bonomo, R.A. Carbapenems: Past, Present, and Future. Antimicrob. Agents Chemother. 2011, 55, 4943–4960. [Google Scholar] [CrossRef]
- Wang, H.; Li, X.; Liu, B.T. Occurrence and characterization of KPC-2-producing ST11 Klebsiella pneumoniae isolate and NDM-5-producing Escherichia coli isolate from the same horse of equestrian clubs in China. Transbound. Emerg. Dis. 2021, 68, 224–232. [Google Scholar] [CrossRef] [PubMed]
- Kelly, A.M.; Mathema, B.; Larson, E.L. Carbapenem-resistant Enterobacteriaceae in the community: A scoping review. Int. J. Antimicrob. Agents 2017, 50, 127–134. [Google Scholar] [CrossRef] [PubMed]
- Wang, T.; Xu, K.; Zhao, L.; Tong, R.; Xiong, L.; Shi, J. Recent research and development of NDM-1 inhibitors. Eur. J. Med. Chem. 2021, 223, 113667. [Google Scholar] [CrossRef]
- Cui, C.Y.; Chen, C.; Liu, B.T.; He, Q.; Wu, X.T.; Sun, R.Y.; Zhang, Y.; Cui, Z.H.; Guo, W.Y.; Jia, Q.L.; et al. Co-occurrence of Plasmid-Mediated Tigecycline and Carbapenem Resistance in Acinetobacter spp. from Waterfowls and Their Neighboring Environment. Antimicrob. Agents Chemother. 2020, 64, e02502-19. [Google Scholar] [CrossRef]
- He, T.; Wang, R.; Liu, D.; Walsh, T.; Zhang, R.; Lv, Y.; Ke, Y.; Ji, Q.; Wei, R.; Liu, Z.; et al. Emergence of plasmid-mediated high-level tigecycline resistance genes in animals and humans. Nat. Microbiol. 2019, 4, 1450–1456. [Google Scholar] [CrossRef]
- Sun, J.; Chen, C.; Cui, C.Y.; Zhang, Y.; Liu, Y.H. Plasmid-encoded tet(X) genes that confer high-level tigecycline resistance in Escherichia coli. Nat. Microbiol. 2019, 4, 1457–1464. [Google Scholar] [CrossRef]
- Cao, J.; Wang, J.; Wang, Y.; Wang, L.; Gao, G.F. Tigecycline resistance tet(X3) gene is going wild. Biosaf. Health 2020, 2, 9–11. [Google Scholar] [CrossRef]
- Zhang, R.; Dong, N.; Zeng, Y.; Shen, Z.; Lu, J.; Liu, C.; Huang, Z.A.; Sun, Q.; Cheng, Q.; Shu, L.; et al. Chromosomal and Plasmid-Borne Tigecycline Resistance Genes tet(X3) and tet(X4) in Dairy Cows on a Chinese Farm. Antimicrob. Agents Chemother. 2020, 64, e00674-20. [Google Scholar] [CrossRef]
- Ceccarelli, D.; Essen-Zandbergen, A.v.; Veldman, K.T.; Tafro, N.; Haenen, O.; Mevius, D.J. Chromosome-Based blaOXA-48-Like Variants in Shewanella Species Isolates from Food-Producing Animals, Fish, and the Aquatic Environment. Antimicrob. Agents Chemother. 2017, 61, e01013-16. [Google Scholar] [CrossRef] [PubMed]
- Potter, R.F.; D’Souza, A.W.; Wallace, M.A.; Shupe, A.; Patel, S.; Gul, D.; Kwon, J.H.; Andleeb, S.; Burnham, C.-A.D.; Draft, G.D. Genome Sequence of the blaOXA-436 and blaNDM-1-Harboring Shewanella putrefaciens SA70 Isolate. Genome Announc. 2017, 5, e00644-17. [Google Scholar] [CrossRef] [PubMed]
- Janda, J.M.; Abbott, S.L. The genus Shewanella: From the briny depths below to human pathogen. Crit. Rev. Microbiol. 2014, 40, 293–312. [Google Scholar] [CrossRef]
- Yousfi, K.; Bekal, S.; Usongo, V.; Touati, A. Current trends of human infections and antibiotic resistance of the genus Shewanella. Eur. J. Clin. Microbiol. Infect. Dis. 2017, 36, 1353–1362. [Google Scholar] [CrossRef] [PubMed]
- Yousfi, K.; Touati, A.; Lefebvre, B.; Fournier, É.; Côté, J.; Soualhine, H.; Walker, M.; Bougdour, D.; Tremblay, C.; Bekal, S. A Novel Plasmid, pSx1, Harboring a New Tn1696 Derivative from Extensively Drug-Resistant Shewanella xiamenensis Encoding OXA-416. Microb. Drug Resist. 2017, 23, 429–436. [Google Scholar] [CrossRef] [PubMed]
- Cimmino, T.; Olaitan, A.; Rolain, J. Whole genome sequence to decipher the resistome of Shewanella algae, a multidrug-resistant bacterium responsible for pneumonia, Marseille, France. Expert Rev. Anti-Infect. Ther. 2016, 14, 269–275. [Google Scholar] [CrossRef]
- Carvalheira, A.; Gonzales-Siles, L.; Salvà-Serra, F.; Lindgren, S.; Moore, E.R.B. Acinetobacter portensis sp. nov. and Acinetobacter guerrae sp. nov., isolated from raw meat. Int. J. Syst. Evol. Microbiol. 2020, 70, 4544–4554. [Google Scholar] [CrossRef]
- He, T.; Li, R.; Wei, R.; Liu, D.; Bai, L.; Zhang, L.; Gu, J.; Wang, R.; Wang, Y. Characterization of Acinetobacter indicus co-harbouring tet(X3) and blaNDM-1 of dairy cow origin. J. Antimicrob. Chemother. 2020, 75, 2693–2696. [Google Scholar] [CrossRef] [PubMed]
- Cheng, Y.-Y.; Liu, Y.; Chen, Y.; Huang, F.-M.; Chen, R.-C.; Xiao, Y.-H.; Zhou, K.; Downing, T.; Cevallos, M.; Siddavattam, D.; et al. Sporadic Dissemination of tet(X3) and tet(X6) Mediated by Highly Diverse Plasmidomes among Livestock-Associated Acinetobacter. Microbiol. Spectr. 2021, 9, e01141-21. [Google Scholar] [CrossRef]
- Tacão, M.; Araújo, S.; Vendas, M.; Alves, A.; Henriques, I. Shewanella species as the origin of bla genes: Insights into gene diversity, associated phenotypes and possible transfer mechanisms. Int. J. Antimicrob. Agents 2018, 51, 340–348. [Google Scholar] [CrossRef] [PubMed]
- Antonelli, A.; Di Palo, D.M.; Galano, A.; Becciani, S.; Montagnani, C.; Pecile, P.; Galli, L.; Rossolini, G.M. Intestinal carriage of Shewanella xiamenensis simulating carriage of OXA-48–producing Enterobacteriaceae. Diagn. Microbiol. Infect. Dis. 2015, 82, 1–3. [Google Scholar] [CrossRef] [PubMed]
- Tacão, M.; Correia, A.; Henriques, I. Environmental Shewanella xiamenensis strains that carry bla OXA-48 or bla OXA-204 genes: Additional proof for bla OXA-48-like gene origin. Antimicrob. Agents Chemother. 2013, 57, 6399–6400. [Google Scholar] [CrossRef] [PubMed]
- Kumarasamy, K.K.; Toleman, M.A.; Walsh, T.R.; Bagaria, J.; Woodford, N. Emergence of a new antibiotic resistance mechanism in India, Pakistan, and the UK: A molecular, biological, and epidemiological study. Lancet Infect. Dis. 2010, 10, 578–579. [Google Scholar] [CrossRef]
- Marta, A.; Manuel, O.; Luísa, G.; Augusto, C.; Patrice, N.; Laurent, P. Occurrence of NDM-1-producing Morganella morganii and Proteus mirabilis in a single patient in Portugal: Probable in vivo transfer by conjugation. J. Antimicrob. Chemother. 2020, 75, 903–906. [Google Scholar]
- Fu, Y.; Du, X.; Ji, J.; Chen, Y.; Jiang, Y.; Yu, Y. Epidemiological characteristics and genetic structure of blaNDM-1 in non-baumannii Acinetobacter spp. in China. J. Antimicrob. Chemother. 2012, 67, 2114–2122. [Google Scholar] [CrossRef]
- Poirel, L.; Walsh, T.R.; Cuvillier, V.; Nordmann, P. Multiplex PCR for detection of acquired carbapenemase genes. Diagn. Microbiol. Infect. Dis. 2011, 70, 119–123. [Google Scholar] [CrossRef]
- CLSI. Performance Standards for Antimicrobial Susceptibility Testing, 30th ed.; CLSI Supplement M100; CLSI: Wayne, PA, USA, 2020. [Google Scholar]
- Bankevich, A.; Nurk, S.; Antipov, D.; Gurevich, A.A.; Dvorkin, M.; Kulikov, A.S.; Lesin, V.M.; Nikolenko, S.I.; Pham, S.; Prjibelski, A.D.; et al. SPAdes: A New Genome Assembly Algorithm and Its Applications to Single-Cell Sequencing. J. Comput. Biol. 2012, 19, 455–477. [Google Scholar] [CrossRef]
- Li, R.; Xie, M.; Dong, N.; Lin, D.; Yang, X.; Yin, W.; Wai-Chi, C.E.; Chen, S. Efficient generation of complete sequences of MDR-encoding plasmids by rapid assembly of MinION barcoding sequencing data. Gigascience 2018, 7, gix132. [Google Scholar] [CrossRef]
- Wick, R.R.; Judd, L.M.; Gorrie, C.L.; Holt, K.E. Unicycler: Resolving bacterial genome assemblies from short and long sequencing reads. PLoS Comput. Biol. 2017, 13, e1005595. [Google Scholar] [CrossRef] [PubMed]
- Alikhan, N.F.; Petty, N.K.; Zakour, N.L.B.; Beatson, S.A.A. BLAST Ring Image Generator (BRIG): Simple prokaryote genome comparisons. Bmc Genom. 2011, 12, 402. [Google Scholar] [CrossRef]
- Page, A.J.; Cummins, C.A.; Hunt, M.; Wong, V.K.; Parkhill, J. Roary: Rapid large-scale prokaryote pan genome analysis. Bioinformatics 2015, 31, 3691–3693. [Google Scholar] [CrossRef]
- Price, M.; Dehal, P.; Arkin, A. FastTree: Computing large minimum evolution trees with profiles instead of a distance matrix. Mol. Biol. Evol. 2009, 26, 1641–1650. [Google Scholar] [CrossRef] [PubMed]
- Letunic, I.; Bork, P. Interactive Tree Of Life (iTOL) v5: An online tool for phylogenetic tree display and annotation. Nucleic Acids Res. 2021, 49, W293–W296. [Google Scholar] [CrossRef] [PubMed]
- Beatson, S.A. Easyfig: A genome comparison visualizer. Bioinformatics 2011, 27, 1009–1010. [Google Scholar]






| Strain | Species | MICs (mg/L) | |||||||
|---|---|---|---|---|---|---|---|---|---|
| CHL | COL | MEM | TGC | ENR | CFF | TET | AMX | ||
| C600 | E. coli (recipient) | 4 | ≤0.25 | ≤0.25 | ≤0.25 | ≤0.25 | ≤0.25 | 1 | 2 |
| JNE5 | Acinetobacter portensis | 1 | ≤0.25 | 32 | ≤0.25 | ≤0.25 | 128 | 16 | >128 |
| JNE3-2 | Acinetobacter portensis | 0.5 | ≤0.25 | 32 | ≤0.25 | ≤0.25 | 128 | 16 | >128 |
| JNE10-1 | Acinetobacter portensis | 1 | ≤0.25 | 32 | ≤0.25 | ≤0.25 | 128 | 32 | >128 |
| JNE10-2 | Shewanella spp. | 32 | ≤0.25 | 32 | ≤0.25 | ≤0.25 | 128 | 32 | >128 |
| JNE9-1 | Shewanella spp. | 64 | ≤0.25 | 64 | 0.5 | ≤0.25 | 128 | 32 | >128 |
| CJNE9-1 | E. coli (transconjugant) | 8 | ≤0.25 | 32 | ≤0.25 | ≤0.25 | >128 | 1 | >128 |
| JNE8 | Shewanella spp. | 1 | ≤0.25 | 64 | ≤0.25 | ≤0.25 | >128 | 1 | >128 |
| CJNE8 | E. coli (transconjugant) | 8 | ≤0.25 | 32 | ≤0.25 | ≤0.25 | >128 | 1 | >128 |
| JNE3-1 | Shewanella spp. | 64 | ≤0.25 | 64 | ≤0.25 | ≤0.25 | 128 | 16 | >128 |
| CJNE3-1 | E. coli (transconjugant) | 4 | ≤0.25 | 32 | ≤0.25 | ≤0.25 | >128 | 1 | >128 |
| JNE17 | Shewanella spp. | 2 | ≤0.25 | 128 | ≤0.25 | ≤0.25 | 128 | 1 | >128 |
| CJNE17 | E. coli (transconjugant) | 4 | ≤0.25 | 32 | ≤0.25 | ≤0.25 | >128 | 2 | >128 |
| JNE2 | Shewanella spp. | 2 | ≤0.25 | 64 | ≤0.25 | ≤0.25 | 128 | 0.5 | >128 |
| CJNE2 | E. coli (transconjugant) | 4 | ≤0.25 | 32 | ≤0.25 | ≤0.25 | >128 | 2 | >128 |
| JNE7 | Shewanella spp. | 32 | ≤0.25 | 16 | ≤0.25 | ≤0.25 | 64 | 8 | >128 |
| CJNE7 | E. coli (transconjugant) | 4 | ≤0.25 | 16 | ≤0.25 | ≤0.25 | >128 | 1 | >128 |
| JNE4-1 | Shewanella spp. | 32 | ≤0.25 | 32 | 0.5 | ≤0.25 | 64 | 16 | >128 |
| JNE4-2 | Shewanella spp. | 1 | ≤0.25 | 64 | 0.5 | ≤0.25 | >128 | 1 | >128 |
| CJNE4-2 | E. coli (transconjugant) | 4 | ≤0.25 | 32 | ≤0.25 | ≤0.25 | >128 | 1 | >128 |
| PS ES | Stenotrophomonas maltophilia | 8 | ≤0.25 | 64 | 0.5 | ≤0.25 | 128 | 8 | >128 |
Publisher’s Note: MDPI stays neutral with regard to jurisdictional claims in published maps and institutional affiliations. |
© 2022 by the authors. Licensee MDPI, Basel, Switzerland. This article is an open access article distributed under the terms and conditions of the Creative Commons Attribution (CC BY) license (https://creativecommons.org/licenses/by/4.0/).
Share and Cite
Li, R.; Zhang, L.; Lu, X.; Peng, K.; Liu, Y.; Xiao, X.; Song, H.; Wang, Z. Occurrence and Characterization of NDM-1-Producing Shewanella spp. and Acinetobacter portensis Co-Harboring tet(X3) in a Chinese Dairy Farm. Antibiotics 2022, 11, 1422. https://doi.org/10.3390/antibiotics11101422
Li R, Zhang L, Lu X, Peng K, Liu Y, Xiao X, Song H, Wang Z. Occurrence and Characterization of NDM-1-Producing Shewanella spp. and Acinetobacter portensis Co-Harboring tet(X3) in a Chinese Dairy Farm. Antibiotics. 2022; 11(10):1422. https://doi.org/10.3390/antibiotics11101422
Chicago/Turabian StyleLi, Ruichao, Lifei Zhang, Xiaoyu Lu, Kai Peng, Yuan Liu, Xia Xiao, Hongqin Song, and Zhiqiang Wang. 2022. "Occurrence and Characterization of NDM-1-Producing Shewanella spp. and Acinetobacter portensis Co-Harboring tet(X3) in a Chinese Dairy Farm" Antibiotics 11, no. 10: 1422. https://doi.org/10.3390/antibiotics11101422
APA StyleLi, R., Zhang, L., Lu, X., Peng, K., Liu, Y., Xiao, X., Song, H., & Wang, Z. (2022). Occurrence and Characterization of NDM-1-Producing Shewanella spp. and Acinetobacter portensis Co-Harboring tet(X3) in a Chinese Dairy Farm. Antibiotics, 11(10), 1422. https://doi.org/10.3390/antibiotics11101422

