Next Article in Journal
Sub-Inhibitory Concentrations of Ciprofloxacin Alone and Combinations with Plant-Derived Compounds against P. aeruginosa Biofilms and Their Effects on the Metabolomic Profile of P. aeruginosa Biofilms
Next Article in Special Issue
Synbiotic Effects of Saccharomycescerevisiae, Mannan Oligosaccharides, and β-Glucan on Innate Immunity, Antioxidant Status, and Disease Resistance of Nile Tilapia, Oreochromis niloticus
Previous Article in Journal
Antibiotic Use in Very Low Birth Weight Neonates After an Antimicrobial Stewardship Program
Previous Article in Special Issue
Characterization of a Novel Variant of the Quinolone-Resistance Gene qnrB (qnrB89) Carried by a Multi-Drug Resistant Citrobacter gillenii Strain Isolated from Farmed Salmon in Chile
 
 
Font Type:
Arial Georgia Verdana
Font Size:
Aa Aa Aa
Line Spacing:
Column Width:
Background:
Article

First Experimental Evidence for the Presence of Potentially Toxic Vibrio cholerae in Snails, and Virulence, Cross-Resistance and Genetic Diversity of the Bacterium in 36 Species of Aquatic Food Animals

1
Key Laboratory of Quality and Safety Risk Assessment for Aquatic Products on Storage and Preservation (Shanghai), Ministry of Agriculture and Rural Affairs of the People’s Republic of China, College of Food Science and Technology, Shanghai Ocean University, Shanghai 201306, China
2
Shanghai Center for Bioinformation Technology, Shanghai 201203, China
*
Authors to whom correspondence should be addressed.
These authors have contributed equally to this work.
Antibiotics 2021, 10(4), 412; https://doi.org/10.3390/antibiotics10040412
Submission received: 18 February 2021 / Revised: 31 March 2021 / Accepted: 6 April 2021 / Published: 9 April 2021
(This article belongs to the Special Issue Seafood and Antibiotics)

Abstract

Vibrio cholerae is the most common waterborne pathogen that can cause pandemic cholera in humans. Continuous monitoring of V. cholerae contamination in aquatic products is crucial for assuring food safety. In this study, we determined the virulence, cross-resistance between antibiotics and heavy metals, and genetic diversity of V. cholerae isolates from 36 species of aquatic food animals, nearly two-thirds of which have not been previously detected. None of the V. cholerae isolates (n = 203) harbored the cholera toxin genes ctxAB (0.0%). However, isolates carrying virulence genes tcpA (0.98%), ace (0.5%), and zot (0.5%) were discovered, which originated from the snail Cipangopaludina chinensis. High occurrences were observed for virulence-associated genes, including hapA (73.4%), rtxCABD (68.0–41.9%), tlh (54.2%), and hlyA (37.9%). Resistance to moxfloxacin (74.9%) was most predominant resistance among the isolates, followed by ampicillin (59.1%) and rifampicin (32.5%). Approximately 58.6% of the isolates displayed multidrug resistant phenotypes. Meanwhile, high percentages of the isolates tolerated the heavy metals Hg2+ (67.0%), Pb2+ (57.6%), and Zn2+ (57.6%). Distinct virulence and cross-resistance profiles were discovered among the V. cholerae isolates in 13 species of aquatic food animals. The ERIC-PCR-based genome fingerprinting of the 203 V. cholerae isolates revealed 170 ERIC-genotypes, which demonstrated considerable genomic variation among the isolates. Overall, the results of this study provide useful data to fill gaps for policy and research related to the risk assessment of V. cholerae contamination in aquatic products.

1. Introduction

Vibrio cholerae is the causative agent of cholera, a life-threatening diarrheal disease that is typically transmitted via contaminated water and person-to-person contact [1]. The bacterium has caused seven cholera pandemics since 1817 [2]. The seventh pandemic, which erupted in 1961, has lasted for over 50 years [3]. It is estimated that around 2.86 million cholera cases occur globally every year, claiming 120,000 lives. About 1.3 billion people are currently at risk of infection from cholera [4]. According to World Health Organization (WHO) reports, cholera has remained endemic in developing countries in recent years (https://www.who.int/, accessed on 26 July 2020), where sanitation conditions are poor and drinking water unsafe.
V. cholerae is found growing in aquatic environments worldwide [2]. Epidemic V. cholerae strains produce cholera toxin (CT) and toxin-coregulated pili (TCP) [5]. The CT-encoding genes (ctxAB) are found within a ~7 kb filamentous bacteriophage (designated CTXΦ). CTXΦ uses TCP as its receptor and infected V. cholerae cells within host gastrointestinal tracts. The TCP-encoding genes are clustered within a ~41 kb region known as vibrio pathogenicity island (VPI) [5]. Virulence-associated genes that contribute to its pathogenicity include those encoding zonula occludens toxin (zot), accessory cholera enterotoxin (ace), RTX toxin (rtxCABD), El Tor hemolysin (hlyA), hemagglutinin protease (hapA), thermolabile hemolysin (tlh), mannose-sensitive hemagglutination pili (mshA), and putative type IV pilus (pilA) [6]. V. cholerae is frequently isolated from aquatic products including fish, shellfish, and crustaceans [6,7,8,9]. China is the largest producer, consumer, and exporter of aquatic products in the world, accounting for about 60% (64,803,600 tons) of the global total in 2019 (National Bureau of Statistics, http://www.stats.gov.cn/, accessed on 17 February 2021). Therefore, continuous monitoring of V. cholerae contamination in aquatic products and identification of risk factors are imperative for assuring food safety.
Antimicrobial agents can effectively prevent the spread of the infectious disease, however, the overuse and misuse of antimicrobial agents result in antibiotic resistant V. cholerae [10]. For example, Iramiot et al. investigated the antibiotic resistance of V. cholerae associated with the 2017 cholera outbreak in Kasese District, Uganda. They found that V. cholerae strains (n = 69) were highly resistant to commonly used antibiotics such as ampicillin (AMP, 100%) and trimethoprim/sulfamethoxazole (SXT, 50%) [11]. Aquatic environments are bulk V. cholerae reservoirs and might be an important source of resistant strains [12]. Numerous studies have reported that V. cholerae isolates recovered from aquatic environments showed multidrug resistant (MDR) phenotypes [6,12,13,14]. For example, Sulca et al. reported that two V. cholerae strains isolated from Lima, Peru, seawater were resistant to 12 antimicrobial drugs [14]. In our prior research, we examined 400 V. cholerae isolates recovered from four species of fish collected in 2017 in Shanghai, China, and found high incidence of resistance to streptomycin (STP) (65.3%), AMP (44.5%), and rifampicin (RIF) (24.0%) among the isolates [6].
Aquatic environments polluted with toxic heavy metals are also a challenging issue particularly in developing countries [15]. Due to their nondegradable nature, the high bioaccumulation of heavy metals through the food chain poses serious threats to human health and well-being [16]. It may also enhance the selection for antibiotic resistance and vice versa [6,17]. Residues of hazardous heavy metals have been found in waters, sediments and aquatic products sampled worldwide, particularly in developing countries [18,19,20]. For example, Zhang et al. analyzed the concentrations of eight heavy metals (As, Cd, Cr, Cu, Hg Ni, Pb, and Zn) in 54 surface sediment samples collected in Subei Shoal, Jiangsu Province, China in July 2017. Their data showed that Hg (0.06 ± 0.02 mg/kg sediment) and Cd (0.56 ± 0.77 mg/kg sediment) were the major pollution factors with moderate pollution levels [18]. In our earlier research, tolerance to Hg, Cd, Pb, Cu, and/or Zn was found in several V. cholerae strains isolated from the surface water of the Yangtze River Estuary in Shanghai, where the East China Sea is one of the major fishing grounds along China’s coast [21]. We hypothesized that there could be heavy metal resistant V. cholerae in aquatic products. Nevertheless, the available literature in this field is rare. Recently, we analyzed V. cholerae isolates recovered from 12 species of aquatic products sampled in Shanghai in 2017 and 2018, and found high incidence of tolerance of the isolates to Hg, Ni, Cd, Zn, and/or Pb [6,9].
In the present study, we conducted a survey on a larger scale to investigate virulence, cross-resistance between antibiotics and heavy metals, and genetic diversity of V. cholerae recovered from 36 species of aquatic food animals sampled in July and August of 2019 in Shanghai and Fuzhou, located in the southeastern littoral area of China. To our knowledge, V. cholerae has not been detected previously in 22 species of aquatic animals. The results in this study provide useful data to fill gaps in the risk assessment of aquatic products and to better understand the mechanism underlying cross-selection between antibiotics and heavy metals in the leading waterborne pathogen worldwide.

2. Results

2.1. Prevalence of V. cholerae in 36 Species of Aquatic Food Animals

A total of 1754 yellow single colonies were recovered from the 36 species of aquatic food animals sampled in this study. They were randomly selected from selective TCBS agar plates for further identification. Approximately 20.3% (356 of 1754 colonies) of the colonies tested positive for the V. cholerae-specific gene lolB, but negative in double-arginine hydrolase and esculin hydrolysis tests. The results were verified by DNA sequencing and analysis of the lolB and 16S rRNA genes. Among the 356 V. cholerae isolates, approximately 64.3%, 24.7%, 8.1%, and 2.8% originated from fish (229 of 696 colonies), snails (88 of 427 colonies), shellfish (29 of 618 colonies), and crab (10 of 10 colonies), respectively, while none from shrimp (0 of 3 colonies) samples.
Of the 36 species of aquatic food animals, V. cholerae was examined for the first time in 22 species, including seven species of fish (Blotchy rock Cod, Ditrema temmincki Bleeker, Hemiculter leucisculus, Misgurnus anguillicaudatus, Monopterus albus, Nibea albiflora and Plectorhynchus cinctus); nine species of shellfish (Golden scallop, Mactra antiquata, Mactra veneriformis, Musculus senhousei, Mytilus edulis, Pseudocardium sachalinense, Saxidomus purpuratus, Scapharca subcrenata and Tegillarca granosa); four species of snails (Babylonia areolata, Babylonia lutosa, Cipangopaludina chinensis and Neptunea cumingi Crosse); one species of shrimp (Procambarus clarkii); and one species of crab (Eriocheir sinensis) (Table S1).
The results revealed that V. cholerae was present in only 13 species of aquatic animals, including six species of fish (Aristichthys nobilis, Carassius auratus, Lateolabrax japonicas, M. anguillicaudatus, Mylopharyngodon piceus, and Parabramis pekinensis), three species of shellfish (G. scallop, Ostrea gigas Thunberg, and Solen strictus), three species of snails (B. areolata, C. chinensis and N. cumingi Crosse), and the crab E. sinensis (Table S1). Among these, V. cholerae was isolated for the first time from 6 species: M. anguillicaudatus, G. scallop, B. areolata, C. chinensis, N. cumingi Crosse, and E. sinensis. Conversely, the bacterium was absent from the other 23 species of aquatic food animal samples examined in this study (Table S1).

2.2. Virulence-Associated Gene Profiles of the V. cholerae Isolates

All the identified V. cholerae isolates recovered from the shellfish (n = 29) and crab (n = 10) samples were subjected to the further analysis, while some were randomly chosen from the fish (n = 95) and snails (n = 69). A total of 203 V. cholerae isolates were tested in the following experiments. None of the isolates harbored the cholera toxin genes ctxAB. However, the tcpA virulence gene was positive in 0.98% of the isolates (2 of 203 isolates). The two tcpA-positive strains V. c-C.chinensis 717-01, and V. c-C.chinensis 805-17 originated from the snail C. chinensis (known as the Chinese mystery snail). Amplified tcpA gene products were sequenced, and the obtained sequences were deposited in GenBank under the accession numbers MW319058, and MW319059, respectively. Moreover, the V. c-C. chinensis 717-01 strain also harbored the virulence genes ace and zot, whose sequences were also determined and deposited in GenBank under the accession numbers MW319061 and MW280619, respectively. In addition, higher incidence of the virulence-associated genes hapA (64.8%), rtxCABD (56.2%, 41.9%, 65.5%, and 68.0%, respectively), tlh (54.2%) and hlyA (37.9%) was observed among the 203 isolates.
As illustrated in Figure 1, the V. cholerae isolates recovered from the four types of aquatic food animals harbored various virulence-associated gene profiles. The tcpA, ace, zot, and mshA genes were solely present in the isolates of snail origin with detection rates of 2.9% (2 of 69 isolates), 1.4% (1/69 isolates), 1.4% (1/69 isolates), and 11.6% (8/69 isolates), respectively. Moreover, higher percentages of the rtxCABD (89.9–52.2%), hapA (66.7%), tlh (50.7%), and hlyA (47.8%) genes were observed among the isolates of snail origin, whereas the pilA gene showed a relatively lower detection rate (7.2%). The isolates recovered from the shellfish samples tested negative for the pilA, rtxBC, and tlh genes, but positive for the hapA (62.1%, 18/29 isolates), hlyA (17.2%, 5/29 isolates), and rtxAD (3.4%, 1/29 isolates; 13.8%, 4/29 isolates) genes. All the isolates of fish origin harbored the hapA, hlyA, pilA, rtxCABD, and tlh genes with detection frequencies from 87.4% to 8.4%, while these virulence-associated genes except the pilA gene were also positive in the isolates from the crab samples (100–50%) (Figure 1).
Different virulence-associated gene profiles were also observed among the V. cholerae isolates recovered from different species of aquatic food animals (Figure 2A–D). For example, the isolates originating from the snail C. chinensis harbored the maximum number (n = 12) of virulence-associated genes tested (Figure 2C), whereas those recovered from the shellfish O. gigas Thunberg did not carry any of these genes (Figure 2B). In remarkable contrast to C. chinensis, the other two species of snails B. areolata (mshA+, rtxB+C+) and N. cumingi Crosse (hapA+, rtxB+D+) had a small number (n = 3) of these genes with detection frequencies of 100.0–66.7%, and 100.0–27.3%, respectively (Figure 2C). The same case was observed for the other two species of shellfish G. scallop (hapA+, hlyA+, rtxD+) and S. strictus (hapA+, hlyA+, rtxD+) (Figure 2B). Additionally, the incidence of each virulence-associated gene varied depending on the species of aquatic food animals. For example, higher percentages of hapA gene (100.0–56.5%) were found in all the species tested (except O. gigas Thunberg and B. areolata) (Figure 2A–D), whereas the mshA gene was solely present in the isolates recovered from B. areolata (66.7%) and C. chinensis (14.3%) (Figure 2C). Interestingly, the majority of the isolates from A. nobilis, C. auratus, M. anguillicaudatus, C. chinensis, and E. sinensis harbored rtxCABD genes (Figure 2A,C,D), while truncated versions of this gene cluster existed in the other species of aquatic food animals (except O. gigas Thunberg) (Figure 2A–C).
The 203 V. cholerae isolates had 50 different virulence-associated gene profiles, which highlighted their considerable genetic diversity. Among these, the hapA+hlyA+tlh+rtxA+B+C+D+ gene profile was the most predominant (14.3%, n = 29), followed by the hapA+(8.4%, n = 17), and hapA+rtxB+C+D+tlh+ (7.4%, n = 15). Conversely, seven isolates did not carry any of the virulence-associated genes tested (Table S2).

2.3. Antimicrobial Resistance Profiles of the V. cholerae Isolates

Resistance profiles of the 203 V. cholerae isolates for 17 commonly used antimicrobial agents were determined, and the results are illustrated in Figure 3. Most isolates were sensitive to CHL (95.1%), FEP (95.1%), TET (93.6%), and DOX (90.6%). In contrast, MXF resistance was the most predominant (74.9%) among the V. cholerae isolates, followed by AMP (59.1%) and RIF (32.5%). Additionally, approximately 69.0%, 48.3%, and 44.3% of the isolates also exhibited intermediate susceptibility to EM, AMC and RIF. The resistance trend of the 203 V. cholerae isolates was MXF > AMP > RIF > EM > IPM > ENR > TM > SXT > AK > AMC > TOB > MEM > TET > CN > DOX > FEP > CHL (Figure 3).
Our data also revealed distinct antibiotic resistance profiles of the V. cholerae isolates originating from the four types of aquatic food animals (Figure 4). All the isolates of the fish origin were sensitive to CHL and CN. Moreover, relatively lower resistance rates were observed to FEP, TOB, TET, DOX and AK (5.3–1.1%). In contrast, MXF resistance was the most prevalent among the isolates of fish origin (84.2%), and higher resistance percentages to AMP, SXT, TM, ENR, IPM, RIF, EM, AMC and MEM (45.3–11.6%) were also observed. Among the isolates of shellfish origin, all were sensitive to AMC, CHL and TET; fewer had resistance to CN, DOX, FEP, IPM, MEM, and SXT (6.9–3.4%); however, most of these isolates displayed resistance to AMP (100%) and MXF (93.1%), and 41.4–10.3% to RIF, AK, EM, TOB, and TM. The V. cholerae isolates of snail origin displayed resistance to all 17 antimicrobial drugs examined in this study (58.0–1.45%), while the isolates recovered from the crab samples were resistant to 11 of the 17 drugs (90.0–10.0%), and sensitive to six drugs including CHL, DOX, MEM, SXT, TET, and TM (Figure 4).
Although only a small number of V. cholerae strains were isolated and tested, different antibiotic resistance profiles were also found among the isolates in the 13 species of aquatic food animals (Figure 5). Resistance to MXF (100–33.3%), AMP (93.1–50%), and RIF (100–12.0%) was very prevalent among the isolates from the 13 species tested (Figure 5A–D). For example, all the isolates recovered from G. scallop, O. gigas Thunberg, S. strictus, B. areolate, and N. cumingi Crosse were resistant to AMP (Figure 5B,C), while all from M. anguillicaudatus, O. gigas thunberg, S. strictus, and B. areolata were resistant to MXF (Figure 5A–C). Meanwhile, all the isolates from M. anguillicaudatus and B. areolata were resistant to RIF (Figure 5A,C). Conversely, resistance to CHL was only found in two isolates (V. c-B. areolata 707-19, V. c-B. areolata 707-39), which originated from B. areolata (Figure 5C). CN resistance was solely observed in six isolates from G. scallop, S. strictus, N. cumingi Crosse, C. chinensis, and E. sinensis (Figure 5B–D). Additionally, none of the isolates from M. piceus, P. pekinensis, G. scallop or O. gigas Thunberg were resistant to DOX, FEP or TET. Resistance to DOX was only found in a few isolates from M. anguillicaudatus, L. japonicas, S. strictus, and C. chinensis (Figure 5A–C). FEP resistance was also present in a few isolates from C. auratus, S. strictus, B. areolata, N. cumingi Crosse, and E. sinensis (Figure 5A–D). Similarly, a small number of the isolates from M. anguillicaudatus (n = 2), L. japonicas (n = 1), B. areolata (n = 3), and N. cumingi Crosse (n = 1) had resistance to TET, whereas those from the other 9 species were sensitive to this drug (Figure 5).

2.4. MDR Phenotypes of the V. cholerae Isolates

Approximately 58.6% (n = 119) of the V. cholerae isolates had MDR phenotypes, which varied depending on different types and species of aquatic food animals. The isolates originating from the crab samples showed the highest occurrence of MDR (90%), followed by those from shellfish (65.5%), fish (55.8%), and snails (55.1%). Moreover, the MDR phenotypes were the most prevalent among the isolates from M. anguillicaudatus (100%), B. areolata (100%) and O. gigas Thunberg (100%), followed by P. pekinensis (91.3%), S. strictus (90%), and C. chinensis (90%). Conversely, the isolates from M. piceus (28.0%), A. nobilis (23.1%), and L. japonicas (16.7%) showed the opposite pattern.
The multiple antimicrobial resistance index (MARI) values of the 203 V. cholerae isolates ranged from 0.000 to 0.590, which indicated varying degrees of exposure to the 17 antimicrobial agents evaluated. The mean MARI values of the isolates originating from the fish, shellfish, crab, and snail samples were 0.214, 0.212, 0.205, and 0.179, respectively. Among the 13 species, the maximum MARI value was derived from the isolates from B. areolata (0.450), followed by those from M. anguillicaudatus (0.420) and P. pekinensis (0.390), whereas the isolates from M. piceus, C. chinensis and A. nobilis had the smaller MARI values of 0.120, 0.120, and 0.128, respectively. Remarkably, one isolate (V. c-P. pekinensis 703-62) originating from P. pekinensis had the largest MARI value of 0.590, showing resistance to 10 of the 17 drugs tested.

2.5. Heavy Metal Tolerance Profiles of the V. cholerae Isolates

Tolerance of the 203 V. cholerae isolates to 8 heavy metals was also examined (Table S3). The maximum MICs observed among the isolates were 3200 μg/mL for Pb2+; 1600 μg/mL for Cr3+, Mn2+, Ni2+ and Zn2+; 800 μg/mL for Cd2+; 400 μg/mL for Cu 2+; and 100 μg/mL for Hg2+, when compared with those of the quality control strain E. coli K12. Tolerance to Hg2+ was the most prevalent among the isolates (69.0%), followed by tolerance to Pb2+ (57.6%), and Zn2+ (57.6%), while the opposite pattern was observed for Cr3+ (9.4%), Mn2+ (9.4%) and Cu2+ (10.3%). The tolerance trend of the 203 V. cholerae isolates was Hg2+ > Pb2+=Zn2+ > Ni2+ > Cd2+ > Cu2+ > Cr3+ = Mn2+.
As shown in Figure 6, the V. cholerae isolates originating from the four types of aquatic food animals had different heavy metal tolerance profiles. The majority of the isolates were tolerant to Hg2+ (82.8 to 64.2%), and Zn2+ (62.1 to 50.0%). Moreover, the percentages of Pb2+-tolerant isolates were much higher in shellfish (79.3%) and snails (62.3%) than in fish (49.5%) and crab (40.0%). All the isolates from the crab were susceptible to Cr3+ (100%) and Ni2+ (100%), whereas those from the snails showed higher tolerance rates to these metals (Cr3+, 15.9%; Ni2+, 39.1%) than the shellfish (Cr3+ and Ni2+, 13.8%) and fish (Cr3+, 3.2%; Ni2+, 27.4%). There were many more Cd2+-tolerant isolates from the crab (40.0%) than from fish (26.3%) and snails (21.7%), whereas all the isolates from shellfish were susceptible to this heavy metal. Additionally, relatively lower percentages of Cu2+ and Mn2+-resistant isolates were found from fish (4.2%, 6.3%), shellfish (6.9%, 6.9%), snails (18.8%, 14.5%), and crab (20.0%, 10.0%), respectively.
Different heavy metal tolerance profiles were also found among the V. cholerae isolates in the 13 species of aquatic food animals (Figure 7A–D). The isolates from M. piceus, P. pekinensis, and C. chinensis were tolerant to all 8 heavy metals, followed by C. auratus (7/8 heavy metals); A. nobilis, G. scallop, S. strictus, N. cumingi Crosse and E. sinensis (6/8 heavy metals); and M. anguillicaudatus (5/8 heavy metals). Moreover, all the isolates from G. scallop, and B. areolata were resistant to Hg2+ (Figure 7B,C), while 80% to 25% of those from the other 11 species were tolerant to this metal (Figure 7A–D). Tolerance to Cr3+ was only detected in the isolates from C. chinensis (26.2%), G. scallop (25%), P. pekinensis (8.7%), C. auratus (4.4%), and M. piceus (4.0%) (Figure 7A–C). Additionally, none of the isolates from L. japonicus and B. areolata were tolerant to Pb2+ and Zn2+ (Figure 7A,C), while all the isolates from G. scallop and E. sinensis were sensitive to Ni2+ (Figure 7B,D).

2.6. Genetic Diversity of the V. cholerae Isolates

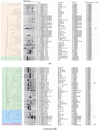
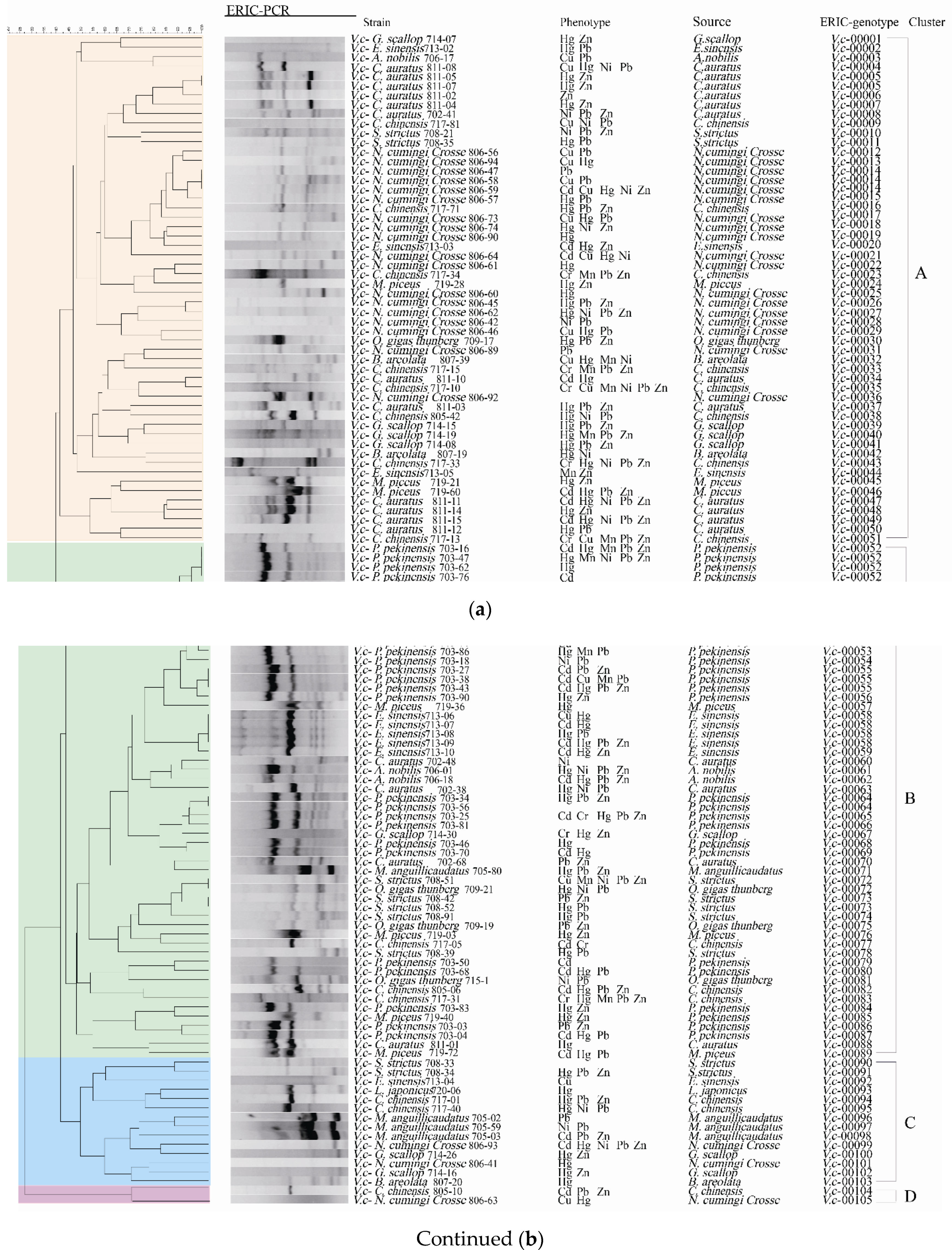
Enterobacterial repetitive intergenic consensus-PCR (ERIC-PCR) was employed to analyze genetic diversity of the 203 V. cholerae isolates originating from the 13 species of aquatic food animals. The obtained genome fingerprinting profiles comprised DNA bands mainly ranging from 100 to 5000 bp (Figure 8). Based on the genome fingerprinting profiles, the 203 isolates were classified into 170 different ERIC-genotypes, approximately 72.9% (n = 148) of which were assigned as singletons. Approximately 40.5% (n = 60), 15.4% (n = 23), 39.9% (n = 59) and 4.1% (n = 6) of these singletons were derived from fish, shellfish, snails, and crab, respectively. The UPGMA algorithm grouped all 170 ERIC-genotypes into nine clusters (Clusters I–IX) at a 43.0% similarity cutoff level (Figure not shown). Approximately 35.5% of the 203 V. cholerae isolates were classified into Cluster III, followed by 30.5% and 19.2% into Cluster I and Cluster IV, respectively. The remaining (14.8%) fell into Clusters II, and V to IX (5.9 to 0.5%) (figure not shown). Additionally, most isolates had a Simpson’s diversity index of 0.6458. These results demonstrated a large degree of genetic diversity of the 203 V. cholera isolates originating from the 13 species of aquatic food animals.
Approximately 27.1% (n = 55) of the 203 isolates shared 22 ERIC-genotypes. For example, the most predominant ERIC-genotypes vc00076 (7.3%) and vc00081 (7.3%) were derived from P. pekinensis and E. sinensis, respectively, suggesting that they were close relatives or had clonal relatedness. Additionally, there were five ERIC-genotypes containing isolates derived from different species of aquatic food animals. For example, three isolates, sharing the ERIC-genotype Vc00105, were recovered from L. japonicus, O. gigas Thunberg, and S. strictus.

2.7. Cross-Resistance between Antibiotics and Heavy Metals of the V. cholerae Isolates

To decipher the mechanism underlying cross-selection between antibiotics and heavy metals in V. cholerae, we further analyzed the 119 isolates with MDR phenotypes by phylogenetic analysis (Figure 8). The resulting data also revealed considerable genetic diversity of the MDR isolates with a Simpson’s diversity index of 0.6788. These MDR isolates with 105 ERIC-genotypes fell into 4 clusters (Clusters A to D) (Figure 8). Approximately 45.4% of the MDR isolates were grouped into Cluster A (n = 54) with 51 ERIC-genotypes, while Cluster B consisted of 49 MDR isolates with 38 ERIC-genotypes. Smaller numbers of the isolates fell into Cluster C (n = 14) and Cluster D (n = 2). Notably, 81.5% (n = 97) of the 119 MDR isolates were assigned as singletons. Among these, most singletons were derived from fish (n = 41), followed by snails (n = 35), shellfish (n = 16), and crab (n = 5).
Approximately 96.6% (n = 115) of the MDR V. cholerae isolates also had resistance to heavy metals, and the majority of these isolates (81.5%) were tolerant to two or more heavy metals. For example, the isolate P. pekinensis 703-62, which displayed resistance to 10 antibiotics (AMC/AMP/EM/ENR/IPM/MEM/MXF/RIF/SXT/TM), was also tolerant to Hg2+, while the isolate C. chinensis 717-10 tolerant to the maximum number of heavy metals (Cr/Cu/Mn/Ni/Pb/Zn) also showed resistance to AMC/EM/IPM/RIF. Moreover, 11 isolates resistant to nine antibiotics, and they were tolerant to one to three heavy metals. Interestingly, another 11 isolates tolerant to five heavy metals also had resistance to 3–7 antibiotics. These results demonstrated considerable genetic diversity, and cross-resistance relatedness between the MDR properties and heavy metal tolerance of the V. cholerae isolates originating from the thirteen species of aquatic food animals examined in this study.

3. Discussion

V. cholerae is the leading waterborne pathogen worldwide [2]. Continuous monitoring of V. cholerae contamination in aquatic products and identification of risk factors are imperative for food safety control. In this study, we surveyed V. cholerae contamination in 36 species of commonly consumed aquatic food animals sold in Shanghai and Fuzhou in July and August of 2019. To our knowledge, the bacterium has not been previously detected in 22 of these species. Our results revealed that V. cholerae was present in only 13 species, and was isolated for the first time from M. anguillicaudatus, G. scallop, B. areolata, C. chinensis, N. cumingi Crosse, and E. sinensis. Unexpectedly, the bacterium was also present in a high abundance in the snails (88/427 colonies). To our knowledge, only one study on the detection of V. cholerae in snails is available [22]. Serratore et al. reported that 28 batches of edible snails (Nassarius mutabilis and Bolinus brandaris) in the Adriatic Sea were negative for E. coli, Vibro vulnificus, and V. cholerae contamination [22]. In this study, our results also provided additional evidence to demonstrate high detection frequencies of V. cholerae in fish species such as A. nobilis, C. auratus, and P. pekinensis, consistent with results of our prior research [6,9].
The crucial virulence determinants in pathogenic V. cholerae are the CT toxin encoded by the temperate filamentous phage CTXΦ [23] and its receptor TCP, used for entry of CTXΦ into the host [24]. ACE and ZOT play key roles in host epithelial disruption during V. cholerae infection [25]. Studies have indicated that most V. cholerae isolates isolated from the environment do not carry the CT-encoding genes ctxAB. Virulence factors associated with the CTX element, such as zot and ace, were also scarcely found in V. cholerae isolates of environmental water origin [26]. For example, Siriphap et al. isolated 16 V. cholerae strains from seafood, water, and hand swabs, and found that all the isolates tested negative for ctxAB, tcpA, ace and zot genes [27]. Xu et al. analyzed 400 V. cholerae isolates from four species of fish, and found that none of the isolates had the ctxAB, tcpA, ace, or zot genes [6]. Fu et al. examined 370 V. cholerae isolates from twelve species of aquatic products including nine species of fish, one species of crustacean and two species of shellfish. They found that none of the isolates carried the ctxAB, tcpA, ace, or zot genes [9]. In this study, our results indicated that the ctxAB genes were absent from all the V. cholerae isolates tested, consistent with results in previous reports. However, approximately 0.98% of the V. cholerae isolates harbored the tcpA gene. The tcpA-positive isolates (V. c-C. chinensis 717-01 and V. c-C. chinensis 805-17) originated from the snail C. chinensis. The incidence of the tcpA-positive isolates was approximately 4.8% in C. chinensis (2/42 isolates). One of the tcpA-positive isolates (V. c-C. chinensis 717-01) carried the ace and zot genes as well. The ace-ctxB-F/R primers (Table S4) flanking the ace-zot-ctxA-ctxB genes (3.4 kb) on the CTXΦ in V. cholerae N16961/ATCC39315 (NCBI accession No. NZ_CP028827, 1,513,053-1,516,480 bp) were designed and synthesized. Genomic DNA of V. c-C. chinensis 717-01 was used as a template for PCR, and the resulting product (1.7 kb) was determined by DNA sequencing, which corresponds to a defective CTX-Phi lacking the ctxAB genes (Figure S1), consistent with the previous research [28,29]. It will be interesting to investigate the function of ace and zot genes that remains in V. c-C. chinensis 717-01 in future research. Additionally, the isolates of the C. chinensis origin harbored the maximum number (n = 12) of virulence-associated genes tested. These results provide the first experimental evidence for the presence of potentially toxic V. cholerae in the snail C. chinensis.
The genes encoding virulence-associated factors contribute to the pathogenicity of V. cholerae. Numerous studies have reported their presence in the bacterium of environmental and clinical origins [30,31,32]. In this study, high incidence of virulence-associated genes hapA (73.4%), rtxCABD (68.0 to 41.9%), tlh (54.2%), and hlyA (37.9%) was observed among the 203 V. cholerae isolates. The hapA gene encodes a hemagglutinin protease secreted by V. cholera through the type II secretion system that functions in V. cholerae interactions with aquatic hosts [7,33]. Studies have reported that most V. cholerae strains carry the hap gene irrespective of their source (i.e., clinical or environmental) [6,9,34], consistent with our present results. RTX is essential for the cytotoxic activity of V. cholerae O1 El Tor strain upon Hep-2 cells in vitro [35,36]. Xu et al. reported high percentages of the rtxA (83.0%), rtxB (97.0%), rtxC (95.8%) and rtxD (95.5%) genes in V. cholera isolates recovered from four fish species [6]. Fu et al. also found that the majority of 370 V. cholerae isolates harbored at least three genes of the rtxCABD cluster (81.4%, 24.3%, 80.3%, 80.8%, respectively) [9]. In this study, our results also revealed different detection frequencies of the rtxA (41.9%), rtxB (65.5%), rtxC (56.2%), and rtxD (68.0%) genes in the V. cholera isolates recovered from the 13 species of aquatic food animals. Interestingly, the majority of the isolates from A. nobilis, C. auratus, M. anguillicaudatus, C. chinensis, and E. sinensis harbored rtxCABD genes, while truncated versions of this gene cluster existed in all the other species (except O. gigas thunberg) (Figure 2). The extracellular metalloprotease HlyA can be produced by biotype El Tor of serogroup O1 and most of the non-O1/O139 strains, which show multiple pathogenic activities [37]. The tlh gene encodes thermolabile hemolysin with phospholipase and lecithinase activity [38]). Compared with the data reported by Xu et al. and Fu et al. [6,9], the incidence of tlh (54.2%) and hlyA (37.9%) was relatively lower in the V. cholerae isolates tested in this study, and varied depending on the species of aquatic animals. For example, approximately 69.6–80.0% of the V. cholerae isolates originated from C. auratus, C. chinensis, and E. sinensis carried the hlyA gene, whereas only 0.0–40.7% from the other 10 species. Given that these virulence-related genes are present at different genome loci in V. cholerae, various aquatic product matrices and/or aquaculture niches may serve as a possible explanation for their different detection frequencies among the V. cholerae isolates. It will be interesting to conduct comparative genomic analysis of the isolates in future research. In total, distinct virulence-associated gene profiles were derived from the V. cholerae isolates recovered from the four types and 13 species of aquatic food animals examined in this study.
The inappropriate use of antibiotics has resulted in considerably increased toxicogenic V. cholerae and difficulties in clinical case treatment [39,40]. The aquatic environment is a reservoir of V. cholerae and might be an important source of resistant strains. Previous studies have reported antibiotic resistant V. cholerae isolates of aquatic product origins [6,9]. In this study, our results indicated that MXF resistance was the most predominant resistance (74.9%) among the V. cholerae isolates, more than half of which were also resistant to AMP (59.1%). MXF is a fourth-generation fluoroquinolone antibiotic and frequently detected in surface water environments [41]. Xu et al., and Fu et al. also reported high occurrence (44.5%, and 60.3%) of AMP-resistant V. cholerae isolates recovered from aquatic products sampled in the summer of 2017, and 2018 in Shanghai, respectively [6,9]. These data implied that persistent exposure to the antimicrobial drugs occurred in recent years. In addition, in this study, we observed high incidence of intermediate susceptibility to EM (69.0%), AMC (48.3%), and RIF (44.3%), which suggests a potential resistance trend of these drugs.
Variable antibiotic resistance profiles derived from the V. cholerae isolates were observed in different types and species of aquatic food animals. The MARI is often used to determine antibiotic resistance-associated health risks [42]. In this study, the mean MARI values of the isolates originating from the fish, shellfish, crab, and snail samples ranged from 0.214 to 0.179, indicating variable antibiotic exposure levels or contaminated sources of farmed aquatic food animals. Additionally, all the V. cholerae isolates originating from N. cumingi Crosse were resistant to 14 of 17 antibiotics, followed by those from S. strictus (13/17 drugs), C. chinensis (12/17 drugs), and E. sinensis (12/17 drugs), suggesting heavy exposure of these aquatic food animals to the antibiotics. In total, high detection frequencies of MDR V. cholerae isolates analyzed in this study suggested inappropriate usage of antimicrobial agents in the aquaculture, which also imposed potential threat upon human health due to the dissemination of antimicrobial resistance.
Along with rapid industrialization and urbanization, large amounts of heavy metals have been released into the environment [15]. For example, an estimated 2220 tons of mercury are currently emitted to the environment each year by human activity [15]. Previous studies have reported heavy metal residues in waters and sediments of rivers, lakes and oceans, as well as in fish farming environments worldwide, particularly in developing countries [18,19,20]. Heavy metal-tolerant V. cholerae isolates in waters and aquatic products have been discovered in prior surveys by our research group [6,9,21,43]. In this study, the results indicated that the V. cholerae isolates originating from the 4 types and 13 species of aquatic food animals had different heavy metal tolerance profiles. For example, tolerance to Hg2+ was the most predominant among the V. cholerae isolates (69.0%), consistent with results of previous research [6,9]. Methylmercury, an organic form of mercury, is a potent neurotoxicant that damages the developing brains of infants and reduces IQ in children [15]. Human exposure to methylmercury occurs primarily through consumption of contaminated fish and marine mammals (WHO, https://www.who.int/, accessed on 31 March 2017) [15]. In this study, high percentages (82.8–64.2%) of Hg2+-tolerant V. cholerae isolates were observed in all four types of aquatic products. Moreover, all the isolates from G. scallop, and B. areolata were resistant to Hg2+, while 80–25% of those from the other 11 species were tolerant to this metal, implying that variable levels of exposure to Hg pollution occurred in the aquaculture environment. Wang et al. investigated the circumstances of a rice-fish-farming system, and found that Pb, Cd, Hg, As, and Cr were the most damaging heavy metal pollutions in south China [20]. In this study, the isolates recovered from the snails showed the highest tolerance rates to Ni2+ (39.1%) and Cr3+ (15.9%), while those from the crab were resistant to Cd2+ (40.0%). Moreover, all the isolates from M. piceus, P. pekinensis, and C. chinensis were tolerant to 8 heavy metals tested, followed by C. auratus (7/8 heavy metals), and A. nobilis, G. scallop, S. strictus, N. cumingi Crosse, and E. sinensis (6/8 heavy metals). These data suggested that serious heavy metal pollution likely occurred in aquaculture environments, and may originate from urban and industrial wastes, agricultural runoff and sewage, and/or wastewater from treatment plants that finally end up in rivers, estuaries, and oceans.
Additionally, in this study, comparison of the genome fingerprinting profiles derived from the 119 MDR V. cholerae isolates revealed a close relatedness of cross-resistance between antibiotics and heavy metals, suggesting that heavy metal pollution likely coselected for antibiotic resistance, and vice versa. For example, 96.6% of the MDR V. cholerae isolates also had resistance to heavy metals, the majority of which (81.5%) were tolerant to two or more heavy metals. Moreover, some MDR isolates displayed tolerance to five or six heavy metals. Due to the pollution of hazardous metals is widespread, worsening, and poorly controlled particularly in low- and middle-income countries. Frequent and persistent heavy metal pollution greatly impacts on the composition of microbial communities. Heavy metals select for metal resistance but can also co-select for resistance to antibiotics [17]. Thus, the results of this study not only provide useful data to fill gaps for policy and research related to risk assessment of V. cholerae contamination in aquatic products, but also serve as a reference to better understand the mechanism underlying co-resistance between antibiotics and heavy metals in the other foodborne or waterborne pathogens worldwide.

4. Materials and Methods

4.1. Sample Collection

A total of 36 species of aquatic food animals were sampled in July and August of 2019 from three large aquatic markets: Jiangyang Aquatic Market (31°21′25.90″ N, 121°26′50.68″ E) and Luchao Port Aquatic Market (30°86′68.58″ N, 121°85′66.88″ E) in Shanghai, and Mawei Aquatic Market (26°00′01.86″ N, 119°47′67.22″ E) in Fuzhou, Fujian Province, China. They included fourteen species of fish, sixteen species of shellfish, four species of snails, one species of crustacean, and one species of crab (Table S1). The 160 samples were collected into sterile sealed bags (Nanjing Maojie Microbial Technology Co., Ltd., Nanjing, China), and immediately transported in ice boxes (700 mm × 440 mm × 390 mm) to our laboratory at Shanghai Ocean University (Shanghai, China) for further analyses.

4.2. Isolation and Identification of V. cholerae

V. cholerae was isolated and identified as described previously [6,9,21]. Briefly, 25 g of each fish intestine sample or whole-tissue sample of shellfish, snails, crustaceans, and crab whose shells were removed, was individually rinsed with 225 mL of sterile 1× phosphate buffered saline (PBS, pH 7.4–7.6, Shanghai Sangon Biological Engineering Technology and Services Co., Ltd., Shanghai, China), homogenized, serial diluted ten-fold, and spread onto thiosulfate citrate bile salt sucrose (TCBS; Beijing Land Bridge Technology Co., Ltd., Beijing, China) agar plates and incubated as described previously [6,9,21].
Presumptive V. cholerae colonies were identified by arginine dihydrolase and esculin hydrolysis tests [44,45] using double-arginine hydrolase medium and esculin medium (Muwei Biotechnology Co., Ltd., Shanghai, China), respectively. The isolates that tested negative in the two tests, showing deep yellow and brown, respectively, were subjected to the further identification.
The V. cholerae-specific gene lolB [46] was amplified using the VHMF and VHA-AS5 primers (Table S4) by polymerase chain reaction (PCR) [9]. V. cholerae standard strain GIM 1.449 (Guangdong Culture Collection Center, Guangzhou, China) was used as a positive control strain. The bacterial 16S ribosomal RNA (rRNA) gene was amplified using universal bacterial primers 27F and 1492R [6] (Table S4). PCRs were performed and analyzed as described previously [9], and the resulting amplicons were purified and sequenced by Sangon (Shanghai, China). The BLAST of the National Center for Biotechnology Information (NCBI) (https://www.ncbi.nlm.nih.gov/, accessed on 1 July 2019) was used to analyze DNA sequences.

4.3. Detection of Virulence and Virulence-Associated Genes

V. cholerae isolates were individually incubated in 5 mL of tryptic soy broth (TSB) (Land Bridge, Beijing, China) (pH 8.5, 3.0% NaCl) at 37°C for 16–18 h. Genomic DNA of the isolates was prepared using the TaKaRa MiniBEST Bacterial Genomic DNA Extraction Kit Ver.3.0 (TaKaRa Biomedical Technology Co., Ltd., Beijing, China) following the manufacturer’s instructions. Extracted DNA samples were analyzed as described previously [47].
The virulence and virulence-associated genes ctxAB, tcpA, ace, zot, rtxCABD, hapA, hlyA, tlh, mshA, and pilA were detected by PCR assay using the oligonucleotide primers [6,48,49,50,51,52] listed in Table S4. PCRs were performed as described previously [6]. Genomic DNA of V. cholerae ATCC 14035 (ctxAB+, tcpA+, ace+, and zot+) and GIM 1.449 (ctxAB, rtxCABD+, hlyA+, tlh+, and hapA+) were used as positive controls as described previously [6,47]. Amplicons were confirmed by DNA sequencing at Sangon (Shanghai, China). All oligonucleotide primers (Table S4) were synthesized by Sangon (Shanghai, China).

4.4. Antibiotic Susceptibility Assay

V. cholerae isolates were measured for in vitro susceptibility to 17 antimicrobial agents (Oxoid, UK) as described previously [6,9,21,53]. The 17 drugs included amikacin (AK, 30 μg), amoxicillin/novobiocin (AMC, 30 μg), AMP (10 μg), chloramphenicol (CHL, 30 μg), gentamicin (CN, 10 μg), doxycycline (DOX, 30 μg), erythromycin (EM, 15 μg), enrofloxacin (ENR, 5 μg), cefepime (FEP, 30 μg), imipenem (IPM, 10 μg), meropenem (MEM, 10 μg), moxifloxacin (MXF, 5 μg), RIF (5 μg), SXT (25 μg), tetracycline (TET, 30 μg), tobramycin (TOB, 10 μg), and trimethoprim (TM, 5 μg) (Oxoid, UK). Escherichia coli ATCC 25922 (Institute of Industrial Microbiology, Shanghai, China) was used as a quality control strain in the antibiotic susceptibility assay [6,9,21,53].

4.5. Heavy Metal Tolerance Assay

A heavy metal tolerance assay was carried out according to a method described previously [6,9,53]. Eight heavy metals CdCl2, CrCl3, CuCl2, NiCl2, HgCl2, MnCl2, PbCl2, and ZnCl2 were purchased from Analytical Reagent, Sinopharm Chemical Reagent Co., Ltd., Shanghai, China). A broth dilution test (microdilution) was used to measure the minimal inhibitory concentration (MIC) of heavy metals (3200 to 3.125 μg/mL) against the isolates in vitro. E. coli K12 (Institute of Industrial Microbiology, Shanghai, China) was used as a quality control strain [6,9,53].

4.6. ERIC-PCR Assay

The ERIC-PCR assay was performed with the ERIC1R and ERIC2 primers (Table S4) according to the method described previously [6,9]. Six microliters of each amplicon were analyzed by agarose gel electrophoresis at 100 V for approximately 45 min on 1.0% agarose gels. The ERIC-PCR products were visualized and recorded as described previously [6,9]. The ERIC-PCR fingerprinting patterns were analyzed using BioNumericsc 7.6 software [54], based on unweighted pair groups with arithmetic averages (UPGMA) as described previously [6,9].

4.7. Statistical Analysis

Data analysis was performed using SPSS statistical analysis software version 17.0 (SPSS Inc., Chicago, IL, USA). The MARI of the isolates was defined as a/b, where a represents the number of antibiotics to which the isolate was resistant, and b represents the number of antibiotics to which the isolate was subjected, and calculated as described previously [6,9,55].

5. Conclusions

In the present study, 36 species of aquatic food animals were sampled in July and August of 2019 in Shanghai and Fujian, China. V. cholerae has not been previously detected in 22 species of the aquatic animals analyzed here. The bacterium was present in 13 species including A. nobilis, C. auratus, L. japonicas, M. anguillicaudatus, M. piceus, P. pekinensis, G. scallop, O. gigas Thunberg, S. strictus, B. areolata, C. chinensis, N. cumingi Crosse, and E. sinensis. V. cholerae occurred in six of these species where it wasn’t ever detected before.
None of the 203 isolates harbored the ctxAB gene (0.0%), but they might be potentially harmful because some of them (only a minority) harbored the TCP island, which makes them CTX-sensitive. The tcpA-positive isolates (V. c-C. chinensis 717-01 and V. c-C. chinensis 805-17) originated from the snail C. chinensis. One of the tcpA-positive isolates (V. c- C. chinensis 717-01) had ace and zot genes as well. Moreover, the isolates of C. chinensis origin harbored the maximum number (n = 12) of the virulence-associated genes tested. This study is the first to provide experimental evidence for the presence of potentially toxic V. cholerae in C. chinensis. Additionally, high incidence of virulence-associated genes was observed among the 203 V. cholerae isolates, including hapA (73.4%), rtxCABD (68.0–41.9%), tlh (54.2%), and hlyA (37.9%).
High percentages of resistance to MXF (74.9%), AMP (59.11%), and RIF (32.51%) were found among the V. cholerae isolates. Approximately 58.6% of the isolates displayed MDR phenotypes. In contrast, most isolates were sensitive to CHL (95.1%), FEP (95.1%), TET (93.6%), and DOX (90.6%). Meanwhile, 67.0% of the V. cholerae isolates were tolerant to the heavy metal Hg2+, followed by Pb2+ (57.6%) and Zn2+ (57.6%). Distinct virulence and cross-resistance profiles were discovered among the V. cholerae isolates originating from the four types and 13 species of aquatic food animals, suggesting varied exposure levels to the 17 antimicrobial agents and 8 heavy metals evaluated in this study.
The 203 V. cholerae isolates had 170 ERIC-genotypes with considerable genomic variation. Additionally, 96.6% of the 119 MDR isolates tolerated one or more heavy metals. In future research, the mechanism underlying the cross-selection between heavy metals and antibiotics should be further deciphered in V. cholerae, a leading waterborne pathogen worldwide.

Supplementary Materials

The following are available online at https://www.mdpi.com/article/10.3390/antibiotics10040412/s1, Table S1. The 36 species of aquatic food animals and the recovered V. cholerae isolates, Table S2. Representative virulence genotypes of 203 V. cholerae isolates, Table S3. Tolerance of the 203 V. cholerae isolates to eight heavy metals, Table S4. The oligonucleotide primers used in this study. Figure S1. Gene organization of the defective CTX-Phi in V. cholerae-C. chinensis 717-01 strain.

Author Contributions

D.C., D.X. and Y.X., major experiments; D.C., data analysis, and writing—original draft; X.L., review and editing, and discussion; L.N., literature search, and/or discussion; Y.D., and L.X., supervision, revising, and/or discussion; L.C., funding acquisition, conceptualization, and writing—review and editing. All authors have read and agreed to the published version of the manuscript.

Funding

This study was supported by Shanghai Municipal Science and Technology Commission, grant number 17050502200, and National Natural Science Foundation of China, grant number 31671946.

Institutional Review Board Statement

Not applicable.

Informed Consent Statement

Not applicable.

Data Availability Statement

The raw sequences generated for this study are available from the NCBI GenBank under the accession numbers MW319058, MW319059, MW319061, and MW280619.

Conflicts of Interest

The authors declare no conflict of interest.

References

  1. Baker-Austin, C.; Oliver, J.D.; Alam, M.; Ali, A.; Waldor, M.K.; Qadri, F.; Martinez-Urtaza, J. Vibrio spp. infections. Nat. Rev. Dis. Primers 2018, 4, 8. [Google Scholar] [CrossRef]
  2. Wachsmuth, I.K.; Blake, P.; Olsvik, O. Vibrio cholerae and Cholera: Molecular to Global Perspective; ASM Press: Washington, DC, USA, 1994. [Google Scholar]
  3. Feng, L.; Reeves, P.R.; Lan, R.; Ren, Y.; Gao, C.; Zhou, Z.; Ren, Y.; Cheng, J.; Wang, W.; Wang, J.; et al. A recalibrated molecular clock and independent origins for the cholera pandemic clones. PLoS ONE 2008, 3, e4053. [Google Scholar] [CrossRef] [PubMed]
  4. Ali, M.; Nelson, A.R.; Lopez, A.L.; Sack, D.A. Updated global burden of 529 cholera in endemic countries. PLoS Negl. Trop. Dis. 2015, 9, e0003832. [Google Scholar] [CrossRef] [PubMed]
  5. Davis, B.M.; Waldor, M.K. Filamentous phages linked to virulence of Vibrio cholerae. Curr. Opin. Microbiol. 2003, 6, 35–42. [Google Scholar] [CrossRef]
  6. Xu, M.; Wu, J.; Chen, L. Virulence, antimicrobial and heavy metal tolerance, and genetic diversity of Vibrio cholerae recovered from commonly consumed freshwater fish. Environ. Sci. Pollut. Res. 2019, 26, 27338–27352. [Google Scholar] [CrossRef] [PubMed]
  7. Halpern, M.; Izhaki, I. Fish as hosts of Vibrio cholerae. Front. Microbiol. 2017, 8, 282. [Google Scholar] [CrossRef]
  8. Villicaña, C.; Amarillas, L.; Soto-Castro, L.; Gómez-Gil, B.; Lizárraga-Partida, M.L.; León-Félix, J. Occurrence and Abundance of Pathogenic Vibrio Species in Raw Oysters at Retail Seafood Markets in Northwestern Mexico. J. Food Prot. 2019, 82, 2094–2099. [Google Scholar] [CrossRef]
  9. Fu, H.; Yu, P.; Liang, W.; Kan, B.; Peng, X.; Chen, L. Virulence, resistance, and genomic fingerprint traits of Vibrio cholerae isolated from 12 species of aquatic products in Shanghai, China. Microb. Drug Resist. 2020, 26, 1526–1539. [Google Scholar] [CrossRef] [PubMed]
  10. Narendrakumar, L.; Gupta, S.S.; Johnson, J.B.; Ramamurthy, T.; Thomas, S. Molecular adaptations and antibiotic resistance in Vibrio cholerae: A Communal Challenge. Microb. Drug Resist. 2019, 25, 1012–1022. [Google Scholar] [CrossRef]
  11. Iramiot, J.S.; Rwego, I.B.; Kansiime, C.; Asiimwe, B.B. Epidemiology and antibiotic susceptibility of Vibrio cholerae associated with the 2017 outbreak in Kasese district, Uganda. BMC Public Health 2019, 19, 1405. [Google Scholar] [CrossRef]
  12. Baron, S.; Larvor, E.; Chevalier, S.; Jouy, E.; Kempf, I.; Granier, S.A.; Lesne, J. Antimicrobial susceptibility among urban wastewater and wild shellfish isolates of non-O1/non-O139 Vibrio cholerae from La Rance Estuary (Brittany, France). Front. Microbiol. 2017, 8, 1637. [Google Scholar] [CrossRef] [PubMed]
  13. Das, B.; Verma, J.; Kumar, P.; Ghosh, A.; Ramamurthy, T. Antibiotic resistance in Vibrio cholerae: Understanding the ecology of resistance genes and mechanisms. Vaccine 2020, 38, A83–A92. [Google Scholar] [CrossRef] [PubMed]
  14. Sulca, M.A.; Orozco, R.; Alvarado, D.E. Antimicrobial resistance not related to 1,2,3 integrons and Superintegron in Vibrio spp. isolated from seawater sample of Lima (Peru). Mar. Pollut. Bull. 2018, 131, 370–377. [Google Scholar] [CrossRef] [PubMed]
  15. Landrigan, P.; Stegeman, J.; Fleming, L.; Allemand, D.; Anderson, D.; Backer, L.; Brucker-Davis, F.; Chevalier, N.; Corra, L.; Czerucka, D.; et al. Human Health and Ocean Pollution. Ann. Glob. Health 2020, 86, 151. [Google Scholar] [CrossRef]
  16. Fu, Z.; Xi, S. The effects of heavy metals on human metabolism. Toxicol. Mech. Methods 2020, 30, 167–176. [Google Scholar] [CrossRef]
  17. Dickinson, A.W.; Power, A.; Hansen, M.; Brandt, K.; Piliposian, G.; Appleby, P.; O’neill, P.; Jones, R.; Sierocinski, P.; Koskella, B.; et al. Heavy metal pollution and co-selection for antibiotic resistance: A microbial palaeontology approach. Environ. Int. 2019, 132, 105117. [Google Scholar] [CrossRef]
  18. Zhang, M.; He, P.; Qiao, G.; Huang, J.; Yuan, X.; Li, Q. Heavy metal contamination assessment of surface sediments of the Subei Shoal, China: Spatial distribution, source apportionment and ecological risk. Chemosphere 2019, 223, 211–222. [Google Scholar] [CrossRef]
  19. Wang, X.; Wu, J.; Yu, B.; Dong, K.F.; Ma, D.; Xiao, G.; Zhang, C. Heavy metals in aquatic products and the health risk assessment to population in China. Environ. Sci. Pollut. Res. Int. 2020, 27, 22708–22719. [Google Scholar] [CrossRef]
  20. Wang, J.; Shan, Q.; Liang, X.; Guan, F.; Zhang, Z.; Huang, H.; Fang, H. Levels and human health risk assessments of heavy metals in fish tissue obtained from the agricultural heritage rice-fish-farming system in China. J. Hazard. Mater. 2020, 386, 121627. [Google Scholar] [CrossRef]
  21. Song, Y.; Yu, P.; Li, B.; Pan, Y.; Zhang, X.; Cong, J.; Zhao, Y.; Wang, H.; Chen, L. The mosaic accessory gene structures of the SXT/R391-like integrative and conjugative elements derived from Vibrio spp. isolated from aquatic products and environment in the Yangtze River Estuary, China. BMC Microbiol. 2013, 13, 214. [Google Scholar] [CrossRef]
  22. Serratore, P.; Zavatta, E.; Bignami, G.; Lorito, L. Preliminary investigation on the microbiological quality of edible marine gastropods of the Adriatic Sea, Italy. Ital. J. Food Saf. 2019, 8, 7691. [Google Scholar] [CrossRef]
  23. Heidelberg, J.F.; Eisen, J.A.; Nelson, W.C.; Clayton, R.A.; Gwinn, M.L.; Dodson, R.J.; Haft, D.H.; Hickey, E.K.; Peterson, J.D.; Umayam, L.; et al. DNA sequence of both chromosomes of the cholera pathogen Vibrio cholerae. Nature 2000, 406, 477–483. [Google Scholar] [CrossRef]
  24. Faruque, S.M.; Mekalanos, J.J. Phage-bacterial interactions in the evolution of toxigenic Vibrio cholerae. Virulence 2012, 3, 556–565. [Google Scholar] [CrossRef]
  25. Pérez-Reytor, D.; Jaña, V.; Pavez, L.; Navarrete, P.; García, K. Accessory toxins of Vibrio pathogens and their role in epithelial disruption during infection. Front. Microbiol. 2018, 9, 2248. [Google Scholar] [CrossRef]
  26. Valáriková, J.; Korcová, J.; Ziburová, J.; Rosinský, J.; Čížová, A.; Bieliková, S.; Sojka, M.; Farkaš, P. Potential pathogenicity and antibiotic resistance of aquatic Vibrio isolates from freshwater in Slovakia. Folia Microbiol. 2019, 65, 545–555. [Google Scholar] [CrossRef]
  27. Siriphap, A.; Leekitcharoenphon, P.; Kaas, R.S.; Theethakaew, C.; Aarestrup, F.M.; Sutheinkul, O.; Hendriksen, R.S. Characterization and genetic variation of Vibrio cholerae isolated from clinical and environmental sources in Thailand. PLoS ONE 2017, 12, e0169324. [Google Scholar] [CrossRef] [PubMed]
  28. Danso, E.K.; Asare, P.; Otchere, I.D.; Akyeh, L.M.; Asante-Poku, A.; Aboagye, S.Y.; Osei-Wusu, S.; Opare, D.; Ntoumi, F.; Zumla, A.; et al. A molecular and epidemiological study of Vibrio cholerae isolates from cholera outbreaks in southern Ghana. PLoS ONE 2020, 15, e0236016. [Google Scholar] [CrossRef] [PubMed]
  29. Li, X.; Yang, H.; Gao, X.; Zhang, H.; Chen, N.; Miao, Z.; Liu, X.; Zhang, X. The pathogenicity characterization of non-O1 Vibrio cholerae and its activation on immune system in freshwater shrimp Macrobrachium nipponense. Fish Shellfish Immunol. 2019, 87, 507–514. [Google Scholar] [CrossRef]
  30. Li, F.; Du, P.; Li, B.; Ke, C.; Chen, A.; Chen, J.; Zhou, H.; Li, J.; Morris, J.G.; Kan, B.; et al. Distribution of virulence-associated genes and genetic relationships in non-O1/O139 Vibrio cholerae aquatic isolates from China. Appl. Environ. Microbiol. 2014, 80, 4987–4992. [Google Scholar] [CrossRef] [PubMed]
  31. Abia, A.L.K.; Ubomba-Jaswa, E.; Momba, M.N.B. Riverbed sediments as reservoirs of multiple Vibrio cholerae virulence-associated genes: A potential trigger for cholera outbreaks in developing countries. J. Environ. Public Health 2017, 2017, 5646480. [Google Scholar] [CrossRef]
  32. Jiang, F.; Bi, R.; Deng, L.; Kang, H.; Gu, B.; Ma, P. Virulence-associated genes and molecular characteristics of non-O1/non-O139 Vibrio cholerae isolated from hepatitis B cirrhosis patients in China. Int. J. Infect. Dis. 2018, 74, 117–122. [Google Scholar] [CrossRef]
  33. Mewborn, L.; Benitez, J.A.; Silva, A.J. Flagellar motility, extracellular proteases and Vibrio cholerae detachment from abiotic and biotic surfaces. Microb. Pathog. 2017, 113, 17–24. [Google Scholar] [CrossRef]
  34. Hasan, N.A.; Ceccarelli, D.; Grim, C.J.; Taviani, E.; Choi, J.; Sadique, A.; Alam, M.; Siddique, A.K.; Sack, R.B.; Huq, A.; et al. Distribution of virulence genes in clinical and environmental Vibrio cholerae strains in Bangladesh. Appl. Environ. Microbiol. 2013, 79, 5782–5785. [Google Scholar] [CrossRef] [PubMed]
  35. Lin, W.; Fullner, K.J.; Clayton, R.; Sexton, J.A.; Rogers, M.B.; Calia, K.E.; Calderwood, S.B.; Fraser, C.; Mekalanos, J.J. Identification of a Vibrio cholerae RTX toxin gene cluster that is tightly linked to the cholera toxin prophage. Proc. Natl. Acad. Sci. USA 1999, 96, 1071–1076. [Google Scholar] [CrossRef] [PubMed]
  36. Chow, K.H.; Ng, T.K.; Yuen, K.Y.; Yam, W.C. Detection of RTX toxin gene in Vibrio cholerae by PCR. J. Clin. Microbiol. 2001, 39, 2594–2597. [Google Scholar] [CrossRef] [PubMed]
  37. Benitez, J.A.; Silva, A.J. Vibrio cholerae hemagglutinin (HA)/protease: An extracellular metalloprotease with multiple pathogenic activities. Toxicon 2016, 115, 55–62. [Google Scholar] [CrossRef]
  38. Fiore, A.E.; Michalski, J.M.; Russell, R.G.; Sears, C.L.; Kaper, J.B. Cloning, characterization, and chromosomal mapping of a phospholipase (lecithinase) produced by Vibrio cholerae. Infect. Immun. 1997, 65, 3112–3117. [Google Scholar] [CrossRef]
  39. Santos, L.; Ramos, F. Antimicrobial resistance in aquaculture: Current knowledge and alternatives to tackle the problem. Int. J. Antimicrob. Agents 2018, 52, 135–143. [Google Scholar] [CrossRef]
  40. Lepuschitz, S.; Baron, S.; Larvor, E.; Granier, S.A.; Pretzer, C.; Mach, R.L.; Farnleitner, A.H.; Ruppitsch, W.; Pleininger, S.; Indra, A.; et al. Phenotypic and genotypic antimicrobial resistance traits of Vibrio cholerae non-O1/non-O139 isolated from a large Austrian Lake frequently associated with cases of human infection. Front. Microbiol. 2019, 10, 2600. [Google Scholar] [CrossRef]
  41. Wan, L.; Wu, Y.; Zhang, B.; Yang, W.; Ding, H.; Zhang, W. Effects of moxifloxacin and gatifloxacin stress on growth, photosynthesis, antioxidant responses, and microcystin release in Microcystis aeruginosa. J. Hazard. Mater. 2020, 409, 124518. [Google Scholar] [CrossRef]
  42. Fri, J.; Ndip, R.N.; Njom, H.A.; Clarke, A.M. Antibiotic susceptibility of non-cholera Vibrios isolated from farmed and wild marine fish (Argyrosomus japonicus), implications for public health. Microb. Drug Resist. 2018, 24, 1296–1304. [Google Scholar] [CrossRef]
  43. He, Y.; Tang, Y.; Sun, F.; Chen, L. Detection and characterization of integrative and conjugative elements (ICEs)-positive Vibrio cholerae isolates from aquacultured shrimp and the environment in Shanghai, China. Mar. Pollut. Bull. 2015, 101, 526–532. [Google Scholar] [CrossRef] [PubMed]
  44. Choopun, N.; Louis, V.; Huq, A.; Colwell, R.R. Simple procedure for rapid identification of Vibrio cholerae from the aquatic environment. Appl. Environ. Microbiol. 2002, 68, 995–998. [Google Scholar] [CrossRef] [PubMed][Green Version]
  45. Thornley, M. The differentia I ion of Pseudomonas from other Gram-negative bacteria on the basis of arginine metabolism. J. Appl. Microbiol. 2008, 23, 37–52. [Google Scholar]
  46. Lalitha, P.; Suraiya, M.S.; Lim, K.; Lee, S.; Haslindawaty, A.N.; Chan, Y.; Ismail, A.; Zainuddin, Z.F.; Ravichandran, M. Analysis of lolB gene sequence and its use in the development of a PCR assay for the detection of Vibrio cholerae. J. Microbiol. Methods 2008, 75, 142–144. [Google Scholar] [CrossRef] [PubMed]
  47. Xu, M.; Fu, H.; Chen, D.; Shao, Z.; Zhu, J.; Alali, W.Q.; Chen, L. Simple visualized detection method of virulence-associated genes of Vibrio cholerae by loop-mediated isothermal amplification. Front. Microbiol. 2019, 10, 2899. [Google Scholar] [CrossRef] [PubMed]
  48. McGrath, B.M.; O’Halloran, J.A.; Piterina, A.V.; Pembroke, J.T. Molecular tools to detect the IncJ elements: A family of integrating, antibiotic resistant mobile genetic elements. J. Microbiol. Methods 2006, 66, 32–42. [Google Scholar] [CrossRef] [PubMed]
  49. Kumar, P.; Peter, W.A.; Thomas, S. Rapid detection of virulence-associated genes in environmental strains of Vibrio cholerae by multiplex PCR. Curr. Microbiol. 2010, 60, 199–202. [Google Scholar] [CrossRef]
  50. Singh, D.; Matte, M.H.; Matte, G.; Jiang, S.; Sabeena, F.; Shukla, B.; Sanyal, S.; Huq, A.; Colwell, R. Molecular analysis of Vibrio cholerae O1, O139, non-O1, and non-O139 strains: Clonal relationships between clinical and environmental isolates. Appl. Environ. Microbiol. 2001, 67, 910–921. [Google Scholar] [CrossRef]
  51. Tulatorn, S.; Preeprem, S.; Vuddhakul, V.; Mittraparp-Arthorn, P. Comparison of virulence gene profiles and genomic fingerprints of Vibrio cholerae O1 and non-O1/non-O139 isolates from diarrheal patients in southern Thailand. Trop. Med. Health 2018, 46, 31. [Google Scholar] [CrossRef]
  52. Rivera, I.N.; Chun, J.; Huq, A.; Sack, R.B.; Colwell, R.R. Genotypes associated with virulence in environmental isolates of Vibrio cholerae. Appl. Environ. Microbiol. 2001, 67, 2421–2429. [Google Scholar] [CrossRef] [PubMed]
  53. Hu, Q.; Chen, L. Virulence and antibiotic and heavy metal resistance of Vibrio parahaemolyticus isolated from Crustaceans and Shellfish in Shanghai, China. J. Food Prot. 2016, 79, 1371–1377. [Google Scholar] [CrossRef]
  54. Meacham, K.J.; Zhang, L.; Foxman, B.; Bauer, R.J.; Marrs, C.F. Evaluation of genotyping large numbers of Escherichia coli isolates by enterobacterial repetitive intergenic consensus-PCR. J. Clin. Microbiol. 2003, 41, 5224–5226. [Google Scholar] [CrossRef] [PubMed]
  55. Krumperman, P.H. Multiple antibiotic resistance indexing of Escherichia coli to identify high-risk sources of fecal contamination of foods. Appl. Environ. Microbiol. 1983, 46, 165–170. [Google Scholar] [CrossRef] [PubMed]
Figure 1. Virulence-associated gene profiles of the V. cholerae isolates recovered from the four types of aquatic food animals.
Figure 1. Virulence-associated gene profiles of the V. cholerae isolates recovered from the four types of aquatic food animals.
Antibiotics 10 00412 g001
Figure 2. Virulence-associated gene profiles of the V. cholerae isolates recovered from the 13 species of aquatic food animals. (AD): the species of fish, shellfish, snails, and crab, respectively.
Figure 2. Virulence-associated gene profiles of the V. cholerae isolates recovered from the 13 species of aquatic food animals. (AD): the species of fish, shellfish, snails, and crab, respectively.
Antibiotics 10 00412 g002
Figure 3. Antimicrobial susceptibility of the 203 V. cholerae isolates to 17 antimicrobial agents evaluated in this study. AK, amikacin; AMC, amoxicillin/novobiocin; AMP, ampicillin; CHL, chloramphenicol; CN, gentamicinm; DOX, doxycycline; EM, erythromycin; ENR, enrofloxacin; FEP, cefepime; IPM, imipenem; MEM, meropenem; MXF, moxifloxacin; RIF, rifampin; SXT, sulfamethoxazole- trimethoprim; TET, tetracycline; TOB, tobramycin; and TM, trimethoprim.
Figure 3. Antimicrobial susceptibility of the 203 V. cholerae isolates to 17 antimicrobial agents evaluated in this study. AK, amikacin; AMC, amoxicillin/novobiocin; AMP, ampicillin; CHL, chloramphenicol; CN, gentamicinm; DOX, doxycycline; EM, erythromycin; ENR, enrofloxacin; FEP, cefepime; IPM, imipenem; MEM, meropenem; MXF, moxifloxacin; RIF, rifampin; SXT, sulfamethoxazole- trimethoprim; TET, tetracycline; TOB, tobramycin; and TM, trimethoprim.
Antibiotics 10 00412 g003
Figure 4. Antimicrobial resistance profiles of the V. cholerae isolates in the four types of aquatic food animals.
Figure 4. Antimicrobial resistance profiles of the V. cholerae isolates in the four types of aquatic food animals.
Antibiotics 10 00412 g004
Figure 5. Antimicrobial resistance profiles of the V. cholerae isolates in the 13 species of aquatic food animals. (AD): the species of fish, shellfish, snails, and crab, respectively.
Figure 5. Antimicrobial resistance profiles of the V. cholerae isolates in the 13 species of aquatic food animals. (AD): the species of fish, shellfish, snails, and crab, respectively.
Antibiotics 10 00412 g005
Figure 6. Heavy metal tolerance profiles of the V. cholerae isolates recovered from the four types of aquatic food animals.
Figure 6. Heavy metal tolerance profiles of the V. cholerae isolates recovered from the four types of aquatic food animals.
Antibiotics 10 00412 g006
Figure 7. Heavy metal tolerance profiles of the V. cholerae isolates recovered from the 13 species of aquatic food animals. (AD): the species of fish, shellfish, snails, and crab, respectively.
Figure 7. Heavy metal tolerance profiles of the V. cholerae isolates recovered from the 13 species of aquatic food animals. (AD): the species of fish, shellfish, snails, and crab, respectively.
Antibiotics 10 00412 g007
Figure 8. The ERIC-PCR fingerprinting profiles of the MDR V. cholerae isolates. (a,b): half of the profiles.
Figure 8. The ERIC-PCR fingerprinting profiles of the MDR V. cholerae isolates. (a,b): half of the profiles.
Antibiotics 10 00412 g008
Publisher’s Note: MDPI stays neutral with regard to jurisdictional claims in published maps and institutional affiliations.

Share and Cite

MDPI and ACS Style

Chen, D.; Li, X.; Ni, L.; Xu, D.; Xu, Y.; Ding, Y.; Xie, L.; Chen, L. First Experimental Evidence for the Presence of Potentially Toxic Vibrio cholerae in Snails, and Virulence, Cross-Resistance and Genetic Diversity of the Bacterium in 36 Species of Aquatic Food Animals. Antibiotics 2021, 10, 412. https://doi.org/10.3390/antibiotics10040412

AMA Style

Chen D, Li X, Ni L, Xu D, Xu Y, Ding Y, Xie L, Chen L. First Experimental Evidence for the Presence of Potentially Toxic Vibrio cholerae in Snails, and Virulence, Cross-Resistance and Genetic Diversity of the Bacterium in 36 Species of Aquatic Food Animals. Antibiotics. 2021; 10(4):412. https://doi.org/10.3390/antibiotics10040412

Chicago/Turabian Style

Chen, Dailing, Xiangyi Li, Ling Ni, Dingxiang Xu, Yingwei Xu, Yong Ding, Lu Xie, and Lanming Chen. 2021. "First Experimental Evidence for the Presence of Potentially Toxic Vibrio cholerae in Snails, and Virulence, Cross-Resistance and Genetic Diversity of the Bacterium in 36 Species of Aquatic Food Animals" Antibiotics 10, no. 4: 412. https://doi.org/10.3390/antibiotics10040412

APA Style

Chen, D., Li, X., Ni, L., Xu, D., Xu, Y., Ding, Y., Xie, L., & Chen, L. (2021). First Experimental Evidence for the Presence of Potentially Toxic Vibrio cholerae in Snails, and Virulence, Cross-Resistance and Genetic Diversity of the Bacterium in 36 Species of Aquatic Food Animals. Antibiotics, 10(4), 412. https://doi.org/10.3390/antibiotics10040412

Note that from the first issue of 2016, this journal uses article numbers instead of page numbers. See further details here.

Article Metrics

Back to TopTop