Development of Neurodegenerative Disease Diagnosis and Monitoring from Traditional to Digital Biomarkers
Abstract
1. Introduction
2. Overview of Neurodegenerative Disease: Alzheimer’s Disease (AD) and Parkinson’s Disease (PD)
3. Traditional Biomarkers in ND Diagnosis
4. Digital Biomarkers for Advanced ND Diagnosis
4.1. Electroencephalogram
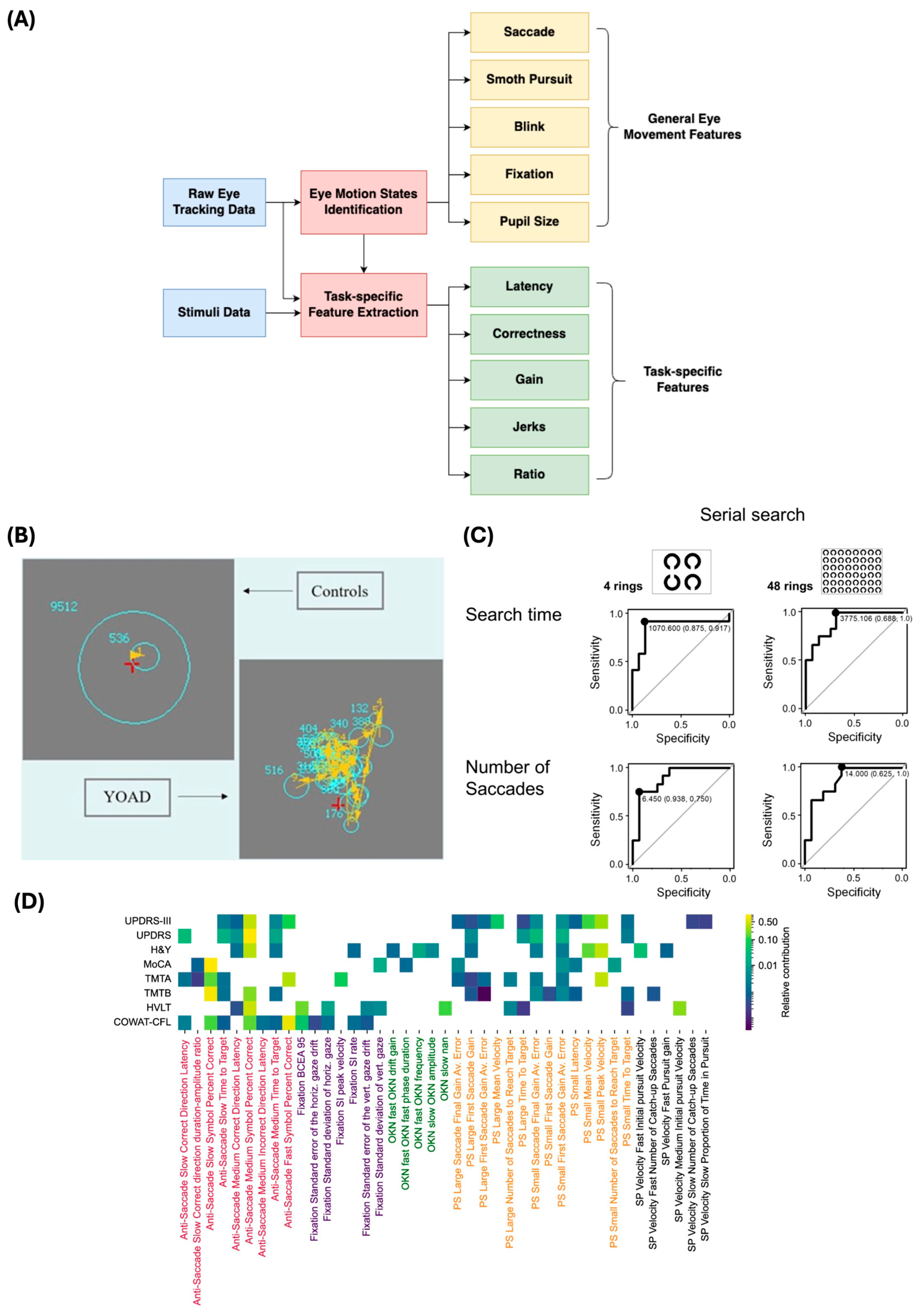
4.2. Eye Movement
4.3. Gait
4.4. Finger Tapping
4.5. Speech
4.6. Multimodal Analysis of Digital Biomarker
5. Digital Biomarkers with Traditional Biomarkers and ML Analysis
6. Conclusions and Future Perspective
Author Contributions
Funding
Institutional Review Board Statement
Informed Consent Statement
Data Availability Statement
Conflicts of Interest
References
- Teleanu, D.M.; Niculescu, A.-G.; Lungu, I.I.; Radu, C.I.; Vladâcenco, O.; Roza, E.; Costăchescu, B.; Grumezescu, A.M.; Teleanu, R.I. An Overview of Oxidative Stress, Neuroinflammation, and Neurodegenerative Diseases. Int. J. Mol. Sci. 2022, 23, 5938. [Google Scholar] [CrossRef]
- Lamptey, R.N.L.; Chaulagain, B.; Trivedi, R.; Gothwal, A.; Layek, B.; Singh, J. A Review of the Common Neurodegenerative Disorders: Current Therapeutic Approaches and the Potential Role of Nanotherapeutics. Int. J. Mol. Sci. 2022, 23, 1851. [Google Scholar] [CrossRef] [PubMed]
- Passeri, E.; Elkhoury, K.; Morsink, M.; Broersen, K.; Linder, M.; Tamayol, A.; Malaplate, C.; Yen, F.T.; Arab-Tehrany, E. Alzheimer’s Disease: Treatment Strategies and Their Limitations. Int. J. Mol. Sci. 2022, 23, 13954. [Google Scholar] [CrossRef] [PubMed]
- Cohen, J.; Mathew, A.; Dourvetakis, K.D.; Sanchez-Guerrero, E.; Pangeni, R.P.; Gurusamy, N.; Aenlle, K.K.; Ravindran, G.; Twahir, A.; Isler, D.; et al. Recent Research Trends in Neuroinflammatory and Neurodegenerative Disorders. Cells 2024, 13, 511. [Google Scholar] [CrossRef] [PubMed]
- Porsteinsson, A.P.; Isaacson, R.S.; Knox, S.; Sabbagh, M.N.; Rubino, I. Diagnosis of Early Alzheimer’s Disease: Clinical Practice in 2021. J. Prev. Alzheimers Dis. 2021, 8, 371–386. [Google Scholar] [CrossRef]
- Den Oudsten, B.L.; Van Heck, G.L.; De Vries, J. The Suitability of Patient-Based Measures in the Field of Parkinson’s Disease: A Systematic Review. Mov. Disord. 2007, 22, 1390–1401. [Google Scholar] [CrossRef]
- Lanctôt, K.L.; Amatniek, J.; Ancoli-Israel, S.; Arnold, S.E.; Ballard, C.; Cohen-Mansfield, J.; Ismail, Z.; Lyketsos, C.; Miller, D.S.; Musiek, E.; et al. Neuropsychiatric Signs and Symptoms of Alzheimer’s Disease: New Treatment Paradigms. Alzheimer’s Dement. Transl. Res. Clin. Interv. 2017, 3, 440–449. [Google Scholar] [CrossRef]
- Koníčková, D.; Menšíková, K.; Tučková, L.; Hényková, E.; Strnad, M.; Friedecký, D.; Stejskal, D.; Matěj, R.; Kaňovský, P. Biomarkers of Neurodegenerative Diseases: Biology, Taxonomy, Clinical Relevance, and Current Research Status. Biomedicines 2022, 10, 1760. [Google Scholar] [CrossRef]
- Sarikaya, I. PET Imaging in Neurology: Alzheimer’s and Parkinson’s Diseases. Nucl. Med. Commun. 2015, 36, 775–781. [Google Scholar] [CrossRef]
- Kamagata, K.; Andica, C.; Hatano, T.; Ogawa, T.; Takeshige-Amano, H.; Ogaki, K.; Akashi, T.; Hagiwara, A.; Fujita, S.; Aoki, S. Advanced Diffusion Magnetic Resonance Imaging in Patients with Alzheimer’s and Parkinson’s Diseases. Neural Regen. Res. 2020, 15, 1590–1600. [Google Scholar] [CrossRef]
- Benussi, A.; Cantoni, V.; Rivolta, J.; Archetti, S.; Micheli, A.; Ashton, N.; Zetterberg, H.; Blennow, K.; Borroni, B. Classification Accuracy of Blood-Based and Neurophysiological Markers in the Differential Diagnosis of Alzheimer’s Disease and Frontotemporal Lobar Degeneration. Alzheimer’s Res. Ther. 2022, 14, 155. [Google Scholar] [CrossRef] [PubMed]
- Luebke, M.; Parulekar, M.; Thomas, F.P. Fluid Biomarkers for the Diagnosis of Neurodegenerative Diseases. Biomark. Neuropsychiatry 2023, 8, 100062. [Google Scholar] [CrossRef]
- Vasudevan, S.; Saha, A.; Tarver, M.E.; Patel, B. Digital Biomarkers: Convergence of Digital Health Technologies and Biomarkers. Npj Digit. Med. 2022, 5, 36. [Google Scholar] [CrossRef] [PubMed]
- Meier, I.B.; Buegler, M.; Harms, R.; Seixas, A.; Çöltekin, A.; Tarnanas, I. Using a Digital Neuro Signature to Measure Longitudinal Individual-Level Change in Alzheimer’s Disease: The Altoida Large Cohort Study. Npj Digit. Med. 2021, 4, 101. [Google Scholar] [CrossRef] [PubMed]
- Motahari-Nezhad, H.; Fgaier, M.; Abid, M.M.; Péntek, M.; Gulácsi, L.; Zrubka, Z. Digital Biomarker–Based Studies: Scoping Review of Systematic Reviews. JMIR Mhealth Uhealth 2022, 10, e35722. [Google Scholar] [CrossRef]
- Hajjar, I.; Okafor, M.; Choi, J.D.; Moore II, E.; Abrol, A.; Calhoun, V.D.; Goldstein, F.C. Development of Digital Voice Biomarkers and Associations with Cognition, Cerebrospinal Biomarkers, and Neural Representation in Early Alzheimer’s Disease. Alzheimer’s Dement. Diagn. Assess. Dis. Monit. 2023, 15, e12393. [Google Scholar] [CrossRef]
- Ghosal, R.; Varma, V.R.; Volfson, D.; Hillel, I.; Urbanek, J.; Hausdorff, J.M.; Watts, A.; Zipunnikov, V. Distributional Data Analysis via Quantile Functions and Its Application to Modeling Digital Biomarkers of Gait in Alzheimer’s Disease. Biostatistics 2023, 24, 539–561. [Google Scholar] [CrossRef]
- Kourtis, L.C.; Regele, O.B.; Wright, J.M.; Jones, G.B. Digital Biomarkers for Alzheimer’s Disease: The Mobile/Wearable Devices Opportunity. Npj Digit. Med. 2019, 2, 9. [Google Scholar] [CrossRef]
- Basha, F.H.; Waseem, M.; Srinivasan, H. Cellular and Molecular Mechanism in Neurodegeneration: Possible Role of Neuroprotectants. Cell Biochem. Funct. 2021, 39, 613–622. [Google Scholar] [CrossRef]
- Nussbaum Robert, L.; Ellis Christopher, E. Alzheimer’s Disease and Parkinson’s Disease. N. Engl. J. Med. 2003, 348, 1356–1364. [Google Scholar] [CrossRef]
- Chekani, F.; Bali, V.; Aparasu, R.R. Quality of Life of Patients with Parkinson’s Disease and Neurodegenerative Dementia: A Nationally Representative Study. Res. Soc. Adm. Pharm. 2016, 12, 604–613. [Google Scholar] [CrossRef] [PubMed]
- Batista, P.; Pereira, A. Quality of Life in Patients with Neurodegenerative Diseases. J. Neurol. Neurosci. 2016, 7. [Google Scholar] [CrossRef]
- Paulsen, J.S.; Nance, M.; Kim, J.-I.; Carlozzi, N.E.; Panegyres, P.K.; Erwin, C.; Goh, A.; McCusker, E.; Williams, J.K. A Review of Quality of Life after Predictive Testing for and Earlier Identification of Neurodegenerative Diseases. Prog. Neurobiol. 2013, 110, 2–28. [Google Scholar] [CrossRef] [PubMed]
- Ondrejcak, T.; Klyubin, I.; Hu, N.-W.; Barry, A.E.; Cullen, W.K.; Rowan, M.J. Alzheimer’s Disease Amyloid β-Protein and Synaptic Function. Neuromol. Med. 2010, 12, 13–26. [Google Scholar] [CrossRef]
- Goedert, M. Tau Protein and the Neurofibrillary Pathology of Alzheimer’s Disease. Ann. N. Y. Acad. Sci. 1996, 777, 121–131. [Google Scholar] [CrossRef]
- Heun, R.; Kockler, M.; Ptok, U. Lifetime Symptoms of Depression in Alzheimer’s Disease. Eur. Psychiatry 2003, 18, 63–69. [Google Scholar] [CrossRef]
- Arevalo-Rodriguez, I.; Smailagic, N.; Figuls, M.R.i.; Ciapponi, A.; Sanchez-Perez, E.; Giannakou, A.; Pedraza, O.L.; Cosp, X.B.; Cullum, S. Mini-Mental State Examination (MMSE) for the Detection of Alzheimer’s Disease and Other Dementias in People with Mild Cognitive Impairment (MCI). BJPsych Adv. 2015, 21, 362. [Google Scholar] [CrossRef]
- Son, S.-J.; Kim, M.; Park, H. Imaging Analysis of Parkinson’s Disease Patients Using SPECT and Tractography. Sci. Rep. 2016, 6, 38070. [Google Scholar] [CrossRef]
- Zenuni, H.; Bovenzi, R.; Bissacco, J.; Grillo, P.; Simonetta, C.; Mascioli, D.; Pieri, M.; Bernardini, S.; Sancesario, G.M.; Stefani, A.; et al. Clinical and Neurochemical Correlates of the APOE Genotype in Early-Stage Parkinson’s Disease. Neurobiol. Aging 2023, 131, 24–28. [Google Scholar] [CrossRef]
- Vieira de Moraes Filho, A.; Chaves, S.N.; Martins, W.R.; Tolentino, G.P.; de Cássia Pereira Pinto Homem, R.; Landim de Farias, G.; Fischer, B.L.; Oliveira, J.A.; Pereira, S.K.A.; Vidal, S.E.; et al. Progressive Resistance Training Improves Bradykinesia, Motor Symptoms and Functional Performance in Patients with Parkinson’s Disease. Clin. Interv. Aging 2020, 15, 87–95. [Google Scholar] [CrossRef]
- Jain, S.; Park, S.-Y.; Comer, D. Patterns of Motor and Non-Motor Features in Medication-Naïve Parkinsonism. Neuroepidemiology 2015, 45, 59–69. [Google Scholar] [CrossRef] [PubMed]
- Pont-Sunyer, C.; Hotter, A.; Gaig, C.; Seppi, K.; Compta, Y.; Katzenschlager, R.; Mas, N.; Hofeneder, D.; Brücke, T.; Bayés, A.; et al. The Onset of Nonmotor Symptoms in Parkinson’s Disease (the ONSET PD Study). Mov. Disord. 2015, 30, 229–237. [Google Scholar] [CrossRef] [PubMed]
- Movement Disorder Society Task Force on Rating Scales for Parkinson’s Disease. The Unified Parkinson’s Disease Rating Scale (UPDRS): Status and Recommendations. Mov. Disord. 2003, 18, 738–750. [Google Scholar] [CrossRef] [PubMed]
- Lee, J.C.; Kim, S.J.; Hong, S.; Kim, Y. Diagnosis of Alzheimer’s Disease Utilizing Amyloid and Tau as Fluid Biomarkers. Exp. Mol. Med. 2019, 51, 1–10. [Google Scholar] [CrossRef]
- Humpel, C. Identifying and Validating Biomarkers for Alzheimer’s Disease. Trends Biotechnol. 2011, 29, 26–32. [Google Scholar] [CrossRef]
- Chapman, J.; Korczyn, A.D.; Karussis, D.M.; Michaelson, D.M. The Effects of APOE Genotype on Age at Onset and Progression of Neurodegenerative Diseases. Neurology 2001, 57, 1482–1485. [Google Scholar] [CrossRef]
- Jansen, W.J.; Ossenkoppele, R.; Knol, D.L.; Tijms, B.M.; Scheltens, P.; Verhey, F.R.J.; Visser, P.J.; The Amyloid Biomarker Study Group. Prevalence of Cerebral Amyloid Pathology in Persons Without Dementia: A Meta-Analysis. JAMA 2015, 313, 1924–1938. [Google Scholar] [CrossRef]
- Barthélemy, N.R.; Salvadó, G.; Schindler, S.E.; He, Y.; Janelidze, S.; Collij, L.E.; Saef, B.; Henson, R.L.; Chen, C.D.; Gordon, B.A.; et al. Highly Accurate Blood Test for Alzheimer’s Disease Is Similar or Superior to Clinical Cerebrospinal Fluid Tests. Nat. Med. 2024, 30, 1085–1095. [Google Scholar] [CrossRef]
- Schraen-Maschke, S.; Sergeant, N.; Dhaenens, C.-M.; Bombois, S.; Deramecourt, V.; Caillet-Boudin, M.-L.; Pasquier, F.; Maurage, C.-A.; Sablonnière, B.; Vanmechelen, E.; et al. Tau as a Biomarker of Neurodegenerative Diseases. Biomark. Med. 2008, 2, 363–384. [Google Scholar] [CrossRef]
- Wattmo, C.; Blennow, K.; Hansson, O. Cerebro-Spinal Fluid Biomarker Levels: Phosphorylated Tau (T) and Total Tau (N) as Markers for Rate of Progression in Alzheimer’s Disease. BMC Neurol. 2020, 20, 10. [Google Scholar] [CrossRef]
- Shim, K.H.; Kang, M.J.; Suh, J.W.; Pyun, J.-M.; Ryoo, N.; Park, Y.H.; Youn, Y.C.; Jang, J.-W.; Jeong, J.H.; Park, K.W.; et al. CSF Total Tau/α-Synuclein Ratio Improved the Diagnostic Performance for Alzheimer’s Disease as an Indicator of Tau Phosphorylation. Alzheimer’s Res. Ther. 2020, 12, 83. [Google Scholar] [CrossRef] [PubMed]
- Kac, P.R.; González-Ortiz, F.; Emeršič, A.; Dulewicz, M.; Koutarapu, S.; Turton, M.; An, Y.; Smirnov, D.; Kulczyńska-Przybik, A.; Varma, V.R.; et al. Plasma P-Tau212 Antemortem Diagnostic Performance and Prediction of Autopsy Verification of Alzheimer’s Disease Neuropathology. Nat. Commun. 2024, 15, 2615. [Google Scholar] [CrossRef] [PubMed]
- Ashton, N.J.; Brum, W.S.; Di Molfetta, G.; Benedet, A.L.; Arslan, B.; Jonaitis, E.; Langhough, R.E.; Cody, K.; Wilson, R.; Carlsson, C.M.; et al. Diagnostic Accuracy of a Plasma Phosphorylated Tau 217 Immunoassay for Alzheimer Disease Pathology. JAMA Neurol. 2024, 81, 255–263. [Google Scholar] [CrossRef] [PubMed]
- Yang, L.-B.; Lindholm, K.; Yan, R.; Citron, M.; Xia, W.; Yang, X.-L.; Beach, T.; Sue, L.; Wong, P.; Price, D.; et al. Elevated β-Secretase Expression and Enzymatic Activity Detected in Sporadic Alzheimer Disease. Nat. Med. 2003, 9, 3–4. [Google Scholar] [CrossRef]
- Hampel, H.; Vassar, R.; De Strooper, B.; Hardy, J.; Willem, M.; Singh, N.; Zhou, J.; Yan, R.; Vanmechelen, E.; De Vos, A.; et al. The β-Secretase BACE1 in Alzheimer’s Disease. Biol. Psychiatry 2021, 89, 745–756. [Google Scholar] [CrossRef]
- Chan, D.K.Y.; Chen, J.; Chen, R.F.; Parikh, J.; Xu, Y.H.; Silburn, P.A.; Mellick, G.D. Plasma Biomarkers Inclusive of α-Synuclein/Amyloid-Beta40 Ratio Strongly Correlate with Mini-Mental State Examination Score in Parkinson’s Disease and Predict Cognitive Impairment. J. Neurol. 2022, 269, 6377–6385. [Google Scholar] [CrossRef]
- Slaets, S.; Vanmechelen, E.; Le Bastard, N.; Decraemer, H.; Vandijck, M.; Martin, J.-J.; De Deyn, P.P.; Engelborghs, S. Increased CSF α-Synuclein Levels in Alzheimer’s Disease: Correlation with Tau Levels. Alzheimer’s Dement. 2014, 10, S290–S298. [Google Scholar] [CrossRef]
- Sako, W.; Murakami, N.; Izumi, Y.; Kaji, R. Reduced Alpha-Synuclein in Cerebrospinal Fluid in Synucleinopathies: Evidence from a Meta-Analysis. Mov. Disord. 2014, 29, 1599–1605. [Google Scholar] [CrossRef]
- Mondello, S.; Constantinescu, R.; Zetterberg, H.; Andreasson, U.; Holmberg, B.; Jeromin, A. CSF α-Synuclein and UCH-L1 Levels in Parkinson’s Disease and Atypical Parkinsonian Disorders. Park. Relat. Disord. 2014, 20, 382–387. [Google Scholar] [CrossRef]
- Zhu, S.; Wuolikainen, A.; Wu, J.; Öhman, A.; Wingsle, G.; Moritz, T.; Andersen, P.M.; Forsgren, L.; Trupp, M. Targeted Multiple Reaction Monitoring Analysis of CSF Identifies UCHL1 and GPNMB as Candidate Biomarkers for ALS. J. Mol. Neurosci. 2019, 69, 643–657. [Google Scholar] [CrossRef]
- Öhrfelt, A.; Johansson, P.; Wallin, A.; Andreasson, U.; Zetterberg, H.; Blennow, K.; Svensson, J. Increased Cerebrospinal Fluid Levels of Ubiquitin Carboxyl-Terminal Hydrolase L1 in Patients with Alzheimer’s Disease. Dement. Geriatr. Cogn. Disord. Extra 2016, 6, 283–294. [Google Scholar] [CrossRef]
- Rosén, C.; Andersson, C.-H.; Andreasson, U.; Molinuevo, J.L.; Bjerke, M.; Rami, L.; Lladó, A.; Blennow, K.; Zetterberg, H. Increased Levels of Chitotriosidase and YKL-40 in Cerebrospinal Fluid from Patients with Alzheimer’s Disease. Dement. Geriatr. Cogn. Disord. Extra 2014, 4, 297–304. [Google Scholar] [CrossRef] [PubMed]
- Craig-Schapiro, R.; Perrin, R.J.; Roe, C.M.; Xiong, C.; Carter, D.; Cairns, N.J.; Mintun, M.A.; Peskind, E.R.; Li, G.; Galasko, D.R.; et al. YKL-40: A Novel Prognostic Fluid Biomarker for Preclinical Alzheimer’s Disease. Biol. Psychiatry 2010, 68, 903–912. [Google Scholar] [CrossRef] [PubMed]
- Xiang, C.; Cong, S.; Tan, X.; Ma, S.; Liu, Y.; Wang, H.; Cong, S. A Meta-Analysis of the Diagnostic Utility of Biomarkers in Cerebrospinal Fluid in Parkinson’s Disease. Npj Park. Dis. 2022, 8, 165. [Google Scholar] [CrossRef] [PubMed]
- Griffanti, L.; Rolinski, M.; Szewczyk-Krolikowski, K.; Menke, R.A.; Filippini, N.; Zamboni, G.; Jenkinson, M.; Hu, M.T.M.; Mackay, C.E. Challenges in the Reproducibility of Clinical Studies with Resting State fMRI: An Example in Early Parkinson’s Disease. NeuroImage 2016, 124, 704–713. [Google Scholar] [CrossRef]
- Koch, W.; Teipel, S.; Mueller, S.; Benninghoff, J.; Wagner, M.; Bokde, A.L.W.; Hampel, H.; Coates, U.; Reiser, M.; Meindl, T. Diagnostic Power of Default Mode Network Resting State fMRI in the Detection of Alzheimer’s Disease. Neurobiol. Aging 2012, 33, 466–478. [Google Scholar] [CrossRef]
- Minoshima, S.; Cross, D.; Thientunyakit, T.; Foster, N.L.; Drzezga, A. 18F-FDG PET Imaging in Neurodegenerative Dementing Disorders: Insights into Subtype Classification, Emerging Disease Categories, and Mixed Dementia with Copathologies. J. Nucl. Med. 2022, 63, 2S–12S. [Google Scholar] [CrossRef]
- Kantarci, K.; Senjem, M.L.; Lowe, V.J.; Wiste, H.J.; Weigand, S.D.; Kemp, B.J.; Frank, A.R.; Shiung, M.M.; Boeve, B.F.; Knopman, D.S.; et al. Effects of Age on the Glucose Metabolic Changes in Mild Cognitive Impairment. Am. J. Neuroradiol. 2010, 31, 1247–1253. [Google Scholar] [CrossRef]
- Levin, F.; Ferreira, D.; Lange, C.; Dyrba, M.; Westman, E.; Buchert, R.; Teipel, S.J.; Grothe, M.J.; for the Alzheimer’s Disease Neuroimaging Initiative. Data-Driven FDG-PET Subtypes of Alzheimer’s Disease-Related Neurodegeneration. Alzheimer’s Res. Ther. 2021, 13, 49. [Google Scholar] [CrossRef]
- Weber, D.M.; Taylor, S.W.; Lagier, R.J.; Kim, J.C.; Goldman, S.M.; Clarke, N.J.; Vaillancourt, D.E.; Duara, R.; McFarland, K.N.; Wang, W.; et al. Clinical Utility of Plasma Aβ42/40 Ratio by LC-MS/MS in Alzheimer’s Disease Assessment. Front. Neurol. 2024, 15, 1364658. [Google Scholar] [CrossRef]
- Graff-Radford, N.R.; Crook, J.E.; Lucas, J.; Boeve, B.F.; Knopman, D.S.; Ivnik, R.J.; Smith, G.E.; Younkin, L.H.; Petersen, R.C.; Younkin, S.G. Association of Low Plasma Aβ42/Aβ40 Ratios With Increased Imminent Risk for Mild Cognitive Impairment and Alzheimer Disease. Arch. Neurol. 2007, 64, 354–362. [Google Scholar] [CrossRef] [PubMed]
- Pascual-Lucas, M.; Allué, J.A.; Sarasa, L.; Fandos, N.; Castillo, S.; Terencio, J.; Sarasa, M.; Tartari, J.P.; Sanabria, Á.; Tárraga, L.; et al. Clinical Performance of an Antibody-Free Assay for Plasma Aβ42/Aβ40 to Detect Early Alterations of Alzheimer’s Disease in Individuals with Subjective Cognitive Decline. Alzheimers Res. Ther. 2023, 15, 2. [Google Scholar] [CrossRef] [PubMed]
- Ashton, N.J.; Janelidze, S.; Al Khleifat, A.; Leuzy, A.; van der Ende, E.L.; Karikari, T.K.; Benedet, A.L.; Pascoal, T.A.; Lleó, A.; Parnetti, L.; et al. A Multicentre Validation Study of the Diagnostic Value of Plasma Neurofilament Light. Nat. Commun. 2021, 12, 3400. [Google Scholar] [CrossRef] [PubMed]
- Delaby, C.; Alcolea, D.; Carmona-Iragui, M.; Illán-Gala, I.; Morenas-Rodríguez, E.; Barroeta, I.; Altuna, M.; Estellés, T.; Santos-Santos, M.; Turon-Sans, J.; et al. Differential Levels of Neurofilament Light Protein in Cerebrospinal Fluid in Patients with a Wide Range of Neurodegenerative Disorders. Sci. Rep. 2020, 10, 9161. [Google Scholar] [CrossRef]
- Bäckström, D.; Linder, J.; Jakobson Mo, S.; Riklund, K.; Zetterberg, H.; Blennow, K.; Forsgren, L.; Lenfeldt, N. NfL as a Biomarker for Neurodegeneration and Survival in Parkinson Disease. Neurology 2020, 95, e827–e838. [Google Scholar] [CrossRef]
- Olsson, B.; Lautner, R.; Andreasson, U.; Öhrfelt, A.; Portelius, E.; Bjerke, M.; Hölttä, M.; Rosén, C.; Olsson, C.; Strobel, G.; et al. CSF and Blood Biomarkers for the Diagnosis of Alzheimer’s Disease: A Systematic Review and Meta-Analysis. Lancet Neurol. 2016, 15, 673–684. [Google Scholar] [CrossRef]
- Mattsson, N.; Insel, P.S.; Palmqvist, S.; Portelius, E.; Zetterberg, H.; Weiner, M.; Blennow, K.; Hansson, O.; The Alzheimer’s Disease Neuroimaging Initiative. Cerebrospinal Fluid Tau, Neurogranin, and Neurofilament Light in Alzheimer’s Disease. EMBO Mol. Med. 2016, 8, 1184–1196. [Google Scholar] [CrossRef]
- Coughlin, J.M.; Wang, Y.; Munro, C.A.; Ma, S.; Yue, C.; Chen, S.; Airan, R.; Kim, P.K.; Adams, A.V.; Garcia, C.; et al. Neuroinflammation and Brain Atrophy in Former NFL Players: An in Vivo Multimodal Imaging Pilot Study. Neurobiol. Dis. 2015, 74, 58–65. [Google Scholar] [CrossRef]
- Nobili, A.; Latagliata, E.C.; Viscomi, M.T.; Cavallucci, V.; Cutuli, D.; Giacovazzo, G.; Krashia, P.; Rizzo, F.R.; Marino, R.; Federici, M.; et al. Dopamine Neuronal Loss Contributes to Memory and Reward Dysfunction in a Model of Alzheimer’s Disease. Nat. Commun. 2017, 8, 14727. [Google Scholar] [CrossRef]
- Kang, S.; Jeon, S.; Lee, Y.; Ye, B.S. Dopamine Transporter Positron Emission Tomography in Patients with Alzheimer’s Disease with Lewy Body Disease Features. Neurobiol. Aging 2024, 134, 57–65. [Google Scholar] [CrossRef]
- Sossi, V.; de la Fuente-Fernández, R.; Holden, J.E.; Schulzer, M.; Ruth, T.J.; Stoessl, J. Changes of Dopamine Turnover in the Progression of Parkinson’s Disease as Measured by Positron Emission Tomography: Their Relation to Disease-Compensatory Mechanisms. J. Cereb. Blood Flow. Metab. 2004, 24, 869–876. [Google Scholar] [CrossRef] [PubMed]
- Benamer, H.T.S.; Oertel, W.H.; Patterson, J.; Hadley, D.M.; Pogarell, O.; Höffken, H.; Gerstner, A.; Grosset, D.G. Prospective Study of Presynaptic Dopaminergic Imaging in Patients with Mild Parkinsonism and Tremor Disorders: Part 1. Baseline and 3-Month Observations. Mov. Disord. 2003, 18, 977–984. [Google Scholar] [CrossRef] [PubMed]
- Parkinson Study Group. A Multicenter Assessment of Dopamine Transporter Imaging with DOPASCAN/SPECT in Parkinsonism. Neurology 2000, 55, 1540–1547. [Google Scholar] [CrossRef] [PubMed]
- Ravariu, C. From Enzymatic Dopamine Biosensors to OECT Biosensors of Dopamine. Biosensors 2023, 13, 806. [Google Scholar] [CrossRef] [PubMed]
- Coluzzi, D.; Bordin, V.; Rivolta, M.W.; Fortel, I.; Zhan, L.; Leow, A.; Baselli, G. Biomarker Investigation Using Multiple Brain Measures from MRI Through Explainable Artificial Intelligence in Alzheimer’s Disease Classification. Bioengineering 2025, 12, 82. [Google Scholar] [CrossRef]
- Blennow, K.; Hampel, H.; Weiner, M.; Zetterberg, H. Cerebrospinal Fluid and Plasma Biomarkers in Alzheimer Disease. Nat. Rev. Neurol. 2010, 6, 131–144. [Google Scholar] [CrossRef]
- Pinheiro, L.; Faustino, C. Therapeutic Strategies Targeting Amyloid-β in Alzheimer’s Disease. Curr. Alzheimer Res. 2019, 16, 418–452. [Google Scholar] [CrossRef]
- Shaw, L.M.; Vanderstichele, H.; Knapik-Czajka, M.; Clark, C.M.; Aisen, P.S.; Petersen, R.C.; Blennow, K.; Soares, H.; Simon, A.; Lewczuk, P.; et al. Cerebrospinal Fluid Biomarker Signature in Alzheimer’s Disease Neuroimaging Initiative Subjects. Ann. Neurol. 2009, 65, 403–413. [Google Scholar] [CrossRef]
- Henchcliffe, C. Blood and Cerebrospinal Fluid Markers in Parkinson’s Disease. Curr. Biomark. Find. 2014, 5, 1–11. [Google Scholar] [CrossRef]
- Hansson, O.; Zetterberg, H.; Buchhave, P.; Londos, E.; Blennow, K.; Minthon, L. Association between CSF Biomarkers and Incipient Alzheimer’s Disease in Patients with Mild Cognitive Impairment: A Follow-up Study. Lancet Neurol. 2006, 5, 228–234. [Google Scholar] [CrossRef]
- Jiao, B.; Li, R.; Zhou, H.; Qing, K.; Liu, H.; Pan, H.; Lei, Y.; Fu, W.; Wang, X.; Xiao, X.; et al. Neural Biomarker Diagnosis and Prediction to Mild Cognitive Impairment and Alzheimer’s Disease Using EEG Technology. Alzheimer’s Res. Ther. 2023, 15, 32. [Google Scholar] [CrossRef] [PubMed]
- Risacher, S.L.; Saykin, A.J. Chapter 12—Neuroimaging in Aging and Neurologic Diseases. In Handbook of Clinical Neurology; Dekosky, S.T., Asthana, S., Eds.; Geriatric Neurology; Elsevier: Amsterdam, The Netherlands, 2019; Volume 167, pp. 191–227. [Google Scholar]
- Deng, K.; Li, Y.; Zhang, H.; Wang, J.; Albin, R.L.; Guan, Y. Heterogeneous Digital Biomarker Integration Out-Performs Patient Self-Reports in Predicting Parkinson’s Disease. Commun. Biol. 2022, 5, 58. [Google Scholar] [CrossRef] [PubMed]
- Doraiswamy, P.M.; Narayan, V.A.; Manji, H.K. Mobile and Pervasive Computing Technologies and the Future of Alzheimer’s Clinical Trials. Npj Digit. Med. 2018, 1, 1. [Google Scholar] [CrossRef] [PubMed]
- Whelan, R.; Barbey, F.M.; Cominetti, M.R.; Gillan, C.M.; Rosická, A.M. Developments in Scalable Strategies for Detecting Early Markers of Cognitive Decline. Transl. Psychiatry 2022, 12, 473. [Google Scholar] [CrossRef] [PubMed]
- Sun, Y.; Wang, Z.; Liang, Y.; Hao, C.; Shi, C. Digital Biomarkers for Precision Diagnosis and Monitoring in Parkinson’s Disease. Npj Digit. Med. 2024, 7, 218. [Google Scholar] [CrossRef]
- Geng, D.; Wang, C.; Fu, Z.; Zhang, Y.; Yang, K.; An, H. Sleep EEG-Based Approach to Detect Mild Cognitive Impairment. Front. Aging Neurosci. 2022, 14, 865558. [Google Scholar] [CrossRef]
- Mostile, G.; Terranova, R.; Carlentini, G.; Contrafatto, F.; Terravecchia, C.; Donzuso, G.; Sciacca, G.; Cicero, C.E.; Luca, A.; Nicoletti, A.; et al. Differentiating Neurodegenerative Diseases Based on EEG Complexity. Sci. Rep. 2024, 14, 24365. [Google Scholar] [CrossRef]
- Yassine, S.; Gschwandtner, U.; Auffret, M.; Duprez, J.; Verin, M.; Fuhr, P.; Hassan, M. Identification of Parkinson’s Disease Subtypes from Resting-State Electroencephalography. Mov. Disord. 2023, 38, 1451–1460. [Google Scholar] [CrossRef]
- Alessandrini, M.; Biagetti, G.; Crippa, P.; Falaschetti, L.; Luzzi, S.; Turchetti, C. EEG-Based Alzheimer’s Disease Recognition Using Robust-PCA and LSTM Recurrent Neural Network. Sensors 2022, 22, 3696. [Google Scholar] [CrossRef]
- Aljalal, M.; Aldosari, S.A.; Molinas, M.; AlSharabi, K.; Alturki, F.A. Detection of Parkinson’s Disease from EEG Signals Using Discrete Wavelet Transform, Different Entropy Measures, and Machine Learning Techniques. Sci. Rep. 2022, 12, 22547. [Google Scholar] [CrossRef]
- Zhang, R.; Jia, J.; Zhang, R. EEG Analysis of Parkinson’s Disease Using Time–Frequency Analysis and Deep Learning. Biomed. Signal Process. Control 2022, 78, 103883. [Google Scholar] [CrossRef]
- Zhao, S.; Dai, G.; Li, J.; Zhu, X.; Huang, X.; Li, Y.; Tan, M.; Wang, L.; Fang, P.; Chen, X.; et al. An Interpretable Model Based on Graph Learning for Diagnosis of Parkinson’s Disease with Voice-Related EEG. Npj Digit. Med. 2024, 7, 3. [Google Scholar] [CrossRef]
- Al-Fahoum, A.S.; Al-Fraihat, A.A. Methods of EEG Signal Features Extraction Using Linear Analysis in Frequency and Time-Frequency Domains. Int. Sch. Res. Not. 2014, 2014, 730218. [Google Scholar] [CrossRef] [PubMed]
- Gimenez-Aparisi, G.; Guijarro-Estelles, E.; Chornet-Lurbe, A.; Ballesta-Martinez, S.; Pardo-Hernandez, M.; Ye-Lin, Y. Early Detection of Parkinson’s Disease: Systematic Analysis of the Influence of the Eyes on Quantitative Biomarkers in Resting State Electroencephalography. Heliyon 2023, 9, e20625. [Google Scholar] [CrossRef] [PubMed]
- Chang, K.-H.; French, I.T.; Liang, W.-K.; Lo, Y.-S.; Wang, Y.-R.; Cheng, M.-L.; Huang, N.E.; Wu, H.-C.; Lim, S.-N.; Chen, C.-M.; et al. Evaluating the Different Stages of Parkinson’s Disease Using Electroencephalography With Holo-Hilbert Spectral Analysis. Front. Aging Neurosci. 2022, 14, 832637. [Google Scholar] [CrossRef]
- Ishii, R.; Canuet, L.; Aoki, Y.; Hata, M.; Iwase, M.; Ikeda, S.; Nishida, K.; Ikeda, M. Healthy and Pathological Brain Aging: From the Perspective of Oscillations, Functional Connectivity, and Signal Complexity. Neuropsychobiology 2018, 75, 151–161. [Google Scholar] [CrossRef]
- Yi, G.; Wang, L.; Chu, C.; Liu, C.; Zhu, X.; Shen, X.; Li, Z.; Wang, F.; Yang, M.; Wang, J. Analysis of Complexity and Dynamic Functional Connectivity Based on Resting-State EEG in Early Parkinson’s Disease Patients with Mild Cognitive Impairment. Cogn. Neurodynamics 2022, 16, 309–323. [Google Scholar] [CrossRef]
- Vicchietti, M.L.; Ramos, F.M.; Betting, L.E.; Campanharo, A.S.L.O. Computational Methods of EEG Signals Analysis for Alzheimer’s Disease Classification. Sci. Rep. 2023, 13, 8184. [Google Scholar] [CrossRef]
- Amato, L.G.; Vergani, A.A.; Lassi, M.; Fabbiani, C.; Mazzeo, S.; Burali, R.; Nacmias, B.; Sorbi, S.; Mannella, R.; Grippo, A.; et al. Personalized Modeling of Alzheimer’s Disease Progression Estimates Neurodegeneration Severity from EEG Recordings. Alzheimer’s Dement. Diagn. Assess. Dis. Monit. 2024, 16, e12526. [Google Scholar] [CrossRef]
- Levendowski, D.J.; Tsuang, D.; Chahine, L.M.; Walsh, C.M.; Berka, C.; Lee-Iannotti, J.K.; Salat, D.; Fischer, C.; Mazeika, G.; Boeve, B.F.; et al. Concordance and Test-Retest Consistency of Sleep Biomarker-Based Neurodegenerative Disorder Profiling. Sci. Rep. 2024, 14, 31234. [Google Scholar] [CrossRef]
- Krix, S.; Odeh, J.; Lentzen, M.; Val-Guardiola, A.; Martínez, N.F.; Atreya, A.; Conde, P.; Doherty, A.; Vairavan, S.; Muurling, M.; et al. Digitally Assessed Sleep Disturbances for Early Diagnosis of Alzheimer’s Disease. Alzheimer’s Dement. 2024, 20, e094236. [Google Scholar] [CrossRef]
- Jin, J.; Chen, J.; Cavaillès, C.; Yaffe, K.; Winer, J.; Stankeviciute, L.; Lucey, B.P.; Zhou, X.; Gao, S.; Peng, D.; et al. Association of Rapid Eye Movement Sleep Latency with Multimodal Biomarkers of Alzheimer’s Disease. Alzheimer’s Dementia 2025, e14495. [Google Scholar] [CrossRef] [PubMed]
- Bayat, S.; Babulal, G.M.; Schindler, S.E.; Fagan, A.M.; Morris, J.C.; Mihailidis, A.; Roe, C.M. GPS Driving: A Digital Biomarker for Preclinical Alzheimer Disease. Alzheimer’s Res. Ther. 2021, 13, 115. [Google Scholar] [CrossRef] [PubMed]
- Li, D.; Butala, A.A.; Moro-Velazquez, L.; Meyer, T.; Oh, E.S.; Motley, C.; Villalba, J.; Dehak, N. Automating the Analysis of Eye Movement for Different Neurodegenerative Disorders. Comput. Biol. Med. 2024, 170, 107951. [Google Scholar] [CrossRef]
- Pavisic, I.M.; Firth, N.C.; Parsons, S.; Rego, D.M.; Shakespeare, T.J.; Yong, K.X.X.; Slattery, C.F.; Paterson, R.W.; Foulkes, A.J.M.; Macpherson, K.; et al. Eyetracking Metrics in Young Onset Alzheimer’s Disease: A Window into Cognitive Visual Functions. Front. Neurol. 2017, 8, 377. [Google Scholar] [CrossRef]
- Tokushige, S.; Matsumoto, H.; Matsuda, S.; Inomata-Terada, S.; Kotsuki, N.; Hamada, M.; Tsuji, S.; Ugawa, Y.; Terao, Y. Early Detection of Cognitive Decline in Alzheimer’s Disease Using Eye Tracking. Front. Aging Neurosci. 2023, 15, 1123456. [Google Scholar] [CrossRef]
- Koch, N.A.; Voss, P.; Cisneros-Franco, J.M.; Drouin-Picaro, A.; Tounkara, F.; Ducharme, S.; Guitton, D.; de Villers-Sidani, É. Eye Movement Function Captured via an Electronic Tablet Informs on Cognition and Disease Severity in Parkinson’s Disease. Sci. Rep. 2024, 14, 9082. [Google Scholar] [CrossRef]
- Moons, L.; De Groef, L. Multimodal Retinal Imaging to Detect and Understand Alzheimer’s and Parkinson’s Disease. Curr. Opin. Neurobiol. 2022, 72, 1–7. [Google Scholar] [CrossRef]
- Molitor, R.J.; Ko, P.C.; Ally, B.A. Eye Movements in Alzheimer’s Disease. J. Alzheimer’s Dis. 2015, 44, 1–12. [Google Scholar] [CrossRef]
- Das, J.; Graham, L.; Morris, R.; Barry, G.; Godfrey, A.; Walker, R.; Stuart, S. Eye Movement in Neurological Disorders. In Eye Tracking: Background, Methods, and Applications; Stuart, S., Ed.; Springer: New York, NY, USA, 2022; pp. 185–205. ISBN 978-1-07-162391-6. [Google Scholar]
- Tao, L.; Wang, Q.; Liu, D.; Wang, J.; Zhu, Z.; Feng, L. Eye Tracking Metrics to Screen and Assess Cognitive Impairment in Patients with Neurological Disorders. Neurol. Sci. 2020, 41, 1697–1704. [Google Scholar] [CrossRef]
- Eye-Tracking App May Speed up Dementia Diagnosis. Available online: https://www.nature.com/articles/d42473-022-00220-z (accessed on 23 December 2024).
- Hutton, J.T.; Nagel, J.A.; Loewenson, R.B. Eye Tracking Dysfunction in Alzheimer-type Dementia. Neurology 1984, 34, 99. [Google Scholar] [CrossRef] [PubMed]
- Liu, Z.; Yang, Z.; Gu, Y.; Liu, H.; Wang, P. The Effectiveness of Eye Tracking in the Diagnosis of Cognitive Disorders: A Systematic Review and Meta-Analysis. PLoS ONE 2021, 16, e0254059. [Google Scholar] [CrossRef] [PubMed]
- Sirois, S.; Brisson, J. Pupillometry. WIREs Cogn. Sci. 2014, 5, 679–692. [Google Scholar] [CrossRef] [PubMed]
- Mathôt, S.; Vilotijević, A. Methods in Cognitive Pupillometry: Design, Preprocessing, and Statistical Analysis. Behav. Res. Methods 2023, 55, 3055–3077. [Google Scholar] [CrossRef]
- Di Biase, L.; Di Santo, A.; Caminiti, M.L.; De Liso, A.; Shah, S.A.; Ricci, L.; Di Lazzaro, V. Gait Analysis in Parkinson’s Disease: An Overview of the Most Accurate Markers for Diagnosis and Symptoms Monitoring. Sensors 2020, 20, 3529. [Google Scholar] [CrossRef]
- Zhang, W.; Ling, Y.; Chen, Z.; Ren, K.; Chen, S.; Huang, P.; Tan, Y. Wearable Sensor-Based Quantitative Gait Analysis in Parkinson’s Disease Patients with Different Motor Subtypes. Npj Digit. Med. 2024, 7, 169. [Google Scholar] [CrossRef]
- Buracchio, T.; Dodge, H.H.; Howieson, D.; Wasserman, D.; Kaye, J. The Trajectory of Gait Speed Preceding Mild Cognitive Impairment. Arch. Neurol. 2010, 67, 980–986. [Google Scholar] [CrossRef]
- Verghese, J.; Robbins, M.; Holtzer, R.; Zimmerman, M.; Wang, C.; Xue, X.; Lipton, R.B. Gait Dysfunction in Mild Cognitive Impairment Syndromes. J. Am. Geriatr. Soc. 2008, 56, 1244–1251. [Google Scholar] [CrossRef]
- Cicirelli, G.; Impedovo, D.; Dentamaro, V.; Marani, R.; Pirlo, G.; D’Orazio, T.R. Human Gait Analysis in Neurodegenerative Diseases: A Review. IEEE J. Biomed. Health Inform. 2022, 26, 229–242. [Google Scholar] [CrossRef]
- Snijders, A.H.; van de Warrenburg, B.P.; Giladi, N.; Bloem, B.R. Neurological Gait Disorders in Elderly People: Clinical Approach and Classification. Lancet Neurol. 2007, 6, 63–74. [Google Scholar] [CrossRef]
- Mirelman, A.; Bonato, P.; Camicioli, R.; Ellis, T.D.; Giladi, N.; Hamilton, J.L.; Hass, C.J.; Hausdorff, J.M.; Pelosin, E.; Almeida, Q.J. Gait Impairments in Parkinson’s Disease. Lancet Neurol. 2019, 18, 697–708. [Google Scholar] [CrossRef] [PubMed]
- Choi, H.; Youm, C.; Park, H.; Kim, B.; Hwang, J.; Cheon, S.-M.; Shin, S. Convolutional Neural Network Based Detection of Early Stage Parkinson’s Disease Using the Six Minute Walk Test. Sci. Rep. 2024, 14, 22648. [Google Scholar] [CrossRef] [PubMed]
- Faisal, M.A.A.; Chowdhury, M.E.H.; Mahbub, Z.B.; Pedersen, S.; Ahmed, M.U.; Khandakar, A.; Alhatou, M.; Nabil, M.; Ara, I.; Bhuiyan, E.H.; et al. NDDNet: A Deep Learning Model for Predicting Neurodegenerative Diseases from Gait Pattern. Appl. Intell. 2023, 53, 20034–20046. [Google Scholar] [CrossRef]
- Ellis, R.J.; Ng, Y.S.; Zhu, S.; Tan, D.M.; Anderson, B.; Schlaug, G.; Wang, Y. A Validated Smartphone-Based Assessment of Gait and Gait Variability in Parkinson’s Disease. PLoS ONE 2015, 10, e0141694. [Google Scholar] [CrossRef]
- Brzenczek, C.; Klopfenstein, Q.; Hähnel, T.; Fröhlich, H.; Glaab, E. Integrating Digital Gait Data with Metabolomics and Clinical Data to Predict Outcomes in Parkinson’s Disease. Npj Digit. Med. 2024, 7, 235. [Google Scholar] [CrossRef]
- Belić, M.; Radivojević, Z.; Bobić, V.; Kostić, V.; Đurić-Jovičić, M. Quick Computer Aided Differential Diagnostics Based on Repetitive Finger Tapping in Parkinson’s Disease and Atypical Parkinsonisms. Heliyon 2023, 9, e14824. [Google Scholar] [CrossRef]
- Rabinowitz, I.; Lavner, Y. Association between Finger Tapping, Attention, Memory, and Cognitive Diagnosis in Elderly Patients. Percept. Mot. Ski. 2014, 119, 259–278. [Google Scholar] [CrossRef]
- Amo-Salas, J.; Olivares-Gil, A.; García-Bustillo, Á.; García-García, D.; Arnaiz-González, Á.; Cubo, E. Computer Vision for Parkinson’s Disease Evaluation: A Survey on Finger Tapping. Healthcare 2024, 12, 439. [Google Scholar] [CrossRef]
- Sano, Y.; Kandori, A.; Shima, K.; Yamaguchi, Y.; Tsuji, T.; Noda, M.; Higashikawa, F.; Yokoe, M.; Sakoda, S. Quantifying Parkinson’s Disease Finger-Tapping Severity by Extracting and Synthesizing Finger Motion Properties. Med. Biol. Eng. Comput. 2016, 54, 953–965. [Google Scholar] [CrossRef]
- Austin, D.; Jimison, H.; Hayes, T.; Mattek, N.; Kaye, J.; Pavel, M. Measuring Motor Speed through Typing: A Surrogate for the Finger Tapping Test. Behav. Res. Methods 2011, 43, 903–909. [Google Scholar] [CrossRef]
- Roalf, D.R.; Rupert, P.; Mechanic-Hamilton, D.; Brennan, L.; Duda, J.E.; Weintraub, D.; Trojanowski, J.Q.; Wolk, D.; Moberg, P.J. Quantitative Assessment of Finger Tapping Characteristics in Mild Cognitive Impairment, Alzheimer’s Disease, and Parkinson’s Disease. J. Neurol. 2018, 265, 1365–1375. [Google Scholar] [CrossRef] [PubMed]
- Broeder, S.; Roussos, G.; De Vleeschhauwer, J.; D’Cruz, N.; de Xivry, J.-J.O.; Nieuwboer, A. A Smartphone-Based Tapping Task as a Marker of Medication Response in Parkinson’s Disease: A Proof of Concept Study. J. Neural Transm. 2023, 130, 937–947. [Google Scholar] [CrossRef] [PubMed]
- Islam, M.S.; Rahman, W.; Abdelkader, A.; Lee, S.; Yang, P.T.; Purks, J.L.; Adams, J.L.; Schneider, R.B.; Dorsey, E.R.; Hoque, E. Using AI to Measure Parkinson’s Disease Severity at Home. Npj Digit. Med. 2023, 6, 156. [Google Scholar] [CrossRef]
- Yang, Y.-Y.; Ho, M.-Y.; Tai, C.-H.; Wu, R.-M.; Kuo, M.-C.; Tseng, Y.J. FastEval Parkinsonism: An Instant Deep Learning–Assisted Video-Based Online System for Parkinsonian Motor Symptom Evaluation. Npj Digit. Med. 2024, 7, 31. [Google Scholar] [CrossRef]
- Iyer, A.; Kemp, A.; Rahmatallah, Y.; Pillai, L.; Glover, A.; Prior, F.; Larson-Prior, L.; Virmani, T. A Machine Learning Method to Process Voice Samples for Identification of Parkinson’s Disease. Sci. Rep. 2023, 13, 20615. [Google Scholar] [CrossRef] [PubMed]
- Tougui, I.; Zakroum, M.; Karrakchou, O.; Ghogho, M. Transformer-Based Transfer Learning on Self-Reported Voice Recordings for Parkinson’s Disease Diagnosis. Sci. Rep. 2024, 14, 30131. [Google Scholar] [CrossRef]
- Srinivasan, S.; Ramadass, P.; Mathivanan, S.K.; Panneer Selvam, K.; Shivahare, B.D.; Shah, M.A. Detection of Parkinson Disease Using Multiclass Machine Learning Approach. Sci. Rep. 2024, 14, 13813. [Google Scholar] [CrossRef]
- Ali, L.; Javeed, A.; Noor, A.; Rauf, H.T.; Kadry, S.; Gandomi, A.H. Parkinson’s Disease Detection Based on Features Refinement through L1 Regularized SVM and Deep Neural Network. Sci. Rep. 2024, 14, 1333. [Google Scholar] [CrossRef]
- König, A.; Satt, A.; Sorin, A.; Hoory, R.; Toledo-Ronen, O.; Derreumaux, A.; Manera, V.; Verhey, F.; Aalten, P.; Robert, P.H.; et al. Automatic Speech Analysis for the Assessment of Patients with Predementia and Alzheimer’s Disease. Alzheimer’s Dement. Diagn. Assess. Dis. Monit. 2015, 1, 112–124. [Google Scholar] [CrossRef]
- Tsanas, A.; Little, M.A.; McSharry, P.E.; Spielman, J.; Ramig, L.O. Novel Speech Signal Processing Algorithms for High-Accuracy Classification of Parkinson’s Disease. IEEE Trans. Biomed. Eng. 2012, 59, 1264–1271. [Google Scholar] [CrossRef]
- Fraser, K.C.; Meltzer, J.A.; Rudzicz, F.; Garrard, P. Linguistic Features Identify Alzheimer’s Disease in Narrative Speech. J. Alzheimer’s Dis. 2016, 49, 407–422. [Google Scholar] [CrossRef] [PubMed]
- Rios-Urrego, C.D.; Rusz, J.; Orozco-Arroyave, J.R. Automatic Speech-Based Assessment to Discriminate Parkinson’s Disease from Essential Tremor with a Cross-Language Approach. Npj Digit. Med. 2024, 7, 37. [Google Scholar] [CrossRef] [PubMed]
- Ouyang, X.; Shuai, X.; Li, Y.; Pan, L.; Zhang, X.; Fu, H.; Cheng, S.; Wang, X.; Cao, S.; Xin, J.; et al. ADMarker: A Multi-Modal Federated Learning System for Monitoring Digital Biomarkers of Alzheimer’s Disease. In Proceedings of the 30th Annual International Conference on Mobile Computing and Networking, Washington, DC, USA, 30 September–4 October 2024; Association for Computing Machinery: New York, NY, USA, 2024; pp. 404–419. [Google Scholar]
- Albers, M.W.; Gilmore, G.C.; Kaye, J.; Murphy, C.; Wingfield, A.; Bennett, D.A.; Boxer, A.L.; Buchman, A.S.; Cruickshanks, K.J.; Devanand, D.P.; et al. At the Interface of Sensory and Motor Dysfunctions and Alzheimer’s Disease. Alzheimer’s Dement. 2015, 11, 70–98. [Google Scholar] [CrossRef] [PubMed]
- Dorsey, E.R.; Papapetropoulos, S.; Xiong, M.; Kieburtz, K. The First Frontier: Digital Biomarkers for Neurodegenerative Disorders. Digit. Biomark. 2017, 1, 6–13. [Google Scholar] [CrossRef]
- Daniore, P.; Nittas, V.; Haag, C.; Bernard, J.; Gonzenbach, R.; von Wyl, V. From Wearable Sensor Data to Digital Biomarker Development: Ten Lessons Learned and a Framework Proposal. Npj Digit. Med. 2024, 7, 161. [Google Scholar] [CrossRef]






| Biomarker | Disease | Type | CSF Level * | Application | References | ||
|---|---|---|---|---|---|---|---|
| Early Diagnosis | Prognosis | Monitoring | |||||
| Apolipoprotein E (APOE) | AD, PD | Genotype | - | O | [29,36,37] | ||
| T-Tau | AD, PD | CSF | ↑ | O | O | O | [38,39,40,41] |
| P-Tau | ↑ | O | O | O | [38,39,40,41,42,43] | ||
| BACE1 | ↑ | O | [44,45] | ||||
| α-Synuclein | ↑ (AD) ↓ (PD) | O | [41,46,47,48] | ||||
| UCH-L1 | AD, PD | ↑ (AD) ↓ (PD) | O | [49,50,51] | |||
| YKL-40 | AD, PD | ↑ (AD) ↓ (PD) | O | O | O | [52,53,54] | |
| Rs-fMRI | AD, PD | Brain image | - | O | O | [55,56] | |
| FDG-PET | AD | - | O | [57,58,59] | |||
| Aβ42 | AD, PD | CSF • Brain image | ↓ | O | O | O | [29,38,42,43,46,60,61,62] |
| Aβ42/Aβ40 ratio | ↓ | O | O | O | |||
| Neurofilament light chain (NfL) | ↑ | O | [63,64,65,66,67,68] | ||||
| Dopamine/DOPAC | PD | ↓ | O | O | [69,70,71,72,73,74] | ||
| Method | Potential Biomarkers | Measurement | Real-Time Monitoring * | References | |
|---|---|---|---|---|---|
| Device | Limitation | ||||
| EEG | Relative band power, signal complexity, functional connectivity | EEG electrode | Sufficient device wearability | O | [87,88,89,90,91,92,93,94,95,96,97,98,99,100] |
| Sleep behavior | Total sleep time, sleep efficiency, REM sleep, REM latency | EEG electrode, EMG electrode, accelerometer, smartwatch | Sleep-dependent measurement | Δ | [101,102,103] |
| Driving behavior | Driving space, driving performance | GPS | Driving-dependent measurement | Δ | [104] |
| Eye movement | Saccade, blink, fixation, pupil size, latency, gain, correctness | Camera | Task-dependent measurement | Δ | [105,106,107,108,109,110,111,112,113,114,115,116,117] |
| Gait | Step duration, stance, swing, velocity, variability, symmetry, amplitude, double support | Camera, accelerometer, gyroscope | Sufficient device wearability or location-specific measurement | O | [17,118,119,120,121,122,123,124,125,126,127,128] |
| Finger tapping | Tapping frequency, inter-tap interval, variability | Smartphone, camera, wearable electrode | Task-dependent measurement | Δ | [129,130,131,132,133,134,135,136,137] |
| Speech | Acoustic features, lexical–sematic features | Mic, smartphone | Language variability | O | [16,138,139,140,141,142,143,144,145] |
Disclaimer/Publisher’s Note: The statements, opinions and data contained in all publications are solely those of the individual author(s) and contributor(s) and not of MDPI and/or the editor(s). MDPI and/or the editor(s) disclaim responsibility for any injury to people or property resulting from any ideas, methods, instructions or products referred to in the content. |
© 2025 by the authors. Licensee MDPI, Basel, Switzerland. This article is an open access article distributed under the terms and conditions of the Creative Commons Attribution (CC BY) license (https://creativecommons.org/licenses/by/4.0/).
Share and Cite
Song, J.; Cho, E.; Lee, H.; Lee, S.; Kim, S.; Kim, J. Development of Neurodegenerative Disease Diagnosis and Monitoring from Traditional to Digital Biomarkers. Biosensors 2025, 15, 102. https://doi.org/10.3390/bios15020102
Song J, Cho E, Lee H, Lee S, Kim S, Kim J. Development of Neurodegenerative Disease Diagnosis and Monitoring from Traditional to Digital Biomarkers. Biosensors. 2025; 15(2):102. https://doi.org/10.3390/bios15020102
Chicago/Turabian StyleSong, Jaeyoon, Eunseo Cho, Huiseop Lee, Suyoung Lee, Sehyeon Kim, and Jinsik Kim. 2025. "Development of Neurodegenerative Disease Diagnosis and Monitoring from Traditional to Digital Biomarkers" Biosensors 15, no. 2: 102. https://doi.org/10.3390/bios15020102
APA StyleSong, J., Cho, E., Lee, H., Lee, S., Kim, S., & Kim, J. (2025). Development of Neurodegenerative Disease Diagnosis and Monitoring from Traditional to Digital Biomarkers. Biosensors, 15(2), 102. https://doi.org/10.3390/bios15020102

