Cellular Distribution and Motion of Essential Magnetosome Proteins Expressed in Mammalian Cells
Abstract
1. Introduction
2. Materials and Methods
2.1. Molecular Cloning
2.2. Cell Culture
2.3. Protein Sample Preparation
2.4. Western Blot
2.5. Confocal Imaging
2.6. Quantification of Cell Phenotypes
2.7. Microtubule Staining
2.8. Colchicine Treatment
2.9. Particle Tracking
2.10. Simple Trajectory Analysis
2.11. Refined Algorithm for Trajectory Analysis
2.12. Statistical Analysis
3. Results
3.1. Cellular Distribution of MamE and MamB
3.2. Analysis of EGFP-MamE Trajectories
3.3. Mobility of Tomato-MamB
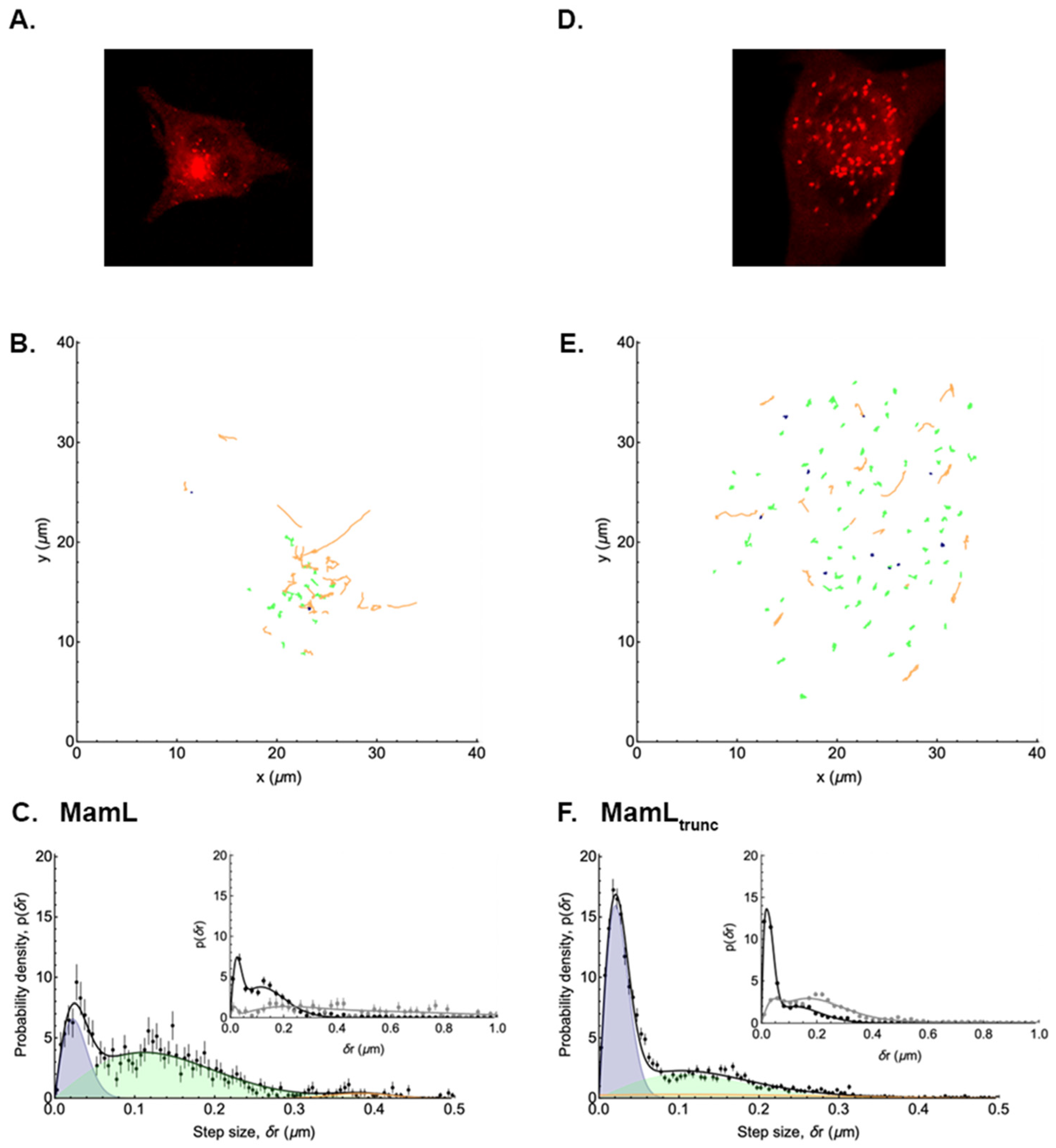
3.4. Mobility of Tomato-MamL
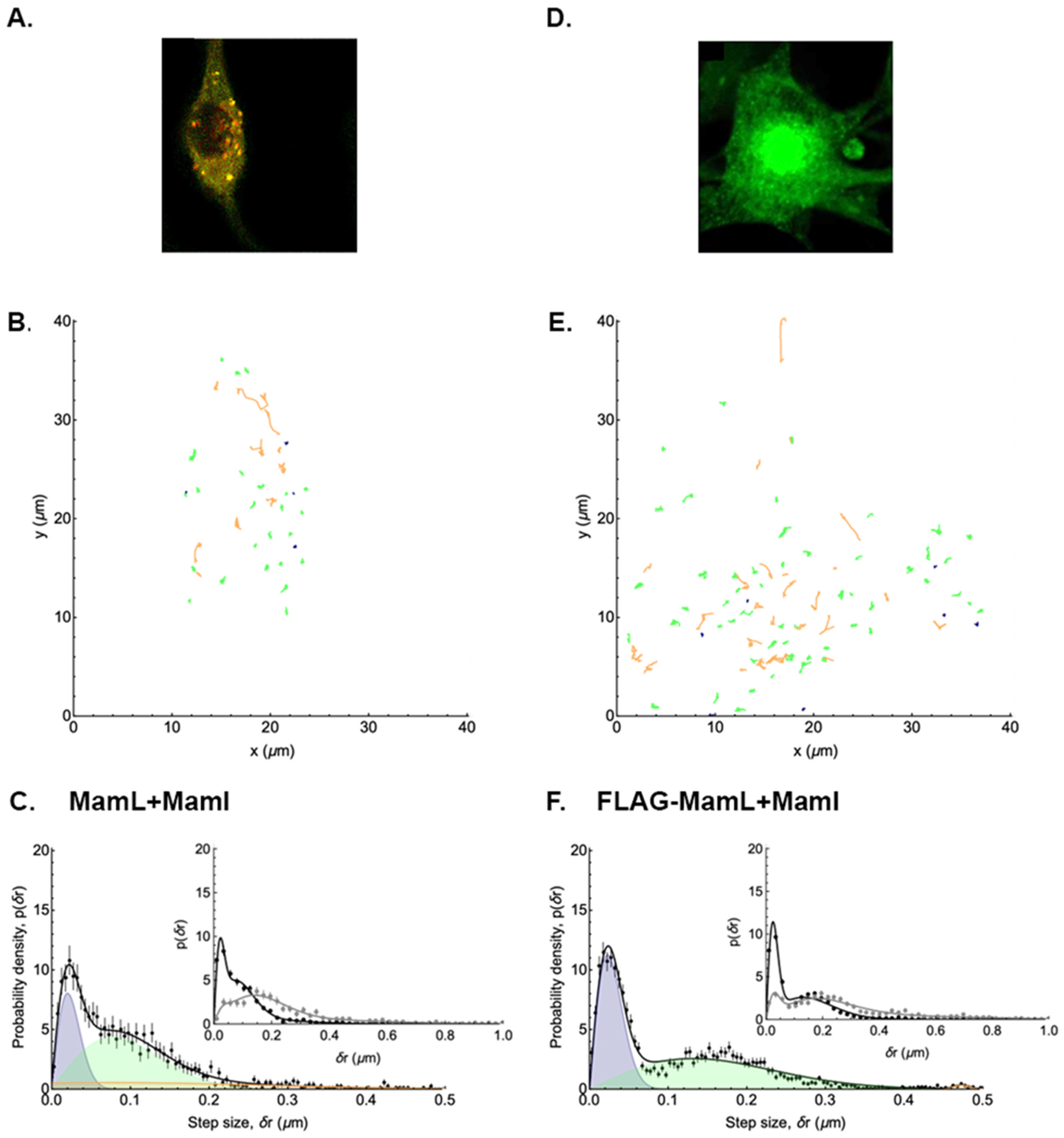
3.5. Mobility of Co-Expressed Tomato-MamL/EGFP-MamI
3.6. Interaction of Magnetosome Proteins with Microtubules
4. Discussion
4.1. Brownian Motion of Magnetosome Proteins
4.2. Directed Motion of Magnetosome Proteins
5. Conclusions
Supplementary Materials
Author Contributions
Funding
Institutional Review Board Statement
Informed Consent Statement
Data Availability Statement
Conflicts of Interest
References
- Taoka, A.; Eguchi, Y.; Shimoshige, R.; Fukumori, Y. Recent advances in studies on magnetosome-associated proteins composing the bacterial geomagnetic sensor organelle. Microbiol. Immunol. 2023, 67, 228–238. [Google Scholar] [CrossRef]
- Schüler, D.; Dziuba, M.; Pfeiffer, D.; Uebe, R. Biosynthesis and function of magnetic organelles in magnetotactic bacteria. Nat. Rev. Microbiol. 2025. [Google Scholar] [CrossRef] [PubMed]
- Ben-Shimon, S.; Stein, D.; Zarivach, R. Current view of iron biomineralization in magnetotactic bacteria. J. Struct. Biol. X 2021, 5, 100052. [Google Scholar] [CrossRef]
- Goldhawk, D.E.; Gelman, N.; Thompson, R.T.; Prato, F.S. Forming Magnetosome-Like Nanoparticles in Mammalian Cells for Molecular MRI. In Design and Applications of Nanoparticles in Biomedical Imaging; Bulte, J.W.M., Modo, M.M.J., Eds.; Springer International Publishing: Cham, Switzerland, 2017; pp. 187–203. [Google Scholar]
- Sun, Q.; Prato, F.S.; Goldhawk, D.E. Optimizing Reporter Gene Expression for Molecular Magnetic Resonance Imaging: Lessons from the Magnetosome. In Bioimaging: Imaging by Light and Electromagnetics in Medicine and Biology; Ueno, S., Ed.; CRC Press Taylor & Francis Group: Boca Raton, FL, USA, 2020. [Google Scholar]
- Komeili, A. Molecular mechanisms of compartmentalization and biomineralization in magnetotactic bacteria. FEMS Microbiol. Rev. 2012, 36, 232–255. [Google Scholar] [CrossRef]
- Uebe, R.; Schüler, D. Magnetosome biogenesis in magnetotactic bacteria. Nat. Rev. Microbiol. 2016, 14, 621–637. [Google Scholar] [CrossRef]
- Lefèvre, C.T.; Trubitsyn, D.; Abreu, F.; Kolinko, S.; Jogler, C.; de Almeida, L.G.; de Vasconcelos, A.T.; Kube, M.; Reinhardt, R.; Lins, U.; et al. Comparative genomic analysis of magnetotactic bacteria from the Deltaproteobacteria provides new insights into magnetite and greigite magnetosome genes required for magnetotaxis. Environ. Microbiol. 2013, 15, 2712–2735. [Google Scholar] [CrossRef]
- Murat, D.; Quinlan, A.; Vali, H.; Komeili, A. Comprehensive genetic dissection of the magnetosome gene island reveals the step-wise assembly of a prokaryotic organelle. Proc. Natl. Acad. Sci. USA 2010, 107, 5593–5598. [Google Scholar] [CrossRef]
- Raschdorf, O.; Forstner, Y.; Kolinko, I.; Uebe, R.; Plitzko, J.M.; Schüler, D. Genetic and Ultrastructural Analysis Reveals the Key Players and Initial Steps of Bacterial Magnetosome Membrane Biogenesis. PLoS Genet. 2016, 12, e1006101. [Google Scholar] [CrossRef]
- Uebe, R.; Junge, K.; Henn, V.; Poxleitner, G.; Katzmann, E.; Plitzko, J.M.; Zarivach, R.; Kasama, T.; Wanner, G.; Pósfai, M.; et al. The cation diffusion facilitator proteins MamB and MamM of Magnetospirillum gryphiswaldense have distinct and complex functions, and are involved in magnetite biomineralization and magnetosome membrane assembly. Mol. Microbiol. 2011, 82, 818–835. [Google Scholar] [CrossRef]
- Uebe, R.; Keren-Khadmy, N.; Zeytuni, N.; Katzmann, E.; Navon, Y.; Davidov, G.; Bitton, R.; Plitzko, J.M.; Schüler, D.; Zarivach, R. The dual role of MamB in magnetosome membrane assembly and magnetite biomineralization. Mol. Microbiol. 2018, 107, 542–557. [Google Scholar] [CrossRef]
- Quinlan, A.; Murat, D.; Vali, H.; Komeili, A. The HtrA/DegP family protease MamE is a bifunctional protein with roles in magnetosome protein localization and magnetite biomineralization. Mol. Microbiol. 2011, 80, 1075–1087. [Google Scholar] [CrossRef]
- Lang, C.; Schüler, D. Expression of green fluorescent protein fused to magnetosome proteins in microaerophilic magnetotactic bacteria. Appl. Environ. Microbiol. 2008, 74, 4944–4953. [Google Scholar] [CrossRef]
- Eguchi, Y.; Taoka, A. Live-Cell Fluorescence Imaging of Magnetosome Organelle for Magnetotaxis Motility. Methods Mol. Biol. 2023, 2646, 133–146. [Google Scholar]
- Dziuba, M.V.; Paulus, A.; Schramm, L.; Awal, R.P.; Pósfai, M.; Monteil, C.L.; Fouteau, S.; Uebe, R.; Schüler, D. Silent gene clusters encode magnetic organelle biosynthesis in a non-magnetotactic phototrophic bacterium. ISME J. 2022, 17, 326–339. [Google Scholar] [CrossRef]
- Goldhawk, D.E. Molecular Imaging with Genetically Programmed Nanoparticles. In Radiopharmaceuticals—Current Research for Better Diagnosis and Therapy; Badria, F., Ed.; IntechOpen: Rijeka, Croatia, 2021. [Google Scholar]
- Sun, Q.; Varela-Mattatall, G.; Vivekanantha, P.; Ahmed, M.; Hassan, S.; Hong, S.; Gelman, N.; Thompson, R.T.; Prato, F.S.; Goldhawk, D.E. Magnetic Resonance Imaging of Mammalian Cells Individually Expressing Membrane-Associated Magnetosome Proteins I, L, B, and E. Mol. Imaging 2024, 23, 15353508241289765. [Google Scholar] [CrossRef]
- Sun, Q.; Yu, L.; Donnelly, S.C.; Fradin, C.; Thompson, R.T.; Prato, F.S.; Goldhawk, D.E. Essential magnetosome proteins MamI and MamL from magnetotactic bacteria interact in mammalian cells. Sci. Rep. 2024, 14, 26292. [Google Scholar] [CrossRef]
- Schmidt, N.; Mishra, A.; Lai, G.H.; Wong, G.C. Arginine-rich cell-penetrating peptides. FEBS Lett. 2010, 584, 1806–1813. [Google Scholar] [CrossRef]
- Sun, Q. Building a Magnetosome-like Nanoparticle for Magnetic Resonance Imaging. Ph.D. Thesis, University of Western Ontario, London, ON, Canada, 2023. [Google Scholar]
- Rohani, R.; Figueredo, R.; Bureau, Y.; Koropatnick, J.; Foster, P.; Thompson, R.T.; Prato, F.S.; Goldhawk, D.E. Imaging tumor growth non-invasively using expression of MagA or modified ferritin subunits to augment intracellular contrast for repetitive MRI. Mol. Imaging Biol. 2013, 16, 63–73. [Google Scholar] [CrossRef]
- Smith, P.K.; Krohn, R.I.; Hermanson, G.T.; Mallia, A.K.; Gartner, F.H.; Provenzano, M.D.; Fujimoto, E.K.; Goeke, N.M.; Olson, B.J.; Klenk, D.C. Measurement of protein using bicinchoninic acid. Anal. Biochem. 1985, 150, 76–85. [Google Scholar] [CrossRef]
- Sbalzarini, I.; Koumoutsakos, P. Feature point tracking and trajectory analysis for video imaging in cell biology. J. Struct. Biol. 2005, 151, 182–195. [Google Scholar] [CrossRef]
- Schneider, C.A.; Rasband, W.S.; Eliceiri, K.W. NIH Image to ImageJ: 25 Years of image analysis. Nat. Methods 2012, 9, 671–675. [Google Scholar] [CrossRef] [PubMed]
- Qian, H.; Sheetz, M.; Elson, E. Single particle tracking. Analysis of diffusion and flow in two-dimensional systems. Biophys. J. 1991, 60, 910–921. [Google Scholar] [CrossRef]
- Saxton, M. Single-particle tracking: The distribution of diffusion coefficients. Biophys. J. 1997, 72, 1744–1753. [Google Scholar] [CrossRef]
- Michalet, X. Mean square displacement analysis of single-particle trajectories with localization error: Brownian motion in an isotropic medium. Phys. Rev. E 2010, 82, 041914. [Google Scholar] [CrossRef] [PubMed]
- Lefèvre, C.T.; Bazylinski, D.A. Ecology, Diversity, and Evolution of Magnetotactic Bacteria. Microbiol. Mol. Biol. Rev. 2013, 77, 497–526. [Google Scholar] [CrossRef]
- Hershey, D.M.; Browne, P.J.; Iavarone, A.T.; Teyra, J.; Lee, E.H.; Sidhu, S.S.; Komeili, A. Magnetite Biomineralization in Magnetospirillum magneticum Is Regulated by a Switch-like Behavior in the HtrA Protease MamE. J. Biol. Chem. 2016, 291, 17941–17952. [Google Scholar] [CrossRef]
- Wan, J.; Browne, P.J.; Hershey, D.M.; Montabana, E.; Iavarone, A.T.; Downing, K.H.; Komeili, A. A protease-mediated switch regulates the growth of magnetosome organelles in Magnetospirillum magneticum. Proc. Natl. Acad. Sci. USA 2022, 119, e2111745119. [Google Scholar] [CrossRef]
- Müller, M.T.; Schempp, R.; Lutz, A.; Felder, T.; Felder, E.; Miklavc, P. Interaction of microtubules and actin during the post-fusion phase of exocytosis. Sci. Rep. 2019, 9, 11973. [Google Scholar] [CrossRef]
- Pathak, S.; Gupta, R.; Parkar, H.; Joshi, N.; Nagotu, S.; Kale, A. The role of Colchicine on actin polymerization dynamics: As a potent anti-angiogenic factor. J. Biomol. Struct. Dyn. 2022, 40, 11729–11743. [Google Scholar] [CrossRef]
- Wachsmuth, M.; Waldeck, W.; Langowski, J. Anomalous diffusion of fluorescent probes inside living cell nuclei investigated by spatially-resolved fluorescence correlation spectroscopy. J. Mol. Biol. 2000, 298, 677–689. [Google Scholar] [CrossRef] [PubMed]
- Sapoń, K.; Mańka, R.; Janas, T.; Janas, T. The role of lipid rafts in vesicle formation. J. Cell Sci. 2023, 136, jcs260887. [Google Scholar] [CrossRef] [PubMed]
- Bandyopadhyay, D.; Cyphersmith, A.; Zapata, J.A.; Kim, Y.J.; Payne, C.K. Lysosome transport as a function of lysosome diameter. PLoS ONE 2014, 9, e86847. [Google Scholar] [CrossRef] [PubMed]
- Giordano, C.R.; Terlecky, S.R. Peroxisomes, cell senescence, and rates of aging. Biochim. Biophys. Acta (BBA)—Mol. Basis Dis. 2012, 1822, 1358–1362. [Google Scholar] [CrossRef] [PubMed]
- Sun, Q.; Hong, S.; Thompson, R.T.; Prato, F.S.; Goldhawk, D.E. Developing Magnetic Resonance Reporter Gene Imaging: Co-localization of Magnetotactic Bacterial Genes mamI, mamL, and mamB. In Proceedings of the World Molecular Imaging Congress (WMIC), Prague, Czech Republic, 5–9 September 2023. [Google Scholar]
- Weeks, E.R.; Weitz, D. Subdiffusion and the cage effect studied near the colloidal glass transition. Chem. Phys. 2002, 284, 361–367. [Google Scholar] [CrossRef]
- Kapanidis, A.N.; Uphoff, S.; Stracy, M. Understanding Protein Mobility in Bacteria by Tracking Single Molecules. J. Mol. Biol. 2018, 430, 4443–4455. [Google Scholar] [CrossRef]
- Abouelezz, A.; Almeida-Souza, L. The mammalian endocytic cytoskeleton. Eur. J. Cell Biol. 2022, 101, 151222. [Google Scholar] [CrossRef]
- Seetharaman, S.; Etienne-Manneville, S. Cytoskeletal Crosstalk in Cell Migration. Trends Cell Biol. 2020, 30, 720–735. [Google Scholar] [CrossRef]
- Marx, A.; Müller, J.; Mandelkow, E.-M.; Hoenger, A.; Mandelkow, E. Interaction of kinesin motors, microtubules, and MAPs. J. Muscle Res. Cell Motil. 2006, 27, 125–137. [Google Scholar] [CrossRef]
- Abraham, Z.; Hawley, E.; Hayosh, D.; Webster-Wood, V.A.; Akkus, O. Kinesin and Dynein Mechanics: Measurement Methods and Research Applications. J. Biomech. Eng. 2018, 140, 0208051–02080511. [Google Scholar] [CrossRef]
- Howard, J. Mechanics of Motor Proteins and the Cytoskeleton Sunderland; Sinauer: Sunderland, MA, USA, 2005. [Google Scholar]
- Arakaki, A.; Kikuchi, D.; Tanaka, M.; Yamagishi, A.; Yoda, T.; Matsunaga, T. Comparative Subcellular Localization Analysis of Magnetosome Proteins Reveals a Unique Localization Behavior of Mms6 Protein onto Magnetite Crystals. J. Bacteriol. 2016, 198, 2794–2802. [Google Scholar] [CrossRef]
- Taoka, A.; Kiyokawa, A.; Uesugi, C.; Kikuchi, Y.; Oestreicher, Z.; Morii, K.; Eguchi, Y.; Fukumori, Y. Tethered Magnets Are the Key to Magnetotaxis: Direct Observations of Magnetospirillum magneticum AMB-1 Show that MamK Distributes Magnetosome Organelles Equally to Daughter Cells. mBio 2017, 8, e00679-17. [Google Scholar] [CrossRef] [PubMed]
- Varadi, M.; Anyango, S.; Deshpande, M.; Nair, S.; Natassia, C.; Yordanova, G.; Yuan, D.; Stroe, O.; Wood, G.; Laydon, A.; et al. AlphaFold Protein Structure Database: Massively expanding the structural coverage of protein-sequence space with high-accuracy models. Nucleic Acids Res. 2022, 50, D439–D444. [Google Scholar] [CrossRef]
- Jumper, J.; Evans, R.; Pritzel, A.; Green, T.; Figurnov, M.; Ronneberger, O.; Tunyasuvunakool, K.; Bates, R.; Žídek, A.; Potapenko, A.; et al. Highly accurate protein structure prediction with AlphaFold. Nature 2021, 596, 583–589. [Google Scholar] [CrossRef] [PubMed]
- Nudelman, H.; Zarivach, R. Structure prediction of magnetosome-associated proteins. Front. Microbiol. 2014, 5, 9. [Google Scholar] [CrossRef] [PubMed]
- Granik, N.; Weiss, L.E.; Nehme, E.; Levin, M.; Chein, M.; Perlson, E.; Roichman, Y.; Shechtman, Y. Single-Particle Diffusion Characterization by Deep Learning. Biophys. J. 2019, 117, 185–192. [Google Scholar] [CrossRef]
- Muñoz-Gil, G.; Volpe, G.; Garcia-March, M.A.; Aghion, E.; Argun, A.; Hong, C.B.; Bland, T.; Bo, S.; Conejero, J.A.; Firbas, N.; et al. Objective comparison of methods to decode anomalous diffusion. Nat. Commun. 2021, 12, 6253. [Google Scholar] [CrossRef]
- Matteoni, R.; Kreis, T.E. Translocation and clustering of endosomes and lysosomes depends on microtubules. J. Cell Biol. 1987, 105, 1253–1265. [Google Scholar] [CrossRef]
- Cordonnier, M.-N.; Dauzonne, D.; Louvard, D.; Coudrier, E. Actin filaments and myosin I alpha cooperate with microtubules for the movement of lysosomes. Mol. Biol. Cell 2001, 12, 4013–4029. [Google Scholar] [CrossRef]








| Gene | Primer (5′–3′) | Restriction Site * | Vector | |
|---|---|---|---|---|
| mamB | Forward | CAATCTTGTGGAATTCAGAACCG | EcoRI | ptdTomato-C1 |
| Reverse | ACGCTCTGGCCCGGGATGTCC | SmaI | ||
| mamE | Forward | ACCCTGAGATCTGGATGGTTG | BglII | pEGFP-C1 |
| Reverse | GCCATTATCCGAGCTCCACCA | SacI | ||
| Fusion Protein | Number of Cells | * Number of Analyzed Trajectories | Percent Immobile | Percent Brownian | Percent Directed | ** Apparent Diffusion Coefficient (10−3 µm2/s) | ** α Value for the Apparent Diffusion Coefficient | *** Velocity (µm/s) |
|---|---|---|---|---|---|---|---|---|
| EGFP-MamE | 4 | 47 | 26 | 62 | 13 | 1.9 ± 0.4 †,§ | 0.15 ± 0.04 | 0.17 ± 0.03 |
| Tomato-MamB | 5 | 571 | 15 | 57 | 28 | 4.0 ± 1.0 § | 0.54 ± 0.08 | 0.24 ± 0.01 |
| Tomato-MamL | 7 | 461 | 18 | 56 | 25 | 5.1 ± 1.7 †,‡ | 0.43 ± 0.17 | 0.19 ± 0.05 |
| Tomato-MamLtrunc | 7 | 516 | 14 | 60 | 26 | 1.9 ± 1.1 ‡ | 0.52 ± 0.11 | 0.14 ± 0.06 |
| Tomato-MamL + EGFP-MamI | 4 | 225 | 21 | 45 | 32 | 3.2 ± 2.5 | 0.42 ± 0.11 | 0.23 ± 0.09 |
| FLAG-MamL + EGFP-MamI | 5 | 520 | 13 | 66 | 21 | 5.0 ± 0.9 | 0.41 ± 0.11 | 0.14 ± 0.05 |
| Number of Cells Analyzed | * Number of Trajectories Analyzed | % Immobile | % Brownian | % Directed | ** Apparent Diffusion Coefficient (10−3 µm2/s) | *** Maximum Velocity (µm/s) | |
|---|---|---|---|---|---|---|---|
| **** MamL | 7 | 461 | 18 | 56 | 26 | 5.1 ± 1.7 | 0.19 ± 0.05 |
| MamL + colchicine | 6 | 297 | 30 | 65 | 5 | 4.3 ± 0.8 | 0.11 ± 0.04 |
| **** MamL + I | 5 | 120 | 0 | 22 | 78 | 4.6 ± 2.4 § | 0.14 ± 0.03 † |
| MamL + I + colchicine | 5 | 64 | 19 | 50 | 31 | 1.8 ± 0.4 § | 0.05 ± 0.02 † |
Disclaimer/Publisher’s Note: The statements, opinions and data contained in all publications are solely those of the individual author(s) and contributor(s) and not of MDPI and/or the editor(s). MDPI and/or the editor(s) disclaim responsibility for any injury to people or property resulting from any ideas, methods, instructions or products referred to in the content. |
© 2025 by the authors. Licensee MDPI, Basel, Switzerland. This article is an open access article distributed under the terms and conditions of the Creative Commons Attribution (CC BY) license (https://creativecommons.org/licenses/by/4.0/).
Share and Cite
Sun, Q.; Fradin, C.; Ahmed, M.; Thompson, R.T.; Prato, F.S.; Goldhawk, D.E. Cellular Distribution and Motion of Essential Magnetosome Proteins Expressed in Mammalian Cells. Biosensors 2025, 15, 797. https://doi.org/10.3390/bios15120797
Sun Q, Fradin C, Ahmed M, Thompson RT, Prato FS, Goldhawk DE. Cellular Distribution and Motion of Essential Magnetosome Proteins Expressed in Mammalian Cells. Biosensors. 2025; 15(12):797. https://doi.org/10.3390/bios15120797
Chicago/Turabian StyleSun, Qin, Cécile Fradin, Moeiz Ahmed, R. Terry Thompson, Frank S. Prato, and Donna E. Goldhawk. 2025. "Cellular Distribution and Motion of Essential Magnetosome Proteins Expressed in Mammalian Cells" Biosensors 15, no. 12: 797. https://doi.org/10.3390/bios15120797
APA StyleSun, Q., Fradin, C., Ahmed, M., Thompson, R. T., Prato, F. S., & Goldhawk, D. E. (2025). Cellular Distribution and Motion of Essential Magnetosome Proteins Expressed in Mammalian Cells. Biosensors, 15(12), 797. https://doi.org/10.3390/bios15120797

