Wearable Sensors and Motion Analysis for Neurological Patient Support
Abstract
1. Introduction
2. History of Wearables
3. Wearable Sensors and Patient Monitoring
3.1. Continuous Data Collection
3.2. Objective Measurements for Personalized Care
3.3. Enhance Patient Engagment and Compliance
4. Impact on Patient Conditions and Well-Being
4.1. Impact on Medication
4.2. Impact on Rehabilitation Interventions
4.3. Patients’ Self-Esteem and Quality of Live
4.4. Assessment of Patient Conditions and Well-Being
5. Challenges, Knowledge Gaps, and Considerations
5.1. Privacy, Security, and Standardization
5.2. Long-Term Engagement
5.3. Knowledge Gaps
- −
- User comfort: current sensors are built for functionality with little attention to users’ response to texture and tactility. User experience and the acceptance of wearable sensors are influenced by material selection and textile properties [41,42], ergonomic design, and thermal management (Figure 4).
- −
- Wearable sensors and sustainability: there are still issues with storage and, most importantly, hygiene requirements, especially for devices in continuous skin contact. Although some sensors retain usability after a single washing, they quickly lose sensitivity after a few cycles. The emphasize on sustainability and eco-friendly wearable technology solutions need to be addressed.
- −
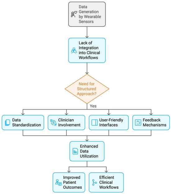
- Clinical context integration: sensor data are not essential unless placed in a clinical context. Current medical practices cannot accommodate the sizeable data volumes, and they remain, at best, under-utilized. Despite the potential benefits of wearable sensor data, the integration of sensor-generated data into clinical workflows presents both challenges and opportunities. Figure 5 illustrates a suggested framework to address these challenges. We should consider establishing standardized formats for sensor data, which are essential to ensure consistency and facilitate seamless interpretation across various devices and platforms. Regular interactions between patients and healthcare professionals are critical for contextualizing these data, thereby enabling informed decision making and the formulation of personalized care plans.
- −
- Patient engagement and psychological impact: the development of wearables is not a technical challenge anymore. The current challenge is how to collect, interpret, and utilize the data without placing a burden on medics and causing adverse psychological effects on patients. Current research reporting practices places its focus on statistical interpretation and methodology. For example, we have come across a paradox, where patients showed improvement but their satisfaction and self-esteem were lower than the group that had an inferior outcome. This simply means that our technologies would be discarded as soon as the trial is over. It is also evident that spreading effective practices across the patient population is difficult, as the very nature of clinical trials requires the recruitment of highly motivated individuals who do not reflect the general population’s attitude.
6. Recommendations for Everyday Use of Wearable Sensors
- Irritation to skin when worn for a prolonged period is an issue that should be at the forefront of development, i.e., when the sensor is conceived.
- Hygiene maintenance is still a major issue, and most wearables lose operability after only a few wash cycles, if they allow washing at all.
- Esthetics is quite important, as patients prefer that devices do not have a “medical look” so that they are not perceived as sick by the society. Art design experts have a much better ability to attract users and should be approached when needed.
- Communicative protocols and data storage. Patients are wary of cloud storage and do not like feeling like they are not the owner of their own data. Hence, local storage options should be considered when possible.
- Textile and other fashion apparel is more attractive than usual devices and more likely to promote compliance.
- Metal fibers in textile sensors tend to cause adverse reactions, even when coated with nylon and other similar materials.
Author Contributions
Funding
Institutional Review Board Statement
Informed Consent Statement
Data Availability Statement
Conflicts of Interest
References
- Bonato, P. Wearable Sensors and Systems. IEEE Eng. Med. Biol. Mag. 2010, 29, 25–36. [Google Scholar] [CrossRef] [PubMed]
- Hsu, W.-C.; Sugiarto, T.; Lin, Y.-J.; Yang, F.-C.; Lin, Z.-Y.; Sun, C.-T.; Hsu, C.-L.; Chou, K.-N. Multiple-Wearable-Sensor-Based Gait Classification and Analysis in Patients with Neurological Disorders. Sensors 2018, 18, 3397. [Google Scholar] [CrossRef] [PubMed]
- Johansson, D.; Malmgren, K.; Alt Murphy, M. Wearable sensors for clinical applications in epilepsy, Parkinson’s disease, and stroke: A mixed-methods systematic review. J. Neurol. 2018, 265, 1740–1752. [Google Scholar] [CrossRef] [PubMed]
- Proietti, T.; Bandini, A. Wearable Technologies for Monitoring Upper Extremity Functions During Daily Life in Neurologically Impaired Individuals. IEEE Trans. Neural Syst. Rehabil. Eng. 2024, 32, 2737–2748. [Google Scholar] [CrossRef]
- Rovini, E.; Maremmani, C.; Cavallo, F. How Wearable Sensors Can Support Parkinson’s Disease Diagnosis and Treatment: A Systematic Review. Front. Neurosci. 2017, 11, 555. [Google Scholar] [CrossRef]
- Toh, S.F.M.; Fong, K.N.; Gonzalez, P.C.; Tang, Y.M. Application of home-based wearable technologies in physical rehabilitation for stroke: A scoping review. IEEE Trans. Neural Syst. Rehabil. Eng. 2023, 31, 1614–1623. [Google Scholar] [CrossRef]
- Islam, R.; Holland, S.; Price, B.A.; Georgiou, T.; Mulholland, P. Wearables for Long Term Gait Rehabilitation of Neurological Conditions. In Proceedings of the A Short Workshop on Next Steps Towards Long Term Self Tracking, CHI 2018: CHI Conference on Human Factors in Computing Systems, Montreal, QC, Canada, 21–26 April 2018. [Google Scholar]
- Zhu, P.; Peng, H.; Rwei, A.Y. Flexible, wearable biosensors for digital health. Med. Nov. Technol. Devices 2022, 14, 100118. [Google Scholar] [CrossRef]
- Yao, G.; Yin, C.; Wang, Q.; Zhang, T.; Chen, S.; Lu, C.; Zhao, K.; Xu, W.; Pan, T.; Gao, M.; et al. Flexible bioelectronics for physiological signals sensing and disease treatment. J. Mater. 2020, 6, 397–413. [Google Scholar] [CrossRef]
- Zhao, Y.; Yan, J.; Cheng, J.; Fu, Y.; Zhou, J.; Yan, J.; Guo, J. Development of Flexible Electronic Biosensors for Healthcare Engineering. IEEE Sens. J. 2024, 24, 11998–12016. [Google Scholar] [CrossRef]
- Garcia-Souto, M.D.P.; Dabnichki, P. Skin temperature distribution and thermoregulatory response during prolonged seating. Build. Environ. 2013, 69, 14–21. [Google Scholar] [CrossRef]
- Logothetis, I.; Vatansever Bayramol, D.; Gil, I.; Dabnichki, P.; Pirogova, E. Evaluating silver-plated nylon (Ag/PA66) e-textiles for bioelectrical impedance analysis (BIA) application. Meas. Sci. Technol. 2020, 31, 75101. [Google Scholar] [CrossRef]
- Langer, A.; Hansen, C.; Roth, D.; Santer, A.; Flotz, A.; Gruber, J.; Wizany, L.; Hasenauer, S.; Pokan, R.; Dabnichki, P.; et al. Vertical locomotion improves horizontal locomotion: Effects of climbing on gait and other mobility aspects in Parkinson’s disease. A secondary analysis from a randomized controlled trial. J. NeuroEng. Rehabil. 2024, 21, 63. [Google Scholar] [CrossRef] [PubMed]
- Gassner, L.; Dabnichki, P.; Langer, A.; Pokan, R.; Zach, H.; Ludwig, M.; Santer, A. The therapeutic effects of climbing: A systematic review and meta-analysis. PM&R 2023, 15, 1194–1209. [Google Scholar] [CrossRef]
- Quirós, M.B.d.; Douma, E.H.; Akker-Scheek, I.v.d.; Lamoth, C.J.C.; Maurits, N.M. Quantification of Movement in Stroke Patients under Free Living Conditions Using Wearable Sensors: A Systematic Review. Sensors 2022, 22, 1050. [Google Scholar] [CrossRef]
- Reichmann, H.; Klingelhoefer, L.; Bendig, J. The use of wearables for the diagnosis and treatment of Parkinson’s disease. J. Neural Transm. 2023, 130, 783–791. [Google Scholar] [CrossRef]
- Alt Murphy, M.; Bergquist, F.; Hagström, B.; Hernández, N.; Johansson, D.; Ohlsson, F.; Sandsjö, L.; Wipenmyr, J.; Malmgren, K. An upper body garment with integrated sensors for people with neurological disorders—Early development and evaluation. BMC Biomed. Eng. 2019, 1, 3. [Google Scholar] [CrossRef]
- Sorici, A.; Băjenaru, L.; Mocanu, I.G.; Florea, A.M.; Tsakanikas, P.; Ribigan, A.C.; Pedullà, L.; Bougea, A. Monitoring and Predicting Health Status in Neurological Patients: The ALAMEDA Data Collection Protocol. Healthcare 2023, 11, 2656. [Google Scholar] [CrossRef]
- Alsulami, S.; Konstantinidis, S.T.; Wharrad, H. Use of wearables among Multiple Sclerosis patients and healthcare Professionals: A scoping review. Int. J. Med. Inf. 2024, 184, 105376. [Google Scholar] [CrossRef]
- Mughal, H.; Javed, A.R.; Rizwan, M.; Almadhor, A.S.; Kryvinska, N. Parkinson’s Disease Management via Wearable Sensors: A Systematic Review. IEEE Access 2022, 10, 35219–35237. [Google Scholar] [CrossRef]
- Ossig, C.; Antonini, A.; Buhmann, C.; Classen, J.; Csoti, I.; Falkenburger, B.; Schwarz, M.; Winkler, J.; Storch, A. Wearable sensor-based objective assessment of motor symptoms in Parkinson’s disease. J. Neural Transm. 2016, 123, 57–64. [Google Scholar] [CrossRef]
- Thorp, J.E.; Adamczyk, P.G.; Ploeg, H.L.; Pickett, K.A. Monitoring Motor Symptoms During Activities of Daily Living in Individuals With Parkinson’s Disease. Front. Neurol. 2018, 9, 1036. [Google Scholar] [CrossRef] [PubMed]
- Monje, M.H.G.; Foffani, G.; Obeso, J.; Sánchez-Ferro, Á. New Sensor and Wearable Technologies to Aid in the Diagnosis and Treatment Monitoring of Parkinson’s Disease. Annu. Rev. Biomed. Eng. 2019, 21, 111–143. [Google Scholar] [CrossRef] [PubMed]
- Del Din, S.; Kirk, C.; Yarnall, A.J.; Rochester, L.; Hausdorff, J.M. Body-Worn Sensors for Remote Monitoring of Parkinson’s Disease Motor Symptoms: Vision, State of the Art, and Challenges Ahead. J. Park. Dis. 2021, 11, S35–S47. [Google Scholar] [CrossRef] [PubMed]
- Guo, C.C.; Chiesa, P.A.; de Moor, C.; Fazeli, M.S.; Schofield, T.; Hofer, K.; Belachew, S.M.; Scotland, A. Digital Devices for Assessing Motor Functions in Mobility-Impaired and Healthy Populations: Systematic Literature Review. J. Med. Internet Res. 2022, 24, e37683. [Google Scholar] [CrossRef] [PubMed]
- Correno, M.B.; Hansen, C.; Carlin, T.; Vuillerme, N. Objective Measurement of Walking Activity Using Wearable Technologies in People with Parkinson Disease: A Systematic Review. Sensors 2022, 22, 4551. [Google Scholar] [CrossRef]
- Merola, A.; Sturchio, A.; Hacker, S.; Serna, S.; Vizcarra, J.A.; Marsili, L.; Fasano, A.; Espay, A.J. Technology-based assessment of motor and nonmotor phenomena in Parkinson disease. Expert Rev. Neurother. 2018, 18, 825–845. [Google Scholar] [CrossRef]
- Ancona, S.; Faraci, F.D.; Khatab, E.; Fiorillo, L.; Gnarra, O.; Nef, T.; Bassetti, C.L.A.; Bargiotas, P. Wearables in the home-based assessment of abnormal movements in Parkinson’s disease: A systematic review of the literature. J. Neurol. 2022, 269, 100–110. [Google Scholar] [CrossRef]
- Tucker, C.S.; Behoora, I.; Nembhard, H.B.; Lewis, M.; Sterling, N.W.; Huang, X. Machine learning classification of medication adherence in patients with movement disorders using non-wearable sensors. Comput. Biol. Med. 2015, 66, 120–134. [Google Scholar] [CrossRef]
- Zubair, A.S. Utilization of wearable technology to track functional changes in a patient with myopathy. Brain Circ. 2024, 10, 190–191. [Google Scholar] [CrossRef]
- Bowman, T.; Gervasoni, E.; Arienti, C.; Lazzarini, S.G.; Negrini, S.; Crea, S.; Cattaneo, D.; Carrozza, M.C. Wearable Devices for Biofeedback Rehabilitation: A Systematic Review and Meta-Analysis to Design Application Rules and Estimate the Effectiveness on Balance and Gait Outcomes in Neurological Diseases. Sensors 2021, 21, 3444. [Google Scholar] [CrossRef]
- Islam, R.; Holland, S.; Price, B.; Mulholland, P. Gait Rehabilitation for Neurological Conditions using Wearable Devices. In Proceedings of the Workgroup on Interactive Systems in Health, CHI 2019: Conference on Human Factors in Computing Systems, Glasgow, UK, 5 May 2019. [Google Scholar]
- Minen, M.T.; Stieglitz, E.J. Wearables for Neurologic Conditions: Considerations for Our Patients and Research Limitations. Neurol. Clin. Pract. 2021, 11, e537–e543. [Google Scholar] [CrossRef] [PubMed]
- Mattison, G.; Canfell, O.; Forrester, D.; Dobbins, C.; Smith, D.; Töyräs, J.; Sullivan, C. The Influence of Wearables on Health Care Outcomes in Chronic Disease: Systematic Review. J. Med. Internet Res. 2022, 24, e36690. [Google Scholar] [CrossRef] [PubMed]
- Tran, V.-T.; Riveros, C.; Ravaud, P. Patients’ views of wearable devices and AI in healthcare: Findings from the ComPaRe e-cohort. npj Digit. Med. 2019, 2, 53. [Google Scholar] [CrossRef] [PubMed]
- Lu, L.; Zhang, J.; Xie, Y.; Gao, F.; Xu, S.; Wu, X.; Ye, Z. Wearable Health Devices in Health Care: Narrative Systematic Review. JMIR mHealth uHealth 2020, 8, e18907. [Google Scholar] [CrossRef]
- Chan, M.; Estève, D.; Fourniols, J.Y.; Escriba, C.; Campo, E. Smart wearable systems: Current status and future challenges. Artif. Intell. Med. 2012, 56, 137–156. [Google Scholar] [CrossRef]
- Iqbal, S.M.A.; Mahgoub, I.; Du, E.; Leavitt, M.A.; Asghar, W. Advances in healthcare wearable devices. npj Flex. Electron. 2021, 5, 9. [Google Scholar] [CrossRef]
- Gupta, N.; Kasula, V.; Sanmugananthan, P.; Panico, N.; Dubin, A.H.; Sykes, D.A.; D’Amico, R.S. SmartWear body sensors for neurological and neurosurgical patients: A review of current and future technologies. World Neurosurg. X 2024, 21, 100247. [Google Scholar] [CrossRef]
- Langer, A.; Hasenauer, S.; Flotz, A.; Gassner, L.; Pokan, R.; Dabnichki, P.; Wizany, L.; Gruber, J.; Roth, D.; Zimmel, S.; et al. A randomised controlled trial on effectiveness and feasibility of sport climbing in Parkinson’s disease. npj Park. Dis. 2021, 7, 49. [Google Scholar] [CrossRef]
- Rogers, J.; Bao, Z.; Lee, T.W. Wearable Bioelectronics: Opportunities for Chemistry. Acc. Chem. Res. 2019, 52, 521–522. [Google Scholar] [CrossRef]
- Yetisen, A.K.; Martinez-Hurtado, J.L.; Ünal, B.; Khademhosseini, A.; Butt, H. Wearables in Medicine. Adv. Mater. 2018, 30, 1706910. [Google Scholar] [CrossRef]






Disclaimer/Publisher’s Note: The statements, opinions and data contained in all publications are solely those of the individual author(s) and contributor(s) and not of MDPI and/or the editor(s). MDPI and/or the editor(s) disclaim responsibility for any injury to people or property resulting from any ideas, methods, instructions or products referred to in the content. |
© 2024 by the authors. Licensee MDPI, Basel, Switzerland. This article is an open access article distributed under the terms and conditions of the Creative Commons Attribution (CC BY) license (https://creativecommons.org/licenses/by/4.0/).
Share and Cite
Dabnichki, P.; Pang, T.Y. Wearable Sensors and Motion Analysis for Neurological Patient Support. Biosensors 2024, 14, 628. https://doi.org/10.3390/bios14120628
Dabnichki P, Pang TY. Wearable Sensors and Motion Analysis for Neurological Patient Support. Biosensors. 2024; 14(12):628. https://doi.org/10.3390/bios14120628
Chicago/Turabian StyleDabnichki, Peter, and Toh Yen Pang. 2024. "Wearable Sensors and Motion Analysis for Neurological Patient Support" Biosensors 14, no. 12: 628. https://doi.org/10.3390/bios14120628
APA StyleDabnichki, P., & Pang, T. Y. (2024). Wearable Sensors and Motion Analysis for Neurological Patient Support. Biosensors, 14(12), 628. https://doi.org/10.3390/bios14120628
