Tablet-Based Wearable Patch Sensor Design for Continuous Cardiovascular System Monitoring in Postoperative Settings
Abstract
1. Introduction
2. Materials and Methods
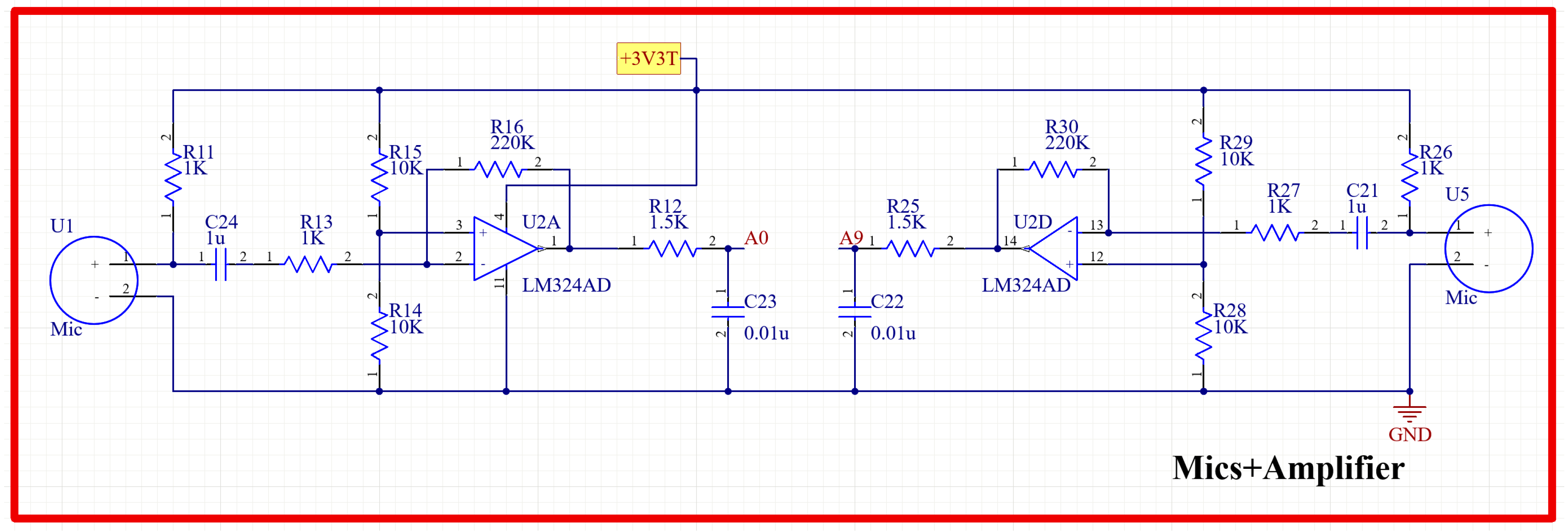
2.1. Hardware Architecture
2.2. Stethoscope Head Design
2.3. Acquisition and Processing Units
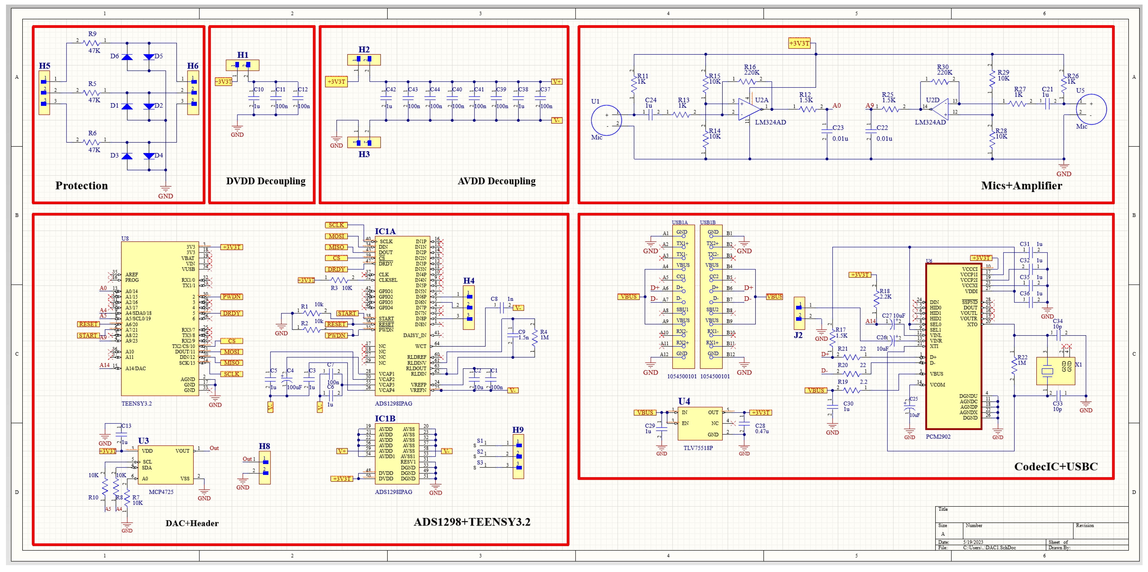
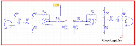
2.3.1. PCG Signal Acquisitions Circuit
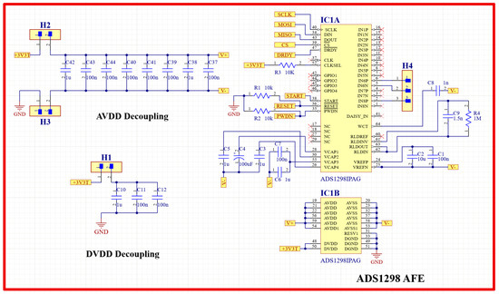
2.3.2. ECG Signal Acquisition Circuit
2.3.3. Patch Processing Unit
2.4. System Software
3. Results
3.1. System Hardware
3.2. System Software and Experimental Results
4. Discussion
5. Conclusions
Author Contributions
Funding
Institutional Review Board Statement
Informed Consent Statement
Data Availability Statement
Conflicts of Interest
Appendix A


References
- Liddle, C. Principles of monitoring postoperative patients. Nurs. Times 2013, 109, 24–26. [Google Scholar] [PubMed]
- Dabbagh, A. Cardiovascular Monitoring in Postoperative Care of Adult Cardiac Surgical Patients. In Postoperative Critical Care for Adult Cardiac Surgical Patients; Dabbagh, A., Esmailian, F., Aranki, S., Eds.; Springer International Publishing: Cham, Switzerland, 2018; pp. 143–204. [Google Scholar]
- Park, H.; Wei, Q.; Lee, S.; Lee, M. Novel Design of a Multimodal Technology-Based Smart Stethoscope for Personal Cardiovascular Health Monitoring. Sensors 2022, 22, 6465. [Google Scholar] [CrossRef]
- Markel, H. The Stethoscope and the Art of Listening. N. Engl. J. Med. 2006, 354, 551–553. [Google Scholar] [CrossRef] [PubMed]
- Mohamed, N.; Kim, H.-S.; Kang, K.-M.; Mohamed, M.; Kim, S.-H.; Kim, J.G. Heart and Lung Sound Measurement Using an Esophageal Stethoscope with Adaptive Noise Cancellation. Sensors 2021, 21, 6757. [Google Scholar] [CrossRef]
- Cooper, J.O.; Cullen, B.F. Observer reliability in detecting surreptitious random occlusions of the monaural esophageal stethoscope. J. Clin. Monit. Comput. 1990, 6, 271–275. [Google Scholar] [CrossRef] [PubMed]
- Cruz, F.R.G.; Magwili, G.V.; Collado, M.R.L.; Rosario, K.M.; Aguila, R.M.L.; Egargue, J.C.C. Electronic Stethoscope with Noise Cancellation for Telehealth Peripheral. In Proceedings of the 2019 3rd International Conference on Electrical, Telecommunication and Computer Engineering (ELTICOM) 2019, Medan, Indonesia, 16–17 September 2019; pp. 155–159. [Google Scholar] [CrossRef]
- Kim, Y.; Hyon, Y.; Lee, S.; Woo, S.-D.; Ha, T.; Chung, C. The coming era of a new auscultation system for analyzing respiratory sounds. BMC Pulm. Med. 2022, 22, 119. [Google Scholar] [CrossRef]
- Murphy, R.L. In defense of the stethoscope. Respir. Care 2008, 53, 355–369. [Google Scholar]
- Arnott, P.; Pfeiffer, G.; Tavel, M. Spectral analysis of heart sounds: Relationships between some physical characteristics and frequency spectra of first and second heart sounds in normals and hypertensives. J. Biomed. Eng. 1984, 6, 121–128. [Google Scholar] [CrossRef]
- Gross, V.; Dittmar, A.; Penzel, T.; Schüttler, F.; von Wichert, P. The Relationship between Normal Lung Sounds, Age, and Gender. Am. J. Respir. Crit. Care Med. 2000, 162, 905–909. [Google Scholar] [CrossRef] [PubMed]
- Reichert, S.; Gass, R.; Brandt, C.; Andrès, E. Analysis of Respiratory Sounds: State of the Art. Clin. Med. Circ. Respir. Pulm. Med. 2008, 2, 45–58. [Google Scholar] [CrossRef]
- Wodicka, G.R.; Kraman, S.S.; Zenk, G.M.; Pasterkamp, H. Measurement of Respiratory Acoustic Signals. Chest 1994, 106, 1140–1144. [Google Scholar] [CrossRef]
- Malik, B.; Eya, N.; Migdadi, H.; Ngala, M.J.; Abd-Alhameed, R.A.; Noras, J.M. Design and development of an electronic stethoscope. In Proceedings of the 2017 Internet Technologies and Applications (ITA), Wrexham, UK, 12–15 September 2017. [Google Scholar]
- Pangaliman, M.M.S.; Cruz, F.R.G.; Amado, T.M. Machine Learning Predictive Models for Improved Acoustic Disdrometer. In Proceedings of the 2018 IEEE 10th International Conference on Humanoid, Nanotechnology, Information Technology, Communication and Control, Environment and Management (HNICEM) 2018, Baguio City, Philippines, 29 November–2 December 2018; pp. 1–5. [Google Scholar] [CrossRef]
- Jatupaiboon, N.; Panngum, S.; Israsena, P. Electronic stethoscope prototype with adaptive noise cancellation. In Proceedings of the 2010 Eighth International Conference on ICT and Knowledge Engineering, Bangkok, Thailand, 24–25 November 2010. [Google Scholar]
- Haykin, S. Adaptive Filter Theory; Prentice-Hall, Inc.: Hoboken, NJ, USA, 1986. [Google Scholar]
- Serhani, M.A.; El Kassabi, H.T.; Ismail, H.; Navaz, A.N. ECG Monitoring Systems: Review, Architecture, Processes, and Key Challenges. Sensors 2020, 20, 1796. [Google Scholar] [CrossRef] [PubMed]
- Klum, M.; Leib, F.; Oberschelp, C.; Martens, D.; Pielmus, A.-G.; Tigges, T.; Penzel, T.; Orglmeister, R. Wearable Multimodal Stethoscope Patch for Wireless Biosignal Acquisition and Long-Term Auscultation. In Proceedings of the 2019 41st Annual International Conference of the IEEE Engineering in Medicine and Biology Society (EMBC), Berlin, Germany, 23–27 July 2019; Volume 2019, pp. 5781–5785. [Google Scholar] [CrossRef]
- Mohamed, M.; Jo, E.; Mohamed, N.; Kim, M.; Yun, J.-D.; Kim, J.G. Development of an Integrated EEG/fNIRS Brain Function Monitoring System. Sensors 2021, 21, 7703. [Google Scholar] [CrossRef] [PubMed]
- Soundarapandian, K. Analog Front-End Design for ECG Systems Using Delta-Sigma ADCs; Texas Instruments: Dallas, TX, USA, 2010. [Google Scholar]
- ADS, A. Low-Power, 8-Channel, 24-Bit Analog Front-End for Biopotential Measurements; Texas Instruments Incorporated: Dallas, TX, USA, 2015. [Google Scholar]
- Wang, Z.; Jiang, H.; Yang, K.; Zhang, L.; Wei, J.; Li, F.; Chi, B.; Zhang, C.; Wu, S.; Lin, Q.; et al. Lifetime tracing of cardiopulmonary sounds with ultra-low-power sound sensor stick connected to wireless mobile network. In Proceedings of the 2013 IEEE 11th International New Circuits and Systems Conference (NEWCAS), Paris, France, 16–19 June 2013; pp. 1–4. [Google Scholar] [CrossRef]
- Yazicioglu, R.; Torfs, T.; Penders, J.; Romero, I.; Kim, H.; Merken, P.; Gyselinckx, B.; Yoo, H.; Van Hoof, C. Ultra-low-power wearable biopotential sensor nodes. In Proceedings of the 2009 Annual International Conference of the IEEE Engineering in Medicine and Biology Society, Minneapolis, MN, USA, 3–6 September 2009; Volume 2009, pp. 3205–3208. [Google Scholar] [CrossRef]
- Shaw, M.P.; Satchell, L.P.; Thompson, S.; Harper, E.T.; Balsalobre-Fernández, C.; Peart, D.J. Smartphone and Tablet Software Applications to Collect Data in Sport and Exercise Settings: Cross-sectional International Survey. JMIR mHealth uHealth 2021, 9, e21763. [Google Scholar] [CrossRef]
- Al-Jaberi, F. Android for Biomedical Signal and Image Processing Applications. Master’s Thesis, University of Rostock, Rostock, Germany, 2020. [Google Scholar]
- Klum, M.; Minn, T.; Tigges, T.; Pielmus, A.-G.; Orglmeister, R. Minimally spaced electrode positions for multi-functional chest sensors: ECG and respiratory signal estimation. Curr. Dir. Biomed. Eng. 2016, 2, 695–699. [Google Scholar] [CrossRef]
- Raza, A.; Mehmood, A.; Ullah, S.; Ahmad, M.; Choi, G.S.; On, B.-W. Heartbeat Sound Signal Classification Using Deep Learning. Sensors 2019, 19, 4819. [Google Scholar] [CrossRef]
- Javed, F.; Venkatachalam, P.A.; MH, A.F. A Signal Processing Module for the Analysis of Heart Sounds and Heart Murmurs. J. Phys. Conf. Ser. 2006, 34, 1098. [Google Scholar] [CrossRef]
- Efstratiadis, S.; Michaels, A.D. Computerized Acoustic Cardiographic Electromechanical Activation Time Correlates with Invasive and Echocardiographic Parameters of Left Ventricular Contractility. J. Card. Fail. 2008, 14, 577–582. [Google Scholar] [CrossRef]
- Becker, D.E. Fundamentals of Electrocardiography Interpretation. Anesth. Prog. 2006, 53, 53–64. [Google Scholar] [CrossRef] [PubMed]
- Bauer, P.; Arand, P.; Radovanovic, D.; Muggli, F.; Schoenenberger, A.W.; Schoenenberger-Berzins, R.; Gallino, A.; Ehret, G.; Erne, P. Assessment of Cardiac Function and Prevalence of Sleep Disordered Breathing using Ambulatory Monitoring with Acoustic Cardiography—Initial Results from SWICOS. J. Hypertens. Cardiol. 2017, 2, 32–46. [Google Scholar] [CrossRef]
- Moussavi, Z. Fundamentals of Respiratory Sounds and Analysis. Synth. Lect. Biomed. Eng. 2006, 1, 1–68. [Google Scholar] [CrossRef]
- Callahan, D.; Waugh, J.; Mathew, G.A.; Granger, W. Stethoscopes: What are we hearing? Biomed. Instrum. Technol. 2007, 41, 318–323. [Google Scholar] [CrossRef]
- Mamorita, N.; Arisaka, N.; Isonaka, R.; Kawakami, T.; Takeuchi, A. Development of a Smartphone App for Visualizing Heart Sounds and Murmurs. Cardiology 2017, 137, 193–200. [Google Scholar] [CrossRef] [PubMed]
- Preejith, S.P.; Dhinesh, R.; Joseph, J.; Sivaprakasam, M. Wearable ECG platform for continuous cardiac monitoring. In Proceedings of the 2016 38th Annual International Conference of the IEEE Engineering in Medicine and Biology Society (EMBC), Orlando, FL, USA, 16–20 August 2016; Volume 2016, pp. 623–626. [Google Scholar] [CrossRef]
- Chen, C.; Jin, Y.; Lo, I.L.; Zhao, H.; Sun, B.; Zhao, Q.; Zheng, J.; Zhang, X.D. Complexity Change in Cardiovascular Disease. Int. J. Biol. Sci. 2017, 13, 1320–1328. [Google Scholar] [CrossRef] [PubMed]
- Lin, J.; Fu, R.; Zhong, X.; Yu, P.; Tan, G.; Li, W.; Zhang, H.; Li, Y.; Zhou, L.; Ning, C. Wearable sensors and devices for real-time cardiovascular disease monitoring. Cell Rep. Phys. Sci. 2021, 2, 100541. [Google Scholar] [CrossRef]
- American Standard Circuits. The Printed Circuit Designer’s Guide to… Flex and Rigid-Flex Fundamentals: Recognizing Important Recurring Issues Related to the Design and Manufacture of Flex and Rigid-Flex Circuits; BR Publishing, Incorporated: Devon, UK, 1917. [Google Scholar]
- Nemati, E.; Deen, M.J.; Mondal, T. A wireless wearable ECG sensor for long-term applications. IEEE Commun. Mag. 2012, 50, 36–43. [Google Scholar] [CrossRef]
- Alrufaiaat, S.; Althahab, A. A New Adaptive Filtering Algorithm for Signal Enhancement Problem with Hardware Implementation Using Arduino. J. Babylon Univ. /Eng. Sci. 2016, 24, 633–642. [Google Scholar]
- Thenua, R.A.J.; Agrawal, S. Hardware Implementation of NLMS Algorithm for Adaptive Noise Cancellation; Research Gate: Gwalior, India, 2010. [Google Scholar]
- Phan, D.T.; Nguyen, C.H.; Nguyen, T.D.P.; Tran, L.H.; Park, S.; Choi, J.; Lee, B.-I.; Oh, J. A Flexible, Wearable, and Wireless Biosensor Patch with Internet of Medical Things Applications. Biosensors 2022, 12, 139. [Google Scholar] [CrossRef]
- Shen, M.; Xue, S. Design and Implementation of Long-Term Single-Lead ECG Monitor. J. Biosci. Med. 2015, 03, 18–23. [Google Scholar] [CrossRef]
- Huda, N.; Khan, S.; Abid, R.; Shuvo, S.B.; Labib, M.M.; Hasan, T. A Low-cost, Low-energy Wearable ECG System with Cloud-Based Arrhythmia Detection. In Proceedings of the 2020 IEEE Region 10 Symposium (TENSYMP), Dhaka, Bangladesh, 5–7 June 2020; pp. 1840–1843. [Google Scholar] [CrossRef]
- Marcelli, E.; Capucci, A.; Minardi, G.; Cercenelli, L. Multi-Sense CardioPatch: A Wearable Patch for Remote Monitoring of Electro-Mechanical Cardiac Activity. ASAIO J. 2017, 63, 73–79. [Google Scholar] [CrossRef]
- Kuo, S.M.; Morgan, D.R. Active noise control: A tutorial review. Proc. IEEE 1999, 87, 943–973. [Google Scholar] [CrossRef]












| Specifications | [19] | [3] | [43] | [23] | [44] | [45] | [46] | This System | |
|---|---|---|---|---|---|---|---|---|---|
| Acquired Signals | ECG, H and L Sounds, IP | HS, PPG | Temperature, BP, ECG | H and L Sounds | ECG | ECG | ECG, HS, Physical Activity | ECG, H and L Sounds | |
| ECG | Leads | one | - | three | - | three | three | one | one |
| Electrode Distance | short | short | short | normal | normal | short | |||
| Electrode Type | active dry | active dry | active dry | floating | active dry | active dry | |||
| Sampling Rate (KHz) | 1 | 0.125 | 0.256 | - | - | 4 | |||
| Resolution (bit) | 16 | - | 12 | - | - | 24 | |||
| Heart sound | Sensor | MEMS mic | MEMS mic | - | mic | - | - | piezoelectric | EC–mic |
| Sampling Rate (KHz) | 10 | - | 0.25–2 | - | 4 | ||||
| Denoising Tech. | - | - | - | - | ANC–LMS | ||||
| Lung Sound | Sensor | MEMS mic | - | - | mic | - | - | - | EC–mic |
| Sampling Rate (KHz) | 1 | 250–2000 | 4 | ||||||
| Denoising Tech. | - | - | ANC–LMS | ||||||
| PCB | Type | rigid | rigid | flexible | rigid–flex | rigid | - | - | rigid–flex |
| Dimensions (mm) | 70 × 60 | 98 × 40 | - | - | 30 × 30 | 102 × 102 | - | 61 × 62 | |
| Weight (g) | - | 85 | <0.5 | - | 12 g | - | - | 50 | |
| Wearability | wearable | wearable | wearable | wearable | wearable | wearable | wearable | wearable | |
| Displaying Method | - | smartphone | smartphone | smartphone | PC and smartphone | PC or smartphone | notebook | computer tablet | |
| Monitoring Type | - | long-term | long-term | long-term | long-term | continuous | remote | continuous | |
| Application Field | sleep monitoring | - | - | - | - | - | Home-based | PACU/ICU | |
Disclaimer/Publisher’s Note: The statements, opinions and data contained in all publications are solely those of the individual author(s) and contributor(s) and not of MDPI and/or the editor(s). MDPI and/or the editor(s) disclaim responsibility for any injury to people or property resulting from any ideas, methods, instructions or products referred to in the content. |
© 2023 by the authors. Licensee MDPI, Basel, Switzerland. This article is an open access article distributed under the terms and conditions of the Creative Commons Attribution (CC BY) license (https://creativecommons.org/licenses/by/4.0/).
Share and Cite
Mohamed, N.; Kim, H.-S.; Mohamed, M.; Kang, K.-M.; Kim, S.-H.; Kim, J.G. Tablet-Based Wearable Patch Sensor Design for Continuous Cardiovascular System Monitoring in Postoperative Settings. Biosensors 2023, 13, 615. https://doi.org/10.3390/bios13060615
Mohamed N, Kim H-S, Mohamed M, Kang K-M, Kim S-H, Kim JG. Tablet-Based Wearable Patch Sensor Design for Continuous Cardiovascular System Monitoring in Postoperative Settings. Biosensors. 2023; 13(6):615. https://doi.org/10.3390/bios13060615
Chicago/Turabian StyleMohamed, Nourelhuda, Hyun-Seok Kim, Manal Mohamed, Kyu-Min Kang, Sung-Hoon Kim, and Jae Gwan Kim. 2023. "Tablet-Based Wearable Patch Sensor Design for Continuous Cardiovascular System Monitoring in Postoperative Settings" Biosensors 13, no. 6: 615. https://doi.org/10.3390/bios13060615
APA StyleMohamed, N., Kim, H.-S., Mohamed, M., Kang, K.-M., Kim, S.-H., & Kim, J. G. (2023). Tablet-Based Wearable Patch Sensor Design for Continuous Cardiovascular System Monitoring in Postoperative Settings. Biosensors, 13(6), 615. https://doi.org/10.3390/bios13060615

