Interrogation on the Cellular Nano-Interface and Biosafety of Repeated Nano-Electroporation by Nanostraw System
Abstract
:1. Introduction
2. Experimental Methods
2.1. Fabrication of Al2O3 Nanostraw-Array
2.2. Assemble of Nanostraw-Array Device
2.3. Nanostraw-Electroporation
2.4. Characterizations
2.5. COMSOL Simulation
2.6. Statistical Analysis
2.7. Cell Proliferation Detection
2.8. RNA Extraction and Sequencing
3. Results and Discussion
3.1. Simulation of Cell Electroperforation
3.2. Simulation of Drug Molecules Diffusion
3.3. Optimization of Nanostraw-Electroporation Parameters
3.3.1. Optimization of Potential and Pulse Duration
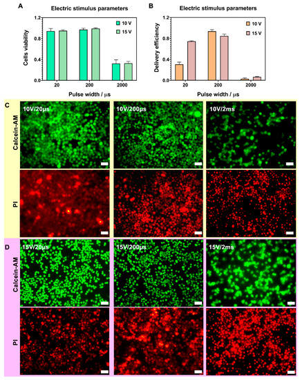
3.3.2. Optimization of Pulse Width
3.4. Cell Proliferation and Apoptosis after Electroporation
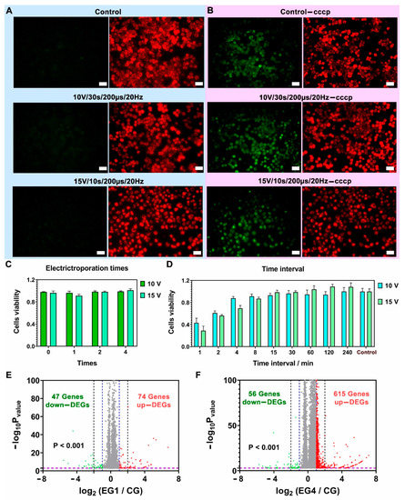
3.5. Cell Repeated Electroporation
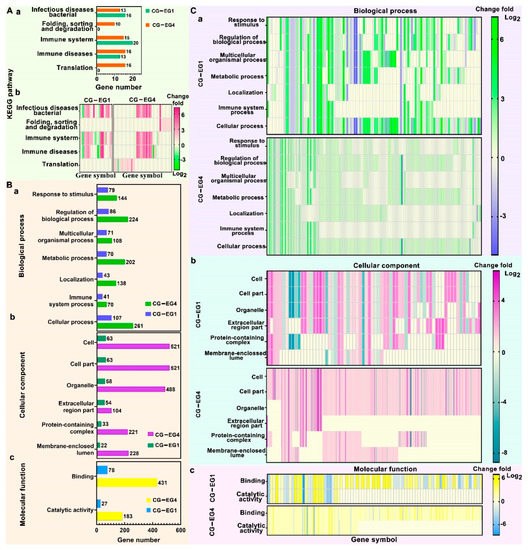
3.6. mRNA Sequencing and Analysis
4. Conclusions
Supplementary Materials
Author Contributions
Funding
Institutional Review Board Statement
Informed Consent Statement
Conflicts of Interest
References
- Chang, L.; Li, L.; Shi, J.; Sheng, Y.; Lu, W.; Gallego-Perez, D.; Lee, L.J. Micro-/nanoscale electroporation. Lab Chip 2016, 16, 4047–4062. [Google Scholar] [CrossRef] [PubMed]
- Shi, J.; Ma, Y.; Zhu, J.; Chen, Y.; Sun, Y.; Yao, Y.; Yang, Z.; Xie, J. A Review on Electroporation-Based Intracellular Delivery. Molecules 2018, 23, 3044. [Google Scholar] [CrossRef] [PubMed] [Green Version]
- Zhao, Y.; You, S.S.; Zhang, A.; Lee, J.H.; Huang, J.; Lieber, C.M. Scalable ultrasmall three-dimensional nanowire transistor probes for intracellular recording. Nat. Nanotechnol. 2019, 14, 783–790. [Google Scholar] [CrossRef] [PubMed] [Green Version]
- Ino, K.; Nashimoto, Y.; Taira, N.; Azcon, J.R.; Shiku, H. Intracellular Electrochemical Sensing. Electroanalysis 2018, 30, 2195–2209. [Google Scholar] [CrossRef]
- Stewart, M.P.; Langer, R.; Jensen, K.F. Intracellular Delivery by Membrane Disruption: Mechanisms, Strategies, and Concepts. Chem. Rev. 2018, 118, 7409–7531. [Google Scholar] [CrossRef]
- Lee, K.; Lingampalli, N.; Pisano, A.P.; Murthy, N.; So, H. Physical Delivery of Macromolecules using High-Aspect Ratio Nanostructured Materials. ACS Appl. Mater. Interfaces 2015, 7, 23387–23397. [Google Scholar] [CrossRef]
- Zhu, X.; Yuen, M.F.; Yan, L.; Zhang, Z.; Ai, F.; Yang, Y.; Yu, P.K.; Zhu, G.; Zhang, W.; Chen, X. Diamond-Nanoneedle-Array-Facilitated Intracellular Delivery and the Potential Influence on Cell Physiology. Adv. Healthc. Mater. 2016, 5, 1157–1168. [Google Scholar] [CrossRef] [Green Version]
- McGuire, A.F.; Santoro, F.; Cui, B. Interfacing Cells with Vertical Nanoscale Devices: Applications and Characterization. Annu. Rev. Anal. Chem. 2018, 11, 101–126. [Google Scholar] [CrossRef]
- Kim, J.; Jo, C.; Lim, W.G.; Jung, S.; Lee, Y.M.; Lim, J.; Lee, H.; Lee, J.; Kim, W.J. Programmed Nanoparticle-Loaded Nanoparticles for Deep-Penetrating 3D Cancer Therapy. Adv. Mater. 2018, 30, e1707557. [Google Scholar] [CrossRef]
- Li, M.; Puschmann, R.; Herdlitschka, A.; Fiedler, D.; Wennemers, H. Delivery of myo-Inositol Hexakisphosphate to the Cell Nucleus with a Proline-Based Cell-Penetrating Peptide. Angew. Chem. Int. Ed. 2020, 59, 15586–15589. [Google Scholar] [CrossRef]
- Kotterman, M.A.; Schaffer, D.V. Engineering adeno-associated viruses for clinical gene therapy. Nat. Rev. Genet. 2014, 15, 445–451. [Google Scholar] [CrossRef] [PubMed] [Green Version]
- Stewart, M.P.; Sharei, A.; Ding, X.; Sahay, G.; Langer, R.; Jensen, K.F. In vitro and ex vivo strategies for intracellular delivery. Nature 2016, 538, 183–192. [Google Scholar] [CrossRef] [PubMed] [Green Version]
- He, G.; Hu, N.; Xu, A.M.; Li, X.; Zhao, Y.; Xie, X. Nanoneedle Platforms: The Many Ways to Pierce the Cell Membrane. Adv. Funct. Mater. 2020, 30, 1909890. [Google Scholar] [CrossRef]
- Sharma, P.; Cho, H.A.; Lee, J.W.; Ham, W.S.; Park, B.C.; Cho, N.H.; Kim, Y.K. Efficient intracellular delivery of biomacromolecules employing clusters of zinc oxide nanowires. Nanoscale 2017, 9, 15371–15378. [Google Scholar] [CrossRef]
- Ding, X.; Stewart, M.P.; Sharei, A.; Weaver, J.C.; Langer, R.S.; Jensen, K.F. High-throughput nuclear delivery and rapid expression of DNA via mechanical and electrical cell-membrane disruption. Nat. Biomed. Eng. 2017, 1, 0039. [Google Scholar] [CrossRef]
- Chen, X.; Zhang, W. Diamond nanostructures for drug delivery, bioimaging, and biosensing. Chem. Soc. Rev. 2017, 46, 734–760. [Google Scholar] [CrossRef] [Green Version]
- Nascimento, R.A.; Ozel, R.E.; Mak, W.H.; Mulato, M.; Singaram, B.; Pourmand, N. Single Cell “Glucose Nanosensor” Verifies Elevated Glucose Levels in Individual Cancer Cells. Nano Lett. 2016, 16, 1194–1200. [Google Scholar] [CrossRef] [Green Version]
- Kim, H.; Jang, H.; Kim, B.; Kim, M.K.; Wie, D.S.; Lee, H.S.; Kim, D.R.; Lee, C.H. Flexible elastomer patch with vertical silicon nanoneedles for intracellular and intratissue nanoinjection of biomolecules. Sci. Adv. 2018, 4, eaau6972. [Google Scholar] [CrossRef] [Green Version]
- Tiefenboeck, P.; Kim, J.A.; Leroux, J.C. Intracellular delivery of colloids: Past and future contributions from microinjection. Adv. Drug Deliv. Rev. 2018, 132, 3–15. [Google Scholar] [CrossRef]
- Kawamura, R.; Miyazaki, M.; Shimizu, K.; Matsumoto, Y.; Silberberg, Y.R.; Sathuluri, R.R.; Iijima, M.; Kuroda, S.; Iwata, F.; Kobayashi, T.; et al. A New Cell Separation Method Based on Antibody-Immobilized Nanoneedle Arrays for the Detection of Intracellular Markers. Nano Lett. 2017, 17, 7117–7124. [Google Scholar] [CrossRef]
- Chiappini, C. Nanoneedle-Based Sensing in Biological Systems. ACS Sens. 2017, 2, 1086–1102. [Google Scholar] [CrossRef] [PubMed] [Green Version]
- Cao, Y.; Hjort, M.; Chen, H.; Birey, F.; Leal-Ortiz, S.A.; Han, C.M.; Santiago, J.G.; Pasca, S.P.; Wu, J.C.; Melosh, N.A. Nondestructive nanostraw intracellular sampling for longitudinal cell monitoring. Proc. Natl. Acad. Sci. USA 2017, 114, E1866–E1874. [Google Scholar] [CrossRef] [PubMed] [Green Version]
- Xie, X.; Xu, A.M.; Leal-Ortiz, S.; Cao, Y.; Garner, C.C.; Melosh, N.A. Nanostraw–Electroporation System for Highly Efficient Intracellular Delivery and Transfection. ACS Nano 2013, 7, 4351–4358. [Google Scholar] [CrossRef] [PubMed]
- Wen, R.; Zhang, A.H.; Liu, D.; Feng, J.; Yang, J.; Xia, D.; Wang, J.; Li, C.; Zhang, T.; Hu, N.; et al. Intracellular Delivery and Sensing System Based on Electroplated Conductive Nanostraw Arrays. ACS Appl. Mater. Interfaces 2019, 11, 43936–43948. [Google Scholar] [CrossRef]
- He, G.; Feng, J.; Zhang, A.; Zhou, L.; Wen, R.; Wu, J.; Yang, C.; Yang, J.; Li, C.; Chen, D.; et al. Multifunctional Branched Nanostraw-Electroporation Platform for Intracellular Regulation and Monitoring of Circulating Tumor Cells. Nano Lett. 2019, 19, 7201–7209. [Google Scholar] [CrossRef] [PubMed]
- Zhang, G.; Fan, N.; Jiang, H.; Guo, J.; Peng, B. Simulation of micro/nano electroporation for cell transfection. J. Phys. Conf. Ser. 2018, 986, 012018. [Google Scholar] [CrossRef]
- Zhou, L.; Zhang, A.; Mo, J.; Xiu, S.; Hang, T.; Feng, J.; Wen, R.; Liu, D.; Yang, C.; Feng, Y.; et al. Degradable porous nanoflower substrate-embedded microfluidic device for capture, release and in situ manipulation of cancer cells. Appl. Mater. Today 2020, 19, 100617. [Google Scholar] [CrossRef]
- He, G.; Yang, C.; Hang, T.; Liu, D.; Chen, H.J.; Zhang, A.H.; Lin, D.; Wu, J.; Yang, B.R.; Xie, X. Hollow Nanoneedle-Electroporation System To Extract Intracellular Protein Repetitively and Nondestructively. ACS Sens. 2018, 3, 1675–1682. [Google Scholar] [CrossRef]
- Zhu, H.; Si, Y.; Zhuang, Y.; Li, M.; Ji, J.; Ji, O.; Shen, Q. PSAT1 prompted cell proliferation and inhibited cell apoptosis in multiple myeloma through regulating PI3K/AKT pathway. Trop. J. Pharm. Res. 2020, 19, 745–749. [Google Scholar] [CrossRef]
- Simeonova, E.; Garstka, M.; Koziol-Lipinska, J.; Mostowska, A. Monitoring the mitochondrial transmembrane potential with the JC-1 fluorochrome in programmed cell death during mesophyll leaf senescence. Protoplasma 2004, 223, 143–153. [Google Scholar] [CrossRef]
- Harshkova, D.; Zielińska, E.; Aksmann, A. Optimization of a microplate reader method for the analysis of changes in mitochondrial membrane potential in Chlamydomonas reinhardtii cells using the fluorochrome JC-1. J. Appl. Phycol. 2019, 31, 3691–3697. [Google Scholar] [CrossRef] [Green Version]
- Elefantova, K.; Lakatos, B.; Kubickova, J.; Sulova, Z.; Breier, A. Detection of the Mitochondrial Membrane Potential by the Cationic Dye JC-1 in L1210 Cells with Massive Overexpression of the Plasma Membrane ABCB1 Drug Transporter. Int. J. Mol. Sci. 2018, 19, 1985. [Google Scholar] [CrossRef] [PubMed] [Green Version]
- Sivandzade, F.; Bhalerao, A.; Cucullo, L. Analysis of the Mitochondrial Membrane Potential Using the Cationic JC-1 Dye as a Sensitive Fluorescent Probe. Bio-Protocol 2019, 9, e3128. [Google Scholar] [CrossRef] [PubMed]
- Tay, A.; Melosh, N. Transfection with Nanostructure Electro-Injection is Minimally Perturbative. Adv. Ther. 2019, 2, 1900133. [Google Scholar] [CrossRef]
- Schmiderer, L.; Subramaniam, A.; Zemaitis, K.; Backstrom, A.; Yudovich, D.; Soboleva, S.; Galeev, R.; Prinz, C.N.; Larsson, J.; Hjort, M. Efficient and nontoxic biomolecule delivery to primary human hematopoietic stem cells using nanostraws. Proc. Natl. Acad. Sci. USA 2020, 117, 21267–21273. [Google Scholar] [CrossRef]






| Duration/s | Electrical Potential/V | |||||||
|---|---|---|---|---|---|---|---|---|
| 5 | 10 | 15 | 20 | |||||
| Viability | Delivery | Viability | Delivery | Viability | Delivery | Viability | Delivery | |
| 3 | 97.76 ± 1.96% | 1.12 ± 0.26% | 99.41 ± 1.52% | 1.46 ± 0.46% | 96.36 ± 1.91% | 2.15 ± 1.39% | 94.84 ± 4.94% | 4.61 ± 4.21% |
| 10 | 97.73 ± 4.07% | 1.77 ± 0.14% | 92.92 ± 0.45% | 48.62 ± 1.71% | 96.36 ± 1.92 | 84.62 ± 3.74% | 30.46 ± 11.83% | 19.93 ± 7.33% |
| 30 | 103.18 ± 4.69% | 1.75 ± 0.04% | 97.27 ± 2.89% | 93.85 ± 3.14% | 96.36 ± 1.93 | 35.77 ± 7.55% | 23.40 ± 4.47% | 5.84 ± 2.12% |
| 90 | 98.03 ± 1.84% | 2.85 ± 0.64% | 63.04 ± 11.54% | 11.04 ± 4.85% | 96.36 ± 1.94 | 7.63 ± 1.11% | 16.11 ± 4.26% | 7.22 ± 3.64% |
| Pulse Width/μs | Electrical Potential | |||
|---|---|---|---|---|
| 10 V | 15 V | |||
| Viability | Delivery | Viability | Delivery | |
| 20 | 94.21 ± 4.94% | 30.45 ± 4.29% | 94.85 ± 1.78% | 74.41 ± 1.06% |
| 200 | 97.04 ± 2.62% | 93.73 ± 2.93% | 99.07 ± 1.22% | 84.62 ± 3.74% |
| 2000 | 32.10 ± 7.14% | 2.86 ± 1.68% | 32.68 ± 3.72% | 6.51 ± 0.75% |
| Electroporation Cycles | Viability | |
|---|---|---|
| 10 V | 15 V | |
| 0 | 97.87 ± 0.79% | 96.18 ± 3.52% |
| 1 | 96.28 ± 3.09% | 91.18 ± 2.79% |
| 2 | 98.23 ± 1.65% | 98.12 ± 1.42% |
| 4 | 98.91 ± 1.04% | 101.02 ± 2.64% |
| Time Interval/Min | Viability | |
|---|---|---|
| 10 V | 15 V | |
| 1 | 43.09 ± 8.54% | 29.01 ± 8.23% |
| 2 | 60.98 ± 3.86% | 56.22 ± 1.85% |
| 4 | 87.74 ± 3.10% | 69.40 ± 5.24% |
| 8 | 91.25 ± 4.11% | 86.96 ± 2.68% |
| 15 | 93.03 ± 3.72% | 98.63 ± 3.67% |
| 30 | 96.26 ± 5.50% | 98.92 ± 2.52% |
| 60 | 94.59 ± 8.04% | 103.77 ± 6.71% |
| 120 | 94.20 ± 5.58% | 108.74 ± 4.31% |
| 240 | 100.11 ± 7.00% | 108.28 ± 7.36% |
| Control | 100.00 ± 5.70% | 99.96 ± 4.95% |
| Symbol | Value | Definition |
|---|---|---|
| d | 6 nm | cell membrane thickness |
| σe | 0.2 S/m | electric conductivity of external medium |
| σi | 0.2 S/m | electric conductivity of cytoplasm |
| σm | 5 × 10−7 S/m | electric conductivity of cell membrane |
Publisher’s Note: MDPI stays neutral with regard to jurisdictional claims in published maps and institutional affiliations. |
© 2022 by the authors. Licensee MDPI, Basel, Switzerland. This article is an open access article distributed under the terms and conditions of the Creative Commons Attribution (CC BY) license (https://creativecommons.org/licenses/by/4.0/).
Share and Cite
Zhang, A.; Fang, J.; Wang, J.; Xie, X.; Chen, H.-J.; He, G. Interrogation on the Cellular Nano-Interface and Biosafety of Repeated Nano-Electroporation by Nanostraw System. Biosensors 2022, 12, 522. https://doi.org/10.3390/bios12070522
Zhang A, Fang J, Wang J, Xie X, Chen H-J, He G. Interrogation on the Cellular Nano-Interface and Biosafety of Repeated Nano-Electroporation by Nanostraw System. Biosensors. 2022; 12(7):522. https://doi.org/10.3390/bios12070522
Chicago/Turabian StyleZhang, Aihua, Jiaru Fang, Ji Wang, Xi Xie, Hui-Jiuan Chen, and Gen He. 2022. "Interrogation on the Cellular Nano-Interface and Biosafety of Repeated Nano-Electroporation by Nanostraw System" Biosensors 12, no. 7: 522. https://doi.org/10.3390/bios12070522
APA StyleZhang, A., Fang, J., Wang, J., Xie, X., Chen, H.-J., & He, G. (2022). Interrogation on the Cellular Nano-Interface and Biosafety of Repeated Nano-Electroporation by Nanostraw System. Biosensors, 12(7), 522. https://doi.org/10.3390/bios12070522
