A Co-Culture-Based Multiparametric Imaging Technique to Dissect Local H2O2 Signals with Targeted HyPer7
Abstract
1. Introduction
2. Materials and Methods
2.1. Molecular Cloning and Lentivirus Generation
2.2. Cell Culture and Stable Cell Line Generation
2.3. Buffers and Solutions
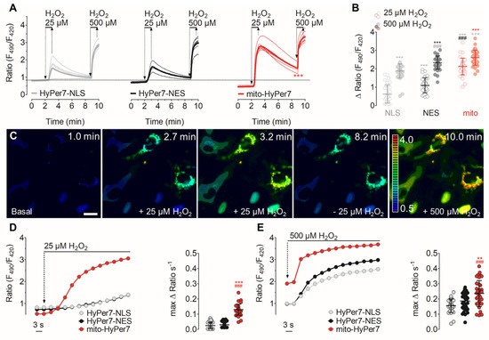
2.4. Imaging Experiments
2.5. Statistical Analysis
3. Results
3.1. Development of a Co-Culture-Based Multiparametric Imaging Technique
3.2. The COMPARE IT Approach Unravels Faster and Higher H2O2 Signals in Mitochondria of Endothelial Cells
4. Discussion
Supplementary Materials
Author Contributions
Funding
Institutional Review Board Statement
Informed Consent Statement
Data Availability Statement
Acknowledgments
Conflicts of Interest
References
- Kostyuk, A.I.; Panova, A.S.; Bilan, D.S.; Belousov, V.V. Redox Biosensors in a Context of Multiparameter Imaging. Free Radic. Biol. Med. 2018, 128, 23–39. [Google Scholar] [CrossRef]
- Newman, R.H.; Fosbrink, M.D.; Zhang, J. Genetically encodable fluorescent biosensors for tracking signaling dynamics in living cells. Chem. Rev. 2011, 111, 3614–3666. [Google Scholar] [CrossRef]
- Greenwald, E.C.; Mehta, S.; Zhang, J. Genetically Encoded Fluorescent Biosensors Illuminate the Spatiotemporal Regulation of Signaling Networks. Chem. Rev. 2018, 118, 11707–11794. [Google Scholar] [CrossRef]
- Mehta, S.; Zhang, Y.; Roth, R.H.; Zhang, J.F.; Mo, A.; Tenner, B.; Huganir, R.L.; Zhang, J. Single-fluorophore biosensors for sensitive and multiplexed detection of signalling activities. Nat. Cell Biol. 2018, 20, 1215–1225. [Google Scholar] [CrossRef]
- Piljic, A.; Schultz, C. Simultaneous recording of multiple cellular events by FRET. ACS Chem. Biol. 2008, 3, 156–160. [Google Scholar] [CrossRef]
- Welch, C.M.; Elliott, H.; Danuser, G.; Hahn, K.M. Imaging the coordination of multiple signalling activities in living cells. Nat. Rev. Mol. Cell Biol. 2011, 12, 749–756. [Google Scholar] [CrossRef] [PubMed]
- Eroglu, E.; Gottschalk, B.; Charoensin, S.; Blass, S.; Bischof, H.; Rost, R.; Madreiter-Sokolowski, C.T.; Pelzmann, B.; Bernhart, E.; Sattler, W.; et al. Development of Novel FP-Based Probes for Live-Cell Imaging of Nitric Oxide Dynamics. Nat. Commun. 2016, 7, 10623. [Google Scholar] [CrossRef]
- Palmer, A.E.; Qin, Y.; Park, J.G.; McCombs, J.E. Design and Application of Genetically Encoded Biosensors. Trends Biotechnol. 2011, 29, 144–152. [Google Scholar] [CrossRef]
- Matlashov, M.E.; Bogdanova, Y.A.; Ermakova, G.V.; Mishina, N.M.; Ermakova, Y.G.; Nikitin, E.S.; Balaban, P.M.; Okabe, S.; Lukyanov, S.; Enikolopov, G.; et al. Fluorescent Ratiometric PH Indicator SypHer2: Applications in Neuroscience and Regenerative Biology. Biochim. Biophys. Acta 2015, 1850, 2318–2328. [Google Scholar] [CrossRef] [PubMed]
- Burgstaller, S.; Bischof, H.; Gensch, T.; Stryeck, S.; Gottschalk, B.; Ramadani-Muja, J.; Eroglu, E.; Rost, R.; Balfanz, S.; Baumann, A.; et al. PH-Lemon, A Fluorescent Protein-Based PH Reporter for Acidic Compartments. ACS Sens. 2019, 4, 883–891. [Google Scholar] [CrossRef] [PubMed]
- Depaoli, M.R.; Bischof, H.; Eroglu, E.; Burgstaller, S.; Ramadani-Muja, J.; Rauter, T.; Schinagl, M.; Waldeck-Weiermair, M.; Hay, J.C.; Graier, W.F.; et al. Live Cell Imaging of Signaling and Metabolic Activities. Pharmacol. Ther. 2019, 202, 98–119. [Google Scholar] [CrossRef] [PubMed]
- Eroglu, E.; Hallström, S.; Bischof, H.; Opelt, M.; Schmidt, K.; Mayer, B.; Waldeck-Weiermair, M.; Graier, W.F.; Malli, R. Real-Time Visualization of Distinct Nitric Oxide Generation of Nitric Oxide Synthase Isoforms in Single Cells. Nitric Oxide 2017, 70, 59–67. [Google Scholar] [CrossRef] [PubMed]
- Eroglu, E.; Charoensin, S.; Bischof, H.; Ramadani, J.; Gottschalk, B.; Depaoli, M.R.; Waldeck-Weiermair, M.; Graier, W.F.; Malli, R. Genetic Biosensors for Imaging Nitric Oxide in Single Cells. Free Radic. Biol. Med. 2018, 128, 50–58. [Google Scholar] [CrossRef] [PubMed]
- Eroglu, E.; Saravi, S.S.S.; Sorrentino, A.; Steinhorn, B.; Michel, T. Discordance between ENOS Phosphorylation and Activation Revealed by Multispectral Imaging and Chemogenetic Methods. Proc. Natl. Acad. Sci. USA 2019, 116, 20210–20217. [Google Scholar] [CrossRef]
- Eroglu, E.; Rost, R.; Bischof, H.; Blass, S.; Schreilechner, A.; Gottschalk, B.; Depaoli, M.R.; Klec, C.; Charoensin, S.; Madreiter-Sokolowski, C.T.; et al. Application of Genetically Encoded Fluorescent Nitric Oxide (NO•) Probes, the GeNOps, for Real-Time Imaging of NO• Signals in Single Cells. JoVE (J. Vis. Exp.) 2017, 121, e55486. [Google Scholar]
- Depry, C.; Mehta, S.; Zhang, J. Multiplexed visualization of dynamic signaling networks using genetically encoded fluorescent protein-based biosensors. Pflug. Arch. 2013, 465, 373–381. [Google Scholar] [CrossRef][Green Version]
- Yang, J.-M.; Chi, W.-Y.; Liang, J.; Iglesias, P.; Huang, C.-H. Highly multiplexed imaging of biosensors in live cells. bioRxiv 2020. [Google Scholar] [CrossRef]
- Linghu, C.; Johnson, S.L.; Valdes, P.A.; Shemesh, O.A.; Park, W.M.; Park, D.; Piatkevich, K.D.; Wassie, A.T.; Liu, Y.; An, B.; et al. Spatial Multiplexing of Fluorescent Reporters for Imaging Signaling Network Dynamics. Cell 2020, 183, 1682–1698.e24. [Google Scholar] [CrossRef]
- Werley, C.A.; Boccardo, S.; Rigamonti, A.; Hansson, E.M.; Cohen, A.E. Multiplexed Optical Sensors in Arrayed Islands of Cells for Multimodal Recordings of Cellular Physiology. Nat. Commun. 2020, 11, 3881. [Google Scholar] [CrossRef]
- Ermakova, Y.G.; Bilan, D.S.; Matlashov, M.E.; Mishina, N.M.; Markvicheva, K.N.; Subach, O.M.; Subach, F.V.; Bogeski, I.; Hoth, M.; Enikolopov, G.; et al. Red fluorescent genetically encoded indicator for intracellular hydrogen peroxide. Nat. Commun. 2014, 5, 5222. [Google Scholar] [CrossRef]
- Pak, V.V.; Ezeriņa, D.; Lyublinskaya, O.G.; Pedre, B.; Tyurin-Kuzmin, P.A.; Mishina, N.M.; Thauvin, M.; Young, D.; Wahni, K.; Martínez Gache, S.A.; et al. Ultrasensitive Genetically Encoded Indicator for Hydrogen Peroxide Identifies Roles for the Oxidant in Cell Migration and Mitochondrial Function. Cell Metab. 2020, 31, 642–653.e6. [Google Scholar] [CrossRef] [PubMed]
- Katsinelos, T.; Zeitler, M.; Dimou, E.; Karakatsani, A.; Müller, H.-M.; Nachman, E.; Steringer, J.P.; Ruiz de Almodovar, C.; Nickel, W.; Jahn, T.R. Unconventional Secretion Mediates the Trans-Cellular Spreading of Tau. Cell Rep. 2018, 23, 2039–2055. [Google Scholar] [CrossRef] [PubMed]
- Bares, A.J.; Mejooli, M.A.; Pender, M.A.; Leddon, S.A.; Tilley, S., 2nd; Lin, K.; Dong, J.; Kim, M.; Fowell, D.J.; Nishimura, N.; et al. Hyperspectral multiphoton microscopy for in vivo visualization of multiple, spectrally overlapped fluorescent labels. Optica 2020, 7, 1587–1601. [Google Scholar] [CrossRef]
- Sainsbury, S.; Ren, J.; Nettleship, J.E.; Saunders, N.J.; Stuart, D.I.; Owens, R.J. The structure of a reduced form of OxyR from Neisseria meningitidis. BMC Struct. Biol. 2010, 10, 10. [Google Scholar] [CrossRef]
- Hong, H.J.; Koom, W.S.; Koh, W.-G. Cell Microarray Technologies for High-Throughput Cell-Based Biosensors. Sensors 2017, 17, 1293. [Google Scholar] [CrossRef]
- Ohno, Y.; Gallin, J.I. Diffusion of Extracellular Hydrogen Peroxide into Intracellular Compartments of Human Neutrophils. Studies Utilizing the Inactivation of Myeloperoxidase by Hydrogen Peroxide and Azide. J. Biol. Chem. 1985, 260, 8438–8446. [Google Scholar] [CrossRef]
- Krüger, C.; Waldeck-Weiermair, M.; Kaynert, J.; Pokrant, T.; Komaragiri, Y.; Otto, O.; Michel, T.; Elsner, M. AQP8 Is a Crucial H2O2 Transporter in Insulin-Producing RINm5F Cells. Redox Biol. 2021, 43, 101962. [Google Scholar] [CrossRef]
- Sies, H. Oxidative Stress: A Concept in Redox Biology and Medicine. Redox Biol. 2015, 4, 180–183. [Google Scholar] [CrossRef]
- Bestetti, S.; Galli, M.; Sorrentino, I.; Pinton, P.; Rimessi, A.; Sitia, R.; Medraño-Fernandez, I. Human Aquaporin-11 Guarantees Efficient Transport of H2O2 across the Endoplasmic Reticulum Membrane. Redox Biol. 2020, 28, 101326. [Google Scholar] [CrossRef] [PubMed]
- Wang, H.; Schoebel, S.; Schmitz, F.; Dong, H.; Hedfalk, K. Characterization of Aquaporin-Driven Hydrogen Peroxide Transport. Biochim. Biophys. Acta (BBA)-Biomembr. 2020, 1862, 183065. [Google Scholar] [CrossRef]
- Rodrigues, O.; Reshetnyak, G.; Grondin, A.; Saijo, Y.; Leonhardt, N.; Maurel, C.; Verdoucq, L. Aquaporins facilitate hydrogen peroxide entry into guard cells to mediate ABA- and pathogen-triggered stomatal closure. Proc. Natl. Acad. Sci. USA 2017, 114, 9200–9205. [Google Scholar] [CrossRef]
- Go, Y.-M.; Jones, D.P. Redox Compartmentalization in Eukaryotic Cells. Biochim. Biophys. Acta (BBA)-Gen. Subj. 2008, 1780, 1273–1290. [Google Scholar] [CrossRef]
- Hu, J.; Dong, L.; Outten, C.E. The redox environment in the mitochondrial intermembrane space is maintained separately from the cytosol and matrix. J. Biol. Chem. 2008, 283, 29126–29134. [Google Scholar] [CrossRef] [PubMed]
- Mishina, N.M.; Bogdanova, Y.A.; Ermakova, Y.G.; Panova, A.S.; Kotova, D.A.; Bilan, D.S.; Steinhorn, B.; Arnér, E.S.J.; Michel, T.; Belousov, V.V. Which Antioxidant System Shapes Intracellular H2O2 Gradients? Antioxid. Redox Signal. 2019, 31, 664–670. [Google Scholar] [CrossRef] [PubMed]
- Sorrentino, A.; Eroglu, E.; Michel, T. Chapter 7-In vivo applications of chemogenetics in redox (patho)biology. In Oxidative Stress; Sies, H., Ed.; Academic Press: Cambridge, MA, USA, 2020; pp. 97–112. ISBN 978-0-12-818606-0. [Google Scholar]
- Saeedi Saravi, S.S.; Eroglu, E.; Waldeck-Weiermair, M.; Sorrentino, A.; Steinhorn, B.; Belousov, V.; Michel, T. Differential Endothelial Signaling Responses Elicited by Chemogenetic H2O2 Synthesis. Redox Biol. 2020, 36, 101605. [Google Scholar] [CrossRef] [PubMed]



Publisher’s Note: MDPI stays neutral with regard to jurisdictional claims in published maps and institutional affiliations. |
© 2021 by the authors. Licensee MDPI, Basel, Switzerland. This article is an open access article distributed under the terms and conditions of the Creative Commons Attribution (CC BY) license (https://creativecommons.org/licenses/by/4.0/).
Share and Cite
Secilmis, M.; Altun, H.Y.; Pilic, J.; Erdogan, Y.C.; Cokluk, Z.; Ata, B.N.; Sevimli, G.; Zaki, A.G.; Yigit, E.N.; Öztürk, G.; et al. A Co-Culture-Based Multiparametric Imaging Technique to Dissect Local H2O2 Signals with Targeted HyPer7. Biosensors 2021, 11, 338. https://doi.org/10.3390/bios11090338
Secilmis M, Altun HY, Pilic J, Erdogan YC, Cokluk Z, Ata BN, Sevimli G, Zaki AG, Yigit EN, Öztürk G, et al. A Co-Culture-Based Multiparametric Imaging Technique to Dissect Local H2O2 Signals with Targeted HyPer7. Biosensors. 2021; 11(9):338. https://doi.org/10.3390/bios11090338
Chicago/Turabian StyleSecilmis, Melike, Hamza Yusuf Altun, Johannes Pilic, Yusuf Ceyhun Erdogan, Zeynep Cokluk, Busra Nur Ata, Gulsah Sevimli, Asal Ghaffari Zaki, Esra Nur Yigit, Gürkan Öztürk, and et al. 2021. "A Co-Culture-Based Multiparametric Imaging Technique to Dissect Local H2O2 Signals with Targeted HyPer7" Biosensors 11, no. 9: 338. https://doi.org/10.3390/bios11090338
APA StyleSecilmis, M., Altun, H. Y., Pilic, J., Erdogan, Y. C., Cokluk, Z., Ata, B. N., Sevimli, G., Zaki, A. G., Yigit, E. N., Öztürk, G., Malli, R., & Eroglu, E. (2021). A Co-Culture-Based Multiparametric Imaging Technique to Dissect Local H2O2 Signals with Targeted HyPer7. Biosensors, 11(9), 338. https://doi.org/10.3390/bios11090338

