Towards a More Efficient Breast Cancer Therapy Using Active Human Cell Membrane-Coated Metal–Organic Frameworks
Abstract
1. Introduction
2. Materials and Methods
2.1. Materials and Reagents
2.2. Experimental Techniques
2.3. Synthesis of MIL-100(Fe) Nanoparticles (NPs)
2.4. Cell Membrane Extraction
2.5. Cell Membrane Coating of MIL-100(Fe)
2.6. Physicochemical Characterization of the Prepared NPs
2.7. Doxorubicin Loading Conditions
2.8. DOX Release and Chemical Stability
2.9. Quantification of Trimesic Acid by High Performance Liquid Chromatography (HPLC)
2.10. Cellular Uptake
2.11. Cytotoxic Assays
2.12. Statistical Analysis and Representation
3. Results and Discussion
3.1. Preparation and Physicochemical Characterization of CMs_MIL-100(Fe) NPs
3.2. Colloidal Stability Studies
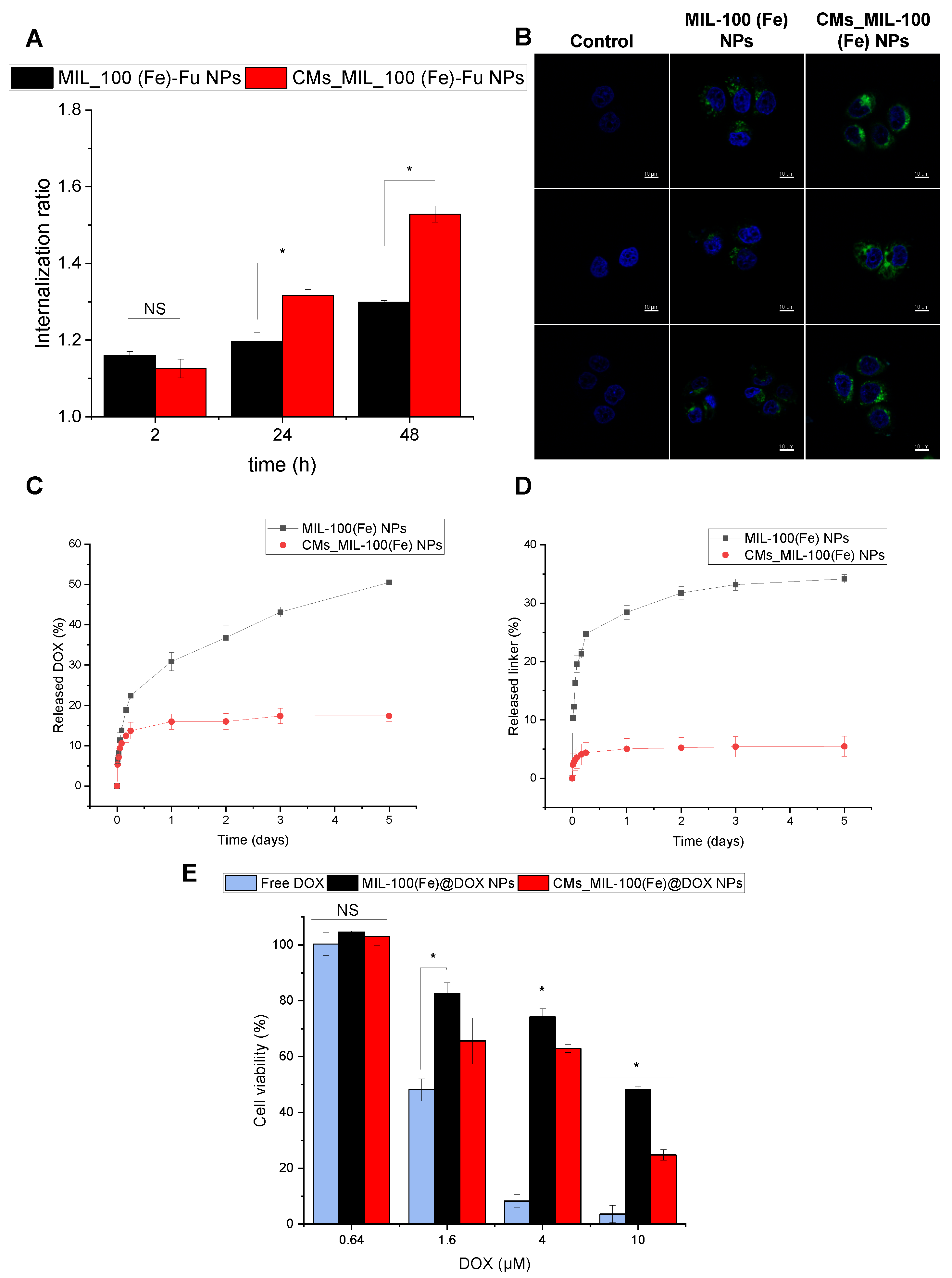
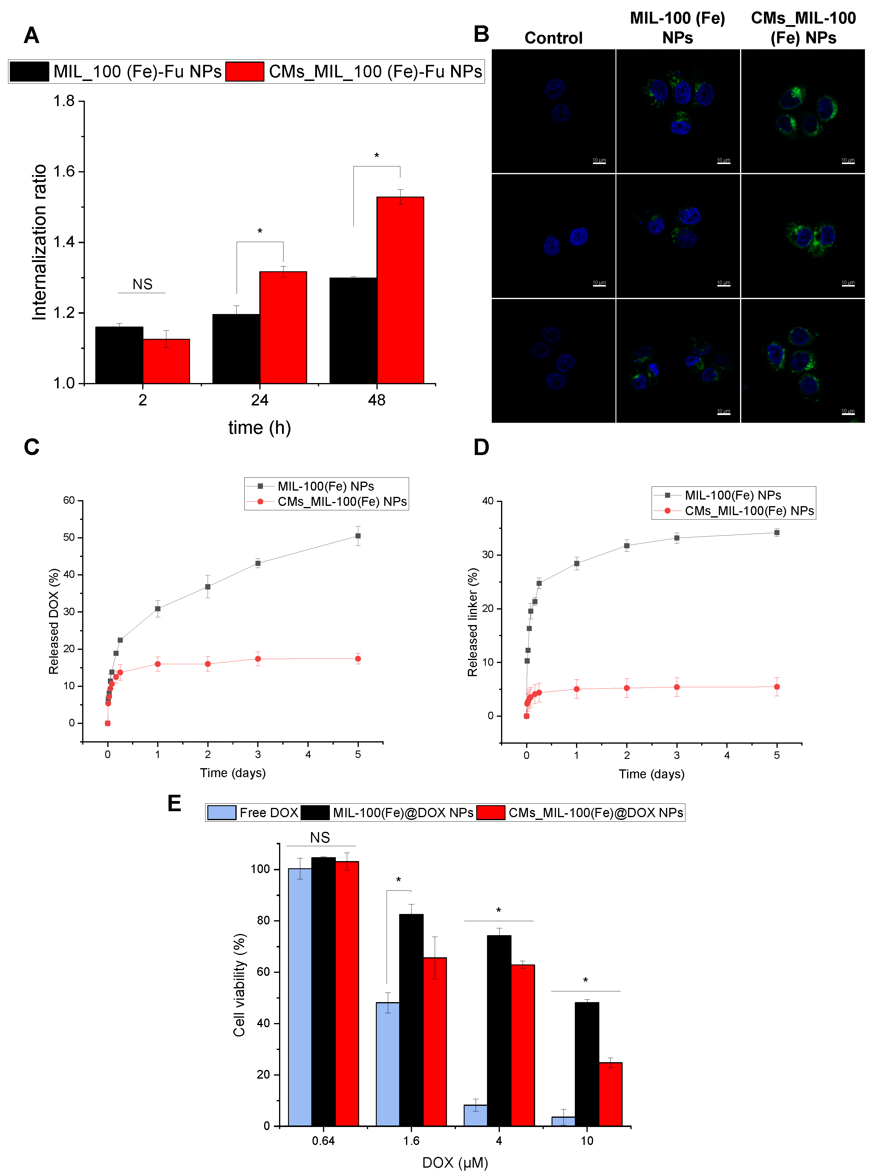
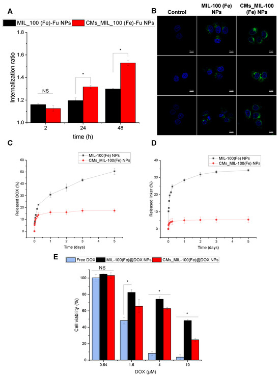
3.3. Cellular Uptake, Drug Release and Antitumoral Effect
4. Conclusions
Supplementary Materials
Author Contributions
Funding
Data Availability Statement
Conflicts of Interest
References
- Siegel Mph, R.L.; Miller, K.D.; Sandeep, N.; Mbbs, W.; Ahmedin, J.; Dvm, J.; Siegel, R.L. Cancer Statistics, 2023. CA Cancer J. Clin. 2023, 73, 17–48. [Google Scholar] [CrossRef] [PubMed]
- Almansour, N.M. Triple-Negative Breast Cancer: A Brief Review About Epidemiology, Risk Factors, Signaling Pathways, Treatment and Role of Artificial Intelligence. Front. Mol. Biosci. 2022, 9, 836417. [Google Scholar] [CrossRef]
- Howard, F.M.; Olopade, O.I. Epidemiology of Triple-Negative Breast Cancer: A Review. Cancer J. 2021, 27, 8–16. [Google Scholar] [CrossRef] [PubMed]
- Tran, P.; Lee, S.E.; Kim, D.H.; Pyo, Y.C.; Park, J.S. Recent Advances of Nanotechnology for the Delivery of Anticancer Drugs for Breast Cancer Treatment. J. Pharm. Investig. 2020, 50, 261–270. [Google Scholar] [CrossRef]
- Mitchell, M.J.; Billingsley, M.M.; Haley, R.M.; Wechsler, M.E.; Peppas, N.A.; Langer, R. Engineering Precision Nanoparticles for Drug Delivery. Nat. Rev. Drug Discov. 2020, 20, 101–124. [Google Scholar] [CrossRef] [PubMed]
- Kagan, L.; Hoffman, A. Systems for Region Selective Drug Delivery in the Gastrointestinal Tract: Biopharmaceutical Considerations. Expert Opin. Drug Deliv. 2008, 5, 681–692. [Google Scholar] [CrossRef] [PubMed]
- Giménez-Marqués, M.; Hidalgo, T.; Serre, C.; Horcajada, P. Nanostructured Metal–Organic Frameworks and Their Bio-Related Applications. Coord. Chem. Rev. 2016, 307, 342–360. [Google Scholar] [CrossRef]
- Rojas, S.; Arenas-Vivo, A.; Horcajada, P. Metal-Organic Frameworks: A Novel Platform for Combined Advanced Therapies. Coord. Chem. Rev. 2019, 388, 202–226. [Google Scholar] [CrossRef]
- Li, H.; Eddaoudi, M.; O’Keeffe, M.; Yaghi, O.M. Design and Synthesis of an Exceptionally Stable and Highly Porous Metal-Organic Framework. Nature 1999, 402, 276–279. [Google Scholar] [CrossRef]
- Fang, R.H.; Kroll, A.V.; Gao, W.; Zhang, L. Cell Membrane Coating Nanotechnology. Adv. Mater. 2018, 30, 1706759. [Google Scholar] [CrossRef]
- Cheng, H.; Zhu, J.Y.; Li, S.Y.; Zeng, J.Y.; Lei, Q.; Chen, K.W.; Zhang, C.; Zhang, X.Z. An O2 Self-Sufficient Biomimetic Nanoplatform for Highly Specific and Efficient Photodynamic Therapy. Adv. Funct. Mater. 2016, 26, 7847–7860. [Google Scholar] [CrossRef]
- Li, S.Y.; Cheng, H.; Qiu, W.X.; Zhang, L.; Wan, S.S.; Zeng, J.Y.; Zhang, X.Z. Cancer Cell Membrane-Coated Biomimetic Platform for Tumor Targeted Photodynamic Therapy and Hypoxia-Amplified Bioreductive Therapy. Biomaterials 2017, 142, 149–161. [Google Scholar] [CrossRef] [PubMed]
- Zou, M.-Z.; Liu, W.-L.; Li, C.-X.; Zheng, D.-W.; Zeng, J.-Y.; Gao, F.; Ye, J.-J.; Zhang, X.-Z.; Zou, M.-Z.; Liu, W.-L.; et al. A Multifunctional Biomimetic Nanoplatform for Relieving Hypoxia to Enhance Chemotherapy and Inhibit the PD-1/PD-L1 Axis. Small 2018, 14, 1801120. [Google Scholar] [CrossRef] [PubMed]
- Xiao, Y.; Huang, W.; Zhu, D.; Wang, Q.; Chen, B.; Liu, Z.; Wang, Y.; Liu, Q. Cancer Cell Membrane-Camouflaged MOF Nanoparticles for a Potent Dihydroartemisinin-Based Hepatocellular Carcinoma Therapy. RSC Adv. 2020, 10, 7194–7205. [Google Scholar] [CrossRef] [PubMed]
- Quijia, C.R.; Navegante, G.; Sábio, R.M.; Valente, V.; Ocaña, A.; Alonso-Moreno, C.; Frem, R.C.G.; Chorilli, M. Macrophage Cell Membrane Coating on Piperine-Loaded MIL-100(Fe) Nanoparticles for Breast Cancer Treatment. J. Funct. Biomater. 2023, 14, 319. [Google Scholar] [CrossRef]
- Horcajada, P.; Surblé, S.; Serre, C.; Hong, D.Y.; Seo, Y.K.; Chang, J.S.; Grenèche, J.M.; Margiolaki, I.; Férey, G. Synthesis and Catalytic Properties of MIL-100(Fe), an Iron(III) Carboxylate with Large Pores. Chem. Commun. 2007, 27, 2820–2822. [Google Scholar] [CrossRef] [PubMed]
- Simon-Yarza, T.; Baati, T.; Neffati, F.; Njim, L.; Couvreur, P.; Serre, C.; Gref, R.; Najjar, M.F.; Zakhama, A.; Horcajada, P. In Vivo Behavior of MIL-100 Nanoparticles at Early Times after Intravenous Administration. Int. J. Pharm. 2016, 511, 1042–1047. [Google Scholar] [CrossRef] [PubMed]
- Bellido, E.; Guillevic, M.; Hidalgo, T.; Santander-Ortega, M.J.; Serre, C.; Horcajada, P. Understanding the Colloidal Stability of the Mesoporous MIL-100(Fe) Nanoparticles in Physiological Media. Langmuir 2014, 30, 5911–5920. [Google Scholar] [CrossRef] [PubMed]
- Wan, X.; Song, L.; Pan, W.; Zhong, H.; Li, N.; Tang, B. Tumor-Targeted Cascade Nanoreactor Based on Metal-Organic Frameworks for Synergistic Ferroptosis-Starvation Anticancer Therapy. ACS Nano. 2020, 14, 11017–11028. [Google Scholar] [CrossRef]
- García Márquez, A.; Demessence, A.; Platero-Prats, A.E.; Heurtaux, D.; Horcajada, P.; Serre, C.; Chang, J.S.; Férey, G.; De La Peña-O’Shea, V.A.; Boissière, C.; et al. Green Microwave Synthesis of MIL-100(Al, Cr, Fe) Nanoparticles for Thin-Film Elaboration. Eur. J. Inorg. Chem. 2012, 2012, 5165–5174. [Google Scholar] [CrossRef]
- Tamames-Tabar, C.; Cunha, D.; Imbuluzqueta, E.; Ragon, F.; Serre, C.; Blanco-Prieto, M.J.; Horcajada, P. Cytotoxicity of Nanoscaled Metal–Organic Frameworks. J. Mater. Chem. B 2013, 2, 262–271. [Google Scholar] [CrossRef] [PubMed]
- Zhang, N.; Li, M.; Sun, X.; Jia, H.; Liu, W. NIR-Responsive Cancer Cytomembrane-Cloaked Carrier-Free Nanosystems for Highly Efficient and Self-Targeted Tumor Drug Delivery. Biomaterials 2018, 159, 25–36. [Google Scholar] [CrossRef] [PubMed]
- Profeta, M.; Di Natale, C.; Lagreca, E.; Mollo, V.; Netti, P.A.; Vecchione, R. Cell Membrane-Coated Oil in Water Nano-Emulsions as Biomimetic Nanocarriers for Lipophilic Compounds Conveyance. Pharmaceutics 2021, 13, 1069. [Google Scholar] [CrossRef] [PubMed]
- Jiang, Y.; Krishnan, N.; Zhou, J.; Chekuri, S.; Wei, X.; Kroll, A.V.; Lai Yu, C.; Duan, Y.; Gao, W.; Fang, R.H.; et al. Engineered Cell-Membrane-Coated Nanoparticles Directly Present Tumor Antigens to Promote Anticancer Immunity. Adv. Mater. 2020, 32, 2001808. [Google Scholar] [CrossRef] [PubMed]
- Horcajada, P.; Chalati, T.; Serre, C.; Gillet, B.; Sebrie, C.; Baati, T.; Eubank, J.F.; Heurtaux, D.; Clayette, P.; Kreuz, C.; et al. Porous Metal–Organic-Framework Nanoscale Carriers as a Potential Platform for Drug Delivery and Imaging. Nat. Mater. 2009, 9, 172–178. [Google Scholar] [CrossRef] [PubMed]
- Grall, R.; Hidalgo, T.; Delic, J.; Garcia-Marquez, A.; Chevillard, S.; Horcajada, P. In Vitro Biocompatibility of Mesoporous Metal (III.; Fe, Al, Cr) Trimesate MOF Nanocarriers. J. Mater. Chem. B 2015, 3, 8279–8292. [Google Scholar] [CrossRef] [PubMed]
- Mereghetti, P.; Corsetto, P.A.; Cremona, A.; Rizzo, A.M.; Doglia, S.M.; Ami, D. A Fourier Transform Infrared Spectroscopy Study of Cell Membrane Domain Modifications Induced by Docosahexaenoic Acid. Biochim. Biophys. Acta-Gen. Subj. 2014, 1840, 3115–3122. [Google Scholar] [CrossRef]
- Molina-Bolívar, J.A.; Galisteo-González, F.; Hidalgo-Alvarez, R. The Role Played by Hydration Forces in the Stability of Protein-Coated Particles: Non-Classical DLVO Behaviour. Colloids Surf. B Biointerfaces 1999, 14, 3–17. [Google Scholar] [CrossRef]
- Lourenco, C.; Teixeira, M.; Simões, S.; Gaspar, R. Steric Stabilization of Nanoparticles: Size and Surface Properties. Int. J. Pharm. 1996, 138, 1–12. [Google Scholar] [CrossRef]
- Hu, C.M.J.; Fang, R.H.; Wang, K.C.; Luk, B.T.; Thamphiwatana, S.; Dehaini, D.; Nguyen, P.; Angsantikul, P.; Wen, C.H.; Kroll, A.V.; et al. Nanoparticle Biointerfacing by Platelet Membrane Cloaking. Nature 2015, 526, 118–121. [Google Scholar] [CrossRef]
- Behzadi, S.; Serpooshan, V.; Tao, W.; Hamaly, M.A.; Alkawareek, M.Y.; Dreaden, E.C.; Brown, D.; Alkilany, A.M.; Farokhzad, O.C.; Mahmoudi, M. Cellular Uptake of Nanoparticles: Journey Inside the Cell. Chem. Soc. Rev. 2017, 46, 4218. [Google Scholar] [CrossRef] [PubMed]



Disclaimer/Publisher’s Note: The statements, opinions and data contained in all publications are solely those of the individual author(s) and contributor(s) and not of MDPI and/or the editor(s). MDPI and/or the editor(s) disclaim responsibility for any injury to people or property resulting from any ideas, methods, instructions or products referred to in the content. |
© 2024 by the authors. Licensee MDPI, Basel, Switzerland. This article is an open access article distributed under the terms and conditions of the Creative Commons Attribution (CC BY) license (https://creativecommons.org/licenses/by/4.0/).
Share and Cite
Graván, P.; Rojas, S.; Picchi, D.F.; Galisteo-González, F.; Horcajada, P.; Marchal, J.A. Towards a More Efficient Breast Cancer Therapy Using Active Human Cell Membrane-Coated Metal–Organic Frameworks. Nanomaterials 2024, 14, 784. https://doi.org/10.3390/nano14090784
Graván P, Rojas S, Picchi DF, Galisteo-González F, Horcajada P, Marchal JA. Towards a More Efficient Breast Cancer Therapy Using Active Human Cell Membrane-Coated Metal–Organic Frameworks. Nanomaterials. 2024; 14(9):784. https://doi.org/10.3390/nano14090784
Chicago/Turabian StyleGraván, Pablo, Sara Rojas, Darina Francesca Picchi, Francisco Galisteo-González, Patricia Horcajada, and Juan Antonio Marchal. 2024. "Towards a More Efficient Breast Cancer Therapy Using Active Human Cell Membrane-Coated Metal–Organic Frameworks" Nanomaterials 14, no. 9: 784. https://doi.org/10.3390/nano14090784
APA StyleGraván, P., Rojas, S., Picchi, D. F., Galisteo-González, F., Horcajada, P., & Marchal, J. A. (2024). Towards a More Efficient Breast Cancer Therapy Using Active Human Cell Membrane-Coated Metal–Organic Frameworks. Nanomaterials, 14(9), 784. https://doi.org/10.3390/nano14090784

