A Nonlinear Nonlocal Thermoelasticity Euler–Bernoulli Beam Theory and Its Application to Single-Walled Carbon Nanotubes
Abstract
1. Introduction
2. Materials and Methods
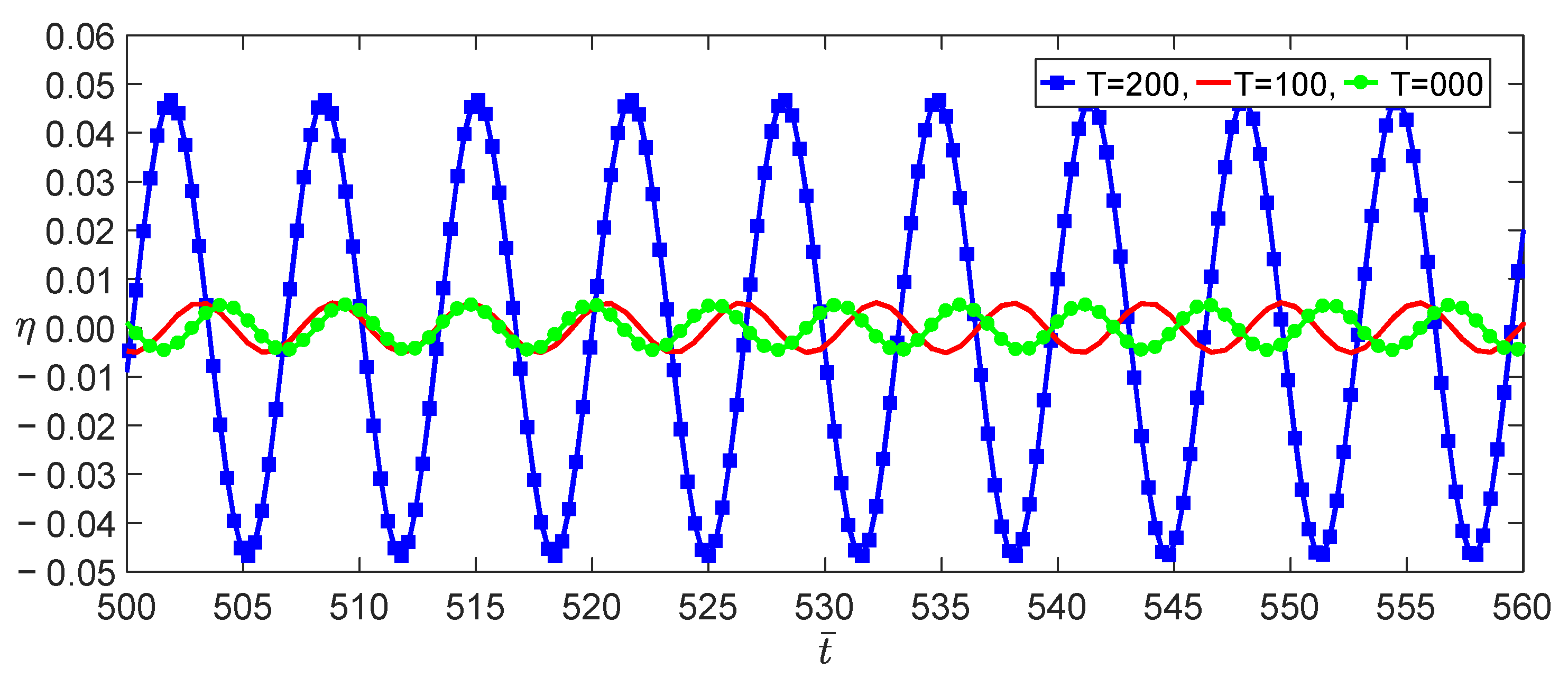
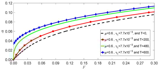
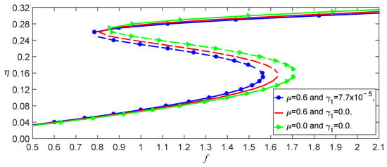
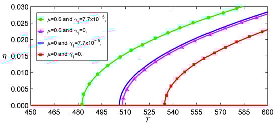
3. Results
4. Discussion
5. Conclusions
- (1).
 - The nonlocal effect and the decrease in Young’s modulus substantially influenced the buckling temperature and the post-buckling mechanical behavior.
 - (2).
 - The temperature had a softening effect on the stiffness of the SWCNTs and remarkably impacted the nonlinear vibrations of the structures. These effects increased with an increase in the temperature.
 - (3).
 - As both the nonlocal effect and the temperature effects significantly impacted the mechanical properties of SWCNTs, noticeable mistakes appeared if they were neglected in the model.
 
Author Contributions
Funding
Institutional Review Board Statement
Informed Consent Statement
Data Availability Statement
Conflicts of Interest
References
- Elishakoff, I.; Dujat, K.; Muscolino, G.; Bucas, S.; Natsuki, T.; Wang, C.M.; Pentaras, D.; Versaci, C.; Storch, J.; Challamel, N.; et al. Carbon Nanotubes and Nanosensors: Vibration, Buckling and Balistic Impact; John Wiley & Sons: London, UK, 2013. [Google Scholar]
 - Eichler, A.; del Álamo Ruiz, M.; Plaza, J.A.; Bachtold, A. Strong coupling between mechanical modes in a nanotube resonator. Phys. Rev. Lett. 2012, 109, 025503. [Google Scholar] [CrossRef] [PubMed]
 - Huang, K.; Yao, J. Beam Theory of Thermal–Electro-Mechanical Coupling for Single-Wall Carbon Nanotubes. Nanomaterials 2021, 11, 923. [Google Scholar] [CrossRef] [PubMed]
 - Akinwande, D.; Brennan, C.J.; Bunch, J.S.; Egberts, P.; Felts, J.R.; Gao, H.; Huang, R.; Kim, J.-S.; Li, T.; Li, Y.; et al. A review on mechanics and mechanical properties of 2D materials—Graphene and beyond. Extrem. Mech. Lett. 2017, 13, 42–77. [Google Scholar] [CrossRef]
 - Reddy, J.N. Nonlocal theories for bending, buckling and vibration of beams. Int. J. Eng. Sci. 2007, 45, 288–307. [Google Scholar] [CrossRef]
 - Huang, K.; Qu, B.; Xu, W.; Yao, J. Nonlocal Euler–Bernoulli beam theories with material nonlinearity and their application to single-walled carbon nanotubes. Nonlinear Dyn. 2022, 109, 1423–1439. [Google Scholar] [CrossRef]
 - Huang, K.; Zhang, S.; Li, J.; Li, Z. Nonlocal nonlinear model of Bernoulli–Euler nanobeam with small initial curvature and its application to single-walled carbon nanotubes. Microsyst. Technol. 2019, 25, 4303–4310. [Google Scholar] [CrossRef]
 - Rafii-Tabar, H.; Ghavanloo, E.; Fazelzadeh, S.A. Nonlocal continuum-based modeling of mechanical characteristics of nanoscopic structures. Phys. Rep. 2016, 638, 1–97. [Google Scholar] [CrossRef]
 - Ghaffari, S.S.; Ceballes, S.; Abdelkefi, A. Nonlinear dynamical responses of forced carbon nanotube-based mass sensors under the influence of thermal loadings. Nonlinear Dyn. 2020, 100, 1013–1035. [Google Scholar] [CrossRef]
 - Dereli, G.; Süngü, B. Temperature dependence of the tensile properties of single-walled carbon nanotubes: O (N) tight-binding molecular-dynamics simulations. Phys. Rev. B 2007, 75, 184104. [Google Scholar] [CrossRef]
 - Smriti; Kumar, A. Microscopic definition of internal force, moment, and associated stiffnesses in one-dimensional nanostructures at finite temperature. Math. Mech. Solids 2020, 25, 986–1010. [Google Scholar] [CrossRef]
 - Deng, L.; Young, R.J.; Kinloch, I.A.; Sun, R.; Zhang, G.; Noé, L.; Monthioux, M. Coefficient of thermal expansion of carbon nanotubes measured by Raman spectroscopy. Appl. Phys. Lett. 2014, 104, 051907. [Google Scholar] [CrossRef]
 - Peddieson, J.; Buchanan, G.R.; McNitt, R.P. Application of nonlocal continuum models to nanotechnology. Int. J. Eng. Sci. 2003, 41, 305–312. [Google Scholar] [CrossRef]
 - Askes, H.; Aifantis, E.C. Gradient elasticity in statics and dynamics: An overview of formulations, length scale identification procedures, finite element implementations and new results. Int. J. Solids Struct. 2011, 48, 1962–1990. [Google Scholar] [CrossRef]
 - Cordero, N.M.; Forest, S.; Busso, E.P. Second strain gradient elasticity of nano-objects. J. Mech. Phys. Solids 2016, 97, 92–124. [Google Scholar] [CrossRef]
 - Wang, P.; Xiang, R.; Maruyama, S. Thermal conductivity of carbon nanotubes and assemblies. Adv. Heat Transf. 2018, 50, 43–122. [Google Scholar]
 - Eringen, A.C. On differential equations of nonlocal elasticity and solutions of screw dislocation and surface waves. J. Appl. Phys. 1983, 54, 4703–4710. [Google Scholar] [CrossRef]
 - Lim, C.W.; Zhang, G.; Reddy, J.N. A higher-order nonlocal elasticity and strain gradient theory and its applications in wave propagation. J. Mech. Phys. Solids 2015, 78, 298–313. [Google Scholar] [CrossRef]
 - Pradhan, S.C.; Phadikar, J.K. Small scale effect on vibration of embedded multilayered graphene sheets based on nonlocal continuum models. Phys. Lett. A 2009, 373, 1062–1069. [Google Scholar] [CrossRef]
 - Zhao, J.; Guo, X.; Lu, L. Small size effect on the wrinkling hierarchy in constrained monolayer graphene. Int. J. Eng. Sci. 2018, 131, 19–25. [Google Scholar] [CrossRef]
 - Li, L.; Hu, Y. Nonlinear bending and free vibration analyses of nonlocal strain gradient beams made of functionally graded material. Int. J. Eng. Sci. 2016, 107, 77–97. [Google Scholar] [CrossRef]
 - Huang, K.; Yin, Y.; Qu, B. Tight-binding theory of graphene mechanical properties. Microsys Technol. 2021, 27, 3851–3858. [Google Scholar] [CrossRef]
 - Huang, K.; Wu, J.; Yin, Y. An Atomistic-Based Nonlinear Plate Theory for Hexagonal Boron Nitride. Nanomaterials 2021, 11, 3113. [Google Scholar] [CrossRef] [PubMed]
 - Wang, Q.; Wang, C.M. The constitutive relation and small scale parameter of nonlocal continuum mechanics for modelling carbon nanotubes. Nanotechnology 2007, 18, 075702. [Google Scholar] [CrossRef] [PubMed]
 - Hetnarski, R.B.; Eslami, M.R.; Gladwell GM, L. Thermal Stresses: Advanced Theory and Applications; Springer: Berlin, Germany, 2009. [Google Scholar]
 - Xu, Z.; Buehler, M.J. Strain controlled thermomutability of single-walled carbon nanotubes. Nanotechnology 2009, 20, 185701. [Google Scholar] [CrossRef]
 - Dillon, O.W., Jr. A nonlinear thermoelasticity theory. J. Mech. Phys. Solids 1962, 10, 123–131. [Google Scholar] [CrossRef]
 - Turco, A.; Monteduro, A.G.; Montagna, F.; Primiceri, E.; Frigione, M.; Maruccio, G. Does Size Matter? The Case of Piezoresistive Properties of Carbon Nanotubes/Elastomer Nanocomposite Synthesized through Mechanochemistry. Nanomaterials 2022, 12, 3741. [Google Scholar] [CrossRef]
 - Chandel, V.S.; Wang, G.; Talha, M. Advances in modelling and analysis of nano structures: A review. Nanotechnol. Rev. 2020, 9, 230–258. [Google Scholar] [CrossRef]
 - Huang, K.; Cai, X.; Wang, M. Bernoulli-Euler beam theory of single-walled carbon nanotubes based on nonlinear stress-strain relationship. Mater. Res. Express 2020, 7, 125003. [Google Scholar] [CrossRef]
 - Lacarbonara, W. Nonlinear Structural Mechanics Nonlinear Structural Mechanics, Theory, Dynamical Phenomena and Modeling; Springer: Berlin, Germany, 2013; pp. 286–317. [Google Scholar]
 - Goel, M.; Harsha, S.P.; Singh, S.; Sahani, A.K. Analysis of temperature, helicity and size effect on the mechanical properties of carbon nanotubes using molecular dynamics simulation. Mater. Today Proc. 2020, 26, 897–904. [Google Scholar] [CrossRef]
 - Nayfeh, A.H.; Pai, P.F. Linear and Nonlinear Structural Mechanics; John Wiley & Sons: New York, NY, USA, 2008; pp. 224–245. [Google Scholar]
 - Sakharova, N.A.; Pereira AF, G.; Antunes, J.M.; Brett CM, A.; Fernandes, J.V. Mechanical characterization of single-walled carbon nanotubes: Numerical simulation study. Compos. Part B Eng. 2015, 75, 73–85. [Google Scholar] [CrossRef]
 - Rafiee, R.; Moghadam, R.M. On the modeling of carbon nanotubes: A critical review. Compos. Part B Eng. 2014, 56, 435–449. [Google Scholar] [CrossRef]
 - Nayfeh, A.H.; Mook, D.T. Nonlinear Oscillations; Wiley: New York, NY, USA, 2008. [Google Scholar]
 - Di Egidio, A.; Luongo, A.; Paolone, A. Linear and non-linear interactions between static and dynamic bifurcations of damped planar beams. Int. J. Non-Linear Mech. 2007, 42, 88–98. [Google Scholar] [CrossRef]
 - Lacarbonara, W. Direct treatment and discretizations of non-linear spatially continuous systems. J. Sound Vib. 1999, 221, 849–866. [Google Scholar] [CrossRef]
 - Arafat, H.N.; Nayfeh, A.H. Non-linear responses of suspended cables to primary resonance excitations. J. Sound Vib. 2003, 266, 325–354. [Google Scholar] [CrossRef]
 - Korayem, A.H.; Duan, W.H.; Zhao, X.L.; Wang, C.M. Buckling behavior of short multi-walled carbon nanotubes under axial compression loads. Int. J. Struct. Stab. Dyn. 2012, 12, 1250045. [Google Scholar] [CrossRef]
 - Togun, N. Nonlocal beam theory for nonlinear vibrations of a nanobeam resting on elastic foundation. Bound. Value Probl. 2016, 2016, 57. [Google Scholar] [CrossRef]
 









| Bending Rigidity  ()  | Extensional Rigidity () | () | () | (nM)  | ||
|---|---|---|---|---|---|---|
| 0.6 | 0.04 | 
Disclaimer/Publisher’s Note: The statements, opinions and data contained in all publications are solely those of the individual author(s) and contributor(s) and not of MDPI and/or the editor(s). MDPI and/or the editor(s) disclaim responsibility for any injury to people or property resulting from any ideas, methods, instructions or products referred to in the content.  | 
© 2023 by the authors. Licensee MDPI, Basel, Switzerland. This article is an open access article distributed under the terms and conditions of the Creative Commons Attribution (CC BY) license (https://creativecommons.org/licenses/by/4.0/).
Share and Cite
Huang, K.; Xu, W. A Nonlinear Nonlocal Thermoelasticity Euler–Bernoulli Beam Theory and Its Application to Single-Walled Carbon Nanotubes. Nanomaterials 2023, 13, 721. https://doi.org/10.3390/nano13040721
Huang K, Xu W. A Nonlinear Nonlocal Thermoelasticity Euler–Bernoulli Beam Theory and Its Application to Single-Walled Carbon Nanotubes. Nanomaterials. 2023; 13(4):721. https://doi.org/10.3390/nano13040721
Chicago/Turabian StyleHuang, Kun, and Wei Xu. 2023. "A Nonlinear Nonlocal Thermoelasticity Euler–Bernoulli Beam Theory and Its Application to Single-Walled Carbon Nanotubes" Nanomaterials 13, no. 4: 721. https://doi.org/10.3390/nano13040721
APA StyleHuang, K., & Xu, W. (2023). A Nonlinear Nonlocal Thermoelasticity Euler–Bernoulli Beam Theory and Its Application to Single-Walled Carbon Nanotubes. Nanomaterials, 13(4), 721. https://doi.org/10.3390/nano13040721
        
