NanoBubble-Mediated Oxygenation: Elucidating the Underlying Molecular Mechanisms in Hypoxia and Mitochondrial-Related Pathologies
Abstract
1. Introduction
2. Hypoxia and Mitochondrial Dysfunction: Interplay and Implications in Pathology(ies)
3. Nanobubbles in Biomedicine: Bridging Basic Fundamentals to Practical Application(s)
3.1. Bubble Size and Physico-Chemico-Mechanical Properties
3.2. Structural Composition and Electrostatic Charge of OnB Affects Gas Core and Diffusion
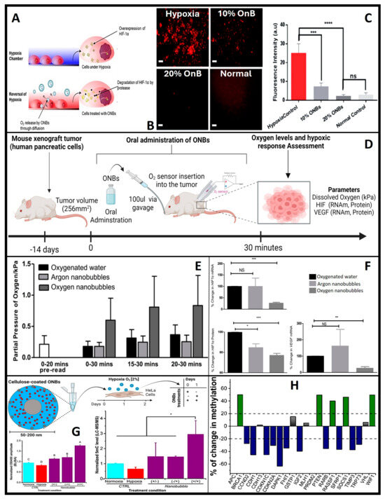
4. NanoBubbles as a Platform for O2 Delivery: Innovative OnB-Mediated Oxygenation
5. Molecular Insights into the Mechanism of OnB in Chronic Diseases and Disorders
5.1. OnB and Neurodegenerative Disorders/Diseases
5.1.1. Role of OnB in Increasing/Enhancing Mitochondrial Bio-Genesis and Cellular Energy
5.1.2. Mitochondrial Bio-Genesis via the Phosphatidylinositol 3-Kinase (PI3K) Enzyme
5.2. OnB and Overcoming Hypoxia and Hypoxic Conditions
5.2.1. Molecular Bases to Downregulate/Suppress HiF-1α Post-OnB Application/Therapy
5.2.2. OnB and Epigenetic Modulation in Tumors
6. Other Remarks
7. Conclusions
Author Contributions
Funding
Data Availability Statement
Acknowledgments
Conflicts of Interest
References
- Magliaro, C.; Mattei, G.; Iacoangeli, F.; Corti, A.; Piemonte, V.; Ahluwalia, A. Oxygen Consumption Characteristics in 3D Constructs Depend on Cell Density. Front. Bioeng. Biotechnol. 2019, 7, 251. [Google Scholar] [CrossRef] [PubMed]
- Cavalli, R.; Bisazza, A.; Giustetto, P.; Civra, A.; Lembo, D.; Trotta, G.; Guiot, C.; Trotta, M. Preparation and Characterization of Dextran Nanobubbles for Oxygen Delivery. Int. J. Pharm. 2009, 381, 160–165. [Google Scholar] [CrossRef] [PubMed]
- Magnetto, C.; Prato, M.; Khadjavi, A.; Giribaldi, G.; Fenoglio, I.; Jose, J.; Gulino, G.R.; Cavallo, F.; Quaglino, E.; Benintende, E.; et al. Ultrasound-Activated Decafluoropentane-Cored and Chitosan-Shelled Nanodroplets for Oxygen Delivery to Hypoxic Cutaneous Tissues. RSC Adv. 2014, 4, 38433–38441. [Google Scholar] [CrossRef]
- Wigerup, C.; Påhlman, S.; Bexell, D. Therapeutic Targeting of Hypoxia and Hypoxia-Inducible Factors in Cancer. Pharmacol. Ther. 2016, 164, 152–169. [Google Scholar] [CrossRef] [PubMed]
- Rao, V.T.S.; Khan, D.; Jones, R.G.; Nakamura, D.S.; Kennedy, T.E.; Cui, Q.-L.; Rone, M.B.; Healy, L.M.; Watson, R.; Ghosh, S.; et al. Potential Benefit of the Charge-Stabilized Nanostructure Saline RNS60 for Myelin Maintenance and Repair. Sci. Rep. 2016, 6, 30020. [Google Scholar] [CrossRef]
- Kheir, J.N.; Polizzotti, B.D.; Thomson, L.M.; O’Connell, D.W.; Black, K.J.; Lee, R.W.; Wilking, J.N.; Graham, A.C.; Bell, D.C.; McGowan, F.X. Bulk Manufacture of Concentrated Oxygen Gas-Filled Microparticles for Intravenous Oxygen Delivery. Adv. Healthc. Mater. 2013, 2, 1131–1141. [Google Scholar] [CrossRef] [PubMed]
- Khan, M.S.; Hwang, J.; Seo, Y.; Shin, K.; Lee, K.; Park, C.; Choi, Y.; Hong, J.W.; Choi, J. Engineering Oxygen Nanobubbles for the Effective Reversal of Hypoxia. Artif. Cells Nanomed. Biotechnol. 2018, 46, S318–S327. [Google Scholar] [CrossRef]
- Uchida, T.; Oshita, S.; Ohmori, M.; Tsuno, T.; Soejima, K.; Shinozaki, S.; Take, Y.; Mitsuda, K. Transmission Electron Microscopic Observations of Nanobubbles and Their Capture of Impurities in Wastewater. Nanoscale Res. Lett. 2011, 6, 1–9. [Google Scholar] [CrossRef]
- Zimmerman, W.B.; Tesař, V.; Bandulasena, H.C.H. Towards Energy Efficient Nanobubble Generation with Fluidic Oscillation. Curr. Opin. Colloid Interface Sci. 2011, 16, 350–356. [Google Scholar] [CrossRef]
- Agarwal, A.; Ng, W.J.; Liu, Y. Principle and Applications of Microbubble and Nanobubble Technology for Water Treatment. Chemosphere 2011, 84, 1175–1180. [Google Scholar] [CrossRef]
- Matsuki, N.; Ichiba, S.; Ishikawa, T.; Nagano, O.; Takeda, M.; Ujike, Y.; Yamaguchi, T. Blood Oxygenation Using Microbubble Suspensions. Eur. Biophys. J. 2012, 41, 571–578. [Google Scholar] [CrossRef] [PubMed]
- Takahashi, M.; Chiba, K.; Li, P. Free-Radical Generation from Collapsing Microbubbles in the Absence of a Dynamic Stimulus. J. Phys. Chem. B 2007, 111, 1343–1347. [Google Scholar] [CrossRef] [PubMed]
- Eriksson, J.C.; Ljunggren, S. On the Mechanically Unstable Free Energy Minimum of a Gas Bubble Which Is Submerged in Water and Adheres to a Hydrophobic Wall. Colloids Surf. A Physicochem. Eng. Asp. 1999, 159, 159–163. [Google Scholar] [CrossRef]
- Ljunggren, S.; Eriksson, J.C. The Lifetime of a Colloid-Sized Gas Bubble in Water and the Cause of the Hydrophobic Attraction. Colloids Surf. A Physicochem. Eng. Asp. 1997, 129–130, 151–155. [Google Scholar] [CrossRef]
- Khan, M.S.; Hwang, J.; Lee, K.; Choi, Y.; Jang, J.; Kwon, Y.; Hong, J.W.; Choi, J. Surface Composition and Preparation Method for Oxygen Nanobubbles for Drug Delivery and Ultrasound Imaging Applications. Nanomaterials 2019, 9, 48. [Google Scholar] [CrossRef] [PubMed]
- Bitterman, H. Bench-to-Bedside Review: Oxygen as a Drug. Crit. Care 2009, 13, 205. [Google Scholar] [CrossRef]
- Guo, S.; DiPietro, L.A. Factors Affecting Wound Healing. J. Dent. Res. 2010, 89, 219–229. [Google Scholar] [CrossRef]
- Wang, S.; Zhou, Z.; Hu, R.; Dong, M.; Zhou, X.; Ren, S.; Zhang, Y.; Chen, C.; Huang, R.; Zhu, M.; et al. Metabolic Intervention Liposome Boosted Lung Cancer Radio-Immunotherapy via Hypoxia Amelioration and PD-L1 Restraint. Adv. Sci. 2023, 10, 2207608. [Google Scholar] [CrossRef]
- Wu, Y.; Chen, M.; Jiang, J. Mitochondrial Dysfunction in Neurodegenerative Diseases and Drug Targets via Apoptotic Signaling. Mitochondrion 2019, 49, 35–45. [Google Scholar] [CrossRef]
- Manchanda, M.; Torres, M.; Inuossa, F.; Bansal, R.; Kumar, R.; Hunt, M.; Wheelock, C.E.; Bachar-Wikstrom, E.; Wikstrom, J.D. Metabolic Reprogramming and Reliance in Human Skin Wound Healing. J. Investig. Dermatol. 2023, 143, 2039–2051. [Google Scholar] [CrossRef]
- Chandra, G.; Kundu, M.; Rangasamy, S.B.; Dasarathy, S.; Ghosh, S.; Watson, R.; Pahan, K. Increase in Mitochondrial Biogenesis in Neuronal Cells by RNS60, a Physically-Modified Saline, via Phosphatidylinositol 3-Kinase-Mediated Upregulation of PGC1α. J. Neuroimmune Pharmacol. 2018, 13, 143–162. [Google Scholar] [CrossRef] [PubMed]
- Qin, H.-Y.; Mukherjee, R.; Lee-Chan, E.; Ewen, C.; Bleackley, C.; Singh, B. A Novel Mechanism of Regulatory T Cell-Mediated down-Regulation of Autoimmunity. Int. Immunol. 2006, 18, 1001–1015. [Google Scholar] [CrossRef] [PubMed]
- Modi, K.K.; Jana, A.; Ghosh, S.; Watson, R.; Pahan, K. A Physically-Modified Saline Suppresses Neuronal Apoptosis, Attenuates Tau Phosphorylation and Protects Memory in an Animal Model of Alzheimer’s Disease. PLoS ONE 2014, 9, e103606. [Google Scholar] [CrossRef]
- Mas-Bargues, C.; Sanz-Ros, J.; Roman-Dominguez, A.; Inglés, M.; Gimeno-Mallench, L.; Alami, M.; Viña-Almunia, J.; Gambini, J.; Viña, J.; Borras, C. Relevance of Oxygen Concentration in Stem Cell Culture for Regenerative Medicine. Int. J. Mol. Sci. 2019, 20, 1195. [Google Scholar] [CrossRef]
- Hirai, D.; Colburn, T.; Craig, J.; Hotta, K.; Kano, Y.; Musch, T.; Poole, D. Skeletal Muscle Interstitial O2 Pressures: Bridging the Gap between the Capillary and Myocyte. Microcirculation 2019, 26, e12497. [Google Scholar] [CrossRef] [PubMed]
- Chan, D.A.; Giaccia, A.J. Hypoxia, Gene Expression, and Metastasis. Cancer Metastasis Rev. 2007, 26, 333–339. [Google Scholar] [CrossRef] [PubMed]
- Fuhrmann, D.C.; Brüne, B. Mitochondrial Composition and Function under the Control of Hypoxia. Redox Biol. 2017, 12, 208–215. [Google Scholar] [CrossRef]
- Solaini, G.; Baracca, A.; Lenaz, G.; Sgarbi, G. Hypoxia and Mitochondrial Oxidative Metabolism. Biochim. Biophys. Acta Bioenerg. 2010, 1797, 1171–1177. [Google Scholar] [CrossRef]
- Schödel, J.; Oikonomopoulos, S.; Ragoussis, J.; Pugh, C.W.; Ratcliffe, P.J.; Mole, D.R. High-Resolution Genome-Wide Mapping of HIF-Binding Sites by ChIP-Seq. Blood 2011, 117, e207–e217. [Google Scholar] [CrossRef]
- Schofield, C.J.; Ratcliffe, P.J. Oxygen Sensing by HIF Hydroxylases. Nat. Rev. Mol. Cell Biol. 2004, 5, 343–354. [Google Scholar] [CrossRef]
- Bhattacharya, S.; Ratcliffe, P.J. ExCITED about HIF. Nat. Struct. Mol. Biol. 2003, 10, 501–503. [Google Scholar] [CrossRef] [PubMed]
- Eui-Ju, Y. Hypoxia and Aging. Exp. Mol. Med. 2019, 51, 1–15. [Google Scholar]
- Song, R.; Hu, D.; Chung, H.Y.; Sheng, Z.; Yao, S. Lipid-Polymer Bilaminar Oxygen Nanobubbles for Enhanced Photodynamic Therapy of Cancer. ACS Appl. Mater. Interfaces 2018, 10, 36805–36813. [Google Scholar] [CrossRef] [PubMed]
- Lukianova-Hleb, E.Y.; Ren, X.; Zasadzinski, J.A.; Wu, X.; Lapotko, D.O. Plasmonic Nanobubbles Enhance Efficacy and Selectivity of Chemotherapy against Drug-Resistant Cancer Cells. Adv. Mater. 2012, 24, 3831–3837. [Google Scholar] [CrossRef]
- Um, W.; Ko, H.; You, D.G.; Lim, S.; Kwak, G.; Shim, M.K.; Yang, S.; Lee, J.; Song, Y.; Kim, K.; et al. Necroptosis-Inducible Polymeric Nanobubbles for Enhanced Cancer Sonoimmunotherapy. Adv. Mater. 2020, 32, e1907953. [Google Scholar] [CrossRef]
- Mondal, S.; Martinson, J.A.; Ghosh, S.; Watson, R.; Pahan, K. Protection of Tregs, Suppression of Th1 and Th17 Cells, and Amelioration of Experimental Allergic Encephalomyelitis by a Physically-Modified Saline. PLoS ONE 2012, 7, e51869. [Google Scholar] [CrossRef]
- Khasnavis, S.; Jana, A.; Roy, A.; Mazumder, M.; Bhushan, B.; Wood, T.; Ghosh, S.; Watson, R.; Pahan, K. Suppression of Nuclear Factor-ΚB Activation and Inflammation in Microglia by Physically Modified Saline. J. Biol. Chem. 2012, 287, 29529–29542. [Google Scholar] [CrossRef]
- Choi, J.C.; Mega, T.L.; German, S.; Wood, A.B.; Watson, R.L. Electrokinetically Altered Normal Saline Modulates Ion Channel Activity. Biophys. J. 2012, 102, 683a. [Google Scholar] [CrossRef]
- German, S.; Ghosh, S.; Mega, T.; Burke, L.; Diegel, M.; Wood, A.; Watson, R. Isotonic Saline Subjected to Taylor-Couette-Poiseuille Demonstrates Anti-Inflammatory Activity In Vitro. J. Allergy Clin. Immunol. 2011, 127, AB260. [Google Scholar] [CrossRef]
- Kalmes, A.A.; Ghosh, S.; Watson, R.L. A saline-based therapeutic containing charge-stabilized nanostructures protects against cardiac ischemia/reperfusion injury. J. Am. Coll. Cardiol. 2013, 61, E106. [Google Scholar] [CrossRef]
- Batchelor, D.; Hassan-Abou-Saleh, R.; Coletta, L.; McLaughlan, J.; Peyman, S.; Evans, S. Nested-Nanobubbles for Ultrasound Triggered Drug Release. ACS Appl. Mater. Interfaces 2020, 12, 29085–29093. [Google Scholar] [CrossRef] [PubMed]
- Prabhakar, A.; Banerjee, R. Nanobubble Liposome Complexes for Diagnostic Imaging and Ultrasound-Triggered Drug Delivery in Cancers: A Theranostic Approach. ACS Omega 2019, 4, 15567–15580. [Google Scholar] [CrossRef] [PubMed]
- Tayier, B.; Deng, Z.; Wang, Y.; Wang, W.; Mu, Y.; Yan, F. Biosynthetic Nanobubbles for Targeted Gene Delivery by Focused Ultrasound. Nanoscale 2019, 11, 14757–14768. [Google Scholar] [CrossRef]
- Sayadi, L.R.; Banyard, D.A.; Ziegler, M.E.; Obagi, Z.; Prussak, J.; Klopfer, M.J.; Evans, G.R.D.; Widgerow, A.D. Topical Oxygen Therapy & Micro/Nanobubbles: A New Modality for Tissue Oxygen Delivery. Int. Wound J. 2018, 15, 363–374. [Google Scholar] [CrossRef] [PubMed]
- ISO/TC 281; Fine Bubble Technology. Japanese Industrial Standards Committee: Tokyo, Japan, 2013.
- ISO 20480-1:2017; General Principles for Usage and Measurement of Fine Bubbles, Part 1: Terminology. ISO: Geneve, Switzerland, 2017.
- Ushikubo, F.Y.; Furukawa, T.; Nakagawa, R.; Enari, M.; Makino, Y.; Kawagoe, Y.; Shiina, T.; Oshita, S. Evidence of the Existence and the Stability of Nano-Bubbles in Water. Colloids Surf. A Physicochem. Eng. Asp. 2010, 361, 31–37. [Google Scholar] [CrossRef]
- Huang, H.Y.; Liu, H.L.; Hsu, P.H.; Chiang, C.S.; Tsai, C.H.; Chi, H.S.; Chen, S.Y.; Chen, Y.Y. A Multitheragnostic Nanobubble System to Induce Blood-Brain Barrier Disruption with Magnetically Guided Focused Ultrasound. Adv. Mater. 2015, 27, 655–661. [Google Scholar] [CrossRef]
- Hernandez, C.; Nieves, L.; de Leon, A.C.; Advincula, R.; Exner, A.A. Role of Surface Tension in Gas Nanobubble Stability under Ultrasound. ACS Appl. Mater. Interfaces 2018, 10, 9949–9956. [Google Scholar] [CrossRef]
- Khan, M.S.; Hwang, J.; Lee, K.; Choi, Y.; Kim, K.; Koo, H.-J.; Hong, J.W.; Choi, J. Oxygen-Carrying Micro/Nanobubbles: Composition, Synthesis Techniques and Potential Prospects in Photo-Triggered Theranostics. Mol. J. Synth. Chem. Nat. Product. Chem. 2018, 23, 2210. [Google Scholar] [CrossRef]
- Lohse, D. Bubble Puzzles: From Fundamentals to Applications. Phys. Rev. Fluids 2018, 3, 110504. [Google Scholar] [CrossRef]
- Burkard, M.E.; Van-Liew, H.D. Oxygen Transport to Tissue by Persistent Bubbles: Theory and Simulations. J. Appl. Physiol. 1994, 77, 2874–2878. [Google Scholar] [CrossRef]
- Yang, C.; Xiao, H.; Sun, Y.; Zhu, L.; Gao, Y.; Kwok, S.; Wang, Z.; Tang, Y. Lipid Microbubbles as Ultrasound-Stimulated Oxygen Carriers for Controllable Oxygen Release for Tumor Reoxygenation. Ultrasound Med. Biol. 2018, 44, 416–425. [Google Scholar] [CrossRef] [PubMed]
- Cavalieri, F.; Finelli, I.; Tortora, M.; Mozetic, P.; Chiessi, E.; Polizio, F.; Brismar, T.B.; Paradossi, G. Polymer Microbubbles as Diagnostic and Therapeutic Gas Delivery Device. Chem. Mater. 2008, 20, 3254–3258. [Google Scholar] [CrossRef]
- Kwan, J.J.; Kaya, M.; Borden, M.A.; Dayton, P.A. Theranostic Oxygen Delivery Using Ultrasound and Microbubbles. Theranostics 2012, 2, 1174–1184. [Google Scholar] [CrossRef] [PubMed]
- Riess, J.G. Understanding the Fundamentals of Perfluorocarbons and Perfluorocarbon Emulsions Relevant to In Vivo Oxygen Delivery. Artif. Cells Blood Substit. Immobil. Biotechnol. 2005, 33, 47–63. [Google Scholar] [CrossRef]
- Stride, E.; Edirisinghe, M. Novel Microbubble Preparation Technologies. Soft Matter 2008, 4, 235–2359. [Google Scholar] [CrossRef]
- Park, B.; Yoon, S.; Choi, Y.; Jang, J.; Park, S.; Choi, J. Stability of Engineered Micro or Nanobubbles for Biomedical Applications. Pharmaceutics 2020, 12, 1089. [Google Scholar] [CrossRef]
- Ebina, K.; Shi, K.; Hirao, M.; Hashimoto, J.; Kawato, Y.; Kaneshiro, S.; Morimoto, T.; Koizumi, K.; Yoshikawa, H. Oxygen and Air Nanobubble Water Solution Promote the Growth of Plants, Fishes, and Mice. PLoS ONE 2013, 8, e65339. [Google Scholar] [CrossRef] [PubMed]
- Unger, E.C.; Hersh, E.; Vannan, M.; Matsunaga, T.O.; McCreery, T. Local Drug and Gene Delivery through Microbubbles. Prog. Cardiovasc. Dis. 2001, 44, 45–54. [Google Scholar] [CrossRef]
- Kiessling, F.; Huppert, J.; Palmowski, M. Functional and Molecular Ultrasound Imaging: Concepts and Contrast Agents. Curr. Med. Chem. 2009, 16, 627–642. [Google Scholar] [CrossRef]
- Bjerknes, K.; Sontum, P.C.; Smistad, G.; Agerkvist, I. Preparation of Polymeric Microbubbles: Formulation Studies and Product Characterisation. Int. J. Pharm. 1997, 158, 129–136. [Google Scholar] [CrossRef]
- Unger, E.C.; Porter, T.; Culp, W.; Labell, R.; Matsunaga, T.; Zutshi, R. Therapeutic Applications of Lipid-Coated Microbubbles. Adv. Drug Deliv. Rev. 2004, 56, 1291–1314. [Google Scholar] [CrossRef]
- Iijima, M.; Gombodorj, N.; Tachibana, Y.; Tachibana, K.; Yokobori, T.; Honma, K.; Nakano, T.; Asao, T.; Kuwahara, R.; Aoyama, K.; et al. Development of Single Nanometer-Sized Ultrafine Oxygen Bubbles to Overcome the Hypoxia-Induced Resistance to Radiation Therapy via the Suppression of Hypoxia-Inducible Factor-1α. Int. J. Oncol. 2018, 52, 679–686. [Google Scholar] [CrossRef] [PubMed]
- Owen, J.; McEwan, C.; Nesbitt, H.; Bovornchutichai, P.; Averre, R.; Borden, M.; McHale, A.P.; Callan, J.F.; Stride, E. Reducing Tumour Hypoxia via Oral Administration of Oxygen Nanobubbles. PLoS ONE 2016, 11, e0168088. [Google Scholar] [CrossRef] [PubMed]
- McEwan, C.; Owen, J.; Stride, E.; Fowley, C.; Nesbitt, H.; Cochrane, D.; Coussios, C.C.; Borden, M.; Nomikou, N.; McHale, A.P.; et al. Oxygen Carrying Microbubbles for Enhanced Sonodynamic Therapy of Hypoxic Tumours. J. Control Release 2015, 203, 51–56. [Google Scholar] [CrossRef] [PubMed]
- Luo, T.; Sun, J.; Zhu, S.; He, J.; Hao, L.; Xiao, L.; Zhu, Y.; Wang, Q.; Pan, X.; Wang, Z.; et al. Ultrasound-Mediated Destruction of Oxygen and Paclitaxel Loaded Dual-Targeting Microbubbles for Intraperitoneal Treatment of Ovarian Cancer Xenografts. Cancer Lett. 2017, 391, 1–11. [Google Scholar] [CrossRef]
- Bisazza, A.; Giustetto, P.; Rolfo, A.; Caniggia, I.; Balbis, S.; Guiot, C.; Cavalli, R. Microbubble-Mediated Oxygen Delivery to Hypoxic Tissues as a New Therapeutic Device. Annu. Int. Conf. IEEE Eng. Med. Biol. Soc. 2008, 2008, 2067–2070. [Google Scholar] [CrossRef]
- Song, R.; Peng, S.; Lin, Q.; Luo, M.; Chung, H.Y.; Zhang, Y.; Yao, S. PH-Responsive Oxygen Nanobubbles for Spontaneous Oxygen Delivery in Hypoxic Tumors. Langmuir 2019, 35, 10166–10172. [Google Scholar] [CrossRef]
- Bhandari, P.; Novikova, G.; Goergen, C.J.; Irudayaraj, J. Ultrasound Beam Steering of Oxygen Nanobubbles for Enhanced Bladder Cancer Therapy. Sci. Rep. 2018, 8, 3110–3112. [Google Scholar] [CrossRef]
- Zhang, J.; Chen, Y.; Deng, C.; Zhang, L.; Sun, Z.; Wang, J.; Yang, Y.; Lv, Q.; Han, W.; Xie, M. The Optimized Fabrication of a Novel Nanobubble for Tumor Imaging. Front. Pharmacol. 2019, 10, 610. [Google Scholar] [CrossRef]
- Bhandari, P.N.; Cui, Y.; Elzey, B.D.; Goergen, C.J.; Long, C.M.; Irudayaraj, J. Oxygen Nanobubbles Revert Hypoxia by Methylation Programming. Sci. Rep. 2017, 7, 9214–9268. [Google Scholar] [CrossRef]
- Feng, Y.; Hao, Y.; Wang, Y.; Song, W.; Zhang, S.; Ni, D.; Yan, F.; Sun, L. Ultrasound Molecular Imaging of Bladder Cancer via Extradomain B Fibronectin-Targeted Biosynthetic GVs. Int. J. Nanomed. 2023, 18, 4871–4884. [Google Scholar] [CrossRef] [PubMed]
- Vallarola, A.; Sironi, F.; Tortarolo, M.; Gatto, N.; de Gioia, R.; Pasetto, L.; de Paola, M.; Mariani, A.; Ghosh, S.; Watson, R.; et al. RNS60 Exerts Therapeutic Effects in the SOD1 ALS Mouse Model through Protective Glia and Peripheral Nerve Rescue. J. Neuroinflammation 2018, 15, 65–1835. [Google Scholar] [CrossRef]
- Paganoni, S.; Alshikho, M.J.; Luppino, S.; Chan, J.; Pothier, L.; Schoenfeld, D.; Andres, P.L.; Babu, S.; Zürcher, N.R.; Loggia, M.L.; et al. A Pilot Trial of RNS60 in Amyotrophic Lateral Sclerosis. Muscle Nerve 2019, 59, 303–308. [Google Scholar] [CrossRef]
- Jana, M.; Jana, M.; Ghosh, S.; Ghosh, S.; Pahan, K.; Pahan, K. Upregulation of Myelin Gene Expression by a Physically-Modified Saline via Phosphatidylinositol 3-Kinase-Mediated Activation of CREB: Implications for Multiple Sclerosis. Neurochem. Res. 2018, 43, 407–419. [Google Scholar] [CrossRef] [PubMed]
- Mondal, S.; Rangasamy, S.B.; Ghosh, S.; Watson, R.L.; Pahan, K. Nebulization of RNS60, a Physically-Modified Saline, Attenuates the Adoptive Transfer of Experimental Allergic Encephalomyelitis in Mice: Implications for Multiple Sclerosis Therapy. Neurochem. Res. 2017, 42, 1555–1570. [Google Scholar] [CrossRef] [PubMed]
- Khasnavis, S.; Roy, A.; Ghosh, S.; Watson, R.; Pahan, K. Protection of Dopaminergic Neurons in a Mouse Model of Parkinson’s Disease by a Physically-Modified Saline Containing Charge-Stabilized Nanobubbles. J. Neuroimmune Pharmacol. 2014, 9, 218–232. [Google Scholar] [CrossRef]
- Legband, N.D.; Feshitan, J.A.; Borden, M.A.; Terry, B.S. Evaluation of Peritoneal Microbubble Oxygenation Therapy in a Rabbit Model of Hypoxemia. IEEE Trans. Biomed. Eng. 2015, 62, 1376–1382. [Google Scholar] [CrossRef]
- Kheir, J.N.; Scharp, L.A.; Borden, M.A.; Swanson, E.J.; Loxley, A.; Reese, J.H.; Black, K.J.; Velazquez, L.A.; Thomson, L.M.; Walsh, B.K.; et al. Oxygen Gas-Filled Microparticles Provide Intravenous Oxygen Delivery. Sci. Transl. Med. 2012, 4, 140ra88. [Google Scholar] [CrossRef]
- Matsuki, N.; Ishikawa, T.; Ichiba, S.; Shiba, N.; Ujike, Y.; Yamaguchi, T. Oxygen Supersaturated Fluid Using Fine Micro/Nanobubbles. Int. J. Nanomed. 2014, 9, 4495–4505. [Google Scholar] [CrossRef]
- Seekell, R.P.; Lock, A.T.; Peng, Y.; Cole, A.R.; Perry, D.A.; Kheir, J.N.; Polizzotti, B.D. Oxygen Delivery Using Engineered Microparticles. Proc. Natl. Acad. Sci. USA 2016, 113, 12380–12385. [Google Scholar] [CrossRef]
- Swanson, E.J.; Borden, M.A. Injectable oxygen delivery based on protein-shelled microbubbles. Nano Life 2010, 1, 215–218. [Google Scholar] [CrossRef]
- Zhang, J.; Liu, Z.; Chang, C.; Hu, M.; Teng, Y.; Li, J.; Zhang, X.; Chi, Y. Ultrasound Imaging and Antithrombotic Effects of PLA-Combined Fe3O4-GO-ASA Multifunctional Nanobubbles. Front. Med. 2021, 8, 6422. [Google Scholar] [CrossRef] [PubMed]
- Kumar Vutha, A.; Patenaude, R.; Cole, A.; Kumar, R.; Kheir, J.N.; Polizzotti, B.D. A Microfluidic Device for Real-Time on-Demand Intravenous Oxygen Delivery. Proc. Natl. Acad. Sci. USA 2022, 119, e2115276119. [Google Scholar] [CrossRef] [PubMed]
- Ho, Y.-J.; Cheng, H.-L.; Liao, L.-D.; Lin, Y.-C.; Tsai, H.-C.; Yeh, C.-K. Oxygen-Loaded Microbubble-Mediated Sonoperfusion and Oxygenation for Neuroprotection after Ischemic Stroke Reperfusion. Biomater. Res. 2023, 27, 65. [Google Scholar] [CrossRef]
- Cavalli, R.; Bisazza, A.; Rolfo, A.; Balbis, S.; Madonnaripa, D.; Caniggia, I.; Guiot, C. Ultrasound-Mediated Oxygen Delivery from Chitosan Nanobubbles. Int. J. Pharm. 2009, 378, 215–217. [Google Scholar] [CrossRef]
- Messerschmidt, V.; Ren, W.; Tsipursky, M.; Irudayaraj, J. Characterization of Oxygen Nanobubbles and In Vitro Evaluation of Retinal Cells in Hypoxia. Transl. Vis. Sci. Technol. 2023, 12, 16. [Google Scholar] [CrossRef]
- Prato, M.; Magnetto, C.; Jose, J.; Khadjavi, A.; Cavallo, F.; Quaglino, E.; Panariti, A.; Rivolta, I.; Benintende, E.; Varetto, G.; et al. 2H,3H-Decafluoropentane-Based Nanodroplets: New Perspectives for Oxygen Delivery to Hypoxic Cutaneous Tissues. PLoS ONE 2015, 10, e0119769. [Google Scholar] [CrossRef]
- Shao, S.; Wang, S.; Ren, L.; Wang, J.; Chen, X.; Pi, H.; Sun, Y.; Dong, C.; Weng, L.; Gao, Y.; et al. Layer-by-Layer Assembly of Lipid Nanobubbles on Microneedles for Ultrasound-Assisted Transdermal Drug Delivery. ACS Appl. Bio Mater. 2022, 5, 562–569. [Google Scholar] [CrossRef]
- Zhao, W.; Hu, X.; Duan, J.; Liu, T.; Liu, M.; Dong, Y. Oxygen Release from Nanobubbles Adsorbed on Hydrophobic Particles. Chem. Phys. Lett. 2014, 608, 224–228. [Google Scholar] [CrossRef]
- Hettiarachchi, K.; Talu, E.; Longo, M.L.; Dayton, P.A.; Lee, A.P. On-Chip Generation of Microbubbles as a Practical Technology for Manufacturing Contrast Agents for Ultrasonic Imaging. Lab Chip 2007, 7, 463–468. [Google Scholar] [CrossRef]
- Khan, M.S.; Hwang, J.; Lee, K.; Choi, Y.; Seo, Y.; Jeon, H.; Hong, J.W.; Choi, J. Anti-Tumor Drug-Loaded Oxygen Nanobubbles for the Degradation of HIF-1α and the Upregulation of Reactive Oxygen Species in Tumor Cells. Cancers 2019, 11, 1464. [Google Scholar] [CrossRef] [PubMed]
- Choi, S.; Yu, E.; Rabello, G.; Merlo, S.; Zemmar, A.; Walton, K.D.; Moreno, H.; Moreira, J.E.; Sugimori, M.; Llinás, R.R. Enhanced Synaptic Transmission at the Squid Giant Synapse by Artificial Seawater Based on Physically Modified Saline. Front. Synaptic Neurosci. 2014, 6, 2. [Google Scholar] [CrossRef] [PubMed][Green Version]
- Choi, S.; Yu, E.; Kim, D.S.; Sugimori, M.; Llinás, R.R. RNS60, a Charge-Stabilized Nanostructure Saline Alters Xenopus Laevis Oocyte Biophysical Membrane Properties by Enhancing Mitochondrial ATP Production. Physiol. Rep. 2015, 3, e12261. [Google Scholar] [CrossRef]
- Cui, Q.-L.; Kuhlmann, T.; Miron, V.E.; Leong, S.Y.; Fang, J.; Gris, P.; Kennedy, T.E.; Almazan, G.; Antel, J. Oligodendrocyte Progenitor Cell Susceptibility to Injury in Multiple Sclerosis. Am. J. Pathol. 2013, 183, 516–525. [Google Scholar] [CrossRef]
- Xing, Z.; Wang, J.; Ke, H.; Zhao, B.; Yue, X.; Dai, Z.; Liu, J. The Fabrication of Novel Nanobubble Ultrasound Contrast Agent for Potential Tumor Imaging. Nanotechnology 2010, 21, 145607. [Google Scholar] [CrossRef] [PubMed]
- Koyasu, S. The Role of PI3K in Immune Cells. Nat. Immunol. 2003, 4, 313–319. [Google Scholar] [CrossRef]
- Luo, X.; Liao, C.; Quan, J.; Cheng, C.; Zhao, X.; Bode, A.M.; Cao, Y. Posttranslational Regulation of PGC-1α and Its Implication in Cancer Metabolism. Int. J. Cancer 2019, 145, 1475–1483. [Google Scholar] [CrossRef]
- Lee, H.-C.; Wei, Y.-H. Mitochondrial Biogenesis and Mitochondrial DNA Maintenance of Mammalian Cells under Oxidative Stress. Int. J. Biochem. Cell Biol. 2005, 37, 822–834. [Google Scholar] [CrossRef]
- Kung, A.L.; Wang, S.; Klco, J.M.; Kaelin, W.G.; Livingston, D.M. Suppression of Tumor Growth through Disruption of Hypoxia-Inducible Transcription. Nat. Med. 2000, 6, 1335–1340. [Google Scholar] [CrossRef]
- Thirlwell, C.; Schulz, L.; Dibra, H.; Beck, S. Suffocating Cancer: Hypoxia-Associated Epimutations as Targets for Cancer Therapy. Clin. Epigenetics 2011, 3, 9. [Google Scholar] [CrossRef]
- Gonzalo, S. Epigenetics in Health and Disease Epigenetic Alterations in Aging. J. Appl. Physiol. 2010, 109, 586–597. [Google Scholar] [CrossRef] [PubMed]
- Zhang, K.; Fang, Y.; He, Y.; Yin, H.; Guan, X.; Pu, Y.; Zhou, B.; Yue, W.; Ren, W.; Du, D.; et al. Extravascular Gelation Shrinkage-Derived Internal Stress Enables Tumor Starvation Therapy with Suppressed Metastasis and Recurrence. Nat. Commun. 2019, 10, 5380. [Google Scholar] [CrossRef] [PubMed]
- Ito, S.; Shen, L.; Dai, Q.; Wu, S.C.; Collins, L.B.; Swenberg, J.A.; He, C.; Zhang, Y. Tet Proteins Can Convert 5-Methylcytosine to 5-Formylcytosine and 5-Carboxylcytosine. Science 2011, 333, 1300–1303. [Google Scholar] [CrossRef] [PubMed]
- Thienpont, B.; Steinbacher, J.; Zhao, H.; D’Anna, F.; Kuchnio, A.; Ploumakis, A.; Ghesquière, B.; Van Dyck, L.; Boeckx, B.; Schoonjans, L.; et al. Tumour Hypoxia Causes DNA Hypermethylation by Reducing TET Activity. Nature 2016, 537, 63–68. [Google Scholar] [CrossRef]
- Cam, H.; Griesmann, H.; Beitzinger, M.; Hofmann, L.; Beinoraviciute-Kellner, R.; Sauer, M.; Hüttinger-Kirchhof, N.; Oswald, C.; Friedl, P.; Gattenlöhner, S.; et al. P53 Family Members in Myogenic Differentiation and Rhabdomyosarcoma Development. Cancer Cell 2006, 10, 281–293. [Google Scholar] [CrossRef] [PubMed]
- Abbas, T.; Dutta, A. P21 in Cancer: Intricate Networks and Multiple Activities. Nat. Rev. Cancer 2009, 9, 400–414. [Google Scholar] [CrossRef] [PubMed]
- Zhao, Y.; Gu, S.; Guo, J.; Zhang, Z.; Zhang, X.; Li, X.; Chang, C. Aberration of P73 Promoter Methylation in de Novo Myelodysplastic Syndrome. Hematology 2012, 17, 275–282. [Google Scholar] [CrossRef]
- Li, Y.; Nagai, H.; Ohno, T.; Yuge, M.; Hatano, S.; Ito, E.; Mori, N.; Saito, H.; Kinoshita, T. Aberrant DNA Methylation of P57KIP2 Gene in the Promoter Region in Lymphoid Malignancies of B-Cell Phenotype. Blood 2002, 100, 2572–2577. [Google Scholar] [CrossRef]
- Moorcroft, S.C.T.; Roach, L.; Jayne, D.G.; Ong, Z.Y.; Evans, S.D. Nanoparticle-Loaded Hydrogel for the Light-Activated Release and Photothermal Enhancement of Antimicrobial Peptides. ACS Appl. Mater. Interfaces 2020, 12, 24544–24554. [Google Scholar] [CrossRef]
- Newham, G.; Mathew, R.K.; Wurdak, H.; Evans, S.D.; Ong, Z.Y. Polyelectrolyte Complex Templated Synthesis of Monodisperse, Sub-100 Nm Porous Silica Nanoparticles for Cancer Targeted and Stimuli-Responsive Drug Delivery. J. Colloid Interface Sci. 2021, 584, 669–683. [Google Scholar] [CrossRef]
- Noh, S.; Moon, S.H.; Shin, T.-H.; Lim, Y.; Cheon, J. Recent Advances of Magneto-Thermal Capabilities of Nanoparticles: From Design Principles to Biomedical Applications. Nano Today 2017, 13, 61–76. [Google Scholar] [CrossRef]
- Perera, R.; Nittayacharn, P.; Cooley, M.; Jung, O.; Exner, A.A. Ultrasound Contrast Agents and Delivery Systems in Cancer Detection and Therapy. Adv. Cancer Res. 2018, 139, 57–84. [Google Scholar]
- Lin, S.; Shah, A.; Hernández-Gil, J.; Stanziola, A.; Harriss, B.I.; Matsunaga, T.O.; Long, N.; Bamber, J.; Tang, M.-X. Optically and Acoustically Triggerable Sub-Micron Phase-Change Contrast Agents for Enhanced Photoacoustic and Ultrasound Imaging. Photoacoustics 2017, 6, 26–36. [Google Scholar] [CrossRef] [PubMed]
- Laing, S.T.; Moody, M.R.; Kim, H.; Smulevitz, B.; Huang, S.-L.; Holland, C.K.; McPherson, D.D.; Klegerman, M.E. Thrombolytic Efficacy of Tissue Plasminogen Activator-Loaded Echogenic Liposomes in a Rabbit Thrombus Model. Thromb. Res. 2012, 130, 629–635. [Google Scholar] [CrossRef]
- Ye, L.; Yang, L.; Tan, X.; Yang, P.; Liu, Y.; Peng, J.; Zhao, L.; Zhou, Y. Oxygen-Loaded Lipid Nanobubbles for Biofilm Eradication by Combined Trimodal Treatment of Oxygen, Silver, and Photodynamic Therapy. ACS Appl. Nano Mater. 2023, 6, 11715–11724. [Google Scholar] [CrossRef]
- Kim, H.; Jo, G.; Chang, J.H. Ultrasound-Assisted Photothermal Therapy and Real-Time Treatment Monitoring. Biomed. Opt. Express 2018, 9, 4472–4480. [Google Scholar] [CrossRef]
- Kida, H.; Nishimura, K.; Ogawa, K.; Watanabe, A.; Feril, L.B.; Irie, Y.; Endo, H.; Kawakami, S.; Tachibana, K. Nanobubble Mediated Gene Delivery in Conjunction with a Hand-Held Ultrasound Scanner. Front. Pharmacol. 2020, 11, 363. [Google Scholar] [CrossRef]
- Ryu, J.H.; Koo, H.; Sun, I.-C.; Yuk, S.H.; Choi, K.; Kim, K.; Kwon, I.C. Tumor-Targeting Multi-Functional Nanoparticles for Theragnosis: New Paradigm for Cancer Therapy. Adv. Drug Deliv. Rev. 2012, 64, 1447–1458. [Google Scholar] [CrossRef]
- Meng, L.; Cheng, Y.; Tong, X.; Gan, S.; Ding, Y.; Zhang, Y.; Wang, C.; Xu, L.; Zhu, Y.; Wu, J. Tumor Oxygenation and Hypoxia Inducible Factor-1 Functional Inhibition via a Reactive Oxygen Species Responsive Nanoplatform for Enhancing Radiation Therapy and Abscopal Effects. ACS Nano 2018, 12, 8308–8322. [Google Scholar] [CrossRef]
- Haidar, Z.S.; Hamdy, R.C.; Tabrizian, M. Delivery of recombinant bone morphogenetic proteins for bone regeneration and repair. Part A: Current challenges in BMP delivery. Biotechnol. Lett. 2009, 31, 1817–1824. [Google Scholar] [CrossRef]
- Haidar, Z.S.; Hamdy, R.C.; Tabrizian, M. Delivery of recombinant bone morphogenetic proteins for bone regeneration and repair. Part B: Delivery systems for BMPs in orthopaedic and craniofacial tissue engineering. Biotechnol. Lett. 2009, 31, 1825–1835. [Google Scholar] [CrossRef]






| Clinical Indication | Study Type | Oxygen Release Strategy | Delivery | Main Results and Conclusions |
|---|---|---|---|---|
| Lung cancer | in vitro | Diffusion | Cell Culture Media | Uncoated OnB reduce hypoxia-induced resistance in cancer cells [64]. |
| Pancreatic cancer | in vitro/in vivo | UltraSound mediated | Oral | Surfactant-stabilized OnB reduce the transcriptional and protein levels of HIF1α [65]. Lipid-stabilized oxygen micro-bubbles and US reveal a 45% reduction in tumor volume five days after treatment [66]. |
| Ovarian cancer | in vivo | UltraSound mediated | Intraperitoneal | Oxygen and Paclitaxel (PTX)-loaded lipid micro-bubbles downregulate HiF-1α and increase PTX effectivity [67]. |
| Breast cancer | in vitro | Diffusion | Cell Culture Media | OnB revert hypoxia, downregulates HiF-1a, and improve cellular conditions, leading to further medical applications [7]. |
| in vivo | UltraSound mediated | Intraperitoneal | Oxygen micro-bubbles strongly enhance echo intensity in tumor and significantly enhance PO2 after US irradiation [53]. | |
| Chorio- carcinoma | in vitro | Diffusion | Cell Culture Media | Human JEG-3 cells showed a reduction (2-fold decrease—50%) in HiF-1α transcript levels at 3% O2 incubation [68]. |
| NasoPharyngeal carcinoma | in vitro/in vivo | pH-responsive | Intravenous | pH-responsive OnB increase the intra-tumoral oxygen concentration six-fold, suggesting great potential for overcoming hypoxia-induced resistance [69]. |
| Bladder/Colon Tumor Cell lines | in vitro/in vivo | UltraSound mediated | Intravesical Intravascular | OnB are a promising multi-modal and multifunctional strategy for imaging and targeting the hypoxic tumoral micro-environment [70,71]. The bladder tumoral PO2 increased by around 140% after the injection of OnB [72]. Biogenic nanobubbles (gas vesicles) enhance US contrast signal when compared to/with synthetic nanobubbles, enhancing tumor penetration with a range size of 2–200 nm [73]. |
| Glioma | in vitro/in vivo | Photodynamic (PDT) | Intravenous | OnB, stimulated by function as an oxygen self-supplement agent, enhance the survival rate in the glioma-bearing mice model [33]. |
| Clinical Indication | Study Type | Oxygen Release Strategy | Delivery | Main Results and Conclusions |
|---|---|---|---|---|
| Amyotrophic Lateral Sclerosis (ALS) | in vitro/in vivo | Diffusion | Intraperitoneal | RNS60 protects neurons, decreasing ALS progression [37,74] and demonstrating the feasibility, safety, and tolerability of long-term administration of RNS60 in patients with ALS [75]. |
| Clinical Trial | Diffusion | Intravenous | The effect of RNS60 treatment on selected pharmacodynamic biomarkers in ALS patients was concurrently treated with riluzole (NCT03456882). | |
| Multiple Sclerosis (MS) | in vitro/in vivo | Diffusion | Intraperitoneal and Nebulization | RNS60 induced the activation of PI3K, promoting myelin gene transcription in oligodendrocytes (OL) and glial cells [76]. RNS60 enhanced OL spare respiratory capacity (SRC) in response to metabolic stress (glucose-nutrient deprivation) [5]. RNS60 led to the enrichment of anti-autoimmune regulatory T cells (Tregs) suppression of autoimmune Th17 cells [77]. |
| Alzheimer’s disease (AD) | in vivo | Diffusion | Intraperitoneal | RNS60 suppressed the hippocampus neuronal apoptosis and attenuated Tau phosphorylation and the burden of Ab [23]. RNS60 upregulated the plasticity-related proteins (PSD95 and NR2A) and NMDA-dependent hippocampal calcium influx [21]. |
| Parkinson’s disease (PD) | in vitro/in vivo | Diffusion | Intraperitoneal | RNS60 enhance mitochondrial bio-genesis via PI3K/CREB and PGC1alpha in PD model [78]. Moreover, RNS60 inhibited the activation of NF-κB in the SNpc of MPTP-intoxicated mice [78]. |
| Spinal Cord Diseases, Injuries, and Compression | Clinical Trial | US Contrast | Intrathecal | The use of OnB and US improves the identification of discrete areas of perfusion changes in the spinal cord in subjects undergoing spinal cord decompression (NCT05530798). |
| Clinical Indication | Study Type | Oxygen Release Strategy | Delivery | Main Results and Conclusions |
|---|---|---|---|---|
| Respiratory Failure and Acute Lung Trauma/Injury | in vitro/in vivo | Diffusion | Intraperitoneal Intravenous | Peritoneal microbubble oxygenation (PMO) provides extrapulmonary ventilation after complete tracheal occlusion [79]. PMO is also a promising strategy for other pulmonary diseases [6] as it oxygenates blood within 4 sec and does not cause hemolysis or complement activation in hypoxic rabbits [80]. |
| Blood Oxygenation | in vitro/in vivo | Diffusion | Cell Culture Media | Oxygen microbubble-containing dextran solutions were effective for improving blood oxygenation [81]. |
| in vivo | Diffusion | Intravenous | Oxygen microbubbles are safe and effective in delivering more oxygen than human red blood cells (per gram) after being injected in vivo [82]. | |
| ExtraCorporeal Membrane Oxygenation (ECMO) | in vitro | Diffusion | De-oxygenated PBS | Protein-encapsulated oxygen microbubbles rapidly equilibrate hypoxia by releasing their oxygen core into an oxygen-depleted saline solution [83]. |
| Anti-Thrombotic Effect | in vitro | US-mediated | Intravascular | PLA-combined Fe3O4-GO-ASA nanobubbles improve the anti-thrombin parameters and significantly inhibit thrombosis within rabbit blood [84]. |
| MicroFluidic Device for Hypoxemia | in vitro/in vivo | Diffusion | Intravascular | OnB from the device was infused into the femoral vein, in vivo, wherein ∼20% of baseline VO2 can be delivered intravenously in real time [85]. |
| Ischemic Stroke Re-Perfusion | in vivo | US-mediated | Intravascular | OnB with US stimulation provide sono-perfusion and local oxygen for the reduction in brain infarct size and neuroprotection after stroke re-perfusion [86]. |
| Clinical Indication | Study Type | Oxygen Release Strategy | Delivery | Main Results and Conclusions |
|---|---|---|---|---|
| Diabetes, Burns, Tissue necrosis, Bedsores, and Wounds | in vitro/in vivo | US-mediated | Cell Culture Media | Dextran and chitosan nanobubbles might be proposed for the delivery of oxygen, which is enhanced by US with a frequency of 45 kHz in hypoxic-related diseases [2,87]. |
| Clinical Trial (recruiting) | Diffusion | Irrigation | This micro-/nano-bubble solution is suggested as an irrigation solution to improve wound oxygenation in ischemic tissues (NCT05169814). | |
| Diabetic Retinopathy | in vitro/in vivo | Diffusion | Cell Culture Intravitreal | Dextran-OnB release 74.06 µg of O2 after 12 h at 37 °C and mitigate hypoxia during ischemic conditions in the eye upon timely administration [88]. |
| Tissue Cutaneous Lesions | in vitro/in vivo | US-mediated | Cell Culture Media/Gel Formulation Topically Applied | Oxygen-loaded nano-droplets (OLNDs) are more effective than former oxygen-loaded nanobubbles enhancing oxy-hemoglobin levels by photoacoustic [89]. US-activated chitosan-shelled/DFP-cored OLNDs might be a novel, suitable, and cost-effective way to treat several hypoxia-associated pathologies of the cutaneous tissues [3]. |
| Transdermal Drug Release | in vitro/in vivo | US-mediated | Transdermal Micro-needle Gel | The nanobubbles added into a micro-needle patch and used in addition to US cause better penetration and diffusion of drugs [90]. |
| Cytocompatibility of OnB | in vitro | US-mediated | Cell Culture Media | Lipid-shelled/coated OnB show US imaging-responsiveness and enhance cell viability in several cell lines [15]. |
| Drug Delivery in Fluids | in vitro | US-mediated | Hypoxic Solution | Oxygen release from polysaccharides–peptides, Pingxiao, and chitosan is 94.6%, 75.1%, and 40.2% (respectively) higher than water, especially under the US stimulus [91]. |
| On-chip Contrast Agent for US Imaging | in vitro | US-mediated | Microfluidic | Micron-sized lipid shell-based perfluorocarbon gas microbubbles enhance the gas composition for US contrast agents with new shell materials [92]. |
Disclaimer/Publisher’s Note: The statements, opinions and data contained in all publications are solely those of the individual author(s) and contributor(s) and not of MDPI and/or the editor(s). MDPI and/or the editor(s) disclaim responsibility for any injury to people or property resulting from any ideas, methods, instructions or products referred to in the content. |
© 2023 by the authors. Licensee MDPI, Basel, Switzerland. This article is an open access article distributed under the terms and conditions of the Creative Commons Attribution (CC BY) license (https://creativecommons.org/licenses/by/4.0/).
Share and Cite
Viafara Garcia, S.M.; Khan, M.S.; Haidar, Z.S.; Acevedo Cox, J.P. NanoBubble-Mediated Oxygenation: Elucidating the Underlying Molecular Mechanisms in Hypoxia and Mitochondrial-Related Pathologies. Nanomaterials 2023, 13, 3060. https://doi.org/10.3390/nano13233060
Viafara Garcia SM, Khan MS, Haidar ZS, Acevedo Cox JP. NanoBubble-Mediated Oxygenation: Elucidating the Underlying Molecular Mechanisms in Hypoxia and Mitochondrial-Related Pathologies. Nanomaterials. 2023; 13(23):3060. https://doi.org/10.3390/nano13233060
Chicago/Turabian StyleViafara Garcia, Sergio M., Muhammad Saad Khan, Ziyad S. Haidar, and Juan Pablo Acevedo Cox. 2023. "NanoBubble-Mediated Oxygenation: Elucidating the Underlying Molecular Mechanisms in Hypoxia and Mitochondrial-Related Pathologies" Nanomaterials 13, no. 23: 3060. https://doi.org/10.3390/nano13233060
APA StyleViafara Garcia, S. M., Khan, M. S., Haidar, Z. S., & Acevedo Cox, J. P. (2023). NanoBubble-Mediated Oxygenation: Elucidating the Underlying Molecular Mechanisms in Hypoxia and Mitochondrial-Related Pathologies. Nanomaterials, 13(23), 3060. https://doi.org/10.3390/nano13233060

