Future Green Technology: A Freezing Water Micro-Droplet as an Optical Switch Based on a Time-Domain Photonic Hook
Abstract
1. Introduction
2. Model
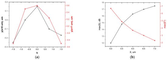
3. Results and Discussion
4. Conclusions
Author Contributions
Funding
Data Availability Statement
Acknowledgments
Conflicts of Interest
References
- Soref, R. Tutorial: Integrated-photonic switching structures. APL Photonics 2018, 3, 021101. [Google Scholar] [CrossRef]
- Cheng, Q.; Rumley, S.; Bahadori, M.; Bergman, K. Photonic switching in high performance datacenters. Opt. Express 2018, 26, 16022–16043. [Google Scholar] [CrossRef] [PubMed]
- Singh, O.; Paulus, R. A critical review of optical switches. J. Opt. Commun. 2021, 000010151520200284. [Google Scholar] [CrossRef]
- Geints, Y.; Minin, O.V.; Yue, L.; Minin, I.V. Wavelength-Scale Photonic Space Switch Proof-Of-Concept Based on Photonic Hook Effect. Ann. Phys. 2021, 533, 2100192. [Google Scholar] [CrossRef]
- Yue, L.; Wang, Z.; Yan, B.; Xie, Y.; Geints, Y.E.; Minin, O.V.; Minin, I.V. Near-Field Light-Bending Photonic Switch: Physics of Switching Based on Three-Dimensional Poynting Vector Analysis. Photonics 2022, 9, 154. [Google Scholar] [CrossRef]
- Paulish, A.; Minin, O.V.; Geints, Y.; Minin, I.V. Experimental Proof-of-Concept of a Spatial Photonic Switch Based on an Off-Axis Zone Plate in Millimeter Wavelength Range. Photonics 2022, 9, 670. [Google Scholar] [CrossRef]
- Lee, C.; Kim, S.; Cho, Y.-H. Silk and Paper: Progress and Prospects in Green Photonics and Electronics. Adv. Sustain. Syst. 2022, 6, 2000216. [Google Scholar] [CrossRef]
- Tünnermann, A.; Tatsuno, K. Green photonics: Sustainable solutions for a future with light. Adv. Opt. Technol. 2014, 3, 497–498. [Google Scholar] [CrossRef]
- Eisenstein, G.; Bimberg, D. (Eds.) . Green Photonics and Electronics; Springer: Cham, Switzerland, 2018. [Google Scholar] [CrossRef]
- Horiuchi, N. A low-cost simple lens. Nat. Photonics 2012, 6, 418. [Google Scholar] [CrossRef]
- Maayani, S.; Martin, L.; Carmon, T. Water-walled microfluidics for high-optical finesse cavities. Nat. Commun. 2016, 7, 10435. [Google Scholar] [CrossRef]
- Chen, X.; Fu, L.; Lu, Q.; Wu, X.; Xie, S. Packaged Droplet Microresonator for Thermal Sensing with High Sensitivity. Sensors 2018, 18, 3881. [Google Scholar] [CrossRef]
- Garnier, L.; Lhermite, H.; Vié, V.; Cormerais, H.; Pin, O.; Liddell, Q.; Bêche, B. Following the mechanisms of a single water droplet drying by means of photonic resonant structure. In Proceedings of the 2019 Conference on Lasers and Electro-Optics Europe and European Quantum Electronics Conference, Munich, Germany, 23–27 June 2019. [Google Scholar]
- Giorgini, A.; Avino, S.; Malara, P.; De Natale, P.; Gagliardi, G. Liquid Droplet Microresonators. Sensors 2019, 19, 473. [Google Scholar] [CrossRef] [PubMed]
- Capocefalo, A.; Quintiero, E.; Conti, C.; Ghofraniha, N.; Viola, I. Droplet Lasers for Smart Photonic Labels. ACS Appl. Mater. Interfaces 2021, 13, 51485. [Google Scholar] [CrossRef] [PubMed]
- Su, H.; Hurd Price, H.; Jing, L.; Tian, Q.; Liu, J.; Qian, K. Janus particles: Design, preparation, and biomedical applications. Mater. Today Bio 2019, 4, 100033. [Google Scholar] [CrossRef]
- Minin, O.V.; Minin, I.V.; Cao, Y. Time domain self-bending photonic hook beam based on freezing water droplet. Sci. Rep. 2023, 13, 7732. [Google Scholar] [CrossRef] [PubMed]
- Mestechkin, M. On the shape and size of liquid droplets on flat solid surfaces. Mater. Sci. Eng. 2022, 6, 57–62. [Google Scholar]
- Hassan, G.; Yilbas, B.S.; Al-Sharafi, A.; Sahin, A.Z.; Al-Qahtani, H. Solar energy harvesting and self-cleaning of surfaces by an impacting water droplet. Int. J. Energy Res. 2020, 44, 388–401. [Google Scholar] [CrossRef]
- Seguy, L.; Protiere, S.; Huerre, A. Role of geometry and adhesion in droplet freezing dynamics. Phys. Rev. Fluids 2023, 8, 033601. [Google Scholar] [CrossRef]
- Marín, G.; Enríquez, R.; Brunet, P.; Colinet, P.; Snoeijer, H. Universality of Tip Singularity Formation in Freezing Water Drops. Phys. Rev. Lett. 2014, 113, 054301. [Google Scholar] [CrossRef]
- Geints, Y.; Zemlyanov, A.; Minin, O.V.; Minin, I.V. Systematic study and comparison of photonic nanojets produced by dielectric microparticles in 2D- and 3D-spatial configurations. J. Opt. 2018, 20, 065606. [Google Scholar] [CrossRef]
- Thormahlen, I.; Straub, J.; Grigull, U. Refractive index of water and its dependence on wavelength, temperature, and density. J. Phys. Chem. Ref. Data 1985, 14, 933. [Google Scholar] [CrossRef]
- Dholakia, K.; Bruce, G.D. Optical hook. Nat. Photonics 2019, 13, 225. [Google Scholar] [CrossRef]
- Christodoulides, D.N. Foreword. In The Photonic Hook; Springer: Cham, Switzerland, 2021; pp. vii–viii. [Google Scholar] [CrossRef]
- Shayunusov, D.; Eskin, D.; Balakin, B.V.; Chugunov, S.; Johansen, S.T.; Akhatov, I. Modeling Water Droplet Freezing and Collision with a Solid Surface. Energies 2021, 14, 1020. [Google Scholar] [CrossRef]
- Tao, L.C. Generalized numerical solutions of freezing a saturated liquid in cylinders and spheres. AIChE J. 1967, 13, 165–169. [Google Scholar] [CrossRef]
- Meng, Z.; Zhang, P. Freezing dynamics of supercooled micro-sized water droplets. Int. J. Heat Mass Transf. 2022, 193, 122955. [Google Scholar] [CrossRef]
- Wang, C.; Xu, Z.; Zhang, H.; Zheng, J.; Hao, P.; He, F.; Zhang, X. A new freezing model of sessile droplets considering ice fraction and ice distribution after recalescence. Phys. Fluids 2022, 34, 092115. [Google Scholar] [CrossRef]
- Ando, K.; Arakawa, M.; Terasaki, A. Freezing of micrometer-sized liquid droplets of pure water evaporatively cooled in a vacuum. Phys. Chem. Chem. Phys. 2018, 20, 28435–28444. [Google Scholar] [CrossRef]
- Korolev, A.; Leisner, T. Review of experimental studies of secondary ice production. Atmos. Chem. Phys. 2020, 20, 11767–11797. [Google Scholar] [CrossRef]
- Lee, Y.U.; Choi, E.Y.; Woo, J.H.; Kim, E.S.; Wu, J.W. Reflection resonance switching in metamaterial twisted nematics cell. Opt. Express 2013, 21, 17492–17497. [Google Scholar] [CrossRef]
- Ren, H.; Wu, S.-T. Optical switch using a deformable liquid droplet. Opt. Lett. 2010, 35, 3826–3828. [Google Scholar] [CrossRef]
- Uebbing, J.J.; Hengstler, S.; Schroeder, D.; Venkatesh, S.; Haven, R. Heat and Fluid Flow in an Optical Switch Bubble. J. Microelectromech. Syst. 2006, 15, 1528–1539. [Google Scholar] [CrossRef]
- Hauffe, R.; Petermann, K. Thermo-Optic Switching. In Optical Switching; El-Bawab, T.S., Ed.; Springer: Boston, MA, USA, 2006. [Google Scholar]
- DiSalvo, F. Thermoelectric Cooling and Power Generation. Science 1999, 285, 703–706. [Google Scholar] [CrossRef]
- Wang, D.; Sun, Q.; Hokkanen, M.J.; Zhang, C.; Lin, F.Y.; Liu, Q.; Zhu, S.P.; Zhou, T.; Chang, Q.; He, B.; et al. Design of robust superhydrophobic surfaces. Nature 2020, 582, 55–59. [Google Scholar] [CrossRef] [PubMed]
- Fagerström, E.; Ljung, A.-L.; Karlsson, L.; Lycksam, H. Influence of Substrate Material on Flow in Freezing Water Droplets—An Experimental Study. Water 2021, 13, 1628. [Google Scholar] [CrossRef]
- Makanjuola, O.; Lalia, B.S.; Hashaikeh, R. Thermoelectric heating and cooling for efficient membrane distillation. Case Stud. Therm. Eng. 2021, 28, 101540. [Google Scholar] [CrossRef]
- Starostin, A.; Strelnikov, V.; Dombrovsky, L.; Shoval, S.; Bormashenko, E. On the universality of shapes of the freezing water droplets. Colloid Interface Sci. Commun. 2022, 47, 100590. [Google Scholar] [CrossRef]
- Rahim, A.; Hermans, A.; Wohlfeil, B.; Petousi, D.; Kuyken, B.; Van Thourhout, D.; Baets, R. Taking silicon photonics modulators to a higher performance level: State-of-the-art and a review of new technologies. Adv. Photonics 2021, 3, 024003. [Google Scholar] [CrossRef]
- Zhong, C.; Zhang, Z.; Ma, H.; Wei, M.; Ye, Y.; Wu, J.; Tang, B.; Zhang, P.; Liu, R.; Li, J.; et al. Silicon Thermo-Optic Switches with Graphene Heaters Operating at Mid-Infrared Waveband. Nanomaterials 2022, 12, 1083. [Google Scholar] [CrossRef]
- Minin, I.V.; Minin, O.V. Mesotronics: Some new unusual optical effects. Photonics 2022, 9, 762. [Google Scholar] [CrossRef]
- Chu, F.; Zhang, X.; Li, S.; Jin, H.; Zhang, J.; Wu, X.; Wen, D. Bubble formation in freezing droplets. Phys. Rev. Fluids 2019, 4, 071601. [Google Scholar] [CrossRef]
- Jamekhorshid, A.; Sadrameli, S.M.; Farid, M. A review of microencapsulation methods of phase change materials (PCMs) as a thermal energy storage (TES) medium. Renew. Sustain. Energy Rev. 2014, 31, 531–542. [Google Scholar] [CrossRef]
- Bah, M.G.; Bilal, H.M.; Wang, J. Fabrication and application of complex microcapsules: A review. Soft Matter 2020, 16, 570. [Google Scholar] [CrossRef] [PubMed]
- Wang, X.; Wang, X.; Ren, Q.; Cai, H.; Xin, J.; Lang, Y.; Xiao, X.; Lan, Z.; You, J.; Sha, W.E. Temperature-controlled optical switch metasurface with large local field enhancement based on FW-BIC. Front. Nanotechnol. 2023, 5, 1112100. [Google Scholar] [CrossRef]





Disclaimer/Publisher’s Note: The statements, opinions and data contained in all publications are solely those of the individual author(s) and contributor(s) and not of MDPI and/or the editor(s). MDPI and/or the editor(s) disclaim responsibility for any injury to people or property resulting from any ideas, methods, instructions or products referred to in the content. |
© 2023 by the authors. Licensee MDPI, Basel, Switzerland. This article is an open access article distributed under the terms and conditions of the Creative Commons Attribution (CC BY) license (https://creativecommons.org/licenses/by/4.0/).
Share and Cite
Minin, O.V.; Cao, Y.; Minin, I.V. Future Green Technology: A Freezing Water Micro-Droplet as an Optical Switch Based on a Time-Domain Photonic Hook. Nanomaterials 2023, 13, 2168. https://doi.org/10.3390/nano13152168
Minin OV, Cao Y, Minin IV. Future Green Technology: A Freezing Water Micro-Droplet as an Optical Switch Based on a Time-Domain Photonic Hook. Nanomaterials. 2023; 13(15):2168. https://doi.org/10.3390/nano13152168
Chicago/Turabian StyleMinin, Oleg V., Yinghui Cao, and Igor V. Minin. 2023. "Future Green Technology: A Freezing Water Micro-Droplet as an Optical Switch Based on a Time-Domain Photonic Hook" Nanomaterials 13, no. 15: 2168. https://doi.org/10.3390/nano13152168
APA StyleMinin, O. V., Cao, Y., & Minin, I. V. (2023). Future Green Technology: A Freezing Water Micro-Droplet as an Optical Switch Based on a Time-Domain Photonic Hook. Nanomaterials, 13(15), 2168. https://doi.org/10.3390/nano13152168

