Sorafenib Nanomicelles Effectively Shrink Tumors by Vaginal Administration for Preoperative Chemotherapy of Cervical Cancer
Abstract
:1. Introduction
2. Materials and Methods
2.1. Materials
2.2. Preparation of Micelles
2.3. Preparation of Micelles Loaded HPMC
2.4. Characterization
2.4.1. Particle Size and Distribution
2.4.2. Morphology
2.4.3. Drug Loading (DL) and Encapsulation Efficiency (EE)
2.4.4. Crystalline Characterization
2.4.5. Stability
2.4.6. In Vitro Release
2.5. Cellular Experiments
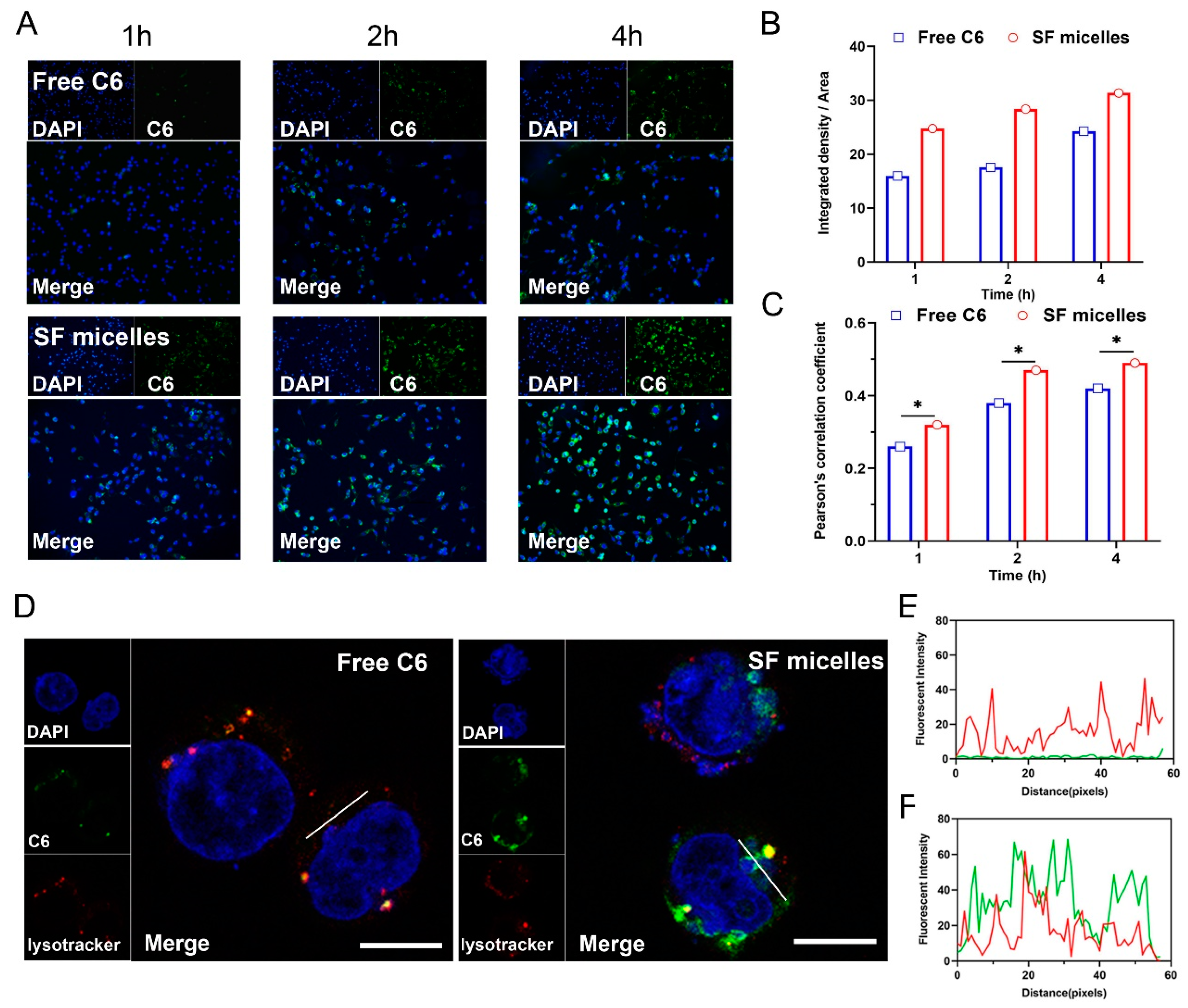
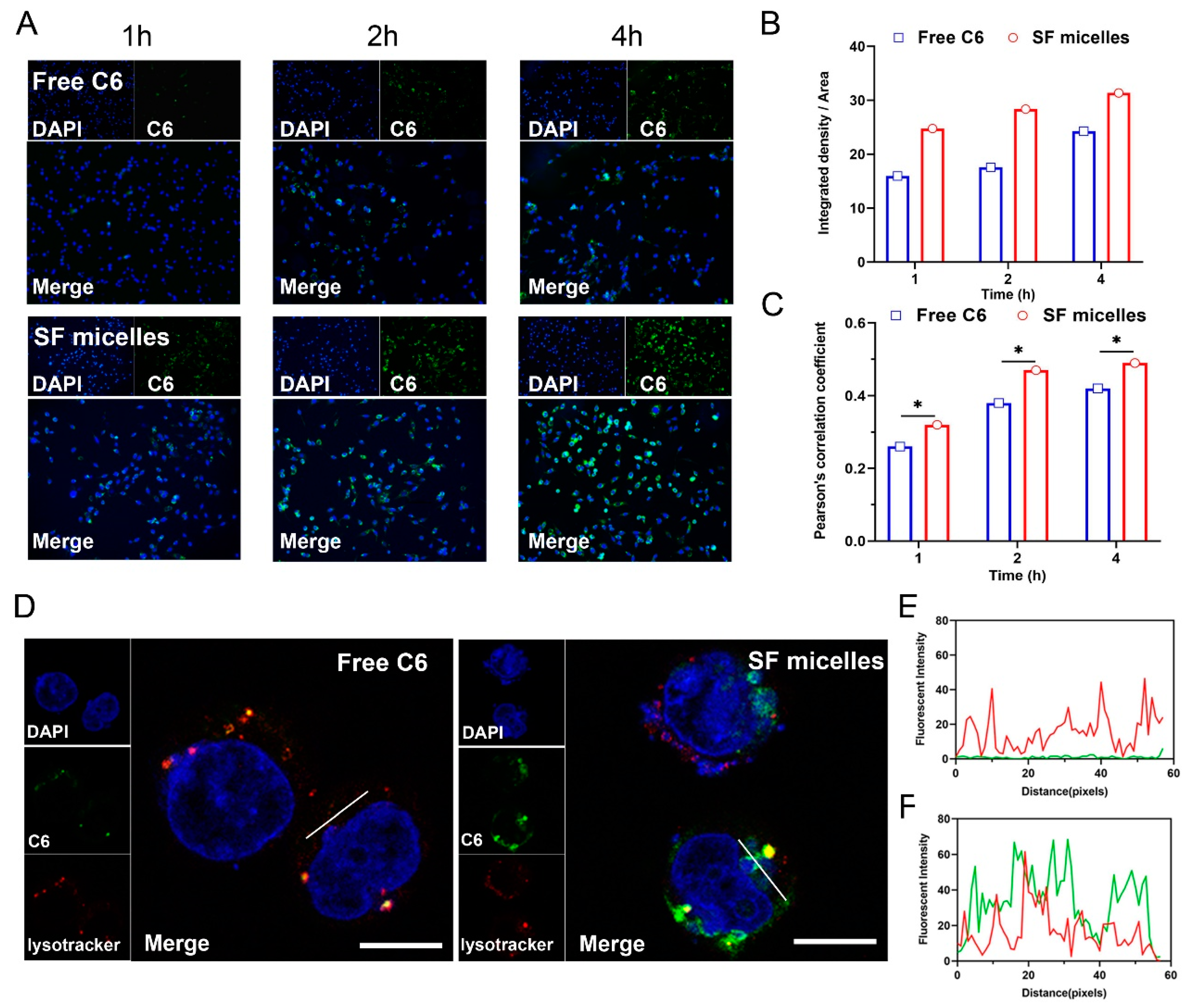
2.5.1. Cellular Uptake
2.5.2. In Vitro Cytotoxicity
2.6. Characterization of HPMC as a Micellar Dispersion Carrier
2.7. In Vivo Intravaginal Residence
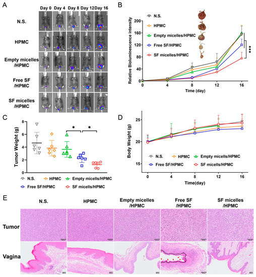
2.8. In Vivo Evaluation in TC-1-Luc Model Tumor-Bearing Mice
2.9. Statistical Analysis
3. Results and Discussion
3.1. Optimization
3.2. Successful Preparation of SF Micelles
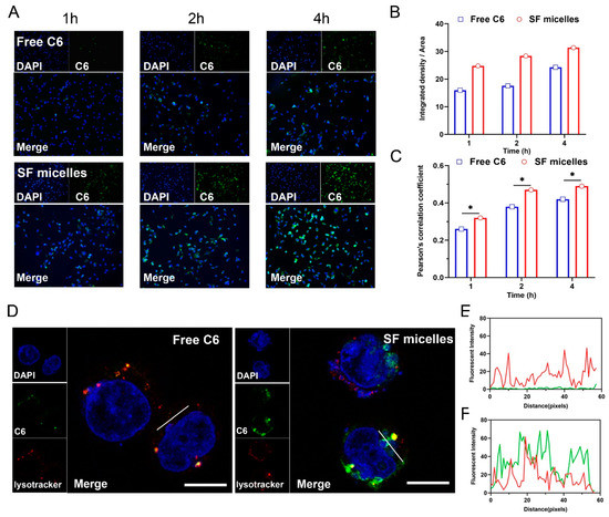
3.3. In Vitro Cellular Uptake and Cytotoxicity of Micelles
3.4. SF Micelles Dispersed in HPMC Facilitate Intravaginal Retention
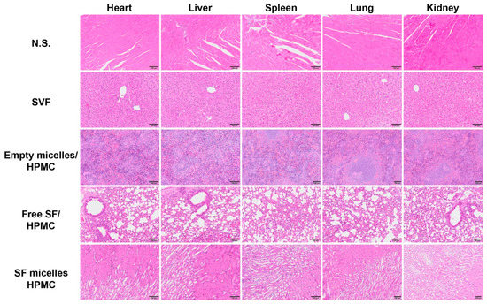
3.5. Tumor Shrinkage Effect in the Orthotopic TC-1 Cervical Cancer Model
3.6. Discussion
4. Conclusions
Author Contributions
Funding
Institutional Review Board Statement
Informed Consent Statement
Data Availability Statement
Conflicts of Interest
Appendix A



| Sample | SF:TPGS | Size (nm) | PDI | Zeta potential (mV) | DL (%) | EE (%) |
|---|---|---|---|---|---|---|
| S1 | 20:40 | 194.67 ± 1.69 | 0.35 ± 0.002 | −2.01 ± 0.81 | 30.52 ± 0.48 | 57.97 ± 0.12 |
| S2 | 15:40 | 64.82 ± 1.17 | 0.16 ± 0.003 | −1.43 ± 0.43 | 23.15 ± 0.62 | 63.92 ± 0.15 |
| S3 | 10:40 | 81.12 ± 1.91 | 0.25 ± 0.014 | −1.03 ± 0.52 | 18.38 ± 0.56 | 70.11 ± 0.21 |
| S4 | 8:40 | 67.18 ± 0.66 | 0.17 ± 0.008 | −1.54 ± 0.8 | 15.90 ± 0.46 | 89.4 ± 0.19 |
| S5 | 4:40 | 36.11 ± 1.29 | 0.23 ± 0.006 | −2.24 ± 0.89 | 8.21 ± 0.33 | 90.4 ± 0.28 |
| S6 | 2:40 | 35.82 ± 1.15 | 0.23 ± 0.004 | −0.94 ± 1.33 | 3.92 ± 0.14 | 90.68 ± 0.23 |
| S7 | 1.5:40 | 39.15 ± 0.25 | 0.25 ± 0.004 | −2.01 ± 0.44 | 2.47 ± 0.19 | 91.56 ± 0.13 |
| S8 | 1:40 | 36.17 ± 1.12 | 0.26 ± 0.009 | −2.78 ± 0.34 | 1.91 ± 0.21 | 93.47 ± 0.32 |





References
- Milosevic, M.F.; Townsley, C.A.; Chaudary, N.; Clarke, B.; Pintilie, M.; Fan, S.; Glicksman, R.; Haider, M.; Kim, S.; MacKay, H.; et al. Sorafenib Increases Tumor Hypoxia in Cervical Cancer Patients Treated With Radiation Therapy: Results of a Phase 1 Clinical Study. Int. J. Radiat. Oncol Biol. Phys. 2016, 94, 111–117. [Google Scholar] [CrossRef]
- Katsumata, N.; Yoshikawa, H.; Kobayashi, H.; Saito, T.; Kuzuya, K.; Nakanishi, T.; Yasugi, T.; Yaegashi, N.; Yokota, H.; Kodama, S.; et al. Phase III randomised controlled trial of neoadjuvant chemotherapy plus radical surgery vs radical surgery alone for stages IB2, IIA2, and IIB cervical cancer: A Japan Clinical Oncology Group trial (JCOG 0102). Br. J. Cancer 2013, 108, 1957–1963. [Google Scholar] [CrossRef] [PubMed] [Green Version]
- Yee, G.P.; de Souza, P.; Khachigian, L.M. Current and potential treatments for cervical cancer. Curr. Cancer Drug Targets 2013, 13, 205–220. [Google Scholar] [CrossRef] [PubMed]
- Pectasides, D.; Kamposioras, K.; Papaxoinis, G.; Pectasides, E. Chemotherapy for recurrent cervical cancer. Cancer Treat. Rev. 2008, 34, 603–613. [Google Scholar] [CrossRef] [PubMed]
- Sardi, J.E.; Boixadera, M.A.; Sardi, J.J. Neoadjuvant chemotherapy in cervical cancer: A new trend. Curr. Opin. Obs. Gynecol. 2005, 17, 43–47. [Google Scholar] [CrossRef] [PubMed]
- Tao, X.; Hu, W.; Ramirez, P.T.; Kavanagh, J.J. Chemotherapy for recurrent and metastatic cervical cancer. Gynecol. Oncol. 2008, 110, S67–S71. [Google Scholar] [CrossRef]
- Markman, M. Advances in cervical cancer pharmacotherapies. Expert Rev. Clin. Pharmacol. 2014, 7, 219–223. [Google Scholar] [CrossRef]
- Sun, W.; Wang, X.; Li, J.; You, C.; Lu, P.; Feng, H.; Kong, Y.; Zhang, H.; Liu, Y.; Jiao, R.; et al. MicroRNA-181a promotes angiogenesis in colorectal cancer by targeting SRCIN1 to promote the SRC/VEGF signaling pathway. Cell Death Dis. 2018, 9, 438. [Google Scholar] [CrossRef] [Green Version]
- Ma, M.K.F.; Lau, E.Y.T.; Leung, D.H.W.; Lo, J.; Ho, N.P.Y.; Cheng, L.K.W.; Ma, S.; Lin, C.H.; Copland, J.A.; Ding, J.; et al. Stearoyl-CoA desaturase regulates sorafenib resistance via modulation of ER stress-induced differentiation. J. Hepatol. 2017, 67, 979–990. [Google Scholar] [CrossRef] [PubMed] [Green Version]
- del Campo, J.M.; Prat, A.; Gil-Moreno, A.; Perez, J.; Parera, M. Update on novel therapeutic agents for cervical cancer. Gynecol. Oncol. 2008, 110, S72–S76. [Google Scholar] [CrossRef] [PubMed]
- Bray, F.; Ferlay, J.; Soerjomataram, I.; Siegel, R.L.; Jemal, A. Global Cancer Statistics 2018: GLOBOCAN Estimates of Incidence and Mortality Worldwide for 36 Cancers in 185 Countries. CA Cancer J. Clin. 2018, 68, 394–424. [Google Scholar] [CrossRef] [Green Version]
- Gadaleta, C.D.; Sciorsci, R.L.; Rizzo, A.; Mangia, A.; Patruno, R.; Goffredo, V.; Gadaleta-Caldarola, G.; Ranieri, G. Sorafenib (BAY 43-9006) in hepatocellular carcinoma patients: From discovery to clinical development. Curr. Med. Chem. 2012, 19, 938–944. [Google Scholar]
- Liu, C.; Chen, Z.; Chen, Y.; Lu, J.; Li, Y.; Wang, S.; Wu, G.; Qian, F. Improving Oral Bioavailability of Sorafenib by Optimizing the "Spring" and "Parachute" Based on Molecular Interaction Mechanisms. Mol. Pharm. 2016, 13, 599–608. [Google Scholar] [CrossRef] [PubMed]
- Ganten, T.M.; Stauber, R.E.; Schott, E.; Malfertheiner, P.; Buder, R.; Galle, P.R.; Göhler, T.; Walther, M.; Koschny, R.; Gerken, G. Sorafenib in Patients with Hepatocellular Carcinoma-Results of the Observational INSIGHT Study. Clin. Cancer Res. 2017, 23, 5720–5728. [Google Scholar] [CrossRef] [PubMed] [Green Version]
- Pellosi, D.S.; Moret, F.; Fraix, A.; Marino, N.; Maiolino, S.; Gaio, E.; Hioka, N.; Reddi, E.; Sortino, S.; Quaglia, F. Pluronic® P123/F127 mixed micelles delivering sorafenib and its combination with verteporfin in cancer cells. Int. J. Nanomed. 1988, 11, 4479. [Google Scholar]
- Zhang, L.; Gong, F.; Zhang, F.; Ma, J.; Zhang, P.; Shen, J. Targeted therapy for human hepatic carcinoma cells using folate-functionalized polymeric micelles loaded with superparamagnetic iron oxide and sorafenib in vitro. Int. J. Nanomed. 2013, 2013, 1517–1524. [Google Scholar] [CrossRef] [PubMed] [Green Version]
- Su, Y.; Wang, K.; Li, Y.; Song, W.; Xin, Y.; Zhao, W.; Tian, J.; Ren, L.; Lu, L. Sorafenib-loaded polymeric micelles as passive targeting therapeutic agents for hepatocellular carcinoma therapy. Nanomedicine 2018, 13, 1009–1023. [Google Scholar] [CrossRef] [PubMed] [Green Version]
- Mo, L.; Song, J.G.; Lee, H.; Zhao, M.; Kim, H.Y.; Lee, Y.J.; Ko, H.W.; Han, H.K. PEGylated hyaluronic acid-coated liposome for enhanced in vivo efficacy of sorafenib via active tumor cell targeting and prolonged systemic exposure. Nanomed. Nanotechnol. Biol. Med. 2018, 14, 557–567. [Google Scholar] [CrossRef]
- Zhao, M.; Lee, S.H.; Song, J.G.; Kim, H.Y.; Han, H.K. Enhanced oral absorption of sorafenib via the layer-by-layer deposition of a pH-sensitive polymer and glycol chitosan on the liposome. Int. J. Pharm. 2018, 544, 14–20. [Google Scholar] [CrossRef]
- Liu, J.; Boonkaew, B.; Arora, J.; Mandava, S.H.; Maddox, M.M.; Chava, S.; Callaghan, C.; He, J.; Dash, S.; John, V.T.; et al. Comparison of Sorafenib-Loaded Poly (Lactic/Glycolic) Acid and DPPC Liposome Nanoparticles in the in Vitro Treatment of Renal Cell Carcinoma. J. Pharm. Sci. 2015, 104, 1187–1196. [Google Scholar] [CrossRef]
- Giglio, V.; Viale, M.; Bertone, V.; Maric, I.; Vaccarone, R.; Vecchio, G. Cyclodextrin polymers as nanocarriers for sorafenib. Investig. New Drugs 2018, 36, 370–379. [Google Scholar] [CrossRef] [PubMed]
- Guo, Y.; Zhong, T.; Duan, X.C.; Zhang, S.; Yao, X.; Yin, Y.F.; Huang, D.; Ren, W.; Zhang, Q.; Zhang, X. Improving anti-tumor activity of sorafenib tosylate by lipid- and polymer-coated nanomatrix. Drug Deliv. 2017, 24, 270–277. [Google Scholar] [CrossRef] [PubMed] [Green Version]
- Bernabeu, E.; Chiappetta, D.A. Vitamin E TPGS Used as Emulsifier in the Preparation of Nanoparticulate Systems. J. Biomater. Tissue Eng. 2013, 3, 122–134. [Google Scholar] [CrossRef]
- Dou, J.; Zhang, H.; Liu, X.; Zhang, M.; Zhai, G. Preparation and evaluation in vitro and in vivo of docetaxel loaded mixed micelles for oral administration. Colloids Surf. B Biointerfaces 2014, 114, 20–27. [Google Scholar] [CrossRef] [PubMed]
- Zhang, X.Y.; Zhang, Y.D. Enhanced antiproliferative and apoptosis effect of paclitaxel-loaded polymeric micelles against non-small cell lung cancers. Tumour Biol. J. Int. Soc. Oncodev. Biol. Med. 2015, 36, 4949. [Google Scholar] [CrossRef]
- Muthu, M.S.; Kulkarni, S.A.; Liu, Y.; Feng, S.S. Development of docetaxel-loaded vitamin E TPGS micelles: Formulation optimization, effects on brain cancer cells and biodistribution in rats. Nanomedicine 2012, 7, 353–364. [Google Scholar] [CrossRef] [PubMed]
- Zhang, Z.; Tan, S.; Feng, S.S. Vitamin E TPGS as a molecular biomaterial for drug delivery. Biomaterials 2012, 33, 4889–4906. [Google Scholar] [CrossRef]
- Tuğcu-Demiröz, F.; Acartürk, F.; Erdoğan, D. Development of long-acting bioadhesive vaginal gels of oxybutynin: Formulation, in vitro and in vivo evaluations. Int. J. Pharm. 2013, 457, 25–39. [Google Scholar] [CrossRef] [PubMed]
- Owen, D.H.; Katz, D.F. A vaginal fluid simulant. Contraception 1999, 59, 91–95. [Google Scholar] [CrossRef]
- Yang, M.; Yu, T.; Wang, Y.Y.; Lai, S.K.; Zeng, Q.; Miao, B.; Tang, B.C.; Simons, B.W.; Ensign, L.M.; Liu, G.; et al. Vaginal Delivery of Paclitaxel via Nanoparticles with Non-Mucoadhesive Surfaces Suppresses Cervical Tumor Growth. Adv. Healthc. Mater. 2014, 3, 1044–1052. [Google Scholar] [CrossRef] [Green Version]
- Zhang, J.; Wang, T.; Mu, S.; Olerile, L.D.; Yu, X.; Zhang, N. Biomacromolecule/lipid hybrid nanoparticles for controlled delivery of sorafenib in targeting hepatocellular carcinoma therapy. Nanomedicine 2017, 12, 911–925. [Google Scholar] [CrossRef] [PubMed]
- Ci, L.; Huang, Z.; Yu, L.; Liu, Z.; Gang, W.; Lu, W. Amino-functionalized poloxamer 407 with both mucoadhesive and thermosensitive properties:preparation, characterization and application in a vaginal drug delivery system. Acta Pharm. Sin. B. 2017, 7, 593–602. [Google Scholar] [CrossRef] [PubMed]
- Ci, L.Q.; Huang, Z.G.; Lv, F.M.; Wang, J.; Feng, L.L.; Sun, F.; Cao, S.J.; Liu, Z.P.; Liu, Y.; Wei, G.; et al. Enhanced Delivery of Imatinib into Vaginal Mucosa via a New Positively Charged Nanocrystal-Loaded in Situ Hydrogel Formulation for Treatment of Cervical Cancer. Pharmaceutics 2019, 11, 15. [Google Scholar] [CrossRef] [Green Version]
- Jug, M.; Hafner, A.; Lovrić, J.; Kregar, M.L.; Pepić, I.; Vanić, Ž.; Cetina-Čižmek, B.; Filipović-Grčić, J. An overview of in vitro dissolution/release methods for novel mucosal drug delivery systems. J. Pharm. Biomed. Anal. 2018, 147, 350–366. [Google Scholar] [CrossRef] [PubMed]
- Paveli, E.; Skalko-Basnet, N.; Filipovi-Gri, J.; Martinac, A.; Jalšenjak, I. Development and in vitro evaluation of a liposomal vaginal delivery system for acyclovir. J. Control. Release 2005, 106, 34–43. [Google Scholar] [CrossRef] [PubMed]
- Zierden, H.C.; Josyula, A.; Shapiro, R.L.; Hsueh, H.T.; Ensign, L.M. Avoiding a Sticky Situation: Bypassing the Mucus Barrier for Improved Local Drug Delivery. Trends Mol. Med. 2021, 27, 436–450. [Google Scholar] [CrossRef]
- Kim, M.S.; Kim, J.S.; Cho, W.K.; Hwang, S.J. Enhanced solubility and oral absorption of sirolimus using D-α-tocopheryl polyethylene glycol succinate micelles. Artif. Cells 2013, 41, 85–91. [Google Scholar] [CrossRef]
- Lu, Y.; Li, Y.; Wu, W. Injected nanocrystals for targeted drug delivery. Acta Pharm. Sin. B. 2016, 6, 106–113. [Google Scholar] [CrossRef] [PubMed] [Green Version]
- Popielarski, S.R.; Hu-Lieskovan, S.; French, S.W.; Triche, T.J.; Davis, M.E. A Nanoparticle-Based Model Delivery System To Guide the Rational Design of Gene Delivery to the Liver. 2. In Vitro and In Vivo Uptake Results. Bioconjug. Chem. 2005, 16, 1071–1080. [Google Scholar] [CrossRef]
- Madathiparambil Visalakshan, R.; González García, L.E.; Benzigar, M.R.; Ghazaryan, A.; Simon, J.; Mierczynska-Vasilev, A.; Michl, T.D.; Vinu, A.; Mailänder, V.; Morsbach, S.; et al. The Influence of Nanoparticle Shape on Protein Corona Formation. Small 2020, 16, e2000285. [Google Scholar] [CrossRef]
- Chai, Z.; Ran, D.; Lu, L.; Zhan, C.; Ruan, H.; Lu, X.; Xie, C.; Jiang, K.; Li, J.; Zhou, J.; et al. Ligand-Modified Cell Membrane Enables Targeted Delivery of Drug Nanocrystals to Glioma. ACS Nano 2019, 13, 5591–5601. [Google Scholar] [CrossRef]
- Wang, J.; Lv, F.M.; Wang, D.L.; Du, J.L.; Guo, H.Y.; Chen, H.N.; Zhao, S.J.; Liu, Z.P.; Liu, Y. Synergistic Antitumor Effects on Drug-Resistant Breast Cancer of Paclitaxel/Lapatinib Composite Nanocrystals. Molecules 2020, 25, 604. [Google Scholar] [CrossRef] [PubMed] [Green Version]
- Mi, Y.; Mu, C.; Wolfram, J.; Deng, Z.; Hu, T.Y.; Liu, X.; Blanco, E.; Shen, H.; Ferrari, M. A Micro/Nano Composite for Combination Treatment of Melanoma Lung Metastasis. Adv Healthc Mater. 2016, 5, 936–946. [Google Scholar] [CrossRef] [Green Version]
- Yu, C.; He, B.; Zhang, H.; Dai, W.B.; Wang, X.Q.; Zhang, Q. Transcellular process of coumarin 6 loaded PEG-PCL micelles on MDCK epithelial cells. Acta Pharm Sin. 2013, 48, 1484–1490. [Google Scholar]
- Valenta, C. The use of mucoadhesive polymers in vaginal delivery. Adv Drug Deliv Rev. 2005, 57, 1692–1712. [Google Scholar] [CrossRef] [PubMed]
- Lai, S.K.; O’Hanlon, D.E.; Harrold, S.; Man, S.T.; Wang, Y.Y.; Cone, R.; Hanes, J. Rapid transport of large polymeric nanoparticles in fresh undiluted human mucus. Proc. Natl. Acad. Sci. USA 2007, 104, 1482–1487. [Google Scholar] [CrossRef] [PubMed] [Green Version]
- Lv, F.; Wang, J.; Chen, H.; Sui, L.; Feng, L.; Liu, Z.; Liu, Y.; Wei, G.; Lu, W. Enhanced mucosal penetration and efficient inhibition efficacy against cervical cancer of PEGylated docetaxel nanocrystals by TAT modification. J Control. Release 2021, 336, 572–582. [Google Scholar] [CrossRef]
- Zeng, Q.; Peng, S.; Monie, A.; Yang, M.; Pang, X.; Hung, C.F.; Wu, T.C. Control of Cervicovaginal HPV-16 E7-Expressing Tumors by the Combination of Therapeutic HPV Vaccination and Vascular Disrupting Agents. Hum Gene Ther. 2011, 22, 809–819. [Google Scholar] [CrossRef] [PubMed] [Green Version]
- Scatena, C.D.; Hepner, M.A.; Oei, Y.A.; Dusich, J.M.; Yu, S.F.; Purchio, T.; Contag, P.R.; Jenkins, D.E. Imaging of bioluminescent LNCaP-luc-M6 tumors: A new animal model for the study of metastatic human prostate cancer. Prostate 2010, 59, 292–303. [Google Scholar] [CrossRef]
- Edinger, M.; Cao, Y.A.; Hornig, Y.S.; Jenkins, D.E.; Verneris, M.R.; Bachmann, M.H.; Negrin, R.; Contag, C. Advancing animal models of neoplasia through in vivo bioluminescence imaging. Eur. J. Cancer 2002, 38, 2128–2136. [Google Scholar] [CrossRef]
- Zeamari, S.; Rumping, G.; Floot, B.; Lyons, S.; Stewart, F.A. In vivo bioluminescence imaging of locally disseminated colon carcinoma in rats. Br. J. Cancer. 2004, 90, 1259–1264. [Google Scholar] [CrossRef] [Green Version]
- Lin, K.Y.; Guarnieri, F.G.; Staveley-O’Carroll, K.F.; Levitsky, H.I.; August, J.T.; Pardoll, D.M.; Wu, T.C. Treatment of established tumors with a novel vaccine that enhances major histocompatibility class II presentation of tumor antigen. Cancer Res. 1996, 56, 21–26. [Google Scholar] [PubMed]
- Yan, G.; Ling, B.L.; Zhai, G. Preparation and characterization of Pluronic/TPGS mixed micelles for solubilization of camptothecin. Colloids Surf. B Biointerfaces 2008, 64, 194–199. [Google Scholar]
- Wang, Y.; Han, X.; Wang, J.; Wang, Y. Preparation, characterization and in vivo evaluation of amorphous tacrolimus nanosuspensions produced using CO2-assisted in situ nanoamorphization method. Int. J. Pharm. 2016, 505, 35–41. [Google Scholar] [CrossRef] [PubMed]
- Song, S.; Liu, X.; Nikbin, E.; Howe, J.Y.; Yu, Q.; Manners, I.; Winnik, M.A. Uniform 1D Micelles and Patchy And Block Comicelles via Scalable, One-Step Crystallization-Driven Block Copolymer Self-Assembly. J. Am. Chem. Soc. 2021, 143, 6266–6280. [Google Scholar] [CrossRef] [PubMed]
- Qi, M.; Zhou, Y. Multimicelle aggregate mechanism for spherical multimolecular micelles: From theories, characteristics and properties to applications. Mater. Chem. Front. 2019, 3, 1994–2009. [Google Scholar] [CrossRef]
- Ensign, L.M.; Schneider, C.; Suk, J.S.; Cone, R.; Hanes, J. Mucus penetrating nanoparticles: Biophysical tool and method of drug and gene delivery. Adv Mater. 2012, 24, 3887–3894. [Google Scholar] [CrossRef] [PubMed]








Publisher’s Note: MDPI stays neutral with regard to jurisdictional claims in published maps and institutional affiliations. |
© 2021 by the authors. Licensee MDPI, Basel, Switzerland. This article is an open access article distributed under the terms and conditions of the Creative Commons Attribution (CC BY) license (https://creativecommons.org/licenses/by/4.0/).
Share and Cite
Wang, J.; Lv, F.; Sun, T.; Zhao, S.; Chen, H.; Liu, Y.; Liu, Z. Sorafenib Nanomicelles Effectively Shrink Tumors by Vaginal Administration for Preoperative Chemotherapy of Cervical Cancer. Nanomaterials 2021, 11, 3271. https://doi.org/10.3390/nano11123271
Wang J, Lv F, Sun T, Zhao S, Chen H, Liu Y, Liu Z. Sorafenib Nanomicelles Effectively Shrink Tumors by Vaginal Administration for Preoperative Chemotherapy of Cervical Cancer. Nanomaterials. 2021; 11(12):3271. https://doi.org/10.3390/nano11123271
Chicago/Turabian StyleWang, Jun, Fengmei Lv, Tao Sun, Shoujin Zhao, Haini Chen, Yu Liu, and Zhepeng Liu. 2021. "Sorafenib Nanomicelles Effectively Shrink Tumors by Vaginal Administration for Preoperative Chemotherapy of Cervical Cancer" Nanomaterials 11, no. 12: 3271. https://doi.org/10.3390/nano11123271
APA StyleWang, J., Lv, F., Sun, T., Zhao, S., Chen, H., Liu, Y., & Liu, Z. (2021). Sorafenib Nanomicelles Effectively Shrink Tumors by Vaginal Administration for Preoperative Chemotherapy of Cervical Cancer. Nanomaterials, 11(12), 3271. https://doi.org/10.3390/nano11123271

