From Bubbles to Nanobubbles
Abstract
:1. Introduction
2. Historical Definition of the Problem
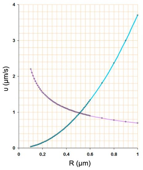
3. Explanations for NB Longevity
4. Discussion
5. Conclusions
Author Contributions
Funding
Data Availability Statement
Conflicts of Interest
References
- Boys, C.V. Soap Bubbles, Society for Promoting Christian Knowledge; Outlook Verlag: London, UK, 1916. [Google Scholar]
- Adamson, A.W.; Gast, A.P. Physical Chemistry of Surfaces, 6th ed.; John Wiley & Sons, Inc.: New York, NY, USA, 1997. [Google Scholar]
- Brennen, C.E. Cavitation and Bubble Dynamics; Oxford University Press: Oxford, UK, 1995. [Google Scholar]
- Epstein, P.S.; Plesset, M.S. On the stability of gas bubbles in liquid-gas solutions. J. Chem. Phys. 1950, 18, 1505–1509. [Google Scholar] [CrossRef] [Green Version]
- Plesset, M.S.; Sadhal, S.S. On the stability of gas bubbles in liquid-gas solutions. Appl. Sci. Res. 1982, 38, 133–141. [Google Scholar] [CrossRef] [Green Version]
- Mori, Y.; Hijikata, K.; Nagatani, T. Fundamental study of bubble dissolution in liquid. Int. J. Heat Mass Transf. 1977, 20, 41–50. [Google Scholar] [CrossRef]
- Cha, Y.S. On the equilibfium of cavitation nuclei in liquid-gas solutions. J. Fluids Eng. 1981, 103, 425–430. [Google Scholar] [CrossRef]
- Ball, P. Nanobubbles are not a superficial matter. ChemPhysChem 2012, 13, 2173–2177. [Google Scholar] [CrossRef] [PubMed]
- ISO 20480-1:2017. Fine Bubble Technology-General Principles for Usage and Measurement of Fine Bubbles–Part 1: Terminology. Available online: https://www.iso.org/standard/68187.html (accessed on 10 September 2021).
- Fox, F.E.; Herzfeld, K.F. Gas bubbles with organic skin as cavitation nuclei. J. Acoust. Soc. Am. 1954, 26, 984–989. [Google Scholar] [CrossRef]
- Harvey, E.N.; Barnes, D.K.; McElroy, W.D.; Whiteley, A.H.; Pease, D.C.; Cooper, K.W. Bubble formation in animals. I. Physical factors. J. Cell. Comp. Physiol. 1944, 24, 1–22. [Google Scholar] [CrossRef]
- Crum, L.A. Nucleation and stabilization of microbubbles in liquids. Flow Turbul. Combust. 1982, 38, 101–115. [Google Scholar] [CrossRef]
- Jones, S.; Evans, G.; Galvin, K. Bubble nucleation from gas cavities—A review. Adv. Colloid Interface Sci. 1999, 80, 27–50. [Google Scholar] [CrossRef]
- Ohgaki, K.; Khanh, N.Q.; Joden, Y.; Tsuji, A.; Nakagawa, T. Physicochemical approach to nanobubble solutions. Chem. Eng. Sci. 2010, 65, 1296–1300. [Google Scholar] [CrossRef]
- Nakashima, S.; Spiers, C.J.; Mercury, L.; Fenter, P.A.; Hochella, M.F., Jr. Physicochemistry of Water in Geological and Biological Systems—Structures and Properties of Thin Aqueous Films; Universal Academy Press Inc.: Tokyo, Japan, 2004; pp. 2–5. [Google Scholar]
- Takahashi, M. Potential of microbubbles in aqueous solutions: Electrical properties of the gas-water interface. J. Phys. Chem. B 2005, 109, 21858–21864. [Google Scholar] [CrossRef]
- Brenner, M.P.; Lohse, D. Dynamic equilibrium mechanism for surface nanobubble stabilization. Phys. Rev. Lett. 2008, 101, 214505. [Google Scholar] [CrossRef] [Green Version]
- Liu, Y.; Zhang, X. Nanobubble stability induced by contact line pinning. J. Chem. Phys. 2013, 138, 014706. [Google Scholar] [CrossRef] [PubMed]
- Ducker, W.A. Contact Angle and Stability of Interfacial Nanobubbles. Langmuir 2009, 25, 8907–8910. [Google Scholar] [CrossRef] [PubMed]
- Weijs, J.H.; Snoeijer, J.H.; Lohse, D. Formation of surface nanobubbles and the universality of their contact angles, A molecular dynamics approach. Phys. Rev. Lett. 2012, 108, 104501. [Google Scholar] [CrossRef] [Green Version]
- Kyzas, G.Z.; Favvas, E.P.; Kostoglou, M.; Mitropoulos, A.C. Effect of agitation on batch adsorption process facilitated by using nanobubbles. Colloids Surf. A 2020, 607, 125440. [Google Scholar] [CrossRef]
- Weijs, J.; Lohse, D. Why Surface Nanobubbles Live for Hours. Phys. Rev. Lett. 2013, 110, 054501. [Google Scholar] [CrossRef] [PubMed] [Green Version]
- Zhang, X.; Chan, D.; Wang, D.; Maeda, N. Stability of Interfacial Nanobubbles. Langmuir 2013, 29, 1017–1023. [Google Scholar] [CrossRef]
- Chan, C.U.; Arora, M.; Ohl, C.-D. Coalescence, Growth, and Stability of Surface-Attached Nanobubbles. Langmuir 2015, 31, 7041–7046. [Google Scholar] [CrossRef]
- Eshibri, M.; Qian, J.; Jehannin, M.; Craig, V.S.J. A History of Nanobubbles. Langmuir 2016, 32, 11086–11100. [Google Scholar] [CrossRef] [PubMed]
- Chen, C.; Li, J.; Zhang, X. The existence and stability of bulk nanobubbles: A long-standing dispute on the experimentally observed mesoscopic inhomogeneities in aqueous solutions. Commun. Theor. Phys. 2020, 72, 037601. [Google Scholar] [CrossRef]
- Ayodele, A.T.; Valizadeh, A.; Adabi, M.; Esnaashari, S.S.; Madani, F.; Khosravani, M. Ultrasound nanobubbles and their applications as theranostic agents in cancer therapy: A review. Biointerface Res. Appl. Chem. 2017, 7, 2253–2262. [Google Scholar]
- Michailidi, E.D.; Bomis, G.; Varoutoglou, A.; Kyzas, G.; Mitrikas, G.; Mitropoulos, A.C.; Efthimiadou, E.K.; Favvas, E.P. Bulk nanobubbles: Production and investigation of their formation/stability mechanism. J. Colloid Interface Sci. 2019, 564, 371–380. [Google Scholar] [CrossRef] [PubMed]
- Maris, H.; Balibar, S. Negative Pressures and Cavitation Liquid Helium. Phys. Today 2000, 53, 29–34. [Google Scholar] [CrossRef] [Green Version]
- Berthelot, M. Sur quelques phenomenes de dilation forcee de liquides. Ann. Chim. Phys. 1850, 30, 232–237. [Google Scholar]
- Frenkel, J. Kinetic Theory of Liquids; The Clarendon Press: Oxford, UK, 1946. [Google Scholar]
- Garabedian, C.A.; Love, A.E.H. The mathematical theory of elasticity. Am. Math. Mon. 1928, 35, 196. [Google Scholar] [CrossRef]
- Herzfeld, K.F. Proceedings of First Symposium on Naval Hydrodynamics; Sherman, F.S., Ed.; National Academy of Sciences: Washington, DC, USA, 1957; pp. 319–320. [Google Scholar]
- Strasberg, M. Onset of ultrasonic cavitation in tap watet. J. Acoust. Soc. Am. 1959, 31, 163–176. [Google Scholar] [CrossRef]
- Akulichev, V.A. Hydration of ions and the cavitation resistance of water. Sov. Phys. Acoust. 1966, 12, 144–149. [Google Scholar]
- Alty, T. The origin of the electrical charge on small particles in water. Proc. R. Soc. London. Ser. A Math. Phys. Sci. 1926, 112, 235–251. [Google Scholar] [CrossRef]
- Sirotyuk, M.G. Stabflization of gas bubbles in water. Sov. Phys. Acoust. 1970, 16, 237–240. [Google Scholar]
- Li, C.; Zhang, A.M.; Wang, S.; Cui, P. Formation and coalescence of nanobubbles under controlled gas concentration and species. AIP Adv. 2018, 8, 015104. [Google Scholar] [CrossRef]
- Ishida, N.; Inoue, T.; Miyahara, M.; Higashitani, K. Nano bubbles on a hydrophobic surface in water observed by tapping-mode atomic force microscopy. Langmuir 2000, 16, 6377–6380. [Google Scholar] [CrossRef]
- Lou, S.-T.; Ouyang, Z.-Q.; Zhang, Y.; Li, X.-J.; Hu, J.; Li, M.-Q.; Yang, F.-J. Nanobubbles on solid surface imaged by atomic force microscopy. J. Vac. Sci. Technol. B Microelectron. Nanometer Struct. 2000, 18, 2573. [Google Scholar] [CrossRef]
- Zhang, X.H.; Khan, A.; Ducker, W.A. A nanoscale gas state. Phys. Rev. Lett. 2007, 98, 136101. [Google Scholar] [CrossRef] [Green Version]
- Sugano, K.; Miyoshi, Y.; Inazato, S. Study of Ultrafine Bubble Stabilization by Organic Material Adhesion. Jpn. J. Multiph. FLOW 2017, 31, 299–306. [Google Scholar] [CrossRef] [Green Version]
- Yasui, K.; Tuziuti, T.; Kanematsu, W. Mysteries of bulk nanobubbles (ultrafine bubbles); stability and radical formation. Ultrason. Sonochemistry 2018, 48, 259–266. [Google Scholar] [CrossRef]
- Nirmalkar, N.; Pacek, A.W.; Barigou, M. On the existence and stability of bulk nanobubbles. Langmuir 2018, 34, 10964–10973. [Google Scholar] [CrossRef] [PubMed]
- Tan, B.H.; An, H.; Ohl, C.-D. How Bulk Nanobubbles Might Survive. Phys. Rev. Lett. 2020, 124, 134503. [Google Scholar] [CrossRef]
- Tan, B.H.; An, H.; Ohl, C.-D. Stability of surface and bulk nanobubbles. Curr. Opin. Colloid Interface Sci. 2021, 53, 101428. [Google Scholar] [CrossRef]
- Pan, G.; He, G.; Zhang, M.; Zhou, Q.; Tyliszczak, T.; Tai, R.; Guo, J.; Bi, L.; Wang, L.; Zhang, H. Nanobubbles at hydrophilic particle−water interfaces. Langmuir 2016, 32, 11133–11137. [Google Scholar] [CrossRef] [PubMed] [Green Version]
- Fisher, J.C. The fracture of liquids. J. Appl. Phys. 1948, 19, 1062–1067. [Google Scholar] [CrossRef]
- Loshe, D.; Zhang, X. Pinning and gas oversaturation imply stable single surface nanobubbles. Phys. Rev. E 2015, 91, 031003. [Google Scholar]
- Qian, J.; Craig, V.S.J.; Jehannin, M. Long-term stability of surface nanobubbles in undersaturated aqueous solution. Langmuir 2019, 35, 718–728. [Google Scholar] [CrossRef] [PubMed]
- Zhang, L.; Chen, H.; Li, Z.; Fang, H.; Hu, J. Long lifetime of nanobubbles due to high inner density. Sci. China Ser. G-Phys. Mech. Astron. 2008, 51, 219–224. [Google Scholar] [CrossRef]
- Ulatowski, K.; Sobieszuk, P.; Mróz, A.; Ciach, T. Stability of nanobubbles generated in water using porous membrane system. Chem. Eng. Process. Process. Intensif. 2018, 136, 62–71. [Google Scholar] [CrossRef]
- Jia, W.; Ren, S.; Hu, B. Effect of water chemistry on zeta potential of air bubbles. Int. J. Electrochem. Sci. 2013, 8, 5828–5837. [Google Scholar]
- Weijs, J.H.; Seddon, J.R.T.; Lohse, D. Diffusive Shielding Stabilizes Bulk Nanobubble Clusters. ChemPhysChem 2012, 13, 2197–2204. [Google Scholar] [CrossRef] [Green Version]
- Duncan, P.B.; Needham, D. Test of the Epstein−Plesset Model for Gas Microparticle Dissolution in Aqueous Media: Effect of Surface Tension and Gas Undersaturation in Solution. Langmuir 2004, 20, 2567–2578. [Google Scholar] [CrossRef]
- Lamb, H. Hydrodynamics, 6th ed.; Cambridge University Press: London, UK, 1932. [Google Scholar]
- Li, T.; Raizen, M.G. Brownian motion at short time scales. Ann. Phys. 2013, 525, 281–295. [Google Scholar] [CrossRef] [Green Version]
- Chicea, D. Coherent light scattering on nanofluids: Computer simulation results. Appl. Opt. 2008, 47, 1434–1442. [Google Scholar] [CrossRef] [PubMed]
- Ultrafine Bubbles Recorded by NanoSight. 2019. Available online: www.acniti.com (accessed on 10 August 2021).
- Seddon, J.R.T.; Lohse, D.; Ducker, W.A.; Craig, V.S.J. A Deliberation on Nanobubbles at Surfaces and in Bulk. ChemPhysChem 2012, 13, 2179–2187. [Google Scholar] [CrossRef]
- Seddon, J.R.T.; Zandvliet, H.J.; Lohse, D. Knudsen gas provides nanobubble stability. Phys. Rev. Lett. 2011, 107, 116101. [Google Scholar] [CrossRef] [PubMed] [Green Version]
- Zhou, Y.; Han, Z.; He, C.; Feng, Q.; Wang, K.; Wang, Y.; Luo, N.; Dodbiba, G.; Wei, Y.; Otsuki, A.; et al. Long-Term Stability of Different Kinds of Gas Nanobubbles in Deionized and Salt Water. Materials 2021, 14, 1808. [Google Scholar] [CrossRef] [PubMed]
- Nirmalkar, N.; Pacek, A.; Barigou, M. Interpreting the interfacial and colloidal stability of bulk nanobubbles. Soft Matter 2018, 14, 9643–9656. [Google Scholar] [CrossRef] [Green Version]
- Oh, S.H.; Kim, J.-M. Generation and Stability of Bulk Nanobubbles. Langmuir 2017, 33, 3818–3823. [Google Scholar] [CrossRef] [PubMed]
- Mandelbrot, B.B. The Fractal Geometry of Nature; Freeman Co.: New York, NY, USA, 1982. [Google Scholar]
- Vicsek, T.; Gould, H. Fractal Growth Phenomena. Comput. Phys. 1989, 3, 108. [Google Scholar] [CrossRef]
- Saberi, A.A. Fractal structure of a three-dimensional Brownian motion on an attractive plane. Phys. Rev. E 2011, 84, 021113. [Google Scholar] [CrossRef] [PubMed] [Green Version]
- Mitropoulos, A.C.; Bomis, G. Device for Generating and Handling Nanobubbles. European Patent EP2995369A1, 2016. [Google Scholar]
- Favvas, E.P.; Kyzas, G.Z.; Efthimiadou, E.K.; Mitropoulos, A.K. Bulk nanobubbles, generation methods and potential applications. Curr. Opin. Colloid Interf. Sci. 2021, 54, 101455. [Google Scholar] [CrossRef]
- Kyzas, G.Z.; Bomis, G.; Kosheleva, R.I.; Efthimiadou, E.K.; Favvas, E.P.; Kostoglou, M.; Mitropoulos, A.C. Nanobubbles effect on heavy metal ions adsorption by activated carbon. Chem. Eng. J. 2019, 356, 91–97. [Google Scholar]
- Agarwal, A.; Ng, W.J.; Liu, Y. Principle and applications of microbubble and nanobubble technology for water treatment. Chemosphere 2011, 84, 1175–1180. [Google Scholar] [CrossRef] [PubMed]
- Ebina, K.; Shi, K.; Hirao, M.; Hashimoto, J.; Kawato, Y.; Kaneshiro, S.; Morimoto, T.; Koizumi, K.; Yoshikawa, H. Oxygen and Air Nanobubble Water Solution Promote the Growth of Plants, Fishes, and Mice. PLoS ONE 2013, 8, e65339. [Google Scholar] [CrossRef] [PubMed] [Green Version]
- Liu, S.; Kawagoe, Y.; Makino, Y.; Oshita, S. Effects of nanobubbles on the physicochemical properties of water: The basis for peculiar properties of water containing nanobubbles. Chem. Eng. Sci. 2013, 93, 250–256. [Google Scholar] [CrossRef]
- Fine Bubble Industries Association. Available online: fbia.or.jp (accessed on 9 August 2021).
- Koltsov, D.K. Fine Bubble Technology in the EU; BREC Solutions Ltd.: Glasgow, UK, 2016. [Google Scholar]








| Ro | c∞ < cs | Time to R = 0 | c∞ > cs | Time to R = 10 Ro |
|---|---|---|---|---|
| 10 μm | 0.75 cs | 5 s | 1.25 cs | 495 s |
| 1 μm | 100 ms | 5 s | ||
| 100 nm | 500 μs | 50 ms | ||
| Ro | c∞ ≈ cs | Time to R = 0 | c∞ ≈ cs | Time to R = 10 Ro |
| 10 μm | 0.9999cs | 3.5 h | 1.0001 | 14 days |
| 1 μm | 125 s | 3.4 h | ||
| 100 nm | 1.25 s | 124 s |
Publisher’s Note: MDPI stays neutral with regard to jurisdictional claims in published maps and institutional affiliations. |
© 2021 by the authors. Licensee MDPI, Basel, Switzerland. This article is an open access article distributed under the terms and conditions of the Creative Commons Attribution (CC BY) license (https://creativecommons.org/licenses/by/4.0/).
Share and Cite
Kyzas, G.Z.; Mitropoulos, A.C. From Bubbles to Nanobubbles. Nanomaterials 2021, 11, 2592. https://doi.org/10.3390/nano11102592
Kyzas GZ, Mitropoulos AC. From Bubbles to Nanobubbles. Nanomaterials. 2021; 11(10):2592. https://doi.org/10.3390/nano11102592
Chicago/Turabian StyleKyzas, George Z., and Athanasios C. Mitropoulos. 2021. "From Bubbles to Nanobubbles" Nanomaterials 11, no. 10: 2592. https://doi.org/10.3390/nano11102592
APA StyleKyzas, G. Z., & Mitropoulos, A. C. (2021). From Bubbles to Nanobubbles. Nanomaterials, 11(10), 2592. https://doi.org/10.3390/nano11102592
