Implantation of Bioreactor-Conditioned Plant-Based Vascular Grafts
Abstract
1. Introduction
2. Materials and Methods
2.1. Plant Leaf Decellularization
2.2. DNA Quantification
2.3. SDS Quantification
2.4. Tensile Testing
2.5. Cell Culture
2.6. Graft Fabrication
2.7. Bioreactor Conditioning of Grafts
2.8. Burst Pressure and Compliance Testing
2.9. Suture Retention Testing
2.10. Permeability Testing
2.11. Animal Model Selection
2.12. Surgical Approach
2.13. Study Design
2.14. Vascular Graft Implantation
2.15. Vascular Graft Ultrasonography
2.16. Histology and Staining
2.17. Scanning Electron Microscopy
2.18. Collagen and Elastin Content
2.19. Statistical Analysis
3. Results
3.1. Characterization of Decellularized Leatherleaf
3.2. Mechanical Performance of Scaffolds and Grafts
3.3. Vascular Permeability In Vitro
3.4. Surgical Outcomes
3.5. Vascular Patency and Flow Rate In Vivo
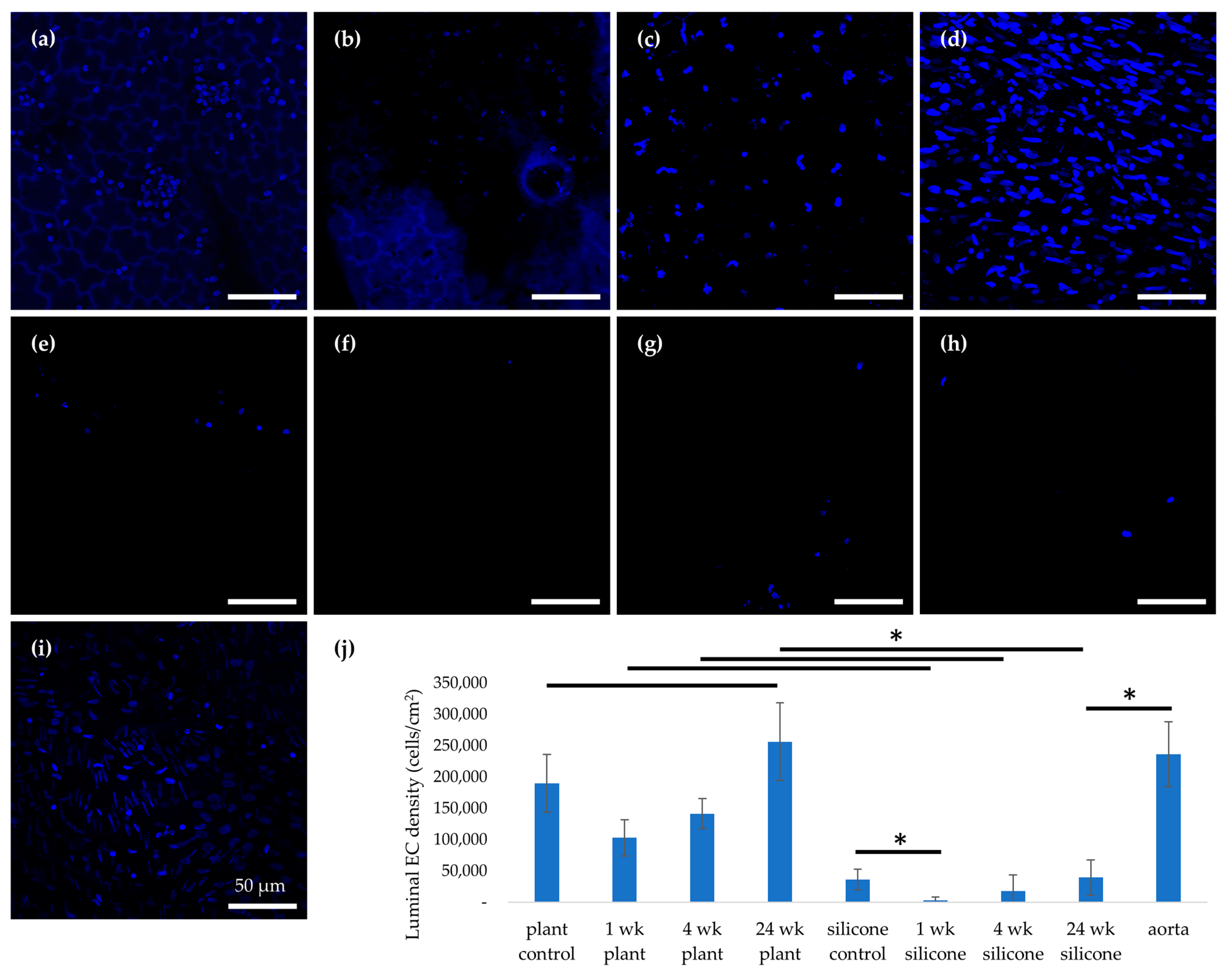
3.6. Histological Analysis and Staining
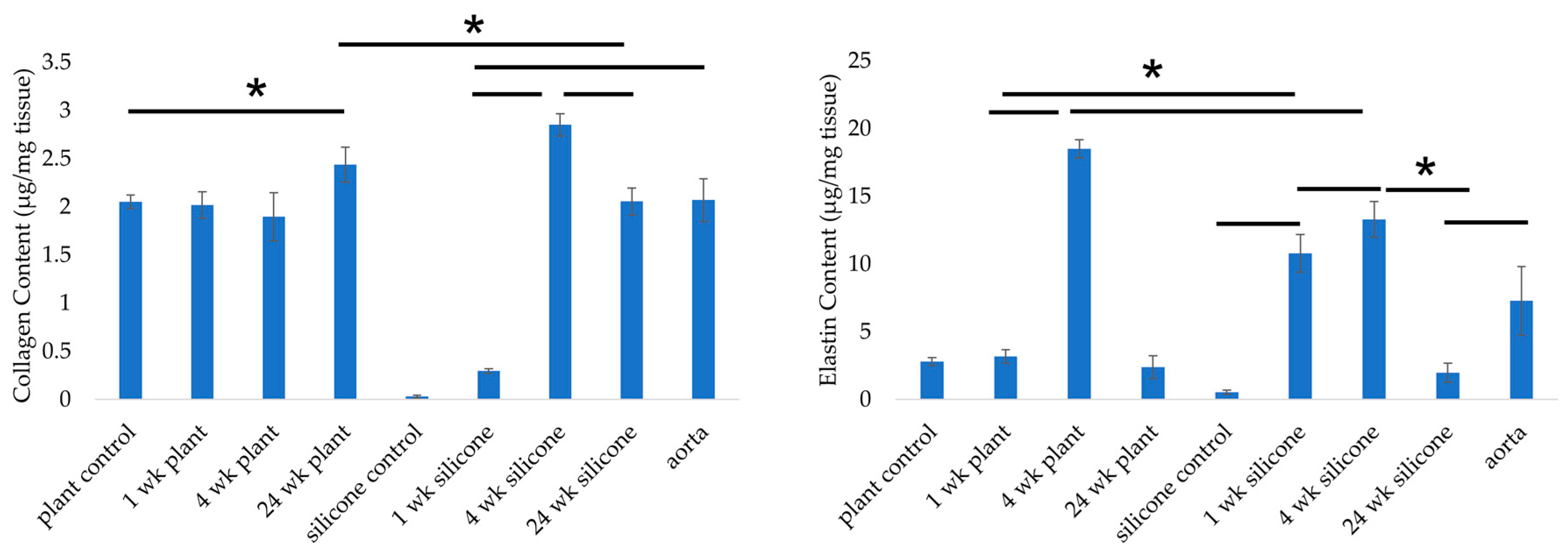
3.7. Extracellular Matrix Deposition and Tissue Remodeling
3.8. Structure–Function Summary
4. Discussion
5. Conclusions
Supplementary Materials
Author Contributions
Funding
Institutional Review Board Statement
Informed Consent Statement
Data Availability Statement
Acknowledgments
Conflicts of Interest
Abbreviations
| ECM | Extracellular matrix |
| EC | Endothelial cell |
| vSMC | vascular smooth muscle cell |
| SDS | sodium dodecyl sulfate |
| LOQ | limit of quantification |
| RI | resistive index |
| PI | pulsatility index |
| HI | heterogeneity index |
| ROI | region of interest |
| SEM | scanning electron microscopy |
References
- Latif, F.; Uyeda, L.; Edson, R.; Bhatt, D.L.; Goldman, S.; Holmes, D.R., Jr.; Rao, S.V.; Shunk, K.; Aggarwal, K.; Uretsky, B. Stent-only versus adjunctive balloon angioplasty approach for saphenous vein graft percutaneous coronary intervention: Insights from DIVA trial. Circ. Cardiovasc. Interv. 2020, 13, e008494. [Google Scholar] [CrossRef]
- Gaudino, M.; Hameed, I.; Farkouh, M.E.; Rahouma, M.; Naik, A.; Robinson, N.B.; Ruan, Y.; Demetres, M.; Biondi-Zoccai, G.; Angiolillo, D.J. Overall and cause-specific mortality in randomized clinical trials comparing percutaneous interventions with coronary bypass surgery: A meta-analysis. JAMA Intern. Med. 2020, 180, 1638–1646. [Google Scholar] [CrossRef] [PubMed]
- Taggart, D.P. Coronary artery bypass surgery. Medicine 2022, 50, 445–448. [Google Scholar] [CrossRef]
- Chew, D.K.; Owens, C.D.; Belkin, M.; Donaldson, M.C.; Whittemore, A.D.; Mannick, J.A.; Conte, M.S. Bypass in the absence of ipsilateral greater saphenous vein: Safety and superiority of the contralateral greater saphenous vein. J. Vasc. Surg. 2002, 35, 1085–1092. [Google Scholar] [CrossRef] [PubMed]
- Sabik, J.F., III. Understanding saphenous vein graft patency. Circulation 2011, 124, 273–275. [Google Scholar] [CrossRef] [PubMed]
- Li, M.-X.; Wei, Q.-Q.; Mo, H.-L.; Ren, Y.; Zhang, W.; Lu, H.-J.; Joung, Y.K. Challenges and advances in materials and fabrication technologies of small-diameter vascular grafts. Biomater. Res. 2023, 27, 58. [Google Scholar] [CrossRef]
- Merna, N. Engineering vascular grafts from decellularized plants: Advances and challenges. Histol. Histopathol. 2025, 40, 1693–1706. [Google Scholar] [CrossRef]
- Li, Q.; Ding, X.; Chen, C.; Zhang, K.; Dong, R. An overview of small diameter vascular grafts: From materials to fabrication. Mater. Adv. 2025, 6, 6221–6242. [Google Scholar] [CrossRef]
- Mallis, P.; Kostakis, A.; Stavropoulos-Giokas, C.; Michalopoulos, E. Future perspectives in small-diameter vascular graft engineering. Bioengineering 2020, 7, 160. [Google Scholar] [CrossRef]
- Obiweluozor, F.O.; Emechebe, G.A.; Kim, D.-W.; Cho, H.-J.; Park, C.H.; Kim, C.S.; Jeong, I.S. Considerations in the development of small-diameter vascular graft as an alternative for bypass and reconstructive surgeries: A review. Cardiovasc. Eng. Technol. 2020, 11, 495–521. [Google Scholar] [CrossRef]
- Pashneh-Tala, S.; MacNeil, S.; Claeyssens, F. The tissue-engineered vascular graft—Past, present, and future. Tissue Eng. Part B Rev. 2016, 22, 68–100. [Google Scholar] [CrossRef] [PubMed]
- Lu, A.; Sipehia, R. Antithrombotic and fibrinolytic system of human endothelial cells seeded on PTFE: The effects of surface modification of PTFE by ammonia plasma treatment and ECM protein coatings. Biomaterials 2001, 22, 1439–1446. [Google Scholar] [CrossRef]
- Crombez, M.; Chevallier, P.; Gaudreault, R.C.; Petitclerc, E.; Mantovani, D.; Laroche, G. Improving arterial prosthesis neo-endothelialization: Application of a proactive VEGF construct onto PTFE surfaces. Biomaterials 2005, 26, 7402–7409. [Google Scholar] [CrossRef] [PubMed]
- Ballyk, P.D.; Walsh, C.; Butany, J.; Ojha, M. Compliance mismatch may promote graft-artery intimal hyperplasia by altering suture-line stresses. J. Biomech. 1998, 31, 229–237. [Google Scholar] [CrossRef]
- Sarkar, S.; Salacinski, H.; Hamilton, G.; Seifalian, A. The mechanical properties of infrainguinal vascular bypass grafts: Their role in influencing patency. Eur. J. Vasc. Endovasc. Surg. 2006, 31, 627–636. [Google Scholar] [CrossRef]
- Fusco, D.; Meissner, F.; Podesser, B. Small-diameter bacterial cellulose-based vascular grafts for coronary artery bypass grafting in a pig model. Front. Cardiovasc. Med. 2022, 9, 881557. [Google Scholar] [CrossRef]
- Boccafoschi, F.; Rajan, N.; Habermehl, J.; Mantovani, D. Preparation and characterization of a scaffold for vascular tissue engineering by direct-assembling of collagen and cells in a cylindrical geometry. Macromol. Biosci. 2007, 7, 719–726. [Google Scholar] [CrossRef] [PubMed]
- Schutte, S.C.; Chen, Z.; Brockbank, K.G.; Nerem, R.M. Cyclic strain improves strength and function of a collagen-based tissue-engineered vascular media. Tissue Eng. Part A 2010, 16, 3149–3157. [Google Scholar] [CrossRef]
- Buttafoco, L.; Engbers-Buijtenhuijs, P.; Poot, A.A.; Dijkstra, P.J.; Vermes, I.; Feijen, J. Physical characterization of vascular grafts cultured in a bioreactor. Biomaterials 2006, 27, 2380–2389. [Google Scholar] [CrossRef]
- Contessi Negrini, N.; Toffoletto, N.; Farè, S.; Altomare, L. Plant tissues as 3D natural scaffolds for adipose, bone and tendon tissue regeneration. Front. Bioeng. Biotechnol. 2020, 8, 723. [Google Scholar] [CrossRef]
- Gershlak, J.R.; Hernandez, S.; Fontana, G.; Perreault, L.R.; Hansen, K.J.; Larson, S.A.; Binder, B.Y.; Dolivo, D.M.; Yang, T.; Dominko, T. Crossing kingdoms: Using decellularized plants as perfusable tissue engineering scaffolds. Biomaterials 2017, 125, 13–22. [Google Scholar] [CrossRef]
- Lee, J.; Jung, H.; Park, N.; Park, S.H.; Ju, J.H. Induced Osteogenesis in Plants Decellularized Scaffolds. Sci. Rep. 2019, 9, 20194. [Google Scholar] [CrossRef]
- Gorbenko, N.; Rinaldi, G.; Sanchez, A.; Merna, N. Small-caliber vascular grafts engineered from decellularized leaves and cross-linked gelatin. Tissue Eng. Part A 2023, 29, 397–409. [Google Scholar] [CrossRef]
- Gorbenko, N.; Vaccaro, J.C.; Fagan, R.; Cerro, R.A.; Khorrami, J.M.; Galindo, L.; Merna, N. Perfusion bioreactor conditioning of small-diameter plant-based vascular grafts. Tissue Eng. Regen. Med. 2024, 21, 1189–1201. [Google Scholar] [CrossRef]
- Ramsamooj, A.; Gorbenko, N.; Olivares, C.; John, S.; Merna, N. Improving the Biocompatibility of Plant-Derived Scaffolds for Tissue Engineering Using Heat Treatment. J. Funct. Biomater. 2025, 16, 380. [Google Scholar] [CrossRef]
- Rusconi, F.; Valton, É.; Nguyen, R.; Dufourc, E. Quantification of sodium dodecyl sulfate in microliter-volume biochemical samples by visible light spectroscopy. Anal. Biochem. 2001, 295, 31–37. [Google Scholar] [CrossRef]
- Merna, N. Autofluorescence quenching in decellularized plant scaffolds for tissue engineering. Ann. Biomed. Eng. 2025, 53, 3047–3057. [Google Scholar] [CrossRef]
- Vara, D.S.; Punshon, G.; Sales, K.M.; Sarkar, S.; Hamilton, G.; Seifalian, A.M. Endothelial cell retention on a viscoelastic nanocomposite vascular conduit is improved by exposure to shear stress preconditioning prior to physiological flow. Artif. Organs 2008, 32, 977–981. [Google Scholar] [CrossRef] [PubMed]
- Ott, M.J.; Ballermann, B.J. Shear stress-conditioned, endothelial cell-seeded vascular grafts: Improved cell adherence in response to in vitro shear stress. Surgery 1995, 117, 334–339. [Google Scholar] [CrossRef]
- Noria, S.; Xu, F.; McCue, S.; Jones, M.; Gotlieb, A.I.; Langille, B.L. Assembly and reorientation of stress fibers drives morphological changes to endothelial cells exposed to shear stress. Am. J. Pathol. 2004, 164, 1211–1223. [Google Scholar] [CrossRef]
- Merna, N.; Wong, A.K.; Barahona, V.; Llanos, P.; Kunar, B.; Palikuqi, B.; Ginsberg, M.; Rafii, S.; Rabbany, S.Y. Laminar shear stress modulates endothelial luminal surface stiffness in a tissue-specific manner. Microcirculation 2018, 25, e12455. [Google Scholar] [CrossRef]
- ANSI/ISO 7198:2016; Cardiovascular Implants and Extracorporeal Systems—Vascular Prostheses—Tubular Vascular Grafts and Vascular Patches. International Organization for Standardization: Geneva, Switzerland, 2016.
- Imeidopf, G.; Khaimov, D.; John, S.; Merna, N. Optimization and standardization of plant-derived vascular scaffolds. Int. J. Mol. Sci. 2025, 26, 2752. [Google Scholar] [CrossRef]
- Gregory, E.K.; Vercammen, J.M.; Flynn, M.E.; Kibbe, M.R. Establishment of a rat and guinea pig aortic interposition graft model reveals model-specific patterns of intimal hyperplasia. J. Vasc. Surg. 2016, 64, 1835–1846.e1. [Google Scholar] [CrossRef]
- Pektok, E.; Cikirikcioglu, M.; Tille, J.C.; Kalangos, A.; Walpoth, B.H. Alcohol Pretreatment of Small-diameter Expanded Polytetrafluoroethylene Grafts: Quantitative Analysis of Graft Healing Characteristics in the Rat Abdominal Aorta Interposition Model. Artif. Organs 2009, 33, 532–537. [Google Scholar] [CrossRef]
- Ratner, B. Vascular grafts: Technology success/technology failure. BME Front. 2023, 4, 0003. [Google Scholar] [CrossRef]
- Park, J.C.; Song, M.J.; Hwang, Y.S.; Suh, H. Calcification comparison of polymers for vascular graft. Yonsei Med. J. 2001, 42, 304–310. [Google Scholar] [CrossRef]
- Ghorayeb, S.R.; Bracero, L.A.; Blitz, M.J.; Rahman, Z.; Lesser, M.L. Quantitative ultrasound texture analysis for differentiating preterm from term fetal lungs. J. Ultrasound Med. 2017, 36, 1437–1443. [Google Scholar] [CrossRef]
- Keller, N.A.; Bracero, L.A.; Karras, C.; Kouba, I.; Jackson, F.I.; Blitz, M.J.; Ghorayeb, S.R. Comparative analysis of ultrasonographic fetal lung texture in twin and singleton fetuses. J. Perinat. Med. 2024, 52, 633–637. [Google Scholar] [CrossRef]
- Ghorayeb, S.R.; Levin, A.; Ast, M.; Schwartz, J.A.; Grande, D.A. Sonographic evaluation of knee cartilage defects implanted with preconditioned scaffolds. J. Ultrasound Med. 2014, 33, 1241–1253. [Google Scholar] [CrossRef]
- Iezzi, G.; Aprile, G.; Tripodi, D.; Scarano, A.; Piattelli, A.; Perrotti, V. Implant surface topographies analyzed using fractal dimension. Implant Dent. 2011, 20, 131–138. [Google Scholar] [CrossRef][Green Version]
- Faul, F.; Erdfelder, E.; Lang, A.-G.; Buchner, A. G*Power 3: A flexible statistical power analysis program for the social, behavioral, and biomedical sciences. Behav. Res. Methods 2007, 39, 175–191. [Google Scholar] [CrossRef]
- Colak, N.; Nazli, Y.; Alpay, M.F.; Aksoy, O.N.; Akkaya, I.O.; Bayrak, R.; Cakir, O. Effect of topical N-acetylcysteine in the prevention of postoperative pericardial adhesion formation in a rabbit model. Cardiovasc. Pathol. 2013, 22, 368–372. [Google Scholar] [CrossRef]
- Nazli, Y.; Colak, N.; Alpay, M.F.; Haltas, H.; Aksoy, O.N.; Akkaya, I.O.; Cakir, O. Assessment of the efficacy of Ankaferd blood stopper on the prevention of postoperative pericardial adhesions: Cardiovascular topic. Cardiovasc. J. Afr. 2014, 25, 100–105. [Google Scholar] [CrossRef][Green Version]
- Chen, H. Microstructural morphology and mechanical analysis of decellularized ligament scaffolds. Eur. Cell Mater. 2025, 53, 28–40. [Google Scholar] [CrossRef]
- Herrmann, M.; Schneidereit, J.; Wiesner, S.; Kuric, M.; Rudert, M.; Lüdemann, M.; Srivastava, M.; Schütze, N.; Ebert, R.; Docheva, D. Peripheral blood cells enriched by adhesion to CYR61 are heterogenous myeloid modulators of tissue regeneration with early endothelial progenitor characteristics. Eur. Cell Mater. 2024, 48, 66–92. [Google Scholar] [CrossRef]
- O’Shea, D.; Hodgkinson, T.; Dixon, J.; Curtin, C.; O’Brien, F. Development of an ‘Off-the-Shelf’Gene therapeutic nanoparticle formulation for incorporation into biomaterials for regenerative medicine applications. Eur. Cell Mater. 2024, 47, 152–169. [Google Scholar] [CrossRef]
- Schumann, D.A.; Wippermann, J.; Klemm, D.O.; Kramer, F.; Koth, D.; Kosmehl, H.; Wahlers, T.; Salehi-Gelani, S. Artificial vascular implants from bacterial cellulose: Preliminary results of small arterial substitutes. Cellulose 2009, 16, 877–885. [Google Scholar] [CrossRef]
- Wang, R.; de Kort, B.J.; Smits, A.I.; Weiss, A.S. Elastin in vascular grafts. In Tissue-Engineered Vascular Grafts; Springer: Cham, Switzerland, 2020; pp. 379–410. [Google Scholar] [CrossRef]
- Gupta, P.; Mandal, B.B. Tissue-engineered vascular grafts: Emerging trends and technologies. Adv. Funct. Mater. 2021, 31, 2100027. [Google Scholar] [CrossRef]
- Wang, Z.; Liu, L.; Mithieux, S.M.; Weiss, A.S. Fabricating organized elastin in vascular grafts. Trends Biotechnol. 2021, 39, 505–518. [Google Scholar] [CrossRef]
- Merrilees, M.J.; Beaumont, B.W.; Braun, K.R.; Thomas, A.C.; Kang, I.; Hinek, A.; Passi, A.; Wight, T.N. Neointima formed by arterial smooth muscle cells expressing versican variant V3 is resistant to lipid and macrophage accumulation. Arterioscler. Thromb. Vasc. Biol. 2011, 31, 1309–1316. [Google Scholar] [CrossRef]
- Chen, Y.; Yang, X.; Kitajima, S.; Quan, L.; Wang, Y.; Zhu, M.; Liu, E.; Lai, L.; Yan, H.; Fan, J. Macrophage elastase derived from adventitial macrophages modulates aortic remodeling. Front. Cell Dev. Biol. 2023, 10, 1097137. [Google Scholar] [CrossRef]
- Zizhou, R.; Wang, X.; Houshyar, S. Review of polymeric biomimetic small-diameter vascular grafts to tackle intimal hyperplasia. ACS Omega 2022, 7, 22125–22148. [Google Scholar] [CrossRef]
- Di Francesco, D.; Pigliafreddo, A.; Casarella, S.; Di Nunno, L.; Mantovani, D.; Boccafoschi, F. Biological materials for tissue-engineered vascular grafts: Overview of recent advancements. Biomolecules 2023, 13, 1389. [Google Scholar] [CrossRef]
- Joy, J.; Pereira, J.; Aid-Launais, R.; Pavon-Djavid, G.; Ray, A.R.; Letourneur, D.; Meddahi-Pellé, A.; Gupta, B. Gelatin—Oxidized carboxymethyl cellulose blend based tubular electrospun scaffold for vascular tissue engineering. Int. J. Biol. Macromol. 2018, 107, 1922–1935. [Google Scholar] [CrossRef]
- Filipe, E.C.; Santos, M.; Hung, J.; Lee, B.S.; Yang, N.; Chan, A.H.; Ng, M.K.; Rnjak-Kovacina, J.; Wise, S.G. Rapid endothelialization of off-the-shelf small diameter silk vascular grafts. JACC Basic Transl. Sci. 2018, 3, 38–53. [Google Scholar] [CrossRef]
- Malm, C.J.; Risberg, B.; Bodin, A.; Bäckdahl, H.; Johansson, B.R.; Gatenholm, P.; Jeppsson, A. Small calibre biosynthetic bacterial cellulose blood vessels: 13-months patency in a sheep model. Scand. Cardiovasc. J. 2012, 46, 57–62. [Google Scholar] [CrossRef]
- Aghazadeh, M.R.; Delfanian, S.; Aghakhani, P.; Homaeigohar, S.; Alipour, A.; Shahsavarani, H. Recent advances in development of natural cellulosic non-woven scaffolds for tissue engineering. Polymers 2022, 14, 1531. [Google Scholar] [CrossRef]
- Wang, N.; Wang, H.; Weng, D.; Wang, Y.; Yu, L.; Wang, F.; Zhang, T.; Liu, J.; He, Z. Nanomaterials for small diameter vascular grafts: Overview and outlook. Nanoscale Adv. 2023, 5, 6751–6767. [Google Scholar] [CrossRef]
- Scherner, M.; Reutter, S.; Klemm, D.; Sterner-Kock, A.; Guschlbauer, M.; Richter, T.; Langebartels, G.; Madershahian, N.; Wahlers, T.; Wippermann, J. In vivo application of tissue-engineered blood vessels of bacterial cellulose as small arterial substitutes: Proof of concept? J. Surg. Res. 2014, 189, 340–347. [Google Scholar] [CrossRef]
- Sayers, R.; Raptis, S.; Berce, M.; Miller, J. Long-term results of femorotibial bypass with vein or polytetrafluoroethylene. Br. J. Surg. 1998, 85, 934–938. [Google Scholar] [CrossRef]
- Modulevsky, D.J.; Cuerrier, C.M.; Pelling, A.E. Biocompatibility of subcutaneously implanted plant-derived cellulose biomaterials. PLoS ONE 2016, 11, e0157894. [Google Scholar] [CrossRef]
- Ratcliffe, A. Tissue engineering of vascular grafts. Matrix Biol. 2000, 19, 353–357. [Google Scholar] [CrossRef] [PubMed]
- Iwasaki, K.; Kojima, K.; Kodama, S.; Paz, A.C.; Chambers, M.; Umezu, M.; Vacanti, C.A. Bioengineered three-layered robust and elastic artery using hemodynamically-equivalent pulsatile bioreactor. Circulation 2008, 118, S52–S57. [Google Scholar] [CrossRef]
- Fernández-Pérez, J.; van Kampen, K.A.; Mota, C.; Baker, M.; Moroni, L. Flexible, suturable, and leak-free scaffolds for vascular tissue engineering using melt spinning. ACS Biomater. Sci. Eng. 2023, 9, 5006–5014. [Google Scholar] [CrossRef]
- Ong, C.S.; Zhou, X.; Huang, C.Y.; Fukunishi, T.; Zhang, H.; Hibino, N. Tissue engineered vascular grafts: Current state of the field. Expert Rev. Med. Devices 2017, 14, 383–392. [Google Scholar] [CrossRef]
- Blum, K.M.; Zbinden, J.C.; Ramachandra, A.B.; Lindsey, S.E.; Szafron, J.M.; Reinhardt, J.W.; Heitkemper, M.; Best, C.A.; Mirhaidari, G.J.; Chang, Y.-C. Tissue engineered vascular grafts transform into autologous neovessels capable of native function and growth. Commun. Med. 2022, 2, 3. [Google Scholar] [CrossRef]
- Guo, M.; Villarreal, D.; Watanabe, T.; Wiet, M.; Ulziibayar, A.; Morrison, A.; Nelson, K.; Yuhara, S.; Hussaini, S.F.; Shinoka, T. Physiological Response of Tissue-Engineered Vascular Grafts to Vasoactive Agents in an Ovine Model. Tissue Eng. Part C Methods 2025, 31, 237–247. [Google Scholar] [CrossRef]







| Property | Value |
|---|---|
| Tensile strength (N) | 0.32 ± 0.09 |
| Elastic Modulus (MPa) | 2.98 ± 0.92 |
| Suture retention (N) | 0.85 ± 0.11 |
| Burst pressure (mmHg) | 409.8 ± 43.3 |
| Compliance (%/100 mmHg) | 3.41 ± 0.70 |
| Leakage (mL/cm2/min) | 0 |
| Category | Feature | Plant-Based Graft | Silicone Graft | Native Vessel |
|---|---|---|---|---|
| Structure/Morphology | Base material/ECM | Decellularized plant cellulose scaffold reinforced with gelatin; supports mammalian cell adhesion | Synthetic silicone elastomer; non-ECM material | Native vascular ECM (collagen, elastin, proteoglycans) |
| Wall thickness | Thicker wall due to plant scaffold and remodeling; stable over time | Thinner, uniform wall | Thin, compliant wall | |
| Collagen coverage/content | Comparable to native at 1 week; increased by 4 weeks; stabilized by 24 weeks | Low initially; increased deposition over time | Physiological baseline | |
| Elastin coverage/content | Present early; increased by 4 weeks; partial remodeling by 24 weeks | Minimal early; increased later | High, organized elastin | |
| Luminal surface morphology (SEM) | Smooth, continuous cellular coverage; low surface roughness | Rough, discontinuous surface with exposed material | Smooth, confluent endothelium | |
| Thrombus morphology (SEM) | Minimal thrombus; low surface area fraction and thickness | Substantial early thrombus burden; thicker deposits | No thrombus | |
| Function/Performance | Endothelial cell coverage | High pre-implantation; recovers to native-like density by 24 weeks | Low and discontinuous at all time points | Continuous endothelial monolayer |
| Thrombogenicity | Low early thrombosis; minimal thrombus burden over time | High early thrombosis; reduced only in surviving grafts | Non-thrombogenic | |
| Patency | Maintained patency through 24 weeks | Reduced patency and survival over time | Fully patent | |
| Hemodynamics (RI, PI trends) | Near-native resistance and pulsatility indices | Elevated resistance indices | Physiological | |
| Mechanical integrity | Adequate burst pressure, suture retention, and compliance for implantation | Mechanically stable but exhibits compliance mismatch | Optimized compliance and strength | |
| Structure–Function Link | Overall interpretation | Biomimetic ECM, smooth luminal surface, and high EC coverage correlate with reduced thrombosis and sustained patency | Lack of ECM and rough surface correlate with thrombosis and reduced patency | Structure inherently optimized for function |
Disclaimer/Publisher’s Note: The statements, opinions and data contained in all publications are solely those of the individual author(s) and contributor(s) and not of MDPI and/or the editor(s). MDPI and/or the editor(s) disclaim responsibility for any injury to people or property resulting from any ideas, methods, instructions or products referred to in the content. |
© 2026 by the authors. Licensee MDPI, Basel, Switzerland. This article is an open access article distributed under the terms and conditions of the Creative Commons Attribution (CC BY) license.
Share and Cite
Yin, T.; Gorbenko, N.; Karras, C.; Nainan, S.E.; Imeidopf, G.; Ramsamooj, A.; Ghorayeb, S.; Merna, N. Implantation of Bioreactor-Conditioned Plant-Based Vascular Grafts. J. Funct. Biomater. 2026, 17, 43. https://doi.org/10.3390/jfb17010043
Yin T, Gorbenko N, Karras C, Nainan SE, Imeidopf G, Ramsamooj A, Ghorayeb S, Merna N. Implantation of Bioreactor-Conditioned Plant-Based Vascular Grafts. Journal of Functional Biomaterials. 2026; 17(1):43. https://doi.org/10.3390/jfb17010043
Chicago/Turabian StyleYin, Tai, Nicole Gorbenko, Christina Karras, Samantha E. Nainan, Gianna Imeidopf, Arvind Ramsamooj, Sleiman Ghorayeb, and Nick Merna. 2026. "Implantation of Bioreactor-Conditioned Plant-Based Vascular Grafts" Journal of Functional Biomaterials 17, no. 1: 43. https://doi.org/10.3390/jfb17010043
APA StyleYin, T., Gorbenko, N., Karras, C., Nainan, S. E., Imeidopf, G., Ramsamooj, A., Ghorayeb, S., & Merna, N. (2026). Implantation of Bioreactor-Conditioned Plant-Based Vascular Grafts. Journal of Functional Biomaterials, 17(1), 43. https://doi.org/10.3390/jfb17010043

