Nano Delivery System for Atherosclerosis
Abstract
1. Introduction
2. Lipid-Based NPs
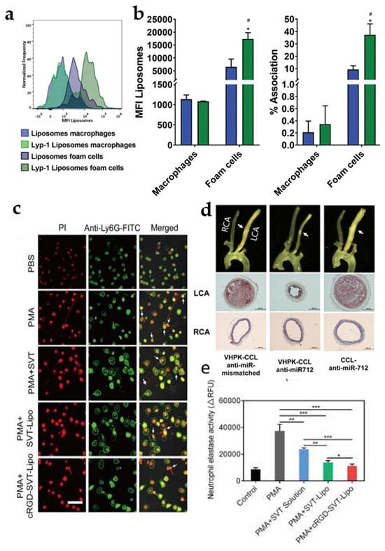
2.1. Liposomes

2.2. High-Density Lipoprotein (HDL) NPs
3. Polymer NPs
3.1. Polymer Micelles
3.2. PLGA NPs
3.3. Other Polymer NP

4. Inorganic NPs
4.1. Metal Oxide NPs
4.1.1. Iron-Based NPs
4.1.2. Metal Nano-Enzymes
4.1.3. Other Metal Oxide NPs
4.2. Non-Metallic Inorganic NPs
4.2.1. Mesoporous Silica NPs
4.2.2. Quantum Dot NPs
4.2.3. Other Non-Metallic Inorganic NPs
5. Biomimetic NPs
5.1. Erythrocyte Membrane NPs

5.2. Platelet Membrane NPs
5.3. Macrophage Membrane NPs

5.4. Leukocyte Membrane NPs
6. Summary and Perspective
Author Contributions
Funding
Institutional Review Board Statement
Informed Consent Statement
Data Availability Statement
Conflicts of Interest
References
- Cardiovascular Diseases (CVDs) [EB/OL]. Available online: https://www.who.int/zh/news-room/fact-sheets/detail/cardiovascular-diseases-(cvds) (accessed on 6 December 2022).
- Non communicable Diseases [EB/OL]. Available online: https://www.who.int/news-room/fact-sheets/detail/noncommunicable-diseases (accessed on 6 December 2022).
- Weber, C.; Badimon, L.; Mach, F.; van der Vorst, E.P.C. Therapeutic strategies for atherosclerosis and atherothrombosis: Past, present and future. Thromb. Haemost. 2017, 117, 1258. [Google Scholar] [CrossRef]
- Zhu, Y.; Xian, X.; Wang, Z.; Bi, Y.; Chen, Q.; Han, X.; Tang, D.; Chen, R. Research Progress on the Relationship between Atherosclerosis and Inflammation. Biomolecules 2018, 8, 80. [Google Scholar] [CrossRef] [PubMed]
- Wolf, D.; Ley, K. Immunity and Inflammation in Atherosclerosis. Circ. Res. 2019, 124, 315–327. [Google Scholar] [CrossRef] [PubMed]
- Libby, P.; Buring, J.E.; Badimon, L.; Hansson, G.K.; Deanfield, J.; Bittencourt, M.S.; Tokgözoğlu, L.; Lewis, E.F. Atherosclerosis. Nat. Rev. Dis. Primers 2019, 5, 56. [Google Scholar] [CrossRef]
- Chen, J.; Zhang, X.; Millican, R.; Sherwood, J.; Martin, S.; Jo, H.; Yoon, Y.S.; Brott, B.C.; Jun, H.W. Recent advances in nanomaterials for therapy and diagnosis for atherosclerosis. Adv. Drug Deliv. Rev. 2021, 170, 142–199. [Google Scholar] [CrossRef]
- Lorentzen, L.G.; Hansen, G.M.; Iversen, K.K.; Bundgaard, H.; Davies, M.J. Proteomic Characterization of Atherosclerotic Lesions In Situ Using Percutaneous Coronary Intervention Angioplasty Balloons—Brief Report. Arterioscler. Thromb. Vasc. Biol. 2022, 42, 857–864. [Google Scholar] [CrossRef] [PubMed]
- Head, S.J.; Borgermann, J.; Osnabrugge, R.L.J.; Kieser, T.M.; Falk, V.; Taggart, D.P.; Puskas, J.D.; Gummert, J.F.; Kappetein, A.P. Coronary artery bypass grafting: Part 2–optimizing outcomes and future prospects. Eur. Heart J. 2013, 34, 2873–2886. [Google Scholar] [CrossRef] [PubMed]
- Cerqueira, N.M.F.S.; Oliveira, E.F.; Gesto, D.S.; Santos-Martins, D.; Moreira, C.; Moorthy, H.N.; Ramos, M.J.; Fernandes, P.A. Cholesterol Biosynthesis: A Mechanistic Overview. Biochemistry 2016, 55, 5483–5506. [Google Scholar] [CrossRef]
- Mäkinen, P.; Ruotsalainen, A.; Ylä-Herttuala, S. Nucleic Acid–Based Therapies for Atherosclerosis. Curr. Atheroscler. Rep. 2020, 22, 10. [Google Scholar] [CrossRef] [PubMed]
- Lu, Y.; Thavarajah, T.; Gu, W.; Cai, J.; Xu, Q. Impact of miRNA in Atherosclerosis. Arterioscler. Thromb. Vasc. Biol. 2018, 38, e159–e170. [Google Scholar] [CrossRef]
- Huang, X.; Liu, C.; Kong, N.; Xiao, Y.; Yurdagul, A.; Tabas, I.; Tao, W. Synthesis of siRNA nanoparticles to silence plaque-destabilizing gene in atherosclerotic lesional macrophages. Nat. Protoc. 2022, 17, 748–780. [Google Scholar] [CrossRef] [PubMed]
- Liu, Y.; Chen, X. Macrophage-Targeted Gene Therapy to Improve the Atherosclerotic Plaque Stability. Matter 2020, 3, 621–622. [Google Scholar] [CrossRef]
- Gadde, S.; Rayner, K.J. Nanomedicine Meets microRNA: Current Advances in RNA-Based Nanotherapies for Atherosclerosis. Arter. Thromb. Vasc. Biol. 2016, 36, e73–e79. [Google Scholar] [CrossRef]
- Yuanyuan, G.; Fujun, W.; Sunli, W.; Xinhua, L.; Yu, H.; Miao, X.; Xiaoer, W.; Wangshu, Z.; Tingting, Y.; Yuehua, L.; et al. Endothelium-targeted NF-κB siRNA nanogel for magnetic resonance imaging and visualized-anti-inflammation treatment of atherosclerosis. Biomaterials 2024, 314, 12289. [Google Scholar]
- Anqi, W.; Kai, Y.; Weishen, Z.; Genpei, Z.; Xinxin, Z.; Lei, W. Targeted delivery of rapamycin and inhibition of platelet adhesion with multifunctional peptide nanoparticles for atherosclerosis treatment. J. Control. Release 2024, 376, 753–765. [Google Scholar]
- Mengying, C.; Tianxiang, Y.; Hong, W.; Lai, J.; Qiaoling, H.; Fanzhu, L. Biomimetic nanoparticles co-deliver hirudin and lumbrukinase to ameliorate thrombus and inflammation for atherosclerosis therapy. Asian J. Pharm. Sci. 2024; in press. [Google Scholar]
- Tao, Y.; Lan, X.; Zhang, Y.; Fu, C.; Liu, L.; Cao, F.; Guo, W. Biomimetic nanomedicines for precise atherosclerosis theranostics. Acta Pharm. Sin. B 2022, 13, 4442–4460. [Google Scholar] [CrossRef] [PubMed]
- Lamb, Y.N. Inclisiran: First Approval. Drugs 2021, 81, 389–395. [Google Scholar] [CrossRef] [PubMed]
- Hossaini, N.S.; Huang, X. Nanotechnology for Targeted Therapy of Atherosclerosis. Front. Pharmacol 2021, 12, 755569. [Google Scholar] [CrossRef] [PubMed]
- Rong, T.; Wei, B.; Ao, M.; Zhao, H.; Li, Y.; Zhang, Y.; Qin, Y.; Zhou, J.; Zhou, F.; Chen, Y. Enhanced Anti-Atherosclerotic Efficacy of pH-Responsively Releasable Ganglioside GM3 Delivered by Reconstituted High-Density Lipoprotein. Int. J. Mol. Sci. 2021, 22, 13624. [Google Scholar] [CrossRef] [PubMed]
- Cheng, G.; Conghui, L.; Qian, C.; Yan, W.; Cheryl, H.T.K.; Qingfu, W.; Beibei, X.; Simon, M.Y.L.; Ruibing, W. Cyclodextrin-mediated conjugation of macrophage and liposomes for treatment of atherosclerosis. J. Control. Release 2022, 349, 2–15. [Google Scholar]
- Shah, S.; Dhawan, V.; Holm, R.; Nagarsenker, M.S.; Perrie, Y. Liposomes: Advancements and innovation in the manufacturing process. Adv. Drug Deliv. Rev. 2020, 154–155, 102–122. [Google Scholar] [CrossRef] [PubMed]
- Xing, H.; Hwang, K.; Lu, Y. Recent Developments of Liposomes as Nanocarriers for Theranostic Applications. Theranostics 2016, 6, 1336–1352. [Google Scholar] [CrossRef]
- Flores, A.M.; Ye, J.; Jarr, K.U.; Hosseini-Nassab, N.; Smith, B.R.; Leeper, N.J. Nanoparticle Therapy for Vascular Diseases. Arter. Thromb. Vasc. Biol 2019, 39, 635–646. [Google Scholar] [CrossRef] [PubMed]
- Darwitan, A.; Wong, Y.S.; Nguyen, L.T.H.; Czarny, B.; Vincent, A.; Nedumaran, A.M.; Tan, Y.F.; Muktabar, A.; Tang, J.K.; Ng, K.W.; et al. Liposomal Nanotherapy for Treatment of Atherosclerosis. Adv. Healthc. Mater. 2020, 9, e2000465. [Google Scholar] [CrossRef]
- Ho, D.; Lynd, T.O.; Jun, C.; Shin, J.; Millican, R.C.; Estep, B.K.; Chen, J.; Zhang, X.; Brott, B.C.; Kim, D.W.; et al. MiR-146a encapsulated liposomes reduce vascular inflammatory responses through decrease of ICAM-1 expression, macrophage activation, and foam cell formation. Nanoscale 2023, 15, 3461–3474. [Google Scholar] [CrossRef]
- Benne, N.; Martins Cardoso, R.; Boyle, A.L.; Kros, A.; Jiskoot, W.; Kuiper, J.; Bouwstra, J.; Van Eck, M.; Slütter, B. Complement Receptor Targeted Liposomes Encapsulating the Liver X Receptor Agonist GW3965 Accumulate in and Stabilize Atherosclerotic Plaques. Adv. Healthc. Mater. 2020, 9, e2000043. [Google Scholar] [CrossRef] [PubMed]
- Kheirolomoom, A.; Kim, C.W.; Seo, J.W.; Kumar, S.; Son, D.J.; Gagnon, M.K.J.; Ingham, E.S.; Ferrara, K.W.; Jo, H. Multifunctional Nanoparticles Facilitate Molecular Targeting and miRNA Delivery to Inhibit Atherosclerosis in ApoE–/– Mice. ACS Nano 2015, 9, 8885–8897. [Google Scholar] [CrossRef] [PubMed]
- Wang, Y.; Wang, C.; Li, J. Neutrophil extracellular traps: A catalyst for atherosclerosis. Mol. Cell. Biochem. 2024, 479, 3213–3227. [Google Scholar] [CrossRef]
- Monti, M.; De Rosa, V.; Iommelli, F.; Carriero, M.V.; Terlizzi, C.; Camerlingo, R.; Belli, S.; Fonti, R.; Di Minno, G.; Del Vecchio, S. Neutrophil Extracellular Traps as an Adhesion Substrate for Different Tumor Cells Expressing RGD-Binding Integrins. Int. J. Mol. Sci. 2018, 19, 2350. [Google Scholar] [CrossRef]
- Finney, A.C.; Stokes, K.Y.; Pattillo, C.B.; Orr, A.W. Integrin signaling in atherosclerosis. Cell. Mol. Life Sci. 2017, 19, 2350. [Google Scholar] [CrossRef]
- Monti, M.; Iommelli, F.; De Rosa, V.; Carriero, M.V.; Miceli, R.; Camerlingo, R.; Di Minno, G.; Del Vecchio, S. Integrin-dependent cell adhesion to neutrophil extracellular traps through engagement of fibronectin in neutrophil-like cells. PLoS ONE 2017, 12, e0171362. [Google Scholar] [CrossRef]
- Shi, Y.; Dong, M.; Wu, Y.; Gong, F.; Wang, Z.; Xue, L.; Su, Z. An elastase-inhibiting, plaque-targeting and neutrophil-hitchhiking liposome against atherosclerosis. Acta Biomater. 2023, 173, 470–481. [Google Scholar] [CrossRef] [PubMed]
- Chang, K.H.; Zal, T.; Basyal, M.; Ostermann, L.; Muftuoglu, M.; Mak, P.Y.; Jia, Y.; Tao, W.; Zal, M.A.; Fogler, W.E.; et al. Co-Targeting E-Selectin/CXCR4 with GMI-1359 Facilitates AML Stem Cell Mobilization and Protects BM Niches from Anti-Leukemia Therapy. Blood 2021, 138, 3348. [Google Scholar] [CrossRef]
- Boutry, S.; Laurent, S.; Elst, L.V.; Muller, R.N. Specific E-selectin targeting with a superparamagnetic MRI contrast agent. Contrast Media Mol. Imaging 2006, 1, 15–22. [Google Scholar] [CrossRef] [PubMed]
- Li, X.; Xiao, H.; Lin, C.; Sun, W.; Wu, T.; Wang, J.; Chen, B.; Chen, X.; Cheng, D. Synergistic effects of liposomes encapsulating atorvastatin calcium and curcumin and targeting dysfunctional endothelial cells in reducing atherosclerosis. Int. J. Nanomed. 2019, 14, 649–665. [Google Scholar] [CrossRef] [PubMed]
- Bagalkot, V.; Badgeley, M.A.; Kampfrath, T.; Deiuliis, J.A.; Rajagopalan, S.; Maiseyeu, A. Hybrid nanoparticles improve targeting to inflammatory macrophages through phagocytic signals. J. Control. Release 2015, 217, 243–255. [Google Scholar] [CrossRef]
- Narita, Y.; Shimizu, K.; Ikemoto, K.; Uchino, R.; Kosugi, M.; Maess, M.B.; Magata, Y.; Oku, N.; Ogawa, M. Macrophage-targeted, enzyme-triggered fluorescence switch-on system for detection of embolism-vulnerable atherosclerotic plaques. J. Control. Release 2019, 302, 105–115. [Google Scholar] [CrossRef] [PubMed]
- Wu, Y.; Zhang, Y.; Dai, L.; Wang, Q.; Xue, L.; Su, Z.; Zhang, C. An apoptotic body-biomimic liposome in situ upregulates anti-inflammatory macrophages for stabilization of atherosclerotic plaques. J. Control. Release 2019, 316, 236–249. [Google Scholar] [CrossRef]
- Joner, M.; Morimoto, K.; Kasukawa, H.; Steigerwald, K.; Merl, S.; Nakazawa, G.; John, M.C.; Finn, A.V.; Acampado, E.; Kolodgie, F.D.; et al. Site-specific targeting of nanoparticle prednisolone reduces in-stent restenosis in a rabbit model of established atheroma. Arterioscler. Thromb. Vasc. Biol. 2008, 28, 1960–1966. [Google Scholar] [CrossRef] [PubMed]
- Zamani, P.; Momtazi Borojeni, A.A.; Nik, M.E.; Oskuee, R.K.; Sahebkar, A. Nanoliposomes as the adjuvant delivery systems in cancer immunotherapy. J. Cell. Physiol. 2018, 233, 5189–5199. [Google Scholar] [CrossRef]
- Ragusa, R.; Basta, G.; Neglia, D.; De Caterina, R.; Del Turco, S.; Caselli, C. PCSK9 and atherosclerosis: Looking beyond LDL regulation. Eur. J. Clin. Investig. 2021, 51, e13459. [Google Scholar] [CrossRef] [PubMed]
- Chen, J.; Xiang, X.; Nie, L.; Guo, X.; Zhang, F.; Wen, C.; Xia, Y.; Mao, L. The emerging role of Th1 cells in atherosclerosis and its implications for therapy. Front. Immunol. 2023, 13, 1079668. [Google Scholar] [CrossRef] [PubMed]
- Taleb, S. Inflammation in atherosclerosis. Arch. Cardiovasc. Dis. 2016, 109, 708–715. [Google Scholar] [CrossRef]
- Ait-Oufella, H.; Lavillegrand, J.; Tedgui, A. Regulatory T Cell-Enhancing Therapies to Treat Atherosclerosis. Cells 2021, 10, 723. [Google Scholar] [CrossRef] [PubMed]
- Baardman, J.; Lutgens, E. Regulatory T Cell Metabolism in Atherosclerosis. Metabolites 2020, 10, 279. [Google Scholar] [CrossRef]
- Kobiyama, K.; Ley, K. Atherosclerosis. Circ. Res. 2018, 122, 1675–1688. [Google Scholar] [CrossRef] [PubMed]
- Ley, K. Fortified Tregs to fight atherosclerosis. Cardiovasc. Res. 2021, 117, 1987–1988. [Google Scholar] [CrossRef]
- Chen, J.; Zhang, X.; Millican, R.; Creutzmann, J.E.; Martin, S.; Jun, H. High density lipoprotein mimicking nanoparticles for atherosclerosis. Nano Converg. 2020, 7, 6. [Google Scholar] [CrossRef] [PubMed]
- Zhang, W.; He, H.; Liu, J.; Wang, J.; Zhang, S.; Zhang, S.; Wu, Z. Pharmacokinetics and atherosclerotic lesions targeting effects of tanshinone IIA discoidal and spherical biomimetic high density lipoproteins. Biomaterials 2013, 34, 306–319. [Google Scholar] [CrossRef] [PubMed]
- Guo, Y.; Yuan, W.; Yu, B.; Kuai, R.; Hu, W.; Morin, E.E.; Garcia-Barrio, M.T.; Zhang, J.; Moon, J.J.; Schwendeman, A.; et al. Synthetic High-Density Lipoprotein-Mediated Targeted Delivery of Liver X Receptors Agonist Promotes Atherosclerosis Regression. EBioMedicine 2018, 28, 225–233. [Google Scholar] [CrossRef] [PubMed]
- Zhang, X.; Huang, G. Synthetic lipoprotein as nano-material vehicle in the targeted drug delivery. Drug Deliv. 2017, 24, 16–21. [Google Scholar] [CrossRef]
- Corbin, I.R.; Chen, J.; Cao, W.; Li, H.; Lund-Katz, S.; Zheng, G. Enhanced Cancer-Targeted Delivery Using Engineered High-Density Lipoprotein-Based Nanocarriers. J. Biomed. Nanotechnol. 2007, 3, 367–376. [Google Scholar] [CrossRef]
- Cheraga, N.; Ye, Z.; Xu, M.; Zou, L.; Sun, N.; Hang, Y.; Shan, C.; Yang, Z.; Chen, L.; Huang, N. Targeted therapy of atherosclerosis by pH-sensitive hyaluronic acid nanoparticles co-delivering all-trans retinal and rapamycin. Nanoscale 2022, 14, 8709–8726. [Google Scholar] [CrossRef] [PubMed]
- Lee, G.Y.; Kim, J.; Choi, K.Y.; Yoon, H.Y.; Kim, K.; Kwon, I.C.; Choi, K.; Lee, B.; Park, J.H.; Kim, I. Hyaluronic acid nanoparticles for active targeting atherosclerosis. Biomaterials 2015, 53, 341–348. [Google Scholar] [CrossRef]
- Shen, M.; Li, H.; Yao, S.; Wu, X.; Liu, S.; Yang, Q.; Zhang, Y.; Du, J.; Qi, S.; Li, Y. Shear stress and ROS-responsive biomimetic micelles for atherosclerosis via ROS consumption. Mater. Sci. Eng. C 2021, 126, 112164. [Google Scholar] [CrossRef] [PubMed]
- He, J.; Zhang, W.; Zhou, X.; Xu, F.; Zou, J.; Zhang, Q.; Zhao, Y.; He, H.; Yang, H.; Liu, J. Reactive oxygen species (ROS)-responsive size-reducible nanoassemblies for deeper atherosclerotic plaque penetration and enhanced macrophage-targeted drug delivery. Bioact. Mater. 2022, 19, 115–126. [Google Scholar] [CrossRef]
- Lewis, D.R.; Petersen, L.K.; York, A.W.; Ahuja, S.; Chae, H.; Joseph, L.B.; Rahimi, S.; Uhrich, K.E.; Haser, P.B.; Moghe, P.V. Nanotherapeutics for inhibition of atherogenesis and modulation of inflammation in atherosclerotic plaques. Cardiovasc. Res. 2016, 109, 283–293. [Google Scholar] [CrossRef] [PubMed]
- Chmielowski, R.A.; Abdelhamid, D.S.; Faig, J.J.; Petersen, L.K.; Gardner, C.R.; Uhrich, K.E.; Joseph, L.B.; Moghe, P.V. Athero-inflammatory nanotherapeutics: Ferulic acid-based poly(anhydride-ester) nanoparticles attenuate foam cell formation by regulating macrophage lipogenesis and reactive oxygen species generation. Acta Biomater. 2017, 57, 85–94. [Google Scholar] [CrossRef] [PubMed]
- Suzuki, K.; Doi, T.; Imanishi, T.; Kodama, T.; Tanaka, T. Oligonucleotide aggregates bind to the macrophage scavenger receptor. Eur. J. Biochem. 1999, 260, 855–860. [Google Scholar] [CrossRef] [PubMed]
- Zhang, L.; Tian, X.Y.; Chan, C.K.W.; Bai, Q.; Cheng, C.K.; Chen, F.M.; Cheung, M.S.H.; Yin, B.; Yang, H.; Yung, W.; et al. Promoting the Delivery of Nanoparticles to Atherosclerotic Plaques by DNA Coating. ACS Appl. Mater. Interfaces 2018, 11, 13888–13904. [Google Scholar] [CrossRef]
- Guo, Y.; Qin, J.; Zhao, Q.; Yang, J.; Wei, X.; Huang, Y.; Xie, M.; Zhang, C.; Li, Y. Plaque-Targeted Rapamycin Spherical Nucleic Acids for Synergistic Atherosclerosis Treatment. Adv. Sci. 2022, 9, e2105875. [Google Scholar] [CrossRef] [PubMed]
- Zhengjie, Z.; Chih-Fan, Y.; Michael, M.; Myung-Jin, O.; Jiayu, Z.; Jin, L.; Ru-Ting, H.; Devin, L.H.; Tzu-Pin, S.; David, W.; et al. Targeted polyelectrolyte complex micelles treat vascular complications in vivo [Medical Sciences]. Proc. Natl. Acad. Sci. USA 2021, 118, e2114842118. [Google Scholar]
- Zhang, Y.; Jiang, C.; Meng, N. Targeting Ferroptosis: A Novel Strategy for the Treatment of Atherosclerosis. Mini-Rev. Med. Chem. 2024, 24, 1262–1276. [Google Scholar] [CrossRef] [PubMed]
- Burtenshaw, D.; Kitching, M.; Redmond, E.M.; Megson, I.L.; Cahill, P.A. Reactive Oxygen Species (ROS), Intimal Thickening, and Subclinical Atherosclerotic Disease. Front. Cardiovasc. Med. 2019, 6, 89. [Google Scholar] [CrossRef]
- Hou, X.; Lin, H.; Zhou, X.; Cheng, Z.; Li, Y.; Liu, X.; Zhao, F.; Zhu, Y.; Zhang, P.; Chen, D. Novel dual ROS-sensitive and CD44 receptor targeting nanomicelles based on oligomeric hyaluronic acid for the efficient therapy of atherosclerosis. Carbohydr. Polym. 2019, 232, 115787. [Google Scholar] [CrossRef]
- Mu, D.; Li, J.; Qi, Y.; Sun, X.; Liu, Y.; Shen, S.; Li, Y.; Xu, B.; Zhang, B. Hyaluronic acid-coated polymeric micelles with hydrogen peroxide scavenging to encapsulate statins for alleviating atherosclerosis. J. Nanobiotechnol. 2020, 18, 179. [Google Scholar] [CrossRef] [PubMed]
- Ma, B.; Xu, H.; Zhuang, W.; Wang, Y.; Li, G.; Wang, Y. ROS Responsive Nanoplatform with Two-Photon AIE Imaging for Atherosclerosis Diagnosis and “Two-Pronged” Therapy. Small 2020, 16, 2003253. [Google Scholar] [CrossRef] [PubMed]
- Ma, B.; Xu, H.; Wang, Y.; Yang, L.; Zhuang, W.; Li, G.; Wang, Y. Biomimetic-Coated Nanoplatform with Lipid-Specific Imaging and ROS Responsiveness for Atherosclerosis-Targeted Theranostics. ACS Appl. Mater. Interfaces 2021, 13, 35410–35421. [Google Scholar] [CrossRef]
- Alaarg, A.; Senders, M.L.; Varela-Moreira, A.; Pérez-Medina, C.; Zhao, Y.; Tang, J.; Fay, F.; Reiner, T.; Fayad, Z.A.; Hennink, W.E.; et al. A systematic comparison of clinically viable nanomedicines targeting HMG-CoA reductase in inflammatory atherosclerosis. J. Control. Release 2017, 262, 47–57. [Google Scholar] [CrossRef] [PubMed]
- Shi, Z.; Huang, J.; Chen, C.; Zhang, X.; Ma, Z.; Liu, Q. Lipid nanoparticles encapsulating curcumin for imaging and stabilization of vulnerable atherosclerotic plaques via phagocytic “eat-me” signals. J. Control. Release 2024, 373, 265–276. [Google Scholar] [CrossRef] [PubMed]
- JB, V.K.; Ramakrishna, S.; Madhusudhan, B. Preparation and characterisation of atorvastatin and curcumin-loaded chitosan nanoformulations for oral delivery in atherosclerosis. IET Nanobiotechnol. 2017, 11, 96–103. [Google Scholar]
- Pillai, S.C.; Borah, A.; Le, M.N.T.; Kawano, H.; Hasegawa, K.; Kumar, D.S. Co-Delivery of Curcumin and Bioperine via PLGA Nanoparticles to Prevent Atherosclerotic Foam Cell Formation. Pharmaceutics 2021, 13, 1420. [Google Scholar] [CrossRef]
- Zhu, Y.; Fang, Y.; Wang, Y.; Han, D.; Liu, J.; Tian, L.; Xu, M.; Wang, Y.; Cao, F. Cluster of Differentiation-44-Targeting Prussian Blue Nanoparticles Onloaded with Colchicine for Atherosclerotic Plaque Regression in a Mice Model. ACS Biomater. Sci. Eng. 2024, 10, 1530–1543. [Google Scholar] [CrossRef]
- Tang, J.; Li, T.; Xiong, X.; Yang, Q.; Su, Z.; Zheng, M.; Chen, Q. Colchicine delivered by a novel nanoparticle platform alleviates atherosclerosis by targeted inhibition of NF-κB/NLRP3 pathways in inflammatory endothelial cells. J. Nanobiotechnol. 2023, 21, 460. [Google Scholar] [CrossRef]
- Li, J.; Wang, K.; Pan, W.; Li, N.; Tang, B. Targeted Imaging in Atherosclerosis. Anal. Chem. 2022, 94, 12263–12273. [Google Scholar] [CrossRef]
- Li, Y.; Du, Y.; Xu, Z.; He, Y.; Yao, R.; Jiang, H.; Ju, W.; Qiao, J.; Xu, K.; Liu, T.; et al. Intravital lipid droplet labeling and imaging reveals the phenotypes and functions of individual macrophages in vivo. J. Lipid Res. 2022, 63, 100207. [Google Scholar] [CrossRef] [PubMed]
- Pang, H.; Huang, X.; Xu, Z.P.; Chen, C.; Han, F.Y. Progress in oral insulin delivery by PLGA nanoparticles for the management of diabetes. Drug Discov. Today 2022, 28, 103393. [Google Scholar] [CrossRef]
- Zeb, A.; Gul, M.; Nguyen, T.; Maeng, H. Controlled release and targeted drug delivery with poly(lactic-co-glycolic acid) nanoparticles: Reviewing two decades of research. J. Pharm. Investig. 2022, 52, 683–724. [Google Scholar] [CrossRef]
- Wijaya, A.; Wang, Y.; Tang, D.; Zhong, Y.; Liu, B.; Yan, M.; Jiu, Q.; Wu, W.; Wang, G. A study of lovastatin and L-arginine co-loaded PLGA nanomedicine for enhancing nitric oxide production and eNOS expression. J. Mater. Chem. B 2021, 10, 607–624. [Google Scholar] [CrossRef]
- Li, Y.; Zhang, B.; Liu, X.; Wan, H.; Qin, Y.; Yan, H.; Wang, Y.; An, Y.; Yang, Y.; Dai, Y.; et al. A bio-inspired nanoparticle coating for vascular healing and immunomodulatory by cGMP-PKG and NF-kappa B signaling pathways. Biomaterials 2023, 302, 122288. [Google Scholar] [CrossRef] [PubMed]
- Fang, F.; Ni, Y.; Yu, H.; Yin, H.; Yang, F.; Li, C.; Sun, D.; Pei, T.; Ma, J.; Deng, L.; et al. Inflammatory endothelium-targeted and cathepsin responsive nanoparticles are effective against atherosclerosis. Theranostics 2022, 12, 4200–4220. [Google Scholar] [CrossRef]
- Karami, Z.; Mehrzad, J.; Akrami, M.; Hosseinkhani, S. Anti-inflammation-based treatment of atherosclerosis using Gliclazide-loaded biomimetic nanoghosts. Sci. Rep. 2023, 13, 13880. [Google Scholar] [CrossRef] [PubMed]
- Zhu, Y.; Xu, Y.; Han, D.; Zhang, X.; Qin, C.; Liu, J.; Tian, L.; Xu, M.; Fang, Y.; Zhang, Y.; et al. Scavenger receptor-AI targeted theranostic nanoparticles for regression of atherosclerotic plaques via ABCA1 modulation. Nanomed. Nanotechnol. Biol. Med. 2023, 50, 102672. [Google Scholar] [CrossRef] [PubMed]
- Wang, X.; Mehta, S.; Bongcaron, V.; Nguyen, T.; Jirwankar, Y.; Maluenda, A.; Walsh, A.P.G.; Palasubramaniam, J.; Hulett, M.; Srivastava, R.; et al. Cyclodextrin-loaded nanobubbles reduce cholesterol and atherosclerosis in vivo. Eur. Heart J. 2023, 44, ehad655-3257. [Google Scholar] [CrossRef]
- Wang, Y.; Gao, H.; Huang, X.; Chen, Z.; Kang, P.; Zhou, Y.; Qin, D.; Zhang, W.; Liu, J. Cyclodextrin boostered-high density lipoprotein for antiatherosclerosis by regulating cholesterol efflux and efferocytosis. Carbohydr. Polym. 2022, 292, 119632. [Google Scholar] [CrossRef] [PubMed]
- Hyeonjeong, J.; Jihoon, K.; Yeong, M.L.; Jinhwan, K.; Hyung, W.C.; Junseok, L.; Hyeongmok, P.; Youngnam, K.; In-San, K.; Byung-Heon, L.; et al. Poly-paclitaxel/cyclodextrin-SPION nano-assembly for magnetically guided drug delivery system. J. Control. Release 2016, 231, 68–76. [Google Scholar]
- Namgung, R.; Mi Lee, Y.; Kim, J.; Jang, Y.; Lee, B.; Kim, I.; Sokkar, P.; Rhee, Y.M.; Hoffman, A.S.; Kim, W.J. Poly-cyclodextrin and poly-paclitaxel nano-assembly for anticancer therapy. Nat. Commun. 2014, 5, 3702. [Google Scholar] [CrossRef] [PubMed]
- Zhang, Y.; Gong, F.; Wu, Y.; Hou, S.; Xue, L.; Su, Z.; Zhang, C. Poly-β-cyclodextrin Supramolecular Nanoassembly with a pH-Sensitive Switch Removing Lysosomal Cholesterol Crystals for Antiatherosclerosis. Nano Lett. 2021, 21, 9736–9745. [Google Scholar] [CrossRef] [PubMed]
- Zhu, L.; Zhong, Y.; Yan, M.; Ni, S.; Zhao, X.; Wu, S.; Wang, G.; Zhang, K.; Chi, Q.; Qin, X.; et al. Macrophage Membrane-Encapsulated Dopamine-Modified Poly Cyclodextrin Multifunctional Biomimetic Nanoparticles for Atherosclerosis Therapy. ACS Appl. Mater. Interfaces 2024, 16, 32027–32044. [Google Scholar] [CrossRef]
- Battaglini, M.; Emanet, M.; Carmignani, A.; Ciofani, G. Polydopamine-based nanostructures: A new generation of versatile, multi-tasking, and smart theranostic tools. Nano Today 2024, 55, 102151. [Google Scholar] [CrossRef]
- Wang, H.; Zhao, R.; Peng, L.; Yu, A.; Wang, Y. A Dual-Function CD47-Targeting Nano-Drug Delivery System Used to Regulate Immune and Anti-Inflammatory Activities in the Treatment of Atherosclerosis. Adv. Healthc. Mater. 2024, 13, e2400752. [Google Scholar] [CrossRef] [PubMed]
- Tu, S.; Ren, W.; Han, J.; Cui, H.; Dai, T.; Lu, H.; Xie, Y.; He, W.; Wu, A. Polydopamine nanoparticle-mediated mild photothermal therapy for inhibiting atherosclerotic plaque progression by regulating lipid metabolism of foam cells. Regen. Biomater. 2023, 10, rbad031. [Google Scholar] [CrossRef]
- Zhang, J.; Cai, X.; Dou, R.; Guo, C.; Tang, J.; Hu, Y.; Chen, H.; Chen, J. Poly(β-amino ester)s-based nanovehicles: Structural regulation and gene delivery. Mol. Ther.-Nucleic Acids 2023, 32, 568–581. [Google Scholar] [CrossRef] [PubMed]
- Sadeqi Nezhad, M. Poly (beta-amino ester) as an in vivo nanocarrier for therapeutic nucleic acids. Biotechnol. Bioeng. 2022, 120, 95–113. [Google Scholar] [CrossRef] [PubMed]
- Dosta, P.; Tamargo, I.; Ramos, V.; Kumar, S.; Kang, D.W.; Borrós, S.; Jo, H. Delivery of Anti-microRNA-712 to Inflamed Endothelial Cells Using Poly(β-amino ester) Nanoparticles Conjugated with VCAM-1 Targeting Peptide. Adv. Healthc. Mater. 2021, 10, 2001894. [Google Scholar] [CrossRef]
- Kohs, T.C.L.; Olson, S.R.; Pang, J.; Jordan, K.R.; Zheng, T.J.; Xie, A.; Hodovan, J.; Muller, M.; McArthur, C.; Johnson, J.; et al. Ibrutinib Inhibits BMX-Dependent Endothelial VCAM-1 Expression In Vitro and Pro-Atherosclerotic Endothelial Activation and Platelet Adhesion In Vivo. Cell. Mol. Bioeng. 2022, 15, 231–243. [Google Scholar] [CrossRef]
- Sun, C.; Alkhoury, K.; Wang, Y.I.; Foster, G.A.; Radecke, C.E.; Tam, K.; Edwards, C.M.; Facciotti, M.T.; Armstrong, E.J.; Knowlton, A.A.; et al. IRF-1 and miRNA126 modulate VCAM-1 expression in response to a high-fat meal. Circ. Res. 2012, 111, 1054–1064. [Google Scholar] [CrossRef] [PubMed]
- Distasio, N.; Dierick, F.; Ebrahimian, T.; Tabrizian, M.; Lehoux, S. Design and development of Branched Poly(ß-aminoester) nanoparticles for Interleukin-10 gene delivery in a mouse model of atherosclerosis. Acta Biomater. 2022, 143, 356–371. [Google Scholar] [CrossRef]
- Stefanadis, C.; Antoniou, C.; Tsiachris, D.; Pietri, P. Coronary Atherosclerotic Vulnerable Plaque: Current Perspectives. J. Am. Heart Assoc. 2017, 6, e005543. [Google Scholar] [CrossRef] [PubMed]
- Zhang, H.; Liu, X.L.; Fan, H.M. Advances in magnetic nanoparticle-based magnetic resonance imaging contrast agents. Nano Res. 2023, 16, 12531–12542. [Google Scholar] [CrossRef]
- Pellico, J.; Ellis, C.M.; Davis, J.J. Nanoparticle-Based Paramagnetic Contrast Agents for Magnetic Resonance Imaging. Contrast Media Mol. Imaging 2019, 2019, 1845637. [Google Scholar] [CrossRef] [PubMed]
- Lee, N.; Hyeon, T. Designed synthesis of uniformly sized iron oxide nanoparticles for efficient magnetic resonance imaging contrast agents†. Chem. Soc. Rev. 2011, 41, 2575–2589. [Google Scholar] [CrossRef] [PubMed]
- Zhang, R.; Lu, K.; Xiao, L.; Hu, X.; Cai, W.; Liu, L.; Liu, Y.; Li, W.; Zhou, H.; Qian, Z.; et al. Exploring atherosclerosis imaging with contrast-enhanced MRI using PEGylated ultrasmall iron oxide nanoparticles. Front. Bioeng. Biotechnol. 2023, 11, 1279446. [Google Scholar] [CrossRef]
- Hang, T.T.; Zhen, L.; Christoph, E.H.; Gary, C.; Shaohua, Z.; Jathushan, P.; Karen, A.; Xiaowei, W.; Karlheinz, P.; Andrew, K.W. Molecular imaging of activated platelets via antibody-targeted ultra-small iron oxide nanoparticles displaying unique dual MRI contrast. Biomaterials 2017, 134, 31–42. [Google Scholar]
- Zou, L.; Zhang, Y.; Cheraga, N.; Abodunrin, O.D.; Qu, K.; Qiao, L.; Ma, Y.; Hang, Y.; Huang, N.; Chen, L. M2 Macrophage Membrane-Camouflaged Fe3O4-Cy7 Nanoparticles with Reduced Immunogenicity for Targeted NIR/MR Imaging of Atherosclerosis. Small 2023, 20, 2304110. [Google Scholar] [CrossRef] [PubMed]
- Wu, Q.; Pan, W.; Wu, G.; Wu, F.; Guo, Y.; Zhang, X. CD40-targeting magnetic nanoparticles for MRI/optical dual-modality molecular imaging of vulnerable atherosclerotic plaques. Atherosclerosis 2023, 369, 17–26. [Google Scholar] [CrossRef] [PubMed]
- Wen, L.; Fu, X.; Zhang, H.; Ye, P.; Fu, H.; Zhou, Z.; Sun, R.; Xu, T.; Fu, C.; Zhu, C.; et al. Tailoring Zinc Ferrite Nanoparticle Surface Coating for Macrophage-Affinity Magnetic Resonance Imaging of Atherosclerosis. ACS Appl. Mater. Interfaces 2024, 16, 13496–13508. [Google Scholar] [CrossRef] [PubMed]
- Lin, X.; Dong, Q.; Chang, Y.; Shi, P.; Zhang, S. Transition-metal-based nanozymes for biosensing and catalytic tumor therapy. Anal. Bioanal. Chem. 2024, 416, 5933–5948. [Google Scholar] [CrossRef]
- Pietrzak, M.; Ivanova, P. Bimetallic and multimetallic nanoparticles as nanozymes. Sens. Actuators B Chem. 2021, 336, 129736. [Google Scholar] [CrossRef]
- Zhang, X.; Lin, S.; Liu, S.; Tan, X.; Dai, Y.; Xia, F. Advances in organometallic/organic nanozymes and their applications. Coord. Chem. Rev. 2020, 429, 213652. [Google Scholar] [CrossRef]
- Kattoor, A.J.; Pothineni, N.V.K.; Palagiri, D.; Mehta, J.L. Oxidative Stress in Atherosclerosis. Curr. Atheroscler. Rep. 2017, 19, 42. [Google Scholar] [CrossRef] [PubMed]
- Wang, S.; Zhang, J.; Li, W.; Chen, D.; Tu, J.; Sun, C.; Du, Y. Hyaluronic acid-guided assembly of ceria nanozymes as plaque-targeting ROS scavengers for anti-atherosclerotic therapy. Carbohydr. Polym. 2022, 296, 119940. [Google Scholar] [CrossRef] [PubMed]
- Gao, Y.; Liu, S.; Zeng, X.; Guo, Z.; Chen, D.; Li, S.; Tian, Z.; Qu, Y. Reduction of Reactive Oxygen Species Accumulation Using Gadolinium-Doped Ceria for the Alleviation of Atherosclerosis. ACS Appl. Mater. Interfaces 2023, 15, 10414–10425. [Google Scholar] [CrossRef] [PubMed]
- Lv, F.; Fang, H.; Huang, L.; Wang, Q.; Cao, S.; Zhao, W.; Zhou, Z.; Zhou, W.; Wang, X. Curcumin Equipped Nanozyme-Like Metal−Organic Framework Platform for the Targeted Atherosclerosis Treatment with Lipid Regulation and Enhanced Magnetic Resonance Imaging Capability. Adv. Sci. 2024, 11, 2309062. [Google Scholar] [CrossRef] [PubMed]
- Wen, N.; Li, J.; Zhang, W.; Li, P.; Yin, X.; Zhang, W.; Wang, H.; Tang, B. Monitoring the Progression of Early Atherosclerosis Using a Fluorescence Nanoprobe for the Detection and Imaging of Phosphorylation and Glucose Levels. Angew. Chem. Int. Ed. Engl. 2023, 62, e202302161. [Google Scholar] [CrossRef] [PubMed]
- Zhang, W.; Li, J.; Zhao, N.; Li, P.; Zhang, W.; Wang, H.; Tang, B. Ratiometric fluorescence biosensor for imaging of protein phosphorylation levels in atherosclerosis mice. Anal. Chim. Acta 2022, 1208, 339825. [Google Scholar] [CrossRef]
- Sharma, B.R.; Kanneganti, T. NLRP3 inflammasome in cancer and metabolic diseases. Nat. Immunol. 2021, 22, 550–559. [Google Scholar] [CrossRef]
- Yue, L.; Gao, Y.; Han, B. Evaluation on the effect of hydrogen sulfide on the NLRP3 signaling pathway and its involvement in the pathogenesis of atherosclerosis. J. Cell. Biochem. 2018, 120, 481–492. [Google Scholar] [CrossRef] [PubMed]
- Liang, D.; Wu, H.; Wong, M.W.; Huang, D. Diallyl Trisulfide Is a Fast H2S Donor, but Diallyl Disulfide Is a Slow One: The Reaction Pathways and Intermediates of Glutathione with Polysulfides. Org. Lett. 2015, 17, 4196–4199. [Google Scholar] [CrossRef] [PubMed]
- Li, D.; Chen, J.; Lu, Y.; Yan, X.; Yang, X.; Zhang, F.; Tang, Y.; Cao, M.; Wang, J.; Pan, M.; et al. Codelivery of Dual Gases with Metal-Organic Supramolecular Cage-Based Microenvironment-Responsive Nanomedicine for Atherosclerosis Therapy. Small 2024, 20, 2402673. [Google Scholar] [CrossRef] [PubMed]
- Porrang, S.; Davaran, S.; Rahemi, N.; Allahyari, S.; Mostafavi, E. How Advancing are Mesoporous Silica Nanoparticles? A Comprehensive Review of the Literature. Int. J. Nanomed. 2022, 17, 1803–1827. [Google Scholar] [CrossRef] [PubMed]
- Sobia, N.; Arslan, M.; Irsah, M.; Afifa, S.; Muhammad, M.K.; Yasmeen, J.; Bilal, A.; Maryam, A.; Asma, M.; Muhammad, A.; et al. Multifunctional mesoporous silica-based nanocomposites: Synthesis and biomedical applications. Mater. Chem. Phys. 2022, 285, 126132. [Google Scholar]
- Huang, P.; Lian, D.; Ma, H.; Gao, N.; Zhao, L.; Luan, P.; Zeng, X. New advances in gated materials of mesoporous silica for drug controlled release. Chin. Chem. Lett. 2021, 32, 3696–3704. [Google Scholar] [CrossRef]
- Pu, H.; Yao, M.; Wu, Z.; Xu, Z.; Cui, C.; Huang, R.; Shafiq, M.; Li, W.; Lu, X.; Li, B. Regulation of the macrophage-related inflammatory microenvironment for atherosclerosis treatment and angiogenesis via anti-cytokine agents. Nano Res. 2022, 15, 7342–7354. [Google Scholar] [CrossRef]
- Zhaoyu, W.; Zhijue, X.; Hongji, P.; Weimin, L.; Junchao, L.; Zhen, Z.; Xinwu, L.; Kaili, L.; Bo, L. Degradable co-delivery nanoplatforms for inflammation-targeted therapy against atherosclerosis. Appl. Mater. Today 2021, 25, 101214. [Google Scholar]
- Song, K.; Tang, Z.; Song, Z.; Meng, S.; Yang, X.; Guo, H.; Zhu, Y.; Wang, X. Hyaluronic Acid-Functionalized Mesoporous Silica Nanoparticles Loading Simvastatin for Targeted Therapy of Atherosclerosis. Pharmaceutics 2022, 14, 1265. [Google Scholar] [CrossRef] [PubMed]
- Pham, L.M.; Kim, E.; Ou, W.; Phung, C.D.; Nguyen, T.T.; Pham, T.T.; Poudel, K.; Gautam, M.; Nguyen, H.T.; Jeong, J.; et al. Targeting and clearance of senescent foamy macrophages and senescent endothelial cells by antibody-functionalized mesoporous silica nanoparticles for alleviating aorta atherosclerosis. Biomaterials 2021, 269, 120677. [Google Scholar] [CrossRef]
- Naghavi, M.; John, R.; Naguib, S.; Siadaty, M.S.; Grasu, R.; Kurian, K.C.; van Winkle, W.B.; Soller, B.; Litovsky, S.; Madjid, M.; et al. pH Heterogeneity of human and rabbit atherosclerotic plaques; a new insight into detection of vulnerable plaque. Atherosclerosis 2002, 164, 27–35. [Google Scholar] [CrossRef] [PubMed]
- Liu, S.; Zhao, Y.; Shen, M.; Hao, Y.; Wu, X.; Yao, Y.; Li, Y.; Yang, Q. Hyaluronic acid targeted and pH-responsive multifunctional nanoparticles for chemo-photothermal synergistic therapy of atherosclerosis. J. Mater. Chem. B 2021, 10, 562–570. [Google Scholar] [CrossRef] [PubMed]
- Huaqiang, F.; Li, H.; Fanzhen, L.; Binbin, H.; Huijie, L.; Zhixin, H.; Yue, S.; Weimin, Z.; Xiaolei, W. Dual-responsive Targeted Atherosclerosis Therapy through a Multi-effective Nanoplatform with Anti-inflammatory, Lipid-regulating and Autophagy. Chem. Eng. J. 2022, 454, 140067. [Google Scholar]
- Singh, P.K.; Singh, S.; Sachan, K.; Verma, V.; Garg, S. Recent Development and Advancement in Quantum Dots in Pharmaceutical and Biomedical Fields for the Delivery of Drugs. Curr. Nanosci. 2023, 20, 425–435. [Google Scholar] [CrossRef]
- Nair, A.; Haponiuk, J.T.; Thomas, S.; Gopi, S. Natural carbon-based quantum dots and their applications in drug delivery: A review. Biomed. Pharmacother. 2020, 132, 110834. [Google Scholar] [CrossRef]
- Babu, L.T.; Paira, P. Current Application of Quantum Dots (QD) in Cancer Therapy: A Review. Mini-Rev. Med. Chem. 2017, 17, 1406–1415. [Google Scholar] [CrossRef] [PubMed]
- Deng, H.; Konopka, C.J.; Prabhu, S.; Sarkar, S.; Medina, N.G.; Fayyaz, M.; Arogundade, O.H.; Vidana Gamage, H.E.; Shahoei, S.H.; Nall, D.; et al. Dextran-Mimetic Quantum Dots for Multimodal Macrophage Imaging In Vivo, Ex Vivo, and In Situ. ACS Nano 2022, 16, 1999–2012. [Google Scholar] [CrossRef]
- Yu, Q.; Li, J.; Zhang, X.; Yang, S.; Zhou, P.; Xia, J.; Deng, T.; Yu, C. Dual-Emission ZAISe/ZnS quantum dots for Multi-level Bio-Imaging: Foam cells and atherosclerotic plaque imaging. J. Colloid Interface Sci. 2022, 629, 399–408. [Google Scholar] [CrossRef] [PubMed]
- Shen, M.; Jiang, H.; Li, S.; Liu, L.; Yang, Q.; Yang, H.; Zhao, Y.; Meng, H.; Wang, J.; Li, Y. Dual-modality probe nanodrug delivery systems with ROS-sensitivity for atherosclerosis diagnosis and therapy. J. Mater. Chem. B 2023, 12, 1344–1354. [Google Scholar] [CrossRef] [PubMed]
- Peidong, Y.; Aziguli, M.; Hongyan, Z.; Anning, Y.; Jialong, F.; Shengchao, M.; Bin, L.; Yideng, J. Targeting and promoting atherosclerosis regression using hybrid membrane coated nanomaterials via alleviated inflammation and enhanced autophagy. Appl. Mater. Today 2022, 26, 101386. [Google Scholar]
- Huang, Z.; Rose, A.H.; Hoffmann, P.R. The role of selenium in inflammation and immunity: From molecular mechanisms to therapeutic opportunities. Antioxid. Redox Signal. 2012, 16, 705–743. [Google Scholar] [PubMed]
- Chen, G.; Yang, F.; Fan, S.; Jin, H.; Liao, K.; Li, X.; Liu, G.; Liang, J.; Zhang, J.; Xu, J.; et al. Immunomodulatory roles of selenium nanoparticles: Novel arts for potential immunotherapy strategy development. Front. Immunol. 2022, 13, 956181. [Google Scholar] [CrossRef] [PubMed]
- Hui, Y.; Chang, L.; Yanjun, W.; Meng, Y.; Jiarun, H.; Yuhan, X.; Qinjie, L.; Peter, R.H.; Zhi, H.; Tianfeng, C. Atherosclerotic plaque-targeted nanotherapeutics ameliorates atherogenesis by blocking macrophage-driven inflammation. Nano Today 2021, 42, 101351. [Google Scholar]
- Qu, B.; Yuan, L.; Li, J.; Wang, J.; Lv, H.; Yang, X. Selenium-containing polyurethane with elevated catalytic stability for sustained nitric oxide release. J. Mater. Chem. B 2018, 7, 150–156. [Google Scholar] [CrossRef] [PubMed]
- Zhang, L.; Zhou, L.; Wang, K.; Shang, T.; Liu, Y.; Wang, Y.; Zhao, Y.; Huang, N.; Luo, R.; Li, X.; et al. GPx-like phenolic-amine nanoparticles with onion peel-off model for constantly generative anti-inflammation and anti-oxidation capability. Chem. Eng. J. 2024, 488, 150290. [Google Scholar] [CrossRef]
- Liu, J.; Gao, J.; Zhang, A.; Guo, Y.; Fan, S.; He, Y.; Yang, K.; Wang, J.; Cui, D.; Cheng, Y. Carbon nanocages-based nanozyme as an endogenous H2O2-activated oxygenerator for real-time bimodal imaging and enhanced phototherapy of esophageal cancer. Nanoscale 2020, 12, 21674–21686. [Google Scholar] [CrossRef]
- Liu, J.; Zhou, B.; Guo, Y.; Zhang, A.; Yang, K.; He, Y.; Wang, J.; Cheng, Y.; Cui, D. SR-A-Targeted Nanoplatform for Sequential Photothermal/Photodynamic Ablation of Activated Macrophages to Alleviate Atherosclerosis. ACS Appl. Mater. Interfaces 2021, 13, 29349–29362. [Google Scholar] [CrossRef] [PubMed]
- Gao, M.; Liang, C.; Song, X.; Chen, Q.; Jin, Q.; Wang, C.; Liu, Z. Erythrocyte-Membrane-Enveloped Perfluorocarbon as Nanoscale Artificial Red Blood Cells to Relieve Tumor Hypoxia and Enhance Cancer Radiotherapy. Adv. Mater. 2017, 29, 1701429. [Google Scholar] [CrossRef]
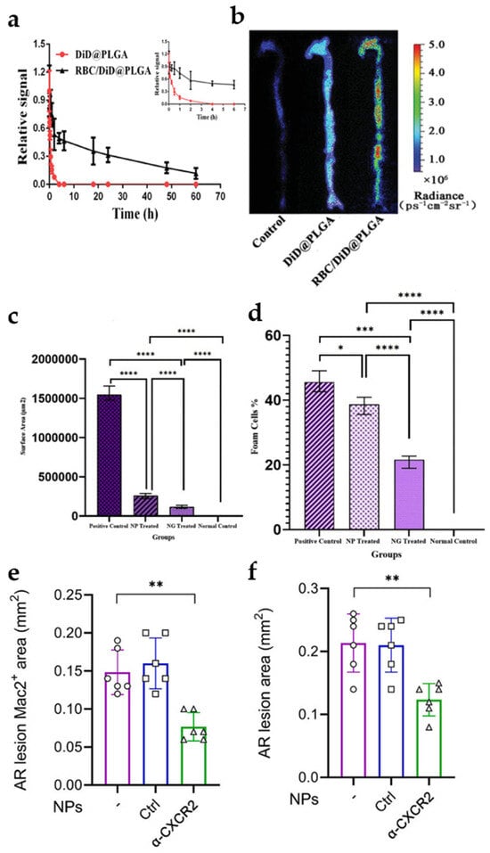
- Zhang, H. Erythrocytes in nanomedicine: An optimal blend of natural and synthetic materials. Biomater. Sci. 2016, 4, 1024–1031. [Google Scholar] [CrossRef] [PubMed]
- Wang, Y.; Zhang, K.; Qin, X.; Li, T.; Qiu, J.; Yin, T.; Huang, J.; McGinty, S.; Pontrelli, G.; Ren, J.; et al. Biomimetic Nanotherapies: Red Blood Cell Based Core–Shell Structured Nanocomplexes for Atherosclerosis Management. Adv. Sci. 2019, 6, 1900172. [Google Scholar] [CrossRef]
- Karami, Z.; Akrami, M.; Mehrzad, J.; Esfandyari-Manesh, M.; Haririan, I.; Nateghi, S. An anti-inflammatory Glyburide-loaded nanoghost for atherosclerosis therapy: A red blood cell based bio-mimetic strategy. Giant 2023, 16, 100206. [Google Scholar] [CrossRef]
- Zheng, W.; Huang, R.; Jiang, B.; Zhao, Y.; Zhang, W.; Jiang, X. An Early-Stage Atherosclerosis Research Model Based on Microfluidics. Small 2016, 12, 2022–2034. [Google Scholar] [CrossRef] [PubMed]
- Rong, Q.; Yan-zhi, L.; Cong, C.; Yi-ni, C.; Mao-mao, Y.; Lu, X.; Bing, H.; Xu, J.; Wen-wen, S.; Yu-nan, W.; et al. G5-PEG PAMAM dendrimer incorporating nanostructured lipid carriers enhance oral bioavailability and plasma lipid-lowering effect of probucol. J. Control. Release 2015, 210, 160–168. [Google Scholar]
- Liang, X.; Li, H.; Zhang, A.; Tian, X.; Guo, H.; Zhang, H.; Yang, J.; Zeng, Y. Red blood cell biomimetic nanoparticle with anti-inflammatory, anti-oxidative and hypolipidemia effect ameliorated atherosclerosis therapy. Nanomedicine 2022, 41, 102519. [Google Scholar] [CrossRef] [PubMed]
- Zhong, Y.; Qin, X.; Wang, Y.; Qu, K.; Luo, L.; Zhang, K.; Liu, B.; Obaid, E.A.M.S.; Wu, W.; Wang, G. “Plug and Play” Functionalized Erythrocyte Nanoplatform for Target Atherosclerosis Management. ACS Appl. Mater. Interfaces 2021, 13, 33862–33873. [Google Scholar] [CrossRef] [PubMed]
- Shen, M.; Yao, S.; Li, S.; Wu, X.; Liu, S.; Yang, Q.; Du, J.; Wang, J.; Zheng, X.; Li, Y. A ROS and shear stress dual-sensitive bionic system with cross-linked dendrimers for atherosclerosis therapy. Nanoscale 2021, 13, 213–227. [Google Scholar] [CrossRef]
- Qin, X.; Zhang, K.; Qiu, J.; Wang, N.; Qu, K.; Cui, Y.; Huang, J.; Luo, L.; Zhong, Y.; Tian, T.; et al. Uptake of oxidative stress-mediated extracellular vesicles by vascular endothelial cells under low magnitude shear stress. Bioact. Mater. 2021, 9, 397–410. [Google Scholar] [CrossRef] [PubMed]
- Sun, D.; Chen, J.; Wang, Y.; Ji, H.; Peng, R.; Jin, L.; Wu, W. Advances in refunctionalization of erythrocyte-based nanomedicine for enhancing cancer-targeted drug delivery. Theranostics 2019, 9, 6885–6900. [Google Scholar] [CrossRef]
- Nguyen, P.H.D.; Jayasinghe, M.K.; Le, A.H.; Peng, B.; Le, M.T.N. Advances in Drug Delivery Systems Based on Red Blood Cells and Their Membrane-Derived Nanoparticles. ACS Nano 2023, 17, 5187–5210. [Google Scholar] [CrossRef]
- Dehaini, D.; Wei, X.; Fang, R.H.; Masson, S.; Angsantikul, P.; Luk, B.T.; Zhang, Y.; Ying, M.; Jiang, Y.; Kroll, A.V.; et al. Erythrocyte–Platelet Hybrid Membrane Coating for Enhanced Nanoparticle Functionalization. Adv. Mater. 2017, 29, 1606209. [Google Scholar] [CrossRef]
- Huang, R.; Zhang, L.; Li, X.; Liu, F.; Cheng, X.; Ran, H.; Wang, Z.; Li, Y.; Feng, Y.; Liang, L.; et al. Anti-CXCR2 antibody-coated nanoparticles with an erythrocyte-platelet hybrid membrane layer for atherosclerosis therapy. J. Control. Release 2023, 356, 610–622. [Google Scholar] [CrossRef] [PubMed]
- Gao, X.; Zhang, T.; Huang, X.; Huan, X.; Li, Y. Impact of rise and fall phases of shear on platelet activation and aggregation using microfluidics. J. Thromb. Thrombolysis 2024, 57, 576–586. [Google Scholar] [CrossRef]
- Molloy, C.P.; Yao, Y.; Kammoun, H.; Bonnard, T.; Hoefer, T.; Alt, K.; Tovar-Lopez, F.; Rosengarten, G.; Ramsland, P.A.; van der Meer, A.D.; et al. Shear-sensitive nanocapsule drug release for site-specific inhibition of occlusive thrombus formation. J. Thromb. Haemost. 2017, 15, 972–982. [Google Scholar] [CrossRef]
- Huilcaman, R.; Venturini, W.; Fuenzalida, L.; Cayo, A.; Segovia, R.; Valenzuela, C.; Brown, N.; Moore-Carrasco, R. Platelets, a Key Cell in Inflammation and Atherosclerosis Progression. Cells 2022, 11, 1014. [Google Scholar] [CrossRef] [PubMed]
- Li, Q.; Huang, Z.; Pang, Z.; Wang, Q.; Gao, J.; Chen, J.; Wang, Z.; Tan, H.; Li, S.; Xu, F.; et al. Targeted delivery of platelet membrane modified extracellular vesicles into atherosclerotic plaque to regress atherosclerosis. Chem. Eng. J. 2022, 452, 138992. [Google Scholar] [CrossRef]
- Ma, Y.; Ma, Y.; Gao, M.; Han, Z.; Jiang, W.; Gu, Y.; Liu, Y. Platelet-Mimicking Therapeutic System for Noninvasive Mitigation of the Progression of Atherosclerotic Plaques. Adv. Sci. (Weinh.) 2021, 8, 2004128. [Google Scholar] [CrossRef] [PubMed]
- Zhou, J.; Niu, C.; Huang, B.; Chen, S.; Yu, C.; Cao, S.; Pei, W.; Guo, R. Platelet Membrane Biomimetic Nanoparticles Combined With UTMD to Improve the Stability of Atherosclerotic Plaques. Front. Chem. 2022, 10, 868063. [Google Scholar] [CrossRef]
- Chen, L.; Zhou, Z.; Hu, C.; Maitz, M.F.; Yang, L.; Luo, R.; Wang, Y. Platelet Membrane-Coated Nanocarriers Targeting Plaques to Deliver Anti-CD47 Antibody for Atherosclerotic Therapy. Research 2022, 2022, 9845459. [Google Scholar] [CrossRef]
- Fontana, F.; Molinaro, G.; Moroni, S.; Pallozzi, G.; Ferreira, M.P.A.; Tello, R.P.; Elbadri, K.; Torrieri, G.; Correia, A.; Kemell, M.; et al. Biomimetic Platelet-Cloaked Nanoparticles for the Delivery of Anti-Inflammatory Curcumin in the Treatment of Atherosclerosis. Adv. Healthc. Mater. 2024, 13, e2302074. [Google Scholar] [CrossRef]
- Chai, Y.; Shangguan, L.; Yu, H.; Sun, Y.; Huang, X.; Zhu, Y.; Wang, H.Y.; Liu, Y. Near Infrared Light-Activatable Platelet-Mimicking NIR-II NO Nano-Prodrug for Precise Atherosclerosis Theranostics. Adv. Sci. 2024, 11, 2304994. [Google Scholar] [CrossRef]
- Ma, B.; Chen, Z.; Xu, H.; Sun, S.; Huang, C.; Li, G.; Zhang, W.; Shang, M.; Wang, Y.; Fu, G. Biomimetic Targeting Nanoplatform for Atherosclerosis Theranostics Via Photoacoustic Diagnosis and “Hand-In-Hand” Immunoregulation. Adv. Funct. Mater. 2024, 34, 2311305. [Google Scholar] [CrossRef]
- Li, Y.; Tian, R.; Xu, J.; Zou, Y.; Wang, T.; Liu, J. Recent developments of polymeric delivery systems in gene therapeutics. Polym. Chem. 2024, 15, 1908–1931. [Google Scholar] [CrossRef]
- Hu, X.; Zhao, P.; Zhang, J.; Zhu, Y.; Zhou, W.; Hong, K.; Sun, R.; Wang, Y.; Lu, Y.; Liu, Y. Ultrasound-assisted biomimetic nanobubbles for targeted treatment of atherosclerosis. Nanomed. Nanotechnol. Biol. Med. 2023, 51, 102682. [Google Scholar] [CrossRef]
- Sha, X.; Dai, Y.; Chong, L.; Wei, M.; Xing, M.; Zhang, C.; Li, J. Pro-efferocytic macrophage membrane biomimetic nanoparticles for the synergistic treatment of atherosclerosis via competition effect. J. Nanobiotechnol. 2022, 20, 506–522. [Google Scholar] [CrossRef] [PubMed]
- Guo, L.; Miao, Y.; Wang, Y.; Zhang, Y.; Zhou, E.; Wang, J.; Zhao, Y.; Li, L.; Wang, A.; Gan, Y.; et al. Biomimetic Macrophage Membrane and Lipidated Peptide Hybrid Nanovesicles for Atherosclerosis Therapy. Adv. Funct. Mater. 2022, 32, 2204822. [Google Scholar] [CrossRef]
- Li, Y.; Che, J.; Chang, L.; Guo, M.; Bao, X.; Mu, D.; Sun, X.; Zhang, X.; Lu, W.; Xie, J. CD47- and Integrin alpha4/beta1-Comodified-Macrophage-Membrane-Coated Nanoparticles Enable Delivery of Colchicine to Atherosclerotic Plaque. Adv. Healthc. Mater. 2022, 11, e2101788. [Google Scholar] [CrossRef] [PubMed]
- Chen, Y.; Hu, M.; Wang, L.; Chen, W. Macrophage M1/M2 polarization. Eur. J. Pharmacol. 2020, 877, 173090. [Google Scholar]
- Shapouri-Moghaddam, A.; Mohammadian, S.; Vazini, H.; Taghadosi, M.; Esmaeili, S.; Mardani, F.; Seifi, B.; Mohammadi, A.; Afshari, J.T.; Sahebkar, A. Macrophage plasticity, polarization, and function in health and disease. J. Cell. Physiol. 2018, 233, 6425–6440. [Google Scholar] [CrossRef]
- Huang, X.; Wang, L.; Guo, H.; Zhang, W. Macrophage membrane-coated nanovesicles for dual-targeted drug delivery to inhibit tumor and induce macrophage polarization. Bioact. Mater. 2022, 23, 69–79. [Google Scholar] [CrossRef] [PubMed]
- Tang, W.; Yang, Y.; Yang, L.; Tang, M.; Chen, Y.; Li, C. Macrophage membrane-mediated targeted drug delivery for treatment of spinal cord injury regardless of the macrophage polarization states. Asian J. Pharm. Sci. 2021, 16, 459–470. [Google Scholar] [CrossRef] [PubMed]
- Qu, K.; Zhong, Y.; Zhu, L.; Mou, N.; Cao, Y.; Liu, J.; Wu, S.; Yan, M.; Yan, F.; Li, J.; et al. A Macrophage Membrane-Functionalized, Reactive Oxygen Species-Activatable Nanoprodrug to Alleviate Inflammation and Improve the Lipid Metabolism for Atherosclerosis Management. Adv. Healthc. Mater. 2024, 13, 2401113. [Google Scholar] [CrossRef]
- Zhu, L.; Li, H.; Li, J.; Zhong, Y.; Wu, S.; Yan, M.; Ni, S.; Zhang, K.; Wang, G.; Qu, K.; et al. Biomimetic nanoparticles to enhance the reverse cholesterol transport for selectively inhibiting development into foam cell in atherosclerosis. J. Nanobiotechnol. 2023, 21, 307. [Google Scholar] [CrossRef]
- Cheng, J.; Pan, W.; Zheng, Y.; Zhang, J.; Chen, L.; Huang, H.; Chen, Y.; Wu, R. Piezocatalytic Schottky Junction Treats Atherosclerosis by a Biomimetic Trojan Horse Strategy. Adv. Mater. 2024, 36, e2312102. [Google Scholar] [CrossRef]
- Kojima, Y.; Volkmer, J.; McKenna, K.; Civelek, M.; Lusis, A.J.; Miller, C.L.; Direnzo, D.; Nanda, V.; Ye, J.; Connolly, A.J.; et al. CD47-blocking antibodies restore phagocytosis and prevent atherosclerosis. Nature 2016, 536, 86–90. [Google Scholar] [CrossRef] [PubMed]
- Yao, Y.; Chen, H.; Barkat, A.; Liao, F.; Xiao, Y.; Zhao, Z.; Liu, L.; Wang, W.; Ma, J.; Fu, C.; et al. A Zombie Macrophage-Based “Trojan horse” Enhances the Effect of Efferocytosis Through Immune Regulation for Atherosclerosis Treatment. Adv. Funct. Mater. 2024, 34, 2315034. [Google Scholar] [CrossRef]
- Yin, C.; Heit, B. Cellular Responses to the Efferocytosis of Apoptotic Cells. Front. Immunol. 2021, 12, 631714. [Google Scholar] [CrossRef]
- Ford, H.Z.; Zeboudj, L.; Purvis, G.S.D.; Ten Bokum, A.; Zarebski, A.E.; Bull, J.A.; Byrne, H.M.; Myerscough, M.R.; Greaves, D.R. Efferocytosis perpetuates substance accumulation inside macrophage populations. Proc. R. Soc. B Biol. Sci. 2019, 286, 20190730. [Google Scholar] [CrossRef] [PubMed]
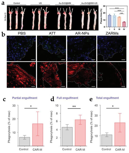
- Chuang, S.T.; Stein, J.B.; Nevins, S.; Bekta, C.K.; Cho, H.K.; Ko, W.; Jang, H.; Ha, J.; Lee, K.B. Enhancing CAR Macrophage Efferocytosis Via Surface Engineered Lipid Nanoparticles Targeting LXR Signaling. Adv. Mater. 2024, 36, 2308377. [Google Scholar] [CrossRef] [PubMed]
- Huang, X.; Lin, C.; Luo, C.; Guo, Y.; Li, J.; Wang, Y.; Xu, J.; Zhang, Y.; Wang, H.; Liu, Z.; et al. Fe3O4@M nanoparticles for MRI-targeted detection in the early lesions of atherosclerosis. Nanomedicine 2021, 33, 102348. [Google Scholar] [CrossRef] [PubMed]
- Xie, L.; Chen, J.; Hu, H.; Zhu, Y.; Wang, X.; Zhou, S.; Wang, F.; Xiang, M. Engineered M2 macrophage-derived extracellular vesicles with platelet membrane fusion for targeted therapy of atherosclerosis. Bioact. Mater. 2024, 35, 447–460. [Google Scholar] [CrossRef]
- Liu, Y.; He, M.; Yuan, Y.; Nie, C.; Wei, K.; Zhang, T.; Chen, T.; Chu, X. Neutrophil-Membrane-Coated Biomineralized Metal–Organic Framework Nanoparticles for Atherosclerosis Treatment by Targeting Gene Silencing. ACS Nano 2023, 17, 7721–7732. [Google Scholar] [CrossRef]
- Thayse, K.; Kindt, N.; Laurent, S.; Carlier, S. VCAM-1 Target in Non-Invasive Imaging for the Detection of Atherosclerotic Plaques. Biology 2020, 9, 36. [Google Scholar] [CrossRef] [PubMed]
- Wu, G.; Wei, W.; Zhang, J.; Nie, W.; Yuan, L.; Huang, Y.; Zuo, L.; Huang, L.; Xi, X.; Xie, H. A self-driven bioinspired nanovehicle by leukocyte membrane-hitchhiking for early detection and treatment of atherosclerosis. Biomaterials 2020, 250, 119963. [Google Scholar] [CrossRef] [PubMed]
- van der Valk, F.M.; van Wijk, D.F.; Lobatto, M.E.; Verberne, H.J.; Storm, G.; Willems, M.C.; Legemate, D.A.; Nederveen, A.J.; Calcagno, C.; Mani, V.; et al. Prednisolone-containing liposomes accumulate in human atherosclerotic macrophages upon intravenous administration. Nanomedicine 2015, 11, 1039–1046. [Google Scholar] [CrossRef]
- Kharlamov, A.N.; Tyurnina, A.E.; Veselova, V.S.; Kovtun, O.P.; Shur, V.Y.; Gabinsky, J.L. Silica-gold nanoparticles for atheroprotective management of plaques: Results of the NANOM-FIM trial. Nanoscale 2015, 7, 8003–8015. [Google Scholar] [CrossRef] [PubMed]
- Zhang, J.; Han, R.; Shao, G.; Lv, B.; Sun, K. Artificial Intelligence in Cardiovascular Atherosclerosis Imaging. J. Pers. Med. 2022, 12, 420. [Google Scholar] [CrossRef]
- Gudigar, A.; Nayak, S.; Samanth, J.; Raghavendra, U.; Ashwal, A.J.; Barua, P.D.; Hasan, M.N.; Ciaccio, E.J.; Tan, R.; Rajendra Acharya, U. Recent Trends in Artificial Intelligence-Assisted Coronary Atherosclerotic Plaque Characterization. Int. J. Environ. Res. Public Health 2021, 18, 10003. [Google Scholar] [CrossRef] [PubMed]
- de Alencar Morais Lima, W.; de Souza, J.G.; García-Villén, F.; Loureiro, J.L.; Raffin, F.N.; Fernandes, M.A.C.; Souto, E.B.; Severino, P.; Barbosa, R.D.M. Next-generation pediatric care: Nanotechnology-based and AI-driven solutions for cardiovascular, respiratory, and gastrointestinal disorders. World J. Pediatr. 2024. [Google Scholar] [CrossRef] [PubMed]
- Soroudi, S.; Jaafari, M.R.; Arabi, L. Lipid nanoparticle (LNP) mediated mRNA delivery in cardiovascular diseases: Advances in genome editing and CAR T cell therapy. J. Control. Release 2024, 372, 113–140. [Google Scholar] [CrossRef] [PubMed]
- Sanchez-Gaytan, B.L.; Fay, F.; Lobatto, M.E.; Tang, J.; Ouimet, M.; Kim, Y.; van der Staay, S.E.M.; van Rijs, S.M.; Priem, B.; Zhang, L.; et al. HDL-Mimetic PLGA Nanoparticle To Target Atherosclerosis Plaque Macrophages. Bioconjug. Chem. 2015, 26, 443–451. [Google Scholar] [CrossRef] [PubMed]
- Lu, J.; Zhao, Y.; Zhou, X.; He, J.H.; Yang, Y.; Jiang, C.; Qi, Z.; Zhang, W.; Liu, J. Biofunctional Polymer–Lipid Hybrid High-Density Lipoprotein-Mimicking Nanoparticles Loading Anti-miR155 for Combined Antiatherogenic Effects on Macrophages. Biomacromolecules 2017, 18, 2286–2295. [Google Scholar] [CrossRef] [PubMed]
- Hua, S.; de Matos, M.B.C.; Metselaar, J.M.; Storm, G. Current Trends and Challenges in the Clinical Translation of Nanoparticulate Nanomedicines: Pathways for Translational Development and Commercialization. Front. Pharmacol. 2018, 9, 790. [Google Scholar] [CrossRef]
- Đorđević, S.; Gonzalez, M.M.; Conejos-Sánchez, I.; Carreira, B.; Pozzi, S.; Acúrcio, R.C.; Satchi-Fainaro, R.; Florindo, H.F.; Vicent, M.J. Current hurdles to the translation of nanomedicines from bench to the clinic. Drug Deliv. Transl. Res. 2021, 12, 500–525. [Google Scholar] [CrossRef] [PubMed]




| Year | Group | HDL | Animal Model | Key Findings | Ref. |
|---|---|---|---|---|---|
| 2018 | Chen | sHDL-T1317 | ApoE−/− mice | (1) sHDL itself serving as both a drug carrier and cholesterol acceptor and the LXR agonist (T1317) mediating upregulation of ABC; (2) sHDL minimizing the adverse side effects of T1317 in the liver. | [38] |
| 2019 | Liu | LOV-s-rHDL | ApoE−/− mice | (1) LOV-s-rHDL formulated in a 10:1 (LOV:s-rHDL) ratio showed the best synergistic effect; (2) showed a significant reduction in plaque area and MMP levels. | [40] |
| 2020 | Dhar | T1T2-MM-HDL-NP | BALB/c mice | (1) Both mitochondria-targeting and MMR-targeting surface functionalities; (2) MRI and therapeutic effects. | [43] |
| 2021 | Chen | GM3-rHDL | ApoE−/− mice | (1) pH-responsive release effect; (2) by using GM3-rHDL nanoparticles, low doses of exogenous GM3 can still maintain similar anti-atherosclerotic efficacy. | [44] |
| 2022 | Liu | HA-Fc/NP3 ST nanoassemblies | Male wild-type C57BL/6 mice | (1) HA targeting; (2) ROS response resulted in smaller carrier size; (3) HA-Fc/NP3 ST resulted in a significant decrease in plaque area, inflammatory factor levels compared to the saline group. | [42] |
| Year | Group | Biomimetic NP | Animal Model | Key Findings | Ref. |
|---|---|---|---|---|---|
| 2019 | Wang | RBC/RAP@PLGA | ApoE−/− mice | (1) RBC membranes allow nanoparticles to evade phagocytic system, resulting in long half-life in circulation; (2) good safety. | [71] |
| 2020 | Xie | MNC@M-ST/AP | ApoE−/− mice | (1) Leukocyte membrane endows nanoparticles inflammatory tropism. | [72] |
| 2020 | Ge | P-Lipo | ApoE−/− mice | (1) Platelet membrane makes nanoparticles inflammatory tropism; (2) mixture of platelet membrane and liposome makes dosage of membrane lower. | [73] |
| 2021 | Wang | MM/RAPNPs | ApoE−/− mice | (1) Good biocompatibility and safety; (2) nanoparticles avoid phagocytosis and have targeting. | [74] |
| 2021 | Liu | PM-PAAO-UCNPs | partial carotid ligation surgery mouse model | (1) Platelet membrane makes nanoparticles inflammatory tropism; (2) teffect of PDT on atherosclerotic plaque via reactive oxygen species (ROS)-induced apoptosis and regulated lipid metabolism. | [75] |
| 2021 | Li | RBC/LFP@PMMP | ApoE−/− mice | (1) RBC membranes allow nanoparticles to evade phagocytic system; (2) drug release in plaque through ROS response bond; (3) integration of diagnosis and treatment. | [56] |
| 2022 | Zhang | KPF@MM-NPs | ApoE−/− mice | (1) KPF@MM-NPs treatment significantly reduced the inflammatory response of proliferating macrophages, which was associated with a decrease in key pro-inflammatory cytokines and re-polarization from M1 to M2 phenotype. | [76] |
| 2022 | Wang | aCD47@PMSN | ApoE−/− mice | (1) Cell membrane coating prolongs particle circulation by evading immune recognition; (2) significantly reduces atherosclerotic plaque area and stabilizes plaque. | [77] |
| 2022 | Yu | PCZ@PB NCs | ApoE−/− mice | (1) Synergistically regulates ROS levels and inflammation, and effectively inhibits foam cell formation; (2) specifically clustered at plaque. | [67] |
Disclaimer/Publisher’s Note: The statements, opinions and data contained in all publications are solely those of the individual author(s) and contributor(s) and not of MDPI and/or the editor(s). MDPI and/or the editor(s) disclaim responsibility for any injury to people or property resulting from any ideas, methods, instructions or products referred to in the content. |
© 2024 by the authors. Licensee MDPI, Basel, Switzerland. This article is an open access article distributed under the terms and conditions of the Creative Commons Attribution (CC BY) license (https://creativecommons.org/licenses/by/4.0/).
Share and Cite
Rong, Z.; He, X.; Fan, T.; Zhang, H. Nano Delivery System for Atherosclerosis. J. Funct. Biomater. 2025, 16, 2. https://doi.org/10.3390/jfb16010002
Rong Z, He X, Fan T, Zhang H. Nano Delivery System for Atherosclerosis. Journal of Functional Biomaterials. 2025; 16(1):2. https://doi.org/10.3390/jfb16010002
Chicago/Turabian StyleRong, Zhuoyi, Xuan He, Tianjian Fan, and Haitao Zhang. 2025. "Nano Delivery System for Atherosclerosis" Journal of Functional Biomaterials 16, no. 1: 2. https://doi.org/10.3390/jfb16010002
APA StyleRong, Z., He, X., Fan, T., & Zhang, H. (2025). Nano Delivery System for Atherosclerosis. Journal of Functional Biomaterials, 16(1), 2. https://doi.org/10.3390/jfb16010002

