Curcumin and Metformin Infinite Coordination Polymer Nanoparticles for Combined Therapy of Diabetic Mice via Intraperitoneal Injections
Abstract
1. Introduction
2. Materials and Methods
2.1. Materials
2.2. Preparation of CM ICP NPs
2.3. Chemical Structural of CM ICP NPs
2.4. Characterization of Morphology and Release
2.5. Animal Experiments
2.6. Toxicity In Vitro and In Vivo
2.6.1. In Vitro Toxicity Tests (CCK-8 Experiment)
2.6.2. In Vivo Hemolysis Test
2.6.3. In Vivo Toxicity Test
2.7. Hypoglycemic Effect
2.8. Statistical Analysis
3. Results and Discussion
3.1. Chemical Structure of CM ICP NPs
3.2. Morphology and Release of CM ICP NPs
3.3. In Vitro Toxicity of CM ICP NPs
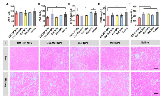
3.4. In Vivo Toxicity of CM ICP NPs
3.5. Hypoglycemic Performance of CM ICP NPs
3.6. Mechanism of Action of CM ICP NPs
3.6.1. Effects of CM ICP NPs on Insulin Resistance
3.6.2. Effects of CM ICP NPs on Lipid Metabolism
3.6.3. Effects of CM ICP NPs on the Liver
3.6.4. Effects of CM ICP NPs on the Kidneys
4. Conclusions
Supplementary Materials
Author Contributions
Funding
Institutional Review Board Statement
Informed Consent Statement
Data Availability Statement
Conflicts of Interest
References
- Zhao, J.Q.; Fan, H.X.; Wang, T.; Yu, B.; Mao, S.B.; Wang, X.; Zhang, W.J.; Wang, L.G.; Zhang, Y.; Ren, Z.Y.; et al. TyG index is positively associated with risk of CHD and coronary atherosclerosis severity among NAFLD patients. Cardiovasc. Diabetol. 2022, 21, 123. [Google Scholar] [CrossRef] [PubMed]
- Awad, S.F.; Al-Mawali, A.; Al-Lawati, J.A.; Morsi, M.; Critchley, J.A.; Abu-Raddad, L.J. Forecasting the type 2 diabetes mellitus epidemic and the role of key risk factors in Oman up to 2050: Mathematical modeling analyses. J. Diabetes Invest. 2021, 12, 1162–1174. [Google Scholar] [CrossRef] [PubMed]
- Hua, J.C.; Huang, B.F.; Liu, S.S.; Sun, Z.H. Trends in the burden of type 2 diabetes and its risk factors in Saudi Arabia. J. Endocrinol. Metab. Diabetes S. Afr. 2024, 29, 30–36. [Google Scholar] [CrossRef]
- Kahn, S.E. The relative contributions of insulin resistance and beta-cell dysfunction to the pathophysiology of Type 2 diabetes. Diabetologia 2003, 46, 3–19. [Google Scholar]
- “Metformin clinical application expert consensus” update expert group. Expert consensus on the clinical application of metformin. Int. J. Endocrinol. Metab. 2023, 43, 345–356. [Google Scholar]
- Kirpichnikov, D.; McFarlane, S.I.; Sowers, J.R. Metformin: An update. Ann. Intern. Med. 2002, 137, 25–33. [Google Scholar] [CrossRef]
- Ilias, I.; Rizzo, M.; Zabuliene, L. Metformin: Sex/Gender differences in its uses and effects-narrative review. Medicina 2022, 58, 430. [Google Scholar] [CrossRef] [PubMed]
- Mariano, F.; Biancone, L. Metformin, chronic nephropathy and lactic acidosis: A multi-faceted issue for the nephrologist. J. Nephrol. 2021, 34, 1127–1135. [Google Scholar] [CrossRef] [PubMed]
- Song, J.; He, G.N.; Dai, L. A comprehensive review on celastrol, triptolide and triptonide: Insights on their pharmacological activity, toxicity, combination therapy, new dosage form and novel drug delivery routes. Biomed. Pharmacother 2023, 162, 114705. [Google Scholar] [CrossRef]
- Triggle, C.R.; Mohammed, I.; Bshesh, K.; Marei, I.; Ye, K.; Ding, H.; MacDonald, R.; Hollenberg, M.D.; Hill, M.A. Metformin: Is it a drug for all reasons and diseases? Metabolism 2022, 133, 155223. [Google Scholar]
- Oliveira, W.H.; Braga, C.F.; Lós, D.B.; Araújo, S.M.R.; França, M.R.; Duarte-Silva, E.; Rodrigues, G.B.; Rocha, S.W.S.; Peixoto, C.A. Metformin prevents p-tau and amyloid plaque deposition and memory impairment in diabetic mice. Exp. Brain Res. 2021, 239, 2821–2839. [Google Scholar] [CrossRef] [PubMed]
- Cai, Z.X.; Wu, X.T.; Song, Z.J.; Sun, S.M.; Su, Y.X.; Wang, T.Y.; Cheng, X.H.; Yu, Y.Y.; Yu, C.; Chen, E.; et al. Metformin potentiates nephrotoxicity by promoting NETosis in response to renal ferroptosis. Cell Discovry 2023, 9, 104. [Google Scholar] [CrossRef] [PubMed]
- Chen, Y.; Huang, G.D.; Qin, T.; Zhang, Z.C.; Wang, H.L.; Xu, Y.T.; Shen, X.N. Ferroptosis: A new view on the prevention and treatment of diabetic kidney disease with traditional Chinese medicine. Biomed. Pharmacother. 2024, 170, 115952. [Google Scholar] [CrossRef]
- Chen, J.; Ni, Y.D.; Yao, W.H.; Ding, X.S. Clinical observations and mechanistic insights of traditional Chinese medicine in the management of diabetic retinopathy. Pharm. Biol. 2024, 62, 529–543. [Google Scholar] [CrossRef]
- Xue, C.X.; Chen, Y.; Bi, Y.T.; Yang, X.F.; Chen, K.Y.; Tang, C.; Tong, X.L.; Zhao, L.H.; Wang, H. Dilemmas in elderly diabetes and clinical practice involving traditional chinese medicine. Pharmaceuticals 2024, 17, 953. [Google Scholar] [CrossRef] [PubMed]
- Kim, T.; Davis, J.; Zhang, A.J.; He, X.M.; Mathews, S.T. Curcumin activates AMPK and suppresses gluconeogenic gene expression in hepatoma cells. Biochem. Biophys. Res. Commun. 2009, 388, 377–382. [Google Scholar] [CrossRef] [PubMed]
- Joshi, T.; Singh, A.K.; Haratipour, P.; Sah, A.N.; Pandey, A.K.; Naseri, R.; Juyal, V.; Farzaei, M.H. Targeting AMPK signaling pathway by natural products for treatment of diabetes mellitus and its complications. J. Cell. Physiol. 2019, 234, 17212–17231. [Google Scholar] [CrossRef]
- Jin, T.; Feng, J.N.; Shao, W.; Yang, L.; Pang, J.; Ling, W.H.; Liu, D.H.; Wheeler, M.; He, H.S. Hepatic fibroblast growth factor 21 is required for curcumin or resveratrol in exerting their metabolic beneficial effect in male mice. Nutr. Diabetes 2024. [Google Scholar] [CrossRef]
- Bi, J.; Zheng, M.; Li, K.; Sun, S.W.; Zhang, Z.H.; Yan, N.N.; Li, X.P. Relationships of serum FGF23 and α-klotho with atherosclerosis in patients with type 2 diabetes mellitus. Cardiovasc. Diabetol. 2024, 23, 128. [Google Scholar] [CrossRef] [PubMed]
- Hassan, I.; Al-Tamimi, J.; Ebaid, H.; Habila, M.A.; Alhazza, I.M.; Rady, A.M. Silver nanoparticles decorated with curcumin enhance the efficacy of metformin in diabetic rats via suppression of hepatotoxicity. Toxics 2023, 11, 867. [Google Scholar] [CrossRef]
- Roxo, D.F.; Arcaro, C.A.; Gutierres, V.O.; Costa, M.C.; Oliveira, J.O.; Lima, T.F.O.; Assis, R.P.; Brunetti, I.L.; Baviera, A.M. Curcumin combined with metformin decreases glycemia and dyslipidemia, and increases paraoxonase activity in diabetic rats. Diabetol. Metab. Syndr. 2019, 11, 33. [Google Scholar] [CrossRef] [PubMed]
- Naghdi, A.; Goodarzi, M.T.; Karimi, J.; Hashemnia, M.; Khodadadi, I. Effects of curcumin and metformin on oxidative stress and apoptosis in heart tissue of type 1 diabetic rats. J. Cardiovasc. Thoracic. 2022, 14, 128–137. [Google Scholar] [CrossRef]
- Jin, H.; Wang, L.; Bernards, R. Rational combinations of targeted cancer therapies: Background, advances and challenges. Nat. Rev. Drug Discov. 2023, 22, 213–234. [Google Scholar] [CrossRef] [PubMed]
- Yang, J.; Dai, D.H.; Zhang, X.; Teng, L.S.; Ma, L.J.; Yang, Y.W. Multifunctional metal-organic framework (MOF)-based nanoplatforms for cancer therapy: From single to combination therapy. Theranostics 2023, 13, 295–323. [Google Scholar] [CrossRef] [PubMed]
- Zhang, S.; Zhang, S.; Luo, S.Y.; Wang, R.; Di, J.R.; Wang, Y.; Wu, D.C. Four-component of double-layer infinite coordination polymer nanocomposites for large tumor trimodal therapy via multi high-efficiency synergies. J. Colloid. Interf. Sci. 2024, 666, 259–275. [Google Scholar] [CrossRef] [PubMed]
- Wang, T.M.; Hu, J.; Xu, J.Y.; Li, R.J. Self-calibrating Lanthanide infinite coordination polymer constructs fluorescent probes: A sensitive approach for early diagnosis of hepatocellular carcinoma and environmental analysis. ACS Appl. Mater. Interfaces 2023, 15, 51823–51832. [Google Scholar] [CrossRef] [PubMed]
- Murphy, J.N.; Kobti, J.L.; Dao, M.; Wear, D.; Okoko, M.; Pandey, S.; Vukotic, V.N. Therapeutic coordination polymers: Tailoring drug release through metal-ligand interactions. Chem. Sci. 2024, 15, 7041–7050. [Google Scholar] [CrossRef] [PubMed]
- Kothawade, S.; Shende, P. Coordination bonded stimuli-responsive drug delivery system of chemical actives with metal in pharmaceutical applications. Coordin. Chem. Rev. 2024, 510, 215851. [Google Scholar] [CrossRef]
- Arroyos, G.; Campanella, J.E.M.; Silva, C.M.D.; Frem, R.C.G. Detection of anthrax biomarker and metallic ions in aqueous media using spherical-shaped lanthanide infinite coordination polymers. Spectrochim. Acta A 2023, 286, 122033. [Google Scholar] [CrossRef]
- Zhu, H.R.; Huang, C.Q.; Di, J.G.; Chang, Z.P.; Li, K.; Zhang, S.; Li, X.P.; Wu, D.C. Doxorubicin-Fe(III)-gossypol infinite coordination polymer@PDA:CuO2 composite nanoparticles for cost-effective programmed photothermal chemodynamic-coordinated dual drug chemotherapy trimodal synergistic tumor therapy. ACS Nano 2023, 17, 12544–12562. [Google Scholar] [CrossRef] [PubMed]
- Huang, Z.S.; Wang, Y.X.; Yao, D.; Wu, J.H.; Hu, Y.Q.; Yuan, A. Nanoscale coordination polymers induce immunogenic cell death by amplifying radiation therapy mediated oxidative stress. Nat. Commun. 2021, 12, 145. [Google Scholar] [CrossRef]
- Rams, M.; Lohmiller, T.; Bohme, M.; Jochim, A.; Foltyn, M.; Schengg, A.; Plass, W.; Nather, C. Weakening the interchain interactions in one dimensional cobalt (II) coordination polymers by preventing intermolecular hydrogen bonding. Inorg. Chem. 2023, 62, 10420–10430. [Google Scholar] [CrossRef] [PubMed]
- Ma, J.; Cong, X.; Ou, K.D.; Liao, Y.G.; Yang, Y.J.; Wang, H. A luminescent sensor based on in-situ formed copper nanocluster-loading terbium coordination polymer with multicolor response for identification of antibiotics. Sens. Actuat. B-Chem. 2023, 390, 133904. [Google Scholar] [CrossRef]
- Zhang, S.; Zhang, S.; Luo, S.Y.; Wu, D.C. Therapeutic agent-based infinite coordination polymer nanomedicines for tumor therapy. Coordin. Chem. Rev. 2021, 445, 214059. [Google Scholar] [CrossRef]
- Kim, J.; Eygeris, Y.; Ryals, R.C.; Jozić, A.; Sahay, G. Strategies for non-viral vectors targeting organs beyond the liver. Nat. Nanotechnol. 2024, 19, 428–447. [Google Scholar] [CrossRef] [PubMed]
- Hyldbakk, A.; Fleten, K.G.; Snipstad, S.; Åslund, A.K.; Davies, D.L.C.; Flatmark, K.; Mørch, Y. Intraperitoneal administration of cabazitaxel-loaded nanoparticles in peritoneal metastasis models. Nanomedicine 2023, 48, 102656. [Google Scholar] [CrossRef] [PubMed]
- Xu, M.Z.; Qi, Y.M.; Liu, G.S.; Song, Y.Q.; Jiang, X.Y.; Du, B.J. Size-dependent in vivo transport of nanoparticles: Implications for delivery, targeting, and clearance. ACS Nano 2023, 17, 20825–20849. [Google Scholar] [CrossRef] [PubMed]
- Aminu, N.; Bello, I.; Umar, N.M.; Tanko, N.; Aminu, A.; Audu, M.M. The influence of nanoparticulate drug delivery systems in drug therapy. J. Drug Deliv. Sci. Technol. 2020, 60, 101961. [Google Scholar] [CrossRef]
- Tarry-Adkins, J.L.; Grant, I.D.; Ozanne, S.E.; Reynolds, R.M.; Aiken, C.E. Efficacy and side effect profile of different formulations of metformin: A systematic review and meta-analysis. Diabetes. Ther. 2021, 12, 1901–1914. [Google Scholar] [CrossRef]
- Zhou, Q.Y.; Guan, Z.Q.; Liu, S.F.; Xuan, Y.J.; Han, G.; Chen, H.; Jin, X.; Tao, K.; Guan, Z. The effects of metformin and alendronate in attenuating bone loss and improving glucose metabolism in diabetes mellitus mice. Aging 2022, 14, 272–285. [Google Scholar] [CrossRef]
- Chan, H.W.; Chow, S.; Zhang, X.Y.; Kwok, P.C.L.; Chow, S.F. Role of particle size in translational research of nanomedicines for successful drug delivery: Discrepancies and inadequacies. J. Pharm. Sci. 2023, 112, 2371–2384. [Google Scholar] [CrossRef] [PubMed]
- McCreight, L.J.; Bailey, C.J.; Pearson, E.R. Metformin and the gastrointestinal tract. Diabetologia 2016, 59, 426–435. [Google Scholar] [CrossRef] [PubMed]
- Li, X.W.; Zhong, H.P.; Zheng, S.J.; Mu, J.Q.; Yu, N.; Guo, S.T. Tumor-penetrating iRGD facilitates penetration of poly(floxuridine-ketal)-based nanomedicine for enhanced pancreatic cancer therapy. J. Control. Release 2024, 369, 444–457. [Google Scholar] [CrossRef]
- Wang, D.; Jiang, Q.; Dong, Z.F.; Meng, T.T.; Hu, F.Q.; Wang, J.W.; Yuan, H. Nanocarriers transport across the gastrointestinal barriers: The contribution to oral bioavailability via blood circulation and lymphatic pathway. Adv. Drug Deliver. Rev. 2023, 203, 115130. [Google Scholar] [CrossRef] [PubMed]
- Lee, Y.H.; Cheng, F.Y.; Chiu, H.W.; Tsai, J.C.; Fang, C.Y.; Chen, C.W.; Wang, Y.J. Cytotoxicity, oxidative stress, apoptosis and the autophagic effects of silver nanoparticles in mouse embryonic fibroblasts. Biomaterials 2014, 35, 4706–4715. [Google Scholar] [CrossRef]
- Chen, L.L.; Chen, Z.X.; Xu, Z.Q.; Feng, W.F.; Yang, X.N.; Qi, Z.L. Polydatin protects Schwann cells from methylglyoxal induced cytotoxicity and promotes crushed sciatic nerves regeneration of diabetic rats. Phytother. Res. 2021, 35, 4592–4604. [Google Scholar] [CrossRef]
- Fukui, M.; Song, J.H.; Choi, J.; Choi, H.J.; Zhu, B.T. Mechanism of glutamate-induced neurotoxicity in HT22 mouse hippocampal cells. Eur. J. Pharmacol. 2009, 617, 1–11. [Google Scholar] [CrossRef]
- Khodadadi, M.; Jafari-Gharabaghlou, D.; Zarghami, N. An update on mode of action of metformin in modulation of meta-inflammation and inflammaging. Pharmacol. Rep. 2022, 74, 310–322. [Google Scholar] [CrossRef] [PubMed]
- Shiridokht, F.; Dadashi, H.; Vandghanooni, S.; Eskandani, M.; Farajollahi, A. Metformin-loaded chitosan nanoparticles augment silver nanoparticle-induced radiosensitization in breast cancer cells during radiation therapy. Colloid. Surface B 2025, 245, 114220. [Google Scholar] [CrossRef]
- Wasana, P.W.D.; Hasriadi; Vajragupta, O.; Rojsitthisak, P.; Towiwat, P.; Rojsitthisak, P. Metformin and curcumin co-encapsulated chitosan/alginate nanoparticles as effective oral carriers against pain-like behaviors in mice. Int. J. Pharmaceut. 2023, 640, 123037. [Google Scholar] [CrossRef] [PubMed]
- Francoz, C.; Glotz, D.; Moreau, R.; Durand, F. The evaluation of renal function and disease in patients with cirrhosis. J. Hepatol. 2010, 52, 605–613. [Google Scholar] [CrossRef] [PubMed]
- Pivari, F.; Mingione, A.; Brasacchio, C.; Soldati, L. Curcumin and type 2 diabetes mellitus: Prevention and treatment. Nutrients 2019, 11, 1837. [Google Scholar] [CrossRef]
- Silamiķele, L.; Silamiķelis, I.; Ustinova, M.; Kalniņa, Z.; Elbere, I.; Petrovska, R.; Kalniņa, I.; Kloviņš, J. Metformin strongly affects gut microbiome composition in high-fat diet-induced Type 2 diabetes mouse model of both sexes. Front. Endocrinol. 2021, 12, 626359. [Google Scholar] [CrossRef]
- Tian, J.L.; Si, X.; Shu, C.; Wang, Y.H.; Tan, H.; Zang, Z.H.; Zhang, W.J.; Xie, X.; Chen, Y.; Li, B. Synergistic effects of combined anthocyanin and metformin treatment for hyperglycemia In Vitro and In Vivo. J. Agric. Food Chem. 2022, 70, 1182–1195. [Google Scholar] [CrossRef]
- Nahar, N.; Mohamed, S.; Mustapha, N.M.; Lau, S.F.; Ishak, N.I.M.; Umran, N.S. Metformin attenuated histopathological ocular deteriorations in a streptozotocin-induced hyperglycemic rat model. Naunyn-Schmiedeberg’s Arch. Pharmacol. 2021, 394, 457–467. [Google Scholar] [CrossRef] [PubMed]
- Han, Y.C.; Tang, S.Q.; Liu, Y.T.; Li, A.M.; Zhan, M.; Yang, M.; Song, N.; Zhang, W.; Wu, X.Q.; Peng, C.H.; et al. AMPK agonist alleviate renal tubulointerstitial fibrosis via activating mitophagy in high fat and streptozotocin induced diabetic mice. Cell Death Dis. 2021, 12, 925. [Google Scholar] [CrossRef] [PubMed]
- Yadav, K. Nanotechnology in diabetes management: Revolutionizing treatment and diagnostics. J. Mol. Liq. 2024, 414, 126117. [Google Scholar] [CrossRef]
- Zhou, D.Y.; Chen, L.J.; Mou, X. Acarbose ameliorates spontaneous type-2 diabetes in db/db mice by inhibiting PDX-1 methylation. Mol. Med. Rep. 2021, 23, 72. [Google Scholar] [CrossRef] [PubMed]
- Wang, X.D.; Tian, R.; Liang, C.H.; Jia, Y.F.; Zhao, L.Y.; Xie, Q.Y.; Huang, F.L.; Yuan, H.J. Biomimetic nanoplatform with microbiome modulation and antioxidant functions ameliorating insulin resistance and pancreatic β-cell dysfunction for T2DM management. Biomaterials 2025, 313, 122804. [Google Scholar] [CrossRef]
- Herman, R.; Kravos, N.A.; Jensterle, M.; Janež, A.; Dolžan, V. Metformin and insulin resistance: A review of the underlying mechanisms behind changes in GLUT4-mediated glucose transport. Int. J. Mol. Sci. 2022, 23, 1264. [Google Scholar] [CrossRef]
- Kanitkar, M.; Bhonde, R.R. Curcumin treatment enhances islet recovery by induction of heat shock response proteins, Hsp70 and heme oxygenase-1, during cryopreservation. Life Sci. 2008, 82, 182–189. [Google Scholar] [CrossRef] [PubMed]
- Moniruzzaman, M.; Min, T. Curcumin, curcumin nanoparticles and curcumin nanospheres: A review on their pharmacodynamics based on monogastric farm animal, poultry and fish nutrition. Pharmaceutics 2020, 12, 447. [Google Scholar] [CrossRef] [PubMed]
- Lashen, H. Role of metformin in the management of polycystic ovary syndrome. Ther. Adv. Endocrinol. 2010, 3, 117–128. [Google Scholar] [CrossRef] [PubMed]
- Vidon, N.; Chaussade, S.; Noel, M.; Franchisseur, C.; Huchet, B.; Bernier, J.J. Metformin in the digestivetract. Diabetes. Res. Clin. Pr. 1988, 4, 223–229. [Google Scholar] [CrossRef] [PubMed]
- Zhang, D.; Fu, M.; Gao, S.H.; Liu, J.L. Curcumin and diabetes: A systematic review. Evid.-Based Complement. Altern. Med. 2013, 2013, 636053. [Google Scholar] [CrossRef] [PubMed]
- Armour, S.L.; Frueh, A.; Chibalina, M.V.; Dou, H.Q.; Argemi-Muntadas, L.; Hamilton, A.; Katzilieris-Petras, G.; Carmeliet, P.; Davies, B.; Moritz, T.; et al. Glucose controls glucagon secretion by regulating fatty acid oxidation in pancreatic α-cells. Diabetes 2023, 72, 1446–1459. [Google Scholar] [CrossRef]
- Soetikno, V.; Watanabe, K.; Sari, F.R.; Harima, M.; Thandavarayan, R.A.; Veeraveedu, P.T.; Arozal, W.; Sukumaran, V.; Lakshmanan, A.P.; Arumugam, S.; et al. Curcumin attenuates diabetic nephropathy by inhibiting PKC and PKC activity in streptozotocin-induced type I diabetic rats. Mol. Nutr. Food Res. 2011, 55, 1655–1665. [Google Scholar] [CrossRef] [PubMed]
- Sawatpanich, T.; Petpiboolthai, H.; Punyarachun, B.; Anupunpisit, V. Effect of curcumin on vascular endothelial growth factor expression in diabetic mice kidney induced by streptozotocin. J. Med. Assoc. Thail. Chotmaihet Thangphaet 2010, 93, S1–S8. [Google Scholar]
- Tikoo, K.; Meena, R.L.; Kabra, D.G.; Gaikwad, A.B. Change in post-translational modifications of histone H3, heat-shock protein-27 and MAP kinase p38 expression by curcumin in streptozotocin-induced type I diabetic nephropathy. Brit. J. Pharmacol. 2008, 153, 1225–1231. [Google Scholar] [CrossRef] [PubMed]








Disclaimer/Publisher’s Note: The statements, opinions and data contained in all publications are solely those of the individual author(s) and contributor(s) and not of MDPI and/or the editor(s). MDPI and/or the editor(s) disclaim responsibility for any injury to people or property resulting from any ideas, methods, instructions or products referred to in the content. |
© 2024 by the authors. Licensee MDPI, Basel, Switzerland. This article is an open access article distributed under the terms and conditions of the Creative Commons Attribution (CC BY) license (https://creativecommons.org/licenses/by/4.0/).
Share and Cite
Sun, S.; Hou, X.; Li, K.; Huang, C.; Rong, Y.; Bi, J.; Li, X.; Wu, D. Curcumin and Metformin Infinite Coordination Polymer Nanoparticles for Combined Therapy of Diabetic Mice via Intraperitoneal Injections. J. Funct. Biomater. 2024, 15, 388. https://doi.org/10.3390/jfb15120388
Sun S, Hou X, Li K, Huang C, Rong Y, Bi J, Li X, Wu D. Curcumin and Metformin Infinite Coordination Polymer Nanoparticles for Combined Therapy of Diabetic Mice via Intraperitoneal Injections. Journal of Functional Biomaterials. 2024; 15(12):388. https://doi.org/10.3390/jfb15120388
Chicago/Turabian StyleSun, Siwei, Xinyi Hou, Ke Li, Chenqi Huang, Yu Rong, Jiao Bi, Xueping Li, and Daocheng Wu. 2024. "Curcumin and Metformin Infinite Coordination Polymer Nanoparticles for Combined Therapy of Diabetic Mice via Intraperitoneal Injections" Journal of Functional Biomaterials 15, no. 12: 388. https://doi.org/10.3390/jfb15120388
APA StyleSun, S., Hou, X., Li, K., Huang, C., Rong, Y., Bi, J., Li, X., & Wu, D. (2024). Curcumin and Metformin Infinite Coordination Polymer Nanoparticles for Combined Therapy of Diabetic Mice via Intraperitoneal Injections. Journal of Functional Biomaterials, 15(12), 388. https://doi.org/10.3390/jfb15120388

