Engineering Dental Tissues Using Biomaterials with Piezoelectric Effect: Current Progress and Future Perspectives
Abstract
1. Introduction
| Piezoelectric Biomarker | Role in Tissue Regeneration | Reference |
|---|---|---|
| Increased expression of transforming growth factor (TGF-β) | Voltage-gated Ca2+ ion channel opening | [15] |
| Increased expression of bone morphogenetic protein (BMP) | Bone remodeling | [15] |
| Increased expression of collagen type-3 (Col III) | Collagen synthesis and tissue granulation | [15] |
| Increased expression of collagen type 4 (Col IV) | Keratinocyte migration | [15] |
| Upregulation of CD68 | Macrophage differentiation, anti-inflammatory | [16] |
| Upregulation of vascular endothelial growth factor (VEGF) | Anti-inflammatory | [15] |
| Upregulation of integrin α5 | Angiogenesis | [15] |
| Upregulation of CD99 | Angiogenesis | [15] |
| Extracellular signal-regulated protein kinase (ERK1/2) | Electrostatic migration | |
| Proliferating cell nuclear antigen (PCNA) | Cell proliferation and signaling | [15] |
| α-actin | Myofibroblastic differentiation | [15] |
| Rho-GTPase | Electrotaxis | [17] |
| Enhanced phosphorylation of PI3K | Electrotaxis | [17] |
| Enhanced phosphorylation of Akt | Electrotaxis | [18] |
| Downregulation of Scleraxis | Tenogenic differentiation | [19] |
| Runt-related transcription factor 2 (Runx 2) | Osteogenic differentiation | [20] |
| Myoblast determination protein (MyoD) | Terminal myogenic differentiation | [21] |
| Myocyte enhancer factor-2 (MEF2) | Myogenic differentiation | [21] |
2. Basic Principles of the Piezoelectric Effect
3. Bibliometric Analysis of Research on Piezoelectric Biomaterials for Tissue Engineering
4. Piezoelectric Biomaterials for Engineering the Dentin-Pulp Complex
4.1. Piezoelectric Ceramics
4.2. Barium Titanate (BT)
4.3. Zinc Oxide (ZnO)
4.4. Piezoelectric Polymers and Composites
4.4.1. Synthetic Polymers
- Polyvinylidene fluoride (PVDF) and its derivatives
- Poly-L-Lactic Acid (PLLA)
- Poly-3-Hydroxybutyrate-3-Hydroxyvalerate (PHBV)
4.4.2. Natural Biopolymers
- Collagen
- Chitosan
- Cellulose
- Silk Fibroin
4.5. Amino Acids, Polypeptides, and Proteins
5. Fabrication Methods/Delivery Strategies for Piezoelectric Materials
5.1. Electrospun Fibers
5.2. Hydrogels
5.3. Additive Manufacturing: ‘3D Printing’
5.4. Other Methods
6. Summary, Conclusions, and Future Perspectives
7. Conclusions
Author Contributions
Funding
Institutional Review Board Statement
Informed Consent Statement
Data Availability Statement
Conflicts of Interest
References
- Levin, L.; Day, P.F.; Hicks, L.; O’Connell, A.; Fouad, A.F.; Bourguignon, C.; Abbott, P.V. International Association of Dental Traumatology guidelines for the management of traumatic dental injuries: General introduction. Dent. Traumatol. 2020, 36, 309–313. [Google Scholar] [CrossRef] [PubMed]
- Lawley, G.R.; Schindler, W.G.; Walker, W.A., III; Kolodrubetz, D. Evaluation of ultrasonically placed MTA and fracture resistance with intracanal composite resin in a model of apexification. J. Endod. 2004, 30, 167–172. [Google Scholar] [CrossRef] [PubMed]
- Rajabi, A.H.; Jaffe, M.; Arinzeh, T.L. Piezoelectric materials for tissue regeneration: A review. Acta Biomater. 2015, 24, 12–23. [Google Scholar] [CrossRef] [PubMed]
- Hoop, M.; Chen, X.Z.; Ferrari, A.; Mushtaq, F.; Ghazaryan, G.; Tervoort, T.; Poulikakos, D.; Nelson, B.; Pan, S. Ultrasound-mediated piezoelectric differentiation of neuron-like PC12 cells on PVDF membranes. Sci. Rep. 2017, 7, 1–8. [Google Scholar] [CrossRef] [PubMed]
- Bhang, S.H.; Jang, W.S.; Han, J.; Yoon, J.K.; La, W.G.; Lee, E.; Kim, Y.S.; Shin, J.Y.; Lee, T.J.; Baik, H.K.; et al. Zinc oxide nanorod‚ based piezoelectric dermal patch for wound healing. Adv. Funct. Mater. 2017, 27, 1603497. [Google Scholar] [CrossRef]
- Yin, Z.; Chen, X.; Chen, J.L.; Shen, W.L.; Nguyen, T.M.; Gao, L.; Ouyang, H.W. The regulation of tendon stem cell differentiation by the alignment of nanofibers. Biomaterials 2010, 31, 2163–2175. [Google Scholar] [CrossRef]
- Kapat, K.; Shubhra, Q.T.; Zhou, M.; Leeuwenburgh, S. Piezoelectric nano-biomaterials for biomedicine and tissue regeneration. Adv. Funct. Mater. 2020, 30, 1909045. [Google Scholar] [CrossRef]
- Kaliannagounder, V.K.; Raj, N.P.; Unnithan, A.R.; Park, J.; Park, S.S.; Kim, S.J.; Park, C.H.; Kim, C.S.; Sasikala, A.R. Remotely controlled self-powering electrical stimulators for osteogenic differentiation using bone inspired bioactive piezoelectric whitlockite nanoparticles. Nano Energy 2021, 85, 105901. [Google Scholar] [CrossRef]
- Zaszczynska, A.; Sajkiewicz, P.; Gradys, A. Piezoelectric scaffolds as smart materials for neural tissue engineering. Polymers 2020, 12, 161. [Google Scholar] [CrossRef]
- De, I.; Sharma, P.; Singh, M. Emerging approaches of neural regeneration using physical stimulations solely or coupled with smart piezoelectric nano-biomaterials. Eur. J. Pharm. Biopharm. 2022, 173, 73–91. [Google Scholar] [CrossRef]
- Matichescu, A.; Ardelean, L.C.; Rusu, L.C.; Craciun, D.; Bratu, E.A.; Babucea, M.; Leretter, M. Advanced biomaterials and techniques for oral tissue engineering and regeneration-a review. Materials 2020, 13, 5303. [Google Scholar] [CrossRef] [PubMed]
- Assimacopoulos, D. Wound healing promotion by the use of negative electric current. Am. Surg. 1968, 34, 423–431. [Google Scholar] [CrossRef] [PubMed]
- Bottino, M.C.; Pankajakshan, D.; Nör, J.E. Advanced scaffolds for dental pulp and periodontal regeneration. Dent. Clin. 2017, 61, 689–711. [Google Scholar] [CrossRef]
- Moussa, D.G.; Aparicio, C. Present and future of tissue engineering scaffolds for dentin‚ Äêpulp complex regeneration. J. Tissue Eng. Regen. Med. 2019, 13, 58–75. [Google Scholar] [CrossRef]
- Pullar, C.E.; Baier, B.S.; Kariya, Y.; Russell, A.J.; Horst, B.A.; Marinkovich, M.P.; Isseroff, R.R. β4-Integrin and epidermal growth factor coordinately regulate electric field-mediated directional migration via Rac1. Mol. Biol. Cell 2006, 17, 4925–4935. [Google Scholar] [CrossRef]
- Montoya, C.; Kurylec, J.; Baraniya, D.; Tripathi, A.; Puri, S.; Orrego, S. Antifungal Effect of Piezoelectric Charges on PMMA Dentures. ACS Biomater. Sci. Eng. 2021, 7, 4838–4846. [Google Scholar] [CrossRef]
- Dhall, A.; Islam, S.; Park, M.; Zhang, Y.; Kim, A.; Hwang, G. Bimodal nanocomposite platform with antibiofilm and self-powering functionalities for biomedical applications. ACS Appl. Mater. Interfaces 2021, 34, 40379–40391. [Google Scholar] [CrossRef] [PubMed]
- Chen, P.; Wang, H.; He, M.; Chen, B.; Yang, B.; Hu, B. Size-dependent cytotoxicity study of ZnO nanoparticles in HepG2 cells. Ecotoxicol. Environ. Saf. 2019, 171, 337–346. [Google Scholar] [CrossRef]
- Fan, B.; Guo, Z.; Li, X.; Li, S.; Gao, P.; Xiao, X.; Wu, J.; Shen, C.; Jiao, Y.; Hou, W. Electroactive barium titanate coated titanium scaffold improves osteogenesis and osseointegration with low-intensity pulsed ultrasound for large segmental bone defects. Bioact. Mater. 2020, 5, 1087–1101. [Google Scholar] [CrossRef]
- Fu, J.Y.; Liu, P.Y.; Cheng, J.; Bhalla, A.S.; Guo, R. Optical measurement of the converse piezoelectric d 33 coefficients of bulk and microtubular zinc oxide crystals. Appl. Phys. Lett. 2007, 90, 212907. [Google Scholar] [CrossRef]
- Rasmussen, J.W.; Martinez, E.; Louka, P.; Wingett, D.G. Zinc oxide nanoparticles for selective destruction of tumor cells and potential for drug delivery applications. Expert Opin. Drug Deliv. 2010, 7, 1063–1077. [Google Scholar] [CrossRef] [PubMed]
- Mould, R.F. Pierre Curie, 1859–1906. Curr. Oncol. 2007, 14, 74–82. [Google Scholar] [CrossRef] [PubMed]
- Jaffe, H. Piezoelectric ceramics. J. Am. Ceram. Soc. 1958, 41, 494–498. [Google Scholar] [CrossRef]
- Michel, K.H.; Verberck, B. Phonon dispersions and piezoelectricity in bulk and multilayers of hexagonal boron nitride. Phys. Rev. B 2011, 83, 15328. [Google Scholar] [CrossRef]
- Kim, I.D.; Avrahami, Y.; Socci, L.; Lopez-Royo, F.; Tuller, H.L. Ridge waveguide using highly oriented BaTiO3 thin films for electro-optic application. J. Asian Ceram. Soc. 2014, 3, 231–234. [Google Scholar] [CrossRef]
- Mokhtari, F.; Azimi, B.; Salehi, M.; Hashemikia, S.; Danti, S. Recent advances of polymer-based piezoelectric composites for biomedical applications. J. Mech. Behav. Biomed. Mater. 2021, 122, 104669. [Google Scholar] [CrossRef]
- Yang, Z.; Zhou, S.; Zu, J.; Inman, D. High-performance piezoelectric energy harvesters and their applications. Joule 2018, 2, 642–697. [Google Scholar] [CrossRef]
- Dahiya, R.S.; Valle, M. Robotic Tactile Sensing: Technologies and System; Springer: Berlin/Heidelberg, Germany, 2013; pp. 1–245. [Google Scholar] [CrossRef]
- Cafarelli, A.; Marino, A.; Vannozzi, L.; Puigmart Luis, J.; Pan, S.; Ciofani, G.; Ricotti, L. Piezoelectric nanomaterials activated by ultrasound: The pathway from discovery to future clinical adoption. ACS Nano 2021, 15, 11066–11086. [Google Scholar] [CrossRef]
- Krauskopf, E. A bibiliometric analysis of the Journal of Infection and Public Health: 2008–2016. J. Infect. Public Health 2018, 11, 224–229. [Google Scholar] [CrossRef]
- Sweileh, W.M.; Al-Jabi, S.W.; Sa’ed, H.Z.; Sawalha, A.F.; Abu-Taha, A.S. Global research output in antimicrobial resistance among uropathogens: A bibliometric analysis (2002–2016). J. Glob. Antimicrob. Resist. 2018, 13, 104–114. [Google Scholar] [CrossRef]
- Zhao, J.; Yu, G.; Cai, M.; Lei, X.; Yang, Y.; Wang, Q.; Zhai, X. Bibliometric analysis of global scientific activity on umbilical cord mesenchymal stem cells: A swiftly expanding and shifting focus. Stem Cell Res. Ther. 2018, 9, 32. [Google Scholar] [CrossRef] [PubMed]
- Wang, X.; Sun, F.; Yin, G.; Wang, Y.; Liu, B.; Dong, M. Tactile-sensing based on flexible PVDF nanofibers via electrospinning: A review. Sensors 2018, 18, 330. [Google Scholar] [CrossRef] [PubMed]
- Mirzaei, A.; Moghadam, A.S.; Abazari, M.F.; Nejati, F.; Torabinejad, S.; Kaabi, M.; Enderami, S.E.; Ardeshirylajimi, A.; Darvish, M.; Soleimanifar, F.; et al. Comparison of osteogenic differentiation potential of induced pluripotent stem cells on 2D and 3D polyvinylidene fluoride scaffolds. J. Cell. Physiol. 2019, 234, 17854–17862. [Google Scholar] [CrossRef] [PubMed]
- Prescott, R.S.; Alsanea, R.; Fayad, M.I.; Johnson, B.R.; Wenckus, C.S.; Hao, J.; John, A.S.; George, A. In vivo generation of dental pulp-like tissue by using dental pulp stem cells, a collagen scaffold, and dentin matrix protein 1 after subcutaneous transplantation in mice. J. Endod. 2008, 34, 421–426. [Google Scholar] [CrossRef] [PubMed]
- Wang, R.; Sui, J.; Wang, X. Natural Piezoelectric Biomaterials: A Biocompatible and Sustainable Building Block for Biomedical Devices. ACS Nano 2022, 11, 17708–17728. [Google Scholar] [CrossRef]
- More, N.; Kapusetti, G. Piezoelectric material-a promising approach for bone and cartilage regeneration. Med. Hypotheses 2017, 108, 10–16. [Google Scholar] [CrossRef]
- Jiang, S.; Yu, Z.; Zhang, L.; Wang, G.; Dai, X.; Lian, X.; Yan, Y.; Zhang, L.; Wang, Y.; Li, R.; et al. Effects of different aperture-sized type I collagen/silk fibroin scaffolds on the proliferation and differentiation of human dental pulp cells. Regen. Biomater. 2021, 8, rbab028. [Google Scholar] [CrossRef]
- Yucel, T.; Cebe, P.; Kaplan, D.L. Structural origins of silk piezoelectricity. Adv. Funct. Mater. 2011, 21, 779–785. [Google Scholar] [CrossRef]
- Uchino, K. The development of piezoelectric materials and the new perspective. In Advanced Piezoelectric Materials; Woodhead Publishing: Sawston, UK, 2017; pp. 1–92. [Google Scholar] [CrossRef]
- Savakus, H.P.; Klicker, K.A.; Newnham, R.E. PZT-epoxy piezoelectric transducers: A simplified fabrication procedure. Mater. Res. Bull. 1981, 16, 677–680. [Google Scholar] [CrossRef]
- Hu, Y.; Wang, Z.L. Recent progress in piezoelectric nanogenerators as a sustainable power source in self-powered systems and active sensors. Nano Energy 2015, 14, 3–14. [Google Scholar] [CrossRef]
- Ciofani, G.; Ricotti, L.; Canale, C.; D’Alessandro, D.; Berrettini, S.; Mazzolai, B.; Mattoli, V. Effects of barium titanate nanoparticles on proliferation and differentiation of rat mesenchymal stem cells. Colloids Surf. B Biointerfaces 2013, 102, 312–320. [Google Scholar] [CrossRef] [PubMed]
- Montoya, C.; Jain, A.; LondonÃÉo, J.J.; Correa, S.; Lelkes, P.I.; Melo, M.A.; Orrego, S. Multifunctional Dental Composite with Piezoelectric Nanofillers for Combined Antibacterial and Mineralization Effects. ACS Appl. Mater. Interfaces 2021, 37, 43868–43879. [Google Scholar] [CrossRef] [PubMed]
- Liu, J.; Kang, Y.; Yin, S.; Song, B.; Wei, L.; Chen, L.; Shao, L. Zinc oxide nanoparticles induce toxic responses in human neuroblastoma SHSY5Y cells in a size-dependent manner. Int. J. Nanomed. 2017, 12, 8085. [Google Scholar] [CrossRef] [PubMed]
- Ramasamy, M.; Das, M.; An, S.S.; Yi, D.K. Role of surface modification in zinc oxide nanoparticles and its toxicity assessment toward human dermal fibroblast cells. Int. J. Nanomed. 2014, 9, 3707. [Google Scholar] [CrossRef][Green Version]
- Yoon, J.K.; Misra, M.; Yu, S.J.; Kim, H.Y.; Bhang, S.H.; Song, S.Y.; Lee, J.R.; Ryu, S.; Choo, Y.W.; Jeong, G.J.; et al. Thermosensitive, stretchable, and piezoelectric substrate for generation of myogenic cell sheet fragments from human mesenchymal stem cells for skeletal muscle regeneration. Adv. Funct. Mater. 2017, 27, 1703853. [Google Scholar] [CrossRef]
- Wang, J.; Liu, X.; Jin, X.; Ma, H.; Hu, J.; Ni, L.; Ma, P.X. The odontogenic differentiation of human dental pulp stem cells on nanofibrous poly (L-lactic acid) scaffolds in vitro and in vivo. Acta Biomater. 2010, 6, 3856–3863. [Google Scholar] [CrossRef]
- Gao, Q.; Cooper, P.R.; Walmsley, A.D.; Scheven, B.A. Role of Piezo channels in ultrasound-stimulated dental stem cells. J. Endod. 2017, 43, 1130–1136. [Google Scholar] [CrossRef]
- Lai, C.Y.; Groth, A.; Gray, S.; Duke, M. Nanocomposites for improved physical durability of porous PVDF membranes. Membranes 2014, 4, 55–78. [Google Scholar] [CrossRef]
- Kalimuldina, G.; Turdakyn, N.; Abay, I.; Medeubayev, A.; Nurpeissova, A.; Adair, D.; Bakenov, Z. A review of piezoelectric PVDF film by electrospinning and its applications. Sensors 2020, 20, 5214. [Google Scholar] [CrossRef]
- Martins, P.M.; Ribeiro, S.; Ribeiro, C.; Sencadas, V.; Gomes, A.C.; Gama, F.M.; Lanceros Sandez, S. Effect of poling state and morphology of piezoelectric poly (vinylidene fluoride) membranes for skeletal muscle tissue engineering. Rsc Adv. 2013, 39, 17938–17944. [Google Scholar] [CrossRef]
- Ribeiro, C.; Prssinen, J.; Sencadas, V.; Correia, V.; Miettinen, S.; Hytnen, V.P.; Lanceros‚ Sandez, S. Dynamic piezoelectric stimulation enhances osteogenic differentiation of human adipose stem cells. J. Biomed. Mater. Res. Part A 2015, 103, 2172–2175. [Google Scholar] [CrossRef]
- Szewczyk, P.K.; Metwally, S.; Karbowniczek, J.E.; Marzec, M.M.; Stodolak-Zych, E.; Gruszczyński, A.; Bernasik, A.; Stachewicz, U. Surface-potential-controlled cell proliferation and collagen mineralization on electrospun polyvinylidene fluoride (PVDF) fiber scaffolds for bone regeneration. ACS Biomate. Sci. Eng. 2018, 5, 582–593. [Google Scholar] [CrossRef] [PubMed]
- Tai, Y.; Yang, S.; Yu, S.; Banerjee, A.; Myung, N.V.; Nam, J. Modulation of piezoelectric properties in electrospun PLLA nanofibers for application-specific self-powered stem cell culture platforms. Nano Energy 2021, 89, 106444. [Google Scholar] [CrossRef]
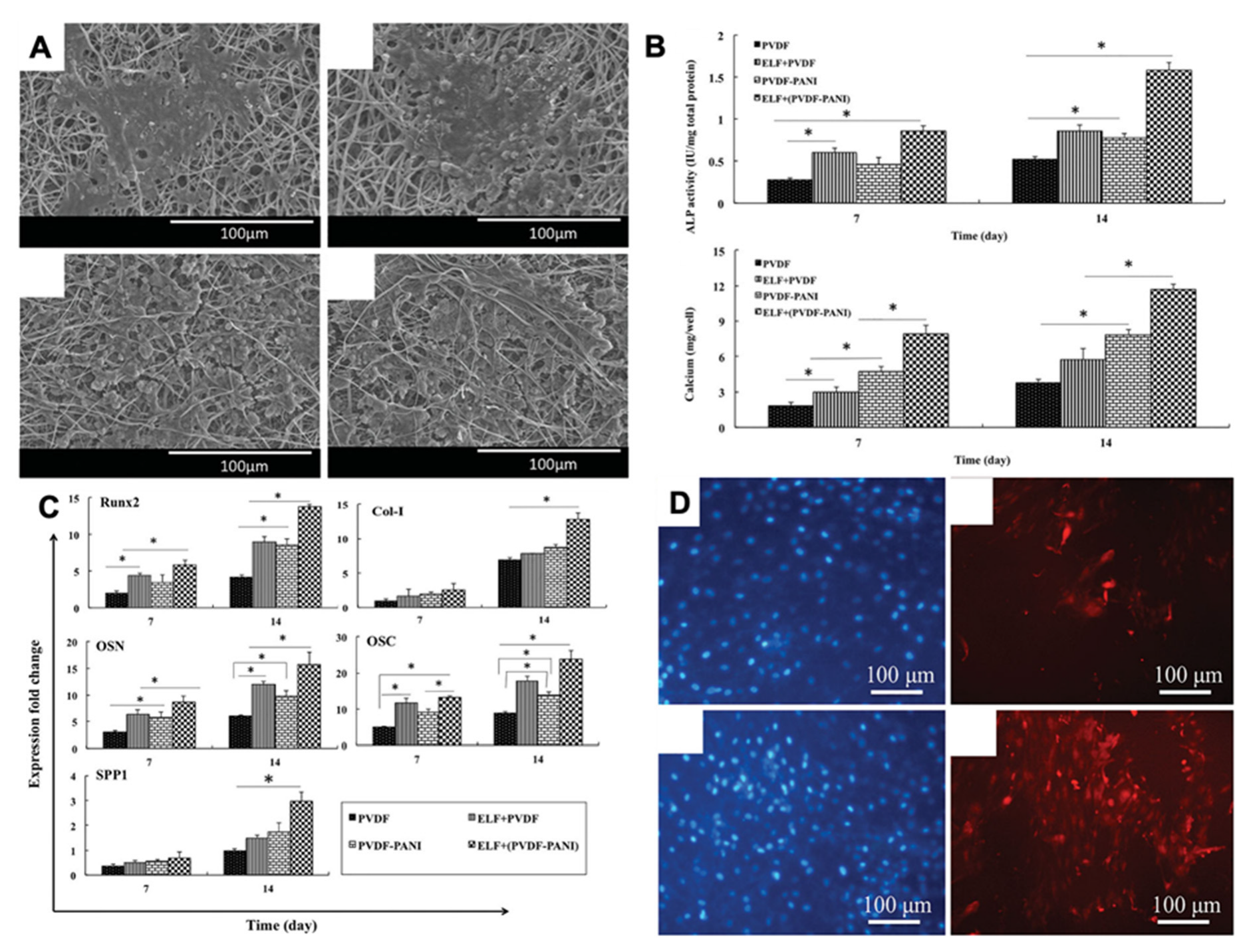
- Mirzaei, A.; Saburi, E.; Enderami, S.E.; Barati Bagherabad, M.; Enderami, S.E.; Chokami, M.; Shapouri Moghadam, A.; Salarinia, R.; Ardeshirylajimi, A.; Mansouri, V.; et al. Synergistic effects of polyaniline and pulsed electromagnetic field to stem cells osteogenic differentiation on polyvinylidene fluoride scaffold. Artif. Cells Nanomed. Biotechnol. 2019, 47, 3058–3066. [Google Scholar] [CrossRef]
- Dodds, J.S.; Meyers, F.N.; Loh, K.J. Piezoelectric characterization of PVDF-TrFE thin films enhanced with ZnO nanoparticles. IEEE Sens. J. 2011, 12, 1889–1890. [Google Scholar] [CrossRef]
- Parssinen, J.; Hammarn, H.; Rahikainen, R.; Sencadas, V.; Ribeiro, C.; Vanhatupa, S.; Miettinen, S.; Lanceros Sandez, S.; Hytdnen, V.P. Enhancement of adhesion and promotion of osteogenic differentiation of human adipose stem cells by poled electroactive poly (vinylidene fluoride). J. Biomed. Mater. Res. Part A 2015, 103, 919–928. [Google Scholar] [CrossRef]
- Linde, A. Dentin matrix proteins: Composition and possible functions in calcification. Anat. Rec. 1989, 224, 154–166. [Google Scholar] [CrossRef]
- Huang, Y.; Rui, G.; Li, Q.; Allahyarov, E.; Li, R.; Fukuto, M.; Zhong, G.J.; Xu, J.Z.; Li, Z.M.; Taylor, P.L.; et al. Enhanced piezoelectricity from highly polarizable oriented amorphous fractions in biaxially oriented poly (vinylidene fluoride) with pure Œ ≤ crystals. Nat. Commun. 2021, 12, 675. [Google Scholar] [CrossRef]
- Damaraju, S.M.; Shen, Y.; Elele, E.; Khusid, B.; Eshghinejad, A.; Li, J.; Jaffe, M.; Arinzeh, T.L. Three-dimensional piezoelectric fibrous scaffolds selectively promote mesenchymal stem cell differentiation. Biomaterials 2017, 149, 51–62. [Google Scholar] [CrossRef]
- Park, M.; Islam, S.; Kim, H.E.; Korostoff, J.; Blatz, M.B.; Hwang, G.; Kim, A. Human oral motion‚ powered smart dental implant (SDI) for in situ ambulatory photobiomodulation therapy. Adv. Healthc. Mater. 2020, 9, 2000658. [Google Scholar] [CrossRef]
- Rizk, A.; Rabie, A.B. Human dental pulp stem cells expressing transforming growth factor Œ≤3 transgene for cartilage-like tissue engineering. Cytotherapy 2013, 15, 712–725. [Google Scholar] [CrossRef] [PubMed]
- Soares, D.G.; Zhang, Z.; Mohamed, F.; Eyster, T.W.; de Souza Costa, C.A.; Ma, P.X. Simvastatin and nanofibrous poly (l-lactic acid) scaffolds to promote the odontogenic potential of dental pulp cells in an inflammatory environment. Acta Biomater. 2018, 68, 190–203. [Google Scholar] [CrossRef] [PubMed]
- Smith, M.; Calahorra, Y.; Jing, Q.; Kar-Narayan, S. Direct observation of shear piezoelectricity in poly-l-lactic acid nanowires. APL Mater. 2017, 5, 074105. [Google Scholar] [CrossRef]
- Fukada, E. Piezoelectricity of biopolymers. Biorheology 1995, 32, 593–609. [Google Scholar] [CrossRef] [PubMed]
- Chandrahasa, S.; Murray, P.E.; Namerow, K.N. Proliferation of mature ex vivo human dental pulp using tissue engineering scaffolds. J. Endod. 2011, 37, 1236–1239. [Google Scholar] [CrossRef]
- Das, R.; Curry, E.J.; Le, T.T.; Awale, G.; Liu, Y.; Li, S.; Contreras, J.; Bednarz, C.; Millender, J.; Xin, X.; et al. Biodegradable nanofiber bone-tissue scaffold as remotely controlled and self-powering electrical stimulator. Nano Energy 2020, 76, 105028. [Google Scholar] [CrossRef]
- Da Silva, D.; Kaduri, M.; Poley, M.; Adir, O.; Krinsky, N.; Shainsky-Roitman, J.; Schroeder, A. Biocompatibility, biodegradation and excretion of polylactic acid (PLA) in medical implants and theranostic systems. Chem. Eng. J. 2018, 340, 9–14. [Google Scholar] [CrossRef]
- Esmaeili, M.; Baei, M.S. Fabrication of biodegradable polymer nanocomposite from copolymer synthesized by C. necator for bone tissue engineering. World Appl. Sci. J. 2011, 14, 106–111. Available online: https://citeseerx.ist.psu.edu/viewdoc/download?doi=10.1.1.567.9599&rep=rep1&type=pdf (accessed on 20 July 2022).
- Kose, G.T.; Korkusuz, F.; Ozkul, A.; Soysal, Y.; Ozdemir, T.; Yildiz, C.; Hasirci, V. Tissue engineered cartilage on collagen and PHBV matrices. Biomaterials 2005, 26, 5187–5197. [Google Scholar] [CrossRef]
- Jacob, J.; More, N.; Mounika, C.; Gondaliya, P.; Kalia, K.; Kapusetti, G. Smart piezoelectric nanohybrid of poly (3-hydroxybutyrate-co-3-hydroxyvalerate) and barium titanate for stimulated cartilage regeneration. ACS Appl. Bio Mater. 2019, 2, 4922–4931. [Google Scholar] [CrossRef]
- Ferreira, A.M.; Gentile, P.; Chiono, V.; Ciardelli, G. Collagen for bone tissue regeneration. Acta Biomater. 2012, 8, 3191–3200. [Google Scholar] [CrossRef] [PubMed]
- Silva, C.C.; Lima, C.G.; Pinheiro, A.G.; Goes, J.C.; Figueiro, S.D.; Sombra, A.S. On the piezoelectricity of collagen–chitosan films. Phys. Chem. Chem. Phys. 2001, 3, 4154–4157. [Google Scholar] [CrossRef]
- Azzopardi, N.; Moharamzadeh, K.; Wood, D.J.; Martin, N.; van Noort, R. Effect of resin matrix composition on the translucency of experimental dental composite resins. Dent. Mater. 2009, 25, 1564–1568. [Google Scholar] [CrossRef] [PubMed]
- Kwon, J.; Cho, H. Piezoelectric heterogeneity in collagen type I fibrils quantitatively characterized by piezoresponse force microscopy. ACS Biomater. Sci. Eng. 2020, 6, 6680–6689. [Google Scholar] [CrossRef] [PubMed]
- Kitasako, Y.; Shibata, S.; Cox, C.F.; Tagami, J. Location, arrangement and possible function of interodontoblastic collagen fibres in association with calcium hydroxide-induced hard tissue bridges. Int. Endod. J. 2002, 35, 996–1004. [Google Scholar] [CrossRef] [PubMed]
- Sumita, Y.; Honda, M.J.; Ohara, T.; Tsuchiya, S.; Sagara, H.; Kagami, H.; Ueda, M. Performance of collagen sponge as a 3-D scaffold for tooth-tissue engineering. Biomaterials 2006, 27, 3238–3248. [Google Scholar] [CrossRef]
- Silva, C.C.; Thomazini, D.; Pinheiro, A.G.; Aranha, N.; Figueiro, S.D.; Ges, J.C.; Sombra, A.S. Collagen-hydroxyapatite films: Piezoelectric properties. Mater. Sci. Eng. B 2001, 86, 210–218. [Google Scholar] [CrossRef]
- Yang, X.; Han, G.; Pang, X.; Fan, M. Chitosan/collagen scaffold containing bone morphogenetic protein‚ DNA supports dental pulp stem cell differentiation in vitro and in vivo. J. Biomed. Mater. Res. Part A 2020, 108, 2519–2526. [Google Scholar] [CrossRef]
- Matsunaga, T.; Yanagiguchi, K.; Yamada, S.; Ohara, N.; Ikeda, T.; Hayashi, Y. Chitosan monomer promotes tissue regeneration on dental pulp wounds. J. Biomed. Mater. Res. Part A Off. J. Soc. Biomater. 2006, 76, 711–720. [Google Scholar] [CrossRef]
- Liu, S.; Lau, C.S.; Liang, K.; Wen, F.; Teoh, S.H. Marine collagen scaffolds in tissue engineering. Curr. Opin. Biotechnol. 2022, 74, 92–103. [Google Scholar] [CrossRef]
- Chen, H.; Fan, M. Chitosan/carboxymethyl cellulose polyelectrolyte complex scaffolds for pulp cells regeneration. J. Bioact. Compat. Polym. 2007, 22, 475–491. [Google Scholar] [CrossRef]
- Demarco, F.F.; Casagrande, L.; Zhang, Z.; Dong, Z.; Tarquinio, S.B.; Zeitlin, B.D.; Shi, S.; Smith, A.J.; Nor, J.E. Effects of morphogen and scaffold porogen on the differentiation of dental pulp stem cells. J. Endod. 2010, 36, 1805–1811. [Google Scholar] [CrossRef] [PubMed]
- Liao, F.; Chen, Y.; Li, Z.; Wang, Y.; Shi, B.; Gong, Z.; Cheng, X. A novel bioactive three-dimensional (tricalcium phosphate/chitosan scaffold for periodontal tissue engineering. J. Mater. Sci. Mater. Med. 2010, 21, 489–496. [Google Scholar] [CrossRef] [PubMed]
- Pattanaik, S.; Jena, A.; Shashirekha, G. In vitro comparative evaluation of antifungal efficacy of three endodontic sealers with and without incorporation of chitosan nanoparticles against Candida albicans. J. Conserv. Dent. 2019, 22, 564. [Google Scholar] [CrossRef]
- Shrestha, A.; Hamblin, M.R.; Kishen, A. Photoactivated rose bengal functionalized chitosan nanoparticles produce antibacterial/biofilm activity and stabilize dentin-collagen. Nanomed. Nanotechnol. Biol. Med. 2014, 10, 491–501. [Google Scholar] [CrossRef]
- Praveen, E.; Murugan, S.; Jayakumar, K. Investigations on the existence of piezoelectric property of a bio-polymer-chitosan and its application in vibration sensors. RSC Adv. 2017, 7, 35490–35495. [Google Scholar] [CrossRef]
- Hosseini, E.S.; Manjakkal, L.; Shakthivel, D.; Dahiya, R. Glycine–chitosan-based flexible biodegradable piezoelectric pressure sensor. ACS App. Mate. Interfaces 2020, 12, 9008–9016. [Google Scholar] [CrossRef]
- Song, Y.; Shi, Z.; Hu, G.H.; Xiong, C.; Isogai, A.; Yang, Q. Recent advances in cellulose-based piezoelectric and triboelectric nanogenerators for energy harvesting: A review. J. Mater. Chem. A 2021, 9, 1910–1937. [Google Scholar] [CrossRef]
- Lindman, B.; Karlstrodm, G.; Stigsson, L. On the mechanism of dissolution of cellulose. J. Mol. Liq. 2010, 156, 76–81. [Google Scholar] [CrossRef]
- O’sullivan, A.C. Cellulose: The structure slowly unravels. Cellulose 1997, 4, 173–207. [Google Scholar] [CrossRef]
- Zugenmaier, P. Crystalline Cellulose and Derivatives: Characterization and Structures; Springer Science & Business Media: Berlin/Heidelberg, Germany, 2008. [Google Scholar] [CrossRef]
- VanderHart, D.L.; Atalla, R.H. Studies of microstructure in native celluloses using solid-state carbon-13 NMR. Macromolecules 1984, 17, 1465–1472. [Google Scholar] [CrossRef]
- Klemm, D.; Heublein, B.; Fink, H.P.; Bohn, A. Cellulose: Fascinating biopolymer and sustainable raw material. Angew. Chem. Int. Ed. 2005, 22, 3358–3393. [Google Scholar] [CrossRef] [PubMed]
- Fukada, E. Piezoelectricity of wood. J. Phys. Soc. Jpn. 1955, 10, 149–154. Available online: https://www.fpl.fs.fed.us/documnts/fplgtr/fpl_gtr212.pdf (accessed on 20 July 2022). [CrossRef]
- Zhong, C. Industrial-scale production and applications of bacterial cellulose. Front. Bioeng. Biotechnol. 2020, 22, 605374. [Google Scholar] [CrossRef]
- An, S.J.; Lee, S.H.; Huh, J.B.; Jeong, S.I.; Park, J.S.; Gwon, H.J.; Kang, E.S.; Jeong, C.M.; Lim, Y.M. Preparation and characterization of resorbable bacterial cellulose membranes treated by electron beam irradiation for guided bone regeneration. Int. J. Mol. Sci. 2017, 18, 2236. [Google Scholar] [CrossRef]
- Voicu, G.; Jinga, S.I.; Drosu, B.G.; Busuioc, C. Improvement of silicate cement properties with bacterial cellulose powder addition for applications in dentistry. Carbohydr. Polym. 2017, 174, 160–170. [Google Scholar] [CrossRef]
- Woloszyk, A.; Buschmann, J.; Waschkies, C.; Stadlinger, B.; Mitsiadis, T.A. Human dental pulp stem cells and gingival fibroblasts seeded into silk fibroin scaffolds have the same ability in attracting vessels. Front. Physiol. 2016, 7, 140. [Google Scholar] [CrossRef]
- Kweon, H.; Lee, S.W.; Hahn, B.D.; Lee, Y.C.; Kim, S.G. Hydroxyapatite and silk combination-coated dental implants result in superior bone formation in the peri-implant area compared with hydroxyapatite and collagen combination-coated implants. J. Oral Maxillofac. Surg. 2014, 72, 1928–1936. [Google Scholar] [CrossRef]
- Huang, J.; Wong, C.; George, A.; Kaplan, D.L. The effect of genetically engineered spider silk-dentin matrix protein 1 chimeric protein on hydroxyapatite nucleation. Biomaterials 2007, 28, 2358–2367. [Google Scholar] [CrossRef]
- Inoue, S.; Tanaka, K.; Arisaka, F.; Kimura, S.; Ohtomo, K.; Mizuno, S. Silk fibroin of Bombyx mori is secreted, assembling a high molecular mass elementary unit consisting of H-chain, L-chain, and P25, with a 6: 6: 1 molar ratio. J. Biol. Chem. 2000, 275, 40517–40528. [Google Scholar] [CrossRef]
- Ando, Y.; Okano, R.; Nishida, K.; Miyata, S.; Fukada, E. Piezoelectric and related properties of hydrated silk fibroin. Rep. Prog. Polym. Phys. Jpn. 1980, 23, 775–778. [Google Scholar]
- Fukada, E. Piezoelectric properties of biological polymers. Q. Rev. Biophys. 1983, 16, 59–87. [Google Scholar] [CrossRef] [PubMed]
- Kim, D.; Han, S.A.; Kim, J.H.; Lee, J.H.; Kim, S.W.; Lee, S.W. Biomolecular piezoelectric materials: From amino acids to living tissues. Adv. Mater. 2020, 32, 1906989. [Google Scholar] [CrossRef] [PubMed]
- Guerin, S.; Stapleton, A.; Chovan, D.; Mouras, R.; Gleeson, M.; McKeown, C.; Noor, M.R.; Silien, C.; Rhen, F.M.; Kholkin, A.L.; et al. Control of piezoelectricity in amino acids by supramolecular packing. Nat. Mater. 2018, 17, 180–186. [Google Scholar] [CrossRef] [PubMed]
- Guerin, S.; O’Donnell, J.; Haq, E.U.; McKeown, C.; Silien, C.; Rhen, F.M.; Soulimane, T.; Tofail, S.A.; Thompson, D. Racemic amino acid piezoelectric transducer. Phys. Rev. Lett. 2019, 122, 047701. [Google Scholar] [CrossRef] [PubMed]
- Guerin, S.; Tofail, S.A.; Thompson, D. Longitudinal piezoelectricity in orthorhombic amino acid crystal films. Cryst. Growth Des. 2018, 18, 4844–4848. [Google Scholar] [CrossRef]
- Nakhmanson, S.M.; Calzolari, A.; Meunier, V.; Bernholc, J.; Nardelli, M.B. Spontaneous polarization and piezoelectricity in boron nitride nanotubes. Phys. Rev. B 2003, 67, 235406. [Google Scholar] [CrossRef]
- Guerin, S.; Tofail, S.A.; Thompson, D. Organic piezoelectric materials: Milestones and potential. NPG Asia Mater. 2019, 11, 10. [Google Scholar] [CrossRef]
- Bishara, H.; Nagel, A.; Levanon, M.; Berger, S. Amino acids nanocrystals for piezoelectric detection of ultra-low mechanical pressure. Mat. Sci. Eng. C 2020, 108, 110468. [Google Scholar] [CrossRef]
- Vasilescu, D.; Cornillon, R.; Mallet, G. Piezoelectric resonances in amino acids. Nature 1970, 225, 635. [Google Scholar] [CrossRef]
- Ren, K.; West, J.E.; Michael Yu, S. Planar microphone based on piezoelectric electrospun poly (γ-benzyl-α, L-glutamate) nanofibers. J. Acoust. Soc. Am. 2014, 135, EL291–EL297. [Google Scholar] [CrossRef] [PubMed]
- Megelski, S.; Stephens, J.S.; Chase, D.B.; Rabolt, J.F. Micro-and nanostructured surface morphology on electrospun polymer fibers. Macromolecules 2002, 35, 8456–8466. [Google Scholar] [CrossRef]
- Bae, W.J.; Min, K.S.; Kim, J.J.; Kim, J.J.; Kim, H.W.; Kim, E.C. Odontogenic responses of human dental pulp cells to collagen/nanobioactive glass nanocomposites. Dent. Mater. 2012, 28, 1271–1279. [Google Scholar] [CrossRef]
- Jiang, W.; Li, L.; Zhang, D.; Huang, S.; Jing, Z.; Wu, Y.; Zhao, Z.; Zhao, L.; Zhou, S. Incorporation of aligned PCL-PEG nanofibers into porous chitosan scaffolds improved the orientation of collagen fibers in regenerated periodontium. Acta Biomater. 2015, 25, 240–252. [Google Scholar] [CrossRef]
- Jiang, X.C.; Ding, J.; Kumar, A. Polyurethane-poly (vinylidene fluoride)(PU-PVDF) thin film composite membranes for gas separation. J. Membr. Sci. 2008, 323, 371–378. [Google Scholar] [CrossRef]
- Popa, L.; Ghica, M.V.; Dinu-Pirvu, C. Hydrogels: Smart Materials for Biomedical Applications; BoD-Books on Demand: Norderstedt, Germany, 2019. [Google Scholar]
- Klotz, B.J.; Oosterhoff, L.A.; Utomo, L.; Lim, K.S.; Vallmajo ÄêMartin, Q.; Clevers, H.; Woodfield, T.B.; Rosenberg, A.J.; Malda, J.; Ehrbar, M.; et al. A versatile biosynthetic hydrogel platform for engineering of tissue analogues. Adv. Healthc. Mater. 2019, 19, 1900979. [Google Scholar] [CrossRef]
- Guo, H.F.; Li, Z.S.; Dong, S.W.; Chen, W.J.; Deng, L.; Wang, Y.F.; Ying, D.J. Piezoelectric PU/PVDF electrospun scaffolds for wound healing applications. Colloids Surf. B Biointerfaces 2012, 96, 29–36. [Google Scholar] [CrossRef]
- Siddiqui, Z.; Sarkar, B.; Kim, K.K.; Kadincesme, N.; Paul, R.; Kumar, A.; Kobayashi, Y.; Roy, A.; Choudhury, M.; Yang, J.; et al. Angiogenic hydrogels for dental pulp revascularization. Acta Biomater. 2021, 126, 109–118. [Google Scholar] [CrossRef]
- Li, Y.; Fu, R.; Guan, Y.; Zhang, Z.; Yang, F.; Xiao, C.; Wang, Z.; Yu, P.; Hu, L.; Zhou, Z.; et al. Piezoelectric Hydrogel for Prophylaxis and Early Treatment of Pressure Injuries/Pressure Ulcers. ACS Biomater. Sci. Eng. 2022, 8, 3078–3086. [Google Scholar] [CrossRef]
- Zhao, W.; Shi, Z.; Hu, S.; Yang, G.; Tian, H. Understanding piezoelectric characteristics of PHEMA-based hydrogel nanocomposites as soft self-powered electronics. Adv. Compos. Hybrid Mater. 2018, 1, 320–331. [Google Scholar] [CrossRef]
- Dawood, A.; Marti, B.M.; Sauret-Jackson, V.; Darwood, A. 3D printing in dentistry. Br. Dent. J. 2015, 219, 521–529. [Google Scholar] [CrossRef]
- Tian, Y.; Chen, C.; Xu, X.; Wang, J.; Hou, X.; Li, K.; Lu, X.; Shi, H.; Lee, E.S.; Jiang, H.B. A review of 3D printing in dentistry: Technologies, affecting factors, and applications. Scanning 2021, 2021, 9950131. [Google Scholar] [CrossRef]
- Prasad, S.; Kader, N.A.; Sujatha, G.; Raj, T.; Patil, S. 3D printing in dentistry. J. 3D Print. Med. 2018, 2, 89–91. [Google Scholar] [CrossRef]
- Park, C.H.; Rios, H.F.; Jin, Q.; Bland, M.E.; Flanagan, C.L.; Hollister, S.J.; Giannobile, W.V. Biomimetic hybrid scaffolds for engineering human tooth-ligament interfaces. Biomaterials 2010, 31, 5945–5952. [Google Scholar] [CrossRef]
- Cholleti, E.R. A Review on 3D printing of piezoelectric materials. IOP Conf. Ser. Mater. Sci. Eng. 2018, 1, 012046. [Google Scholar] [CrossRef]
- Lee, C.; Tarbutton, J.A. Electric poling-assisted additive manufacturing process for PVDF polymer-based piezoelectric device applications. Smart Mater. Struct. 2014, 23, 095044. [Google Scholar] [CrossRef]
- Zelenovskiy, P.; Kornev, I.; Vasilev, S.; Kholkin, A. On the origin of the great rigidity of self-assembled diphenylalanine nanotubes. Phys. Chem. Chem. Phys. 2016, 18, 29681–29685. [Google Scholar] [CrossRef]
- Kuang, X.; Roach, D.J.; Wu, J.; Hamel, C.M.; Ding, Z.; Wang, T.; Dunn, M.L.; Qi, H.J. Advances in 4D printing: Materials and applications. Adv. Funct. Mater. 2019, 29, 1805290. [Google Scholar] [CrossRef]
- Orrego, S.; Chen, Z.; Krekora, U.; Hou, D.; Jeon, S.Y.; Pittman, M.; Montoya, C.; Chen, Y.; Kang, S.H. Bioinspired Materials with Self‚ Adaptable Mechanical Properties. Adv. Mater. 2020, 32, 1906970. [Google Scholar] [CrossRef]










| Piezoelectric Biomaterials | Scaffolds | Piezoelectric Coefficients (d33) | Potential Applications in Dental Tissue Engineering |
|---|---|---|---|
| Barium Titanate | Composites Dental cement Nanoparticles | 191 pC/N [33] | Cell adhesion and proliferation Stem cell differentiation Dental cement Medical imaging Antimicrobial Remineralization |
| Zinc oxide | Dental cement Nanorods Nanoparticles | 3.62 pC/N [34] | Antimicrobial agent Drug delivery Stem cell differentiation Dental cement Medical imaging |
| PLLA | Composites Hydrogel Nanoparticles | −10 pC/N [35] | Cell adhesion and proliferation Stem cell differentiation Angiogenesis Drug delivery |
| PHBV | Nanofibers Composites Nanoparticles | 1.3 pC/N [36] | Cell adhesion and proliferation Drug delivery |
| Collagen | Nanofibers 3D-bioprinted scaffold Sponge Nanogel Nanoparticles | 0.3 pC/N [36] | Cell adhesion and proliferation Stem cell differentiation Angiogenesis Drug delivery Tissue regeneration Pulp-dentin repair/regeneration |
| Cellulose | Nanofibers 3D-printed scaffold Sponge Nanogel | 0.2–0.4 pC/N [37] | Cell adhesion and proliferation Stem cell differentiation Angiogenesis Drug delivery |
| Chitosan | Nanofibers 3D-printed scaffold Sponge Nanogel Nanoparticles | 0.2–2.0 pC/N [38] | Cell adhesion and proliferation Stem cell differentiation Angiogenesis Drug delivery Tissue regeneration Pulp-dentin repair/regeneration |
| Silk fibroin | Fibers Porous scaffold | d14= −1.5 pC/N [39] | Cell adhesion and proliferation Drug delivery Tissue healing and regeneration |
| Amino Acid | Piezoelectric Coefficient (pC/N) | Reference |
|---|---|---|
| Threonine | 4.9 pC/N (d36) | [111] |
| Proline | 27.75 pC/N (d25) | [111] |
| Asparagine | 13 pC/N (d16) | [111] |
| Histidine | 18 pC/N (d16) | [111] |
| Leucine | 12.5 pC/N (d16) | [112] |
| Isoleucine | 25 pC/N (d34) | [111] |
| Cysteine | 11.4 pC/N (d22) | [111] |
| Glycine | 178 pC/N (d16) | [113] |
| Alanine | 17.75 pC/N (d24) | [113] |
| Poly-Amino Acid/Peptide | Piezoelectric Coefficient (pC/N) | Reference |
| Keratin | 1.8 pC/N (d14) | [106] |
| Lysozyme | 6.5 pC/N (d33) | [106] |
| Diphenylalanine (FF) | 80 pC/N (d15) | [109] |
| poly(γ-benzyl-α,L-glutamate) PBLG | 25 pC/N (d33) | [114] |
| poly-γ-methyl-l-glutamate (PMLG) | 2 pC/N (d14) | [115] |
Disclaimer/Publisher’s Note: The statements, opinions and data contained in all publications are solely those of the individual author(s) and contributor(s) and not of MDPI and/or the editor(s). MDPI and/or the editor(s) disclaim responsibility for any injury to people or property resulting from any ideas, methods, instructions or products referred to in the content. |
© 2022 by the authors. Licensee MDPI, Basel, Switzerland. This article is an open access article distributed under the terms and conditions of the Creative Commons Attribution (CC BY) license (https://creativecommons.org/licenses/by/4.0/).
Share and Cite
Ghosh, S.; Qiao, W.; Yang, Z.; Orrego, S.; Neelakantan, P. Engineering Dental Tissues Using Biomaterials with Piezoelectric Effect: Current Progress and Future Perspectives. J. Funct. Biomater. 2023, 14, 8. https://doi.org/10.3390/jfb14010008
Ghosh S, Qiao W, Yang Z, Orrego S, Neelakantan P. Engineering Dental Tissues Using Biomaterials with Piezoelectric Effect: Current Progress and Future Perspectives. Journal of Functional Biomaterials. 2023; 14(1):8. https://doi.org/10.3390/jfb14010008
Chicago/Turabian StyleGhosh, Sumanta, Wei Qiao, Zhengbao Yang, Santiago Orrego, and Prasanna Neelakantan. 2023. "Engineering Dental Tissues Using Biomaterials with Piezoelectric Effect: Current Progress and Future Perspectives" Journal of Functional Biomaterials 14, no. 1: 8. https://doi.org/10.3390/jfb14010008
APA StyleGhosh, S., Qiao, W., Yang, Z., Orrego, S., & Neelakantan, P. (2023). Engineering Dental Tissues Using Biomaterials with Piezoelectric Effect: Current Progress and Future Perspectives. Journal of Functional Biomaterials, 14(1), 8. https://doi.org/10.3390/jfb14010008

