Advanced Computational Pipeline for FAK Inhibitor Discovery: Combining Multiple Docking Methods with MD and QSAR for Cancer Therapy
Abstract
1. Introduction
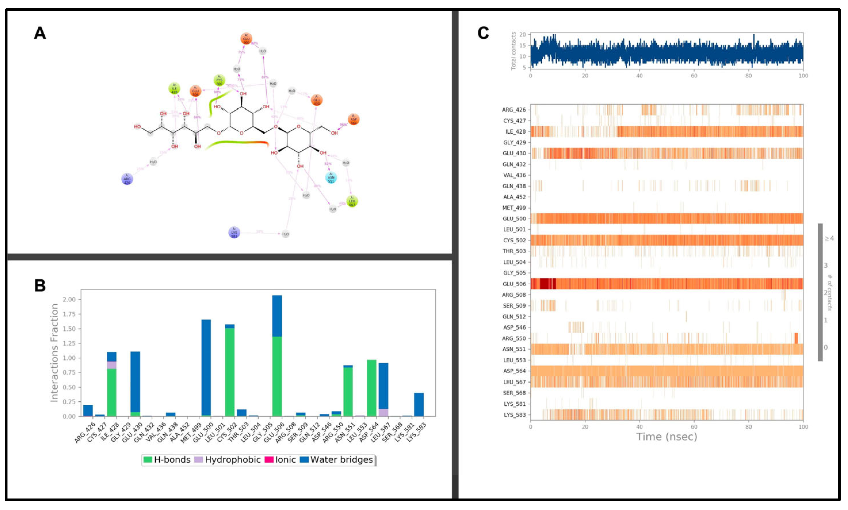
2. Results and Discussion
3. Materials and Methods
3.1. Preparation of Ligands for Docking
3.2. Preparation of Protein for Docking
3.3. Grid Box Generation and Molecular Docking Studies
3.4. Molecular Dynamics Simulations and MM/GBSA Calculations
4. Conclusions
Supplementary Materials
Funding
Data Availability Statement
Acknowledgments
Conflicts of Interest
References
- Sung, H.; Ferlay, J.; Siegel, R.L.; Laversanne, M.; Soerjomataram, I.; Jemal, A.; Bray, F. Global Cancer Statistics 2020: GLOBOCAN Estimates of Incidence and Mortality Worldwide for 36 Cancers in 185 Countries. CA Cancer J. Clin. 2021, 71, 209–249. [Google Scholar] [CrossRef] [PubMed]
- Bagchi, A. Molecular Modeling Techniques and In-Silico Drug Discovery. In Reverse Engineering of Regulatory Networks; Mandal, S., Ed.; Springer US: New York, NY, USA, 2024; pp. 1–11. [Google Scholar] [CrossRef]
- Tan, X.; Yan, Y.; Song, B.; Zhu, S.; Mei, Q.; Wu, K. Focal Adhesion Kinase: From Biological Functions to Therapeutic Strategies. Exp. Hematol. Oncol. 2023, 12, 83. [Google Scholar] [CrossRef] [PubMed]
- Wang, Q.; Morris, R.J.; Bode, A.M.; Zhang, T. Prostaglandin Pathways: Opportunities for Cancer Prevention and Therapy. Cancer Res. 2022, 82, 949–965. [Google Scholar] [CrossRef] [PubMed]
- Yayan, J.; Franke, K.J.; Berger, M.; Windisch, W.; Rasche, K. Adhesion, Metastasis, and Inhibition of Cancer Cells: A Comprehensive Review. Mol. Biol. Rep. 2024, 51, 165. [Google Scholar] [CrossRef]
- Senju, Y.; Hibino, E. Moesin-Ezrin-Radixin-like Protein Merlin: Its Conserved and Distinct Functions from Those of ERM Proteins. Biochim. Biophys. Acta Biomembr. 2023, 1865, 184076. [Google Scholar] [CrossRef]
- Bhattacharyya, S.; Oblinger, J.L.; Beauchamp, R.L.; Yin, Z.; Erdin, S.; Koundinya, P.; Ware, A.D.; Ferrer, M.; Jordan, J.T.; Plotkin, S.R.; et al. Proteasomal Pathway Inhibition as a Potential Therapy for NF2-Associated Meningioma and Schwannoma. Neuro Oncol. 2023, 25, 1617–1630. [Google Scholar] [CrossRef]
- Cooper, J.; Giancotti, F.G. Molecular Insights into NF2/Merlin Tumor Suppressor Function. FEBS Lett. 2014, 588, 2743–2752. [Google Scholar] [CrossRef]
- Fang, B. Development of Synthetic Lethality Anticancer Therapeutics. J. Med. Chem. 2014, 57, 7859–7873. [Google Scholar] [CrossRef]
- O’Neil, N.J.; Bailey, M.L.; Hieter, P. Synthetic Lethality and Cancer. Nat. Rev. Genet. 2017, 18, 613–623. [Google Scholar] [CrossRef]
- Huang, A.; Garraway, L.A.; Ashworth, A.; Weber, B. Synthetic Lethality as an Engine for Cancer Drug Target Discovery. Nat. Rev. Drug Discov. 2020, 19, 23–38. [Google Scholar] [CrossRef]
- Sato, T.; Sekido, Y. NF2/Merlin Inactivation and Potential Therapeutic Targets in Mesothelioma. Int. J. Mol. Sci. 2018, 19, 988. [Google Scholar] [CrossRef] [PubMed]
- Petrilli, A.M.; Fernández-Valle, C. Role of Merlin/NF2 Inactivation in Tumor Biology. Oncogene 2016, 35, 537–548. [Google Scholar] [CrossRef] [PubMed]
- Lee, S.; Karas, P.J.; Hadley, C.C.; Bayley, V.J.C.; Basit Khan, A.; Jalali, A.; Sweeney, A.D.; Klisch, T.J.; Patel, A.J. The Role of Merlin/NF2 Loss in Meningioma Biology. Cancers 2019, 11, 1633. [Google Scholar] [CrossRef] [PubMed]
- Morrow, K.A.; Shevde, L.A. Merlin: The Wizard Requires Protein Stability to Function as a Tumor Suppressor. Biochim. Biophys. Acta Rev. Cancer 2012, 1826, 400–406. [Google Scholar] [CrossRef]
- Pang, X.-J.; Liu, X.-J.; Liu, Y.; Liu, W.-B.; Li, Y.-R.; Yu, G.-X.; Tian, X.-Y.; Zhang, Y.-B.; Song, J.; Jin, C.-Y.; et al. Drug Discovery Targeting Focal Adhesion Kinase (FAK) as a Promising Cancer Therapy. Molecules 2021, 26, 4250. [Google Scholar] [CrossRef]
- Quispe, P.A.; Lavecchia, M.J.; León, I.E. Focal Adhesion Kinase Inhibitors in the Treatment of Solid Tumors: Preclinical and Clinical Evidence. Drug Discov. Today 2022, 27, 664–674. [Google Scholar] [CrossRef]
- Nadar, S.; Borkar, M.R.; Khan, T. Identification of Potential Focal Adhesion Kinase (FAK) Inhibitors: A Molecular Modeling Approach. J. Biomol. Struct. Dyn. 2024, 1–11. [Google Scholar] [CrossRef]
- Cheng, P.; Li, J.; Wang, J.; Zhang, X.; Zhai, H. Investigations of FAK Inhibitors: A Combination of 3D-QSAR, Docking, and Molecular Dynamics Simulations Studies. J. Biomol. Struct. Dyn. 2018, 36, 1529–1549. [Google Scholar] [CrossRef]
- Zhan, J.Y.; Zhang, J.L.; Wang, Y.; Li, Y.; Zhang, H.X.; Zheng, Q.C. Exploring the Interaction between Human Focal Adhesion Kinase and Inhibitors: A Molecular Dynamic Simulation and Free Energy Calculations. J. Biomol. Struct. Dyn. 2016, 34, 2351–2366. [Google Scholar] [CrossRef]
- Mustafa, M.; Abd El-Hafeez, A.A.; Abdelhafeez, D.A.; Abdelhamid, D.; Mostafa, Y.A.; Ghosh, P.; Hayallah, A.M.; Hayallah, A.M.; Abuo-Rahma, G.E.D.A. FAK Inhibitors as Promising Anticancer Targets: Present and Future Directions. Future Med. Chem. 2021, 13, 1559–1590. [Google Scholar] [CrossRef]
- Comert Onder, F.; Siyah, P.; Durdagi, S.; Ay, M.; Ozpolat, B. Novel Etodolac Derivatives as Eukaryotic Elongation Factor 2 Kinase (EEF2K) Inhibitors for Targeted Cancer Therapy. RSC Med. Chem. 2022, 13, 840–849. [Google Scholar] [CrossRef] [PubMed]
- Siyah, P.; Durdagi, S.; Aksoydan, B. Discovery of Potential PD-L1 Small Molecule Inhibitors as Novel Cancer Therapeutics Using Machine Learning-Based QSAR Models: A Virtual Drug Repurposing Study. Biophys. J. 2023, 122, 144a. [Google Scholar] [CrossRef]
- Adkins, J.C.; Faulds, D.; Moyle, G.; Hughes, W.T. Amprenavir. Drugs 1998, 55, 837–842. [Google Scholar] [CrossRef] [PubMed]
- Halder, U.C. Predicted Antiviral Drugs Darunavir, Amprenavir, Rimantadine and Saquinavir Can Potentially Bind to Neutralize SARS-CoV-2 Conserved Proteins. J. Biol. Res. 2021, 28, 18. [Google Scholar] [CrossRef]
- Jiang, W.; Li, X.; Li, T.; Wang, H.; Shi, W.; Qi, P.; Li, C.; Chen, J.; Bao, J.; Huang, G.; et al. Repositioning of Amprenavir as a Novel Extracellular Signal-Regulated Kinase-2 Inhibitor and Apoptosis Inducer in MCF-7 Human Breast Cancer. Int. J. Oncol. 2017, 50, 823–834. [Google Scholar] [CrossRef]
- Cuneo, K.C.; Tu, T.; Geng, L.; Fu, A.; Hallahan, D.E.; Willey, C.D. HIV Protease Inhibitors Enhance the Efficacy of Irradiation. Cancer Res. 2007, 67, 4886–4893. [Google Scholar] [CrossRef]
- Esposito, V.; Verdina, A.; Manente, L.; Spugnini, E.P.; Viglietti, R.; Parrella, R.; Pagliano, P.; Parrella, G.; Galati, R.; De Luca, A.; et al. Amprenavir Inhibits the Migration in Human Hepatocarcinoma Cell and the Growth of Xenografts. J. Cell Physiol. 2013, 228, 640–645. [Google Scholar] [CrossRef]
- Clevenbergh, P.; Boulme, R.; Kirstetter, M.; Dellamonica, P. Efficacy, Safety and Predictive Factors of Virological Success of a Boosted Amprenavir-based Salvage Regimen in Heavily Antiretroviral-experienced HIV-1-infected Patients. HIV Med. 2004, 5, 284–288. [Google Scholar] [CrossRef]
- Hoy, S.M. Bosutinib: Pediatric First Approval. Pediatr. Drugs 2024, 26, 209–214. [Google Scholar] [CrossRef]
- Cortes, J.E.; Gambacorti-Passerini, C.; Deininger, M.W.; Mauro, M.J.; Chuah, C.; Kim, D.W.; Dyagil, I.; Glushko, N.; Milojkovic, D.; Le Coutre, P.; et al. Bosutinib versus Imatinib for Newly Diagnosed Chronic Myeloid Leukemia: Results from the Randomized BFORE Trial. J. Clin. Oncol. 2018, 36, 231–237. [Google Scholar] [CrossRef]
- Singh, P.; Singh, N.; Mishra, N.; Nisha, R.; Alka; Maurya, P.; Pal, R.R.; Singh, S.; Saraf, S.A. Functionalized Bosutinib Liposomes for Target Specific Delivery in Management of Estrogen-Positive Cancer. Colloids Surf. B Biointerfaces 2022, 218, 112763. [Google Scholar] [CrossRef] [PubMed]
- Segrelles, C.; Contreras, D.; Navarro, E.M.; Gutiérrez-Muñoz, C.; García-Escudero, R.; Paramio, J.M.; Lorz, C. Bosutinib Inhibits EGFR Activation in Head and Neck Cancer. Int. J. Mol. Sci. 2018, 19, 1824. [Google Scholar] [CrossRef] [PubMed]
- Yu, L.; Guo, W.; Liu, L.; Zhang, G.; Zhang, F.; Qu, Y.; Liu, Y.; Li, H.; Li, H. Bosutinib Acts as a Tumor Inhibitor via Downregulating Src/NF-ΚB/Survivin Expression in HeLa Cells. Anat. Rec. 2019, 302, 2193–2200. [Google Scholar] [CrossRef] [PubMed]
- Martellucci, S.; Clementi, L.; Sabetta, S.; Mattei, V.; Botta, L.; Angelucci, A. Src Family Kinases as Therapeutic Targets in Advanced Solid Tumors: What We Have Learned so Far. Cancers 2020, 12, 1448. [Google Scholar] [CrossRef]
- Kassianides, X.; Bodington, R.; Bhandari, S. An Evaluation of Ferric Derisomaltose as a Treatment for Anemia. Expert. Rev. Hematol. 2021, 14, 7–29. [Google Scholar] [CrossRef]
- Kalra, P.R.; Cleland, J.G.F.; Petrie, M.C.; Thomson, E.A.; Kalra, P.A.; Squire, I.B.; Ahmed, F.Z.; Al-Mohammad, A.; Cowburn, P.J.; Foley, P.W.X.; et al. Intravenous Ferric Derisomaltose in Patients with Heart Failure and Iron Deficiency in the UK (IRONMAN): An Investigator-Initiated, Prospective, Randomised, Open-Label, Blinded-Endpoint Trial. Lancet 2022, 400, 2199–2209. [Google Scholar] [CrossRef]
- Auerbach, M.; Henry, D.; DeLoughery, T.G. Intravenous Ferric Derisomaltose for the Treatment of Iron Deficiency Anemia. Am. J. Hematol. 2021, 96, 727–734. [Google Scholar] [CrossRef]
- Dickson, E.A.; Ng, O.; Keeler, B.D.; Wilcock, A.; Brookes, M.J.; Acheson, A.G. The ICaRAS Randomised Controlled Trial: Intravenous Iron to Treat Anaemia in People with Advanced Cancer—Feasibility of Recruitment, Intervention and Delivery. Palliat. Med. 2023, 37, 372–383. [Google Scholar] [CrossRef]
- Khan, A.I.; Khan, A.; Sam, K.; Sajid, F.; Ashraf, S.; Habib, A.; Katikaneni, P.S.; Akbar, U.A.; Anwer, F. Efficacy and Safety of Ferric Derisomaltose for Treatment of Anemia in Chronic Kidney Disease Patients: A Systematic Review. Blood 2021, 138, 4156. [Google Scholar] [CrossRef]
- Wijdicks, E.F.M. Lactulose: A Simple Sugar in a Complex Encephalopathy. Neurocrit Care 2018, 28, 154–156. [Google Scholar] [CrossRef]
- Blei, A.T.; Córdoba, J.; of the American College of Gastroenterology, T.P.P.C. Hepatic Encephalopathy. Off. J. Am. Coll. Gastroenterol. ACG 2001, 96. [Google Scholar] [CrossRef] [PubMed]
- Ferenci, P. Hepatic Encephalopathy. Gastroenterol. Rep. 2017, 5, 138–147. [Google Scholar] [CrossRef] [PubMed]
- Chu, N.; Ling, J.; Jie, H.; Leung, K.; Poon, E. The Potential Role of Lactulose Pharmacotherapy in the Treatment and Prevention of Diabetes. Front. Endocrinol. 2022, 13, 956203. [Google Scholar] [CrossRef]
- Kishor, C.; Ross, R.L.; Blanchard, H. Lactulose as a Novel Template for Anticancer Drug Development Targeting Galectins. Chem. Biol. Drug Des. 2018, 92, 1801–1808. [Google Scholar] [CrossRef]
- Fernández, J.; Moreno, F.J.; Olano, A.; Clemente, A.; Villar, C.J.; Lombó, F. A Galacto-Oligosaccharides Preparation Derived from Lactulose Protects against Colorectal Cancer Development in an Animal Model. Front. Microbiol. 2018, 9, 2004. [Google Scholar] [CrossRef]
- Bloom, P.P.; Tapper, E.B. Lactulose in Cirrhosis: Current Understanding of Efficacy, Mechanism, and Practical Considerations. Hepatol. Commun. 2023, 7, e0295. [Google Scholar] [CrossRef]
- Swymer, C.; Neville, M.W. Tafluprost: The First Preservative-Free Prostaglandin to Treat Open-Angle Glaucoma and Ocular Hypertension. Ann. Pharmacother. 2012, 46, 1506–1510. [Google Scholar] [CrossRef]
- Traynor, K. FDA Approves Glaucoma Treatment. Am. J. Health Syst. Pharm. 2012, 69, 446. [Google Scholar] [CrossRef]
- Papadia, M.; Bagnis, A.; Scotto, R.; Traverso, C.E. Tafluprost for Glaucoma. Expert. Opin. Pharmacother. 2011, 12, 2393–2401. [Google Scholar] [CrossRef]
- Wu, S.; Liu, C.; Tang, J.; Wu, C.; Zhang, Q.; Liu, Z.; Han, J.; Xue, J.; Lin, J.; Chen, Y.; et al. Tafluprost Promotes Axon Regeneration after Optic Nerve Crush via Zn2+-MTOR Pathway. Neuropharmacology 2024, 242, 109746. [Google Scholar] [CrossRef]
- Wilson, D.J.; DuBois, R.N. Role of Prostaglandin E2 in the Progression of Gastrointestinal Cancer. Cancer Prev. Res. 2022, 15, 355–363. [Google Scholar] [CrossRef] [PubMed]
- Katsanos, A.; Riva, I.; Bozkurt, B.; Holló, G.; Quaranta, L.; Oddone, F.; Irkec, M.; Dutton, G.N.; Konstas, A.G. A New Look at the Safety and Tolerability of Prostaglandin Analogue Eyedrops in Glaucoma and Ocular Hypertension. Expert. Opin. Drug Saf. 2022, 21, 525–539. [Google Scholar] [CrossRef] [PubMed]
- Libertini, S.J.; Tepper, C.G.; Rodriguez, V.; Asmuth, D.M.; Kung, H.-J.; Mudryj, M. Evidence for Calpain-Mediated Androgen Receptor Cleavage as a Mechanism for Androgen Independence. Cancer Res. 2007, 67, 9001–9005. [Google Scholar] [CrossRef] [PubMed]
- Nisha, R.; Kumar, P.; Mishra, N.; Maurya, P.; Ahmad, S.; Singh, N.; Saraf, S.A. Appraisal of Folate Functionalized Bosutinib Cubosomes against Hepatic Cancer Cells: In-Vitro, In-Silico, and in-Vivo Pharmacokinetic Study. Int. J. Pharm. 2024, 654, 123975. [Google Scholar] [CrossRef]
- Rabinovich, G.A.; Cumashi, A.; Bianco, G.A.; Ciavardelli, D.; Iurisci, I.; D’Egidio, M.; Piccolo, E.; Tinari, N.; Nifantiev, N.; Iacobelli, S. Synthetic Lactulose Amines: Novel Class of Anticancer Agents That Induce Tumor-Cell Apoptosis and Inhibit Galectin-Mediated Homotypic Cell Aggregation and Endothelial Cell Morphogenesis. Glycobiology 2006, 16, 210–220. [Google Scholar] [CrossRef]
- Bas, D.C.; Rogers, D.M.; Jensen, J.H. Very Fast Prediction and Rationalization of PKa Values for Protein-Ligand Complexes. Proteins Struct. Funct. Genet. 2008, 73, 765–783. [Google Scholar] [CrossRef]
- Roos, K.; Wu, C.; Damm, W.; Reboul, M.; Stevenson, J.M.; Lu, C.; Dahlgren, M.K.; Mondal, S.; Chen, W.; Wang, L.; et al. OPLS3e: Extending Force Field Coverage for Drug-Like Small Molecules. J. Chem. Theory Comput. 2019, 15, 1863–1874. [Google Scholar] [CrossRef]
- Schrödinger. LigPrep|Schrödinger. Schrödinger Release 2018-1. 2021. Available online: https://www.schrodinger.com/platform/products/ligprep/ (accessed on 3 September 2024).
- Shelley, J.C.; Cholleti, A.; Frye, L.L.; Greenwood, J.R.; Timlin, M.R.; Uchimaya, M. Epik: A Software Program for PKa Prediction and Protonation State Generation for Drug-like Molecules. J. Comput. Aided Mol. Des. 2007, 21, 681–691. [Google Scholar] [CrossRef]
- Güngör, T.; Ozleyen, A.; Yılmaz, Y.B.; Siyah, P.; Ay, M.; Durdağı, S.; Tumer, T.B. New Nimesulide Derivatives with Amide/Sulfonamide Moieties: Selective COX-2 Inhibition and Antitumor Effects. Eur. J. Med. Chem. 2021, 221, 113566. [Google Scholar] [CrossRef]
- Heinrich, T.; Seenisamy, J.; Emmanuvel, L.; Kulkarni, S.S.; Bomke, J.; Rohdich, F.; Greiner, H.; Esdar, C.; Krier, M.; Grädler, U.; et al. Fragment-Based Discovery of New Highly Substituted 1H-Pyrrolo[2,3-b]- and 3H-Imidazolo[4,5-b]-Pyridines as Focal Adhesion Kinase Inhibitors. J. Med. Chem. 2013, 56, 1160–1170. [Google Scholar] [CrossRef]
- Repasky, M.P.; Shelley, M.; Friesner, R.A. Flexible Ligand Docking with Glide. Curr. Protoc. Bioinform. 2007, 18, 8.12.1–8.12.36. [Google Scholar] [CrossRef]
- Siyah, P.; Akgol, S.; Durdagi, S.; Kocabas, F. Identification of First-in-Class Plasmodium OTU Inhibitors with Potent Anti-Malarial Activity. Biochem. J. 2021, 478, 3445–3466. [Google Scholar] [CrossRef]






| Protein–Ligand Complex | Docking Score (kcal/mol) | 1 ns MD-MM/GBSA (kcal/mol) | 10 ns MD-MM/GBSA (kcal/mol) | 100 ns MD-MM/GBSA (kcal/mol) |
|---|---|---|---|---|
| 4GU6_Amprenavir | −8.91 | −74.84 | −75.86 | −72.81 ± 4.39 |
| 4GU6_Bosutinib | −8.12 | −75.79 | −74.38 | −71.84 ± 4.49 |
| 4GU6_Ferric derisomaltose | −8.00 | −82.72 | −73.52 | −76.70 ± 5.23 |
| 4GU6_Flavin adenine dinucleotide | −8.47 | −89.15 | −82.99 | −69.09 ± 10.8 |
| 4GU6_Lactulose | −8.23 | −71.93 | −73.39 | −74.86 ± 4.52 |
| 4GU6_Tafluprost | −8.13 | −72.51 | −73.13 | −65.77 ± 6.49 |
| 4GU6_Reference compound | −10.85 | −69.56 | −71.04 | −69.20 ± 3.58 |
| Ligand | QPLD Glide Score | QPLD 100 ns MD-MMGBSA | IFD Docking Score | IFD 100 ns MD-MMGBSA |
|---|---|---|---|---|
| Amprenavir | −9.02 | −77.85 (±4.6) | −11.60 | −84.05 (±4.3) |
| Flavinadeninedinucleotide | N/A | N/A | −14.56 | −84.26 (±9.9) |
| Lactulose | −8.42 | −62.57 (±8.9) | −8.73 | −56.30 (±10.6) |
| Tafluprost | −7.96 | −66.81 (±6.1) | −11.02 | −75.39 (±5.3) |
| Bosutinib | −8.40 | −69.58 (±5.1) | −11.38 | −75.26 (±4.4) |
| Ferricderisomaltose | −8.97 | −71.92 (±6.5) | −9.78 | −71.89 (±10.0) |
| 10N_Reference_molecule | −11.53 | −78.80 (±4.3) | −11.07 | −75.76 (±5.8) |
Disclaimer/Publisher’s Note: The statements, opinions and data contained in all publications are solely those of the individual author(s) and contributor(s) and not of MDPI and/or the editor(s). MDPI and/or the editor(s) disclaim responsibility for any injury to people or property resulting from any ideas, methods, instructions or products referred to in the content. |
© 2024 by the author. Licensee MDPI, Basel, Switzerland. This article is an open access article distributed under the terms and conditions of the Creative Commons Attribution (CC BY) license (https://creativecommons.org/licenses/by/4.0/).
Share and Cite
Siyah, P. Advanced Computational Pipeline for FAK Inhibitor Discovery: Combining Multiple Docking Methods with MD and QSAR for Cancer Therapy. Computation 2024, 12, 222. https://doi.org/10.3390/computation12110222
Siyah P. Advanced Computational Pipeline for FAK Inhibitor Discovery: Combining Multiple Docking Methods with MD and QSAR for Cancer Therapy. Computation. 2024; 12(11):222. https://doi.org/10.3390/computation12110222
Chicago/Turabian StyleSiyah, Pinar. 2024. "Advanced Computational Pipeline for FAK Inhibitor Discovery: Combining Multiple Docking Methods with MD and QSAR for Cancer Therapy" Computation 12, no. 11: 222. https://doi.org/10.3390/computation12110222
APA StyleSiyah, P. (2024). Advanced Computational Pipeline for FAK Inhibitor Discovery: Combining Multiple Docking Methods with MD and QSAR for Cancer Therapy. Computation, 12(11), 222. https://doi.org/10.3390/computation12110222
