Next Article in Journal
Comprehensive Evaluation of the Massively Parallel Direct Simulation Monte Carlo Kernel “Stochastic Parallel Rarefied-Gas Time-Accurate Analyzer” in Rarefied Hypersonic Flows—Part A: Fundamentals
Next Article in Special Issue
Numerical Determination of a Time-Dependent Boundary Condition for a Pseudoparabolic Equation from Integral Observation
Previous Article in Journal
Model Predictive Control of Spatially Distributed Systems with Spatio-Temporal Logic Specifications
Previous Article in Special Issue
Mathematical Modeling of the Heat Transfer Process in Spherical Objects with Flat, Cylindrical and Spherical Defects
 
 
Font Type:
Arial Georgia Verdana
Font Size:
Aa Aa Aa
Line Spacing:
Column Width:
Background:
Article

A New Investigation on Dynamics of the Fractional Lengyel-Epstein Model: Finite Time Stability and Finite Time Synchronization

1
Department of Cybersecurity, Al-Zaytoonah University of Jordan, Amman 11733, Jordan
2
Department of Mathematics, Al-Zaytoonah University of Jordan, Amman 11733, Jordan
3
Department of Basic Sciences, Middle East University, Amman 11610, Jordan
4
Applied Mathematics & Modeling Laboratory, Department of Mathematics, Faculty of Exact Sciences, University of Brothers Mentouri, Constantine 25000, Algeria
5
Department of Mathematics and Computer Science, University of Oum EL-Bouaghi, Oum El Bouaghi 04000, Algeria
*
Author to whom correspondence should be addressed.
Computation 2024, 12(10), 197; https://doi.org/10.3390/computation12100197
Submission received: 10 May 2024 / Revised: 24 July 2024 / Accepted: 27 July 2024 / Published: 30 September 2024
(This article belongs to the Special Issue Mathematical Modeling and Study of Nonlinear Dynamic Processes)

Abstract

In this paper, we present an investigation into the stability of equilibrium points and synchronization within a finite time frame for fractional-order Lengyel–Epstein reaction-diffusion systems. Initially, we utilize Lyapunov theory and multiple criteria to examine the finite-time stability of equilibrium points. Following this analysis, we design efficient, interdependent linear controllers. By applying a Lyapunov function, we define new adequate conditions to ensure finite-time synchronization within a specified time interval. Finally, we provide two illustrative examples to demonstrate the effectiveness and practicality of our proposed method and validate the theoretical outcomes.

1. Introduction

The chlorite-iodide-malonic acid (CIMA) chemical reaction serves as a pivotal model for the fractional variant of the Lengyel-Epstein reaction-diffusion system, capturing the attention of numerous neuroscientists [1,2,3,4]. This interest stems from its historical significance as one of the earliest experimental validations of Alan Turing’s 1952 theoretical propositions, particularly regarding the chemical mechanisms underlying morphogenesis and pattern formation [5]. The CIMA reaction encompasses three chemical reaction schemes:
M A + I 2 I M A + I + H + ,
C l O 2 + I C l O 2 + 1 2 I 2 ,
C l O 2 + 4 I + 4 H + C l + 2 I 2 + 2 H 2 O .
The simplified representation of this reaction into the traditional Lengyel-Epstein model incorporates the empirical rate laws while neglecting constant factors. This model features two dependent variables, E 1 and E 2 , which represent the temporal variations in the concentrations of [ I ] and [ C l O 2 ] , respectively. Various studies have examined the overall behavior of the Lengyel-Epstein system, detailing sufficient criteria for both its local and global asymptotic stability [6,7,8,9]. Furthermore, ref. [10] provides sufficient criteria for either Turing or diffusion-driven instability of the system.
Finite-time stability in a dynamical system implies that trajectories converge to an equilibrium point within a finite time span, maintaining proximity to this equilibrium throughout. In contrast, finite-time synchronization involves achieving coordination among the states of multiple dynamical systems within a finite duration, aligning their states irrespective of initial conditions. This concept is critical in applications requiring rapid coordination within specific time constraints [11,12,13,14,15,16,17,18].
This research introduces a novel approach to exploring finite-time stability and synchronization within a subset of fractional-order spatiotemporal partial differential systems. The primary goal is to investigate both finite-time stability and finite-time synchronization in interconnected fractional reaction-diffusion systems. Utilizing a fractional Lyapunov method, we propose a linear control technique to achieve finite-time synchronization for general fractional reaction-diffusion systems. The effectiveness and practicality of these control methods are demonstrated through the synchronization behaviors of interconnected fractional-order Lengyel-Epstein systems.
The paper is structured as follows: Section 2 establishes the foundational concepts necessary for understanding the fractional-order nonlinear system described by the Caputo fractional-order derivative. Section 3 describes the model for the Lengyel-Epstein reaction-diffusion system, which simulates the chlorite-iodide-malonic acid (CIMA) reaction in an open, unstirred gel reactor. The model is presented with equations that define the dynamics of the activator and inhibitor concentrations over time and space. Section 4 focuses on establishing the prerequisites for ensuring the finite-time stability of the equilibrium point in a fractional-order nonlinear system. Section 5 examines finite-time synchronization in reaction-diffusion systems, particularly focusing on the Lengyel-Epstein subsystem. The aim is to achieve rapid synchronization of spatially distributed components within a specified time frame, ensuring efficient coherence across the system’s spatial elements. Section 6 presents two practical scenarios to validate the proposed approach and verify the theoretical findings.

2. Preliminaries

Consider the following fractional-order nonlinear system described by the Caputo fractional-order derivative:
D t 0 C z ( t ) = Ψ ( t , z ( t ) ) , t > 0 , z ( 0 ) = z 0 ,
where z R n and z ( t ) C 1 [ 0 , + ) . The order ( 0 , 1 ) and Ψ ( t , z ( t ) ) : [ 0 , + ) × Ω R n . The origin z = 0 is within the domain Ω R n , and Ψ ( t , z ( t ) ) is piecewise continuous in t on [ 0 , + ) [19].
Definition 1 
([20]). The Riemann–Liouville fractional-order integral operator of an arbitrary integrable function E is defined as:
I t E t = 1 Γ 0 t t ς 1 E ς d ς ,
where t 0 , 0 < < 1 , and Γ . is the gamma function.
Definition 2 
([21]). The Caputo fractional derivative of order > 0 is defined as
D t 0 C E t = 1 Γ m 0 t t ς m 1 E m ς d ς , m 1 < < m , D t m 0 E t , = m ,
where m is the smallest integer greater than ℵ and t > 0 .
Definition 3 
([22]). The Mittag-Leffler function with > 0 , denoted by E , is defined as:
E t = j = 0 + t j Γ j + 1 .
Lemma 1 
([12,19]). For all z R n and ( 0 , 1 ) , the following inequality holds:
D t 0 C z T t z t 2 z T t D t 0 C z t , t 0 .
Definition 4 
([23]). Suppose D Ω is an open neighborhood of 0 , if there is a function t * : D \ 0 R + * called the setting-time satisfying (1) and (2), then, z * is called a finite-time stable equilibrium point of the system (4).
1. 
z 0 D \ 0 , z t = z t , z 0 D \ 0 , t 0 , t * z 0 , lim t t * z 0 z t = 0 , and z t 0 for t t * z 0 , + .
2. 
For every open neighborhood U ϵ of 0, there is an open subset U δ containing 0 in D , satisfying for z 0 U δ \ 0 and t 0 , t * z 0 , z t = z t , z 0 U ϵ .
Theorem 1 
([23]).  z * is an finite-time stability equilibrium point of the fractional-order nonlinear systems (4) if there exists a differentiable Lyapunov function L : 0 , + × Ω R + , three class M functions β 1 , β 2 , β 3 , and a δ > 0 such that
1. 
β 1 z t L t , z t β 2 z t ,
2. 
D t 0 L t , z t < β 3 L t , z t ,
3. 
0 ϵ 1 β 3 z d z < + , ( ϵ : 0 < ϵ δ ) .

3. Problem Description

The Lengyel-Epstein reaction-diffusion system effectively captures the fundamental characteristics of the chlorite-iodide-malonic acid (CIMA) reaction observed in an open, unstirred gel reactor. This system initially provided experimental evidence for the existence of Turing patterns in 1990. The model proposed by Lengyel and Epstein is formulated as follows:
D t 0 C E 1 ( x , t ) = Δ E 1 + a E 1 4 E 1 E 2 1 + E 1 2 , x Ω , t > 0 , D t 0 C E 2 ( x , t ) = σ d 1 Δ E 2 + b E 1 E 1 E 2 1 + E 1 2 , x Ω , t > 0 , E 1 η = E 2 η = 0 , x Ω , t > 0 , E 1 ( x , 0 ) = E 1 , 0 ( x ) > 0 , E 2 ( x , 0 ) = E 2 , 0 ( x ) > 0 , x Ω .
Here, Ω denotes a bounded domain in R n with a sufficiently smooth boundary Ω . The operator D t 0 C represents the Caputo fractional derivative of order . In this context, E 1 signifies the concentration of the activator (iodide), while E 2 denotes the inhibitor (chlorite) within the domain Ω . The parameters a and b correspond to the supply concentration, d 1 represents the diffusion coefficient ratio, and σ > 0 is an adjusting parameter influenced by the starch concentration.
Lemma 2 
([6]). The system (9) admits a unique solution E 1 , E 2 , defined for all x and t > 0 . Morover, there exist two positive constants C 1 and C 2 such that
C 1 < E 1 x , t , E 2 x , t < C 2 , x Ω , t > 0 .
The critical equilibrium point is denoted as E * = a 5 , 1 + a 2 25 within the Caputo fractional Lengyel-Epstein dynamic system. This equilibrium is determined by solving the following system of Equations (11):
Δ E 1 * + a E 1 * 4 E 1 * E 2 * 1 + E 1 * 2 = 0 , σ d 1 Δ E 2 * + b E 1 * E 1 * E 2 * 1 + E 1 * 2 = 0 ,
From [2], according to Ouannes et al. it is clear that
4 E 1 E 2 1 + E 1 2 4 E 1 * E 2 * 1 + E 1 * 2 E 1 E 1 * + 4 E 2 E 2 * ,
σ b E 1 E 2 1 + E 1 2 σ b E 1 * E 2 * 1 + E 1 * 2 E 1 E 1 * + σ b E 2 E 2 * .

4. Finite-Time Stability Result

In this section, we establish the necessary prerequisites for ensuring the finite-time stability of the equilibrium point E * = a 5 , 1 + a 2 25 . We begin by introducing various stability criteria:
Lemma 3 
([24]). (Poincaré Integral Inequality) Ω R n is a bounded domain with its smooth boundary Ω that is of C 2 . ϑ ( x ) H 0 1 Ω is a real-valued function and ϑ ( x ) η | Ω = 0 . Then,
Ω ϑ ( x ) 2 d x ζ 1 Ω ϑ ( x ) 2 d x ,
where ζ 1 is a positive eigenvalue of the problem:
Δ ϑ ( x ) = ζ ϑ ( x ) , x Ω , ϑ ( x ) η = 0 , x Ω .
Here, η is the unit normal vector to Ω .
Theorem 2. 
The point E * = a 5 , 1 + a 2 25 constitutes a finite-time stable equilibrium for the fractional-order nonlinear systems (9) if the following conditions are satisfied:
min ζ 1 E 1 * , ζ 2 σ d 1 E 2 * 1 + 3 σ b 2 min x Ω t 0 E 2 2 min x Ω t 0 E 1 > 0 ,
0 < min x Ω t 0 E 1 E 1 a 5 ,
0 < min x Ω t 0 E 2 E 2 1 + a 2 25 .
The finite-time stability of this equilibrium point is characterized by the settling time:
t 1 * = L 1 ( 0 ) min ζ 1 E 1 * , ζ 2 σ d 1 E 2 * 1 + 3 σ b 2 min x Ω t 0 E 2 2 min x Ω t 0 E 1 L 1 ( t max ) .
Proof. 
We define a positive Lyapunov function as follows:
L 1 t = Ω E 1 E 1 * 1 + ln E 1 E 1 * d x + Ω E 2 E 2 * 1 + ln E 2 E 2 * d x ,
Thus, we obtain
D t 0 L 1 ( t ) = Ω D t 0 E 1 E 1 * 1 + ln E 1 E 1 * d x + Ω D t 0 E 2 E 2 * 1 + ln E 2 E 2 * d x = Ω 1 E 1 * E 1 D t 0 E 1 D t 0 E 1 * d x + Ω 1 E 2 * E 2 D t 0 E 2 D t 0 E 2 * d x = Ω 1 E 1 * E 1 Δ E 1 E 1 * E 1 E 1 * 4 E 1 E 2 1 + E 1 2 4 E 1 * E 2 * 1 + E 1 * 2 d x + Ω 1 E 2 * E 2 σ d 1 Δ E 2 E 2 * + b E 1 E 1 * b E 1 E 2 1 + E 1 2 E 1 * E 2 * 1 + E 1 * 2 d x Ω 1 E 1 * E 1 Δ E 1 E 1 * d x + σ d 1 Ω 1 E 2 * E 2 Δ E 2 E 2 * d x Ω E 1 E 1 * 2 E 1 d x + σ b Ω 1 E 2 * E 2 E 1 E 1 * d x Ω 1 E 1 * E 1 4 E 1 E 2 1 + E 1 2 4 E 1 * E 2 * 1 + E 1 * 2 d x Ω 1 E 2 * E 2 σ b E 1 E 2 1 + E 1 2 σ b E 1 * E 2 * 1 + E 1 * 2 d x Ω 1 E 1 * E 1 Δ E 1 E 1 * d x + σ d 1 Ω 1 E 2 * E 2 Δ E 2 E 2 * d x Ω E 1 E 1 * 2 E 1 d x + σ b 2 Ω E 1 E 1 * 2 + E 2 E 2 * 2 E 2 d x + Ω 1 E 1 * E 1 4 E 1 E 2 1 + E 1 2 4 E 1 * E 2 * 1 + E 1 * 2 d x + Ω 1 E 2 * E 2 σ b E 1 E 2 1 + E 1 2 σ b E 1 * E 2 * 1 + E 1 * 2 d x .
where D t 0 is the normal derivative. Using Green’s formula in conjunction with the inequalities (12) and (13), we derive
D t 0 L 1 ( t ) E 1 * Ω E 1 E 1 * 2 E 1 2 d x σ d 1 E 2 * Ω E 2 E 2 * 2 E 2 2 d x Ω E 1 E 1 * 2 E 1 d x + σ b 2 Ω E 1 E 1 * 2 + E 2 E 2 * 2 E 2 d x + Ω 1 E 1 * E 1 E 1 E 1 * + 4 E 2 E 2 * d x + Ω 1 E 2 * E 2 E 1 E 1 * + σ b E 2 E 2 * d x E 1 * Ω E 1 E 1 * 2 E 1 2 d x σ d 1 E 2 * Ω E 2 E 2 * 2 E 2 2 d x + 1 2 Ω 1 + σ b E 1 E 1 * 2 + 1 + 3 σ b E 2 E 2 * 2 E 2 d x + 2 Ω E 1 E 1 * 2 + E 2 E 2 * 2 E 1 d x .
According to Lemma 3, we can conclude
D t 0 L 1 ( t ) ζ 1 E 1 * Ω E 1 E 1 * 2 E 1 2 d x ζ 2 σ d 1 E 2 * Ω E 2 E 2 * 2 E 2 2 d x + 1 2 Ω 1 + σ b E 1 E 1 * 2 + 1 + 3 σ b E 2 E 2 * 2 E 2 d x + 2 Ω E 1 E 1 * 2 + E 2 E 2 * 2 E 1 d x = Ω ζ 1 E 1 * E 1 2 1 + σ b 2 E 2 2 E 1 E 1 E 1 * 2 d x Ω ζ 2 σ d 1 E 2 * E 2 2 1 + 3 σ b 2 E 2 2 E 1 E 2 E 2 * 2 d x .
Given 0 < min x Ω t 0 E 1 E 1 E 1 * and 0 < min x Ω t 0 E 2 E 2 E 2 * , we have:
D t 0 L 1 ( t ) Ω ζ 1 E 1 * 1 + σ b 2 E 2 2 E 1 E 1 E 1 * 2 d x Ω ζ 2 σ d 1 E 2 * 1 + 3 σ b 2 E 2 2 E 1 E 2 E 2 * 2 d x min ζ 1 E 1 * , ζ 2 σ d 1 E 2 * 1 + 3 σ b 2 min x Ω t 0 E 2 2 min x Ω t 0 E 1 × Ω E 1 E 1 * 2 + E 2 E 2 * 2 d x .
Assuming 1 + 3 σ b 2 min x Ω t 0 E 2 + 2 min x Ω t 0 E 1 min ζ 1 E 1 * , ζ 2 σ d 1 E 2 * , we find
D t 0 L 1 t min ζ 1 E 1 * , ζ 2 σ d 1 E 2 * 1 + 3 σ b 2 min x Ω t 0 E 2 2 min x Ω t 0 E 1 L 1 t .
Let β 3 , 0 = min ζ 1 E 1 * , ζ 2 σ d 1 E 2 * 1 + 3 σ b 2 min x Ω t 0 E 2 2 min x Ω t 0 E 1 > 0 . Then,
0 ϵ 1 β 3 , 0 d ς = ϵ min ζ 1 E 1 * , ζ 2 σ d 1 E 2 * 1 + 3 σ b 2 min x Ω t 0 E 2 2 min x Ω t 0 E 1 < + ,
The function L 1 is monotonically decreasing. For 0 t < t 1 * t max , it follows that L 1 ( t ) > L 1 ( t 1 * ) > L 1 ( t max ) . Moreover,
L 1 t L 1 0 min ζ 1 E 1 * , ζ 2 σ d 1 E 2 * 1 + 3 σ b 2 min x Ω t 0 E 2 2 min x Ω t 0 E 1 0 t L 1 ς d ς L 1 0 min ζ 1 E 1 * , ζ 2 σ d 1 E 2 * 1 + 3 σ b 2 min x Ω t 0 E 2 2 min x Ω t 0 E 1 0 t L 1 t max d ς = L 1 0 min ζ 1 E 1 * , ζ 2 σ d 1 E 2 * 1 + 3 σ b 2 min x Ω t 0 E 2 2 min x Ω t 0 E 1 L 1 t max t .
Here, E * termed as the finite-time equilibrium point if there exists t 1 * > 0 , such that
lim t t 1 * L 1 t L 1 0 min ζ 1 E 1 * , ζ 2 σ d 1 E 2 * 1 + 3 σ b 2 min x Ω t 0 E 2 2 min x Ω t 0 E 1 L 1 t max t 1 * = 0 .
The settling time t 1 * is estimated as follows:
t 1 * = L 1 0 min ζ 1 E 1 * , ζ 2 σ d 1 E 2 * 1 + 3 σ b 2 min x Ω t 0 E 2 2 min x Ω t 0 E 1 L 1 t max .
Therefore, the equilibrium point E * = a 5 , 1 + a 2 25 for the nonlinear systems described by system (9) is stable over a finite period, as stated in Theorem 1. This stability implies that the system remains near the equilibrium point for a finite duration, demonstrating predictability and stability in its behavior. □

5. Finite-Time Synchronization Scheme

The concept of finite-time synchronization in reaction-diffusion systems focuses on achieving rapid synchronization among spatially dispersed elements within a specified time frame. The primary goal is to ensure efficient coherence across the spatial components of the system.
Consider the subsystem of the Lengyel-Epstein reaction-diffusion system described by the following equations:
D t 0 C E ¯ 1 x , t = Δ E ¯ 1 + a E ¯ 1 4 E ¯ 1 E ¯ 2 1 + E ¯ 1 2 + C 1 , x Ω , t > 0 , D t 0 C E ¯ 2 x , t = σ d 1 Δ E ¯ 2 + b E ¯ 1 E ¯ 1 E ¯ 2 1 + E ¯ 1 2 + C 2 , x Ω , t > 0 , E ¯ 1 η = E ¯ 2 η = 0 , x Ω , t > 0 , E ¯ 1 x , 0 = E ¯ 1 , 0 x > 0 , E ¯ 2 x , 0 = E ¯ 2 , 0 x > 0 , x Ω .
We examine the discrepancies in synchronization between Equations (9) and (29) through the error vector:
e x , t = e 1 e 2 = E ¯ 1 E 1 E ¯ 2 E 2 .
In the following discussion, we will identify the linear controllers C 1 and C 2 , which are designed to drive the error system solution towards zero as t approaches the settling time t * .
Theorem 3 
([25]). Let L t be a continuous and positive definite function satisfying:
D t 0 C L t Q L t , t 0 ,
where 0 < < 1 and =Q is a non-negative constant. Then,
L t L 0 E Q t , t 0 , t * ,
where E is the Mittag-Leffler function and the settling time is given by:
t * = Γ + 1 Q 1 .
Moreover, L 0 is positive, and L t 0 for t t * .
Definition 5 
([26,27]). If there exists a specific time parameter t * > 0 such that:
lim t t * e 1 t + e 2 t = 0 ,
and
e 1 t + e 2 t 0 , t t * ,
then, the master-slave systems (9) and (29) are synchronized in finite time.
Theorem 4. 
The master-slave systems represented by (9) and (29) achieve stable and synchronized states within a finite time frame when the following conditions are satisfied:
min ζ 1 + 3 σ b 5 2 , 5 σ b 1 + ζ 2 d 1 5 b 1 2 σ b > 0 ,
where ζ 1 and ζ 2 are positive eigenvalues. This can be accomplished by employing a 2-dimensional linear control law:
C 1 = 3 σ b e 1 , C 2 = σ b e 1 + 6 e 2 ,
with the settling time defined as:
t 2 * = Γ + 1 2 min ζ 1 + 3 σ b 5 2 , 5 σ b 1 + ζ 2 d 1 5 b 1 2 σ b 1 .
Proof. 
By incorporating the control described in the theorem into the error system, we derive the following dynamics:
D t 0 C e 1 x , t = Δ e 1 1 + 3 σ b e 1 4 E ¯ 1 E ¯ 2 1 + E ¯ 1 2 4 E 1 E 2 1 + E 1 2 , x Ω , t > 0 , D t 0 C e 2 x , t = σ d 1 Δ e 2 6 b e 2 b E ¯ 1 E ¯ 2 1 + E ¯ 1 2 E 1 E 2 1 + E 1 2 , x Ω , t > 0 , e 1 η = e 2 η = 0 , x Ω , t > 0 , e 1 x , 0 = E ¯ 1 , 0 x E 1 , 0 x , e 2 x , 0 = E ¯ 2 , 0 x E 2 , 0 x , x Ω .
Then, we define a function L 3 t as follows:
L 3 t = 1 2 Ω e 1 2 + e 2 2 d x ,
To compute D t 0 C L 3 t using Lemmas 1 and 3 and inequalities (12) and (13), we find
D t 0 C L 3 t Ω e 1 D t 0 C e 1 d x + Ω e 2 D t 0 C e 2 d x = Ω e 1 Δ e 1 1 + 3 σ b e 1 4 E ¯ 1 E ¯ 2 1 + E ¯ 1 2 4 E 1 E 2 1 + E 1 2 d x + Ω e 2 σ d 1 Δ e 2 6 σ b e 2 σ b E ¯ 1 E ¯ 2 1 + E ¯ 1 2 σ b E 1 E 2 1 + E 1 2 d x Ω e 1 Δ e 1 d x 1 + 3 σ b Ω e 1 2 d x + Ω e 1 4 E ¯ 1 E ¯ 2 1 + E ¯ 1 2 4 E 1 E 2 1 + E 1 2 d x + σ d 1 Ω e 2 Δ e 2 d x 6 σ b Ω e 2 2 d x + Ω e 2 σ b E ¯ 1 E ¯ 2 1 + E ¯ 1 2 σ b E 1 E 2 1 + E 1 2 d x Ω e 1 Δ e 1 d x 1 + 3 σ b Ω e 1 2 d x + Ω e 1 E ¯ 1 E 1 + 4 E ¯ 2 E 2 d x + σ d 1 Ω e 2 Δ e 2 d x 6 σ b Ω e 2 2 d x + Ω e 2 E ¯ 1 E 1 + σ b E ¯ 2 E 2 d x Ω e 1 2 d x σ d 1 Ω e 2 2 d x 3 σ b Ω e 1 2 d x 5 σ b Ω e 2 2 d x + 5 Ω e 1 e 2 d x ζ 1 + 3 σ b 5 2 Ω e 1 2 d x 5 σ b 1 + ζ 2 d 1 5 b 1 2 σ b Ω e 2 2 d x 2 min ζ 1 + 3 σ b 5 2 , 5 σ b 1 + ζ 2 d 1 5 b 1 2 σ b L 3 t .
From [28], as the parameter gradually approaches 1 from the left side, the fractional derivative operator D t 0 C L 3 t tends to converge towards the standard derivative operator D t 0 L 3 t . This convergence suggests or implies something further, likely related to simplification or a change in behavior as the fractional order approaches a whole number.
lim 1 D t 0 C L 3 t = D t 0 L 3 t .
That is,
D t 0 L 3 t 2 min ζ 1 + 3 σ b 5 2 , 5 σ b 1 + ζ 2 d 1 5 b 1 2 σ b L 3 t ,
Denote β 3 , 2 = 2 min ζ 1 + 3 σ b 5 2 , 5 σ b 1 + ζ 2 d 1 5 b 1 2 σ b > 0 , we can obtain:
0 ϵ 1 β 3 , 2 d ς = ϵ 2 min ζ 1 + 3 σ b 5 2 , 5 σ b 1 + ζ 2 d 1 5 b 1 2 σ b < + ,
Using Theorem 1, we establish that if the error system (39) attains a zero solution, it indicates the finite-time stability of the equilibrium point e 1 , e 2 = 0 , 0 . Furthermore, by employing Theorem 3, we draw further conclusions:
L 3 t L 3 0 E 2 min ζ 1 + 3 σ b 5 2 , 5 σ b 1 + ζ 2 d 1 5 b 1 2 σ b t , t 0 , t 2 * ,
with the settling-time
t 2 * = Γ + 1 2 min ζ 1 + 3 σ b 5 2 , 5 σ b 1 + ζ 2 d 1 5 b 1 2 σ b 1 ,
Moreover, L 3 0 is positive and L 3 t 0 for t t 2 * . In conclusion, the master-slave systems described by Equations (9) and (29) have the capability to achieve synchronization within a finite period of time when subjected to a specific linear control law. Definition 5 outlines the conditions under which synchronization can be achieved within these systems, implying that such synchronization occurs within a finite time frame using the prescribed linear control law. □

6. Numerical Simulations

In this section, two practical scenarios are presented to demonstrate the effectiveness and practicality of the proposed approach, as well as to verify the theoretical findings. The theoretical conclusions are tested through numerical simulations conducted using MATLAB software.
Example 1. 
We define the domains as follows: Ω = [ 0 , 4 ] and t [ 0 , 16 ] . The parameters are set as:
VariableValue
σ 6
d 1 2
a 5
b 5
ζ 1 106
ζ 2 106
0.995
N 100
The boundary conditions are given by:
E 1 ( 0 , t ) t = E 2 ( 4 , t ) t = 0 , t [ 0 , 16 ] .
The initial conditions are:
E 1 , 0 ( x ) = 0.25 + 0.0625 cos ( 3 x ) , E 2 , 0 ( x ) = 1.25 + 0.3125 sin ( 4 x ) .
The point E * = ( 1 , 2 ) constitutes a finite-time stable equilibrium for the fractional-order nonlinear systems if the conditions of Theorem 2 are satisfied:
0.1876 E 1 1 ,
0.9375 E 2 2 .
We find:
min ζ 1 E 1 * , ζ 2 σ d 1 E 2 * 1 + 3 σ b 2 min x Ω t 0 E 2 2 min x Ω t 0 E 1 = 9.9994 × 10 5 ,
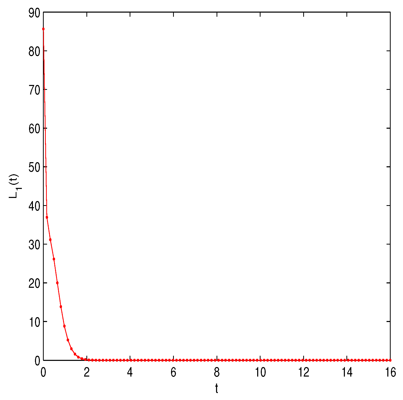
L 1 ( 0 ) = 85.6450 ,
L 1 ( 16 ) = 5.3801 × 10 6 .
The finite-time stability of this equilibrium point is characterized by the settling time:
t 1 * = L 1 ( 0 ) min ζ 1 E 1 * , ζ 2 σ d 1 E 2 * 1 + 3 σ b 2 min x Ω t 0 E 2 2 min x Ω t 0 E 1 L 1 ( 16 ) = 15.9198 s .
Figure 1 illustrate the spatiotemporal solutions of the system under consideration, observed across both spatial and temporal dimensions, while adhering to homogeneous Neumann boundary conditions. The equilibrium point of particular interest, denoted as E * = ( 1 , 2 ) , is identified based on the principles outlined in Theorem 2. This theorem suggests that the system maintains stability over a finite duration, an assertion we seek to validate through numerical analysis.
To substantiate this theoretical proposition, Figure 2 are presented, providing visual representations of the system’s solutions alongside the associated error profiles, focusing specifically on one-dimensional spatial scenarios. These figures offer numerical insights into how deviations between the actual system behavior and its equilibrium state evolve over time.
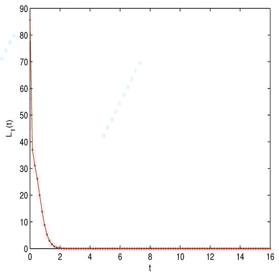
Furthermore, Figure 3 specifically examines the behavior of the Lyapunov function L 1 ( t ) . It demonstrates that as time t approaches the critical value t 1 * = 15.9200 s , L 1 ( t ) asymptotically tends toward 0. This observation serves as empirical evidence supporting the finite-time stability of the system at the equilibrium point E * .
Example 2. 
We define the domain Ω as [ 0 , 18 ] and t ranges within [ 0 , 18 ] . The parameters are specified as follows:
VariableValue
σ 1
d 1 1
a 3
b 0.8393
ζ 1 0.01
ζ 2 0.01
0.9995
N 100
The boundary conditions are given by:
E 1 ( 0 , t ) t = E 2 ( 18 , t ) t = 0 , t [ 0 , 18 ] , E ¯ 1 ( 0 , t ) t = E ¯ 2 ( 18 , t ) t = 0 , t [ 0 , 18 ] ,
Then, we specify the initial conditions for the master-slave systems (9) and (29) as follows:
E 1 , 0 ( x ) = 2 + 0.5 cos ( 3 x ) , E 2 , 0 ( x ) = 1 + 0.5 sin ( 4 x ) .
and
E ¯ 1 , 0 ( x ) = 2.25 1.125 sin ( 3 x ) , E ¯ 2 , 0 ( x ) = 1.25 0.3125 cos ( 4 x ) ,
The master-slave systems (9) and (29) achieve stable and synchronized states within a finite time frame when the conditions of Theorem 4 are satisfied:
min ζ 1 + 3 σ b 5 2 , 5 σ b 1 + ζ 2 d 1 5 b 1 2 σ b = 0.0279 ,
This is accomplished by employing a 2-dimensional linear control law:
C 1 = 2.5179 b e 1 , C 2 = 0.8393 b e 1 + 6 e 2 ,
where
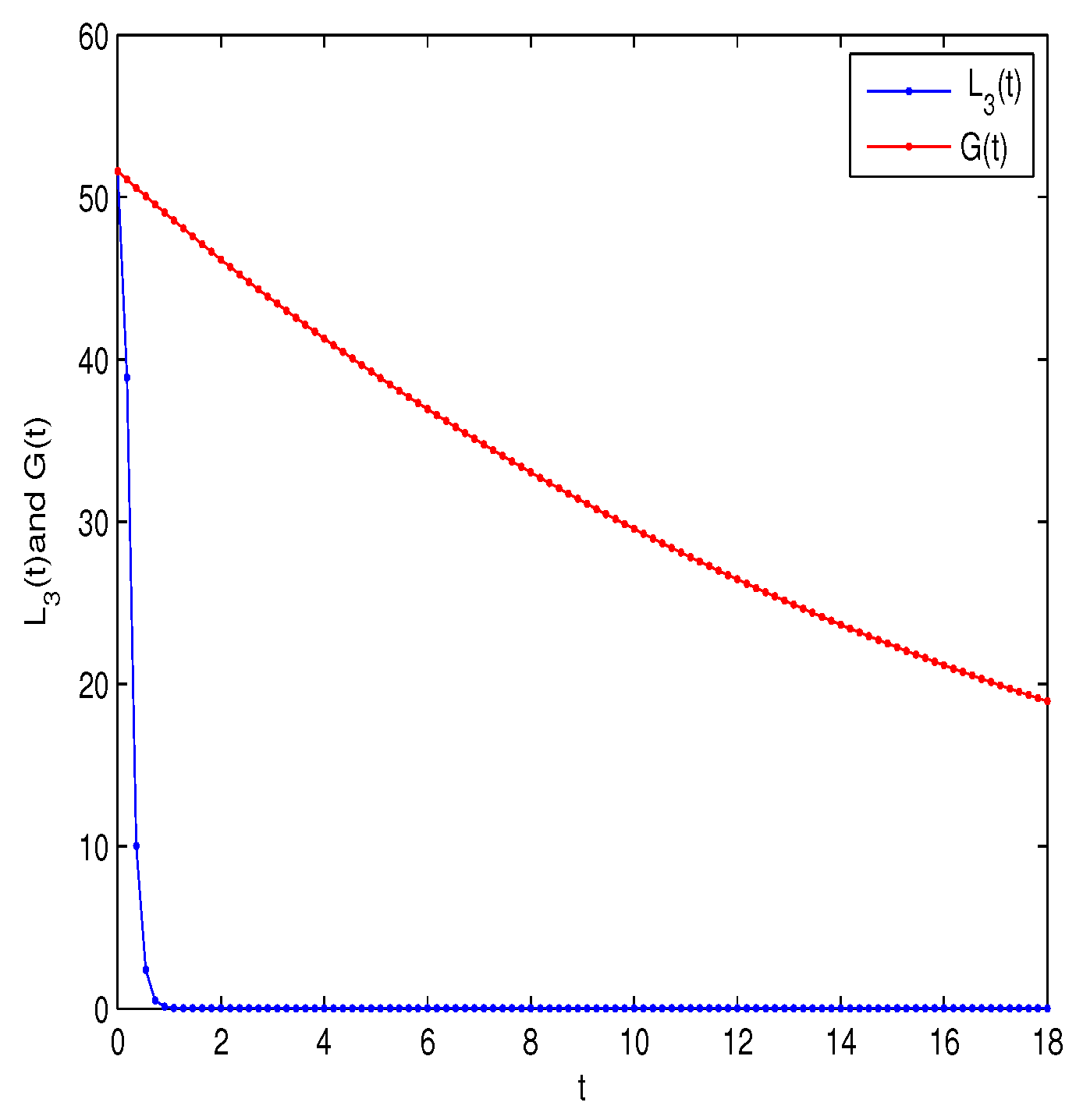
L 3 ( t ) G ( t ) = 51.6067 E 0.9995 0.0558 t 0.9995 , t [ 0 , t 2 * ) ,
with the settling-time
t 2 * = Γ ( + 1 ) 2 min ζ 1 + 3 σ b 5 2 , 5 σ b 1 + ζ 2 d 1 5 b 1 2 σ b 1 = 17.9432 s .
We find:
L 3 ( 17.9432 ) = 8.7296 × 10 10 ,
where 17.9432 t 18 . We can conclude that
L 3 ( t ) 0 .
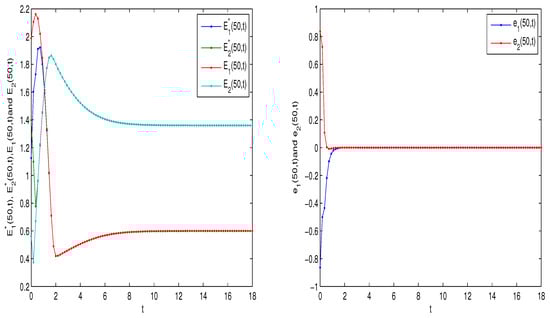
The analysis of spatiotemporal dynamics in two distinct systems, referenced as (9) and (29), is visually presented in Figure 4, Figure 5 and 7. These figures provide graphical depictions of how these systems behave both in two-dimensional and one-dimensional contexts. They illustrate how the variables evolve over time and space, showing the interaction and synchronization between different components within each system.
Furthermore, Figure 6 and Figure 7 offer numerical insights into the spatiotemporal solutions of the error synchronization system (39). These figures demonstrate how discrepancies between the master and slave systems, as represented by the error variables e 1 and e 2 , diminish over time. Specifically, as time t approaches t 2 * = 17.9432 s , the errors converge to zero, indicating that the systems achieve synchronization within a finite time frame.
Figure 8 complements these findings by showcasing the behavior of the Lyapunov function L 3 ( t ) . It highlights that L 3 ( t ) steadily approaches zero as t approaches t 2 * = 17.9432 s , reinforcing the finite-time stability observed in the synchronization process.
Together, these visual and numerical representations provide comprehensive evidence of the finite-time synchronization achieved in the studied systems (9), (29), and (39), offering valuable insights into their spatiotemporal dynamics and stability properties.

7. Conclusions

In this study, the Lengyel-Epstein reaction-diffusion system effectively models the chlorite-iodide-malonic acid (CIMA) reaction, demonstrating the emergence of Turing patterns within a bounded domain. We have established the existence of a unique solution for this system, constrained by positive constants. The equilibrium point E * = a 5 , 1 + a 2 25 serves as a finite-time stable equilibrium under specific conditions regarding the concentrations of the activator and inhibitor. The settling time associated with this stability provides crucial insights into the dynamics of the system. This work lays the foundation for further investigation into finite-time stability and synchronization in reaction-diffusion systems, with potential implications in various fields such as biological pattern formation and chemical processes.
The strategy for achieving finite-time synchronization in reaction-diffusion systems aims to establish rapid coherence among spatially distributed components within a specified time frame. By implementing specific linear controllers and utilizing the Mittag-Leffler function to quantify settling times, we demonstrate that the master-slave systems described by Equations (9) and (29) can achieve stable synchronization within finite time intervals. This synchronization is ensured by the designed control laws C 1 and C 2 , which drive the error dynamics to zero as time approaches the respective settling times t * and t 2 * . The analytical framework, supported by Theorems 3 and 4, provides a rigorous basis for understanding and achieving finite-time synchronization in complex reaction-diffusion systems.
To validate our theoretical findings and demonstrate the practical efficacy of the proposed approach, we conducted numerical simulations using MATLAB. Two distinct scenarios were examined: the first involving a fractional-order nonlinear system and the second focusing on a master-slave system with linear control. These simulations confirmed the finite-time stability and synchronization of both systems, as anticipated by our theoretical analyses. The graphical representations and numerical results presented in Figure 1, Figure 2, Figure 3, Figure 4, Figure 5, Figure 6, Figure 7 and Figure 8 provide compelling evidence of the systems’ behaviors over time and space, illustrating their convergence to stable states within defined time frames. These findings substantiate the applicability and robustness of the proposed methodologies in achieving finite-time synchronization in complex dynamical systems.

Author Contributions

Conceptualization, A.O.; Methodology, M.A.H.; Software, G.F.; Validation, I.B.; Investigation, A.O.; Project administration, H.M.A. All authors have read and agreed to the published version of the manuscript.

Funding

This research received no external funding.

Data Availability Statement

The original contributions presented in this study are included in the article; further inquiries can be directed to the corresponding author.

Conflicts of Interest

The authors declare no conflicts of interest.

References

  1. DeKepper, P.; Epstein, I.R.; Orban, M.; Kustin, K. Batch Oscillations and Spatial Wave Patterns in Chlorite Oscillating Systems. J. Phys. Chem. 1982, 86, 170–171. [Google Scholar] [CrossRef]
  2. Abu Falahah, I.; Hioual, A.; Al-Qadri, M.O.; AL-Khassawneh, Y.A.; Al-Husban, A.; Hamadneh, T.; Ouannas, A. Synchronization of Fractional Partial Difference Equations via Linear Methods. Axioms 2023, 12, 728. [Google Scholar] [CrossRef]
  3. Lengyel, I.; Epstein, I.R. Modeling of Turing structures in the chlorite-iodide–malonic acid–starch reaction system. Science 1991, 251, 650–652. [Google Scholar] [CrossRef]
  4. Lengyel, I.; Epstein, I.R. A chemical approach to designing Turing patterns in reaction-diffusion system. Proc. Nat. Acad. Sci. USA 1992, 89, 3977–3979. [Google Scholar] [CrossRef]
  5. Lengyel, I.; Rabai, G.; Epstein, I.R. Experimental and modeling study of oscillations in the chlorine dioxide-iodine-malonic acid reaction. J. Am. Chem. Soc. 1990, 112, 9104–9110. [Google Scholar] [CrossRef]
  6. Ni, W.M.; Tang, M. Turing patterns in the Lengyel–Epstein system for the CIMA reaction. Trans. Amer. Math. Soc. 2005, 357, 3953–3969. [Google Scholar] [CrossRef]
  7. Yi, F.; Wei, J.; Shi, J. Diffusion-driven instability and bifurcation in the Lengyel–Epstein system. Nonlinear Anal. RWA 2008, 9, 1038–1051. [Google Scholar] [CrossRef]
  8. Yi, F.; Wei, J.; Shi, J. Global asymptotic behavior of the Lengyel–Epstein reaction–diffusion system. Appl. Math. Lett. 2009, 22, 52–55. [Google Scholar] [CrossRef]
  9. Lisena, B. On the global dynamics of the Lengyel–Epstein system. Appl. Math. Comput. 2014, 249, 67–75. [Google Scholar] [CrossRef]
  10. Wang, L.; Zhao, H. Hopf bifurcation and Turing instability of 2–D Lengyel–Epstein system with reaction–diffusion terms. Appl. Math. Comput. 2013, 219, 9229–9244. [Google Scholar] [CrossRef]
  11. Ouannas, A.; Wang, X.; Pham, V.T.; Grassi, G.; Huynh, V.V. Synchronization results for a class of fractional-order spatiotemporal partial differential systems based on fractional Lyapunov approach. Boundary Value Problems 2019, 2019, 74. [Google Scholar] [CrossRef]
  12. Abu Hammad, M.; Bendib, I.; Alshanti, W.G.; Alshanty, A.; Ouannas, A.; Hioual, A.; Momani, S. Fractional-Order Degn–Harrison Reaction–Diffusion Model: Finite-Time Dynamics of Stability and Synchronization. Computation 2023, 12, 144. [Google Scholar] [CrossRef]
  13. Ouannas, A.; Bendoukha, S.; Volos, C.; Boumaza, N.; Karouma, A. Synchronization of fractional hyperchaotic Rabinovich systems via linear and nonlinear control with an application to secure communications. Int. J. Control. Autom. Syst. 2019, 17, 2211–2219. [Google Scholar] [CrossRef]
  14. Bendoukha, S.; Ouannas, A.; Wang, X.; Khennaoui, A.A.; Phan, V.T.; Grassi, G. The co-existence of different synchronization types in fractional-order discrete-time chaotic systems with non-identical dimensions and order. Entropy 2018, 20, 710. [Google Scholar] [CrossRef] [PubMed]
  15. Ouannas, A. Co-existence of various types of synchronization between hyperchaotic maps. Nonlinear Dyn. Syst. Theory 2016, 16, 312–321. [Google Scholar]
  16. Ouannas, A.; Al-sawalha, M.M. On Λ-Ψ generalized synchronization of chaotic dynamical systems in continuous-time. Eur. Phys. J. Spec. Top. 2016, 225, 187–196. [Google Scholar] [CrossRef]
  17. Hamadneh, T.; Hioual, A.; Alsayyed, O.; Al-Khassawneh, Y.A.; Al-Husban, A.; Ouannas, A. The FitzHugh–Nagumo Model Described by Fractional Difference Equations: Stability and Numerical Simulation. Axioms 2023, 12, 806. [Google Scholar] [CrossRef]
  18. Hamadneh, T.; Hioual, A.; Alsayyed, O.; AL-Khassawneh, Y.A.; Al-Husban, A.; Ouannas, A. Local Stability, Global Stability, and Simulations in a Fractional Discrete Glycolysis Reaction–Diffusion Model. Fractal Fract. 2023, 7, 587. [Google Scholar] [CrossRef]
  19. Ouannas, A.; Abdelmalek, S.; Bendoukha, S. Coexistence of some chaos synchronization types in fractional-order differential equations. Electron. J. Differ. Equ. 2017, 2017, 1–15. [Google Scholar]
  20. Al-Husban, A.; Djenina, N.; Saadeh, R.; Ouannas, A.; Grassi, G. A New Incommensurate Fractional-Order COVID 19: Modelling and Dynamical Analysis. Mathematics 2023, 11, 555. [Google Scholar] [CrossRef]
  21. Momani, S.; Shqair, M.; Batihac, I.M.; Abu-Sei’leek, M.H.E.; Alshorm, S.; Abd El-Azeem, S.A. Two–Energy group neutron diffusion model in spherical reactors. Results Nonlinear Anal. 2024, 7, 160–173. [Google Scholar]
  22. Yaagoub, Z.; Danane, J.; Hammouch, Z.; Allali, K. Mathematical analysis of a fractional order two strain SEIR epidemic model. Results Nonlinear Anal. 2024, 7, 156–175. [Google Scholar]
  23. Feng, Z.; Xiang, Z. Finite-time stability of fractional-order nonlinear systems. Chaos 2024, 34, 023105. [Google Scholar] [CrossRef]
  24. Rao, R.; Lin, Z.; Ai, X.; Wu, J. Synchronization of Epidemic Systems with Neumann Boundary Value under Delayed Impulse. Mathematics 2022, 10, 2064. [Google Scholar] [CrossRef]
  25. Jiang, J.; Li, H.; Zhao, K.; Cao, D.; Guirao, L.G. Finite time stability and sliding mode control for uncertain variable fractional order nonlinear systems. Adv. Differ. Equ. 2021, 2021, 127. [Google Scholar] [CrossRef]
  26. Wang, L.; Yang, X.; Liu, H.; Chen, X. Synchronization in Finite Time of Fractional-Order Complex-Valued Delayed Gene Regulatory Networks. Fractal Fract. 2023, 7, 347. [Google Scholar] [CrossRef]
  27. Li, Y.; Yang, X.; Shi, L. Finite-time synchronization for competitive neural networks with mixed delays and non-identical perturbations. Neurocomputing 2016, 185, 242–253. [Google Scholar] [CrossRef]
  28. Podlubny, I. Fractional Differential Equations: An Introduction to Fractional Derivatives, Fractional Differential Equations, to Methods of Their Solution and Some of Their Applications; Elsevier: Amsterdam, The Netherlands, 1998. [Google Scholar]
Figure 1. Dynamic behavior of the system (9) E 1 x , t and E 2 x , t .
Figure 1. Dynamic behavior of the system (9) E 1 x , t and E 2 x , t .
Computation 12 00197 g001
Figure 2. Solutions of the system (9) E 1 100 , t , E 2 100 , t , and errors e 1 100 , t , e 2 100 , t .
Figure 2. Solutions of the system (9) E 1 100 , t , E 2 100 , t , and errors e 1 100 , t , e 2 100 , t .
Computation 12 00197 g002
Figure 3. Estimation of the Lyapunov function L 1 t .
Figure 3. Estimation of the Lyapunov function L 1 t .
Computation 12 00197 g003
Figure 4. Dynamic behavior of the master system (9) E 1 x , t and E 2 x , t .
Figure 4. Dynamic behavior of the master system (9) E 1 x , t and E 2 x , t .
Computation 12 00197 g004
Figure 5. Dynamicbehavior of the slave system (29) E 1 ¯ x , t and E 2 ¯ x , t .
Figure 5. Dynamicbehavior of the slave system (29) E 1 ¯ x , t and E 2 ¯ x , t .
Computation 12 00197 g005
Figure 6. Dynamic behavior of the error system (39) e 1 x , t and e 2 x , t .
Figure 6. Dynamic behavior of the error system (39) e 1 x , t and e 2 x , t .
Computation 12 00197 g006
Figure 7. Solutions of the master-slave systems (9) and (29) and error system (39).
Figure 7. Solutions of the master-slave systems (9) and (29) and error system (39).
Computation 12 00197 g007
Figure 8. Estimation of the Lyapunov function L 3 t and G t .
Figure 8. Estimation of the Lyapunov function L 3 t and G t .
Computation 12 00197 g008
Disclaimer/Publisher’s Note: The statements, opinions and data contained in all publications are solely those of the individual author(s) and contributor(s) and not of MDPI and/or the editor(s). MDPI and/or the editor(s) disclaim responsibility for any injury to people or property resulting from any ideas, methods, instructions or products referred to in the content.

Share and Cite

MDPI and ACS Style

Almimi, H.M.; Abu Hammad, M.; Farraj, G.; Bendib, I.; Ouannas, A. A New Investigation on Dynamics of the Fractional Lengyel-Epstein Model: Finite Time Stability and Finite Time Synchronization. Computation 2024, 12, 197. https://doi.org/10.3390/computation12100197

AMA Style

Almimi HM, Abu Hammad M, Farraj G, Bendib I, Ouannas A. A New Investigation on Dynamics of the Fractional Lengyel-Epstein Model: Finite Time Stability and Finite Time Synchronization. Computation. 2024; 12(10):197. https://doi.org/10.3390/computation12100197

Chicago/Turabian Style

Almimi, Hani Mahmoud, Ma’mon Abu Hammad, Ghadeer Farraj, Issam Bendib, and Adel Ouannas. 2024. "A New Investigation on Dynamics of the Fractional Lengyel-Epstein Model: Finite Time Stability and Finite Time Synchronization" Computation 12, no. 10: 197. https://doi.org/10.3390/computation12100197

APA Style

Almimi, H. M., Abu Hammad, M., Farraj, G., Bendib, I., & Ouannas, A. (2024). A New Investigation on Dynamics of the Fractional Lengyel-Epstein Model: Finite Time Stability and Finite Time Synchronization. Computation, 12(10), 197. https://doi.org/10.3390/computation12100197

Note that from the first issue of 2016, this journal uses article numbers instead of page numbers. See further details here.

Article Metrics

Back to TopTop