A Novel Model for Economic Recycle Quantity with Two-Level Piecewise Constant Demand and Shortages
Abstract
1. Introduction
2. Literature Review
3. Problem Statement
- -
- Formulate the mathematical model of the EPQ model.
- -
- Expand the EPQ model to formulate the mathematical model of the ERQ model.
- -
- Solve both models optimally.
- -
- Perform sensitivity analysis of the developed inventory models.
4. Mathematical Formulation
4.1. Model Assumptions
- The production rate is known, constrained, constant, and is greater than the sum of demand and defective rates.
- A fixed portion of defective items is randomly produced.
- The demand rate of the good product is a piecewise constant function:
- Production lead time is zero.
- This is a single-product manufacturing system.
- Defective products are completely recyclable. In addition, the recycled material can be used in the manufacturing process of the same products during the next production cycle time.
- The item holding cost for a defective or good product is the same.
- Different cost parameters are known and fixed.
4.2. Formulation of Total Inventory Cost
4.2.1. Inventory Cost for Case 1
- (1)
- Average setup cost =
- (2)
- Average production cost =
- (3)
- Average shortage cost = =
- (4)
- Raw material cost =
- (5)
- Holding cost =
4.2.2. Inventory cost for Case 2
- (1)
- Average setup cost =
- (2)
- Average production cost =
- (3)
- Average shortage cost = =
- (4)
- Raw material cost =
- (5)
- Holding Cost =
- (6)
- Average recycling cost =
5. Optimal Solution
5.1. Optimal Solution of Case 1
- (i)
- If f = 0, then w* =
- (ii)
- If c = 1 and f = 0, then
- (iii)
- If c = 1,
5.2. Optimal Solution of Case 2
5.3. Comparative Study with the Existing Methods and the Proposed Methods
- (i)
- Convergence of Classical EPQ Model:
- (ii)
- Convergence of ERQ model for constant demand:
6. Numerical Analysis and Convexity Graphs
6.1. Case 1: Without Recycling
| After solving the model using the above data set, one can obtain the following results. |
| w* = 139 units, q* = 6982 units, = 429 units, = 128 units and 1.55158 time units. |
| 0.3222, 0.0358, 0.11935, 1.07417 time units. |
| Average setup cost = $644, average production cost = $225,000, average shortage cost = $495, average raw material cost = $225,000, average holding cost = $148 and TC1 = $451,289. |
6.2. Case 2: Considering Recycling
| After solving the model using the above data set, one can obtain the following results. |
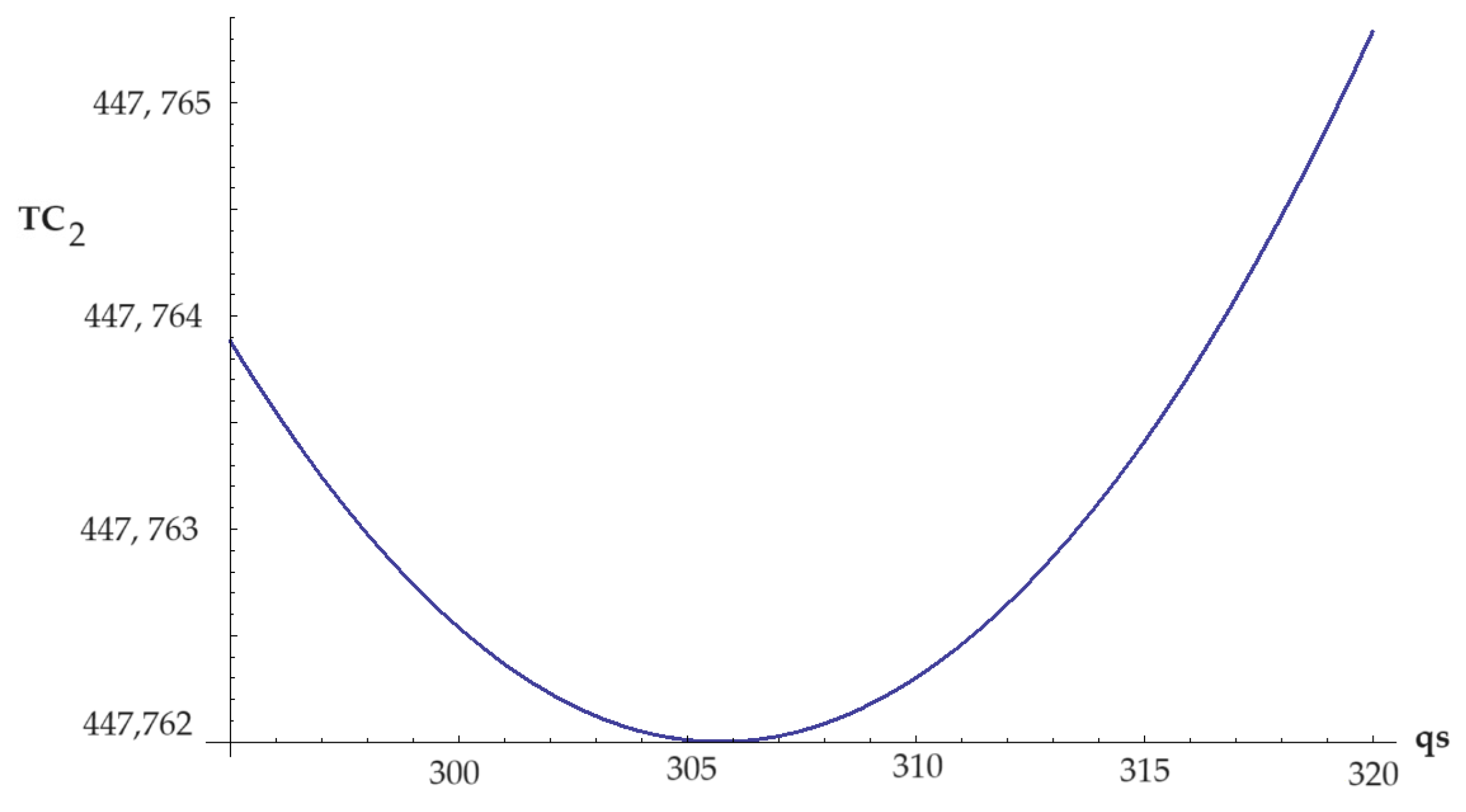
| w* = 99.37 units, q* = 4968.25 units, qs* = 305.7 units, q1* = 91.72 units and t* = 1.10406 time units. |
| , , , and time units. |
| Average setup cost = $905.75, average production cost = $225,000, average shortage cost = $352.77, recycle cost = $450, average raw material cost = $220,500, holding cost = $552.97, and = $447,762 |
7. Analysis and Discussion
7.1. Sensitivity Analysis
7.2. Managerial Insights
- The proposed model aims to identify the ERQ, optimal lot size, cycle duration, total inventory cost, maximum on-hand stock, and maximum backorders for inventory management across diverse commodities.
- Inventory managers can gain valuable managerial insights through sensitivity analysis and cost–benefit analysis. Specifically, it is crucial for inventory managers to carefully evaluate the ERQ when considering the recycling of defective products. Striking the right balance in recycling the appropriate number of defective items is vital to effectively minimize overall costs. Recycling a greater or lesser number of defective units rather than ERQ raises inventory costs. As a result, before recycling, managers should compute the ERQ of defective products and the related EPQ. In the event of a significant increase in raw material costs, recycling becomes advantageous for the company.
- Total inventory cost is more sensitive to increased demand during shortages than to increased demand during production-run time.
- The cost–benefit ratio diminishes at a faster rate with rising recycling costs compared to the impact of increased holding costs.
- During the off-season, when demand experiences an upsurge, all costs tend to rise, while the net cost–benefit remains the same.
- If demand increases during the production-off period, stock will be depleted quickly, and both the cycle time and the production-off time will be lowered.
8. Conclusions
Author Contributions
Funding
Data Availability Statement
Conflicts of Interest
Abbreviations
| p | Production rate per unit time. |
| d | Demand rate of the non-defective items during a specified period. |
| f | Deficient item production rate. |
| t1 | Production-run time when the inventory has positive stock. |
| t2 | Production-off time when the inventory has positive stock. |
| t3 | Production-off time when the inventory has negative stock. |
| t4 | Production-run time when the inventory has negative stock. |
| O | Setup cost per cycle. |
| H | Item inventory holding cost. |
| R | Item raw material cost. |
| r | Item recycling cost. |
| S | Item shortage cost. |
| K | Item production cost. |
| TC1 | Total inventory cost (Case 1). |
| TC2 | Total inventory cost (Case 2). |
| Ratio of demand rates of production-off time and production-run time. | |
| Case 1 | EPQ model with defective items for two-level piecewise constant demand that allows shortage. |
| Case 2 | ERQ model with defective items for two-level piecewise constant demand that allows shortage. |
| Decision Variables: | |
| w | Number of deficient items per cycle. |
| q | Lot size. |
| qs | Maximum shortage. |
| t | Production cycle time when t = t1 + t2 + t3 + t4. |
| Maximum on-hand stock of non-defective items. | |
References
- Taft, E.W. The most economical production lot. Iron Age 1918, 101, 1410–1412. [Google Scholar]
- Harris, F.W. What quantity to make at once. Libr. Fact. Manag. 1915, 5, 47–52. [Google Scholar]
- Richter, K. The EOQ repair and waste disposal model with variable setup numbers. Eur. J. Oper. Res. 1996, 95, 313–324. [Google Scholar] [CrossRef]
- Richter, K. The extended EOQ repair and waste disposal model. Int. J. Prod. Econ. 1996, 45, 443–447. [Google Scholar] [CrossRef]
- Salameh, M.K.; Jaber, M.Y. Economic production quantity model for items with imperfect quality. Int. J. Prod. Econ. 2000, 64, 59–64. [Google Scholar] [CrossRef]
- Hayek, P.A.; Salameh, M.K. Production lot sizing with the reworking of imperfect quality items produced. Prod. Plan. Control 2001, 12, 584–590. [Google Scholar] [CrossRef]
- Chiu, Y.P. Determining the optimal lot size for the finite production model with random defective rate, the rework process, and backlogging. Eng. Optim. 2003, 35, 427–437. [Google Scholar] [CrossRef]
- Eroglu, A.; Ozdemir, G. An economic order quantity model with defective items and shortages. Int. J. Prod. Econ. 2007, 106, 544–549. [Google Scholar] [CrossRef]
- Wang, K.H.; Tung, C.T.; Huang, C.L.; Lee, Y.J. An EOQ Model for Defective Items with Shortages. J. Glob. Bus. Manag. 2010, 6, 1. [Google Scholar]
- Krishnamoorthi, C. An economic production lot size model for product life cycle (maturity stage) with defective items with shortages. Opsearch 2012, 49, 253–270. [Google Scholar] [CrossRef]
- Panayappan, S.; Krishnamoorthi, C. An Inventory Model for Product Life Cycle With Defective Items. Int. J. Math. Comput. 2010, 8, 78–87. [Google Scholar]
- Oh, Y.H.; Hwang, H. Deterministic inventory model for recycling system. J. Intell. Manuf. 2006, 17, 423–428. [Google Scholar] [CrossRef]
- Bai, S.X.; Varanasi, S. An optimal production flow control problem with piecewise constant demand. Math. Comput. Model. 1996, 24, 87–107. [Google Scholar] [CrossRef]
- Schrady, D.A. A deterministic inventory model for reparable items. Nav. Res. Logist. Q. 1967, 14, 391–398. [Google Scholar] [CrossRef]
- PWang Chiu, S.; Peter Chiu, Y. An economic production quantity model with the rework process of repairable defective items. J. Inf. Optim. Sci. 2003, 24, 569–582. [Google Scholar] [CrossRef]
- King, A.M.; Burgess, S.C.; Ijomah, W.; McMahon, C.A. Reducing waste: Repair, recondition, remanufacture or recycle? Sustain. Dev. 2006, 14, 257–267. [Google Scholar] [CrossRef]
- Liao, G.L.; Chen, Y.H.; Sheu, S.H. Optimal economic production quantity policy for imperfect process with imperfect repair and maintenance. Eur. J. Oper. Res. 2009, 195, 348–357. [Google Scholar] [CrossRef]
- Hsu, P.H.; Wee, H.M.; Teng, H.M. Preservation technology investment for deteriorating inventory. Int. J. Prod. Econ. 2010, 124, 388–394. [Google Scholar] [CrossRef]
- Liao, G.L.; Sheu, S.H. Economic production quantity model for randomly failing production process with minimal repair and imperfect maintenance. Int. J. Prod. Econ. 2011, 130, 118–124. [Google Scholar] [CrossRef]
- Dye, C.Y.; Hsieh, T.P. An optimal replenishment policy for deteriorating items with effective investment in preservation technology. Eur. J. Oper. Res. 2012, 218, 106–112. [Google Scholar] [CrossRef]
- Taleizadeh, A.A.; Wee, H.M.; Jalali-Naini, S.G. Economic production quantity model with repair failure and limited capacity. Appl. Math. Model. 2013, 37, 2765–2774. [Google Scholar] [CrossRef]
- Al-Salamah, M. Economic production quantity with the presence of imperfect quality and random machine breakdown and repair based on the artificial bee colony heuristic. Appl. Math. Model. 2018, 63, 68–83. [Google Scholar] [CrossRef]
- Al-Salamah, M. Economic Production Quantity in an Imperfect Manufacturing Process with Synchronous and Asynchronous Flexible Rework Rates. Oper. Res. Perspect. 2019, 6, 100–103. [Google Scholar] [CrossRef]
- Gupta, R.; Vrat, P. Inventory model for stock-dependent consumption rate. Opsearch 1986, 23, 19–24. [Google Scholar]
- Baker, R.C.; Urban, T.L. Single-period inventory dependent demand models. Omega 1988, 16, 605–607. [Google Scholar] [CrossRef]
- Pal, S.; Goswami, A.; Chaudhuri, K.S. A deterministic inventory model for deteriorating items with stock-dependent demand rate. Int. J. Prod. Econ. 1993, 32, 291–299. [Google Scholar] [CrossRef]
- Datta, T.K.; Pal, A.K. A note on an inventory model with inventory-level-dependent demand rate. J. Oper. Res. Soc. 1990, 41, 971–975. [Google Scholar] [CrossRef]
- Giri, B.C.; Chaudhuri, K.S. Deterministic models of perishable inventory with stock-dependent demand rate and nonlinear holding cost. Eur. J. Oper. Res. 1998, 105, 467–474. [Google Scholar] [CrossRef]
- Sarker, B.R.; Mukherjee, S.; Balan, C.V. An order-level lot size inventory model with inventory-level dependent demand and deterioration. Int. J. Prod. Econ. 1997, 48, 227–236. [Google Scholar] [CrossRef]
- Manna, A.K.; Dey, J.K.; Mondal, S.K. Imperfect production inventory model with production rate dependent defective rate and advertisement dependent demand. Comput. Ind. Eng. 2017, 104, 9–22. [Google Scholar] [CrossRef]
- Mashud, A.; Khan, M.; Uddin, M.; Islam, M. A non-instantaneous inventory model having different deterioration rates with stock and price dependent demand under partially backlogged shortages. Uncertain Supply Chain Manag. 2018, 6, 49–64. [Google Scholar] [CrossRef]
- Shaikh, A.A.; Khan MA, A.; Panda, G.C.; Konstantaras, I. Price discount facility in an EOQ model for deteriorating items with stock-dependent demand and partial backlogging. Int. Trans. Oper. Res. 2019, 26, 1365–1395. [Google Scholar] [CrossRef]
- Panda, G.C.; Khan MA, A.; Shaikh, A.A. A credit policy approach in a two-warehouse inventory model for deteriorating items with price-and stock-dependent demand under partial backlogging. J. Ind. Eng. Int. 2019, 15, 147–170. [Google Scholar] [CrossRef]
- Bhunia, A.; Shaikh, A. A deterministic model for deteriorating items with displayed inventory level dependent demand rate incorporating marketing decisions with transportation cost. Int. J. Ind. Eng. Comput. 2011, 2, 547–562. [Google Scholar] [CrossRef]
- Koh, S.G.; Hwang, H.; Sohn, K.I.; Ko, C.S. An optimal ordering and recovery policy for reusable items. Comput. Ind. Eng. 2002, 43, 59–73. [Google Scholar] [CrossRef]
- Leal Filho, W.; Ellams, D.; Han, S.; Tyler, D.; Boiten, V.; Paco, A.; Balogun, A.L. A review of the socio-economic advantages of textile recycling. J. Clean. Prod. 2019, 218, 10–20. [Google Scholar] [CrossRef]
- Gharaei, A.; Hoseini Shekarabi, S.A.; Karimi, M. Modelling and optimal lot-sizing of the replenishments in constrained, multi-product and bi-objective EPQ models with defective products: Generalised cross decomposition. Int. J. Syst. Sci. Oper. Logist. 2020, 7, 262–274. [Google Scholar] [CrossRef]
- Ruidas, S.; Seikh, M.R.; Nayak, P.K. An EPQ model with stock and selling price dependent demand and variable production rate in interval environment. Int. J. Syst. Assur. Eng. Manag. 2020, 11, 385–399. [Google Scholar] [CrossRef]
- Zidan, E.L.; Moreira, L.d.-S.; Oliveira, F.N.; Leiras, A. EPQ model with inspection of batches and disposal of defective items. J. Ind. Eng. Int. 2021, 17, 1–14. [Google Scholar]
- Biswas, P.; Schultz, S.R. An EPQ model for an imperfect production system with rework, scrap and backorder. Int. J. Ind. Syst. Eng. 2021, 37, 411–431. [Google Scholar] [CrossRef]
- Ganesan, S.; Uthayakumar, R. EPQ models for an imperfect manufacturing system considering warm-up production run, shortages during hybrid maintenance period and partial backordering. Adv. Ind. Manuf. Eng. 2020, 1, 100005. [Google Scholar] [CrossRef]
- Mokhtari, H.; Hasani, A.; Fallahi, A. Multi-product constrained economic production quantity models for imperfect quality items with rework. Int. J. Ind. Eng. Prod. Res. 2021, 32, 1–23. [Google Scholar]
- Sharma, A.; Singh, C.; Verma, P.; Malik, A.K. Flexible Inventory System of Imperfect Production Under Deterioration and Inflation. Yugosl. J. Oper. Res. 2022, 32, 515–528. [Google Scholar] [CrossRef]
- Nobil, E.; Cárdenas-Barrón, L.E.; Loera-Hernández ID, J.; Smith, N.R.; Treviño-Garza, G.; Céspedes-Mota, A.; Nobil, A.H. Sustainability Economic Production Quantity with Warm-Up Function for a Defective Production System. Sustainability 2023, 15, 1397. [Google Scholar] [CrossRef]
- Nobil, E.; Cárdenas-Barrón, L.E.; Garza-Núñez, D.; Treviño-Garza, G.; Céspedes-Mota, A.; Loera-Hernández, I.d.J.; Smith, N.R.; Nobil, A.H. Machine Downtime Effect on the Warm-Up Period in an Economic Production Quantity Problem. Mathematics 2023, 11, 1740. [Google Scholar] [CrossRef]
- Priyan, S.; Mala, P.; Palanivel, M. A cleaner EPQ inventory model involving synchronous and asynchronous rework process with green technology investment. Clean. Logist. Supply Chain 2022, 4, 100056. [Google Scholar] [CrossRef]
- Narang, P.; Kumari, M.; De, P.K. A Three-Layer Imperfect Production Supply Chain Model with Green Investment Under Trade Credit and Cap-Trade Policy. J. Ind. Integr. Manag. 2023, 1–37. [Google Scholar] [CrossRef]
- Kausar, A.; Hasan, A.; Maheshwari, S.; Gautam, P.; Jaggi, C.K. Sustainable production model with advertisement and market price dependent demand under salvage option for defectives. Opsearch 2023, 1–19. [Google Scholar] [CrossRef]
- Gautam, P.; Maheshwari, S.; Kausar, A.; Jaggi, C.K. Inventory models for imperfect quality items: A two-decade review. In Advances in Interdisciplinary Research in Engineering and Business Management; Springer: Singapore, 2021; pp. 185–215. [Google Scholar]
- Karim, R.; Nakade, K. A literature review on the sustainable EPQ model, focusing on carbon emissions and product recycling. Logistics 2022, 6, 55. [Google Scholar] [CrossRef]
- Chan, W.M.; Ibrahim, R.N.; Lochert, P.B. A new EPQ model: Integrating lower pricing, rework and reject situations. Prod. Plan. Control 2003, 14, 588–595. [Google Scholar] [CrossRef]
- Singh, N.; Vaish, B.; Singh, S.R. An economic production lot-size (EPLS) model with rework and flexibility under allowable shortages. Int. J. Procure. Manag. 2012, 5, 104–122. [Google Scholar] [CrossRef]
- Tai, A.H. Economic production quantity models for deteriorating/imperfect products and service with rework. Comput. Ind. Eng. 2013, 66, 879–888. [Google Scholar] [CrossRef]
- Pal, B.; Sana, S.S.; Chaudhuri, K. Maximising profits for an EPQ model with unreliable machine and rework of random defective items. Int. J. Syst. Sci. 2013, 44, 582–594. [Google Scholar] [CrossRef]
- Sarkar, B.; Cárdenas-Barrón, L.E.; Sarkar, M.; Singgih, M.L. An economic production quantity model with random defective rate, rework process and backorders for a single stage production system. J. Manuf. Syst. 2014, 33, 423–435. [Google Scholar] [CrossRef]
- Chiu, Y.S.; Wu, M.F.; Chiu, S.W.; Chang, H.H. A simplified approach to the multi-item economic production quantity model with scrap, rework, and multi-delivery. J. Appl. Res. Technol. 2015, 13, 472–476. [Google Scholar] [CrossRef]
- Priyan, S.; Uthayakumar, R. An EMQ inventory model for defective products involving rework and sales team’s initiatives-dependent demand. J. Ind. Eng. Int. 2015, 11, 517–529. [Google Scholar] [CrossRef]
- Viji, G.; Karthikeyan, K. An economic production quantity model for three levels of production with Weibull distribution deterioration and shortage. Ain Shams Eng. J. 2016, 9, 1481–1487. [Google Scholar] [CrossRef]
- Ritha, W.; Infancy Vimal Priya, S. Environmentally responsible EPQ model with rework process of detective items. Int. J. Comput. Sci. Mob. Comput. 2016, 5, 193–204. [Google Scholar]
- Khanna, A.; Kishore, A.; Jaggi, C. Strategic production modeling for defective items with imperfect inspection process, rework, and sales return under two-level trade credit. Int. J. Ind. Eng. Comput. 2017, 8, 85–118. [Google Scholar] [CrossRef]
- AlArjani, A.; Miah, M.M.; Uddin, M.S.; Mashud, A.H.M.; Wee, H.M.; Sana, S.S.; Srivastava, H.M. A sustainable economic recycle quantity model for imperfect production system with shortages. J. Risk Financ. Manag. 2021, 14, 173. [Google Scholar] [CrossRef]









| Reference | EOQ | EPQ | ERQ | Setup | Backorders | Imperfect | Inspection | Defective Parts | Production Rate | Demand | Other Considerations | |||||
|---|---|---|---|---|---|---|---|---|---|---|---|---|---|---|---|---|
| Sold | Recycle | Repairable Items | Constant | Piecewise | ||||||||||||
| Scrap | Reworked | |||||||||||||||
| 1 | Salameh and Jaber [5] | × | × | × | 100% | × | × | Yearly demand | ||||||||
| 2 | Hayek and Salameh [6] | × | × | × | × | × | Constant | × | Reworked during off time | |||||||
| 4 | Chiu S. and Chiu Y. [15] | × | × | × | × | Constant | × | |||||||||
| 5 | Chan et al. [51] | × | × | × | 100% | × | × | × | Sold non-repairable at a lower price | |||||||
| 6 | Eroglu and Ozdemir [8] | × | × | × | P | × | × | Sold non-repairable at a lower price | ||||||||
| 7 | Wang et al. [9] | × | × | × | P | × | × | Sold non-repairable at a lower price | ||||||||
| 10 | Krishnamoorthi [10] | × | × | × | × | × | × | |||||||||
| 11 | Dye and Hsieh [20] | × | × | |||||||||||||
| 12 | Singh et al. [52] | × | × | P | × | × | × | Constant | × | |||||||
| 13 | Tai [53] | × | × | × | × | × | × | × | Constant | × | ||||||
| 14 | Pal et al. [54] | × | × | × | × | Constant | × | |||||||||
| 15 | Sarkar et al. [55] | × | × | × | × | 100% | × | Constant | × | Neglected the inspection cost | ||||||
| 17 | Chiu et al. [56] | × | × | × | 100% | × | × | Multi-product and multi-deliveries | ||||||||
| 20 | Priyan and Uthayakumar [57] | × | × | × | 100% | × | × | Constant | Dependent demand, multiple shipments | |||||||
| 22 | Viji and Karthikeyan [58] | × | × | × | ||||||||||||
| 23 | Ritha and Priya [59] | × | × | × | P | × | Multi-level | × | Cost: energy, transportation, emission | |||||||
| 24 | Khanna et al. [60] | × | × | × | × | × | × | Constant | Inspection error, returns, trade credits | |||||||
| 25 | Manna et al. [30] | × | × | P | × | Constant | Demand (advertisement, deprecation) | |||||||||
| 26 | Al-Salamah [23] | × | × | × | × | 100% | × | Constant | × | Rework rate, repair synchronous asynchronous with production | ||||||
| 27 | Ruidas et al. [38] | × | × | × | × | × | Dependent | Demand (stock level, selling price) | ||||||||
| 28 | Ganesan and Uthayakumar [41] | × | × | × | × | Constant | × | |||||||||
| 29 | Gharaei et al. [37] | × | × | 100% | × | Constant | × | |||||||||
| 30 | AlArjani et al. [61] | × | × | × | × | × | 100% | × | Constant | × | × | Three-level constant demand | ||||
| 31 | Mokhtari et al. [42] | × | × | × | Constant | × | Muti-products | |||||||||
| 32 | Biswas and Schultz [40] | × | × | × | × | × | Constant | × | ||||||||
| 33 | Zidan et al. [39] | × | × | × | × | 100% | × | Constant | × | |||||||
| 34 | Priyan et al. [46] | × | × | × | × | × | Constant | × | Synchronous or asynchronous rework | |||||||
| 35 | Sharma et al. [43] | × | × | P | × | Constant | Demand (stock level, selling price) | |||||||||
| 36 | Kausar et al. [48] | × | × | × | × | Constant | Demand (selling price, advertisement) | |||||||||
| 38 | Nobil et al. [44] | × | × | × | × | Multi-level | × | |||||||||
| 39 | Narang et al. [47] | × | × | × | × | × | Constant | × | Supply chain considering carbon emissions | |||||||
| 40 | The current manuscript | × | × | × | × | × | 100% | × | Constant | × | × | Two-level constant demand | ||||
| c: | 0.5 | 0.8 | 1 | 1.50 | 2 | Observations |
|---|---|---|---|---|---|---|
| w* | 97.88 | 99.36 | 99.87 | 100.56 | 100.91 | Increase |
| q* | 4894 | 4968 | 4993 | 5028 | 5045 | Increase |
| qs* | 301 | 305 | 307 | 309 | 310 | Increase |
| q1* | 90.35 | 91.72 | 92.18 | 92.82 | 93.14 | Increase |
| 0.22589 | 0.2293 | 0.23047 | 0.23206 | 0.2328 | Increase | |
| 0.04106 | 0.02547 | 0.02048 | 0.01375 | 0.01035 | Decrease | |
| 0.13387 | 0.084992 | 0.06828 | 0.04583 | 0.0345 | Decrease | |
| 0.75299 | 0.7643 | 0.7682 | 0.7735 | 0.7762 | Increase | |
| 1.15292 | 1.10406 | 1.0875 | 1.06519 | 1.05395 | Decrease | |
| Setup Cost | 867 | 905 | 919 | 938 | 949 | Increase |
| Raw Material Cost | 208,019 | 220,500 | 225,000 | 231,294 | 234,574 | Increase |
| Production Cost | 212,264 | 225,000 | 229,592 | 236,014 | 239,362 | Increase |
| Holding Cost | 519 | 552 | 565 | 581 | 590 | Increase |
| Shortage Cost | 347 | 352 | 355 | 357 | 358 | Increase |
| Recycle Cost | 424 | 450 | 459 | 472 | 478 | Increase |
| 422,442 | 447,762 | 456,890 | 469,657 | 476,313 | Increase |
| f: | 100 | 150 | 200 | 250 | 300 |
|---|---|---|---|---|---|
| Percentage of Cost Saving | 0.8% | 1.2% | 1.6% | 2% | 2.5% |
| Observation | % Cost saving increases if ‘f’ increases. | ||||
| r: | 5 | 10 | 15 | 20 | 25 |
|---|---|---|---|---|---|
| Percentage of Cost Saving | 0.8% | 0.7% | 0.6% | 0.5% | 0.4% |
| Observation | % Cost saving decreases while recycle cost increases. | ||||
| H: | 10 | 20 | 30 | 40 | 50 |
|---|---|---|---|---|---|
| Percentage of Cost Saving | 0.79% | 0.73% | 0.69% | 0.65% | 0.61% |
| Observation | % Cost saving decreases while holding cost increases. | ||||
| c: | 0.5 | 1 | 1.5 | 2 | 2.5 |
|---|---|---|---|---|---|
| Percentage of Cost Saving | 0.79962% | 0.79773% | 0.79707% | 0.79673% | 0.79653% |
| Observation | % Cost saving has no effect while ‘c’ increases. | ||||
| R: | 50 | 55 | 60 | 65 | 70 |
|---|---|---|---|---|---|
| Percentage of Cost Saving | 0.797% | 0.854% | 0.906% | 0.954% | 0.997% |
| Observation | % Cost saving increases while raw material cost increases. | ||||
Disclaimer/Publisher’s Note: The statements, opinions and data contained in all publications are solely those of the individual author(s) and contributor(s) and not of MDPI and/or the editor(s). MDPI and/or the editor(s) disclaim responsibility for any injury to people or property resulting from any ideas, methods, instructions or products referred to in the content. |
© 2024 by the authors. Licensee MDPI, Basel, Switzerland. This article is an open access article distributed under the terms and conditions of the Creative Commons Attribution (CC BY) license (https://creativecommons.org/licenses/by/4.0/).
Share and Cite
Attia, E.-A.; Miah, M.M.; Arif, A.S.; AlArjani, A.; Hasan, M.; Uddin, M.S. A Novel Model for Economic Recycle Quantity with Two-Level Piecewise Constant Demand and Shortages. Computation 2024, 12, 13. https://doi.org/10.3390/computation12010013
Attia E-A, Miah MM, Arif AS, AlArjani A, Hasan M, Uddin MS. A Novel Model for Economic Recycle Quantity with Two-Level Piecewise Constant Demand and Shortages. Computation. 2024; 12(1):13. https://doi.org/10.3390/computation12010013
Chicago/Turabian StyleAttia, El-Awady, Md Maniruzzaman Miah, Abu Sayeed Arif, Ali AlArjani, Mahmud Hasan, and Md Sharif Uddin. 2024. "A Novel Model for Economic Recycle Quantity with Two-Level Piecewise Constant Demand and Shortages" Computation 12, no. 1: 13. https://doi.org/10.3390/computation12010013
APA StyleAttia, E.-A., Miah, M. M., Arif, A. S., AlArjani, A., Hasan, M., & Uddin, M. S. (2024). A Novel Model for Economic Recycle Quantity with Two-Level Piecewise Constant Demand and Shortages. Computation, 12(1), 13. https://doi.org/10.3390/computation12010013

