Cultural Tourism Marketing Model Based on Multivariate Analysis in Geographic Information System: A Systematic Review of the Literature
Abstract
1. Introduction
2. Materials and Methods
2.1. Data Sources
- (Multivariate OR “K-Means” OR PCA OR PCR OR regression OR “ Principal Component Analysis” OR “Principal Component Regression” OR “factor analysis”) AND “Cultural” AND “Tourism” AND “marketing”
- (GIS OR “Geographic Information System”) AND “Cultural” AND “Tourism” AND “Marketing”
- A: illustrates the extent of the literature on topic A.
- B: illustrates the extent of the literature on topic B.
- A & B: identifies the intersection of the literature that is directly relevant to the research.
2.2. Study Selection
2.3. Bibliometric Analysis
3. Results
3.1. Multivariate Analysis and GIS Are Frequently Employed in Cultural Tourism Marketing
3.2. Findings and Key Factors/Variables from Selected Studies
4. Discussion
- The majority of the reviewed studies utilized GIS primarily for mapping cultural tourism locations. However, few have deeply integrated multivariate analysis methods (e.g., regression, PCA, cluster analysis) to develop cultural tourism marketing strategies that combine spatial and non-spatial data.
- Numerous existing models were found to remain descriptive in nature, limited to mapping locations and presenting basic statistics. In this context, predictive models based on multivariate analysis—particularly those including variables related to Regional Original Income and other factors supporting cultural tourism marketing in specific areas—remain largely unexplored.
- Most of the studies examined were conducted in developed countries or well-known tourism destinations. Only a few focused on developing multivariate and GIS-based models in developing or underpromoted tourism regions, specifically those with rich cultural potential.
- The majority of study results lack practical implementation recommendations for marketing strategies, such as determining advertising locations, optimizing social media campaigns, or implementing location-based promotions. Most studies remained confined to spatial analysis outputs without advancing toward actionable marketing decisions.
4.1. Hypotheses
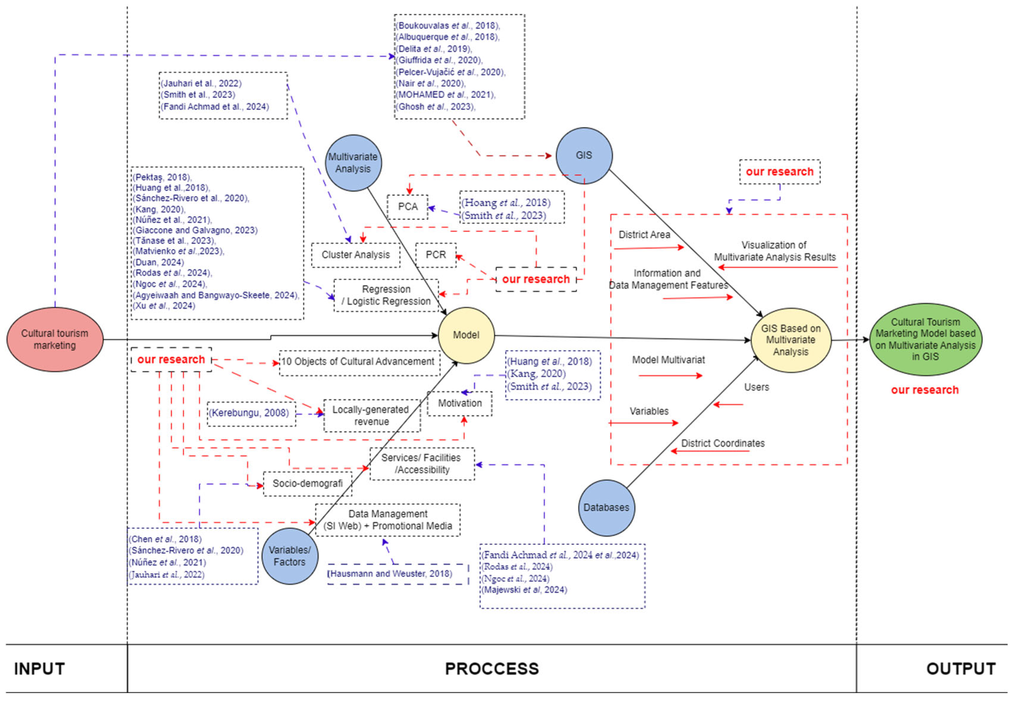
4.2. Conceptual Framework
5. Conclusions
Author Contributions
Funding
Institutional Review Board Statement
Informed Consent Statement
Data Availability Statement
Acknowledgments
Conflicts of Interest
References
- Undang-Undang Republik Indonesia. Undang-Undang Nomor 5 Tahun 2017 Tentang Pemajuan Kebudayaan; Sekretariat Negara Republik Indonesia: Jakarta, Indonesia, 2017. [Google Scholar]
- Kementerian PPN/Bappenas. Peta Jalan SDGs Indonesia Menuju 2030; Kementerian PPN/Bappenas: Jakarta, Indonesia, 2021. [Google Scholar]
- Kerebungu, F. Pengembangan industri pariwisata budaya dalam meningkatkan pendapatan asli daerah (PAD) kota Manado. J. Apl. Manaj. 2008, 1, 289–295. [Google Scholar]
- Chen, Y.C.; King, B.; Lee, H.-W. Experiencing the destination brand: Behavioral intentions of arts festival tourists. J. Destin. Mark. Manag. 2018, 10, 61–67. [Google Scholar] [CrossRef]
- Mandić, A.; Séraphin, H.; Vuković, M. Engaging stakeholders in cultural tourism Living Labs: A pathway to innovation, sustainability, and resilience. Technol. Soc. 2024, 79, 102742. [Google Scholar] [CrossRef]
- Albuquerque, H.; Costa, C.; Martins, F. The use of Geographical Information Systems for Tourism Marketing purposes in Aveiro region (Portugal). Tour. Manag. Perspect. 2018, 26, 172–178. [Google Scholar] [CrossRef]
- Giuffrida, S.; Gagliano, F.; Giannitrapani, E.; Marisca, C.; Napoli, G.; Trovato, M.R. Promoting research and landscape experience in the management of the archaeological networks. A project-valuation experiment in Italy. Sustainability 2020, 12, 4022. [Google Scholar] [CrossRef]
- Haddaway, N.R.; Page, M.J.; Pritchard, C.C.; McGuinness, L.A. PRISMA2020: An R package and Shiny app for producing PRISMA 2020-compliant flow diagrams, with interactivity for optimised digital transparency and Open Synthesis. Campbell Syst. Rev. 2022, 18, e1230. [Google Scholar] [CrossRef] [PubMed]
- Hausmann, A.; Weuster, L. Possible marketing tools for heritage tourism: The potential of implementing information and communication technology. J. Herit. Tour. 2018, 13, 273–284. [Google Scholar] [CrossRef]
- Constantin, D.L.; Reveiu, A. A Spatial Analysis of Tourism Infrastructure in Romania: Spotlight on Accommodation and Food Service Companies. REGION 2018, 5, 1–16. [Google Scholar] [CrossRef]
- Boukouvalas, L.; Grigorakakis, G.; Tsatsaris, A. Cultural Routes in Kynouria of Arcadia: Geospatial Database Design and Software Development for Web Mapping of the Spatio-Historical Information. Heritage 2018, 1, 142–162. [Google Scholar] [CrossRef]
- Hoang, H.T.T.; Truong, Q.H.; Nguyen, A.T.; Hens, L. Multicriteria Evaluation of Tourism Potential in the Central Highlands of Vietnam: Combining Geographic Information System (GIS), Analytic Hierarchy Process (AHP) and Principal Component Analysis (PCA). Sustainability 2018, 10, 3097. [Google Scholar] [CrossRef]
- Delita, F.; Sugiharto; Sidauruk, T.; Yenni, N.; Damanik, M.R.S. GIS application in mapping of tourism attractions in samosir district north sumatera province. J. Phys. Conf. Ser. 2019, 1175, 012226. [Google Scholar] [CrossRef]
- Yang, Z.; Yin, M.; Xu, J.; Lin, W. Spatial evolution model of tourist destinations based on complex adaptive system theory: A case study of Southern Anhui, China. J. Geogr. Sci. 2019, 29, 1411–1434. [Google Scholar] [CrossRef]
- Pelcer-Vujačić, O.; Krevs, M.; Ćatović, Z. Mapping Cultural Heritage: CLIO MAP, Montenegro. Euro-Mediterr. Conf. 2020, 12642, 525–532. [Google Scholar] [CrossRef]
- Liu, Y. A study on spatial layout of tourist attractions based on POI: Taking sichuan province as an example. In Proceedings of the ISBDAI ’20: Proceedings of the 2020 2nd International Conference on Big Data and Artificial Intelligence, Johannesburg, South Africa, 28–30 April 2020. [Google Scholar] [CrossRef]
- Nair, P.; Singh, D.P.; Munoth, N. Data Cataloging of the heritage-based villages through geographic information system (GIS). In Proceedings of the 2020 10th International Conference on Cloud Computing, Data Science & Engineering (Confluence), Noida, India, 29–31 January 2020; IEEE: New York, NY, USA, 2020; pp. 375–379. [Google Scholar] [CrossRef]
- Mohamed, R.A.; Abd El Gawad, Z.Y.; Voda, M. USING WEB GIS FOR MARKETING HISTORICAL DESTINATION CAIRO, EGYPT. Geogr. Tech. 2021, 16, 193–204. [Google Scholar] [CrossRef]
- Thornton, M.; Howard, L.; Martin, W.M. Attracting a geographically diverse patient base: Who is willing to travel for hospital care? Int. J. Pharm. Healthc. Mark. 2022, 16, 561–578. [Google Scholar] [CrossRef]
- Mansour, S.; Alahmadi, M.; Abulibdeh, A. Spatial assessment of audience accessibility to historical monuments and museums in Qatar during the 2022 FIFA World Cup. Transp. Policy 2022, 127, 116–129. [Google Scholar] [CrossRef]
- Chen, Y.; Li, Y.; Gu, X.; Yuan, Q.; Chen, N.; Jin, Q. Evaluation and Spatiotemporal Differentiation of Cultural Tourism Development Potential: The Case of the Middle and Lower Reaches of the Yellow River. ISPRS Int. J. Geo-Inf. 2023, 12, 461. [Google Scholar] [CrossRef]
- Ghosh, A.; Mandal, R.; Chakrabarty, P. Inclusive Tourism Adopted to Geosites: A Study in the Ajodhya Hills of West Bengal in India. Tour. Hosp. 2023, 4, 321–335. [Google Scholar] [CrossRef]
- Tan, X.; Liu, Z.; Shi, L.; Huang, X. Geospatial analysis of sports tourism resources in China’s urban clusters: A case study of the Sichuan-Chongqing region utilizing GIS and the geographic detector. Front. Sports Act. Living 2024, 6, 1496469. [Google Scholar] [CrossRef]
- Majewski, L.; Frieser, A.; Lang-Novikov, K.; Woltering, M. Mapping the Distance: An Analysis of Visitor Travel Distance to German National Parks and Biosphere Reserves. Raumforsch. Und Raumordn. 2024, 82, 384–404. [Google Scholar] [CrossRef]
- Yang, D.; Liu, X. A Framework for Mapping Urban Spatial Evolution: Quantitative Insights from Historical GIS and Space Syntax in Xi’an. Sustainability 2025, 17, 3113. [Google Scholar] [CrossRef]
- Hysenaj, M.; Tahiri, D. Forecasting Regional Tourism Flows in Albania using ARIMA and Spatial Analysis: A Data-Driven Approach based on National Accomodation Statistic. Geogr. Tech. 2025, 20, 179–189. [Google Scholar] [CrossRef]
- Pektaş, F. THE EFFECT OF LIFESTYLE ON THE DEMAND FOR ALTERNATIVE TOURISM. Int. J. Manag. Econ. Bus. 2018, 14, 187–198. [Google Scholar] [CrossRef]
- Huang, Z.; Kong, Y.; Zhou, C. A study on relationship between sports tourism motivation and tourists’ re-visiting intention: Based on Logistic model. In Proceedings of the 2nd International Conference on Economics and Management, Education, Humanities and Social Sciences (EMEHSS 2018), Wuhan, China, 29–30 March 2018; Atlantis Press: Paris, France, 2018. [Google Scholar] [CrossRef]
- Sánchez-Rivero, M.; Rodríguez-Rangel, M.C.; Fernández-Torres, Y. The identification of factors determining the probability of practicing Inland water tourism through logistic regression models: The case of Extremadura, Spain. Water 2020, 12, 1664. [Google Scholar] [CrossRef]
- Kang, R. Using logistic regression for persona segmentation in tourism: A case study. Soc. Behav. Personal. Int. J. 2020, 48, 1–16. [Google Scholar] [CrossRef]
- González-Sánchez, A.; Monge-Martínez, J.; Ballesteros-López, L.; Armas-Arias, S. Logistic regression model and decision trees to analyze changes in tourist behavior: Tungurahua case study. XV Multidiscip. Int. Congr. Sci. Technol. 2021, 406, 210–221. [Google Scholar] [CrossRef]
- Núñez, J.C.G.; Fuentes, L.R.R.; Monroy, H.C. The determinants of tourism expenditure in Mexican households: Applying a model of logistic regression. Int. J. Tour. Policy 2021, 11, 311. [Google Scholar] [CrossRef]
- Tănase, M.O.; Nistoreanu, P.; Dina, R.; Georgescu, B.; Nicula, V.; Mirea, C.N. Generation Z Romanian Students’ Relation with Rural Tourism—An Exploratory Study. Sustainability 2023, 15, 8166. [Google Scholar] [CrossRef]
- Giaccone, S.C.; Galvagno, M. Exploring the relationship between attendees’ motivation, satisfaction and loyalty in the context of a home-grown festival. Sinergie 2023, 41, 171–191. [Google Scholar] [CrossRef]
- Duan, J. Identification and Influence of Tourism Consumption Behavior Based on Artificial Intelligence. Informatica 2024, 48, 135–150. [Google Scholar] [CrossRef]
- Rodas, A.; Benavides, L.; Armijos, S.; Andrade, A.; Guamán Guevara, A.R.; Guamán-Guevara, F. Understanding motivational determinants of gastronomic tourism during peak seasons. Empirical evidence from Latacunga City in Central Ecuador. Misc. Geogr. 2024, 28, 101–111. [Google Scholar] [CrossRef]
- Ngoc, H.N.; Omar, S.I.; Chau Ngan, N.N. Effects of Tourist Motivation on Tourism Planning: A Case Study of Domestic Tourists in Vietnam. Plan. Malays. 2024, 22, 168–182. [Google Scholar] [CrossRef]
- Agyeiwaah, E.; Bangwayo-Skeete, P.F. Segmenting and predicting prosocial behaviours among tourists: A latent class approach. Curr. Issues Tour. 2024, 27, 2462–2481. [Google Scholar] [CrossRef]
- Xu, D.; Bu, N.; Luo, J. What Determines Destination Choice of Bridal Photography Tourists? J. China Tour. Res. 2024, 20, 498–520. [Google Scholar] [CrossRef]
- Danthanarayana, C.P.; Amarawansha, T.G.A.H.C.; Gamage, P.G.M.S.K. Entrepreneurs Motivation for Selecting Homestay Businesses: Special Reference to Ella, Sri Lanka. Smart Innov. Syst. Technol. 2021, 222, 677–690. [Google Scholar] [CrossRef]
- Vareiro, L.; Ribeiro, J.C.; Remoaldo, P.C. What influences a tourist to return to a cultural destination? Int. J. Tour. Res. 2019, 21, 280–290. [Google Scholar] [CrossRef]
- Drummond, F.J. The role of tourism in small town cultural and creative industries clustering: The Sarah Baartman District, South Africa. In Urban Tourism in the Global South: South African Perspectives; Springer: Berlin/Heidelberg, Germany, 2021. [Google Scholar] [CrossRef]
- Jauhari, A.; Anamisa, D.R.; Mufarroha, F.A. Analysis of clusters number effect based on k-means method for tourist attractions segmentation. J. Phys. Conf. Ser. 2022, 2406, 012024. [Google Scholar] [CrossRef]
- Sánchez-Rivero, M.; Rodríguez-Rangel, M.C.; Ricci-Risquete, A. K-Means segmentation of tourism accommodation based on the active use of websites: Its application to an emerging destination (extremadura, Spain). J. Vacat. Mark. 2023, 29, 654–669. [Google Scholar] [CrossRef]
- Achmad, F.; Abdillah, I.T.; Amani, H. Decision-Making Process for Tourism Potential Segmentation: A Case Study Analysis. Int. J. Innov. Enterp. Syst. 2024, 7, 19–30. [Google Scholar] [CrossRef]
- Zhou, X.; Chen, Z. Destination attraction clustering: Segmenting tourist movement patterns with geotagged information. Tour. Geogr. 2023, 25, 797–819. [Google Scholar] [CrossRef]
- Smith, M.K.; Pinke-Sziva, I.; Berezvai, Z. The relative importance of culture in urban tourism: Implications for segmentation. Consum. Behav. Tour. Hosp. 2023, 18, 157–173. [Google Scholar] [CrossRef]
- Matvienko, V.; Atamanova, E.; Shabalina, T. Economic diversification of tourist experience industry for enhancing domestic potential of monoterritories. E3S Web Conf. 2023, 431, 07013. [Google Scholar] [CrossRef]






| Keywords | Scopus | Dimensions | Google Scholar |
|---|---|---|---|
| A | 134 | 313 | 482 |
| B | 2 | 142 | 469 |
| A & B | 0 | 46 | 144 |
| No. | Authors | Multivariate Analysis Methods | SI Web 2 | GIS | |||
|---|---|---|---|---|---|---|---|
| EFA/CFA | PCA | R/LR 1 | CA | ||||
| 1 | [9] | - | ✔ | ||||
| 2 | [6,7,10,11,12,13,14,15,16,17,18,19,20,21,22,23,24,25,26] | - | ✔ | ||||
| 3 | [27,28,29,30,31,32,33,34,35,36,37,38,39] | ✔ | |||||
| 4 | [4,5,40] | ✔ | |||||
| 5 | [41,42,43,44,45,46] | ✔ | |||||
| 6 | [47] | ✔ | ✔ | ||||
| 7 | [48] | ✔ | ✔ | ||||
| Authors | Factors/Variables | Findings/Results |
|---|---|---|
| [8,27,28,29,30,31,32,33,36,37,41,47] | Socio-demographic, economic, lifestyle, motivation, destination quality, facilities, services, attractions, personal (characteristics) | There is a significant relationship between these factors and tourists’ visitation to cultural tourism sites. |
| Authors | Factors/Variables | Objectives/Results/Findings |
|---|---|---|
| [38] | Tourist interest behavior | Three segments of prosocial behavior were identified:
|
| [43] | Visitor demographics: gender, age, employment status, education, and marital status | The data were segmented into three clusters: High Cluster (C1), Medium Cluster (C2), and Low Cluster (C3). The results of this segmentation are expected to assist local governments in mapping tourist attractions that have not been optimally utilized or visited. |
| [45] | Telecommunications, electricity resources, transportation, waste management, location, clean water sources, supporting industries, spatial (spatial location), hospitality, security & safety. | The results of clustering and mapping tourism potential can serve as a basis for making more structured and measurable decisions in the development of tourism assets. |
| [47] | Demographics and characteristics of tourists | Cultural activities remain a primary motivation for urban travelers, with 43% of respondents categorized within the cultural traveler segment. Segmentation by Age and Travel Status: Older and female travelers exhibited a greater tendency to show interest in heritage sites and museums, whereas younger travelers demonstrated a stronger preference for nightlife and festivals. |
| No. | Authors | Methods/Web Apps/GIS | Objectives/Results/Findings |
|---|---|---|---|
| 1 | [6,7,11,13,15,17,18,22] | Web Apps, Web GIS, |
|
Disclaimer/Publisher’s Note: The statements, opinions and data contained in all publications are solely those of the individual author(s) and contributor(s) and not of MDPI and/or the editor(s). MDPI and/or the editor(s) disclaim responsibility for any injury to people or property resulting from any ideas, methods, instructions or products referred to in the content. |
© 2026 by the authors. Licensee MDPI, Basel, Switzerland. This article is an open access article distributed under the terms and conditions of the Creative Commons Attribution (CC BY) license.
Share and Cite
Rosadi, R.; Ruchjana, B.N.; Abdullah, A.S.; Budiarto, R. Cultural Tourism Marketing Model Based on Multivariate Analysis in Geographic Information System: A Systematic Review of the Literature. Information 2026, 17, 31. https://doi.org/10.3390/info17010031
Rosadi R, Ruchjana BN, Abdullah AS, Budiarto R. Cultural Tourism Marketing Model Based on Multivariate Analysis in Geographic Information System: A Systematic Review of the Literature. Information. 2026; 17(1):31. https://doi.org/10.3390/info17010031
Chicago/Turabian StyleRosadi, Rudi, Budi Nurani Ruchjana, Atje Setiawan Abdullah, and Rahmat Budiarto. 2026. "Cultural Tourism Marketing Model Based on Multivariate Analysis in Geographic Information System: A Systematic Review of the Literature" Information 17, no. 1: 31. https://doi.org/10.3390/info17010031
APA StyleRosadi, R., Ruchjana, B. N., Abdullah, A. S., & Budiarto, R. (2026). Cultural Tourism Marketing Model Based on Multivariate Analysis in Geographic Information System: A Systematic Review of the Literature. Information, 17(1), 31. https://doi.org/10.3390/info17010031

