Convolutional Neural Network Applications in Current Sensor Fault Classification Mechanisms in Permanent Magnet Synchronous Motor Drive Systems
Abstract
1. Introduction
- Periodic signal intermittent or complete loss of signal;
- Constant value fault, despite the motor rotation;
- Gain error fault, where the measured value is weakened or strengthened to the measured value;
- Signal noise.
- The analysis of the operation of a current sensor fault classifier based on CNNs in a PMSM drive system. Currently, most studies in the literature focus on drive systems with an induction motor based on MLP networks;
- Achieving a solution with higher effectiveness compared to previous studies using MLP [24];
- Developing a solution based on knowledge gained from the classification of other types of faults, with the appropriate modifications, and achieving high effectiveness in current sensor fault classification;
2. Analysis of the Control System and Current Sensors Faults
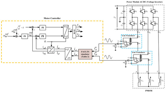
2.1. Experimental Setup
2.2. Current Sensor Fault Analysis
3. Design of CNN-Based Current Sensor Fault Classifier
3.1. Input Data and Output Results
- 1—No fault;
- 2—Signal loss;
- 3—Signal noise;
- 4—Gain error.
3.2. CNN Classifier Structure
- Convolutional layers are the most important layers in image processing due to filters; the parameters of the filters from which the convolutional layers are composed are selected in the training. The initial filter size is defined before the training process. In these layers, the input images or images from previous layers are scanned for characteristic features of the so-called subregions whose size can be determined before the training process;
- Batch normalization layers are responsible for stabilizing the training process and standardization of the input vector to each mini-batch. The main purpose of using a layer is to stabilize the training process. This also results in greater independence from the initial network parameters;
- ReLU (Rectified Linear Activation) layers. This is the most widely used non-linear activation function, which introduces the required non-linearity into the model defined as follows:
- Maxpooling layers are responsible for the calculation of the maximum element from the feature map covered by filters. It allows for the simplification of the trained model and reduces the number of parameters; pooling layers select one value from several pixels in a different way, and maxpooling involves selecting the maximum value;
- A fully connected layer is a layer in which every neuron is connected to each neuron from the previous layer, and each connection has its weight;
- A softmax layer transforms the output vector to obtain 1 from the sum of individual elements. A vector of K real numbers is converted into a probability distribution of K possible outcomes. The softmax layer operation for individual elements can be written as follows:where
- —individual vector element;
- —quantity of output vector elements.
- Classification layer: In this layer, a calculation of cross-entropy loss is performed for elements determined in the softmax layer, which occurred before. The layer output is the final result.
3.3. Training Process
4. Experimental Verification of the CNN Classifier
5. Conclusions
- Correct classification in both steady and transient states;
- Higher efficiency and a less complex input vector compared to classic MLP neural networks [24];
- High efficiency in no-load, loaded, and regenerative mode conditions;
- Effective classification and location of failures without fault compensation and the possibility of compensation;
- Classification of current sensor faults with the exclusive use of signals from these sensors without additional measurements;
- Applying only raw signals without using signal transforms to CNN input– the only modification is the use of function reshape;
- Possibility of use in a control structure with only two current sensors.
Author Contributions
Funding
Institutional Review Board Statement
Informed Consent Statement
Data Availability Statement
Conflicts of Interest
References
- Li, L.; Ding, S.X.; Luo, H.; Peng, K.; Yang, Y. Performance-Based Fault-Tolerant Control Approaches for Industrial Processes with Multiplicative Faults. IEEE Trans. Ind. Inform. 2019, 16, 4759–4768. [Google Scholar] [CrossRef]
- Mehta, H.; Thakar, U.; Joshi, V.; Rathod, K.; Kurulkar, P. Hall sensor fault detection and fault tolerant control of PMSM drive system. In Proceedings of the 2015 International Conference on Industrial Instrumentation and Control (ICIC), Pune, India, 28–30 May 2015; pp. 624–629. [Google Scholar]
- Wu, C.; Guo, C.; Xie, Z.; Ni, F.; Liu, H. A Signal-Based Fault Detection and Tolerance Control Method of Current Sensor for PMSM Drive. IEEE Trans. Ind. Electron. 2018, 65, 9646–9657. [Google Scholar] [CrossRef]
- El Khil, S.K.; Jlassi, I.; Estima, J.O.; Mrabet-Bellaaj, N.; Cardoso, A.J.M. Detection and isolation of open-switch and current sensor faults in PMSM drives, through stator current analysis. In Proceedings of the 2017 IEEE 11th International Symposium on Diagnostics for Electrical Machines, Power Electronics and Drives (SDEMPED), Tinos, Greece, 29 August–1 September 2017; pp. 373–379. [Google Scholar] [CrossRef]
- El Khil, S.K.; Jlassi, I.; Estima, J.; Mrabet-Bellaaj, N.; Cardoso, A.M. Current Sensor Fault Detection and Isolation Method for PMSM Drives, Using Average Normalized Currents. Electron. Lett. 2016, 52, 1434–1436. [Google Scholar] [CrossRef]
- Guo, C.; Wu, C.; Liu, H. A Sign Logic-Based Method of Current Sensor Fault Detection for PMSM Drivers. J. Sens. 2021, 2021, 9955348. [Google Scholar] [CrossRef]
- Li, H.; Qian, Y.; Asgarpoor, S.; Sharif, H. PMSM Current Sensor FDI Based on DC Link Current Estimation. In Proceedings of the 2018 IEEE 88th Vehicular Technology Conference (VTC-Fall), Chicago, IL, USA, 27–30 August 2018; pp. 1–5. [Google Scholar] [CrossRef]
- Li, H.; Qian, Y.; Asgarpoor, S.; Sharif, H. Machine Current Sensor FDI Strategy in PMSMs. IEEE Access 2019, 7, 158575–158583. [Google Scholar] [CrossRef]
- Li, H.; Qian, Y.; Asgarpoor, S.; Sharif, H. A Sensor Fault Isolation Scheme for Co-existence of PMSM Current Sensor and Non-sensor Imbalance Faults. In Proceedings of the 2019 IEEE Applied Power Electronics Conference and Exposition (APEC), Anaheim, CA, USA, 17–21 March 2019; pp. 2608–2613. [Google Scholar] [CrossRef]
- Adamczyk, M.; Orlowska-Kowalska, T. Virtual Current Sensor in the Fault-Tolerant Field-Oriented Control Structure of an Induction Motor Drive. Sensors 2019, 19, 4979. [Google Scholar] [CrossRef]
- Mao, C.; Peng, T.; Gao, J.; Yang, C.; Luo, J.; Li, X. Fault Diagnosis Based on Sliding Mode Observer and Signal Analysis for PMSM Current Sensor. In Proceedings of the 2023 CAA Symposium on Fault Detection, Supervision and Safety for Technical Processes (SAFEPROCESS), Yibin, China, 22–24 September 2023; pp. 1–5. [Google Scholar] [CrossRef]
- Xiaobing, N.; Shangbo, L. Research on fault diagnosis and fault tolerant control of PMSM current sensor. In Proceedings of the 2022 IEEE 5th International Electrical and Energy Conference (CIEEC), Nanjing, China, 27–29 May 2022; pp. 969–975. [Google Scholar] [CrossRef]
- Teler, K.; Orłowska-Kowalska, T. Analysis of the stator current prediction capabilities in induction motor drive using the LSTM network. Power Electron. Drives 2023, 8, 31–52. [Google Scholar] [CrossRef]
- Adamczyk, M.; Orlowska-Kowalska, T. Active Current Sensor Fault-Tolerant Control of Induction Motor Drive with Online Neural Network-Based Rotor and Stator Resistance Estimation. Power Electron. Drives 2023, 8, 235–251. [Google Scholar] [CrossRef]
- Pietrzak, P.; Wolkiewicz, M.; Orlowska-Kowalska, T. PMSM Stator Winding Fault Detection and Classification Based on Bispectrum Analysis and Convolutional Neural Network. IEEE Trans. Ind. Electron. 2022, 70, 5192–5202. [Google Scholar] [CrossRef]
- Ling, Z.-Q.; Cao, G.-Z.; Zhang, Y.-P. An Improved Convolutional Neural Network for Rolling Bearing Fault Diagnosis. In Proceedings of the 2021 IEEE 11th Annual International Conference on CYBER Technology in Automation, Control, and Intelligent Systems (CYBER), Jiaxian, China, 27–31 July 2021; pp. 824–829. [Google Scholar] [CrossRef]
- Tian, Y.; Huang, J.; Sun, Y. Fault Diagnosis for Rolling Bearings Based on Recurrence Plot and Convolutional Neural Network. In Proceedings of the 2023 2nd International Conference on Big Data, Information and Computer Network (BDICN), Xishuangbanna, China, 6–8 January 2023; pp. 335–340. [Google Scholar] [CrossRef]
- Yan, Y.; Xing, J.; Xie, M. Research on Bearing Fault Diagnosis Based on SPWVD and Grid Optimization CNN. In Proceedings of the 2023 IEEE 3rd International Conference on Power, Electronics and Computer Applications (ICPECA), Shenyang, China, 29–31 January 2023; pp. 1014–1018. [Google Scholar] [CrossRef]
- Mueller, P.N.; Woelfl, L.; Can, S. Bridging the gap between AI and the industry—A study on bearing fault detection in PMSM-driven systems using CNN and inverter measurement. Eng. Appl. Artif. Intell. 2023, 126 Pt A, 106834. [Google Scholar] [CrossRef]
- Klimkowski, K.; Dybkowski, M. Neural network approach for stator current sensor fault detection and isolation for vector controlled induction motor drive. In Proceedings of the 2016 IEEE International Power Electronics and Motion Control Conference (PEMC), Varna, Bulgaria, 25–28 September 2016; pp. 1072–1078. [Google Scholar]
- Dybkowski, M.; Klimkowski, K. Artificial Neural Network Application for Current Sensors Fault Detection in the Vector Controlled Induction Motor Drive. Sensors 2019, 19, 571. [Google Scholar] [CrossRef]
- Jankowska, K.; Dybkowski, M. Design and Analysis of Current Sensor Fault Detection Mechanisms for PMSM Drives Based on Neural Networks. Designs 2022, 6, 18. [Google Scholar] [CrossRef]
- Skowron, M.; Teler, K.; Adamczyk, M.; Orlowska-Kowalska, T. Classification of Single Current Sensor Failures in Fault-Tolerant Induction Motor Drive Using Neural Network Approach. Energies 2022, 15, 6646. [Google Scholar] [CrossRef]
- Jankowska, K.; Dybkowski, M. Experimental Analysis of the Current Sensor Fault Detection Mechanism Based on Neural Networks in the PMSM Drive System. Electronics 2023, 12, 1170. [Google Scholar] [CrossRef]
- Teler, K.; Skowron, M.; Orlowska-Kowalska, T. Experimental Verification of Neural Network-Based Fault Types Classifier for Current Sensors in Induction Motor Drive. In Proceedings of the 2023 International Conference on Electrical Drives and Power Electronics (EDPE), The High Tatras, Slovakia, 25–27 September 2023; pp. 1–8. [Google Scholar] [CrossRef]
- Teler, K.; Skowron, M.; Orłowska-Kowalska, T. Implementation of MLP-Based Classifier of Current Sensor Faults in Vector-Controlled Induction Motor Drive. IEEE Trans. Ind. Inform. 2023, 20, 5702–5713. [Google Scholar] [CrossRef]
- Skowron, M.; Jamshidpour, E.; Teler, K.; Orlowska-Kowalska, T.; Haghgooei, P. Current sensor fault detection and compensation system for wound rotor synchronous motor based on neural networks. In Proceedings of the 2023 IEEE Transportation Electrification Conference and Expo, Asia-Pacific (ITEC Asia-Pacific), Chiang Mai, Thailand, 28 November–1 December 2023; pp. 1–5. [Google Scholar] [CrossRef]
- Teler, K.; Skowron, M.; Orlowska-Kowalska, T. Fault Classification of Stator Current Sensors using LSTM Neural Network in an Induction Motor Drive. In Proceedings of the 2024 IEEE 21st International Power Electronics and Motion Control Conference (PEMC), Pilsen, Czech Republic, 30 September–3 October 2024; pp. 1–6. [Google Scholar] [CrossRef]
- Wu, S.; Ma, G.; Yao, C.; Sun, Z.; Xu, S. Current Sensor Fault Detection and Identification for PMSM Drives Using Multichannel Global Maximum Pooling CNN. IEEE Trans. Power Electron. 2024, 39, 10311–10325. [Google Scholar] [CrossRef]
- Jankowska, K.; Dybkowski, M. Classification of Optoelectronic Rotary Encoder Faults Based on Deep Learning Methods in Permanent Magnet Synchronous Motor Drive System. Electronics 2023, 12, 4184. [Google Scholar] [CrossRef]
- Jankowska, K.; Dybkowski, M. Experimental Analysis of the Current Sensor Fault Detection Mechanism Based on Cri Markers in the PMSM Drive System. Appl. Sci. 2022, 12, 9405. [Google Scholar] [CrossRef]
- Dybkowski, M.; Jankowska, K.A. Universal System for Detection and Compensation of Current Sensor Faults in Three-Phase Power Electronic Systems. Power Electron. Drives 2022, 7, 267–278. [Google Scholar] [CrossRef]
- Attaianese, C.; D’Arpino, M.; Di Monaco, M.; Di Noia, L.P. Model-Based Detection and Estimation of DC Offset of Phase Current Sensors for Field Oriented PMSM Drives. IEEE Trans. Ind. Electron. 2022, 70, 6316–6325. [Google Scholar] [CrossRef]
- Ma, G.; Zhang, H.; Sun, Z.; Yao, C.; Ren, G.; Xu, S. Current Sensor Fault Localization and Identification of PMSM Drives Using Difference Operator. IEEE J. Emerg. Sel. Top. Power Electron. 2022, 11, 1097–1110. [Google Scholar] [CrossRef]
- Skowron, M.; Kowalski, C.T.; Orlowska-Kowalska, T. Impact of the Convolutional Neural Network Structure and Training Parameters on the Effectiveness of the Diagnostic Systems of Modern AC Motor Drives. Energies 2022, 15, 7008. [Google Scholar] [CrossRef]
- Kobak, D.; Berens, P. The art of using t-SNE for single-cell transcriptomics. Nat. Commun. 2019, 10, 5416. [Google Scholar] [CrossRef] [PubMed]















| PN (kW) | Pp (−) | nN (rpm) | TN (Nm) | IN (A) | J (kg·m2) | RS (Ω) |
| 0.894 | 4 | 6200 | 1.4 | 1.9 | 0.000039 | 4.6615 |
| Type of the Fault | Current Value |
|---|---|
| Gain error | |
| Signal noise | |
| Signal loss |
| Feature | Training Data | Testing Data |
|---|---|---|
| Number of samples | 69,800 | 69,800 |
| Number of training examples | 698 | 698 |
| Speed values | ±0.05ωref, ±0.1ωref, ±0.2ωref ±0.3ωref | ±0.07ωref, ±0.15ωref, ±0.25ωref ±0.35ωref |
| Load values | 0.1TN, 0.2TN | 0.15TN, 0.25TN |
| Regenerative mode | –0.1TN | –0.15TN |
| Input Layer: Matrix 40 × 10 | |||
|---|---|---|---|
| Feature detector | |||
| Convolutional layer 3 × 90 Padding method: same | Batch normalization layer | Activation function: ReLu | MaxPooling layer Stride: 2 |
| Convolutional layer 3 × 120 Padding method: same | Batch normalization layer | Activation function: ReLu | MaxPooling layer Stride: 2 |
| Convolutional layer 3 × 150 Padding method: same | Batch normalization layer | Activation function: ReLu | MaxPooling layer Stride: 2 |
| Convolutional layer 3 × 180 Padding method: same | Batch normalization layer | Activation function: ReLu | MaxPooling layer Stride: 2 |
| Classification | |||
| Fully Connected layer (4) | Softmax layer | Classification layer | N/A |
| Output layer: 1—no fault, 2—signal loss, 3—signal noise, 4—gain error | |||
| A Sensor Classifier | B Sensor Classifier | |||||
|---|---|---|---|---|---|---|
| 0.15 Regenerative | No Load | 0.15 Load | 0.15 Regenerative | No Load | 0.15 Load | |
| no fault | 96.00% | 99.91% | 99.27% | 96.00% | 99.41% | 99.45% |
| signal loss | 95.79% | 99.82% | 99.82% | 96.84% | 99.82% | 99.82% |
| signal noise | 17.15% | 99.82% | 99.82% | 75.61% | 99.82% | 99.82% |
| gain error | 12.98% | 94.82% | 91.5% | 79.47% | 99.46% | 99.00% |
| A Sensor Classifier | B Sensor Classifier | |||||
|---|---|---|---|---|---|---|
| 0.15 Regenerative | No Load | 0.15 Load | 0.15 Regenerative | No Load | 0.15 Load | |
| no fault | 96.00% | 99.91% | 99.27% | 96.00% | 99.41% | 99.45% |
| signal loss | 90.98% | 99.78% | 99.78% | 96.22% | 99.78% | 99.78% |
| signal noise | 26.86% | 99.57% | 99.78% | 10.18% | 99.57% | 99.78% |
| gain error | 78.24% | 99.78% | 99.78% | 29.41% | 98.91% | 95.22% |
Disclaimer/Publisher’s Note: The statements, opinions and data contained in all publications are solely those of the individual author(s) and contributor(s) and not of MDPI and/or the editor(s). MDPI and/or the editor(s) disclaim responsibility for any injury to people or property resulting from any ideas, methods, instructions or products referred to in the content. |
© 2025 by the authors. Licensee MDPI, Basel, Switzerland. This article is an open access article distributed under the terms and conditions of the Creative Commons Attribution (CC BY) license (https://creativecommons.org/licenses/by/4.0/).
Share and Cite
Jankowska, K.; Dybkowski, M. Convolutional Neural Network Applications in Current Sensor Fault Classification Mechanisms in Permanent Magnet Synchronous Motor Drive Systems. Information 2025, 16, 142. https://doi.org/10.3390/info16020142
Jankowska K, Dybkowski M. Convolutional Neural Network Applications in Current Sensor Fault Classification Mechanisms in Permanent Magnet Synchronous Motor Drive Systems. Information. 2025; 16(2):142. https://doi.org/10.3390/info16020142
Chicago/Turabian StyleJankowska, Kamila, and Mateusz Dybkowski. 2025. "Convolutional Neural Network Applications in Current Sensor Fault Classification Mechanisms in Permanent Magnet Synchronous Motor Drive Systems" Information 16, no. 2: 142. https://doi.org/10.3390/info16020142
APA StyleJankowska, K., & Dybkowski, M. (2025). Convolutional Neural Network Applications in Current Sensor Fault Classification Mechanisms in Permanent Magnet Synchronous Motor Drive Systems. Information, 16(2), 142. https://doi.org/10.3390/info16020142
