Enhancing UAV Security Against GPS Spoofing Attacks Through a Genetic Algorithm-Driven Deep Learning Framework
Abstract
1. Introduction
- How does the proposed hybrid LSTM–Genetic Algorithm approach compare with alternative deep learning models such as the CNN-RNN and PCA-CNN-LSTM in terms of accuracy, adaptability, and robustness in detecting GPS spoofing attacks on UAVs?
- What are the computational trade-offs of the hybrid LSTM–Genetic Algorithm model in real-time applications, particularly in terms of scalability and processing time compared to traditional and contemporary machine learning approaches?
- Can expanding the Genetic Algorithm’s search space to include atypical hyperparameter configurations significantly enhance the detection accuracy and adaptability of LSTM models for GPS spoofing prevention in dynamic environments?
2. Literature Review
- It proposes a novel hybrid framework integrating LSTM networks with GAs, expanding the optimization search space to include both typical and atypical hyperparameter configurations, thereby improving model accuracy, robustness, and adaptability to diverse scenarios.
- It undertakes a comprehensive real-time evaluation of the proposed framework, focusing on computational efficiency, scalability, and adaptability to dynamic GPS spoofing environments, demonstrating superior performance compared to existing machine learning models.
- It performs a detailed comparative analysis of the hybrid LSTM-GA approach against state-of-the-art models such as PCA-CNN-LSTM and GA-XGBoost, showcasing its effectiveness in detecting GPS spoofing attacks under varied conditions and scenarios.
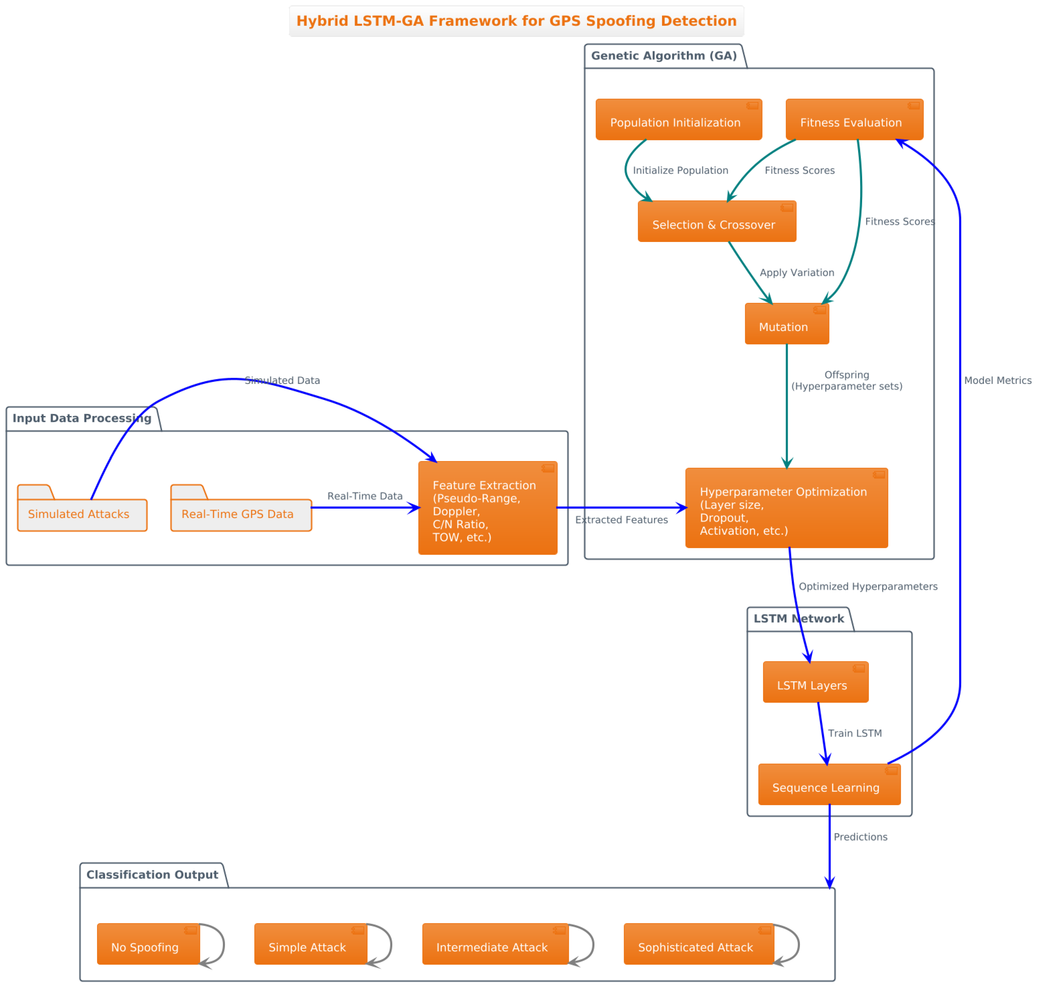
3. Proposed LSTM-GA and Optimized LSTM-GA Approach
- Creating Initial Population: To prevent premature convergence, the population’s diversity should be preserved. This is why we use random initialization to prevent having similar solutions. Each individual’s genes encode the specific LSTM model’s hyperparameters: the number of layers, units per layer, batch size, number of epochs, and dropout rate. The random initialization of genes within predefined ranges uses , where the bounds for the i-th hyperparameter are defined by and . This enables a diverse starting population, which better explores the combinations of hyperparameters for the GPS spoofing detection problem.
- Fitness Function: This is a mathematical operation that evaluates the effectiveness of an individual (a set of hyperparameters). In our case, the fitness function calculates the maximum validation accuracy of the LSTM model trained with a specific hyperparameter set:where x represents the individual’s hyperparameters. Higher validation accuracy indicates better detection performance, and the fittest individuals are advanced to the crossover stage.
- Crossover: Every two individuals selected (parent chromosomes) are crossed over in order to generate offspring with a combination of the hyperparameters of the parents. Two-point crossover is used for our GA, where genes between two randomly selected points, and , are swapped across the parents. Offspring born this way inherit hyperparameters from both parents, which might fasten the convergence to optimal configurations.
- Mutation: Mutation randomly modifies genes to maintain diversity in the population and avoid early convergence. During this step, each gene, , representing one hyperparameter is assigned a mutation probability, . Mutated genes are re-randomized within their pre-defined ranges.Here, r is a random number in . This helps to explore less likely configurations, which may yield superior performance for GPS spoofing detection.
- Survivor Selection: Survivor selection is a process that identifies which individuals will progress to the subsequent generation. In this project, generational replacement incorporating elitism is employed to guarantee the retention of the highest-performing solutions. The next generation’s population is given aswhere Elites are the best-performing individuals from the current generation, t, retaining the best hyperparameter configurations.
- Termination Condition: It is of importance to note the termination condition when a Genetic Algorithm cycle comes to an end. For this work, the algorithm stops once the number of generations, t, has reached the maximum .Alternatively, other termination conditions could be implemented based on a lack of improvement over successive generations. In a way, this guarantees that the algorithm converges to an optimal or near-optimal LSTM configuration for detecting GPS spoofing in UAVs.
| Algorithm 1 LSTM-GA hyperparameter optimization |
| Require: Training dataset D, population size P, maximum generations G |
| Ensure: Optimized LSTM model M* |
|
4. Simulation Setup
4.1. Dataset Information
4.2. Dataset Parameter Interpretation
- Carrier-to-Noise Ratio (CN0): the ratio of the carrier signal power to the noise power within the signal bandwidth, indicating the quality of the GPS signal.
- Pseudo-Range (PD): the measured distance from the satellite to the receiver, calculated based on the time it takes for a GPS signal to travel from the satellite to the receiver.
- Time of the Week (TOW): the number of seconds elapsed since the start of the GPS week, crucial for time-stamping data in synchronization with GPS time.
- Carrier Doppler (DO): the Doppler shift of the carrier frequency due to the relative motion between the satellite and the receiver, providing information about the satellite’s speed.
- Receiver Time (RX): the reference time used by the receiver, which helps align the internal receiver clock with the GPS system timing for accurate signal processing.
- Carrier Phase Cycles (CPs): the accumulated number of cycles that indicate the difference in frequency between the receiver’s generated carrier and the satellite’s carrier.
- Early Correlators (ECs): set one or two chip spacings before the prompt correlator, used for fine-tuning the GPS signal tracking and timing adjustments.
- Late Correlators (LCs): set one or two chip spacings after the prompt correlator, similarly used for adjustments in GPS signal tracking, particularly for correcting timing errors.
- Prompt Correlator (PC): the code-tracking process that multiplies the local pseudo-random code with the incoming GPS signal to synchronize with it.
- Prompt Quadrature Component (PQP): the quadrature component of the prompt correlator amplitude, which complements the PIP in forming a complete signal representation.
- Tracking Carrier Doppler (TCD): the Doppler shift measured specifically during the correlation phase, used to define the acceptable range of the carrier Doppler, adjusting for satellite motion effects.
- Pseudo-Random Noise (PRN): the satellite identification number, which helps in distinguishing signals from different satellites in a constellation.
4.3. Performance Metrics
- Accuracy: This reflects the overall effectiveness of the entire signal detection system.where TP (true positive) is the correctly identified spoofed signals. TN (true negative) is the valid signals that are correctly classified. N is the total predictions.
- Precision: This reflects how correctly the system is able to identify spoofed signals among the predicted spoofed signals.where TP (true positive) is the correctly identified spoofed signals. FP (false positive) refers to signals that are not spoofed but are classified as spoofed.
- Recall: This reflects the capability of the system to capture the spoofed signals.where TP (true positive) is the correctly identified spoofed signals. FN (false negative) is the spoofed signals wrongly identified as original signals.
- F1 Score: This is the combination of recall and precision. It gives a balanced view of the two metrics.
- Loss: This is the error in the model’s predictions and the real classifications.where N is the number of samples in the dataset. Ŷi is the predicted probability for the correct class of samples.
5. Simulation Results
5.1. Dataset Feature Importance Analysis
5.2. A Comparison of the LSTM Model and the Proposed Approaches
6. Discussion
6.1. Comparison with Alternative Models
6.2. Potential Computational and Battery Impact of Proposed Framework
- Model Pruning and Quantization: After genetic optimization has identified an effective model architecture, pruning can systematically remove parameters with limited contribution to classification outcomes. Similarly, quantizing weights from floating-point to lower-precision representations (e.g., 16-bit or 8-bit integers) can substantially improve inference speed and reduce memory usage, with minimal degradation in detection accuracy [47].
- Lightweight or Hybrid Architectures: If the GA suggests more complex LSTM configurations, designers might adopt hybrid solutions, such as using a smaller GRU or TCN variant onboard the UAV for initial filtering and offloading only ambiguous cases to a more powerful ground station or edge node [48]. This tiered approach reduces onboard computation while retaining the enhanced performance of the optimized model when needed.
- Onboard Accelerators and AI Edge Platforms: Modern embedded hardware—such as NVIDIA Jetson modules or specialized DSPs—can execute deep neural networks at a lower power than general-purpose CPUs [49]. Deploying the final LSTM-GA model on such accelerators could ensure the speed required for real-time anti-spoofing. Power-aware scheduling algorithms could further conserve battery by throttling computations when the UAV is in stable flight or free of anomalous events.
- Partial or Batch-Based Inference: In scenarios where continuous classification is not strictly required, engineers might opt for periodic sampling. This approach processes data in batched intervals, reducing the processor’s active duty cycle and thus lowering total energy consumption.
6.3. Further Strategies for Computational Optimization
6.4. Resource Usage Metrics
6.4.1. Inference Time
6.4.2. Power Consumption
6.4.3. Memory Footprint
6.4.4. Outlook
7. Limitations and Future Work
Limitations of Fully Supervised Methods and Potential for Semi-Supervised Learning
8. Conclusions
Author Contributions
Funding
Data Availability Statement
Acknowledgments
Conflicts of Interest
References
- Zuo, Z.; Liu, C.; Han, Q.L.; Song, J. Unmanned Aerial Vehicles: Control Methods and Future Challenges. IEEE/CAA J. Autom. Sin. 2022, 9, 601–614. [Google Scholar] [CrossRef]
- Azmi, I.N.; Kassim, M.; Yussoff, Y.M.; Tahir, N.M. Optimizing drone-assisted victim localization and identification in mass-disaster management: A study on feasible flying patterns and technical specifications. Int. J. Electr. Comput. Eng. (IJECE) 2024, 14, 4097–4109. [Google Scholar] [CrossRef]
- Liu, L.; Yang, J. Dynamic operations and maintenance of an unmanned aerial vehicle swarm for continuous emergency communication. Comput. Ind. Eng. 2023, 184, 109564. [Google Scholar] [CrossRef]
- Alawad, W.; Halima, N.B.; Aziz, L. An Unmanned Aerial Vehicle (UAV) System for Disaster and Crisis Management in Smart Cities. Electronics 2023, 12, 1051. [Google Scholar] [CrossRef]
- Chowdhury, S.; Emelogu, A.; Marufuzzaman, M.; Nurre, S.G.; Bian, L. Drones for disaster response and relief operations: A continuous approximation model. Int. J. Prod. Econ. 2017, 188, 167–184. [Google Scholar] [CrossRef]
- Ma’sum, M.A.; Arrofi, M.K.; Jati, G.; Arifin, F.; Kurniawan, M.N.; Mursanto, P.; Jatmiko, W. Simulation of intelligent Unmanned Aerial Vehicle (UAV) For military surveillance. In Proceedings of the 2013 International Conference on Advanced Computer Science and Information Systems (ICACSIS), Sanur Bali, Indonesia, 28–29 September 2013; pp. 161–166. [Google Scholar] [CrossRef]
- Gargalakos, M. The role of unmanned aerial vehicles in military communications: Application scenarios, current trends, and beyond. J. Def. Model. Simul. 2024, 21, 313–321. [Google Scholar] [CrossRef]
- Mademlis, I.; Symeonidis, C.; Tefas, A.; Pitas, I. Vision-based drone control for autonomous UAV cinematography. Multimed. Tools Appl. 2024, 83, 25055–25083. [Google Scholar] [CrossRef]
- Pueyo, P.; Dendarieta, J.; Montijano, E.; Murillo, A.C.; Schwager, M. CineMPC: A Fully Autonomous Drone Cinematography System Incorporating Zoom, Focus, Pose, and Scene Composition. IEEE Trans. Robot. 2024, 40, 1740–1757. [Google Scholar] [CrossRef]
- Zhang, X.; Zhu, Y.; Wang, S. Unmanned aerial vehicles for touristry purpose-a comprehensive survey on its security and safety aspects. Int. J. Model. Identif. Control 2023, 43, 360–369. [Google Scholar] [CrossRef]
- Mubin, S.A.; Perumal, R.K.; Seelan, A. Development Framework for Virtual Reality and UAV Technologies for the Adoption of Sustainable Heritage and Cultural Virtual Tourism in Melaka, Malaysia. In Advances in Information Communication Technology and Computing; Goar, V., Kuri, M., Kumar, R., Senjyu, T., Eds.; Springer: Singapore, 2025; pp. 15–28. [Google Scholar]
- Guebsi, R.; Mami, S.; Chokmani, K. Drones in Precision Agriculture: A Comprehensive Review of Applications, Technologies, and Challenges. Drones 2024, 8, 686. [Google Scholar] [CrossRef]
- Agrawal, J.; Arafat, M.Y. Transforming Farming: A Review of AI-Powered UAV Technologies in Precision Agriculture. Drones 2024, 8, 664. [Google Scholar] [CrossRef]
- Roberts, N.B.; Ager, E.; Leith, T.; Lott, I.; Mason-Maready, M.; Nix, T.; Gottula, A.; Hunt, N.; Brent, C. Current summary of the evidence in drone-based emergency medical services care. Resusc. Plus 2023, 13, 100347. [Google Scholar] [CrossRef]
- Bhattacharya, S.; Varshney, S.; Singh, A. Elevating emergency care: Unleashing the potential of unmanned aerial vehicles in shaping the future of emergency medicine. Front. Disaster Emerg. Med. 2023, 1, 1289334. [Google Scholar] [CrossRef]
- Colajanni, G.; Daniele, P.; Nagurney, A. Centralized supply chain network optimization with UAV-based last mile deliveries. Transp. Res. Part C Emerg. Technol. 2023, 155, 104316. [Google Scholar] [CrossRef]
- Hartmann, K.; Steup, C. The vulnerability of UAVs to cyber attacks—An approach to the risk assessment. In Proceedings of the 2013 5th International Conference on Cyber Conflict (CYCON 2013), Tallinn, Estonia, 4–7 June 2013; IEEE: Piscataway, NJ, USA, 2013; pp. 1–23. [Google Scholar]
- Goward, D.A. Mass GPS Spoofing Attack in Black Sea? 2017. Available online: https://maritime-executive.com/editorials/mass-gps-spoofing-attack-in-black-sea (accessed on 20 October 2024).
- Jallal, C. Mysteries of the Middle East Gulf: Proxies, drones and spoofing. Riviera, 21 November 2019. [Google Scholar]
- Manesh, M.R.; Kenney, J.; Hu, W.C.; Devabhaktuni, V.K.; Kaabouch, N. Detection of GPS Spoofing Attacks on Unmanned Aerial Systems. In Proceedings of the 2019 16th IEEE Annual Consumer Communications & Networking Conference (CCNC), Las Vegas, NV, USA, 11–14 January 2019; pp. 1–6. [Google Scholar] [CrossRef]
- Restivo, R.D.; Dodson, L.C.; Wang, J.; Tan, W.; Liu, Y.; Wang, H.; Song, H. GPS Spoofing on UAV: A Survey. In Proceedings of the IEEE INFOCOM 2023—IEEE Conference on Computer Communications Workshops (INFOCOM WKSHPS), Hoboken, NJ, USA, 20 May 2023; pp. 1–6. [Google Scholar] [CrossRef]
- Khan, S.Z.; Mohsin, M.; Iqbal, W. On GPS spoofing of aerial platforms: A review of threats, challenges, methodologies, and future research directions. PeerJ Comput. Sci. 2021, 7, e507. [Google Scholar] [CrossRef]
- Zou, Q.; Huang, S.; Lin, F.; Cong, M. Detection of GPS spoofing based on UAV model estimation. In Proceedings of the IECON 2016—42nd Annual Conference of the IEEE Industrial Electronics Society, Florence, Italy, 23–26 October 2016; pp. 6097–6102. [Google Scholar] [CrossRef]
- Altaweel, A.; Mukkath, H.; Kamel, I. GPS Spoofing Attacks in FANETs: A Systematic Literature Review. IEEE Access 2023, 11, 55233–55280. [Google Scholar] [CrossRef]
- Chen, S.; Ni, S.; Lei, T.; Cheng, L.; Song, X. GNSS Spoofing Detection via the Intersection Angle between Two Directions of Arrival in a Single Rotating Antenna. Sensors 2024, 24, 1116. [Google Scholar] [CrossRef]
- Liang, C.; Miao, M.; Ma, J.; Yan, H.; Zhang, Q.; Li, X. Detection of global positioning system spoofing attack on unmanned aerial vehicle system. Concurr. Comput. Pract. Exp. 2022, 34, e5925. [Google Scholar] [CrossRef]
- Xiao, K.; Zhao, J.; He, Y.; Li, C.; Cheng, W. Abnormal behavior detection scheme of UAV using recurrent neural networks. IEEE Access 2019, 7, 110293–110305. [Google Scholar] [CrossRef]
- Sun, Y.; Yu, M.; Wang, L.; Li, T.; Dong, M. A deep-learning-based gps signal spoofing detection method for small UAVs. Drones 2023, 7, 370. [Google Scholar] [CrossRef]
- Feng, Z.; Guan, N.; Lv, M.; Liu, W.; Deng, Q.; Liu, X.; Yi, W. Efficient drone hijacking detection using two-step GA-XGBoost. J. Syst. Archit. 2020, 103, 101694. [Google Scholar] [CrossRef]
- Wang, S.; Wang, J.; Su, C.; Ma, X. Intelligent Detection Algorithm Against UAVs’ GPS Spoofing Attack. In Proceedings of the 2020 IEEE 26th International Conference on Parallel and Distributed Systems (ICPADS), Hong Kong, 2–4 December 2020; pp. 382–389. [Google Scholar] [CrossRef]
- Xue, N.; Niu, L.; Hong, X.; Li, Z.; Hoffaeller, L.; Pöpper, C. Deepsim: Gps spoofing detection on uavs using satellite imagery matching. In Proceedings of the 36th Annual Computer Security Applications Conference, Austin, TX, USA, 7–11 December 2020; pp. 304–319. [Google Scholar]
- Shafique, A.; Mehmood, A.; Elhadef, M. Detecting Signal Spoofing Attack in UAVs Using Machine Learning Models. IEEE Access 2021, 9, 93803–93815. [Google Scholar] [CrossRef]
- Alkadi, R.; Al-Ameri, S.; Shoufan, A.; Damiani, E. Identifying Drone Operator by Deep Learning and Ensemble Learning of IMU and Control Data. IEEE Trans. Hum.-Mach. Syst. 2021, 51, 451–462. [Google Scholar] [CrossRef]
- Alanazi, A. SSRL-UAVs: A Self-Supervised Deep Representation Learning Approach for GPS Spoofing Attack Detection in Small Unmanned Aerial Vehicles. Drones 2024, 8, 515. [Google Scholar] [CrossRef]
- Cengiz, K.; Lipsa, S.; Dash, R.K.; Ivković, N.; Konecki, M. A Novel Intrusion Detection System Based on Artificial Neural Network and Genetic Algorithm With a New Dimensionality Reduction Technique for UAV Communication. IEEE Access 2024, 12, 4925–4937. [Google Scholar] [CrossRef]
- Waqas, M.; Humphries, U.W. A critical review of RNN and LSTM variants in hydrological time series predictions. MethodsX 2024, 13, 102946. [Google Scholar] [CrossRef] [PubMed]
- Albadr, M.A.; Tiun, S.; Ayob, M.; AL-Dhief, F. Genetic Algorithm Based on Natural Selection Theory for Optimization Problems. Symmetry 2020, 12, 1758. [Google Scholar] [CrossRef]
- Aissou, G. A DATASET for GPS Spoofing Detection on Unmanned Aerial System. Mendeley Data 2022, V3. [Google Scholar] [CrossRef]
- Yu, Y.; Si, X.; Hu, C.; Zhang, J. A review of recurrent neural networks: LSTM cells and network architectures. Neural Comput. 2019, 31, 1235–1270. [Google Scholar] [CrossRef]
- Immanuel, S.D.; Chakraborty, U.K. Genetic Algorithm: An Approach on Optimization. In Proceedings of the 2019 International Conference on Communication and Electronics Systems (ICCES), Coimbatore, India, 17–19 July 2019; pp. 701–708. [Google Scholar] [CrossRef]
- Jiang, Z. A comparative evaluation of machine learning algorithms for network anomaly detection. Appl. Comput. Eng. 2023, 19, 234–240. [Google Scholar] [CrossRef]
- Kafrawy, P.E.; Fathi, H.; Qaraad, M.; Kelany, A.K.; Chen, X. An Efficient SVM-Based Feature Selection Model for Cancer Classification Using High-Dimensional Microarray Data. IEEE Access 2021, 9, 155353–155369. [Google Scholar] [CrossRef]
- Aria, M.; Cuccurullo, C.; Gnasso, A. A comparison among interpretative proposals for Random Forests. Mach. Learn. Appl. 2021, 6, 100094. [Google Scholar] [CrossRef]
- Zhang, Y.; Fill, H.D. TS-GRU: A Stock Gated Recurrent Unit Model Driven via Neuro-Inspired Computation. Electronics 2024, 13, 4659. [Google Scholar] [CrossRef]
- Carreras, M.; Deriu, G.; Raffo, L.; Benini, L.; Meloni, P. Optimizing temporal convolutional network inference on fpga-based accelerators. IEEE J. Emerg. Sel. Top. Circuits Syst. 2020, 10, 348–361. [Google Scholar] [CrossRef]
- Bibi, U.; Mazhar, M.; Sabir, D.; Fasih Uddin Butt, M.; Hassan, A.; Ali Ghazanfar, M.; Ali Khan, A.; Abdul, W. Advances in Pruning and Quantization for Natural Language Processing. IEEE Access 2024, 12, 139113–139128. [Google Scholar] [CrossRef]
- Liu, H.; Luo, Q.; Shao, M.; Pan, J.S.; Li, J. Joint Channel Pruning and Quantization-Based CNN Network Learning with Mobile Computing-Based Image Recognition. Wirel. Commun. Mob. Comput. 2021, 2021, 9310558. [Google Scholar] [CrossRef]
- Saha, S.S.; Sandha, S.S.; Srivastava, M. Machine Learning for Microcontroller-Class Hardware: A Review. IEEE Sens. J. 2022, 22, 21362–21390. [Google Scholar] [CrossRef]
- McEnroe, P.; Wang, S.; Liyanage, M. A Survey on the Convergence of Edge Computing and AI for UAVs: Opportunities and Challenges. IEEE Internet Things J. 2022, 9, 15435–15459. [Google Scholar] [CrossRef]
- Chen, F.; Li, S.; Han, J.; Ren, F.; Yang, Z. Review of lightweight deep convolutional neural networks. Arch. Comput. Methods Eng. 2024, 31, 1915–1937. [Google Scholar] [CrossRef]
- Gholami, A.; Kim, S.; Dong, Z.; Yao, Z.; Mahoney, M.W.; Keutzer, K. A survey of quantization methods for efficient neural network inference. In Low-Power Computer Vision; Chapman and Hall/CRC: Boca Raton, FL, USA, 2022; pp. 291–326. [Google Scholar] [CrossRef]
- Carvalho, G.; Cabral, B.; Pereira, V.; Bernardino, J. Computation offloading in Edge Computing environments using Artificial Intelligence techniques. Eng. Appl. Artif. Intell. 2020, 95, 103840. [Google Scholar] [CrossRef]
- Lin, L.; Liao, X.; Jin, H.; Li, P. Computation Offloading Toward Edge Computing. Proc. IEEE 2019, 107, 1584–1607. [Google Scholar] [CrossRef]
- Xu, X.; Li, H.; Li, Z.; Zhou, X. Safe: Synergic Data Filtering for Federated Learning in Cloud-Edge Computing. IEEE Trans. Ind. Inform. 2023, 19, 1655–1665. [Google Scholar] [CrossRef]
- Hernández, D.; Cecilia, J.M.; Cano, J.C.; Calafate, C.T. Flood Detection Using Real-Time Image Segmentation from Unmanned Aerial Vehicles on Edge-Computing Platform. Remote Sens. 2022, 14, 223. [Google Scholar] [CrossRef]
- Wang, G.; Gu, C.; Li, J.; Wang, J.; Chen, X.; Zhang, H. Heterogeneous Flight Management System (FMS) Design for Unmanned Aerial Vehicles (UAVs): Current Stages, Challenges, and Opportunities. Drones 2023, 7, 380. [Google Scholar] [CrossRef]
- Wang, J.; Jia, R.; Liang, J.; She, C.; Xu, Y.P. Evaluation of a small drone performance using fuel cell and battery; Constraint and mission analyzes. Energy Rep. 2021, 7, 9108–9121. [Google Scholar] [CrossRef]
- Foudeh, H.A.; Luk, P.C.K.; Whidborne, J.F. An Advanced Unmanned Aerial Vehicle (UAV) Approach via Learning-Based Control for Overhead Power Line Monitoring: A Comprehensive Review. IEEE Access 2021, 9, 130410–130433. [Google Scholar] [CrossRef]
- Blakeney, C. Reducing Training Cost and Improving Inference Speed Through Neural Network Compression; Texas State University: San Marcos, TX, USA, 2023. [Google Scholar]













| Study | Algorithm/Model | Features/Techniques | Dataset | Accuracy | Key Strengths | Limitations |
|---|---|---|---|---|---|---|
| Xiao et al. [27] | LSTM-RNN | Abnormal behavior detection | Real-world GPS data | 98% | High reliability in real time | Limited adaptability to dynamic environments |
| Sun et al. [28] | PCA-CNN-LSTM | Feature extraction via PCA and a CNN for local data and LSTM for sequential data | Simulated GPS dataset | 99.49% | Comprehensive multi-layered architecture | High computational cost |
| Feng et al. [29] | GA-XGBoost | Genetic Algorithm for optimization and XGBoost for classification | Embedded board with sensors | 96.3% | Shorter response time | Specific to non-hijacked drones |
| Wang et al. [30] | LSTM + Trajectory Prediction | Flight data prediction and predefined trajectories | Flight path dataset | 78% | Effective trajectory-based detection | Moderate detection ratio and higher time cost |
| Xue et al. [31] | Deep-SIM | Real-time image comparison with satellite imagery | Sat-UAV dataset | 95% | No GPS infrastructure modification | Relies on external satellite imagery |
| Shafique et al. [32] | KNN + SVM | Signal grouping into spoofed/authentic and nearest neighbor clustering | Test GPS signal dataset | 99.5% | High model validity | Dataset-specific and limited generalizability |
| Alkadi et al. [33] | LSTM | Continuous authentication | Drone system dataset | 73% | Demonstrates feasibility | Low detection accuracy |
| Alanazi et al. [34] | Self-Supervised Learning | Hybrid self-supervised and transfer learning approach | Validation dataset | 79% | Combines multiple learning paradigms | Moderate accuracy and limited robustness |
| Cengiz et al. [35] | ANN + GA | Artificial neural networks optimized with Genetic Algorithms | Simulated environmental data | +6% (improv.) | Improved prediction accuracy | Incremental improvement and no real-time validation |
Disclaimer/Publisher’s Note: The statements, opinions and data contained in all publications are solely those of the individual author(s) and contributor(s) and not of MDPI and/or the editor(s). MDPI and/or the editor(s) disclaim responsibility for any injury to people or property resulting from any ideas, methods, instructions or products referred to in the content. |
© 2025 by the authors. Licensee MDPI, Basel, Switzerland. This article is an open access article distributed under the terms and conditions of the Creative Commons Attribution (CC BY) license (https://creativecommons.org/licenses/by/4.0/).
Share and Cite
Al-Sabbagh, A.; El-Bokhary, A.; El-Koussa, S.; Jaber, A.; Elkhodr, M. Enhancing UAV Security Against GPS Spoofing Attacks Through a Genetic Algorithm-Driven Deep Learning Framework. Information 2025, 16, 115. https://doi.org/10.3390/info16020115
Al-Sabbagh A, El-Bokhary A, El-Koussa S, Jaber A, Elkhodr M. Enhancing UAV Security Against GPS Spoofing Attacks Through a Genetic Algorithm-Driven Deep Learning Framework. Information. 2025; 16(2):115. https://doi.org/10.3390/info16020115
Chicago/Turabian StyleAl-Sabbagh, Abdallah, Aya El-Bokhary, Sana El-Koussa, Abdulrahman Jaber, and Mahmoud Elkhodr. 2025. "Enhancing UAV Security Against GPS Spoofing Attacks Through a Genetic Algorithm-Driven Deep Learning Framework" Information 16, no. 2: 115. https://doi.org/10.3390/info16020115
APA StyleAl-Sabbagh, A., El-Bokhary, A., El-Koussa, S., Jaber, A., & Elkhodr, M. (2025). Enhancing UAV Security Against GPS Spoofing Attacks Through a Genetic Algorithm-Driven Deep Learning Framework. Information, 16(2), 115. https://doi.org/10.3390/info16020115

