Social Media Influencers: Customer Attitudes and Impact on Purchase Behaviour
Abstract
1. Introduction
- The heightened ambiguity and complexity of the current economic landscape rapidly alter customer needs, preferences, and purchasing habits. For instance, during economic recessions, consumers may prioritize only essential goods and services, indicating a shift in preferences and a reduced willingness to spend [7].
- The advancements in modern technologies, including virtual reality, live-streaming, and mobile applications, have the potential to improve the methods and platforms used by digital influencers as advertising tools [8].
- The array of methods for customer satisfaction research has been broadened with the introduction of big data, sentiment analysis, multi-criteria decision-making methods, fuzzy logic, neural networks, and their combinations [9,10]. These new analytical capabilities facilitate the discovery of new dependencies in influencer marketing data.
- Create a conceptual framework that enables the systematic analysis of consumer data and the uncovering of hidden relationships in customer attitudes towards digital influencers.
- Arrange and collect a customer dataset on customer experiences and preferences in social media marketing (including socio-economic indicators, respondents’ perceptions regarding digital influencers, and specific issues).
- Identify the key factors affecting the buying intentions generated by online influencers and propose methods for their impact determination, based on a review of previous research.
- Develop and validate mathematical models based on factors recognized in the previous task and compare them to those sourced from similar studies that were conducted previously.
2. State-of-the-Art Review of Influencer Marketing
2.1. Key Features and Taxonomy of Social Media Influencers
- Growing reliance on video materials: Influencers focus on creating high-quality videos, especially short video forms on platforms like TikTok and Instagram. These formats are appealing, even to users with short attention spans. Additionally, the platforms’ algorithms promote viral content and amplify the popularity of these videos.
- Social commerce: The integration of e-commerce and social media platforms is growing rapidly. Users can discover, shop, and purchase products directly from social media platforms like Facebook Marketplace, Pinterest and TikTok, which offer e-commerce features.
- Diversification of platforms: Influencers expand their content presence across various platforms to reach different audiences. This approach ensures that influencers connect with their followers, regardless of their preferred online spaces.
- Virtual influencers and AI: The rise of AI-generated influencers is an emerging trend because these influencers offer an innovative approach to brand collaborations. However, this format can lead to a lack of sincerity in interactions with the audience and decrease the level of users’ trust and engagement with virtual personalities.
- Data-driven influencer marketing: Intensified competition among social media influencers necessitates the implementation of data-driven influencer marketing. Brands now rely on data analytics and AI to pinpoint the most suitable influencers for their campaigns. These data-driven decisions not only lead to measurable results but also yield more effective partnerships.
2.2. Assessing Online Influencers
2.2.1. Marketing Metrics
2.2.2. Compound Indices
2.2.3. Theoretical Models
3. Related Work
3.1. Customer Attitudes towards the Role of Influencer Recommendations on Purchase Intention and Its Measurement
3.2. Comparison of Existing Models of User Attitudes towards Social Media Influencers
3.3. Main Factors Affecting Consumer Attitudes towards Social Media Influencers and their Impact on Buying Decisions
3.3.1. Convenience
3.3.2. Interactivity
3.3.3. Source Credibility
- (a)
- Attractiveness
- (b)
- Expertise
- (c)
- Trustworthiness
3.3.4. Attitude towards Social Media Influencers
3.3.5. Attitude towards Brand, Product, or Service
3.3.6. Purchase Intention
4. Research Methodology
4.1. Questionnaire Design and Data Collection
4.2. Questionnaire Measurements and Scales
4.3. Data Analysis Methods
5. Data Analysis
- Customers’ Data Collection
- Data storage
- Data encoding
- Data preprocessing
- Statistical analysis
- Main Characteristics of Respondents in the Sample
- Feature selection
5.1. Clustering
5.2. Sentiment Analysis
5.3. SEM Model of Customer Attitude and Purchase Intention towards Digital Influencers
5.3.1. Validity and Reliability
5.3.2. Factor Loadings
5.3.3. Indicator Multicollinearity
5.3.4. Reliability Analysis
5.3.5. Construct Validity
5.3.6. Convergent Validity
5.3.7. Discriminant Validity
5.3.8. Fornell and Larker Criterion
5.3.9. Cross-Loadings
5.3.10. Heterotrait–Monotrait Ratio (HTMT)
5.3.11. Path Coefficients and Evaluation of the Structural Model—Hypotheses Testing
5.4. Other Models of Customer Attitudes towards Social Media Influencers
6. Conclusions and Future Research
- An online survey was conducted to gather data on customer perceptions and attitudes towards social media influencers. A demographic analysis of the survey data revealed that the majority of respondents (98%) resided in urban areas, with 60% being under 40 years old, and 74% being female. Nearly all respondents (96%) reported using social media daily. In terms of education, the respondents were evenly distributed between high school and higher educational levels (bachelor’s, master’s, or doctoral studies). Analysis of customer sentiment in their opinions showed that a majority (66%) expressed positive attitudes towards social media influencers as a convenient tool for online marketing. Only a quarter (25%) of the respondents did not have favourite influencers.
- The customers were grouped into two statistically significant clusters. The first cluster consisted of respondents who reported higher levels of satisfaction in perceived convenience, satisfaction in social media influencer activities, satisfaction in products or services advertised, and perceived attractiveness. Conversely, the second cluster included those with a relatively low level of purchase intention, satisfaction with influencers’ experience, trustworthiness, and interactivity.
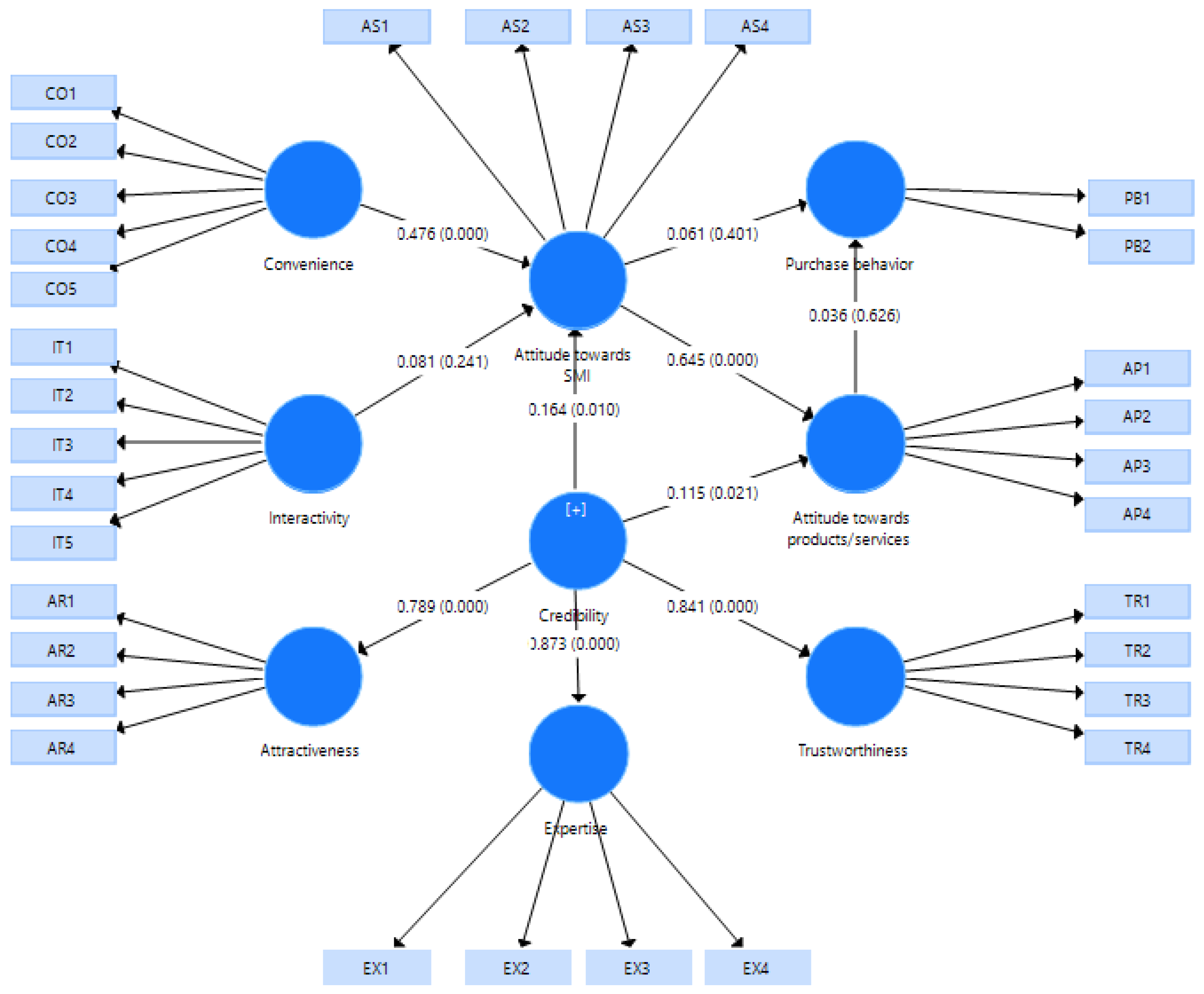
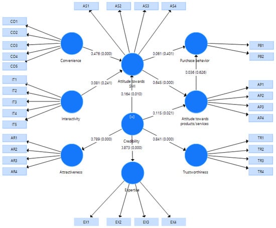
- There are statistically significant impacts of perceived convenience (H1) and source credibility (H3) on attitudes towards influencers.
- There are statistically significant effects of perceived source credibility (H4) and attitude towards influencers (H5) on attitudes towards products or services.
- There are no statistically significant consequences of perceived interactivity (H2) on customer attitudes towards influencers.
- There are no statistically significant dependencies of attitudes towards influencers (H6), attitudes towards products/services (H7), and purchase intention.
- Additionally, our analysis of the hypothesis H8 indicated that customers’ attitudes and purchase behaviour were not significantly affected by demographic factors such as age, gender, educational level, and place of residence. The only factor found to have a significant negative mediating effect on customers’ attitudes towards social media influencers was their educational level.
- (1)
- Increasing the participant pool in our survey to encompass additional participants, including the unexplored behaviours of Generation Alpha;
- (2)
- Examining not only the direct relationships between variables but also their indirect effects in the context of SEM, while understanding the overall impact of one variable on another;
- (3)
- Comparing our results with similar studies from other countries, with a focus on the spread of social media influencer marketing and the moderation effect of different socio-economic indicators such as income and region;
- (4)
- Exploring the changes and evolution of social media marketing in a post-COVID-19 environment.
Author Contributions
Funding
Institutional Review Board Statement
Informed Consent Statement
Data Availability Statement
Acknowledgments
Conflicts of Interest
References
- Kotler, P.; Kartajaya, H.; Setiawan, I. Marketing 4.0: Moving from Traditional to Digital, 1st ed.; Wiley: Hoboken, NJ, USA, 2016; 208p. [Google Scholar]
- Babson. What is Influencer Marketing? An Industry on the Rise. Available online: https://entrepreneurship.babson.edu/what-is-influencer-marketing (accessed on 30 April 2024).
- Francisco, E.; Fardos, N.; Bhatt, A.; Bizel, G. Impact of the COVID-19 Pandemic on Instagram and Influencer Marketing. Int. J. Mark. Stud. 2021, 13, 20–35. [Google Scholar] [CrossRef]
- Dimitrova, T.; Ilieva, I. Consumption behaviour towards branded functional beverages among gen Z in post-COVID-19 times: Exploring antecedents and mediators. Behav. Sci. 2023, 13, 670. [Google Scholar] [CrossRef] [PubMed]
- Statista. Influencer Marketing Market Size Worldwide from 2016 to 2024. Available online: https://www.statista.com/statistics/1092819/global-influencer-market-size (accessed on 30 April 2024).
- Influencer Marketing Hub. The State of Influencer Marketing 2024: Benchmark Report. Available online: https://influencermarketinghub.com/influencer-marketing-benchmark-report/ (accessed on 30 April 2024).
- Loxton, M.; Truskett, R.; Scarf, B.; Sindone, L.; Baldry, G.; Zhao, Y. Consumer behaviour during crises: Preliminary research on how coronavirus has manifested consumer panic buying, herd mentality, changing discretionary spending and the role of the media in influencing behaviour. J. Risk Financ. Manag. 2020, 13, 166. [Google Scholar] [CrossRef]
- Nguyen, T.M.; Le, D.; Quach, S.; Thaichon, P.; Ratten, V. The current trends and future direction of digital and relationship marketing: A business perspective. In Developing Digital Marketing: Relationship Perspectives; Thaichon, P., Ratten, V., Eds.; Emerald Publishing Limited: Bingley, UK, 2021; pp. 191–200. [Google Scholar]
- Kitsios, F.; Kamariotou, M.; Karanikolas, P.; Grigoroudis, E. Digital marketing platforms and customer satisfaction: Identifying eWOM using big data and text mining. Appl. Sci. 2021, 11, 8032. [Google Scholar] [CrossRef]
- Siregar, V.M.M.; Sinaga, K.; Sirait, E.; Manalu, A.S.; Yunus, M. Classification of Customer Satisfaction through Machine Learning: An Artificial Neural Network Approach. Internet Things Artif. Intell. J. 2023, 3, 273–282. [Google Scholar] [CrossRef]
- Gómez, A.R. Digital Fame and Fortune in the age of Social Media: A Classification of social media influencers. aDRes. Rev. Int. Investig. Comun. 2019, 19, 8–29. [Google Scholar] [CrossRef]
- Leung, F.F.; Gu, F.F.; Palmatier, R.W. Online influencer marketing. J. Acad. Mark. Sci. 2022, 50, 226–251. [Google Scholar] [CrossRef]
- Dwivedi, Y.K.; Ismagilova, E.; Hughes, D.L.; Carlson, J.; Filieri, R.; Jacobson, J.; Jain, V.; Karjaluoto, H.; Kefi, H.; Krishen, A.S.; et al. Setting the future of digital and social media marketing research: Perspectives and research propositions. Int. J. Inf. Manag. 2021, 59, 102168. [Google Scholar] [CrossRef]
- Joshi, Y.; Lim, W.M.; Jagani, K.; Kumar, S. Social media influencer marketing: Foundations, trends, and ways forward. Electron. Commer. Res. 2023, 1–55. [Google Scholar] [CrossRef]
- Ouvrein, G.; Pabian, S.; Giles, D.; Hudders, L.; De Backer, C. The web of influencers. A marketing-audience classification of (potential) social media influencers. J. Mark. Manag. 2021, 37, 1313–1342. [Google Scholar] [CrossRef]
- Zabel, C. The Business of Influencing: Business Models of Social Media Influencers—A Literature Review. Nord. J. Media Manag. 2023, 4, 3–36. [Google Scholar] [CrossRef]
- Malinen, S.; Koivula, A. Influencers and targets on social media: Investigating the impact of network homogeneity and group identification on online influence. First Monday 2020, 4. [Google Scholar] [CrossRef]
- Oliveira, M.; Barbosa, R.; Sousa, A. The use of influencers in social media marketing. In Proceedings of the International Conference Marketing Technologies (ICMarkTech), Porto, Portugal, 27–29 November 2019; Springer: Singapore; pp. 112–124. [Google Scholar]
- Bellavista, P.; Foschini, L.; Ghiselli, N. Analysis of growth strategies in social media: The Instagram use case. In Proceedings of the IEEE 24th International Workshop on Computer Aided Modeling and Design of Communication Links and Networks (CAMAD), Limassol, Cyprus, 11–13 September 2019; pp. 1–7. [Google Scholar] [CrossRef]
- Dimitrieska, S.; Efremova, T. The effectiveness of the influencer marketing. Econ. Manag. 2021, 18, 109–118. [Google Scholar]
- Gräve, J.F. What KPIs are key? Evaluating performance metrics for social media influencers. Soc. Media Soc. 2019, 5, 2056305119865475. [Google Scholar] [CrossRef]
- Delbaere, M.; Michael, B.; Phillips, B.J. Social media influencers: A route to brand engagement for their followers. Psychol. Market. 2021, 38, 101–112. [Google Scholar] [CrossRef]
- Nguyen, T.H.; Le, H.A. The impact of social media on the efficiency of online business performance. Indian J. Financ. 2022, 16, 46–63. [Google Scholar] [CrossRef]
- Arora, A.; Bansal, S.; Kandpal, C.; Aswani, R.; Dwivedi, Y. Measuring social media influencer index-insights from Facebook, Twitter and Instagram. J. Retail. Consum. Serv. 2019, 49, 86–101. [Google Scholar] [CrossRef]
- Lee, J.A.; Eastin, M.S. Perceived authenticity of social media influencers: Scale development and validation. J. Res. Interact. Mark. 2021, 15, 822–841. [Google Scholar] [CrossRef]
- Zhuang, Y.B.; Li, Z.H.; Zhuang, Y.J. Identification of influencers in online social networks: Measuring influence considering multidimensional factors exploration. Heliyon 2021, 7, e06472. [Google Scholar] [CrossRef] [PubMed]
- ISO. Brand Evaluation. Available online: https://www.iso.org/standard/81739.html (accessed on 30 April 2024).
- Rogers, E.M. Diffusion of Innovations, 5th ed.; Free Press: New York, NY, USA, 2003; 576p. [Google Scholar]
- Devec, F.G.; Yildiz, T. Influencers in the Diffusion of Innovations and Their Channels: A Perspective for Millennials. In New Paradigms within the Communication Sciences; Başar, E.E., Bacaksız, P., Eds.; Cambridge Scholars Publishing: Newcastle upon Tyne, UK, 2021; pp. 95–115. [Google Scholar]
- Bandura, A.; Walters, R.H. Social Learning and Personality Development; Holt Rinehart and Winston: New York, NY, USA, 1963. [Google Scholar]
- Yoon, H.J.; Tourassi, G. Analysis of online social networks to understand information sharing behaviors through social cognitive theory. In Proceedings of the 2014 Biomedical Sciences and Engineering Conference, Oak Ridge, TN, USA, 6–8 May 2014; pp. 1–4. [Google Scholar] [CrossRef]
- Petty, R.E.; Cacioppo, J.T.; Petty, R.E.; Cacioppo, J.T. The elaboration likelihood model of persuasion. In Communication and Persuasion; Springer Series in Social Psychology; Springer: New York, NY, USA, 1986; pp. 1–24. [Google Scholar] [CrossRef]
- Erkli, Y.T. Social media influencers: The perspective of elaboration likelihood model. J. Acad. Tour. Stud. 2022, 3, 1–12. [Google Scholar] [CrossRef]
- Fishbein, M.; Ajzen, I. Belief, Attitude, Intention, and Behavior: An Introduction to Theory and Research; Addison-Wesley: Reading, MA, USA, 1975. [Google Scholar]
- Madden, T.J.; Ellen, P.S.; Ajzen, I. A comparison of the theory of planned behavior and the theory of reasoned action. Pers. Soc. Psychol. Bull. 1992, 18, 3–9. [Google Scholar] [CrossRef]
- Tiwari, A.; Kumar, A.; Kant, R.; Jaiswal, D. Impact of fashion influencers on consumers’ purchase intentions: Theory of planned behaviour and mediation of attitude. J. Fash. Mark. Manag. 2024, 28, 209–225. [Google Scholar] [CrossRef]
- Ohanian, R. Construction and validation of a scale to measure celebrity endorsers’ perceived expertise, trustworthiness, and attractiveness. J. Advert. 1990, 19, 39–52. [Google Scholar] [CrossRef]
- Breves, P.L.; Liebers, N.; Abt, M.; Kunze, A. The perceived fit between Instagram influencers and the endorsed brand: How influencer–brand fit affects source credibility and persuasive effectiveness. J. Advert. Res. 2019, 59, 440–454. [Google Scholar] [CrossRef]
- Lim, X.J.; Radzol, A.M.; Cheah, J.; Wong, M.W. The impact of social media influencers on purchase intention and the mediation effect of customer attitude. Asian J. Bus. Res. 2017, 7, 19–36. [Google Scholar] [CrossRef]
- Xiao, M.; Wang, R.; Chan-Olmsted, S. Factors affecting YouTube influencer marketing credibility: A heuristic-systematic model. J. Media Bus. Stud. 2018, 15, 188–213. [Google Scholar] [CrossRef]
- Chekima, B.; Chekima, F.Z.; Adis, A.A.A. Social media influencer in advertising: The role of attractiveness, expertise and trustworthiness. J. Econ. Bus. 2020, 3, 1507–1515. [Google Scholar] [CrossRef]
- Yuan, S.; Lou, C. How social media influencers foster relationships with followers: The roles of source credibility and fairness in parasocial relationship and product interest. J. Interact. Advert. 2020, 20, 133–147. [Google Scholar] [CrossRef]
- Pham, M.; Dang, T.Y.; Hoang, T.H.Y.; Tran, T.T.N.; Ngo, T.H.Q. The effects of online social influencers on purchasing behavior of generation Z: An empirical study in Vietnam. J. Asian Financ. Econ. Bus. 2021, 8, 179–190. [Google Scholar] [CrossRef]
- Ata, S.; Arslan, H.M.; Baydaş, A.; Pazvant, E. The effect of social media influencers’ credibility on consumer’s purchase intentions through attitude toward advertisement. ESIC Mark. 2022, 53, e280. [Google Scholar] [CrossRef]
- Ebrahimi, P.; Basirat, M.; Yousefi, A.; Nekmahmud, M.; Gholampour, A.; Fekete-Farkas, M. Social networks marketing and consumer purchase behavior: The combination of SEM and unsupervised machine learning approaches. Big Data Cogn. Comput. 2022, 6, 35. [Google Scholar] [CrossRef]
- Niloy, A.C.; Alam, J.B.; Alom, M.S. Influencer marketing: Factors influencing a customer’s purchase intention. Asian J. Bus. Environ. 2023, 13, 23–32. [Google Scholar]
- Ooi, K.B.; Lee, V.H.; Hew, J.J.; Leong, L.Y.; Tan, G.W.H.; Lim, A.F. Social media influencers: An effective marketing approach? J. Bus. Res. 2023, 160, 113773. [Google Scholar] [CrossRef]
- Al-Sous, N.; Almajali, D.; Alsokkar, A. Antecedents of social media influencers on customer purchase intention: Empirical study in Jordan. Int. J. Data Netw. Sci. 2023, 7, 125–130. [Google Scholar] [CrossRef]
- Coutinho, F.; Dias, A.; Pereira, L.F. Credibility of social media influencers: Impact on purchase intention. Hum. Technol. 2023, 19, 220–237. [Google Scholar] [CrossRef]
- Kelman, H.C. Processes of Opinion Change. Public Opin. Q. 1961, 25, 57–78. [Google Scholar] [CrossRef]
- Pornpitakpan, C. The Persuasiveness of Source Credibility: A Critical Review of Five Decades’ Evidence. J. Appl. Soc. Psychol. 2004, 34, 243–281. [Google Scholar] [CrossRef]
- Davis, F. A Technology Acceptance Model for Empirically Testing New End-User Information Systems: Theory and Results. Doctoral Dissertation, Sloan School of Management, Massachusetts Institute of Technology, Boston, MA, USA, 1986. [Google Scholar]
- Venkatesh, V.; Morris, M.G.; Davis, G.B.; Davis, F. User Acceptance of Information Technology: Toward a Unified View. MIS Q. 2003, 27, 425–478. [Google Scholar] [CrossRef]
- Wu, L. Understanding the Impact of Media Engagement on the Perceived Value and Acceptance of Advertising within Mobile Social Networks. J. Interact. Advert. 2016, 16, 59–73. [Google Scholar] [CrossRef]
- Rochman, H.N.; Kusumawati, E. Analysis of the influence of promotions, influencers, convenience, service quality and prices on the Tiktok application on purchasing decisions on the “Tiktok Shop” (Study on Accounting Students of Muhammadiyah University of Surakarta Class of 2019–2020). Int. J. Latest Res. Humanit. Soc. Sci. 2023, 6, 9–20. [Google Scholar]
- Rafaeli, S. From new media to communication. Sage Annu. Rev. Commun. Res. Adv. Commun. Sci. 1988, 16, 110–134. [Google Scholar]
- Jensen, J.F. ‘Interactivity’: Tracking a new concept in media and communication studies. Nord. Rev. 1998, 19, 185–204. [Google Scholar]
- Jun, S.; Yi, J. What makes followers loyal? The role of influencer interactivity in building influencer brand equity. J. Prod. Brand Manag. 2020, 29, 803–814. [Google Scholar] [CrossRef]
- ur Rehman, H.I.; Parvaiz, S.; Shakeel, M.A.; Iqbal, H.K.; Zainab, U. Impact of Social Media Influencer Interactivity and Authenticity on Impulsive Buying Behaviour: Mediating Role of Attitude and Brand Attachment. J. Policy Res. 2023, 9, 1. [Google Scholar] [CrossRef]
- Hovland, C.I.; Weiss, W. The Influence of Source Credibility on Communication Effectiveness. Public Opin. Q. 1952, 15, 635. [Google Scholar] [CrossRef]
- Hovland, C.I.; Janis, I.L.; Kelley, H.H. Communication and Persuasion; Yale University Press: New Haven, CT, USA, 1953. [Google Scholar]
- McGuire, W.J. Attitudes and attitude change. In The Handbook of Social Psychology, 3rd ed.; Lindzey, G., Aronson, E., Eds.; Random House: New York, NY, USA, 1985; Volume 2, pp. 233–346. [Google Scholar]
- Wiedmann, K.P.; Von Mettenheim, W. Attractiveness, trustworthiness and expertise–social influencers’ winning formula? J. Prod. Brand Manag. 2020, 30, 707–725. [Google Scholar] [CrossRef]
- Nafees, L.; Cook, C.M.; Nikolov, A.N.; Stoddard, J.E. Can social media influencer (SMI) power influence consumer brand attitudes? The mediating role of perceived SMI credibility. Digit. Bus. 2021, 1, 100008. [Google Scholar] [CrossRef]
- Masuda, H.; Han, S.H.; Lee, J. Impacts of influencer attributes on purchase intentions in social media influencer marketing: Mediating roles of characterizations. Technol. Forecast. Soc. Change 2022, 174, 121246. [Google Scholar] [CrossRef]
- Lu, H.-H.; Chen, C.-F. How do influencers’ characteristics affect followers’ stickiness and well-being in the social media context? J. Serv. Mark. 2023, 37, 1046–1058. [Google Scholar] [CrossRef]
- Ajzen, I.; Fishbein, M. Attitudes and the Attitude-Behavior Relation: Reasoned and Automatic Processes. Eur. Rev. Soc. Psychol. 2000, 11, 1–33. [Google Scholar] [CrossRef]
- Hudson, S.; Elliott, C. Measuring the impact of product placement on children using digital brand integration. J. Food Prod. Mark. 2013, 19, 176–200. [Google Scholar] [CrossRef]
- Howard, J.A.; Sheth, J.N. The Theory of Buyer Behavior; Wiley: New York, NY, USA, 1969; 458p. [Google Scholar]
- Spears, N.; Singh, S.N. Measuring Attitude toward the Brand and Purchase Intentions. J. Curr. Issues Res. Advert. 2004, 26, 53–66. [Google Scholar] [CrossRef]
- Nguyen, C.; Nguyen, T.; Luu, V. Relationship between influencer marketing and purchase intention: Focusing on Vietnamese gen Z consumers. Indep. J. Manag. Prod. 2022, 13, 810–828. [Google Scholar] [CrossRef]
- Silvera, D.H.; Austad, B. Factors predicting the effectiveness of celebrity endorsement advertisements. Eur. J. Mark. 2004, 38, 1509–1526. [Google Scholar] [CrossRef]
- Munnukka, J.; Uusitalo, O.; Toivonen, H. Credibility of a peer endorser and advertising effectiveness. J. Consum. Mark. 2016, 33, 182–192. [Google Scholar] [CrossRef]
- France, C.; Grace, D.; Merrilees, B.; Miller, D. Customer brand co-creation behavior: Conceptualization and empirical validation. Mark. Intell. Plan. 2018, 36, 334–348. [Google Scholar] [CrossRef]
- Cheung, R.; Lam, A.Y.C.; Lau, M.M. Drivers of green product adoption: The role of green perceived value, green trust and perceived quality. J. Glob. Sch. Mark. 2015, 25, 232–245. [Google Scholar] [CrossRef]
- Ilieva, G.; Yankova, T.; Ruseva, M.; Dzhabarova, Y.; Klisarova-Belcheva, S.; Bratkov, M. Social Media Influencers: Exploring User Attitudes and Purchase Behavior. Mendeley Data 2024. [Google Scholar] [CrossRef]
- Beran, T.N.; Violato, C. Structural Equation Modeling in Medical Research: A Primer. BMC Res. Notes 2010, 3, 267. [Google Scholar] [CrossRef] [PubMed]
- Statista. Average amount of Hours Spent per Day on Social Media Worldwide as of November 2021, by Generation. Available online: https://www.statista.com/statistics/1314973/global-daily-time-spent-on-social-media-networks-generation/ (accessed on 30 April 2024).
- Kantarmedia. Followers of Social Media Influencers. Available online: https://www.kantarmedia.com/news-and-resources/followers-of-social-media-influencers (accessed on 30 April 2024).
- Statista. Most Popular Social Networks Worldwide as of January 2024, Ranked by Number of Monthly Active Users. Available online: https://www.statista.com/statistics/272014/global-social-networks-ranked-by-number-of-users/ (accessed on 30 April 2024).
- Ringle, C.M.; Wende, S.; Becker, J.-M. SmartPLS 4; SmartPLS GmbH: Bönningstedt, Germany, 2024. [Google Scholar]
- Pett, M.A.; Lackey, N.R.; Sullivan, J.J. Making Sense of Factor Analysis: The Use of Factor Analysis for Instrument Development in Health Care Research; Sage Publications: Thousand Oaks, CA, USA, 2003; 368p. [Google Scholar]
- Hair, J.F., Jr.; Black, W.C.; Babin, B.J.; Andreson, R.E. Multivariate Data Analysis, 7th ed.; Pearson: Edinburgh, UK, 2014. [Google Scholar]
- Fornell, C.; Bookstein, F.L. Two Structural Equation Models: LISREL and PLS Applied to Consumer Exit-voice Theory. J. Mark. Res. 1982, 19, 440–452. [Google Scholar] [CrossRef]








| Reference | Utilized Algorithm | Evaluation Metrics (Number) | Statistically Significant Factors (Number) | R2 |
|---|---|---|---|---|
| Lim et al. (2017) [39] | PLS-SEM | Source credibility, Source attractiveness, Product match-up, Meaning transfer (4) → Customer attitude → Purchase intention | Source attractiveness, Product match-up, Meaning transfer (3) | 0.490; 0.708 |
| Xiao et al. (2018) [40] | PLS-SEM | Expertise, Trustworthiness, Likeability, Homophily, Social advocacy, Interactivity, Argument quality, Involvement, Knowledge (9) → Brand attitude | Trustworthiness, Social advocacy, Argument quality, Involvement (4) | –; N/A |
| Chekima et al. (2020) [41] | PLS-SEM | Attractiveness, Expertise, Trustworthiness (3) → Ad attitude, Product attitude, Purchase intention | Attractiveness, Expertise, Trustworthiness (3) | 0.514, 0.558; 0.671 |
| Yuan et al. (2020) [42] | PLS-SEM | Attractiveness, Expertise, Trustworthiness, Similarity, Distributive, Procedural, Interpersonal and Informational fairness (8) → Parasocial relationship → Purchase interest | Expertise, Similarity, Procedural fairness, Interpersonal fairness (4) | 0.740; 0.530 |
| Pham et al. (2021) [43] | PLS-SEM | Attractiveness, Expertise, Trustworthiness → Argument quality, Perceived usefulness and Social influence (9) → Attitude → Purchasing behaviour | Attractiveness, Expertise, Trustworthiness (9) | 0.571; 0.501 |
| Ata et al. (2022) [44] | PLS-SEM | Attractiveness, Expertise, Trustworthiness (3) → Attitude → Purchase intention | Attractiveness, Expertise, Trustworthiness (3) | 0.765; N/A |
| Ebrahimi et al. (2022) [45] | PLS-SEM, k-means | Entertainment, Customization, Interaction, Word of mouth, Trend (5) → Customer purchase behaviour | Entertainment, Customization, Interaction, Word of mouth, Trend (5) | N/A; 0.841 |
| Niloy et al. (2023) [46] | MLR | Source credibility, Source attractiveness, Product match-up, Source familiarity (4) → Attitude → Purchase intention | Source attractiveness, Product match-up, Source familiarity (3) | 0.527; 0.653 |
| Ooi et al. (2023) [45] | PLS-SEM | Convenience, Interactivity, Source credibility (Attractiveness, Expertise, Trustworthiness) (5) → Attitude towards SMI, Attitude towards the product or service → Purchase intention | Convenience, Interactivity, Attractiveness, Expertise, Trustworthiness (5) | 0.745, 0.776; 0.484 |
| Al-Sous et al. (2023) [48] | PLS-SEM | Information quality, Trustworthiness (2) → Attitude towards a brand → Influence purchase intentions | Information quality, Trustworthiness (2) | –; – |
| Coutinho et al. (2023) [49] | PLS-SEM | Attractiveness, Expertise, Trustworthiness → Brand equity (4) → Customer purchase intention | Attractiveness, Brand equity (2) | 0.623; 0.811 |
| Variables of the Sample | No. of Consumers | Percentage (%) | |
|---|---|---|---|
| 1. Gender | Male | 99 | 26.3 |
| Female | 277 | 73.7 | |
| 2. Age | Under 20 | 88 | 23.4 |
| Between 21 and 30 | 183 | 48.7 | |
| Between 31 and 40 | 42 | 11.2 | |
| Between 41 and 50 | 50 | 13.3 | |
| Over 50 | 13 | 3.5 | |
| 3. Place of residence | City | 241 | 64.1 |
| Town | 127 | 33.8 | |
| Village | 8 | 2.1 | |
| 4. Municipality | - | - | |
| 5. Monthly income per household member | Less than BGN 1320 | 141 | 37.5 |
| More than BGN 1320 | 235 | 62.5 | |
| 6. Education | High school | 191 | 50.8 |
| Bachelor | 119 | 31.6 | |
| Master | 61 | 16.2 | |
| PhD | 5 | 1.3 | |
| 7. Experience with social media | Less than 3 years | 31 | 8.2 |
| 3 to 5 years | 47 | 12.5 | |
| More than 5 years | 298 | 79.3 | |
| 8. Frequency of use of social media | Less than once a week | 3 | 0.8 |
| Once or twice a week | 1 | 0.3 | |
| Several times a week | 10 | 2.7 | |
| Once or twice a day | 40 | 10.6 | |
| Several times a day | 241 | 64.1 | |
| Several times an hour | 81 | 21.5 | |
| 9. Number of influencers that you follow on social media | Less than 10 | 184 | 48.9 |
| 10 to 20 | 99 | 26.3 | |
| 20 to 30 | 44 | 11.7 | |
| More than 30 | 49 | 13.0 | |
| CO1 | CO2 | CO3 | CO4 | CO5 | IT1 | IT2 | IT3 | IT4 | |
|---|---|---|---|---|---|---|---|---|---|
| Cluster #1 | 4.222 | 4.263 | 3.931 | 4.186 | 4.195 | 2.829 | 2.850 | 2.868 | 3.015 |
| Cluster #2 | 2.000 | 1.976 | 1.976 | 1.929 | 1.714 | 1.762 | 1.738 | 1.714 | 1.738 |
| Difference | 2.222 | 2.287 | 1.955 | 2.257 | 2.480 | 1.067 | 1.112 | 1.154 | 1.277 |
| IT5 | AR1 | AR2 | AR3 | AR4 | EX1 | EX2 | EX3 | EX4 | |
| Cluster #1 | 2.590 | 3.084 | 3.210 | 3.575 | 3.027 | 2.668 | 2.545 | 2.249 | 2.695 |
| Cluster #2 | 1.643 | 1.810 | 1.786 | 1.762 | 1.976 | 1.667 | 1.595 | 1.762 | 1.595 |
| Difference | 0.947 | 1.274 | 1.424 | 1.813 | 1.051 | 1.001 | 0.950 | 0.487 | 1.099 |
| TR1 | TR2 | TR3 | TR4 | AS1 | AS2 | AS3 | AS4 | AP1 | |
| Cluster #1 | 2.302 | 2.356 | 2.458 | 2.605 | 3.880 | 3.760 | 3.808 | 3.539 | 3.671 |
| Cluster #2 | 1.714 | 1.714 | 1.595 | 1.690 | 1.810 | 1.667 | 1.762 | 1.714 | 1.738 |
| Difference | 0.588 | 0.642 | 0.863 | 0.914 | 2.071 | 2.094 | 2.046 | 1.825 | 1.933 |
| AP2 | AP3 | AP4 | PB1 | PB2 | |||||
| Cluster #1 | 3.572 | 3.665 | 3.560 | 1.880 | 1.737 | ||||
| Cluster #2 | 1.762 | 1.833 | 1.905 | 1.548 | 1.476 | ||||
| Difference | 1.810 | 1.831 | 1.655 | 0.333 | 0.260 |
| Indicator Variable | Factor Loading | Indicator Variable | Factor Loading | Indicator Variable | Factor Loading |
|---|---|---|---|---|---|
| CO1 | 0.923 | EX2 | 0.906 | AS2 | 0.919 |
| CO3 | 0.891 | EX3 | 0.840 | AS3 | 0.912 |
| CO5 | 0.931 | EX4 | 0.802 | AS4 | 0.831 |
| AR1 | 0.878 | TR1 | 0.902 | AP1 | 0.934 |
| AR2 | 0.885 | TR2 | 0.909 | AP2 | 0.942 |
| AR3 | 0.883 | TR3 | 0.859 | AP4 | 0.921 |
| AR4 | 0.830 | TR4 | 0.854 | ||
| EX1 | 0.861 | AS1 | 0.894 |
| Factor | DG rho | CR | AVE | VIF |
|---|---|---|---|---|
| Convenience | 0.909 * | 0.939 * | 0.837 * | 1.080 * |
| Credibility | 0.911 * | 0.924 * | 0.526 * | 1.080 *, 1.132 * |
| Attractiveness | 0.895 * | 0.925 * | 0.756 * | 1.378 * |
| Expertise | 0.879 * | 0.914 * | 0.728 * | 2.019 * |
| Trustworthiness | 0.905 * | 0.933 * | 0.777 * | 2.008 * |
| Attitude towards social media influencers | 0.913 * | 0.938 * | 0.792 * | 1.132 * |
| Attitude towards products or services | 0.925 * | 0.953 * | 0.870 * |
| Factor | Attitude towards SMI | Attitude towards Products/Services | Attractiveness | Convenience | Credibility | Expertise | Trustworthiness |
|---|---|---|---|---|---|---|---|
| Attitude towards SMI | 0.890 | ||||||
| Attitude towards products/services | 0.684 | 0.933 | |||||
| Attractiveness | 0.403 | 0.363 | 0.869 | ||||
| Convenience | 0.550 | 0.478 | 0.377 | 0.915 | |||
| Credibility | 0.341 | 0.335 | 0.789 | 0.271 | 0.726 | ||
| Expertise | 0.253 | 0.295 | 0.484 | 0.194 | 0.873 | 0.853 | |
| Trustworthiness | 0.197 | 0.170 | 0.479 | 0.101 | 0.841 | 0.688 | 0.881 |
| Indicator Variable | Attitude towards SMI | Attitude towards Products/Services | Attractiveness | Convenience | Credibility | Expertise | Trustworthiness |
|---|---|---|---|---|---|---|---|
| AS1 | 0.894 | 0.601 | 0.356 | 0.507 | 0.299 | 0.214 | 0.174 |
| AS2 | 0.919 | 0.602 | 0.384 | 0.501 | 0.331 | 0.239 | 0.206 |
| AS3 | 0.912 | 0.636 | 0.346 | 0.52 | 0.262 | 0.185 | 0.121 |
| AS4 | 0.831 | 0.594 | 0.349 | 0.428 | 0.323 | 0.264 | 0.202 |
| AP1 | 0.641 | 0.934 | 0.367 | 0.489 | 0.318 | 0.264 | 0.150 |
| AP2 | 0.629 | 0.942 | 0.311 | 0.442 | 0.302 | 0.274 | 0.158 |
| AP3 | 0.642 | 0.921 | 0.336 | 0.406 | 0.317 | 0.287 | 0.167 |
| AR1 | 0.324 | 0.290 | 0.878 | 0.275 | 0.709 | 0.448 | 0.438 |
| AR2 | 0.291 | 0.289 | 0.885 | 0.335 | 0.719 | 0.439 | 0.476 |
| AR3 | 0.451 | 0.417 | 0.883 | 0.432 | 0.684 | 0.421 | 0.402 |
| AR4 | 0.341 | 0.265 | 0.830 | 0.266 | 0.627 | 0.369 | 0.343 |
| CO1 | 0.518 | 0.461 | 0.337 | 0.923 | 0.229 | 0.152 | 0.082 |
| CO3 | 0.457 | 0.387 | 0.357 | 0.891 | 0.269 | 0.199 | 0.110 |
| CO5 | 0.532 | 0.459 | 0.342 | 0.931 | 0.25 | 0.184 | 0.088 |
| EX1 | 0.301 | 0.317 | 0.445 | 0.202 | 0.765 | 0.861 | 0.599 |
| EX2 | 0.216 | 0.263 | 0.431 | 0.174 | 0.800 | 0.906 | 0.654 |
| EX3 | 0.109 | 0.155 | 0.345 | 0.093 | 0.703 | 0.840 | 0.559 |
| EX4 | 0.229 | 0.265 | 0.425 | 0.188 | 0.707 | 0.802 | 0.532 |
| TR1 | 0.142 | 0.114 | 0.387 | 0.052 | 0.756 | 0.633 | 0.902 |
| TR2 | 0.126 | 0.122 | 0.402 | 0.034 | 0.761 | 0.630 | 0.909 |
| TR3 | 0.199 | 0.174 | 0.439 | 0.126 | 0.736 | 0.570 | 0.859 |
| TR4 | 0.232 | 0.192 | 0.466 | 0.15 | 0.713 | 0.594 | 0.854 |
| Factor | Attitude towards SMI | Attitude towards Products/Services | Attractiveness | Convenience | Credibility | Expertise | Trustworthiness |
|---|---|---|---|---|---|---|---|
| Attitude towards SMI | |||||||
| Attitude towards products/services | 0.745 | ||||||
| Attractiveness | 0.449 | 0.399 | |||||
| Convenience | 0.604 | 0.521 | 0.42 | ||||
| Credibility | 0.377 | 0.365 | 0.884 | 0.303 | |||
| Expertise | 0.282 | 0.326 | 0.545 | 0.218 | 0.973 | ||
| Trustworthiness | 0.219 | 0.187 | 0.532 | 0.115 | 0.923 | 0.773 |
| Hypothesis | Sample Mean | SD | t Statistics | p-Values | R2 | Q2 | |
|---|---|---|---|---|---|---|---|
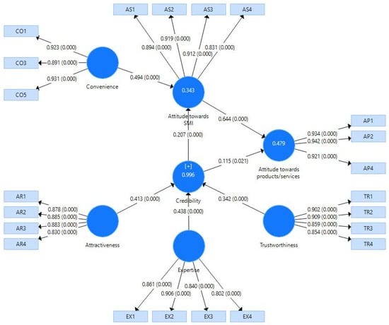
| Attitude towards SMI → Attitude towards products/services | 0.494 | 0.497 | 0.055 | 8.910 | 0.000 | 0.343 | 0.268 |
| Attractiveness → Credibility | 0.207 | 0.202 | 0.050 | 4.117 | 0.000 | ||
| Convenience → Attitude towards SMI | 0.644 | 0.643 | 0.051 | 12.643 | 0.000 | 0.479 | 0.411 |
| Credibility → Attitude towards SMI | 0.115 | 0.116 | 0.050 | 2.317 | 0.021 | ||
| Credibility → Attitude towards products/services | 0.413 | 0.413 | 0.015 | 27.173 | 0.000 | 0.996 | 0.520 |
| Expertise → Credibility | 0.438 | 0.438 | 0.014 | 32.326 | 0.000 | ||
| Trustworthiness → Credibility | 0.342 | 0.342 | 0.013 | 25.990 | 0.000 |
| ML Method | MSE | MAE | R2 |
|---|---|---|---|
| Decision Tree | 0.002 | 0.006 | 0.997 |
| SVM | 0.094 | 0.181 | 0.876 |
| Random Forest | 0.001 | 0.009 | 0.998 |
| AdaBoost | 0.000 | 0.002 | 0.999 |
Disclaimer/Publisher’s Note: The statements, opinions and data contained in all publications are solely those of the individual author(s) and contributor(s) and not of MDPI and/or the editor(s). MDPI and/or the editor(s) disclaim responsibility for any injury to people or property resulting from any ideas, methods, instructions or products referred to in the content. |
© 2024 by the authors. Licensee MDPI, Basel, Switzerland. This article is an open access article distributed under the terms and conditions of the Creative Commons Attribution (CC BY) license (https://creativecommons.org/licenses/by/4.0/).
Share and Cite
Ilieva, G.; Yankova, T.; Ruseva, M.; Dzhabarova, Y.; Klisarova-Belcheva, S.; Bratkov, M. Social Media Influencers: Customer Attitudes and Impact on Purchase Behaviour. Information 2024, 15, 359. https://doi.org/10.3390/info15060359
Ilieva G, Yankova T, Ruseva M, Dzhabarova Y, Klisarova-Belcheva S, Bratkov M. Social Media Influencers: Customer Attitudes and Impact on Purchase Behaviour. Information. 2024; 15(6):359. https://doi.org/10.3390/info15060359
Chicago/Turabian StyleIlieva, Galina, Tania Yankova, Margarita Ruseva, Yulia Dzhabarova, Stanislava Klisarova-Belcheva, and Marin Bratkov. 2024. "Social Media Influencers: Customer Attitudes and Impact on Purchase Behaviour" Information 15, no. 6: 359. https://doi.org/10.3390/info15060359
APA StyleIlieva, G., Yankova, T., Ruseva, M., Dzhabarova, Y., Klisarova-Belcheva, S., & Bratkov, M. (2024). Social Media Influencers: Customer Attitudes and Impact on Purchase Behaviour. Information, 15(6), 359. https://doi.org/10.3390/info15060359

