Knowledge-Driven and Diffusion Model-Based Methods for Generating Historical Building Facades: A Case Study of Traditional Minnan Residences in China
Abstract
1. Introduction
2. Literature Review
2.1. The Demand for Traditional Building Protection for the Generative Building Facade Design Method
2.2. The Need for Traditional Minnan Residences’ Preservation in China
2.3. The Application of GANs to Generate the Facade
2.4. Stable Diffusion
3. Method and Materials
3.1. Methodology
3.2. Image Dataset and Dataset Processing
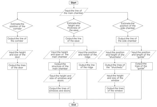
3.3. The Usage of Grasshopper to Form a Simplified Line Draft
3.4. The Usage of Stable Diffusion to Preprocess Line Drafts
4. Experiments and Results
4.1. Arcade Facade LoRA Model
4.2. Assessment System
4.2.1. Qualitative Evaluation
4.2.2. CLIP Score
5. Discussion and Conclusions
Author Contributions
Funding
Institutional Review Board Statement
Informed Consent Statement
Data Availability Statement
Acknowledgments
Conflicts of Interest
References
- Wang, B.; Li, L.; Nakashima, Y.; Nagahara, H. Learning Bottleneck Concepts in Image Classification. In Proceedings of the 2023 IEEE/CVF Conference on Computer Vision and Pattern Recognition (CVPR), Vancouver, BC, Canada, 17–24 June 2023; pp. 10962–10971. [Google Scholar]
- Ma, K.; Wang, B.; Li, Y.; Zhang, J. Image Retrieval for Local Architectural Heritage Recommendation Based on Deep Hashing. Buildings 2022, 12, 809. [Google Scholar] [CrossRef]
- Zhang, J.; Fukuda, T.; Yabuki, N. Automatic Generation of Synthetic Datasets from a City Digital Twin for Use in the Instance Segmentation of Building Facades. J. Comput. Des. Eng. 2022, 9, 1737–1755. [Google Scholar] [CrossRef]
- Wang, B.; Zhang, J.; Zhang, R.; Li, Y.; Li, L.; Nakashima, Y. Improving Facade Parsing with Vision Transformers and Line Integration. Adv. Eng. Inform. 2024, 60, 102463. [Google Scholar] [CrossRef]
- Zou, H.; Ge, J.; Liu, R.; He, L. Feature Recognition of Regional Architecture Forms Based on Machine Learning: A Case Study of Architecture Heritage in Hubei Province, China. Sustainability 2023, 15, 3504. [Google Scholar] [CrossRef]
- Zhang, K.; Zhang, N.; Quan, F.; Li, Y.; Wang, S. Digital Form Generation of Heritages in Historical District Based on Plan Typology and Shape Grammar: Case Study on Kulangsu Islet. Buildings 2023, 13, 229. [Google Scholar] [CrossRef]
- Cucco, P. Heritage impact assessment in UNESCO WHS. An approach for evaluating human-induced alterations in traditional building’s facades. In Transition: Challenges and Opportunities for the Built Heritage, Proceedings of the Conference Colloqui.AT.e 2023, Bari, Italy, 14–17 June 2023; EdicomEdizioni: Milan, Italy, 2023; pp. 177–192. [Google Scholar]
- Liang, W.; Ahmad, Y.; Mohidin, H.H.B. The Development of the Concept of Architectural Heritage Conservation and Its Inspiration. Built Herit. 2023, 7, 21. [Google Scholar] [CrossRef]
- Mukkavaara, J.; Sandberg, M. Architectural Design Exploration Using Generative Design: Framework Development and Case Study of a Residential Block. Buildings 2020, 10, 201. [Google Scholar] [CrossRef]
- Zhang, Z.; Zou, Y.; Xiao, W. Exploration of a Virtual Restoration Practice Route for Architectural Heritage Based on Evidence-Based Design: A Case Study of the Bagong House. Herit. Sci. 2023, 11, 35. [Google Scholar] [CrossRef] [PubMed]
- Zhang, J.; Fukuda, T.; Yabuki, N.; Li, Y. Synthesizing Style-Similar Residential Facade from Semantic Labeling According to the User-Provided Example. In HUMAN-CENTRIC, Proceedings of the 28th International Conference of the Association for Computer-Aided Architectural Design Research in Asia (CAADRIA), Ahmedebad, India, 18 March 2023; Association for Computer-Aided Architectural Design Research in Asia (CAADRIA): Hong Kong, China, 2023; Volume 1, pp. 139–148. [Google Scholar]
- Tang, P.; Wang, X.; Shi, X. Generative Design Method of the Facade of Traditional Architecture and Settlement Based on Knowledge Discovery and Digital Generation: A Case Study of Gunanjie Street in China. Int. J. Archit. Herit. 2019, 13, 679–690. [Google Scholar] [CrossRef]
- Taher Tolou Del, M.S.; Saleh Sedghpour, B.; Kamali Tabrizi, S. The Semantic Conservation of Architectural Heritage: The Missing Values. Herit. Sci. 2020, 8, 70. [Google Scholar] [CrossRef]
- Kuang, Z.; Zhang, J.; Huang, Y.; Li, Y. Advancing Urban Renewal: An Automated Approach to Generating Historical Arcade Facadeswith Stable Diffusion Models. In Proceedings of the Habits of the Anthropocene, 43rd ACADIA Conference, University of Colorado, Denver, Denver, CO, USA, 26–28 October 2023; Volume II, pp. 616–625. [Google Scholar]
- Hall, S. Cultural Studies and Its Theoretical Legacies. In Cultural Studies; Routledge: New York, NY, USA, 1991; ISBN 978-0-203-69914-0. [Google Scholar]
- Serra, J.; Iñarra, S.; Torres, A.; Llopis, J. Analysis of Facade Solutions as an Alternative to Demolition for Architectures with Visual Impact in Historical Urban Scenes. J. Cult. Herit. 2021, 52, 84–92. [Google Scholar] [CrossRef]
- Plevoets, B. Juxtaposing inside and Outside: Façadism as a Strategy for Building Adaptation. J. Archit. 2021, 26, 541–558. [Google Scholar] [CrossRef]
- Alwah, A.A.Q.; Li, W.; Alwah, M.A.Q.; Drmoush, A.A.K.; Shahrah, S.; Tran, D.T.; Xi, L.B. Difficulty and Complexity in Dealing with Visual Pollution in Historical Cities: The Historical City of Ibb, Yemen as a Case Study. IOP Conf. Ser. Earth Environ. Sci. 2020, 601, 012045. [Google Scholar] [CrossRef]
- Haji, S.; Yamaji, K.; Takagi, T.; Takahashi, S.; Hayase, Y.; Ebihara, Y.; Ito, H.; Sakai, Y.; Furukawa, T. Façade Design Support System with Control of Image Generation Using GAN. IIAI Lett. Inform. Interdiscip. Res. 2023, 3, LIIR068. [Google Scholar] [CrossRef]
- Sun, C.; Zhou, Y.; Han, Y. Automatic Generation of Architecture Facade for Historical Urban Renovation Using Generative Adversarial Network. Build. Environ. 2022, 212, 108781. [Google Scholar] [CrossRef]
- Ali, A.K.; Lee, O.J. Facade Style Mixing Using Artificial Intelligence for Urban Infill. Architecture 2023, 3, 258–269. [Google Scholar] [CrossRef]
- Jabbar, A.; Li, X.; Omar, B. A Survey on Generative Adversarial Networks: Variants, Applications, and Training. ACM Comput. Surv. (CSUR) 2021, 54, 157. [Google Scholar] [CrossRef]
- Aggarwal, A.; Mittal, M.; Battineni, G. Generative Adversarial Network: An Overview of Theory and Applications. Int. J. Inf. Manag. Data Insights 2021, 1, 100004. [Google Scholar] [CrossRef]
- Saxena, D.; Cao, J. Generative Adversarial Networks (GANs). ACM Comput. Surv. (CSUR) 2021, 54, 63. [Google Scholar] [CrossRef]
- Gulrajani, I.; Ahmed, F.; Arjovsky, M.; Dumoulin, V.; Courville, A.C. Improved Training of Wasserstein Gans. In Proceedings of the 31st Conference on Neural Information Processing Systems (NIPS 2017), Long Beach, CA, USA, 4–9 December 2017; Volume 30. [Google Scholar]
- Saxena, D.; Cao, J.; Xu, J.; Kulshrestha, T. Re-GAN: Data-Efficient GANs Training via Architectural Reconfiguration. In Proceedings of the IEEE/CVF Conference on Computer Vision and Pattern Recognition, Vancouver, BC, Canada, 18–22 June 2023; pp. 16230–16240. [Google Scholar]
- Bachl, M.; Ferreira, D.C. City-GAN: Learning Architectural Styles Using a Custom Conditional GAN Architecture. arXiv 2020, arXiv:1907.05280. [Google Scholar]
- Saxena, D.; Cao, J.; Xu, J.; Kulshrestha, T. RG-GAN: Dynamic Regenerative Pruning for Data-Efficient Generative Adversarial Networks. In Proceedings of the AAAI Conference on Artificial Intelligence, Vancouver, BC, Canada, 20–27 February 2024; Volume 38, pp. 4704–4712. [Google Scholar]
- Liang, K.J.; Li, C.; Wang, G.; Carin, L. Generative Adversarial Network Training Is a Continual Learning Problem. arXiv 2018, arXiv:1811.11083. [Google Scholar]
- Wei, X.; Gong, B.; Liu, Z.; Lu, W.; Wang, L. Improving the Improved Training of Wasserstein GANs: A Consistency Term and Its Dual Effect. arXiv 2018, arXiv:1803.01541. [Google Scholar]
- Soviany, P.; Ardei, C.; Ionescu, R.T.; Leordeanu, M. Image Difficulty Curriculum for Generative Adversarial Networks (CuGAN). In Proceedings of the IEEE/CVF Winter Conference on Applications of Computer Vision, Snowmass Village, CO, USA, 1–5 March 2020; pp. 3463–3472. [Google Scholar]
- Kurach, K.; Lucic, M.; Zhai, X.; Michalski, M.; Gelly, S. The Gan Landscape: Losses, Architectures, Regularization, and Normalization. In Proceedings of the International Conference on Learning Representations (ICLR 2019), New Orleans, LA, USA, 6–9 May 2019. [Google Scholar]
- Nichol, A.; Dhariwal, P.; Ramesh, A.; Shyam, P.; Mishkin, P.; McGrew, B.; Sutskever, I.; Chen, M. GLIDE: Towards Photorealistic Image Generation and Editing with Text-Guided Diffusion Models. arXiv 2022, arXiv:2112.10741. [Google Scholar]
- Ho, J.; Jain, A.; Abbeel, P. Denoising Diffusion Probabilistic Models. In Advances in Neural Information Processing Systems; Larochelle, H., Ranzato, M., Hadsell, R., Balcan, M., Lin, H., Eds.; Curran Associates, Inc.: Red Hook, NY, USA, 2020; Volume 33, pp. 6840–6851. [Google Scholar]
- Gu, S.; Chen, D.; Bao, J.; Wen, F.; Zhang, B.; Chen, D.; Yuan, L.; Guo, B. Vector Quantized Diffusion Model for Text-to-Image Synthesis. In Proceedings of the IEEE/CVF Conference on Computer Vision and Pattern Recognition, New Orleans, LA, USA, 18–24 June 2022; pp. 10696–10706. [Google Scholar]
- Wang, W.; Bao, J.; Zhou, W.; Chen, D.; Chen, D.; Yuan, L.; Li, H. Semantic Image Synthesis via Diffusion Models. arXiv 2022, arXiv:2207.00050. [Google Scholar]
- Rombach, R.; Blattmann, A.; Lorenz, D.; Esser, P.; Ommer, B. High-Resolution Image Synthesis with Latent Diffusion Models. In Proceedings of the IEEE/CVF Conference on Computer Vision and Pattern Recognition, New Orleans, LA, USA, 18–24 June 2022; pp. 10684–10695. [Google Scholar]
- Kim, G.; Ye, J.C. DiffusionCLIP: Text-Guided Image Manipulation Using Diffusion Models. arXiv 2021, arXiv:2110.02711. [Google Scholar]
- Lyu, Z.; Li, Z.; Wu, Z. Research on Image-to-Image Generation and Optimization Methods Based on Diffusion Model Compared with Traditional Methods: Taking Façade as the Optimization Object. In Proceedings of the Phygital Intelligence; Yan, C., Chai, H., Sun, T., Yuan, P.F., Eds.; Springer Nature: Singapore, 2024; pp. 35–50. [Google Scholar]
- Yıldırım, E. Text-to-Image Artificial Intelligence in a Basic Design Studio: Spatialization from Novel. In Proceedings of the 4th International Scientific Research and Innovation Congress, Rome, Italy, 3–5 February 2022. [Google Scholar]
- Paananen, V.; Oppenlaender, J.; Visuri, A. Using Text-to-Image Generation for Architectural Design Ideation. Int. J. Archit. Comput. 2023, 14780771231222783. [Google Scholar] [CrossRef]
- Podell, D.; English, Z.; Lacey, K.; Blattmann, A.; Dockhorn, T.; Müller, J.; Penna, J.; Rombach, R. SDXL: Improving Latent Diffusion Models for High-Resolution Image Synthesis. arXiv 2023, arXiv:2307.01952. [Google Scholar]
- Sun, L.; Wu, R.; Zhang, Z.; Yong, H.; Zhang, L. Improving the Stability of Diffusion Models for Content Consistent Super-Resolution. arXiv 2023, arXiv:2401.00877. [Google Scholar]
- Smith, J.S.; Hsu, Y.-C.; Zhang, L.; Hua, T.; Kira, Z.; Shen, Y.; Jin, H. Continual Diffusion: Continual Customization of Text-to-Image Diffusion with C-LoRA. arXiv 2023, arXiv:2304.06027. [Google Scholar]
- Luo, S.; Tan, Y.; Patil, S.; Gu, D.; von Platen, P.; Passos, A.; Huang, L.; Li, J.; Zhao, H. LCM-LoRA: A Universal Stable-Diffusion Acceleration Module. arXiv 2023, arXiv:2311.05556. [Google Scholar]
- Yang, A.X.; Robeyns, M.; Wang, X.; Aitchison, L. Bayesian Low-Rank Adaptation for Large Language Models. arXiv 2024, arXiv:2308.13111. [Google Scholar]
- Zhang, L.; Rao, A.; Agrawala, M. Adding Conditional Control to Text-to-Image Diffusion Models. In Proceedings of the IEEE/CVF International Conference on Computer Vision, Paris, France, 2–3 October 2023; pp. 3836–3847. [Google Scholar]
- Zhao, S.; Chen, D.; Chen, Y.-C.; Bao, J.; Hao, S.; Yuan, L.; Wong, K.-Y.K. Uni-ControlNet: All-in-One Control to Text-to-Image Diffusion Models. Adv. Neural Inf. Process. Syst. 2023, 36, 11127–11150. [Google Scholar]
- Zavadski, D.; Feiden, J.-F.; Rother, C. ControlNet-XS: Designing an Efficient and Effective Architecture for Controlling Text-to-Image Diffusion Models. arXiv 2023, arXiv:2312.06573. [Google Scholar]











| Criteria | Weight | Further Criteria | Maximum Limit |
|---|---|---|---|
| V isual authenticity | 30 | T he authenticity of details | 13 |
| C olor accuracy | 12 | ||
| L ighting effects | 5 | ||
| C ultural accuracy | 30 | A rchitectural style | 12 |
| D ecorative elements | 10 | ||
| A rchitectural layout | 8 | ||
| C reativity and beauty | 10 | I nnovative elements | 5 |
| A esthetic design | 5 | ||
| T echnology quality | 15 | C larity | 5 |
| N oise level | 5 | ||
| G eneration errors | 5 | ||
| O verall picture coordination | 15 | E lement coordination | 4 |
| E nvironmental integration | 8 | ||
| V isual focus | 3 |
Disclaimer/Publisher’s Note: The statements, opinions and data contained in all publications are solely those of the individual author(s) and contributor(s) and not of MDPI and/or the editor(s). MDPI and/or the editor(s) disclaim responsibility for any injury to people or property resulting from any ideas, methods, instructions or products referred to in the content. |
© 2024 by the authors. Licensee MDPI, Basel, Switzerland. This article is an open access article distributed under the terms and conditions of the Creative Commons Attribution (CC BY) license (https://creativecommons.org/licenses/by/4.0/).
Share and Cite
Xu, S.; Zhang, J.; Li, Y. Knowledge-Driven and Diffusion Model-Based Methods for Generating Historical Building Facades: A Case Study of Traditional Minnan Residences in China. Information 2024, 15, 344. https://doi.org/10.3390/info15060344
Xu S, Zhang J, Li Y. Knowledge-Driven and Diffusion Model-Based Methods for Generating Historical Building Facades: A Case Study of Traditional Minnan Residences in China. Information. 2024; 15(6):344. https://doi.org/10.3390/info15060344
Chicago/Turabian StyleXu, Sirui, Jiaxin Zhang, and Yunqin Li. 2024. "Knowledge-Driven and Diffusion Model-Based Methods for Generating Historical Building Facades: A Case Study of Traditional Minnan Residences in China" Information 15, no. 6: 344. https://doi.org/10.3390/info15060344
APA StyleXu, S., Zhang, J., & Li, Y. (2024). Knowledge-Driven and Diffusion Model-Based Methods for Generating Historical Building Facades: A Case Study of Traditional Minnan Residences in China. Information, 15(6), 344. https://doi.org/10.3390/info15060344

