Blockchain Consensus Mechanisms: A Bibliometric Analysis (2014–2024) Using VOSviewer and R Bibliometrix
Abstract
1. Introduction
- Foundational research period (2014–2019): This period marks the groundwork for understanding and developing consensus mechanisms. It includes the launch of Ethereum in 2015, which introduced the first major alternative to PoW with its vision of smart contracts and decentralized applications. Ethereum’s introduction, followed by the significant network upgrades in 2019 (Constantinople and Istanbul), laid the foundation for exploring new consensus models like PoS and set the stage for future developments.
- Expansion and application period (2020–2021): This phase saw a broadening of research to include more diverse applications and integration with emerging technologies. The upgrades during this period, particularly those leading up to Ethereum 2.0, reflected the blockchain community’s growing interest in optimizing scalability, security, and energy efficiency. Research during this time focused on enhancing existing consensus mechanisms and exploring their applications in various domains beyond cryptocurrencies [23].
- Advanced applications and challenges period (2022–2024): This period has been characterized by advanced applications and emerging challenges in scalability, security, and efficiency in consensus protocols. The transition of Ethereum from PoW to PoS in 2022, known as “The Merge”, represented a significant shift in the consensus mechanism landscape. This event spurred new research into the implications of PoS and other consensus models on the broader blockchain ecosystem, particularly concerning sustainability, decentralization, and security [24,25].
- RQ1: How have blockchain and consensus mechanism research publications evolved over time in terms of volume and subject focus?
- RQ2: Which authors, institutions, and countries have had the most influence on blockchain and consensus research?
- RQ3: What are the key subject areas and emerging themes in blockchain and consensus research?
- RQ4: What are the major trends in blockchain and consensus mechanisms, and how have they shifted over time?
- RQ5: How have innovations in consensus mechanisms, such as Ethereum’s shift from PoW to PoS, influenced the direction and practical applications of blockchain research?
2. Methods and Data
2.1. Data Collection
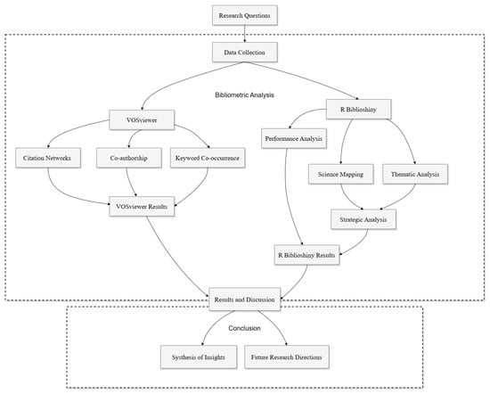
2.2. Bibliometric Analysis with VOSviewer and R Biblioshiny
- Citation analysis: Citation patterns were examined to identify the most influential authors, organizations, and countries, providing insight into the key contributors and leading research within the blockchain consensus domain.
- Co-authorship analysis: By mapping collaboration patterns among authors, institutions, and countries, this analysis identified the major research networks and tracked changes in collaboration over time.
- Keyword co-occurrence and clustering analysis: The most frequently occurring keywords were visualized to identify the dominant research themes and emerging trends, offering a comprehensive view of the research focus within the field.
- Science mapping: Through co-word analysis, thematic mapping, and cluster analysis, the intellectual and conceptual structure of the blockchain research domain was explored, uncovering connections and thematic groupings within the literature.
- Thematic evolution: This analysis tracked the progression of key research themes over the three distinct periods (2014–2019, 2020–2021, and 2022–2024). Using Sankey diagrams and strategic diagrams, this method visualized how research themes emerged, merged, or evolved, providing insights into the shifting focus of blockchain consensus research [30,31]. The overall analytical framework and workflow of this study is illustrated in Figure 1.
3. Results and Discussion
3.1. Overview of Bibliometric Analysis
3.2. Bibliometric Analysis of the Citations and Publications
3.3. Bibliometric Analysis of the Co-Authorship
3.3.1. Network Analysis of Authors and Organizations
3.3.2. Network Analysis of Countries’ Co-Authorship and Changes over Time
3.4. Bibliometric Analysis of the Keywords: Key Research Topics and Emerging Trends
3.4.1. Keyword Co-Occurrence Patterns and Clusters
- Cluster 1 (Red)—Blockchain and related technologies (keywords: blockchain, Ethereum, smart contract, Hyperledger Fabric, artificial intelligence): This cluster is centered around the term “blockchain”, which is the largest node in the network, underscoring its foundational role in blockchain research. It captures efforts to understand and enhance blockchain’s underlying mechanisms and applications. Key elements in this cluster include “smart contracts”, which facilitate decentralized applications (dApps) by enabling automated and transparent transactions. The prominence of “Hyperledger Fabric”, a widely adopted framework for blockchain solutions, demonstrates its significance in both academic research and industry applications [35]. The inclusion of “artificial intelligence” (AI) in this cluster further underscores the growing convergence between blockchain and AI, particularly in enhancing decentralized systems and automating decision-making processes [4,36].
- Cluster 2 (Green)—Internet of Things (IoT) and security (keywords: security, Internet of Things, privacy, trust, authentication): This cluster focuses on the convergence of blockchain with IoT and security concerns. It explores how blockchain technology can be utilized to improve security, privacy, and data integrity in IoT ecosystems. Key topics such as fog computing and authentication are integral to this cluster, reflecting research aimed at securing decentralized networks and effectively managing data across distributed devices [37]. Privacy concerns remain central, emphasizing the ongoing challenge of protecting sensitive information in interconnected systems [38].
- Cluster 3 (Blue)—Consensus mechanisms and scalability (keywords: consensus, scalability, Byzantine Fault Tolerance, distributed system): This cluster revolves around consensus mechanisms, which are essential for ensuring the scalability and reliability of blockchain networks. It includes advanced models like BFT, which help maintain agreement among distributed nodes [39]. The focus on scalability reflects the challenge of managing large-scale blockchain networks while preserving performance and security [40]. This cluster emphasizes the critical role that consensus plays in maintaining the integrity and functionality of blockchain systems.
- Cluster 4 (Yellow)—Bitcoin and advancing consensus mechanisms (keywords: Bitcoin, Proof of Work, Proof of Stake, distributed ledger technology, distributed consensus): This cluster centers on cryptocurrencies, particularly Bitcoin, and the evolution of consensus mechanisms from PoW to PoS. The transition to PoS is driven by the need to reduce energy consumption and enhance decentralization within blockchain networks [41,42,43]. Research in this area examines the implications of these consensus models for transaction validation and the broader landscape of distributed ledger technology [44,45] The focus on Bitcoin underscores its influence on the development of blockchain technology and innovations that support its operation, including the exploration of new consensus protocols that aim to improve transaction efficiency and security [42,44].
3.4.2. Temporal Shifts in Keyword Clustering
- Early Research Phase: In the initial stages of blockchain research, the primary focus was on foundational topics such as Bitcoin, PoW, and decentralization, encapsulated in Cluster 4. This period was characterized by an exploration of the mechanics of blockchain technology and its implications for financial systems [46,47]. The early interest in securing decentralized systems is reflected in the keywords associated with this phase, which emphasize the significance of Bitcoin and its underlying consensus mechanisms [48,49];
- Mid-Era Research Phase: As the field matured, attention shifted towards practical applications of blockchain technology beyond cryptocurrencies. This transition is evident in the prominence of Cluster 1, which encompasses blockchain’s core technologies, including smart contracts, Ethereum, and Hyperledger Fabric. Concurrently, Cluster 2 gained traction, focusing on the integration of blockchain with the IoT and security concerns [8,50]. This phase marked the emergence of dApps and the application of blockchain for enhancing privacy and data management within IoT systems [51];
- Recent Research Phase: The latest trends in blockchain research reflect an increasing integration with advanced technologies such as AI, edge computing, and federated learning [52]. In this context, Cluster 3 has gained importance, particularly concerning advanced consensus mechanisms like BFT, which address scalability and security challenges [53]. Simultaneously, Cluster 1 continues to explore blockchain applications, particularly in energy trading, smart grids, and AI, indicating a shift towards more sophisticated, multi-disciplinary applications [54,55]. This convergence of blockchain and AI underscores their transformative potential across industries [55]. The evolution from blue to yellow in the visualization underscores the ongoing transition towards advanced and scalable blockchain solutions.
3.5. Themetic Analysis: Evolution of Themes and Future Development
3.5.1. Thematic Evolution Analysis
- Foundational research (2014–2019): This initial phase focused on the development and understanding of the foundational consensus mechanisms critical to the security and trustworthiness of blockchain networks. Much of the research centered on Bitcoin, the pioneering cryptocurrency, exploring its underlying technology, economics, and security implications. Researchers also investigated methods to secure blockchain systems while addressing challenges related to privacy, integrity, and scalability [5,57]. During this phase, early work laid the groundwork for future decentralized applications, and there was an exploration of how blockchain could be integrated with existing internet technologies [4].
- Expansion and application (2020–2021): The second phase marked a shift toward practical applications of blockchain beyond cryptocurrencies. There was increased focus on integrating blockchain with the IoT and other connected systems. While Bitcoin continued to be central due to its economic importance, research diversified into areas such as agreement protocols and privacy concerns, to meet the growing security needs of more complex blockchain networks [58,59]. Proof mechanisms such as PoW and PoS became more nuanced, with researchers analyzing their efficiency, scalability, and environmental impact in the context of various applications [60,61].
- Advanced applications and challenges (2022–2024): During this period, research has focused on addressing the challenges posed by the widespread adoption of blockchain technology. One of the most significant developments in this phase has been the shift from PoW to PoS, exemplified by Ethereum’s historic “The Merge” in 2022. This transition represents a major milestone in blockchain evolution, as PoS offers improvements in efficiency, security, and sustainability compared with PoW [3,24]. Not only does this shift address the environmental and scalability limitations of PoW, but it also reflects the increasing demand for blockchain systems that can adapt to diverse applications across industries. This is particularly evident in sectors like supply chain management and healthcare, where blockchain has the potential to significantly enhance transparency, efficiency, and security [9,62,63]. As blockchain technology continues to evolve, research has increasingly turned to overcoming challenges associated with scalability and security—issues that remain at the forefront of discussions on blockchain adoption. These concerns emphasize the need for ongoing innovation in consensus mechanisms, which are critical for ensuring the technology’s long-term viability [64]. This period marks a defining moment in blockchain’s evolution, with its potential to transform industries becoming increasingly evident. Privacy also remains a critical issue, especially as blockchain applications expand into sensitive sectors such as healthcare and finance, where data protection is of paramount importance [21,65]. While consensus mechanisms and internet integration remain central themes, research has shifted toward specialized implementations, such as federated learning and edge computing. These approaches allow more sophisticated, decentralized data management and highlight the need for blockchain networks to be efficiently governed and integrated with existing technologies. Ensuring scalability while maintaining security and efficiency continues to be a key research focus [21].
3.5.2. Strategic Analysis across the Three Distinct Periods
- Relevance degree (centrality): Centrality measures the importance of a theme within the broader research network. Themes with high centrality are well connected to other themes, indicating their role in linking different areas of research.
- Development degree (density): Density indicates the internal development of a theme. High-density themes are well-established and exhibit strong internal connections among keywords within their cluster.
- Motor themes (upper right quadrant): These themes are high in both centrality and density, meaning they are well developed and central to the research field. They represent the core focus of current research and are key drivers of progress in the field.
- Niche themes (upper left quadrant): These themes have high density but low centrality. While they are well developed and specialized, they are less connected to the broader research field and are somewhat isolated from mainstream research.
- Emerging or declining themes (lower left quadrant): These themes are low in both centrality and density. They represent either newly emerging areas of research or those that are losing relevance. Their future depends on how the field evolves.
- Basic themes (lower right quadrant): These themes are high in centrality but low in density. While they are central to the research field, they are still underdeveloped and have the potential for future growth and deeper exploration.
Analysis for the Foundational Research Period (2014–2019)
Analysis of the Expansion and Application Period (2020–2021)
Analysis of the Advanced Applications and Challenges Period (2022–2024)
4. Conclusions
Author Contributions
Funding
Data Availability Statement
Conflicts of Interest
References
- Nakamoto, S. Bitcoin: A Peer-to-Peer Electronic Cash System. 2009. Available online: www.bitcoin.org (accessed on 4 July 2024).
- Buterin, V. A Next Generation Smart Contract & Decentralized Application Platform. Ethereum White Pap. 2014, 3, 1–36. [Google Scholar]
- Ahn, J.; Yi, E.; Kim, M. Ethereum 2.0 Hard Fork: Consensus Change and Market Efficiency. J. Br. Blockchain Assoc. 2024, 7, 1–14. [Google Scholar] [CrossRef] [PubMed]
- Zhou, S.; Li, K.; Xiao, L.; Cai, J.; Liang, W.; Castiglione, A. A Systematic Review of Consensus Mechanisms in Blockchain. Mathematics 2023, 11, 2248. [Google Scholar] [CrossRef]
- Wang, W.; Hoang, D.T.; Hu, P.; Ziong, Z. A Survey on Consensus Mechanisms and Mining Strategy Management in Blockchain Networks. IEEE Access 2019, 7, 22328–22370. [Google Scholar] [CrossRef]
- Zheng, X.; Zhu, Y.; Si, X. A Survey on Challenges and Progresses in Blockchain Technologies: A Performance and Security Perspective. Appl. Sci. 2019, 9, 4731. [Google Scholar] [CrossRef]
- Zhao, C.; Han, D.; Li, C. A Blockchain Consensus Mechanism to Optimize Reputation-Based Distributed Energy Trading in Urban Energy System. IEEE Access 2024, 12, 53698–53712. [Google Scholar] [CrossRef]
- Rejeb, A.; Rejeb, K.; Simske, S.; Keogh, J.G. Exploring Blockchain Research in Supply Chain Management: A Latent Dirichlet Allocation-Driven Systematic Review. Information 2023, 14, 557. [Google Scholar] [CrossRef]
- Oriekhoe, O.I.; Omotoye, G.B.; Oyeyemi, O.P.; Tula, S.T.; Daraojimba, A.I.; Adefemi, A. Blockchain in Supply Chain Management: A Systematic Review: Evaluating the Implementation, Challenges, and Future Prospects of Blockchain Technology in Supply Chains. Eng. Sci. Technol. J. 2024, 5, 128–151. [Google Scholar] [CrossRef]
- Kushwaha, S.S.; Joshi, S.; Singh, D.; Kaur, M.; Lee, H.-N. Systematic Review of Security Vulnerabilities in Ethereum Blockchain Smart Contract. IEEE Access 2022, 10, 6605–6621. [Google Scholar] [CrossRef]
- Kushwaha, S.S.; Joshi, S.; Singh, D.; Kaur, M.; Lee, H.-N. Ethereum Smart Contract Analysis Tools: A Systematic Review. IEEE Access 2022, 10, 57037–57062. [Google Scholar] [CrossRef]
- Kademeteme, E.; Bvuma, S. Using Blockchain Technology to Improve the Integrity and Transparency of Procurement Processes between SMMEs and Government: A Systematic Literature Review. J. Br. Blockchain Assoc. 2023, 7, 1–12. [Google Scholar] [CrossRef] [PubMed]
- Corbet, S.; Lucey, B.; Urquhart, A.; Yarovaya, L. Cryptocurrencies as a Financial Asset: A Systematic Analysis. Int. Rev. Financ. Anal. 2019, 62, 182–199. [Google Scholar] [CrossRef]
- Dabbagh, M.; Sookhak, M.; Safa, N.S. The Evolution of Blockchain: A Bibliometric Study. IEEE Access 2019, 7, 19212–19221. [Google Scholar] [CrossRef]
- Kamran, M.; Khan, H.U.; Nisar, W.; Farooq, M.; Rehman, S.-U. Blockchain and Internet of Things: A Bibliometric Study. Comput. Electr. Eng. 2020, 81, 106525. [Google Scholar] [CrossRef]
- Ante, L.; Steinmetz, F.; Fiedler, I. Blockchain and Energy: A Bibliometric Analysis and Review. Renew. Sustain. Energy Rev. 2021, 137, 110597. [Google Scholar] [CrossRef]
- Pandey, V.; Pant, M.; Snasel, V. Blockchain Technology in Food Supply Chains: Review and Bibliometric Analysis. Technol. Soc. 2022, 69, 101954. [Google Scholar] [CrossRef]
- Kuzior, A.; Sira, M. A Bibliometric Analysis of Blockchain Technology Research Using VOSviewer. Sustainability 2022, 14, 8206. [Google Scholar] [CrossRef]
- Salim, M.; Khan, P.A.; Jalil, N.A.; Johl, S.K.; Jafar, S.H.; Irfan, F.; Khan, M. Fusion of Blockchain and Sustainable Development Goals: A Bibliometric Analysis for Future Trends. KnE Soc. Sci. 2023, 8, 633–654. [Google Scholar] [CrossRef]
- Zou, Y.; Meng, T.; Zhang, P.; Zhang, W.; Li, H. Focus on Blockchain: A Comprehensive Survey on Academic and Application. IEEE Access 2020, 8, 187182–187201. [Google Scholar] [CrossRef]
- Cao, B.; Li, Y.; Zhang, L.; Zhang, L.; Mumtaz, S.; Zhou, Z.; Peng, M. When Internet of Things Meets Blockchain: Challenges in Distributed Consensus. IEEE Netw. 2019, 33, 133–139. [Google Scholar] [CrossRef]
- Chandan, A.; Potdar, V.; John, M. Systematic Literature Review of Blockchain Technology’s Technical Challenges: A Tertiary Study. Information 2024, 15, 475. [Google Scholar] [CrossRef]
- Judijanto, L.; Gamaliel, F. Analyzing the Impact of Blockchain Technology on Transaction Security with a Bibliometric Perspective. Eastasouth J. Inf. Syst. Comput. Sci. 2024, 1, 136–146. [Google Scholar] [CrossRef]
- Asif, R.; Hassan, S.R. Shaping the Future of Ethereum: Exploring Energy Consumption in Proof-of-Work and Proof-of-Stake Consensus. Front. Blockchain 2023, 6, 1151724. [Google Scholar] [CrossRef]
- Mišić, V.B.; Mighan, S.N.; Mišić, J.; Chang, X. Decentralization Is Good or Not? Defending Consensus in Ethereum 2.0. Blockchains 2024, 2, 1–19. [Google Scholar] [CrossRef]
- Birkle, C.; Pendlebury, D.A.; Schnell, J.; Adams, J. Web of Science as a Data Source for Research on Scientific and Scholarly Activity. Quant. Sci. Stud. 2020, 1, 363–376. [Google Scholar] [CrossRef]
- Fan, L.; Li, L.; Ma, Z.; Lee, S.; Yu, H.; Hemphill, L. A Bibliometric Review of Large Language Models Research from 2017 to 2023. arXiv 2023, arXiv:2304.02020. [Google Scholar] [CrossRef]
- Van Eck, N.; Waltman, L. Software Survey: VOSviewer, a Computer Program for Bibliometric Mapping. Scientometrics 2010, 84, 523–538. [Google Scholar] [CrossRef]
- Aria, M.; Cuccurullo, C. Bibliometrix: An R-Tool for Comprehensive Science Mapping Analysis. J. Informetr. 2017, 11, 959–975. [Google Scholar] [CrossRef]
- Otto, E.; Culakova, E.; Meng, S.; Zhang, Z.; Xu, H.; Mohile, S.; Flannery, M.A. Overview of Sankey Flow Diagrams: Focusing on Symptom Trajectories in Older Adults with Advanced Cancer. J. Geriatr. Oncol. 2022, 13, 742–746. [Google Scholar] [CrossRef]
- Melcer, E.; Nguyen, T.-H.D.; Chen, Z.; Canossa, A.; El-Nasr, M.S.; Isbister, K. Games Research Today: Analyzing the Academic Landscape 2000–2014. Network 2015, 17, 20. [Google Scholar]
- Guleria, D.; Kaur, G. Bibliometric Analysis of Ecopreneurship Using VOSviewer and RStudio Bibliometrix, 1989–2019. Libr. Hi Tech 2021, 39, 1001–1024. [Google Scholar] [CrossRef]
- van Eck, N.J.; Waltman, L. Citation-Based Clustering of Publications Using CitNetExplorer and VOSviewer. Scientometrics 2017, 111, 1053–1070. [Google Scholar] [CrossRef] [PubMed]
- Qu, F.; Wang, G.; Wen, P.; Liu, X.; Zeng, X. Knowledge Mapping of Immunotherapy for Breast Cancer: A Bibliometric Analysis from 2013 to 2022. Hum. Vaccines Immunother. 2024, 20, 2335728. [Google Scholar] [CrossRef] [PubMed]
- Gorenflo, C.; Lee, S.; Golab, L.; Keshav, S. FastFabric: Scaling Hyperledger Fabric to 20,000 Transactions per Second. Int. J. Netw. Manag. 2020, 30, 455–463. [Google Scholar] [CrossRef]
- Kumar, S.; Lim, W.M.; Sivarajah, U.; Kaur, J. Artificial Intelligence and Blockchain Integration in Business: Trends from a Bibliometric-Content Analysis. Inf. Syst. Front. 2023, 25, 871–896. [Google Scholar] [CrossRef]
- Tiwari, A.; Batra, U. Blockchain Enabled Reparations in Smart Buildings Cyber Physical System. Def. Sci. J. 2021, 71, 491–498. [Google Scholar] [CrossRef]
- Zulkepli, M.I.S.; Mohamad, M.T.; Azzuhri, S.R. Leveraging Blockchain-Based Smart Contract in Islamic Financial Institutions: Issue and Relevant Solution. Int. J. Islam. Econ. Financ. Res. 2023, 6, 18–28. [Google Scholar] [CrossRef]
- Sousa, J.; Bessani, A.; Vukolić, M. A Byzantine Fault-Tolerant Ordering Service for the Hyperledger Fabric Blockchain Platform. In Proceedings of the 2018 48th Annual IEEE/IFIP International Conference on Dependable Systems and Networks (DSN), Luxembourg, 25–28 June 2018; pp. 51–58. [Google Scholar] [CrossRef]
- Thakkar, P.; Nathan, S. Performance Benchmarking and Optimizing Hyperledger Fabric Blockchain Platform. In Proceedings of the 2018 IEEE 26th International Symposium on Modeling, Analysis, and Simulation of Computer and Telecommunication Systems (MASCOTS), Milwaukee, WI, USA, 25–28 September 2018. [Google Scholar] [CrossRef]
- Kiayias, A.; Russell, A.; David, B.; Oliynykov, R. Ouroboros: A Provably Secure Proof-of-Stake Blockchain Protocol. Adv. Cryptol.–CRYPTO 2017, 2017, 357–388. [Google Scholar] [CrossRef]
- Vukolić, M. Rethinking Permissioned Blockchains. In Proceedings of the ASIA CCS ‘17: ACM Asia Conference on Computer and Communications Security, Abu Dhabi, United Arab Emirates, 2 April 2017; pp. 3–7. [Google Scholar] [CrossRef]
- Mišić, J.; Mišić, V.B.; Chang, X. Delegated Proof of Stake Consensus with Mobile Voters and Multiple Entry PBFT Voting. In Proceedings of the GLOBECOM 2022–2022 IEEE Global Communications Conference, Rio de Janeiro, Brazil, 4–8 December 2022; pp. 6253–6258. [Google Scholar] [CrossRef]
- Hassan, A.; Ali, M.I.; Ahammed, R.; Khan, M.M.; Alsufyani, N.; Alsufyani, A. Secured Insurance Framework Using Blockchain and Smart Contract. Sci. Program. 2021, 2021, 6787406. [Google Scholar] [CrossRef]
- Gatteschi, V.; Lamberti, F.; Demartini, C.; Pranteda, C.; Santamaría, V. Blockchain and Smart Contracts for Insurance: Is the Technology Mature Enough? Future Internet 2018, 10, 20. [Google Scholar] [CrossRef]
- Zeadally, S.; Abdo, J.B. Blockchain: Trends and Future Opportunities. Internet Technol. Lett. 2019, 2, e130. [Google Scholar] [CrossRef]
- Akar, S.; Akar, E. Is It a New Tulip Mania Age?: A Comprehensive Literature Review Beyond Cryptocurrencies, Bitcoin, and Blockchain Technology. J. Inf. Technol. Res. (JITR) 2020, 13, 44–67. [Google Scholar] [CrossRef]
- Luo, J.; Hu, Y.; Bai, Y. Bibliometric Analysis of the Blockchain Scientific Evolution: 2014–2020. IEEE Access 2021, 9, 120227–120246. [Google Scholar] [CrossRef]
- Dziatkovskii, A.; Hryneuski, U.; Krylova, A.; Loy, A.C.M. Chronological Progress of Blockchain in Science, Technology, Engineering and Math (STEM): A Systematic Analysis for Emerging Future Directions. Sustainability 2022, 14, 12074. [Google Scholar] [CrossRef]
- Ali, M.S.; Vecchio, M.; Pincheira, M.; Dolui, K.; Antonelli, F.; Rehmani, M.H. Applications of Blockchains in the Internet of Things: A Comprehensive Survey. IEEE Commun. Surv. Tutor. 2019, 21, 1676–1717. [Google Scholar] [CrossRef]
- Cai, W.; Wang, Z.; Ernst, J.B.; Hong, Z.; Feng, C.; Leung, V.C.M. Decentralized Applications: The Blockchain-Empowered Software System. IEEE Access 2018, 6, 53019–53033. [Google Scholar] [CrossRef]
- Li, Q.; Zhou, W.; Zheng, X. Distributed Learning in Intelligent Transportation Systems: A Survey. Information 2024, 15, 550. [Google Scholar] [CrossRef]
- Bhutta, M.N.M.; Khwaja, A.A.; Nadeem, A.; Ahmad, H.F.; Khan, M.K.; Hanif, M.A.; Song, H. A Survey on Blockchain Technology: Evolution, Architecture and Security. IEEE Access 2021, 9, 61048–61073. [Google Scholar] [CrossRef]
- Bodkhe, U.; Tanwar, S.; Parekh, K.; Khanpara, P.; Tyagi, S.; Kumar, N.; Alazab, M. Blockchain for Industry 4.0: A Comprehensive Review. IEEE Access 2020, 8, 79764–79800. [Google Scholar] [CrossRef]
- Bhumichai, D.; Smiliotopoulos, C.; Benton, R.; Kambourakis, G.; Damopoulos, D. The Convergence of Artificial Intelligence and Blockchain: The State of Play and the Road Ahead. Information 2024, 15, 268. [Google Scholar] [CrossRef]
- Cobo, M.J.; López-Herrera, A.G.; Herrera-Viedma, E.; Herrera, F. An Approach for Detecting, Quantifying, and Visualizing the Evolution of a Research Field: A Practical Application to the Fuzzy Sets Theory Field. J. Informetr. 2011, 5, 146–166. [Google Scholar] [CrossRef]
- Bano, S.; Sonnino, A.; Al-Bassam, M.; Azouvi, S.; McCorry, P.; Meiklejohn, S.; Danezis, G. Consensus in the Age of Blockchains. arXiv 2017, arXiv:1711.03936. [Google Scholar] [CrossRef]
- Xie, M.; Liu, J.; Chen, S.; Lin, M. A Survey on Blockchain Consensus Mechanism: Research Overview, Current Advances and Future Directions. Int. J. Intell. Comput. Cybern. 2023, 16, 314–340. [Google Scholar] [CrossRef]
- Xiao, Y.; Zhang, N.; Lou, W.; Hou, Y.T. A Survey of Distributed Consensus Protocols for Blockchain Networks. IEEE Commun. Surv. Tutor. 2020, 22, 1432–1465. [Google Scholar] [CrossRef]
- Liang, Y.; Lu, C.; Zhao, Y.; Sun, C. Interference-Based Consensus and Transaction Validation Mechanisms for Blockchain-Based Spectrum Management. IEEE Access 2021, 9, 90757–90766. [Google Scholar] [CrossRef]
- Nguyen, C.T.; Hoang, D.T.; Nguyen, D.N.; Niyato, D.; Nguyen, H.T. Dutkiewicz Proof-of-Stake Consensus Mechanisms for Future Blockchain Networks: Fundamentals, Applications and Opportunities. IEEE Access 2019, 7, 85727–85745. [Google Scholar] [CrossRef]
- Munir, M.A.; Habib, M.S.; Hussain, A.; Shahbaz, M.A.; Qamar, A.; Masood, T.; Sultan, M.; Mujtaba, M.A.; Imran, S.; Hasan, M.; et al. Blockchain Adoption for Sustainable Supply Chain Management: Economic, Environmental, and Social Perspectives. Front. Energy Res. 2022, 10, 899632. [Google Scholar] [CrossRef]
- Amanat, A.; Rizwan, M.; Maple, C.; Zikria, Y.B.; Almadhor, A.S.; Kim, S.W. Blockchain and Cloud Computing-Based Secure Electronic Healthcare Records Storage and Sharing. Front. Public Health 2022, 10, 938707. [Google Scholar] [CrossRef]
- Manzoor, R.; Sahay, B.S.; Singh, S.K. Blockchain Technology in Supply Chain Management: An Organizational Theoretic Overview and Research Agenda. In Annals of Operations Research; Springer: Berlin/Heidelberg, Germany, 2022; pp. 1–48. [Google Scholar] [CrossRef]
- Yang, F.; Zhou, W.; Wu, Q.; Long, R.; Xiong, N.N.; Zhou, M. Delegated Proof of Stake with Downgrade: A Secure and Efficient Blockchain Consensus Algorithm with Downgrade Mechanism. IEEE Access 2019, 7, 118541–118555. [Google Scholar] [CrossRef]
- Callon, M.; Courtial, J.P.; Laville, F. Co-Word Analysis as a Tool for Describing the Network of Interactions between Basic and Technological Research: The Case of Polymer Chemsitry. Scientometrics 1991, 22, 155–205. [Google Scholar] [CrossRef]
- Gilsing, V.; Nooteboom, B.; Vanhaverbeke, W.; Duysters, G.; van den Oord, A. Network Embeddedness and the Exploration of Novel Technologies: Technological Distance, Betweenness Centrality and Density. Res. Policy 2008, 37, 1717–1731. [Google Scholar] [CrossRef]
- Muñoz-Leiva, F.; Viedma-del-Jesús, M.I.; Sánchez-Fernández, J.; López-Herrera, A.G. An Application of Co-Word Analysis and Bibliometric Maps for Detecting the Most Highlighting Themes in the Consumer Behaviour Research from a Longitudinal Perspective. Qual. Quant. 2012, 46, 1077–1095. [Google Scholar] [CrossRef]
- Kizildag, M.; Dogru, T.; Zhang, T.; Mody, M.A.; Altin, M.; Ozturk, A.B.; Ozdemir, O. Blockchain: A Paradigm Shift in Business Practices. Int. J. Contemp. Hosp. Manag. 2019, 32, 953–975. [Google Scholar] [CrossRef]
- Zaghloul, E.; Li, T.; Mutka, M.; Ren, J. Bitcoin and Blockchain: Security and Privacy. arXiv 2019, arXiv:1904.11435v1. [Google Scholar] [CrossRef]
- Cai, S.; Han, T.; Wang, Y.; Zhang, H. Study of Blockchain’s Consensus Mechanism Based on Score. IET Blockchain 2021, 1, 41–55. [Google Scholar] [CrossRef]
- Zhou, Q.; Huang, H.; Zheng, Z.; Bian, J. Solutions to Scalability of Blockchain: A Survey. IEEE Access 2020, 8, 16440–16455. [Google Scholar] [CrossRef]
- Aluko, O.; Kolonin, A. Proof-of-Reputation: An Alternative Consensus Mechanism for Blockchain Systems. arXiv 2021, arXiv:2108.03542. [Google Scholar] [CrossRef]
- Hossain, M.R.; Nirob, F.A.; Islam, A.; Rakin, T.M.; Al-Amin, M. A Comprehensive Analysis of Blockchain Technology and Consensus Protocols Across Multilayered Framework. IEEE Access 2024, 12, 63087–63129. [Google Scholar] [CrossRef]
- Tsolakis, N.; Schumacher, R.; Dora, M.; Kumar, M. Artificial Intelligence and Blockchain Implementation in Supply Chains: A Pathway to Sustainability and Data Monetisation? Ann. Oper. Res. 2023, 324, 157–210. [Google Scholar] [CrossRef]
- Pillai, B.; Biswas, K.; Hóu, Z. Muthukkumarasamy Cross-Blockchain Technology: Integration Framework and Security Assumptions. IEEE Access 2022, 10, 41239–41259. [Google Scholar] [CrossRef]
- Koukaras, P.; Afentoulis, K.D.; Gkaidatzis, P.A.; Mystakidis, A.; Ioannidis, D.; Vagropoulos, S.I.; Tjortjis, C. Integrating Blockchain in Smart Grids for Enhanced Demand Response: Challenges, Strategies, and Future Directions. Energies 2024, 17, 1007. [Google Scholar] [CrossRef]
- Li, Y.; Chen, T. Blockchain Empowers Supply Chains: Challenges, Opportunities and Prospects. Nankai Bus. Rev. Int. 2023, 14, 230–248. [Google Scholar] [CrossRef]
- Wu, T.-C.; Ho, C.-T.B. Blockchain Revolutionizing in Emergency Medicine: A Scoping Review of Patient Journey through the ED. Healthcare 2023, 11, 2497. [Google Scholar] [CrossRef] [PubMed]
- Kumar, S.; Kar, A.K.; Ilavarasan, P.V. Applications of Text Mining in Services Management: A Systematic Literature Review. Int. J. Inf. Manag. Data Insights 2021, 1, 100008. [Google Scholar] [CrossRef]
- Shah, U.; Alzubaidi, M.; Mohsen, F.; Abd-Alrazaq, A.; Alam, T.; Househ, M. The Role of Artificial Intelligence in Decoding Speech from EEG Signals: A Scoping Review. Sensors 2022, 22, 6975. [Google Scholar] [CrossRef]
- Anker, M.S.; Hadzibegovic, S.; Lena, A.; Haverkamp, W. The Difference in Referencing in Web of Science, Scopus, and Google Scholar. ESC Heart Fail. 2019, 6, 1291–1312. [Google Scholar] [CrossRef]
- Martín-Martín, A.; Orduna-Malea, E.; López-Cózar, E.D. Coverage of Highly-Cited Documents in Google Scholar, Web of Science, and Scopus: A Multidisciplinary Comparison. Scientometrics 2018, 116, 2175–2188. [Google Scholar] [CrossRef]
- Dai, W. Quantum-Computing with AI & Blockchain: Modelling, Fault Tolerance and Capacity Scheduling. Math. Comput. Model. Dyn. Syst. 2019, 25, 523–559. [Google Scholar] [CrossRef]
- Sgantzos, K.; Grigg, I. Artificial Intelligence Implementations on the Blockchain. Use Cases and Future Applications. Future Internet 2019, 11, 170. [Google Scholar] [CrossRef]
- Kaushik, K.; Kumar, A. Demystifying Quantum Blockchain for Healthcare. Secur. Priv. 2023, 6, e284. [Google Scholar] [CrossRef]
- Kahmann, F.; Honecker, F.; Dreyer, J.; Fischer, M.; Tönjes, R. Performance Comparison of Directed Acyclic Graph-Based Distributed Ledgers and Blockchain Platforms. Computers 2023, 12, 257. [Google Scholar] [CrossRef]
- Arslan, C.; Sipahioğlu, S.; Şafak, E.; Gözütok, M.; Köprülü, T. Comparative Analysis and Modern Applications of PoW, PoS, PPoS Blockchain Consensus Mechanisms and New Distributed Ledger Technologies. Adv. Sci. Technol. Eng. Syst. J. 2021, 6, 279–290. [Google Scholar] [CrossRef]
- Karapetyan, M.E.; Timoshenko, L.P.; Stroganov, I.A.; Pronina, I.V. The Development of Blockchain Technology in Russia: Outlook and Trends. Int. J. Econ. Bus. Adm. 2019, 7, 279–289. [Google Scholar] [CrossRef] [PubMed]

















| Types of Consensus Mechanism | Description |
|---|---|
| Proof of Work (PoW) | Miners solve complex mathematical problems to validate and add blocks to the blockchain. The first to solve the problem is rewarded. This mechanism is used in Bitcoin and Ethereum (before Ethereum 2.0). |
| Proof of Stake (PoS) | Validators stake cryptocurrency as collateral, with the chance to create new blocks based on the amount staked. It is more energy-efficient than PoW. Commonly used in Ethereum 2.0, Cardano, and Polkadot. |
| Delegated Proof of Stake (DPoS) | Similar to PoS, but with selected delegates, voted by stakeholders, who are responsible for validating transactions and creating blocks. This mechanism improves scalability and transaction speed. It is used in EOS, Tron, and Lisk. |
| Proof of Importance (PoI) | Block creation ability is determined by transaction quality and user reputation, helping to prevent centralization. This consensus method is used in NEM. |
| Proof of Capacity (PoC) | Mining is based on the storage capacity of the miner’s hardware. Miners plot nonces and block hashes in advance. This method is used in Burstcoin, Chia, and Storj. |
| Proof of Elapsed Time (PoET) | Miners are assigned random waiting times, and the first to “wake up” creates the next block. This mechanism is used in Hyperledger Sawtooth. |
| Proof of Activity (PoA) | A hybrid mechanism that combines PoW and PoS. Miners use PoW to create empty blocks, while the holder with the most cryptocurrency uses PoS to fill these blocks with transactions. |
| Proof of Authority (PoA) | Used in private or permissioned blockchains. It relies on the reputation of participants to validate transactions. Commonly used in VeChain. |
| Proof of Burn (PoB) | The miners “burn” a portion of their cryptocurrency by sending it to an unspendable address. The higher the burn amount, the greater the chances of creating new blocks. This method is used in Slimcoin. |
| Byzantine Fault Tolerance (BFT) | This mechanism ensures consensus even when some nodes in the network are faulty or malicious. It relies on cryptography to regulate communication between nodes. It is used in Hyperledger Fabric and Zilliqa. |
| Date | Fork Name | Summary |
|---|---|---|
| 30 July 2015 | Ethereum (Frontier) | Ethereum blockchain launch. |
| 7 September 2015 | Ice Age (Frontier Thawing) | First (unplanned) fork, providing security and speed updates. Introduced the difficulty bomb to ensure a future PoS hard fork. |
| 14 March 2016 | Homestead | Enabled Ether (ETH) transactions, the native cryptocurrency of Ethereum, and facilitated the deployment of smart contracts. |
| 20 July 2016 | The DAO | A decentralized autonomous organization (DAO) that raised $150 million in ETH but was hacked, losing $50 million. A hard fork recovered funds, creating Ethereum Classic. |
| 2016~ | Ethereum Classic | The hard fork after the DAO hack split the original chain into Ethereum Classic, while the new chain became the main Ethereum. |
| 18 October 2016 | Tangerine Whistle | Response to DDoS attacks. |
| 22 October 2016 | Spurious Dragon | Response to DDoS attacks. |
| 16 October 2017 | Byzantium | Reduced mining rewards, delayed difficulty bomb, added non-state-changing contract calls. |
| 28 February 2019 | Constantinople | Ensured blockchain functionality pre-PoS, optimized gas costs, added interaction with non-existent addresses. |
| 8 December 2019 | Istanbul | Optimized the gas cost. |
| 2 January 2020 | Muir Glacier | Delayed the difficulty bomb (by increasing the block difficulty of the PoW consensus mechanism). |
| 15 April 2021 | Berlin | Optimized gas costs for certain EVM actions. Increased support for multiple transaction types. |
| 5 August 2021 | London | Reformed transaction fees (EIP-1559), changed gas refunds and Ice Age schedule. |
| 9 December 2021 | Arrow Glacier | Pushed back difficulty bomb. |
| 30 June 2022 | Gray Glacier | Pushed back difficulty bomb. |
| 6 September 2022 | Bellatrix | Prepared Beacon Chain for “The Merge” updated fork choice rules. |
| 15 September 2022 | Paris (The Merge) | Ethereum successfully transitioned its consensus mechanism from PoW to PoS. |
| 12 April 2023 | Shanghai | Enabled staking withdrawals on the execution layer. |
| 12 April 2023 | Capella | Enabled staking withdrawals and automatic account sweeping on the consensus layer (Beacon Chain). |
| 13 March 2024 | Cancun-Deneb (Dencun) | Reduced data storage costs by lowering transaction fees, and enhanced consensus by capping validator growth and improving staker control, boosting scalability and decentralization. |
| Description | Results |
|---|---|
| Main Information: | |
| Timespan | 2014–2024 * |
| Number of sources (journals, books, etc.) | 1134 |
| Number of documents | 1872 |
| Annual growth rate | 39.55% |
| Document average age | 3.7 |
| Average citations per document | 12.78 |
| Number of references | 26,366 |
| Keywords | |
| Number of keywords plus | 289 |
| Number of authors’ yeywords | 3090 |
| Authors: | |
| Number of authors | 5477 |
| Authors of single-authored documents | 85 |
| Authors Collaboration: | |
| Number of single-authored documents | 90 |
| Average number of co-authors per document | 3.77 |
| International co-authorship percentage | 26.5% |
| Year | Number of Articles Published |
|---|---|
| 2014 | 1 |
| 2015 | 3 |
| 2016 | 10 |
| 2017 | 68 |
| 2018 | 228 |
| 2019 | 378 |
| 2020 | 333 |
| 2021 | 310 |
| 2022 | 307 |
| 2023 | 206 |
| 2024 | 28 * |
| Keywords | Cluster Number | Items | Links | Total Link Strength | Occurrence |
|---|---|---|---|---|---|
| Blockchain | 1 (Red) | 65 | 169 | 2672 | 1241 |
| Internet of Things | 2 (Green) | 43 | 99 | 538 | 161 |
| Consensus | 3 (Blue) | 38 | 129 | 803 | 295 |
| Proof of Work | 4 (Yellow) | 25 | 61 | 275 | 84 |
Disclaimer/Publisher’s Note: The statements, opinions and data contained in all publications are solely those of the individual author(s) and contributor(s) and not of MDPI and/or the editor(s). MDPI and/or the editor(s) disclaim responsibility for any injury to people or property resulting from any ideas, methods, instructions or products referred to in the content. |
© 2024 by the authors. Licensee MDPI, Basel, Switzerland. This article is an open access article distributed under the terms and conditions of the Creative Commons Attribution (CC BY) license (https://creativecommons.org/licenses/by/4.0/).
Share and Cite
Ahn, J.; Yi, E.; Kim, M. Blockchain Consensus Mechanisms: A Bibliometric Analysis (2014–2024) Using VOSviewer and R Bibliometrix. Information 2024, 15, 644. https://doi.org/10.3390/info15100644
Ahn J, Yi E, Kim M. Blockchain Consensus Mechanisms: A Bibliometric Analysis (2014–2024) Using VOSviewer and R Bibliometrix. Information. 2024; 15(10):644. https://doi.org/10.3390/info15100644
Chicago/Turabian StyleAhn, Joongho, Eojin Yi, and Moonsoo Kim. 2024. "Blockchain Consensus Mechanisms: A Bibliometric Analysis (2014–2024) Using VOSviewer and R Bibliometrix" Information 15, no. 10: 644. https://doi.org/10.3390/info15100644
APA StyleAhn, J., Yi, E., & Kim, M. (2024). Blockchain Consensus Mechanisms: A Bibliometric Analysis (2014–2024) Using VOSviewer and R Bibliometrix. Information, 15(10), 644. https://doi.org/10.3390/info15100644

