Design and Selection of Inductor Current Feedback for the Sliding-Mode Controlled Hybrid Boost Converter
Abstract
1. Introduction
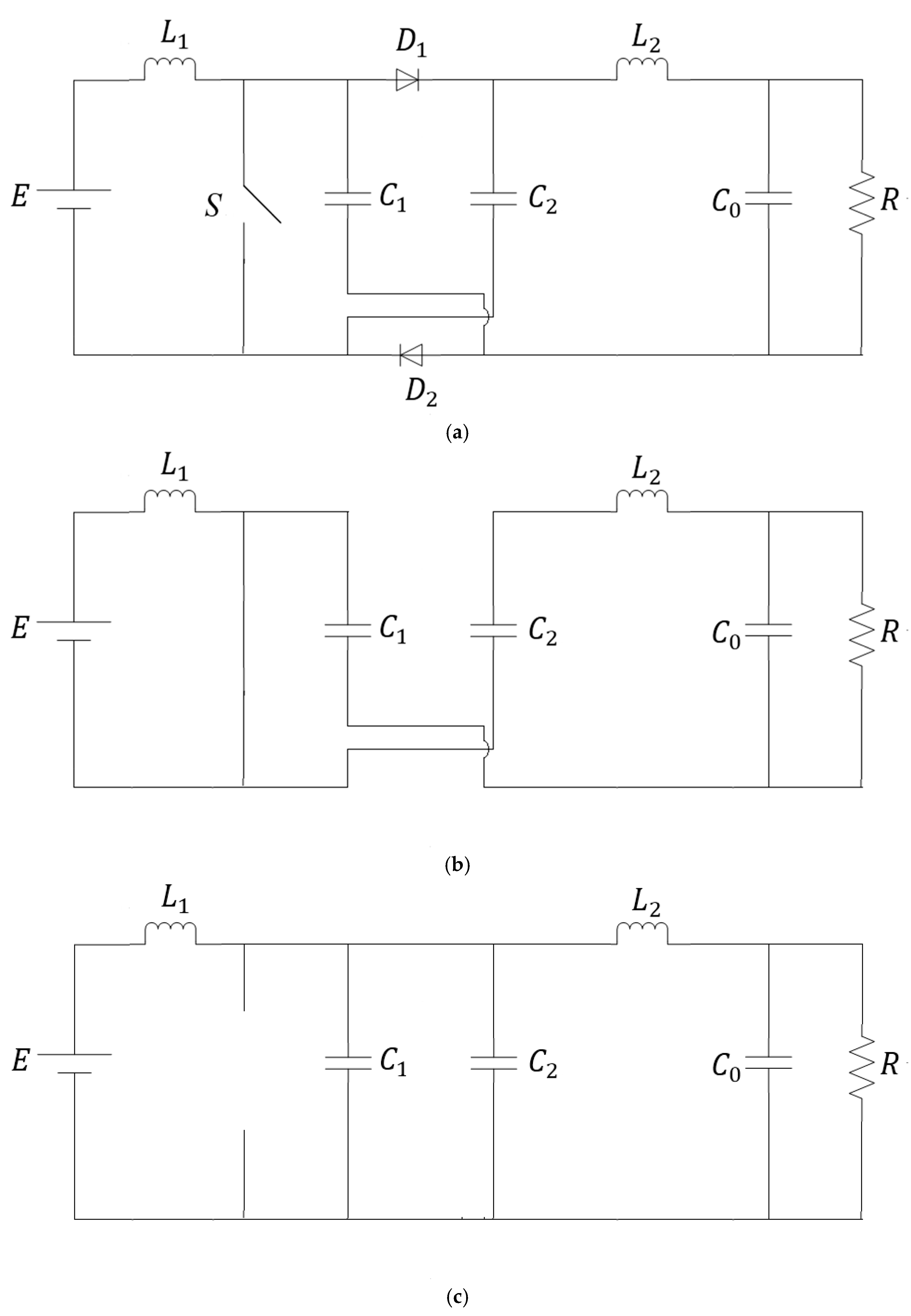
2. State-Space Modeling for the Hybrid Topology
3. Comparative Study of Sliding-Mode Controllers
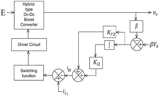
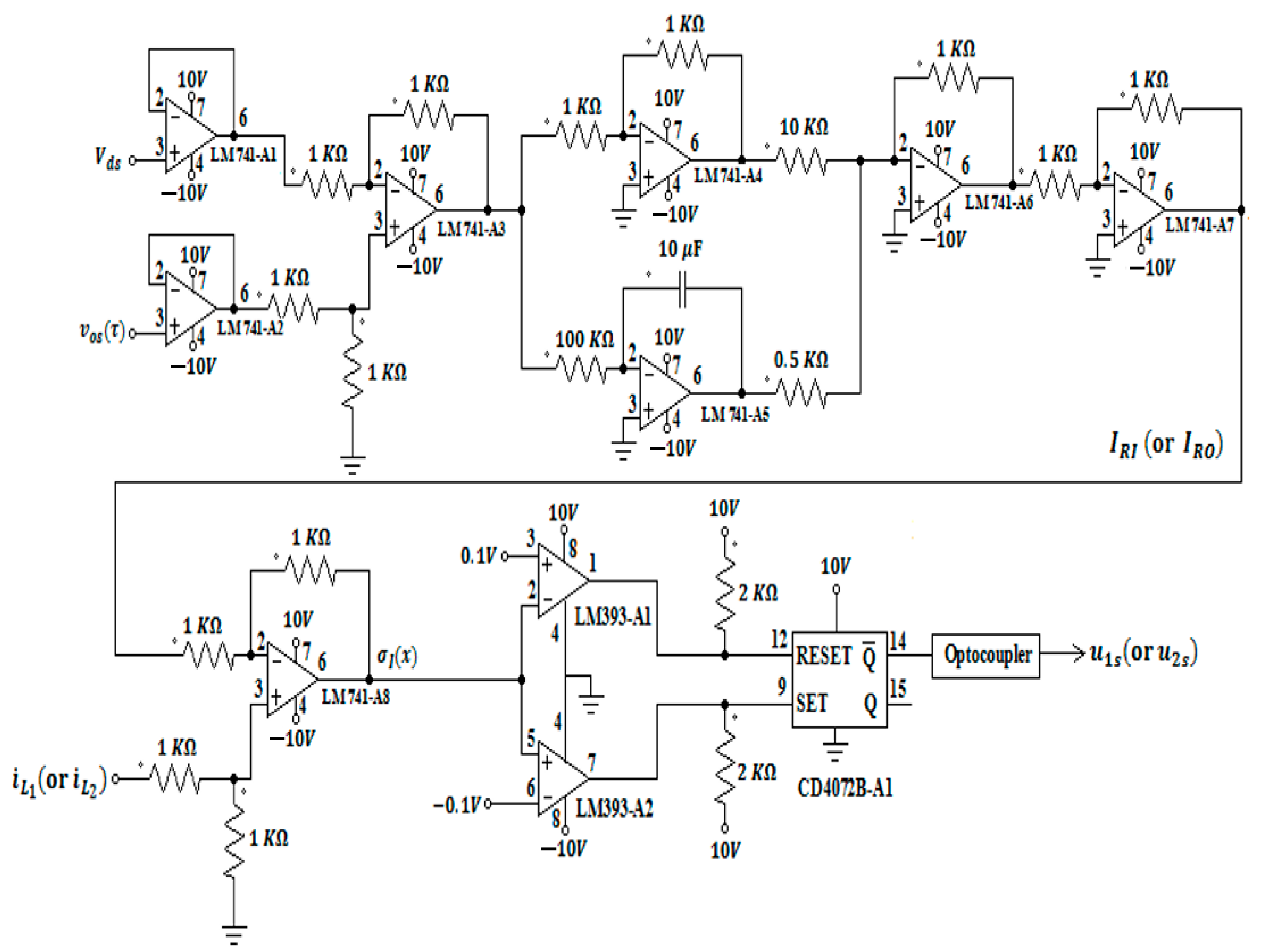
3.1. SM Scheme Based on Current through Output Inductor
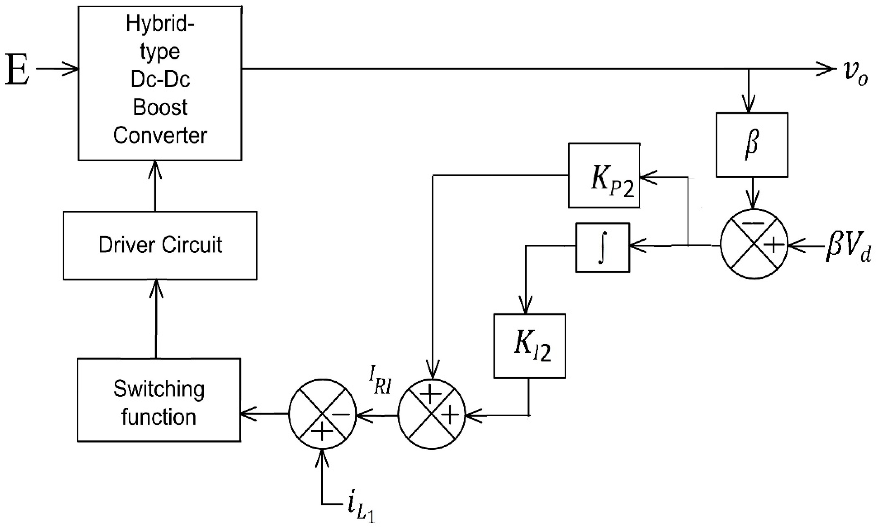
3.2. SM Scheme Based on Current through Input Inductor
4. Simulation and Experimental Outcomes
4.1. Simulation Results
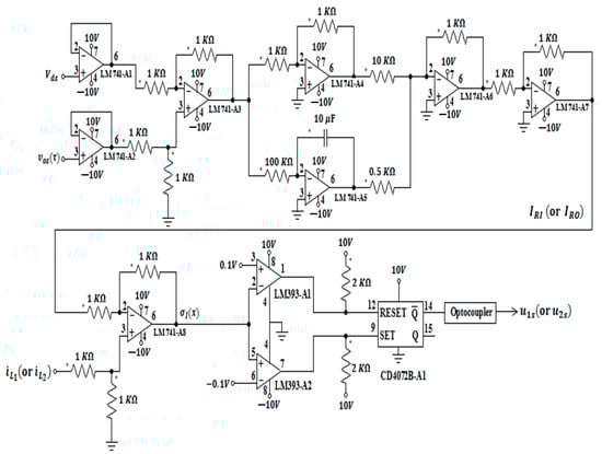
4.2. Experimental Outcomes
5. Conclusions
Author Contributions
Funding
Acknowledgments
Conflicts of Interest
References
- Axelrod, B.; Berkovich, Y.; Ioinovici, A. Switched-capacitor/switched-inductor Structures for Getting Transformerless Hybrid DC–DC PWM Converters. IEEE Trans. Circuits Syst. I Regul. Pap. 2008, 55, 687–696. [Google Scholar] [CrossRef]
- Andrade, P.; Alcaso, A.N.; Bento, F.; Marques Cardoso, A.J. Buck-Boost DC-DC Converters for Fuel Cell Applications in DC Microgrids—State-of-the-Art. Electronics 2022, 11, 3941. [Google Scholar] [CrossRef]
- Leyva-Ramos, J.; Ortiz-Lopez, M.G.; Diaz-Saldierna, L.H.; Martinez-Cruz, M. Average current controlled switching regulators with Cascade Boost Converters. IET Power Electron. 2011, 4, 1–10. [Google Scholar] [CrossRef]
- Liang, T.-J.; Chen, S.M.; Yang, L.S.; Chen, J.F.; Ioinovici, A. Ultra-large gain step-up switched-capacitor DC-DC converter with coupled inductor for alternative sources of Energy. IEEE Trans. Circuits Syst. I Regul. Pap. 2012, 59, 864–874. [Google Scholar] [CrossRef]
- Morales-Saldaña, J.A.; Galarza-Quirino, R.; Leyva-Ramos, J.; Carbajal-Gutiérrez, E.E.; Ortiz-Lopez, M.G. Multiloop controller design for a quadratic boost converter. IET Electr. Power Appl. 2007, 1, 362–367. [Google Scholar] [CrossRef]
- Chincholkar, S.H.; Chan, C. Investigation of current-mode controlled Cascade Boost converter systems: Dynamics and stability issues. IET Power Electron. 2016, 9, 911–920. [Google Scholar]
- Chan, C.-Y.; Chincholkar, S.H.; Jiang, W. Adaptive current-mode control of a high step-up DC–DC converter. IEEE Trans. Power Electron. 2017, 32, 7297–7305. [Google Scholar] [CrossRef]
- Dupont, F.H.; Rech, C.; Gules, R.; Pinheiro, J.R. Reduced-order model and control approach for the boost converter with a voltage multiplier cell. IEEE Trans. Power Electron. 2013, 28, 3395–3404. [Google Scholar] [CrossRef]
- Chincholkar, S.H.; Chan, C.-Y. Design of fixed-frequency pulsewidth-modulation-based sliding-mode controllers for the quadratic boost converter. IEEE Trans. Circuits Syst. II Express Briefs 2017, 64, 51–55. [Google Scholar] [CrossRef]
- He, Y.; Luo, F.L. Sliding-mode control for DC–DC converters with constant switching frequency. IEE Proc. Control Theory Appl. 2006, 153, 37–45. [Google Scholar] [CrossRef]
- Tan, S.-C.; Lai, Y.M. Constant-frequency reduced-state sliding mode current Controller for Cuk converters. IET Power Electron. 2008, 1, 466–477. [Google Scholar] [CrossRef]
- Tan, S.C.; Lai, Y.M.; Tse, C.K. Indirect sliding mode control of power converters via double integral sliding surface. IEEE Trans. Power Electron. 2008, 23, 600–611. [Google Scholar] [CrossRef]
- Chincholkar, S.H.; Jiang, W.; Chan, C.-Y. An improved PWM-based sliding-mode controller for a DC–DC cascade boost converter. IEEE Trans. Circuits Syst. II Express Briefs 2018, 65, 1639–1643. [Google Scholar] [CrossRef]
- Lopez-Santos, O.; Martinez-Salamero, L.; Garcia, G.; Valderrama-Blavi, H.; Sierra-Polanco, T. Robust sliding-mode control design for a voltage regulated quadratic boost converter. IEEE Trans. Power Electron. 2015, 30, 2313–2327. [Google Scholar] [CrossRef]
- López-Santos, O.; Martínez-Salamero, L.; García, G.; Valderrama-Blavi, H.; Mercuri, D.O. Efficiency analysis of a sliding-mode controlled quadratic boost converter. IET Power Electron. 2013, 6, 364–373. [Google Scholar] [CrossRef]
- Chincholkar, S.H.; Jiang, W.; Chan, C.-Y. A normalized output error-based sliding-mode controller for the DC–DC cascade boost converter. IEEE Trans. Circuits Syst. II Express Briefs 2020, 67, 92–96. [Google Scholar] [CrossRef]
- Chincholkar, S.H.; Jiang, W.; Chan, C.-Y. A modified hysteresis-modulation-based sliding mode control for improved performance in hybrid DC–DC boost converter. IEEE Trans. Circuits Syst. II Express Briefs 2018, 65, 1683–1687. [Google Scholar] [CrossRef]
- Górecki, P.; Górecki, K. Methods of Fast Analysis of DC–DC Converters—A Review. Electronics 2021, 10, 2920. [Google Scholar] [CrossRef]
- Doyle, J.C.; Francis, B.A.; Tannenbaum, A. Feedback Control Theory; Dover: Mineola, NY, USA, 1990. [Google Scholar]
- Åström, K.J.; Murray, R.M. Feedback Systems; Princton University Press: Princeton, NJ, USA, 2008. [Google Scholar]
- Powersim Inc. Available online: https://powersimtech.com/wp-content/uploads/2021/01/PSIM-User-Manual.pdf (accessed on 3 August 2023).
- Powersim Inc. Available online: https://powersimtech.com/resources/tutorials/how-to-perform-an-ac-sweep-with-psim/ (accessed on 3 August 2023).








Disclaimer/Publisher’s Note: The statements, opinions and data contained in all publications are solely those of the individual author(s) and contributor(s) and not of MDPI and/or the editor(s). MDPI and/or the editor(s) disclaim responsibility for any injury to people or property resulting from any ideas, methods, instructions or products referred to in the content. |
© 2023 by the authors. Licensee MDPI, Basel, Switzerland. This article is an open access article distributed under the terms and conditions of the Creative Commons Attribution (CC BY) license (https://creativecommons.org/licenses/by/4.0/).
Share and Cite
Chincholkar, S.; Tariq, M.; Abdelhaq, M.; Alsaqour, R. Design and Selection of Inductor Current Feedback for the Sliding-Mode Controlled Hybrid Boost Converter. Information 2023, 14, 443. https://doi.org/10.3390/info14080443
Chincholkar S, Tariq M, Abdelhaq M, Alsaqour R. Design and Selection of Inductor Current Feedback for the Sliding-Mode Controlled Hybrid Boost Converter. Information. 2023; 14(8):443. https://doi.org/10.3390/info14080443
Chicago/Turabian StyleChincholkar, Satyajit, Mohd Tariq, Maha Abdelhaq, and Raed Alsaqour. 2023. "Design and Selection of Inductor Current Feedback for the Sliding-Mode Controlled Hybrid Boost Converter" Information 14, no. 8: 443. https://doi.org/10.3390/info14080443
APA StyleChincholkar, S., Tariq, M., Abdelhaq, M., & Alsaqour, R. (2023). Design and Selection of Inductor Current Feedback for the Sliding-Mode Controlled Hybrid Boost Converter. Information, 14(8), 443. https://doi.org/10.3390/info14080443

